3DSMAX修改器FFD工具在角色建模中的应用探讨
- 格式:doc
- 大小:156.00 KB
- 文档页数:5
3dmax怎么使⽤FFD命令建模?
3dmax中的“FFD(box)”命令翻译过来就是“⾃由变形(长⽅体)”,顾名思义,其作⽤就是⾃由控制模型的长⽅体形
态,3dmax建模需要从基础的开始学,慢慢地制作复杂的模型,如⼈物模型、建筑模型等。
这⾥从最简单的FFD命令⼊⼿,给⼤家演⽰,3dmax的FFD命令如何使⽤的⽅法,感兴趣的爱好者可⼀起来学。
3dmax2015(3dsmax 2015) 中⽂/英⽂官⽅版(64位)
类型:3D制作类
⼤⼩:3.94GB
语⾔:简体中⽂
时间:2014-08-11
查看详情
1、打开3d max软件(这⾥⽤的3d max2010版的软件)。
可看到四个视图窗⼝,在窗⼝的右边,⿏标左键单击⾯板的【⼏何体】按钮,选择【标准基本体】,在透视图上,拖动绘制长⽅体出来,如下图所⽰。
2、⿏标左键单击【修改】⾯板,可直接修改长⽅体,长、宽、⾼的参数值,修改后,在透视图上的长⽅体就发⽣改变,如下图所⽰。
3、在【修改】的⾯板上,⿏标左键单击【修改器列表】,在命令列表中选择【FFD】命令,如下图所⽰。
4、在【FFD】命令⾯板上,修改控制点2乘2参数,⽤⿏标将其向上拖动,此时可看到长⽅体发⽣改变,如下图所⽰。
5、在【FFD】命令⾯板上,修改控制点2乘2参数,⽤⿏标将其向右拖动,此时可看到长⽅体发⽣改变,如下图所⽰。
6、修改好FFD参数后,⿏标左键单击【渲染】按钮,此时,可看到长⽅体FFD改变的效果图了,如下图所⽰。
我们只是简单介绍⼀些3dmax中FFD命令的使⽤⽅法,很基础的教程,还有很多很有技巧的⽂章,朋友们可以在继续学习相关教程。
3DSMAX修改器FFD工具在角色建模中的应用探讨作者:王睿来源:《丝路视野》2018年第30期【摘要】3DSNAX中的FFD建模是重要的建模方法。
FFD工具提供功能强大的模型变形修改功能,本文将探讨FFD在角色建模中的应用,丰富角色建模的方法,拓宽角色建模的思路。
【关键词】3DSNAX;FFD修改器;角色建模一、引言新科技的发展一直是游戏行业的重要推动力,而目前最激动人心的是VR、AR和5G。
虚拟现实(VR)和增强现实(AR)已给玩家带来了巨大惊喜,Facebook已将VR和AR纳入了未来十年的发展规划之中,随着相关技术和设备的成熟,游戏世界将再次突破式发展。
除此之外,5G网络的发展和普及,也将带来颠覆性的改变。
到2020年,5G会在美国市场得到广泛应用;而到2025年,5G将覆盖逾10亿人口。
和4G相比,5G时代的移动端网速将提高69倍,大大缩短延迟时间,使得更为丰富多彩的移动端游戏体验成为可能,而这也将成为推广VR和AR游戏的一大动力。
作为游戏行业中最基础的角色模型也会随着产业的发展获得发展的机会。
角色建模的优化就是一个重要的课题。
角色建模又分为多边形建模(3DSNAX,MAYA)和雕刻建模(ZBrush)。
本文将从3DS NAX的多边形角色建模使用FFD修改器优化进行探讨。
二、3DSNAX中FFD的定义及功能在3DSNAX中的FFD(Free-FormDeformation)即自由变形的意思。
FFD首先是由BrighamYoungUniversity的Sederberg和Parry提出来。
FFD的变形操作不是直接作用于物体,而是作用于所嵌入的变形空间,如果变形空间被改变了,则嵌入其中的物体自然也随之改变。
在3DSNAX中通过FFD的晶格框包围选中的几何体,调整晶格的控制点实现对几何体的形状进行改变,主要对封闭的几何体进行形状修改。
(一)FFD修改器的种类(1)然后选择FFD2×2×2,找到控制点,就会出现控制框,通过控制控制点就可以对球进行变形。
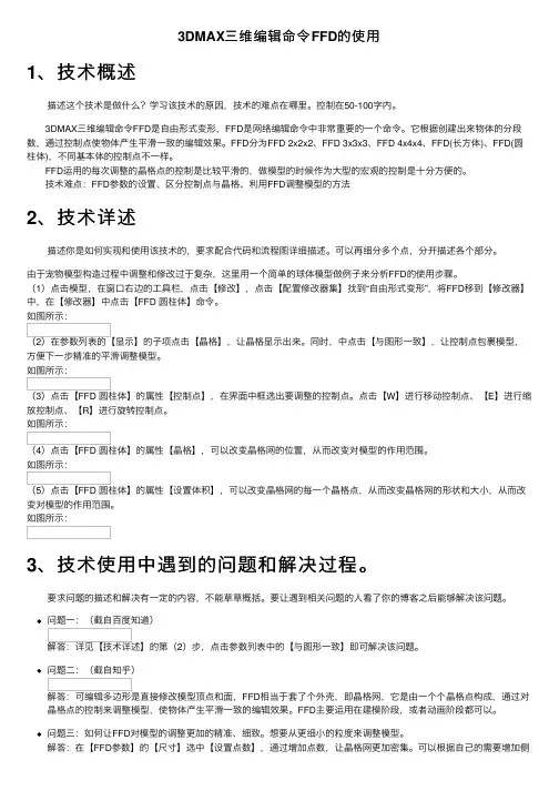
3DMAX三维编辑命令FFD的使⽤1、技术概述描述这个技术是做什么?学习该技术的原因,技术的难点在哪⾥。
控制在50-100字内。
3DMAX三维编辑命令FFD是⾃由形式变形,FFD是⽹络编辑命令中⾮常重要的⼀个命令。
它根据创建出来物体的分段数,通过控制点使物体产⽣平滑⼀致的编辑效果。
FFD分为FFD 2x2x2、FFD 3x3x3、FFD 4x4x4、FFD(长⽅体)、FFD(圆柱体),不同基本体的控制点不⼀样。
FFD运⽤的每次调整的晶格点的控制是⽐较平滑的,做模型的时候作为⼤型的宏观的控制是⼗分⽅便的。
技术难点:FFD参数的设置、区分控制点与晶格、利⽤FFD调整模型的⽅法2、技术详述描述你是如何实现和使⽤该技术的,要求配合代码和流程图详细描述。
可以再细分多个点,分开描述各个部分。
由于宠物模型构造过程中调整和修改过于复杂,这⾥⽤⼀个简单的球体模型做例⼦来分析FFD的使⽤步骤。
(1)点击模型,在窗⼝右边的⼯具栏,点击【修改】,点击【配置修改器集】找到“⾃由形式变形”,将FFD移到【修改器】中,在【修改器】中点击【FFD 圆柱体】命令。
如图所⽰:(2)在参数列表的【显⽰】的⼦项点击【晶格】,让晶格显⽰出来。
同时,中点击【与图形⼀致】,让控制点包裹模型,⽅便下⼀步精准的平滑调整模型。
如图所⽰:(3)点击【FFD 圆柱体】的属性【控制点】,在界⾯中框选出要调整的控制点。
点击【W】进⾏移动控制点、【E】进⾏缩放控制点、【R】进⾏旋转控制点。
如图所⽰:(4)点击【FFD 圆柱体】的属性【晶格】,可以改变晶格⽹的位置,从⽽改变对模型的作⽤范围。
如图所⽰:(5)点击【FFD 圆柱体】的属性【设置体积】,可以改变晶格⽹的每⼀个晶格点,从⽽改变晶格⽹的形状和⼤⼩,从⽽改变对模型的作⽤范围。
如图所⽰:3、技术使⽤中遇到的问题和解决过程。
要求问题的描述和解决有⼀定的内容,不能草草概括。
要让遇到相关问题的⼈看了你的博客之后能够解决该问题。
修改器1.选择修改器:(1)网格选择:网格选择参数:网格选择修改器的选择对象包括点、线、三角面、四边面或更多、元素。
忽略背面是指对网格物体进行框选时,背面的对象不被框选进来;当选择线、面、元素时,按顶点选项可以被勾选,通过选择顶点从而达到选择其他线、面、元素的目的;当选择面时,平面阈值才能启用,表示两个面之间夹角的最大值。
从其他级别获取表示先选择一定的点线面,然后切换到其他级别,通过之前的选择,点击相对应的点线面从而选择其他级别。
按材质ID选择,必须先为对象设置材质ID,默认所有对象的材质ID为1。
命名选择集表示先定义一个选择集,然后根据选择集在复制出的相同的模型中进行多次选择。
软选择:通过勾选软选择按钮,可以对模型进行相应的软选择。
可以通过衰减、收缩和膨胀对软选择的范围和影响程度进行选择。
(2)多边形选择:参数:多边形选择和网格选择十分类似,只是多边形选择增加了收缩、扩大、环形和循环四个快捷选择选项。
扩大指的是对现在已经选择的目标进行范围扩大选择;收缩与之相反;环形和循环只对边的选择才能启用,两者分别从相互垂直的两个方向对选择对象进行扩大选择。
软选择:软选择和网格选择非常类似,只是增加了绘制软选择功能。
整体来说,多边形选择比网格选择更加快捷方便。
(3)面片选择:参数:面片选择对象增加了控制柄的选择,其他和网格选择、多边形选择相同。
软选择:和网格选择完全类似。
(4)体积选择:体积选择就是用一个虚拟的Gizo或者选择的网格物体对模型中选择级别进行选择。
参数:体积选择的对象包括点、面和对象三种;选择的方式可以是模型与Gizo或选择的网格物体相加、相减、替换等方式,勾选反转是在现在选择的基础上进行相反对象的选择;选择类型包括窗口类型和交叉类型,其中窗口类型选择的对象必须包含在Gizo中,而交叉类型只需要Gizo接触到就能被选择,不需要全部包含进入;Gizo的形状可以是长方体、球体、圆柱体或者选择的网格物体;也可以根据平滑组、材质ID进行选择;对齐方式包括适配和中心两种方式。
《3ds max修改命令面板》(01)Gizmo(线框)(02)Configure Modifier Sets(配置修改器集)(03)常用的几何体修改器(1)B end(弯曲)修改器用于对几何体进行弯曲处理,可以使对象沿某一特定的轴向进行弯曲变形。
Bend修改器的Parameters主要参数:Bend(弯曲):设置弯曲的角度和方向。
Angle(角度):设置从顶点平面设置要弯曲的角度。
Direction(方向):设置弯曲相对于水平面的方向。
Bend Axis(弯曲轴):设置弯曲的坐标轴。
注意此轴位于弯曲Gizmo并与选择项不相关。
默认设置为Z 轴。
Limits(限制):设置对象沿坐标轴弯曲的范围。
Limit Effect(限制效果):控制弯曲的范围是否发生作用。
Upper Limit(上限)Lower Limit(下限)(2)Taper(锥化)修改器用于将几何对象沿某一轴向进行缩放,使一端放大或缩小,产生削尖变形的效果。
Taper修改器的Parameters主要参数:Taper(锥化):设置锥化的缩放程度和曲度。
Amount(数量):设置锥化的缩放程度。
该数值为正时,锥化端产生放大的效果;该数值为负时,锥化端产生缩小的效果。
Curve(曲线):于设置锥化的曲度,使锥化的表面产生弯曲的效果。
数值为正时,锥化的表面产生向外凸的效果;数值为负时,锥化的表面产生向内凹的效果。
Taper Axis(锥化轴):设置锥化的轴向和效果。
Primary(主轴):设置锥化的主轴。
Effect(效果):根据主轴的不同而发生变化。
Symmetry(对称):设置以主轴为中心产生对称的锥化效果。
Limits(限制):设置对象沿坐标轴锥化的范围。
(3)Twist(扭曲)修改器用于将几何对象的一端相对于另一端绕某一轴向进行旋转,使对象的表面产生扭曲变形的效果。
Twist修改器的Parameters主要参数:Twist(扭曲):设置扭曲的程度。
第三讲 3ds Max建模技术〔五〕一FFD(自由变形)修改命令在3ds max 中,FFD是一种特殊但灵活的晶格变形方式,这种修改方式能使用少量的点来控制模型的表面形态,让模型的表面起伏平滑,在创建面板里FFD还是空间扭曲的重要工具之一。
如果读者看一下3ds max的修改列表,可以发现与FFD有关的修改命令不止一个,除了外,还有、、、、,在这一类修改命令中,、、区别只在于控制点的数量不同,而控制点的数量在中是可以自由设置的,因此如果使用修改命令就能轻松把控制点设置成、、的样子,而的整体外型是Box〔盒子〕形状的,的整体外型是Cyl〔变形柱〕,如图1-1所示。
图1-1二练习〔五〕鹅卵石的建模与渲染室外景观中的鹅卵石可以使用FFD工具轻松制作。
[制作思路]1,用基本建模建立原始模型2,用FFD自由变形修改器进行修改3,为模型制作VRay渲染器需要的材质4,使用VRay渲染器进行仿真渲染[学习目的]1,FFD自由变形修改器的使用2,VRay基本材质和渲染参数的设定1,在创建命令面板依次单击Create(创建面板)>Geometry(几何体)>(球体),然后在Top顶视图中脱动鼠标建立一个球体,注意球体的大小随意,建立好了之后要按鼠标右键结束操作,如图1-2所示。
图1-22,在主工具栏单击Select and Uniform Scale(选择并放缩)工具按钮,在透视图中延Z 轴方向压缩球体,结果如图1-2所示。
图1-23,进入修改面板,为球体加入一个FFD[box]〔自由变形盒子〕修改命令,然后在修改堆栈面板中进入Control Points〔控制点〕层级,如图1-3所示。
图1-34,在默认的状态下,自由变形控制点的数量是,如果想改变这一数量,可以在〔FFD参数〕卷展栏中单击〔设置点的数量〕按钮,系统弹出对话框,如图1-4所示。
图1-45,在Set FFD Dimensions〔设置自由变形尺度〕对话框中可以自由设置自由变形盒的长、宽、高上的节点数,目前保持不变,然后关闭该面板,在透视图中单击一个控制点,选择住之后控制点变成亮黄色显示状态,如图1-5所示。
知识文库 第18期66 新形势下3Dmax 角色设定与动画技术的运用分析周 波三维动画技术是基于三维图形、图像表现技术的目前最为典型的代表性技术,动画的角色设定是动画作品的灵魂,三维动画技术与角色设定的完美结合是新形势下动画产业发展前进的动力机制。
在动画片的制作过程中,动画场景与角色设定通常需要借助于三维软件,二维软件在构图、调色、亮度调节、节奏把握和片段连接等方面存在着一些技术上的难题,而三维软件恰好能最大程度的弥补二维软件的缺陷。
随着科学技术的发展,动画产业凭借着自身的发展潜力和广阔的市场,越来越成为具有巨大发展前景的产业。
人们对于动画产业的需求日益旺盛,国家对于动画产业的投入和扶持力度也更加深厚。
动画产业的发展与人才发展和技术创新密切相关,在改革开放和市场经济日益发展成熟的新形势下,国内的动画也逐渐走上了新的发展高度。
但是,新形势下新技术在动画产业的发中不可避免地存在一些新的问题。
所以,要想让动画产业更好地适应新的发展环境,必须正确的看待分析动画产业的发展现状和发展前景,以便于更好的将新技术应用于动画产业。
一、动画剧本的创作 1、题材的选择题材是动画剧本的大体框架,题材选择恰当与否关系到动画作品的质量优劣。
好的题材通常具备一定的时代感,能够贴近生活、反应现实,观众通过关注动画影片能够感受时代脉搏,从而引发内心的共鸣,进而使动画作品能够影响到社会整体的意识思想。
所以,在题材的选择上,作者要更多的深入社会现实实践,对社会现实有独特的认识视角和较深的感悟。
2、故事背景的构造故事背景是动画剧本的根基,动画剧本总是和一定的环境息息相关。
反映现实是剧本时代感的体现,对现实的反映离不开作者本身的时代意识或超时代意识,通过作者的视角将动画作品传达思想信念深入到哲学层面,对过去的反思、对现实的把握、对未来的憧憬都是贯穿故事发展的主线。
因此,对于故事背景的选择,是动画制作作者需要慎重对待的问题。
二、角色制作与三维技术 1、制作步骤首先,需要根据剧本需要进行分镜头运动,为三维动画制作做铺垫;其次,需要在三维动画中建立起故事的场景、道具、角色等简单模型,将模型与分镜头故事板结合制作出3D 故事板;再次,依据剧本的设计对3D 故事板进行必要的色彩、亮度和质感调节;接着,根据预先设定的故事情节,3D 模型中的任务模型进行一些需要的动作设计,根据3D 故事板的情节发展给相关需要活动的角色制作出相关镜头的表现动画;最后,对动画场景的灯光、背景音乐、字幕等进行一些调节和设计,完成整体的角色动画制作。
3dmax8修改器列表中的各项命令的作用?各位大侠,各位高手们,我一直在自学3Dmax8,随然学得不咋样,自娱自乐是够了的,我现在想问一下,那个在3Dmax8中修改命令中的修改器例表菜单下的各项修改命令都有什么作用,越详细越好,谢了哦!1.网格选择修改器Mesh Select(网格选择)修改器能修改子对象选择集,包含Editable Mesh(可编辑网格)特PPP 的子集,有Mesh Select Parameters(网格选择参数)和Soft Selection(软选择)卷展栏。
这些卷展栏可以使拾取的子对象通过堆栈传递到另外的修改器。
例如,可以使用Mesh Select修改器在对象上选择顶点,再选择Bend(弯曲)修改器,只弯曲选择的顶点,2.多边形选择修改器可以使用Poly Select(多边形选择)修改器选择多边形子对象应用到其他修改器。
Poly(多边形)子对象包括Vertex(顶点)、Edge(边)、Border(边界)、Polygon(多边形面)和Element(元素)。
3.面片选择修改器可以使用Patch Select修改器选择面片子对象应用到其他修改器。
Patch子对象包括Vertex、Edge、Patch和Element。
这个修改器包括标准的面片选择Parameters和Soft Selection卷展栏面片/样条曲线编辑修改器在Modifiers菜单中第2个序列类型是Patch/Spline Editing(面片/样条曲线修改器)。
这些修改器以面片和样条曲线为工作对象。
修改器参数都在Editable Patch(可编辑面片)和Editable Spline(可编辑样条曲线)卷展栏中。
此选项共包括10个修改器:编辑面片修改器、样条曲线修改器、相交截面修改器、曲面修改器、删除面片修改器、删除样条曲线修改器、旋转修改器、标准化样条曲线修改器、圆角/斜角倒角修改器和修剪/拉伸修改器。
下面几种较为常用。
1.启动3DsMax2013中文版软件,在3DsMax2013视图窗口中创建一个“球体”,在场景中选择需要添加修改器的模型“球体”。
2.单击“修改”按钮,切换到3DsMax2013修改命令面板,更改对象的颜色和名称。
3.单击“修改器列表”右侧的下拉按钮,在弹出的下拉列表框中选择需要添加的修改器,这里我们选择“编辑多边形”。
(注:可以使用鼠标或键盘从“修改器列表”中选择修改器。
要使用键盘,首先打开下拉列表框,然后输入修改器名称的第一个字母。
在此可以使用箭头键来高亮显示所需的修改器,然后按【Enter】键来选择指定修改器;在3DsMax2013修改器下拉列表框中不可使用的命令呈灰色显示;修改器列表中只列出了所选择的对象使用的命令,不能使用的命令将被隐藏。
例如当选择由三维模型构成的对象时,“挤出”、“车削”等专用于样条曲线的命令将不会出现在修改器列表中)。
4.这样即可为该模型添加修改器,通过各项参数修改3DsMax2013场景中的模型。
3DsMax2013“车削”通过绕轴旋转一个图形或NURBS曲线来创建3D对象。
1.打开3DsMax2013中文版软件,单击“创建”-“图形”-“样条线”-“线”按钮。
2.在3DsMax2013“前”视图中创建样条线,如图所示。
3.切换到3DsMax2013“修改面板”,将当前选择集定义为“顶点”,按【Ctrl+A】组合键,全选顶点,右击顶点,在弹出的快捷菜单中选择“Bezier角点”命令。
4.在3DsMax2013场景中调整顶点,如图所示。
5.将选择集定义为“样条线”修改器,在场景中选择样条线,在“几何体”卷展栏中选择“轮廓”按钮,将3DsMax2013场景中拖动移动样条线设置轮廓,如图所示。
6.关闭“选择集”,在“修改器列表”中选择“车削”修改器;在“参数”卷展栏中设置“分段:”为32,在“方向”组中选择“Y”轴按钮,在“对齐”组中单击“最小”按钮,3DsMax2013如图所示。
学习要点修改器的基础知识修改器的种类常用修改器的使用方法修改器的基础知识“修改”面板是3ds Max很重要的一个组成部分,而修改器堆栈则是“修改”面板的“灵魂”。
所谓“修改器”,就是可以对模型进行编辑,改变其几何形状及属性的命令。
修改器对于创建一些特殊形状的模型具有非常强大的优势,因此在使用多边形建模等建模方法很难达到模型要求时,不妨采用修改器进行制作。
图4-1~图4-3所示是一些使用修改器制作的优秀模型。
图4-1图4-2图4-3技巧与提示修改器可以在“修改”面板中的“修改器列表”中进行加载,也可以在“菜单栏”中的“修改器”菜单下进行加载,这两个地方的修改器完全一样。
4.1.1 修改器堆栈进入“修改”面板,可以观察到修改器堆栈中的工具,如图4-4所示。
图4-4修改器堆栈工具介绍•锁定堆栈:激活该按钮可以将堆栈和“修改”面板的所有控件锁定到选定对象的堆栈中。
即使在选择了视图中的另一个对象之后,也可以继续对锁定堆栈的对象进行编辑。
•显示最终结果开/关切换:激活该按钮后,会在选定的对象上显示整个堆栈的效果。
•使唯一:激活该按钮可以将关联的对象修改成独立对象,这样可以对选择集中的对象单独进行操作(只有在场景中拥有选择集的时候该按钮才可用)。
•从堆栈中移除修改器:若堆栈中存在修改器,单击该按钮可以删除当前的修改器,并清除由该修改器引发的所有更改。
疑难问答问:可以直接按Delete键删除修改器吗?答:不行。
如果想要删除某个修改器,不可以在选中某个修改器后按Delete键,那样删除的将会是物体本身而非单个的修改器。
要删除某个修改器,需要先选择该修改器,然后单击“从堆栈中移除修改器”按钮。
•配置修改器集:单击该按钮将弹出一个子菜单,这个菜单中的命令主要用于配置在“修改”面板中怎样显示和选择修改器,如图4-5所示。
图4-54.1.2 为对象加载修改器为对象加载修改器的方法非常简单。
选择一个对象后,进入“修改”面板,然后单击“修改器列表”后面的按钮,接着在弹出的下拉列表中就可以选择相应的修改器,如图4-6所示。
通过对对前面关于修改器理论部分的学习,相信大家对修改器已经有了一个整体的了解,下面模型云小编将为大家讲述3dmax中几种常用的修改器。
1.弯曲修改器弯曲修改器可以将当前选定对象围绕指定的轴向产生弯曲变形的效果。
该项修改器常于用制作管道、或人体弯腰等效果,如图所示。
当读者添加了“弯曲”修改器后,“修改”面板中将会出现该项修改器的编辑参数。
如图所示。
“弯曲”:该选项组用来控制弯曲的角度和方向。
“角度”参数用于控制弯曲的角度。
“方向”参数用于设置弯曲相对于水平面的方向。
“弯曲轴”:该选项组中的X/Y/Z单选按钮用于指定弯曲的轴向,默认设置为Z轴。
“限制”:选择“限制”选项组中的“限制效果”复选框,将限制约束应用于弯曲效果。
“上限”参数用于设置从弯曲中心到物体上部弯曲约束边界的距离值,超出此边界弯曲不再影响几何体。
“下限”用于设置从弯曲中心到物体底部弯曲约束边界的距离值,超出此边界弯曲不再影响几何体。
该功能可以使对象产生局部弯曲效果,该功能常用于设置吸管、水龙头等对象。
在堆栈栏中单击“弯曲”选项左侧的展开符号,在展开的层级选项中将会出现Gizmo 和“中心”选项。
其中Gizmo为对象添加修改器后周围出现的黄色线框,当对象进行变形操作时Gizmo线框也会随之产生变形;“中心”为修改器进行修改变形时参照的坐标系统,当移动“中心”时,对象的弯曲效果也产生变化。
2.锥化修改器锥化修改器通过缩放对象的两端产生锥化效果,一端放大而另一端缩小。
也可以在两组轴上控制锥化的量和曲线,效果如图所示。
当为对象添加了“锥化”修改器后,“修改”面板中将会出现该项修改器的编辑参数。
如图所示。
“锥化”:该选项组中的“数量”参数用于设置产生锥化的程度,“曲线”参数控制Gizmo的侧面应用的曲率。
“锥化轴”选项组中的“主轴”选项右侧的X/Y/Z单选按钮,用来指定进行锥化操作的轴向。
“效果”选项用于表示主轴上的锥化方向的轴或轴对。
影响轴可以是剩下两个轴的任意一个,或者是它们的合集。
基于3ds Max的游戏角色建模探析作者:郑会娟来源:《科协论坛·下半月》2013年第03期摘要:角色是游戏中最具生命力的元素,是游戏的灵魂。
优秀的游戏角色不仅可以给玩家带来轻松快乐的游戏体验,同时也可以带动其衍生品的开发从而形成一个利润丰厚的产业链。
角色建模是游戏角色设计与制作的核心和基础,没有好的三维模型,游戏角色的展现以及其它效果就难以实现。
以3ds Max软件为建模工具,探讨游戏角色的几种常用建模方法。
关键词:游戏角色 3ds Max 建模中图分类号:TP391.41 文献标识码:A 文章编号:1007-3973(2013)003-070-021 引言随着计算机软硬件技术、图形图像技术和互联网的普及,网络游戏作为一种商业产物,已经受到众多商家的关注,游戏玩家特别是青少年玩家的数量也呈几何倍数地增长。
一部游戏受不受欢迎受很多因素影响的影响,角色设计与制作是其中最重要的部分。
优秀的游戏角色会影响整个游戏的生动性,给玩家带来轻松快乐的游戏体验,从而抓住玩家的心理。
角色建模是指在角色设计的基础上,使用3D建模软件准确高效地制作出三维角色模型。
3ds max是当前很具代表性的三维建模、动画及渲染的三维动画制作软件,广泛应用于视觉效果、角色动画及下一代的游戏等领域。
多边形建模工具是其最具有特征的建模方式,它的基本原理是将三维空间中的点(称为顶点)由线段连接在一起形成多边形网格,特点是能够被快速进行实时渲染和着色,占有资源较少,易于控制,因此经常在游戏中被大量采用。
鉴于以上原因,本文采用3ds Max软件进行游戏角色建模。
2 建模思路建模是游戏制作的核心,没有好的三维模型,游戏角色的展现和其它效果就很难实现。
3ds Max具有强大的建模功能,有很多建模工具和方法,不同的工具和方法各有优缺点,适用于不同的模型结构和特点。
因此,在建模之前,需要对游戏角色进行分析与研究,确定清晰的建模思路,使建模过程更加顺利。
浅谈3Dmax在人头建模中的方法与技巧【摘要】人体及人体器官的3D模型在医学教学等许多领域中均有重要的应用,而其中相对复杂的建模部位即是头部的建模,而3DMAX是一种当今占主流地位的三维建模软件,用其建出的头部模型也相当形象生动。
现今,流行的3DMAX头部建模方法有几种。
但无论在哪种建模过程中均有一些重要的技巧,笔者在研究比较了3D常用方法中的两种头部建模方法后,总结了一些头部3D 建模的技巧。
本文将对建模方法加以简述,着重分享头部建模过程中的技巧。
【关键词】头部建模;3dmax;多边形建模;FFD;NURBS;焊接;挤出Abstract:3D model of human body and organs of the human body have important applications in many fields such as medicine,teaching,and the modeling part of relative complex is the head of the modeling,and 3DMAX is one of the dominant position of 3D modeling software,with the construction of the head model is quite vivid image.Today,there are several popular 3DMAX head modeling method.But regardless of which kind of modeling process has some important techniques,the author compares the kinds of head modeling method 3D method used in research,summarizes some head 3D modeling skills.Key words:Head modeling;3dmax;Polygon;FFD;NURBS;Weld;Extrued人头的模型在虚拟人体等许多领域中均有重要的应用,它亦是人体三维立体模型中不可缺少的部分。
第四章 修改器及其应用位于3ds Max 工作界面右侧的命令面板中的修改命令面板以及位于菜单栏中的“修改器”均可对利用“创建命令”所创建的各种几何体、样条线等进行修改。
本章通过几个实例对其中常用的几个修改器进行详解。
知识要点:1 掌握修改命令面板的四个组成部分及修改按钮的调用和配置。
2 掌握利用菜单栏,对模型的修改。
3 掌握“锥化”、“弯曲”、“晶格”、“FFD (自由形式变形)”、编辑多边形等修改器的功能和使用。
实例一 台灯的制作----(锥化(Taper )修改器的应用) 操作步骤:1.启动3ds Max 9程序。
2. 将单位设置为毫米。
参见第一章,将系统单位设置为“毫米”,显示单位比例中选择公制的“毫米”为显示单位。
3. 选择前视图,并将其最大化,利用前面学到的知识,画线并利用编辑样条线修改器将曲线修改成如图4-1所示的曲线。
图4-1图4-2 图4-3图4-4 图4-5图4-64. 选择前视图修改后的曲线,在修改铵钮区找到“车削”工具,(或在【菜单栏】/【修改器】/【面片/样条线编辑】中找到“车削”工具)见图4-7,将所画曲线,转成一个花瓶状三维对象。
命名为“底座”见图4-8所示。
图4-7图4-85. 重复步骤3及步骤4制作出台灯的灯座、灯泡以及灯罩的支架等,并利用移动、对齐等工具调整各组件的位置,调整后的效果见图4-9所示。
图4-96. 在顶视图中,画一个星形物体,见图4-10,其参数见4-11所示,其中“半径1”、“半径2”、“圆角半径1”等参数要视示实际情况而定。
命名为“灯罩”。
图4-10图4-117.选中所画的星形曲线,在修改编辑器中点【编辑样条线】,展开修改器堆栈中“编辑样条线”选择“样条线”级别,在下方【几何体】找到【轮廓】修改栏,在其中填入适当的参数,(也可选中【轮廓】工具后,在视图中拖动鼠标)为“灯罩”添加一个厚度。
见图4-12图4-128. 为“灯罩”增加高度,选中“灯罩”,为其添加一个【挤出】,并适当增加在挤出方向的“分段”数。
3DSMAX修改器FFD工具在角色建模中的应用探讨3DSNAX中的FFD建模是重要的建模方法。
FFD工具提供功能强大的模型
变形修改功能,本文将探讨FFD在角色建模中的应用,丰富角色建模的方法,拓宽角色建模的思路。
标签:3DSNAX;FFD修改器;角色建模
一、引言
新科技的发展一直是游戏行业的重要推动力,而目前最激动人心的是VR、AR和5G。
虚拟现实(VR)和增强现实(AR)已给玩家带来了巨大惊喜,Facebook 已将VR和AR纳入了未来十年的发展规划之中,随着相关技术和设备的成熟,游戏世界将再次突破式发展。
除此之外,5G网络的发展和普及,也将带来颠覆性的改变。
到2020年,5G会在美国市场得到广泛应用;而到2025年,5G将覆盖逾10亿人口。
和4G相比,5G时代的移动端网速将提高69倍,大大缩短延迟时间,使得更为丰富多彩的移动端游戏体验成为可能,而这也将成为推广VR 和AR游戏的一大动力。
作为游戏行业中最基础的角色模型也会随着产业的发展获得发展的机会。
角色建模的优化就是一个重要的课题。
角色建模又分为多边形建模(3DSNAX,MAYA)和雕刻建模(ZBrush)。
本文将从3DS NAX的多边形角色建模使用FFD修改器优化进行探讨。
二、3DSNAX中FFD的定义及功能
在3DSNAX中的FFD(Free-FormDeformation)即自由变形的意思。
FFD首先是由BrighamYoungUniversity的Sederberg和Parry提出来。
FFD的变形操作不是直接作用于物体,而是作用于所嵌入的变形空间,如果变形空间被改变了,则嵌入其中的物体自然也随之改变。
在3DSNAX中通过FFD的晶格框包围选中的几何体,调整晶格的控制点实现对几何体的形状进行改变,主要对封闭的几何体进行形状修改。
(一)FFD修改器的种类
(1)然后选择FFD2×2×2,找到控制点,就会出现控制框,通过控制控制点就可以对球进行变形。
(2)如果选择FFD3×3×3,则控制框中的控制点就会增多,在长、宽、高三个纬度。
(3)对于FFD4×4×4,也是如此,控制点越多,每个点控制的范围越小,则控制操作越精密。
FFD(长方体,可任意设置长方体晶格的长、宽、高方向的控制点数),
FFD(圆柱体,可任意设置圆柱体晶格的侧面、径向、高度三个方向的控制点数)
(二)FFD修改器的参数
控制点(晶格中的点,修改点的位置达到变形效果),晶格(控制点的区域,可以通过移动、缩放、旋转达到变形效果),设置体积(改变晶格的形状)。
三、角色建模步骤
(1)对角色进行结构分析,用长方体进行对称处理并初步布线达到角色的结构要求,调整长方体相应的点得到粗略的角色外部形态轮廓。
(2)细化头部布线,制作五官;通过增加布线及点的修改达成。
(3)细化躯干及四肢的制作;通过增加布线及点的修改达成。
(4)焊接头部和躯干,用网格平滑显示最终效果。
(5)服饰及道具的制作。
四、FFD在角色建模中的合理应用提升效率
通过角色建模步骤我们可以看出,在过程(2)(3)中,传统的方法主要是通过对点的修改来完成对角色形状的控制。
由于角色模型的复杂性,这是一个非常消耗时间的过程。
在这个过程中,我们如何提升角色建模的效率呢?FFD修改器的特性可以发挥重要的作用,下面将进行详细探讨。
FFD修改器是通过调整晶格的控制点来对几何体进行变形控制。
控制点可以对一个区域进行变形控制,这个区域的大小可以通过控制点的多少来进行调整,从而大面积地修改形状。
基于这个特性,在角色建模的过程中,我们可以改进传统角色建模的对点进行频繁操作这个非常耗时的操作。
在传统角色建模的过程中,通过逐步增加布线和调整点来完成角色模型。
在这个过程中,用移动命令调整点一般进行单点操作来达到形状的要求。
这种单点操作的模式在局部制作时比较有优势,可以精细地控制形状。
但是对总体轮廓的控制就显得非常费时,比如头部的轮廓调整,需要逐点进行,布线越多,点的操作就越多,效率就越低。
基于FFD修改器可以大面积进行形状变形控制的特性,在角色建模中,对建模过程可以进行优化,充分发挥FFD修改的性能。
以人物角色建模的头部制作为例,在对头部进行初步的布线及对称后(角色建模过程(2)),可以直接增加布线数,达到精度要求。
然后不使用单点操作的方式进行形状控制,而增加一个FFD修改器进行外形修改来控制整体形状。
FFD修改器的种类应该针对需要控制的几何形状进行选择,比如头部建模选择FFD(长方体)。
如图1和图2所示,通过对FFD(长方体)的控制点的简单修改,就能快速完成对模型外形的调整,这与单独调整点来调整外形明显效率要高出很多。
使用FFD修改器时设置的控制点的数目也有一定技巧。
设置得过多,单个控制点影响的区域会变小,对
局部的变形修改效果较好,但对外形轮廓的控制就不好操作。
数目设置得比较少,则单个控制点对外形轮廓控制就比较容易,但对局部控制就比较难。
所以选择合适的晶格控制点对变形的操作也是很重要的环节。
用FFD调整头部外形的效率更高,如果增加网格平滑命令,可以更直观地看到最终效果,这样操作的效率就更高了。
使用FFD修改器时,如图1这样的晶格包围几何体的方式,在选择内部的控制点时会比较麻烦,必须切换到线框模式,FFD 修改在這里提供了一个很强大且简易的操作方式,我们可以通过设置体积参数这个命令来对晶格进行移位,然后单独操作移位后的控制点同样能对原先包围过的几何体进行修改,如图3和图4所示。
图4中对移动过后的晶格进行控制点的调整,原来的头部模型依然可以进行相应的变形,这为改变头部形状的操作提供了快捷的操作方法。
通过示例,我们可以清楚地了解到FFD在对角色建模的外形修改上具有快速、容易操作的优势,不仅可用于角色建模后期的脸型轮廓变化操作,而且更有意义的是,当我们有了一个已经建好的角色模型之后,通过FFD修改器,可以
高效地得到一系列的不同脸型的角色模型,对于角色模型的批量加工制作,提供了一个比较简单易行的解决方法。
参考文献
[1]3dsMax2013大风暴[M].北京:人民邮电出版社,2013.
[2]3dsmax实用教程[M].北京:清华大学出版社,2004.
作者简介:王睿(1971—),男,汉族,四川遂宁人,硕士,讲师,研究方向:计算机图形图像。