干硬性混凝土配合比表
- 格式:doc
- 大小:624.50 KB
- 文档页数:24
碾压式干硬性贫混凝土临时道路施工方法2徐州市水利工程建设有限公司江苏徐州 221006一、背景技术现有的工程施工中临时道路设计采用的是泥结石路面结构。
它是以碎石、砂石作为骨料、泥土作为填充料和粘结料,经压实修筑成的一种结构。
泥结碎石路面的力学强度和稳定性不仅有赖于碎石的相互嵌挤作用,同时也有赖于土的粘结作用。
泥结碎石路面虽用同一尺寸石料修筑,但在使用过程中由于行车荷载的反复作用,会产生很大的粉尘,洒水养护后易形成泥泞路面,造成环境污染;同时石料会被压碎而向密实级配转化、降低了其耐久性。
该结构不环保并且使用期间维护费用极高。
因此,根据泥结石路面的弊端,我们采用经济环保、耐久性强、维护费用低的干硬性贫混凝土作为临时路面结构设计,能够更好的满足临时道路的使用功能。
干硬性贫水泥的混凝土是使用硅酸盐水泥、粉煤灰质掺和料、水、外加剂、砂和分级控制的粗骨料拌制成无塌落度的干硬性混凝土,采用运输及铺筑设备,用振动碾一次碾压成型,故道路结构简单,成本低廉。
二、技术方案为解决现有技术的问题,提供了一种碾压式干硬性贫混凝土临时道路施工方法;本发明的目的是针对传统技术的不足,提供一种成型快、环保且耐久性强、运行维护成本低廉的碾压式干硬性贫混凝土临时道路施工方法。
该结构临时道路具有强度高、防渗性能好、耐久性好、环保、维护费用低、施工程序简单、快速、经济等特点。
深受临建道路,特别是重型车辆运输的临建道路亲昧。
为了达到上述目的,采用以下技术方案:一种碾压式干硬性贫混凝土临时道路施工方法,包括如下步骤:在压实后的路基上铺设一层厚20cm的C15干硬性混凝土,道路路中起拱坡度2%,并在施工道路两侧布设排水沟,排水沟尺寸为30×30cm的浆砌体结构,砂浆采用M7.5,排水沟过水面采用砂浆抹面2cm厚。
优选的对路基进行整平后,人工挖出路两侧的排水沟,进行施砌排水沟形成路槽,最后进行干硬性混凝土路面施工。
优选的干硬性混凝土路面施工采取不分层一次性摊铺、碾压至设计厚度,根据施工通行需要必要时采取分幅施工的方式。
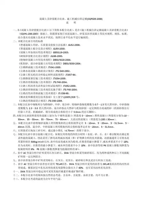
混凝土及砂浆配合比表、施工机械台班定额(CQPSDE-2008)说明一、本《混凝土及砂浆配合比表》(以下简称本配合比表),是在《施工机械台班定额混凝土及砂浆配合比表》(CQXHL-206-2003)基础上,依据国家现行水泥混凝土、砂浆及沥青混凝土等技术规程、规范、标准,结合重庆市混凝土技术水平状况,按照行业平均水平进行编制的。
二、本配合比表引用的标准《普通混凝土用砂、石质量及检验方法标准》JGJ52-2006;《普通混凝土配合比设计规程》JGJ55-2000;《混凝土外加剂应用技术规范》GB50119-2003;《砌筑砂浆配合比设计规程》JGJ98-2000;《特细砂混凝土应用技术规程》DB50/5028-2004;《机制砂、混合砂混凝土应用技术规程》DB50/5030-2004;《公路桥涵施工技术规范》JTJ041-2000;《公路水泥混凝土路面设计规范》JTG D40-2002;《公路工程无机结合料稳定材料试验规程》JTJ057-94;《公路路面基层施工技术规范》JTJ034-2000;《公路沥青路面施工技术规范》JTG F40-2004;《公路工程沥青及沥青混合料试验规程》JTJ052-2000;《公路沥青路面施工技术规范实施手册》JTG F40-2004;《公路改性沥青路面施工技术规范》JTJ 036-98;《微表处和稀浆封层技术指南》交工便字\[2005\]329号;《公路沥青路面设计规范》JTG D50-2006。
三、本配合比表中细集料分为特细砂、中砂、混合砂。
特细砂指细度模数为0.7~1.5的天然河砂,中砂指细度模数为2.3~3.0的天然河砂,混合砂指由天然砂与机制砂按一定比例组合而成的砂(机制砂指岩石经除土开采、机械破碎、筛分而成的公称粒径小于5.0mm的岩石颗粒)。
四、本配合比表按坍落度将混凝土划分为:干硬性混凝土(坍落度0~10mm),塑性混凝土(坍落度分别为:10~30mm、35~50mm、55~70mm、75~90mm),大流动性混凝土(坍落度为:200±30mm)。
C30混凝土配合比计算书唐山迁安市东西区第三通道工程混凝土设计强度为C30,坍落度设计要求为120~160mm。
水泥采用唐山冀东水泥厂生产的强度等级为32.5级普通硅酸盐水泥,碎石采用迁安山江生产的最大粒径为31.5mm的碎石,混凝土用砂采用中砂,外加剂采用唐山丰南区荣飞建材厂生产的RF-7萘系高效减水剂,掺量为水泥用量的2.5%减水率为25%。
一、初步计算配合比:设计要求混凝土立方抗压强度标准值f cu。
k=30MPa,混凝土强度标准差取δ=5.0则:f cu。
0=f CU。
k+1.645δ=30+1.645Χ5=38.2MPa2、水胶比W/Ba、计算水胶比W/B水泥强度等级值的富余系数(r)1、fce=r c f CU。
g =32.5Х1.12=36.4粉煤灰影响系数r和粒化高炉矿渣粉影响系数rf b= r f r c fce=1*1*36.4=36.4b 、因为本单位没有混凝土回归系数统计资料,其回归系数按表查取式中αа,α b — 回归系数,查下表:αа,αb 回 归 系 数 表查表回归系数为a a =0.53 a b =0.20当混凝土强度等级小于C60时,混凝土水胶比易按下式计算: W/B=(a a 。
f b )/(f cu 。
0+a a 。
a b 。
f b )=0.53Х36.4/(38.2+0.53Х0.20Х36.4)=0.46C 、为了保证混凝土必要的强度和耐久性,同时满足施工时拌和物的和易性,采用水灰比W/C=0.431、确定单位用水量m wo 和外加剂用量m wo=m /wo (1-β) D 、每立方米混凝土用水量的确定,应符合下列规定:1.干硬性和朔性混凝土用水量的确定:1)水灰比在0.40~0.80范围时,根据粗骨料的品种,粒径及施工要求的混凝土拌合物稠度,其用水量按下两表选取:干硬性混凝土用水量(Kg/m3)塑性混凝土用水量(Kg/m3)2)水灰比小于0.40的混凝土以及采用特殊成型工艺的混凝土用水量应通过试验确定。
某民航工程干硬性混凝土配合比设计摘要:根据干硬性混凝土的特点,确定配合比的各项参数,通过试配,用内插法确定民航工程道面混凝土的施工配合比。
关键词:干硬性混凝土;配合比;参数一、概述干硬性混凝土是指混凝土拌合物坍落度小于10mm,需用维勃稠度来表示其稠度的混凝土。
随着科学技术的不断发展,越来越多的施工技术和施工机械得以应用,使得干硬性混凝土应用和施工越来越普遍。
干硬性混凝土具有低用水量、低水灰比的特点。
因此其水泥用量较低,具有较大的经济利益。
同时由于其特殊的施工工艺,干硬性混凝土密实度较高,具有较大抗掺性和较少收缩性。
目前,干硬性混凝土越来越多地用于高速公路、市政工程、民航工程,以及大量的预制构件施工。
某民航工程道面混凝土使用干硬性混凝土,设计要求5.0MPa,坍落度要求小于5mm。
二、配合比设计(一)材料选择1.水泥。
水泥是混凝土中最主要的材料,它在混凝土中起到胶凝和填充作用。
由于民航工程道面混凝土主要考虑混凝土的抗折强度,所以对于水泥的选择也应优先考虑其抗折强度和耐磨性能。
在水泥主要矿物中,C2S(硅酸二钙)和C4AF(铁铝酸四钙)具用较高的抗折强度和耐磨性能,而此两种矿物早期强度较低,后期强度较高。
因此,在《民用机场飞行区水泥混凝土道面面层施工技术规范》(MH5006-2002)中规定,水泥不宜选用早强R型水泥,并且要求C4AF≥15.0%。
目的就是为了提高水泥的后期强度,特别是抗折强度,同时提高混凝土的耐磨性能。
在本工程中选用塔牌42.5水泥,其技术指标见表1,各项指标均符合标准要求。
表1水泥技术指标品种强度等级生产厂名细度(80μm)抗折强度(MPa)抗压强度(MPa)3d 28d 3d 28dP.0 42.5 塔牌0.9% 4.7 7.7 23.2 46.32.粗集料。
为了配制较好的连续级配,该工程采用5~20mm和20~40mm 两种规格碎石,为满足民航工程对粗集料级配的要求,通过计算,确定20~40mm 碎石占55%,5~20mm碎石占45%,两规格石子技术指标见表2,石子级配及配比见表3。
配合比计算一、设计要求及材料情况1、设计要求:C30承台混凝土,采用泵送施工,坍落度120mm~160mm。
2、材料情况:华新P.O42.5水泥,fce=45.0;粗骨料:采用湖北阳新5~25mm及25~31.5mm 的两种碎石进行搭配,组成5~31.5mm的连续级配碎石,按5~25mm: 25~31.5mm=8: 2(重量比)的比例配制;细骨料:浠水巴河Ⅱ区中砂,Mx=2.7;外掺料:武汉青源Ⅱ级粉煤灰;外加剂:山西武鹏WP缓凝高效减水剂。
二、计算1、fcu,0=fcu+1.645σ=30+1.645×5.0=38.2Mpa。
2、w/c=aa×fce/(fcu,o+aa×ab×fce)=0.46×45.0/(38.2+0.46×0.07×45.0)=0.523、根据施工要求,混凝土设计坍落度为120mm~160mm,取单位用水量为215kg,掺加1.7%的缓凝高效减水剂,减水率δ=22%,则混凝土单位用水量:mW0= mW(1-δ)=215×(1-22%)=168kg。
4、单位水泥用量:mc=mwo/w/c=168/0.52=323kg5、用粉煤灰取代16.5%的水泥,取代系数为λ=1.3, 则有水泥用量:mc0= mc×(1-16.5%)=270 kg。
粉煤灰用量:mf0= mc×16.5%×1.3=69.3kg。
减水剂用量:mFDN0=( mc0+ mf0)×1.7%=5.77 kg。
6、假设混凝土单位容重mcp=2400kg/m,砂率βs=40%,则有:mc0+ mf0+ ms0+ mg0+ mW0= mcpmso/(mso+mgo) ×100%=βs得:细骨料ms0=757kg,粗骨料mg0=1136kg。
则混凝土配合比:mc0: ms0: mg0: mf0: mFDN0: mW0=270:757:1136:69.3:5.77:168= 1 : 2.80:4.21:0.26:0.021:0.62三、根据规定,水灰比比基准水灰比减少0.03,则水灰比w/c=0.491、单位水泥用量mc=mwo/w/c=168/0.49=343kg2、用粉煤灰取代16.5%的水泥,取代系数为λ=1.3, 则有水泥用量:mc1= mc×(1-16.5%)=286 kg。
一般混凝土配合比设计混凝土配合比设计确实是依照工程要求、结构形式和施工条件来确信各组成材料数量之间的比例关系。
经常使用的表示方式有两种:一种是以1m3混凝土中各项材料的质量表示,如某配合比:水泥240kg,水180kg,砂630kg,石子1280kg,矿物掺合料160kg,该混凝土1m3总质量为2490kg;另一种是以各项材料彼其间的质量比来表示(以水泥质量为1),将上例换算成质量比为:水泥∶砂∶石∶掺合料=1∶∶∶,水胶比=。
1.混凝土配合比的设计大体要求市政工程中所利用的混凝土须知足以下五项大体要求:(1)知足施工规定所需的和易性要求;(2)知足设计的强度要求;(3)知足与利用环境相适应的耐久性要求;(4)知足业主或施工单位期望的经济性要求;(5)知足可持续进展所必需的生态性要求。
2.混凝土配合比设计的三个参数混凝土配合比设计,实质上确实是确信胶凝材料、水、砂和石子这四种组成材料用量之间的三个比例关系:(1)水与胶凝材料之间的比例关系,经常使用水胶比表示;(2)砂与石子之间的比例关系,经常使用砂率表示;(3)胶凝材料与集料之间的比例关系,经常使用单位用水量(1m3混凝土的用水量)来表示。
3.混凝土配合比设计步骤混凝土配合比设计步骤包括配合比计算、试配和调整、施工配合比的确信等。
(1)初步配合比计算1)计算配制强度(f cu,o)。
依照《一般混凝土配合比设计规程》(JGJ 55—2020)规定,混凝土配制强度应按以下规定确信:①当混凝土的设计强度小于C60时,配制强度应按下式确信:f cu,o≥f cu,k+σ式中f cu,o——混凝土配制强度,MPa;f cu,k——混凝土立方体抗压强度标准值,那个地址取混凝土的设计强度品级值,MPa;σ——混凝土强度标准差,MPa。
②当混凝土的设计强度不小于C60时,配制强度按下式确信:f cu,o≥,k混凝土强度标准差σ应依照同类混凝土统计资料计算确信,其计算公式如下:σ=式中f cu,i——统计周期内同一品种混凝土第i组试件的强度值,MPa ;mf cu ——统计周期内同一品种混凝土n 组试件的强度平均值,MPa ;n ——统计周期内同品种混凝土试件的总组数。
目前我国砼道面广泛应用于机场及城市道路和广场,高速公路收费处、服务区场区以及部分省道、县乡道路也应用砼硬化,本文以浦东国际机场干硬性道面砼成功的配合比设计为例,论述一下适用于道面的干硬性砼配合比设计。
1、道面干硬性砼的技术要求及特点干硬性砼要求维勃度20S--40S,以抗折强度为设计特征值,保证道面砼设计强度在28天龄期抗折强度达到。
干硬性砼之物理性质及力学性质的内在规律与普通砼不尽相同,特别是由于水灰比变化较小,因此,水灰比对干硬性砼抗折强度影响不大。
而影响干硬性砼抗折强度的主要因素除水泥强度外,便是砼集料(主要指粗细骨料)的理想级配和质量。
对干硬性砼配合比设计尤其要重视砂石集料理想级配及材质的选择,使之有良好的嵌锁能力,确保砼质量。
干硬性砼要求胀缩率小,抗折强度高,耐久性好,耐磨,道面表面平整度要求高,并且要有一定的粗糙度。
因此要求砼拌和物要有一定的流动性,粗集料要有一定的嵌锁能力,水泥用量较少,表面还要形成3mm--5mm之砂浆保护层。
道面干硬性砼的级配应该满足上述又矛盾又统一的砼特征,最大限度的节约水泥,提高砼的抗折强度。
2、干硬性砼集料选取的理论依据及材料的实际选用、碎石的理想级配选择及碎石的实际选用(1)最大粒径的选择道面砼主要承受抗弯应力,以抗折强度为设计标准。
以往在表面理论的影响下,对道面砼尽量选取较大粒径。
实践表明集料粒径大,虽然能节省水泥,但并不能提高砼的抗折强度,而且强度均方差Sn较大,还容易产生离析,影响砼质量。
经过对4种不同粒径石子试拌抗折强度为5MPa的砼,试验结果如下表:表1:不同粒径石子拌制的砼指标粒径mm70(卵石)50(碎石)40(碎石)30(碎石)试件组数n抗折强度均方差从表中可以看出,道面砼碎石最大粒径选40mm为宜。
(2)碎石理想级配选择适宜干硬性道面砼粗集料理想级配的经验公式如下:P=(d/D)2×100式中:p--石子通过百分率d/D--筛孔尺寸与石子粒径之比绘制成级配曲线,如下图所示:从图中可以看出,干硬性砼粗集料的理想级配为采用两种单粒级配搭配的连续级配:5--20mm碎石占比例25%--30%,20--40mm碎石占比例75%--70%在本次砼配合比设计时,参阅上述曲线。
机场道面干硬性混凝土配合比设计【纲要】:本文从剖析影响混凝土抗折强度的主要因数着手,以上海浦东国际机场第四跑道道面配合比设计为例,经过对水灰比、砂率、二级配碎石比率等因素的确定过程,简要的的论述了道面抗折混凝土配合比的主要试配思路及方法。
【重点词】道面,混凝土配合比,水灰比,砂率,骨料级配1工程概略浦东机场第四跑道位于浦东机场第二跑道东侧440米处,总投资亿元,两头与第二跑道两头对齐,长3800米、宽60米,飞翔区指标为4F级。
道面混凝土设计抗折强度为MPa,现场试验室依据设计要求,经过计算、试配得出科学合理的配合比,用以指导施工,保证混泥土拥有良好的性能,知足设计及施工要求。
抗折混凝土配合比设计原理机场跑道混凝土的主要受力特点是频频蒙受各样吨位的飞机加快或减速所带来的荷载,特别是关于飞机起降地区的混凝土板块,频频蒙受巨大的冲击荷载。
而此类荷载产生的弯拉应力对混凝土板块的损坏能力远大于压应力对板块的损坏能力,所以在机场水泥混凝土道面配合比设计中应以抗折强度作为设计标准。
抗折混凝土配合比设计过程是一个追求最优比率的过程,既要使拌合物拥有适合的和易性知足施工要求,又要使硬化混凝土拥有足够的强度、持久性及抵挡缩短性,知足使用要求,同时也要尽可能的降低工程本钱,知足经济要求。
在追求最优比率以前,我们应当剖析各样因数抗衡折强度的影响,用以指导试验室配合比的设计与调整,在配合比设计时针对这些影响因数,对原资料选优汰劣,对配合比合理调整,最后获得知足要求的试验室配合比。
影响抗折强度的主要因数影响道面混凝土抗折强度的因数有好多,本文仅从原材及配比优化的角度对各样因数加以探析。
水泥:混凝土的抗折强度主要根源于水泥的抗折强度,在其余因数固定的前提下,水泥的强度愈高,水化反应后形成的水泥石强度就愈高,进而使所配置的混凝土强度也就愈高[1]。
同时水泥的细度对强度也有影响,水泥细度大,水化反应迅速,先期速度增添快,可是细度过大,需水量变大,不利于降低水灰比。
C20干硬性混凝土配合比设计报告C20干硬性混凝土配合比设计报告一、混凝土配合比设计依据1、JGJ55-2000<<普通混凝土配合比设计规程>>2、JTG E42-2005<<公路工程集料试验规程>>3、JTG E30-2005<<公路工程水泥及水泥混凝土试验规程>>4、JTJ041-2000<<公路桥涵施工技术规范>>二、混凝土配合比用原材料技术指标1、水泥:马鞍山海螺水泥有限公司海螺牌,密度ρc=3100Kg/m3,其技术指标经试验结果为表1。
水泥技术指标表1南京市江宁区麒麟泉水采石厂的石灰岩生产的碎石,由4.75-9.5mm碎石,其技术指标经试验结果为表3。
碎石技术指标表3mw0,=125 kg/m35、计算每立方米混凝土的水泥用量根据每立方米混凝土用水量和水灰比计算水泥用量为mc0=125/0.34=367kg/m36、确定砂率根据JGJ55-2000规范要求,由水灰比W/C=0.34和碎石最大粒径9.5mm查表得βs=34%7、计算砂、石材料用量,把mc0=367kg/m3 mw0=125kg/m3 ρc=3100 kg/m3ρg=2706kg/m3ρs=2618 kg/m3 ρw=1000 kg/m3 a=1带入方程得解方程mc0/ρc+mg0/ρg +ms0/ρs +mw0/ρw +0.01a=1βs= ms0/( mg0+ms0)即367/3100+mg0/2706 +ms0/2618 +125/1000 +0.01×1=134%= ms0/( mg0+ms0)解得ms0=679kg/m3 mg0=1318kg/m38、基准配合比为:由于4.75-9.5mm的碎石占碎石总质量的60%,石屑占碎石总质量的40%.所以基准配比为:mc0:ms0:mg0::mg1:mw0=367∶679∶791:527∶125七、混凝土试拌按基准配合比进行试拌0.03 m3混凝土即mc0:ms0:mg0::mg1:mw0=11.01∶20.37∶23.73:15.81∶3.75 经试拌维勃稠度为17s,符合设计要求.八、基准配合比调整理论表观密度值为2489kg/m3,得出基准配合比为:mc0:ms0:mg0::mg1:mw0=367∶679∶791:527∶125九、辅助配合比保持用水量和砂率不变,以基准配合比0.34±0.03进行计算,试配二个辅助配合比①W/C=0.31,计算得出配合比为mc0:ms0:mg0::mg1:mw0=403∶669∶779;520∶125②W/C=0.37,计算得出配合比为mc0:ms0:mg0::mg1:mw0 =338∶688∶802:534∶125经试拌W/C=0.31,维勃稠度为19s,符合设计要求。
普通混凝土配合比设计规程《JGJ 55-2011》3基本规定3.0.1 混凝土配合比设计应满足混凝土配制强度、拌合物性能、力学性能和耐久性能的设计要求。
混凝土拌合物性能、力学性能和耐久性能的试验方法应分别符合现行国家标准《普通混凝土拌合物性能试验方法标准》GB/T50080、《普通混凝土力学性能试验方法标准》GB/T50081和《普通混凝土长期性能和耐久性能试验方法标准》GB/T50082的规定。
3.0.2 混凝土配合比设计应采用工程实际使用的原材料,并应满足国家现行标准的有关要求;配合比设计应以干燥状态骨料为基准,细骨料含水率应小于0.5%,粗骨料含水率应小于0.2%。
3.0.3 混凝土的最大水胶比应符合《混凝土结构设计规范》GB50010的规定。
3.0.4 混凝土的最小胶凝材料用量应符合表3.0.4的规定,配制C15及其以下强度等级的混凝土,可不受表3.0.4的限制。
表3.0.4混凝土的最小胶凝材料用量最大水胶比最小胶凝材料用量(kg/m3)素混凝土钢筋混凝土预应力混凝土0.602502803000.552803003000.50320≤0.453303.0.5矿物掺合料在混凝土中的掺量应通过试验确定。
钢筋混凝土中矿物掺合料最大掺量宜符合表3.0.5-1的规定;预应力钢筋混凝土中矿物掺合料最大掺量宜符合表3.0.5-2的规定。
表3.0.5-1钢筋混凝土中矿物掺合料最大掺量矿物掺合料种类水胶比最大掺量(%)硅酸盐水泥普通硅酸盐水泥粉煤灰≤0.40≤45≤35>0.40≤40≤30粒化高炉矿渣粉≤0.40≤65≤55>0.40≤55≤45钢渣粉-≤30≤20磷渣粉-≤30≤20硅灰-≤10≤10复合掺合料≤0.40≤60≤50>0.40≤50≤40注:①采用硅酸盐水泥和普通硅酸盐水泥之外的通用硅酸盐水泥时,混凝土中水泥混合材和矿物掺合料用量之和应不大于按普通硅酸盐水泥用量20%计算混合材和矿物掺合料用量之和;②对基础大体积混凝土,粉煤灰、粒化高炉矿渣粉和复合掺合料的最大掺量可增加5%;③复合掺合料中各组分的掺量不宜超过任一组分单掺时的最大掺量。
中砂密度:1500KG/M3水泥按进场每袋重量为单位重量水密度1KG/M3炉渣密度3T/M3水泥砂水1:2干硬性水泥砂浆1KG 2KG —1:0.4水泥浆1KG —0.4KG 1:2.5水泥砂浆1KG 2.5KG1:3水泥砂浆1KG 3KG1:6水泥炉渣1KG1:0.3:2.5混合砂浆1:1:6混合砂浆水泥118KG 沙子309KG 水0.6方10平米砂浆、混凝土配合比表水泥砂浆配合比表单位:立方米项目材料单位1:1抹灰用1:2 1:2.5 1:3 1:3.5 1:4水泥kg 792 544 458 401 350 322砂子kg 1052 1442 1517 1593 1605 1707石灰砂浆配合比表单位:立方米项目材料单位1:1 1:2 1:2.5 1:3 1:3.5白灰kg 439 302 258 228 75.41砂子kg 1020 1399 1501 1584 1652混合砂浆配合比表单位:立方米项目材料单位1:1:1 1:1:2 1:1:4 1:1:6 1:2:1 1:3:9 1:0.1:2.5 1:0.2:1.5水泥kg 501 400 263 204 368 122 430 601白灰kg 285 229 150 116 417 210 25 69砂子kg 663 1059 1391 1622 488 1457 1420 835石英砂kg 358混合砂浆配合比续表单位:立方米项目材料单位1:0.2:2 1:0.3:3 1:0.5:1 1:0.5:3 1:0.5:4 1:0.5:5 1:0.5:0.5水泥kg 512 366 661 361 284 242 873白灰kg 58 63 186 103 81 69 249砂子kg 1364 1453 876 1434 1503 1604 578其它灰浆浆比表单位:立方米项目材料单位1:1:2纸筋混合砂浆1:2:4麻刀混合砂浆1:3石灰麻刀砂浆麻刀灰纸筋灰水泥kg 400 242白灰kg 229 277 228 682 664砂子kg 1059 1281 1584 37.6纸筋kg 16.6麻刀kg 16.6 6.1 12.2其它灰浆浆比续表单位:立方米项目材料单位水泥珍珠岩砂浆菱苦土砂浆107胶水泥浆1:1:4 107胶水泥彩色胶泥1:0.17:0.05:0.41:8 1:10 1:12 1:4 1:1.4:0.6水泥kg 168 143 125 200.5 1181珍珠岩kg 1. 16 1.23 1.30菱苦土粉kg 411.12 565.29锯沫kg 1.51 0.73砂子kg 494.71107胶kg 208.43 209颜料kg 60水泥石碴(豆石)浆配合比表单位:立方米项目材料单位普通石碴浆水泥豆石类纯水泥浆水磨石剁斧石水刷石1:1.25 1:1.25 1:1.25(掺30%石屑)1:1.25 1:1.25 1:2水泥kg 868 723 868 858 848 661 1479石碴kg 1369 1530石碴kg 958.3 1369石屑kg 410.7豆石kg 1427 1632豆石砼及灰土配合比表单位:立方米项目材料单位豆石砼(体积比)灰土1:2:4 1:2:3 1:2:2 3:7 2:8水泥kg 267 311 379豆石kg 1432 1256 1022砂子kg 665 776 946白灰kg 226 151水泥蛭石(珍珠岩)配合比表单位:立方米项目材料单位水泥蛭石水泥珍珠岩1:8 1:10 1:12 1:8 1:10 1:12水泥kg 175 148 131 168 143 125蛭石M3 1.20 1.28 1.34珍珠岩M3 1.16 1.23 1.30水泥焦渣配合比表单位:立方米项目材料单位水泥焦渣石灰焦渣水泥石灰焦渣1:6 1:8 3:7 1:1:8 1:1:10水泥kg 236 191 167 139焦渣M3 1.18 1.28 1.07 1.12 1.17白灰kg 212 65 54砌筑砂浆配合比表单位:立方米项目材料单位混合砂浆水泥砂浆勾缝水泥砂浆M10 M7.5 M5 M2.5 M1 M10 M7.5 M5 1:1水泥kg 304 248 190 129 79 346 274 209 826白灰kg 31 53 81 103 130砂子kg 1631 1631 1631 1631 1631 1631 1631 1631 1090 陶粒砼配合比表单位:立方米项目材料单位陶粒砼CL10 CL15 CL20 CL25 CL30水泥Kg 318 372 424 492 518陶粒Kg 0.94 0.91 0.89 0.89 0.88砂子Kg 652 639 628 562 549普通砼配合比表单位:立方米项目材料单位砼(石子粒径0.5-3.2)C10 C15 C20 C25 C30 C35 C40水泥Kg 231 280 330 388 432 474 463水泥525# Kg 596砂子Kg 849 785 723 683 629 559石子Kg 1243 1251石子Kg 1256石子kg 1237 1245 1272 1236普通砼配合比续表单位:立方米项目材料单位普通砼(石子粒径0.5-3.2)豆石砼(石子粒径0.5-1.2)C45 C50 C10 C15 C20 C25 1:1:1水泥Kg 237 295 347 408水泥525# Kg 499 535 788砂子Kg 548 543 824 755 674 614 811石子Kg 1257 1255 1276 1273 796石子Kg 1246 1187特种砂浆、砼配合比表单位:立方米项目材料单位水玻璃耐酸砂浆1:0.15:1.1:1:2.6 水玻璃胶泥1:0.15:1.2:1.1 环氧树脂胶泥1:0.08:2 环氧酚醛胶泥0.7:0.3:0.06:1.8 环氧呋喃胶泥0.7:0.3:0.05:1.7水玻璃Kg 409 649氟硅酸钠Kg 63 98石英粉Kg 453 777 1294 1121 1190石英砂Kg 1071铸铁粉Kg 411 712环氧树脂Kg 652 475 495乙二胺Kg 52 41 35丙酮Kg 65 68 42酚醛树脂Kg 204糖醇树脂Kg 214特种砂浆、砼配合比续表 1 单位:立方米项目材料单位耐碱砂浆钢屑砂浆不发火砂浆不发火沥青砂浆1:1 1:2 1:0.3:1.5 1:2.5 1:0.533:0.533:3.121水泥Kg 950 694 1099 458石灰石砂Kg 960 1403中(粗)砂Kg 353金属屑Kg 1660石油沥青30# Kg 408硅藻土Kg 224温石棉Kg 219白云石砂Kg 1581 1320特种砂浆、砼配合比续表 2 单位:立方米项目材料单位重晶石砂浆耐酸砂浆沥青砼重晶石砼1:2:1 1:0.2:4水泥Kg 540 470 342砂子Kg 562 878石子Kg 876白灰Kg 93重晶石粉Kg 1087重晶石砂Kg 1885 1144重晶石Kg 348 1867水玻璃(泡花碱)Kg 57氟奎酸钠Kg 699石英粉Kg 1258石英砂Kg石油沥青Kg 152滑石粉Kg 381特种砂浆、砼配合比续表 3 单位:立方米项目材料单位水玻璃耐酸砼沥青耐酸胶泥耐酸沥青砂浆石英石kg 926石英砂kg 696 1239石英粉kg 257 1230 460水玻璃kg 283氟硅酸钠kg 42铸石粉kg 284石油沥青30# kg 487 439石棉kg 90特种砂浆、砼配合比续表 4 单位:立方米项目材料单位抗渗砼C25 C30 C35 C40水泥kg 349 389 427水泥kg 417中(粗)砂kg 683 629 559 596石子kg 1237 1245 1272 1236抗渗剂kg 38.8 43.2 47.4 46.3摘自北京市建设工程概算定额建筑工程第一册土建(下册。