浅谈地图配色技巧
- 格式:doc
- 大小:403.50 KB
- 文档页数:11
地图高亮配色方案1. 引言地图高亮配色是在地图上为特定区域或位置设置醒目的颜色,以便用户能够更容易地识别和区分不同地理区域。
在许多应用中,地图高亮配色是非常重要的,例如政府部门对行政区域的管理、企业对分布地区的销售和市场分析、旅游机构对旅游景点的展示等。
本文将介绍几种常见的地图高亮配色方案,并分析它们在不同场景中的应用。
2. 单色配色方案单色配色方案是最简单和常见的地图高亮配色方案之一。
它使用同一种颜色来表示不同的地理区域。
这种方案适用于需要强调单一信息的场景,例如展示不同地区的人口密度。
在单色配色方案中,通常使用颜色的深浅来表示不同的数值范围。
颜色深的区域表示数值更高,颜色浅的区域表示数值较低。
下面是一个单色配色方案的例子:3. 渐变配色方案渐变配色方案是使用多种颜色来表示不同的地理区域。
这种方案可以通过颜色的变化来展示数据的变化。
一种常见的渐变配色方案是使用冷暖色调来表示数据的不同程度。
较冷的颜色(例如蓝色)表示较低的数值,而较暖的颜色(例如红色)表示较高的数值。
以下是一个渐变配色方案的例子:4. 分段配色方案分段配色方案是将数据范围划分为多个区间,然后为每个区间分配一个特定的颜色。
这种方案适用于数据的分布不均匀的情况。
例如,在展示不同地区的收入水平时,收入水平的范围可能存在较大的差异,使用分段配色方案可以更好地展示这种差异。
以下是一个分段配色方案的例子:5. 双色配色方案双色配色方案是使用两种不同的颜色来表示两个相对的极端数值。
这种方案适用于比较两个地区或两个指标之间的差异。
例如,在展示不同国家的GDP时,可以使用绿色表示较高的GDP,红色表示较低的GDP。
以下是一个双色配色方案的例子:6. 主题配色方案主题配色方案是根据特定的主题选择一组配色方案。
CAD绘图中的色彩搭配技巧在CAD绘图中,色彩搭配是非常重要的一项技巧。
正确的色彩搭配可以帮助我们更清晰地表达设计意图,提高绘图的质量和效果。
下面将介绍一些CAD绘图中的色彩搭配技巧,帮助大家在设计中运用色彩的艺术。
首先,选择合适的主色调。
主色调是设计中最突出的颜色,可以用来引起人们的注意。
在CAD绘图中,我们可以通过选择不同的线型和线宽来表示不同的物体和构造。
因此,在选择主色调时,我们可以考虑使用鲜明和容易区分的颜色,比如红色、蓝色、绿色等。
这样可以使得绘图更具视觉冲击力。
其次,要注意色彩的搭配和对比。
在CAD绘图中,我们可以使用不同的颜色来区分不同的元素。
比如,在室内设计绘图中,我们可以使用不同的颜色来表示墙体、地板和家具等。
搭配不同的颜色可以使得绘图更加丰富多彩。
此外,要注意色彩的对比,避免颜色过于接近,容易造成混淆和困惑。
通过合理的对比,可以提高绘图的可读性和清晰度。
另外,值得注意的是使用色彩的数量和比例。
在CAD绘图中,过多或过少的色彩使用都不利于绘图的表达和理解。
过多的色彩会使图像杂乱,难以阅读,而过少的色彩则会使图像单调乏味。
因此,我们需要根据具体的设计要求,选择适当的色彩数量和比例。
一般来说,使用2-4种不同的颜色是较为常见和合理的。
此外,色彩的明度和饱和度也是需要注意的因素。
明度指的是色彩的明暗程度,而饱和度指的是色彩的鲜艳程度。
在CAD绘图中,明度和饱和度的合理搭配可以帮助我们更准确地表达设计意图,增加绘图的艺术性。
比如,在表示不同材质的图案时,可以根据材质的特点选择适当的明度和饱和度。
此外,还可以运用明度和饱和度的对比来突出某些重要的设计要素。
最后,要注重色彩的协调和整体效果。
在CAD绘图中,色彩搭配是为了更好地表达设计意图和突出设计要素。
因此,要注重色彩的协调和整体效果。
可以通过对比和搭配来调整色彩的明度和饱和度,使整幅绘图达到更好的效果。
此外,还可以参考一些色彩搭配的经典原理和规则,如色彩的互补、相邻和类似等原理。
建筑地图配色方案建筑地图配色方案是指在绘制建筑地图时,为了更好地展示建筑物的空间结构和色彩特性,选择适当的配色方案。
一个好的建筑地图配色方案能够提升地图的美观度,增加观赏性,同时又能准确地表达建筑物的设计意图。
在选择建筑地图配色方案时,需要考虑以下几个因素:1. 建筑物的功能和性质:不同类型的建筑物有不同的功能和性质,比如商业建筑、住宅建筑、文化建筑等。
对于商业建筑,可以选择较为鲜艳和活泼的颜色,以吸引人们的注意力;对于住宅建筑,可以选择柔和和谐的颜色,营造宜居的氛围;而文化建筑可以选择充满艺术气息的颜色,凸显文化内涵。
2. 建筑风格和材料:不同的建筑风格和材料也会影响到建筑地图的配色方案。
例如,现代建筑一般以简洁明快的色彩为主,可以选择一些灰色、白色和黑色等基础色,同时搭配少量鲜艳的辅助色,以突出建筑物的线条和立体感;而传统建筑通常以大面积的红色、黄色、绿色等明亮的颜色为主,突出建筑的古朴和庄重。
3. 环境和气候:建筑地图的配色方案还应该考虑到所处环境和气候的特点。
比如,位于炎热地区的建筑地图,可以选择一些凉爽和清新的颜色,比如蓝色、绿色等;而位于寒冷地区的建筑地图,则可以选择一些温暖和充满活力的颜色,比如橙色、黄色等。
通过合适的配色方案,可以让人们在观看地图时产生与环境相协调的感受。
4. 地图的使用目的和受众:最后,还要考虑地图的使用目的和受众。
如果是用于展示给一般公众观看,可以选择一些醒目和吸引人的颜色,以增加观赏性;如果是用于专业人士,如建筑师和设计师的参考,可以选择更加专业和细致的配色方案,以准确地表达建筑物的各项设计要素。
综上所述,建筑地图配色方案的选择需要考虑建筑物的功能性质、建筑风格和材料、环境气候以及地图的使用目的和受众等因素。
通过恰当的配色方案,可以增加地图的美观性和观赏性,准确地展示建筑物的设计特点,同时也能让观众产生与环境相协调的感受。
初中地图分层设色方案一、背景介绍地理学是人类研究地球表层及其空间分布特征的一门科学。
地理学将地球分为不同的区域,并在地图上用颜色来表示各个区域的特征。
初中地理教学中,地图分层设色是一种通常用于表示地理要素分布情况的方法。
它能够清晰地展示地理特征,帮助学生理解地理现象和地球表层的分布规律。
本文将介绍初中地理教学中常用的地图分层设色方案。
二、地图分层设色的原理地图分层设色是通过为不同的地理要素选择不同的颜色,进而在地图上以分层的方式展示地理特征。
根据地图所表达的要素不同,我们可以采用不同的颜色映射方案。
地图分层设色有利于直观地展示地理要素的分布情况,同时能够帮助学生更好地理解地理概念和地球表层的差异。
三、地图分层设色的常用方案1. 分级着色法分级着色法是最常用的地图分层设色方案之一。
它采用具有渐变效果的颜色组合,将地理要素的不同分布范围分成若干级别,并用不同的颜色表示每个级别。
这样做可以使得地图上同类要素的分布更加清晰,帮助学生更好地理解地域差异和地理特征。
例如,在表示气候分布的地图中,可以使用不同的颜色区分不同的气候带。
2. 分段着色法分段着色法是另一种常见的地图分层设色方案。
它将地理要素的分布范围分成若干特定的区间段,然后为每个区间段选择一个特定的颜色。
分段着色法可以突出地理要素的差异性,并帮助学生直观地理解地理现象的分布规律。
例如,分段着色法可以用于表示人口密度的地图,通过选用不同的颜色来表示不同区域的人口密度水平。
3. 单一着色法单一着色法是最简单的地图分层设色方案之一。
它使用单一的颜色表示地理要素的分布情况。
这种方案适用于一些特定的地理要素,比如海洋分布等。
当地理要素的分布范围较广时,可以选用单一的颜色来表示,以简化地图的视觉效果。
四、地图分层设色的应用地图分层设色广泛应用于初中地理教学中。
通过使用不同的颜色来表示地理要素的分布情况,可以帮助学生更好地理解地理现象和地球表层的分布规律。
地图分层设色也可以提高学生的地理思维能力和空间观察力。
浅谈地图配色技巧分享作者:中正(仁和)已被分享160次评论(0)复制链接分享转载举报在GIS项目中,数据无论是从人力还是物力上都占了将近70%的份额。
人们往往刚接触一个GIS软件或者GIS应用系统,最直观看到的就是地图是否美观简洁。
做一幅美观的地图,将会对GIS 软件或者GIS应用系统起到锦上添花的作用!以下是作者在地图配色中总结的一些经验。
由于地图配色没有特别明确的标准,并且每个人对色彩的感觉也存在着较大的差异,因此,这里的一些经验仅供大家参考。
1、电子地图的制作1)城市电子地图城市电子地图大多是大比例尺的地图,涉及到的地图要素主要有居民地、道路、注记、水系、植被、境界、要素点等。
下面列出了这些要素的主要配色方案:l 居民地:粉红色、浅棕色l 道路:浅黄色、浅棕色或者白色n 不同等级的道路可以将色彩逐级加深,例如三级道路用浅黄色、二级道路用土黄色、一级道路用深棕色等。
l 注记:n 公园名称的标注可以用深绿色楷体字表示;n 单位名称的标注可以用宋体,对于政府机构的用红色宋体字表示;n 山脉、地名名称的标注可以用黑色黑体字表示。
l 水系:n 内陆河流、湖泊可以用浅蓝色;n 海洋可以用深蓝色;l 植被:主要使用绿色表示。
l 要素点:主要用矢量符号表示。
城市电子地图配色的基本原则是:色彩不要太过浓重,尽量选择一些浅淡、素雅的颜色进行搭配,这样对于使用者来说看起来比较舒服,不会有太刺眼的效果。
城市电子地图配色的基本原则是:色彩不要太过浓重,尽量选择一些浅淡、素雅的颜色进行搭配,这样对于使用者来说看起来比较舒服,不会有太刺眼的效果。
2)地形、地貌地图主要包括土地利用图、土壤类型分布图、地形图、地价图等等。
这类地图配色的基本原则是:色彩不要太浅淡,要用较深的、对比明显的色彩渲染地图。
并且可以制作三维晕渲图增强地图的可视效果。
2、出版地图的制作在计算机上浏览地图和出版(打印成纸张)地图对配色的要求是有一定差异的。
专题地图配色中颜色的平衡与协调摘要:在对一个地区的地理环境进行认识时,专题地图是必不可少的,但是现在这种地图的制作存在着一定问题,数据库的用色和出版印刷的用色是存在不同的,也可以说计算机用色和纸质版用色存在着差别,笔者所在单位现在主要从事国土类项目,这里存在的比较大的问题就是规程给的用色是计算机色,亮度高,浓度高,用这种色打印出图时,线划、注记模糊不清,影响了图幅的印刷效果,无法满足使用者的读图要求,所以本文将对专题地图配色中颜色的平衡与协调进行进一步的分析。
关键词:专题地图;配色;颜色;平衡协调1、前言我们都知道,地图是用一种特别的视觉图形来向人们传达空间的信息,其最基本的视觉要素就是图形和色彩,其中色彩能够给人强烈的隐形而且能够再短时间内诉诸感觉,因此在地图的设计中,色彩起到了非常重要的作用。
判断一份地图设计是不是成功,其对色彩的运用能力起到了决定性的作用,试想一下,如果一张图上面模糊不清,颜色杂乱,你还有看下去的兴趣吗?因此在对地图进行设计时,色彩选择和搭配尤其重要,如何在符合规范的前提下,制作一幅色彩协调、美观,重点突出的图幅,是地图设计考虑的重点。
接下来我们先介绍一下颜色在地图设计中的应用,并对颜色协调的内容和基本理论进行进一步的阐述,最后对目前颜色平衡与协调存在的一些观点进行分析。
2、颜色在地图设计中的作用颜色在地图设计中的应用并不是一个答案确定的课题,目前有一部分学者还在对这方面内容进行讨论,而这一内容也是目前地图学还需要探讨的课题之一。
总的来说,颜色在地图设计中的应用有下面几点。
2.1标记各种地图要素。
在图面上,将各种颜色统一规划,用这些颜色来对不同的地图要素进行标记,使这些要素之间的互相关系能够清楚并有序。
使地图更具有可读性。
[1]2.2颜色赋予地图暗示意义。
要知道,颜色本身是具有心理作用和感情色彩的,在地图设计中,不同的颜色除了表示内容不同,还可以给人以暗示作用,通过这些暗示来对不同的地图要素做出分类、强调、淡化、寓意等处理,这些颜色在很大程度上提高了地图设计的表现手段和自由度,增强了信息负载量和表现力。
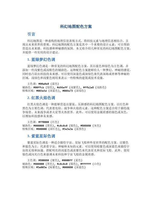
科幻地图配色方案引言科幻地图是一种虚构的地理信息表现方式,将科技元素与地理信息相结合,呈现出未来世界的景观。
科幻地图的配色方案是其中一个重要的设计元素,可以帮助营造出未来感、科技感和神秘感的氛围。
本文将介绍几种常见的科幻地图配色方案,并提供一些实用的设计建议。
1. 蓝绿梦幻色调蓝绿梦幻色调是一种常见的科幻地图配色方案,其以蓝色和绿色为主色调,并添加一些浅紫色或浅粉色的辅助色。
这种配色方案能够给人一种梦幻、神秘的感觉,同时也凸显出科技的未来感。
可以使用深蓝色或深绿色来代表深海或密林等神秘的区域,浅绿色和浅紫色则用来表示一些特殊的建筑或技术设施。
主色调: #00a0e8 (蓝色)辅助色: #00ffcb (绿色), #d96eff (浅紫色), #ffb2e8 (浅粉色)特殊区域: #003e5d (深蓝色), #009e73 (深绿色)2. 红黑火焰色调红黑火焰色调是一种能够营造出紧张、压抑感的科幻地图配色方案。
以红色和黑色为主要色调,代表着危险、战争和火焰的元素。
这种配色方案适合用于描绘战争场景、未来战争或者火星等火热世界。
此外,可以使用金属质感的银色或灰色,以增加科技感和未来感。
主色调: #ff0000 (红色)辅助色: #000000 (黑色), #c0c0c0 (银色), #808080 (灰色)特殊区域: #800000 (深红色), #3e3e3e (深黑色)3. 紫蓝星际色调紫蓝星际色调是一种适合描绘宇宙、星际飞船和外星世界的配色方案。
以紫色和蓝色为主,代表着宇宙、神秘和未知的元素。
可以使用暗紫色或深蓝色来描绘宇宙的无垠和深邃,搭配明亮的浅蓝色或淡紫色来代表星光和星际飞船。
此外,使用银色或闪光白色来强调未来科技和宇宙飞船的金属质感。
主色调: #800080 (紫色), #0000ff (蓝色)辅助色: #000000 (黑色), #c0c0c0 (银色), #ffffff (白色)特殊区域: #3e003e (暗紫色), #000080 (深蓝色)设计建议•选择配色方案时,要根据地图所处的背景故事和所要表达的氛围来决定。
地形图配色方案1. 引言地形图是一种用以表示地球表面地形特征的图形表达方式。
在地理学、地质学、环境科学等领域中,地形图是一项重要的工具,可以帮助我们了解地球的地貌特征和地势起伏。
对于地形图的配色方案的选择,可以影响人们对地形特征的理解和认知。
在本文中,我们将介绍一些常见的地形图配色方案,以帮助您选择适合您需要的地形图配色方案。
2. 常见的地形图配色方案2.1 等高线配色方案等高线配色方案是最常见的一种地形图配色方案。
在等高线配色方案中,等高线之间的地形高差会通过不同的颜色来表示。
通常,较低的地势会使用浅色,而较高的地势会使用深色。
这种配色方案简洁明了,可以直观地展示出地形的起伏特征。
以下是一个等高线配色方案的示例:| || || . . || . . ||----@----|| . . || . . || || |+---------+海拔色阶配色方案是另一种常用的地形图配色方案。
在这种配色方案中,颜色的深浅表示地形的高低。
通常,低海拔区域使用较浅的颜色,高海拔区域使用较深的颜色。
这种配色方案可以直观地展示地形的变化趋势。
以下是一个海拔色阶配色方案的示例:+---------+| _______|| || || || | ______| || ||_|_______|温度图配色方案是一种用于表示地球温度分布的地形图配色方案。
在温度图配色方案中,颜色的变化表示地表温度的变化。
通常,冷地使用较蓝的颜色,热地使用较红的颜色。
这种配色方案可以直观地展示出地球不同地区的温度差异。
以下是一个温度图配色方案的示例:+---------+| **** || ** ** || ** **||* * ||* * ||** ** || ** ** || **** |+---------+3. 自定义地形图配色方案除了以上介绍的常见地形图配色方案外,您还可以根据自己的需求和偏好进行地形图配色方案的自定义。
在自定义地形图配色方案时,您可以考虑以下几个因素:•目标:您所要表达的目标是什么?是强调地形起伏还是其他特征?•颜色选择:选择颜色时,要注意颜色之间的对比度,以确保地形特征的可视性。
建筑地图配色方案设计在建筑设计中,色彩是非常重要的元素之一,它可以帮助建筑物更好地融入周围环境,增加建筑的美感和辨识度。
因此,设计一个恰当的建筑地图配色方案是非常重要的。
在本文中,将探讨建筑地图配色方案设计的原则、方法和注意事项,并给出一些实用的建筑地图配色方案设计示例。
一、建筑地图配色方案设计原则:1. 考虑建筑环境:建筑地图的色彩应该与周围环境相协调,选择与自然环境或城市环境相契合的色彩。
同时,也要考虑建筑物的功能和用途,选择适合的色彩。
2. 强调建筑特点:色彩可以用来突出建筑物的特点,比如突出建筑物的主体结构、立面特点等。
3. 考虑光线和气候:地理位置和气候的不同会影响色彩的呈现,要考虑到建筑物所处的光线和气候条件,选择适合的色彩。
4. 考虑人眼的视觉效果:不同的颜色会产生不同的视觉效果,要考虑人眼对色彩的感知,选择符合人眼视觉习惯的配色方案。
5. 均衡与统一:建筑地图的配色方案应该均衡和统一,避免色彩过于杂乱或不协调。
二、建筑地图配色方案设计方法:1. 色彩搭配:可以采用相近色搭配、对比色搭配、冷暖色搭配等方法,使建筑地图的色彩更加丰富和立体。
2. 色彩运用:可以根据建筑物的功能和结构特点来运用色彩,比如利用色彩分区来突出建筑物的不同功能区域,或者用色彩来加强建筑物的层次感。
3. 色彩处理:可以采用色调、明度、饱和度等方式来处理色彩,使建筑地图的色彩更加符合环境要求,并具有美感。
4. 色彩调节:要不断尝试和调节色彩,根据实际效果来调整建筑地图的配色方案,使其更加完美。
三、建筑地图配色方案设计注意事项:1. 色彩选择要慎重,要考虑到色彩的环境适应性和长期性。
2. 色彩要符合建筑的整体风格和设计理念,不要脱离建筑本身的特点和要求。
3. 要考虑色彩在不同光线下的表现,避免出现违和感。
4. 要综合考虑建筑地图的整体视觉效果和人体工程学,选择适合的色彩。
五、建筑地图配色方案设计示例:1. 办公楼建筑地图配色方案设计:主色调为灰色和白色,搭配少量蓝色,突出建筑物的科技感和专业感。
地图高程配色方案介绍地图是一种用于展示地球表面上各种地理要素的可视化工具。
地图的高程配色方案是指在地图上使用不同颜色来表示地表的高程,从而能够直观地传达地形的特征和差异。
合理的高程配色方案能够提供更加清晰、明确的地理信息,帮助人们更好地理解和分析地形。
目的本文档旨在介绍一些常见的地图高程配色方案,并对不同方案的特点和适用场景进行分析。
通过阅读本文档,读者将了解到如何选择和应用合适的高程配色方案来更好地展示和传达地表的高程信息。
常见的地图高程配色方案分层色带方案分层色带方案是一种基于色带的高程配色方案。
在这种方案中,地图上的不同高程区域使用不同颜色的色带来表示。
通常,较低的高程区域使用深色,而较高的高程区域使用浅色。
这种分层的色带配色方案能够清晰地显示地表的高程变化,适用于展示地形起伏较大的区域。
颜色模式方案颜色模式方案是一种基于颜色模式的高程配色方案。
在这种方案中,地图上的不同高程区域使用不同的颜色模式来表示。
例如,较低的高程区域可以使用冷色调(如蓝色),而较高的高程区域可以使用暖色调(如红色)。
这种颜色模式的配色方案能够突出地表的高程差异,适用于展示地形起伏较为平缓的区域。
渐变色方案渐变色方案是一种采用渐变色的高程配色方案。
在这种方案中,地图上的不同高程区域使用渐变的色彩来表示。
通常,较低的高程区域使用较暗的颜色,而较高的高程区域使用较亮的颜色。
这种渐变色的配色方案能够平滑地显示地表的高程变化,适用于展示地形变化较为连续的区域。
选择合适的地图高程配色方案选择合适的地图高程配色方案有以下几个关键因素需要考虑:1.地形特征:不同地形特征需要不同的高程配色方案。
如果地形起伏较大,分层色带方案可能更合适;如果地形起伏较平缓,渐变色方案或颜色模式方案可能更合适。
2.数据可读性:高程配色方案应该能够确保地图数据的可读性。
选择的颜色应该有足够的对比度,以便用户能够清晰地区分不同的高程区域。
3.图像通用性:高程配色方案的色彩选取应该具有一定的通用性,即在不同的显示设备上都能够保持一致的视觉效果。
地图编制中的颜色选择与配色原则地图是一种重要的视觉工具,能够传递大量的空间信息。
在地图编制过程中,颜色的选择与配色原则起着至关重要的作用。
不仅能够增加地图的美观度,还能够帮助读者更好地理解地理空间关系。
1. 颜色的选择原则地图中使用的颜色应当具有辨识度高、明暗清晰、对比鲜明的特点,以确保地图元素的清晰可辨识。
以下是在地图编制中选择颜色时应考虑的原则:1.1 区分性原则:不同地理要素和分类应使用不同的颜色,以便观察者能够明确识别它们。
例如,在一幅区域地图中,不同的行政区划可以使用不同的颜色来标注,使得各个行政区划之间的边界清晰可见。
1.2 层次感原则:使用不同明暗度或饱和度的颜色来表示不同地理现象的重要程度或空间关系的远近。
较重的颜色可以用于标注重要的要素,较浅的颜色可以用于标注次要的要素。
1.3 色彩对比原则:选择具有鲜明对比的颜色组合,以确保地图上的要素之间清晰可见。
例如,红色与蓝色形成了鲜明的对比,可以用于标注不同的地方气温。
1.4 人类视觉感知原则:根据人类视觉感知的特点,选择具有良好视错觉效果的颜色组合。
例如,使用冷色调来表示远离的地理要素,使用暖色调来表示接近或聚集的要素。
2. 配色的原则地图编制中的配色原则包括颜色搭配和色彩的使用方式。
适当的配色可以提高地图的视觉效果和信息传达的准确性。
以下是在地图编制中进行配色时应考虑的原则:2.1 简洁性原则:选择简洁明快的配色方案,避免过多的颜色使用,以免给读者带来混淆和困惑。
最好选择三种或四种主要颜色,并结合不同的亮度和饱和度来传达信息。
2.2 和谐性原则:配色方案应该符合自然和谐的色彩搭配原则,以增强地图的美观度。
可以采用色轮或色相环来选择互补色或相邻色,使配色更加协调统一。
2.3 易于辨识性原则:选择对读者易于辨识的颜色,尽量避免使用中性色调,特别是在标注重要地理要素时。
鲜明明亮的颜色更容易吸引读者的注意力。
2.4 背景对比原则:选择与地图背景色形成鲜明对比的颜色,以确保地图上的要素清晰可见。
第10 卷第 4 期三晋测绘Vol. 10 No. 4 2003 年12 月SURVEYING AND MAPPING IN S HANXI December 2003浅谈色彩及色彩设计在地图中的应用冯建军李志强(山西省地图集编纂委员会太原030002)Elementary Discussion about the Application ofColour and Colour Design in MapFeng Jianjun Li Zhiqiang摘要: 就如何增强地图作品的艺术性和实用性角度出发, 通过对色彩的基础知识及其设计的一般规律的阐述, 理论联系实际, 说明了色彩设计在地图作品中的重要作用。
关键词: 色彩; 色彩设计规律; 地图中的作用色彩在地图作品中的作用是举足轻重的。
色彩运用得当会使地图作品图面丰富且具有语言性, 这种特殊的语言不仅形象直观, 视觉传达力强, 还可增强地图作品的艺术性和实用性, 使其更具说服力。
但如何能把握住色彩并非易事, 瑞士色彩学家约翰内斯·伊顿(Johannes Itten 1888 —1967) 曾说: “如果你能不知不觉地创作出色彩杰作来, 那么你创作时就不需要色彩知识。
但是, 如果你不能在没有色彩知识的情况下创作出色彩的杰作来, 那么你就应当寻求色彩知识。
”因此, 我们在靠直觉工作时, 色彩理论法则显得至关重要。
没有足够的色彩理论知识, 工作中总显得手忙脚乱, 往往一不小心, 图面就失去和谐, 显得五花八门。
不仅使地图本身的作用大打折扣, 而且更无艺术性可言。
可见色彩设计这一艺术上共有的美学规律在地图中的应用是何等重要。
要使地图作品具有艺术价值, 首先要转变一个观念: 即地图作品只是技术工作的认识。
要转变这一观念, 就要努力使地图产品的技术性与艺术上的美学规律高度统一。
在科学与技术相结合产生地图作品的同时, 将设计理念与思想传达给读者, 使读者在接受地图信息的同时获得美的享受和艺术感染。
精美地图配色方案在设计一张精美的地图时,配色方案是非常重要的因素之一。
合理选择地图的色彩搭配,可以让地图更加美观、易读、易懂。
本文将为您介绍一些精美地图配色方案的参考。
1. 自然色系配色方案自然色系是最常用的地图配色方案之一,它以大自然的色彩为灵感,使地图看起来更加真实和舒适。
在自然色系中,常用的颜色包括深绿、浅绿、棕色、深蓝等。
这些颜色可以用于显示陆地、山脉、森林、水域等地貌特征。
同时,搭配一些较浅的颜色用于表示行政边界、水系、道路等要素,可以增加地图的清晰度和可读性。
2. 反差鲜明配色方案反差鲜明的配色方案能够突出地图中的重要信息,使之更加显眼。
常用的配对颜色包括黑白、红绿、蓝黄等。
通过使用对比度高的配色方案,可以使地图的要素更加突出,方便读者快速获取信息。
这种配色方案常用于公共交通地图、城市导览图等需要强调重要信息的场合。
3. 色调渐变配色方案色调渐变的配色方案可以给地图带来一种流动感和层次感。
常见的色调渐变方案包括从浅蓝到深蓝、从浅绿到深绿等。
这种配色方案可以用于海洋、湖泊和陆地等区域的渲染,使地图界面更富有层次感。
同时,在渐变色调的基础上,可以使用一些明亮的颜色来标注重要的要素,提高地图的可读性。
4. 高对比度配色方案高对比度的配色方案可以使地图更加醒目、突出。
通常通过使用明亮的颜色与深色背景进行对比,例如黄色和黑色、红色和白色等。
这种配色方案适用于需要强调标注和标签的地图,比如旅游景点地图、建筑平面图等。
高对比度的配色方案可以使标注信息更加醒目,方便读者快速获取信息。
5. 扁平化配色方案扁平化设计是近年来非常流行的设计风格,也适用于地图的配色方案。
扁平化的配色方案通常采用鲜明的颜色搭配简洁的图标和线条,使地图看起来简洁、清晰。
使用饱和度较高的颜色可以增加地图的视觉吸引力,同时加入适当的边框和阴影效果,能够凸显地物的层次感。
总结:精美地图配色方案的选择直接影响到地图的可读性和美观度。
以上介绍的自然色系、反差鲜明、色调渐变、高对比度和扁平化等配色方案,都是地图设计中常见且有效的选择。
数据结构课程设计报告地图着色问题地图着色问题是一个经典的图论问题,涉及到如何用至少的颜色给地图上的各个区域进行着色,使得相邻的区域颜色不同。
在数据结构课程设计报告中,我们将详细介绍地图着色问题的定义、解决方法以及实现过程。
一、问题定义地图着色问题可以用图论的方式来描述。
给定一个地图,地图上的每一个区域可以看做图的一个顶点,而区域之间的邻接关系可以看做图的边。
问题的目标是找到一种着色方案,使得相邻的区域颜色不同,且使用的颜色数至少。
二、解决方法1. 贪心算法:贪心算法是一种简单而有效的解决地图着色问题的方法。
具体步骤如下:a. 选择一个未着色的区域。
b. 遍历该区域的所有邻接区域,记录已经使用的颜色。
c. 选择一个未使用的颜色,给该区域着色。
d. 重复步骤a-c,直到所有区域都被着色。
2. 回溯算法:回溯算法是一种穷举所有可能解的方法,通过逐步试错来找到最优解。
具体步骤如下:a. 选择一个未着色的区域。
b. 遍历所有可用的颜色,尝试给该区域着色。
c. 检查该区域与相邻区域的颜色是否冲突,如果冲突则回溯到上一步。
d. 重复步骤a-c,直到所有区域都被着色。
三、实现过程1. 数据结构设计:在解决地图着色问题时,我们可以使用图的邻接矩阵或者邻接表来表示地图的结构。
邻接矩阵适合于稠密图,而邻接表适合于稀疏图。
此外,我们还需要使用一个数组来记录每一个区域的颜色。
2. 算法实现:根据选择的解决方法,我们可以实现相应的算法来解决地图着色问题。
对于贪心算法,我们可以按照贪心的策略来选择颜色;对于回溯算法,我们可以使用递归来穷举所有可能的解。
3. 算法优化:地图着色问题属于NP彻底问题,因此在实际应用中,对于大规模的地图,穷举所有可能的解是不可行的。
我们可以通过一些优化策略来提高算法的效率,如剪枝、启示式搜索等。
四、实例分析假设我们有一个地图,包含5个区域,相邻区域如下所示:区域1:区域2、区域3区域2:区域1、区域3、区域4区域3:区域1、区域2、区域4、区域5区域4:区域2、区域3、区域5区域5:区域3、区域4我们可以使用贪心算法来解决这个问题。
地形图配色方案引言地形图是一种用来描述地球表面高程变化的可视化工具。
为了使地形图更具可读性和美观性,配色方案的选择非常重要。
合适的配色方案可以帮助观察者更准确地理解地形的高低变化,同时使地形图更加鲜明生动。
本文将介绍一些常用的地形图配色方案,并评估它们的优缺点。
1. 灰阶配色方案灰阶配色方案是地形图中最常用的配色方案之一。
它使用不同的灰度值来表示不同的高程,灰色越深则表示地势越低。
这种配色方案的优点是简洁、清晰,容易与其他地图元素进行对比。
另外,灰阶配色方案还可以通过调整对比度和亮度来突出地形图的细节。
然而,灰阶配色方案也存在一些缺点。
首先,由于灰色在视觉上缺乏吸引力,可能会导致观察者对地形的特征记忆不深刻。
其次,灰阶配色方案在表示高程变化时可能存在信息丢失的问题。
由于灰度值的有限性,当高程变化较大时,灰阶配色方案可能无法很好地传达高程变化的细节。
2. 彩虹配色方案彩虹配色方案使用了七种不同的颜色,如红、橙、黄、绿、青、蓝和紫,来表示不同的高程。
这种配色方案在地形图中非常常见,因为它提供了丰富的颜色变化,让观察者能够更直观地感受到高低起伏。
彩虹配色方案的优点是视觉吸引力强,容易突出高程的变化。
然而,彩虹配色方案在实际应用中也存在一些问题。
首先,由于彩虹色谱中的颜色变化较大且颜色对比度较低,可能会造成视觉混乱。
其次,彩虹配色方案在颜色盲的观察者中可能无法有效传达高程的变化。
3. 温度图配色方案温度图配色方案使用暖色调和冷色调来表示不同的高程。
通常情况下,较高的高程使用暖色调(如红色),较低的高程使用冷色调(如蓝色)。
这种配色方案在地形图中常常用于表示海拔高度变化。
温度图配色方案的优点是直观且视觉上具有吸引力。
它能够有效地传达高程的变化,并且对于大部分观察者都易于理解。
另外,温度图配色方案还可以通过调整颜色的明暗来突出高程变化的细节。
然而,温度图配色方案也存在一些限制。
由于人们对于暖色调和冷色调的理解可能存在个体差异,因此,在某些情况下,温度图配色方案可能对观察者的解读造成一定的困惑。
地图配色方案引言地图是信息传达的重要工具之一,而地图配色方案的选择则直接影响到地图的可读性和可视化效果。
在设计地图时,我们应该选取合适的颜色方案来突出地图的主题和表达地理数据。
本文将介绍一些常见的地图配色方案,并讨论在选择配色方案时需要考虑的因素。
常见的地图配色方案1.经典配色方案:经典的地图配色方案通常采用蓝色、绿色和灰色作为主要的配色元素。
蓝色通常表示水域,绿色表示植被覆盖,灰色则用于表示地形或建筑物等人造结构。
这种配色方案简洁明快,适用于绘制一般的地理地图。
2.高对比度配色方案:高对比度配色方案使用鲜明的颜色对比来突出地图中的要素。
这种方案适用于需要强调特定地理区域或数据的情况,例如某个地区的人口密度分布图。
常见的高对比度配色方案有使用红、黄、绿三种颜色来表示高中低三个数据区间。
3.渐变配色方案:渐变配色方案使用相似色调的颜色进行渐变,可以产生柔和的过渡效果。
这种方案常用于表达地形的高度,或者绘制气温、降水量等连续变化的数据。
常见的渐变配色方案有使用不同的蓝色或绿色表示不同的高度或梯度。
4.单色调配色方案:单色调配色方案使用单一的颜色和不同的亮度或饱和度来表现地图中的信息。
这种方案可以给人以简洁、优雅的感觉,适用于一些需要注重整体风格和艺术效果的地图。
常见的单色调配色方案有使用灰色或棕色来表示地形高低。
选择地图配色方案的因素在选择合适的地图配色方案时,我们需要考虑以下因素:1.地图类型:不同类型的地图所要表达的信息不同,因此选择的配色方案也应与地图类型相匹配。
例如,导航地图需要强调道路和交通信息,而环境地图则需要突出植被和水域等自然要素。
2.色彩意义:颜色在地图中不仅仅是为了美观,更重要的是要有明确的表示意义。
我们应该选择的配色方案能够清晰地传达地图要表达的信息。
例如,使用红色表示危险区域或禁止区域。
3.可读性:地图的可读性是一个重要的考量因素。
我们应该选择对比度明显的颜色组合,在地图上能够清晰区分不同的要素,同时保证文字和符号的可阅读性。
浅谈地图配色技巧分享作者:中正(仁和)已被分享160次评论(0)复制链接分享转载举报在GIS项目中,数据无论是从人力还是物力上都占了将近70%的份额。
人们往往刚接触一个GIS软件或者GIS应用系统,最直观看到的就是地图是否美观简洁。
做一幅美观的地图,将会对GIS 软件或者GIS应用系统起到锦上添花的作用!以下是作者在地图配色中总结的一些经验。
由于地图配色没有特别明确的标准,并且每个人对色彩的感觉也存在着较大的差异,因此,这里的一些经验仅供大家参考。
1、电子地图的制作1)城市电子地图城市电子地图大多是大比例尺的地图,涉及到的地图要素主要有居民地、道路、注记、水系、植被、境界、要素点等。
下面列出了这些要素的主要配色方案:l 居民地:粉红色、浅棕色l 道路:浅黄色、浅棕色或者白色n 不同等级的道路可以将色彩逐级加深,例如三级道路用浅黄色、二级道路用土黄色、一级道路用深棕色等。
l 注记:n 公园名称的标注可以用深绿色楷体字表示;n 单位名称的标注可以用宋体,对于政府机构的用红色宋体字表示;n 山脉、地名名称的标注可以用黑色黑体字表示。
l 水系:n 内陆河流、湖泊可以用浅蓝色;n 海洋可以用深蓝色;l 植被:主要使用绿色表示。
l 要素点:主要用矢量符号表示。
城市电子地图配色的基本原则是:色彩不要太过浓重,尽量选择一些浅淡、素雅的颜色进行搭配,这样对于使用者来说看起来比较舒服,不会有太刺眼的效果。
城市电子地图配色的基本原则是:色彩不要太过浓重,尽量选择一些浅淡、素雅的颜色进行搭配,这样对于使用者来说看起来比较舒服,不会有太刺眼的效果。
2)地形、地貌地图主要包括土地利用图、土壤类型分布图、地形图、地价图等等。
这类地图配色的基本原则是:色彩不要太浅淡,要用较深的、对比明显的色彩渲染地图。
并且可以制作三维晕渲图增强地图的可视效果。
2、出版地图的制作在计算机上浏览地图和出版(打印成纸张)地图对配色的要求是有一定差异的。
主要表现在以下几个方面:1)出版的地图在使用符号时尽量选择矢量符号;2)地图的配色相对的要色彩鲜艳。
3、其他技巧在做行政区的单值专题图时,尽量用比较少的颜色渲染每个区域,例如我们常说的做四色专题地图,这样看起来地图不会给人以凌乱的效果。
1 城市电子地图城市电子地图大多是大比例尺的地图,涉及到的地图要素主要有居民地、道路、注记、水系、植被、境界、要素点等。
下面列出了这些要素的主要配色方案:居民地:粉红色、浅棕色道路:浅黄色、浅棕色或者白色􀂄 不同等级的道路可以将色彩逐级加深,例如三级道路用浅黄色、二级道路用土黄色、一级道路用深棕色等。
注记:公园名称的标注可以用深绿色楷体字表示;单位名称的标注可以用宋体,对于政府机构的用红色宋体字表示;山脉、地名名称的标注可以用黑色黑体字表示。
水系:内陆河流、湖泊可以用浅蓝色;海洋可以用深蓝色;植被:主要使用绿色表示。
要素点:主要用矢量符号表示。
城市电子地图配色的基本原则是:色彩不要太过浓重,尽量选择一些浅淡、素雅的颜色进行搭配,这样对于使用者来说看起来比较舒服,不会有太刺眼的效果。
一、红色的色感温暖,性格刚烈而外向,是一种对人刺激性很强的色。
红色容易引起人的注意,也容易使人兴奋、激动、紧张、冲动、还是一种容易造成人视觉疲劳的色。
1、在红色中加入少量的黄,会使其热力强盛,趋于躁动、不安。
2、在红色中加入少量的蓝,会使其热性减弱,趋于文雅、柔和。
3、在红色中加入少量的黑,会使其性格变的沉稳,趋于厚重、朴实。
4、在红中加入少量的白,会使其性格变的温柔,趋于含蓄、羞涩、娇嫩。
二、黄色的性格冷漠、高傲、敏感、具有扩张和不安宁的视觉印象。
黄色是各种色彩中,最为娇气的一种色。
只要在纯黄色中混入少量的其它色,其色相感和色性格均会发生较大程度的变化。
1、在黄色中加入少量的蓝,会使其转化为一种鲜嫩的绿色。
其高傲的性格也随之消失,趋于一种平和、潮润的感觉。
2、在黄色中加入少量的红,则具有明显的橙色感觉,其性格也会从冷漠、高傲转化为一种有分寸感的热情、温暖。
3、在黄色中加入少量的黑,其色感和色性变化最大,成为一种具有明显橄榄绿的复色印象。
其色性也变的成熟、随和。
4、在黄色中加入少量的白,其色感变的柔和,其性格中的冷漠、高傲被淡化,趋于含蓄,易于接近。
三、蓝色的色感冷嘲热讽,性格朴实而内向,是一种有助于人头脑冷嘲热讽静的色。
蓝色的朴实、内向性格,常为那些性格活跃、具有较强扩张力的色彩,提供一个深远、广埔、平静的空间,成为衬托活跃色彩的友善而谦虚的朋友。
蓝色还是一种在淡化后仍然似能保持较强个性的色。
如果在蓝色中分别加入少量的红、黄、黑、橙、白等色,均不会对蓝色的性格构成较明显的影响力。
1、如果在橙色中黄的成份较多,其性格趋于甜美、亮丽、芳香。
2、在橙色中混入小量的白,可使橙色的知觉趋于焦躁、无力。
四、绿色是具有黄色和蓝色两种成份的色。
在绿色中,将黄色的扩张感和蓝色的收缩感相中庸,将黄色的温暖感与蓝色的寒冷感相抵消。
这样使得绿色的性格最为平和、安稳。
是一种柔顺、恬静、潢足、优美的色。
1、在绿色中黄的成份较多时,其性格就趋于活泼、友善,具有幼稚性。
2、在绿色中加入少量的黑,其性格就趋于庄重、老练、成熟。
3、在绿色中加入少量的白,其性格就趋于洁净、清爽、鲜嫩。
五、紫色的明度在有彩色的色料中是最低的。
紫色的低明度给人一种沉闷、神秘的感觉。
1、在紫色中红的成份较多时,其知觉具有压抑感、威胁感。
2、在紫色中加入少量的黑,其感觉就趋于沉闷、伤感、恐怖。
3、在紫色中加入白,可使紫色沉闷的性格消失,变得优雅、娇气,并充满女性的魅力。
六、白色的色感光明,性格朴实、纯洁、快乐。
白色具有圣洁的不容侵犯性。
如果在白色中加入其它任何色,都会影响其纯洁性,使其性格变的含蓄。
1、在白色中混入少量的红,就成为淡淡的粉色,鲜嫩而充满诱惑。
2、在白色中混入少量的黄,则成为一种乳黄色,给人一种香腻的印象。
3、在白色中混入少量的蓝,给人感觉清冷、洁净。
4、在白色中混入少量的橙,有一种干燥的气氛。
5、在白色中混入少量的绿,给人一种稚嫩、柔和的感觉。
6、在白色中混入少量的紫,可诱导人联想到淡淡的芳香。
色彩三要素不论任何色彩,皆具备三个基本的重要性质:色名,明度,彩度,一般称为色彩三要素或色彩三属性。
色名(Hue)色名(Hue,简称为H;或译为色相)及是区分色彩的名称,也就是色彩的名子,就如同人的姓名一般,用来辨别不同的人。
明度(Value)明度(Value,简称V)光线强时,感觉比较亮,光线若时感觉比较暗,色彩的明暗强度就是所谓的明度,明度高是指色彩较明亮,而相对的明度低,就是色彩较灰暗。
彩度(Chroma)彩度(Chroma,简称C)是指色彩的纯度,通常以某彩色的的同色名纯色所占的比例,来分辨彩度的高低,纯色比例高为彩度高,纯色比例低为彩度低,在色彩鲜艳状况下,我们通常很容易感觉高彩度,但有时不易作出正确的判断,因为容易受到明度得影响,譬如大家最容易误会的是,黑白灰是属於无彩度的,他们只有明度。
色环由于色环并不容易解说,所以请翻阅其他书籍或询问专业美工或教师。
配色的基本概念配色的基本概念,这是我们在做图时常常预见的问题,若能将这些概念了解,在颜色的搭配上自然比较占优势。
色名对比将相同的橙色,放在红色或黄色上,我们将会发现,在红色上的橙色会有偏黄的感觉,因为橙色是由红色和黄色调成的,当他和红色并列时,相同的成份被调和而相异部份被增强,所以看起来比单独时偏黄,以其他色彩比较也会有这种现象,我们称为色名对比。
除了色感偏移之外,对比的两色,有时会发生互相色渗的现象,而影响相隔界线的视觉效果,当对比的两色,具有相同的彩度和明度时,对比的效果越明显,两色越接近补色,对比效果越强烈。
明度对比将相同的色彩,放在黑色和白色上,比较色彩的感觉,会发现黑色上的色彩感觉比较亮,放在白色上的色彩感觉比较暗,明暗的对比效果非常强烈明显,对配色结果产生的影响,明度差异很大的对比,会让人有不安的感觉。
彩度对比色彩和另一彩度较高的色彩并列时,会觉得本身彩度变低,而和另一个彩度较低的色彩时,会觉得彩度变高,这种现象称为彩度对比。
补色对比两个互为补色的色彩在一起时,会产生明显的效果,使色彩彼此色感更强,我们称之为补色对比。
面积对比将两个色彩强弱不同的色彩放在一起,若要得到对比均衡的效果,必须以不同的面积大小来调整,弱色占大面积,强色占小面积,而色彩的强弱是以其明度和彩度来判断,这种现象称为面积对比。
配色的基本类型在考虑如何配色时,必须先确定自己到底要什麽的配色效果。
1.决定主体色。
2.选择搭配色。
3.选择背景色。
4.明彩度调整,完成配色。
浅谈地图配色技巧在GIS项目中,数据无论是从人力还是物力上都占了将近70%的份额。
人们往往刚接触一个GIS软件或者GIS应用系统,最直观看到的就是地图是否美观简洁。
做一幅美观的地图,将会对GIS软件或者GIS应用系统起到锦上添花的作用!以下是作者在地图配色中总结的一些经验。
由于地图配色没有特别明确的标准,并且每个人对色彩的感觉也存在着较大的差异,因此,这里的一些经验仅供大家参考。
1、电子地图的制作1)城市电子地图城市电子地图大多是大比例尺的地图,涉及到的地图要素主要有居民地、道路、注记、水系、植被、境界、要素点等。
下面列出了这些要素的主要配色方案:l 居民地:粉红色、浅棕色l 道路:浅黄色、浅棕色或者白色n 不同等级的道路可以将色彩逐级加深,例如三级道路用浅黄色、二级道路用土黄色、一级道路用深棕色等。
l 注记:n 公园名称的标注可以用深绿色楷体字表示;n 单位名称的标注可以用宋体,对于政府机构的用红色宋体字表示;n 山脉、地名名称的标注可以用黑色黑体字表示。
l 水系:n 内陆河流、湖泊可以用浅蓝色;n 海洋可以用深蓝色;l 植被:主要使用绿色表示。
l 要素点:主要用矢量符号表示。
城市电子地图配色的基本原则是:色彩不要太过浓重,尽量选择一些浅淡、素雅的颜色进行搭配,这样对于使用者来说看起来比较舒服,不会有太刺眼的效果。
图1 城市电子地图(1)图2 城市电子地图(2)图3 城市电子地图(3)2)地形、地貌地图主要包括土地利用图、土壤类型分布图、地形图、地价图等等。
这类地图配色的基本原则是:色彩不要太浅淡,要用较深的、对比明显的色彩渲染地图。
并且可以制作三维晕渲图增强地图的可视效果。
图4 利用三维晕渲效果制作的地图2、出版地图的制作在计算机上浏览地图和出版(打印成纸张)地图对配色的要求是有一定差异的。
主要表现在以下几个方面:1)出版的地图在使用符号时尽量选择矢量符号;2)地图的配色相对的要色彩鲜艳。
3、其他技巧在做行政区的单值专题图时,尽量用比较少的颜色渲染每个区域,例如我们常说的做四色专题地图,这样看起来地图不会给人以凌乱的效果。