2018年高考文综全国一卷历史解析
- 格式:doc
- 大小:417.00 KB
- 文档页数:8
绝密★启封前2018全国卷Ⅰ高考压轴卷文科综合全卷满分300分。
考试用时150分钟。
注意事项:1.答题前,先将自己的姓名、准考证号填写在试题卷和答题卡上,并将准考证号条形码粘贴在答题卡上的指定位置。
用2B铅笔将答题卡上试卷类型A后的方框涂黑。
2.选择题的作答:每小题选出答案后,用2B铅笔把答题卡上对应题目的答案标号涂黑,写在试题卷、草稿纸和答题卡上的非答题区域均无效。
3.非选择题的作答:用签字笔直接答在答题卡上对应的答题区域内。
写在试题卷、草稿纸和答题卡上的非答题区域均无效。
4.选考题的作答:先把所选题目的题号在答题卡上指定的位置用2B铅笔涂黑。
答案写在答题纸上对应的答题区域内,写在试题卷、草稿纸和答题卡上的非答题区域均无效。
5.考试结束后,请将本试题卷和答题卡一并上交。
第Ⅰ卷本卷共35个小题,每小题4分,共140分。
在每小题给出的四个选项中,只有一项是符合题目要求。
24.遣使巡察是我国古代一项重要的监察形式。
早在春秋战国时代,就推行视察地方的制度,到汉朝刺史的派遣,遣使巡行成为中央监察地方的固定形式。
遣使巡行分为定期和不定期两种,监察官员们都离不开基层吏民的帮助或协助,据此可知( ) A.遣使巡行的对象主要是中央和地方官员的贪赃、枉法等违法乱纪行为B.遣使巡行是民众对国家事务及其官员发挥社会监督作用的渠道C.吏民检举揭发是监察机关监督地方官员的唯一途径和手段D.遣使巡行维护了君主专制中央集权,从根本上杜绝了腐败25.费正清在《美国与中国》中质疑:“中国商人阶级为什么不能摆脱对官场的依赖,而建立一支工业的或经营企业的独立力量?”其研究结论是:“中国的传统不是制造一个更好的捕鼠机,而是从官方取得捕鼠的特权。
”下列最能支撑这一“研究结论”的史实是( )A.战国时期私商大量出现B.唐代柜坊和飞钱的问世C.宋代商业突破市坊限制D.明清商帮的兴起和发展26.义理之学和考据之学是中国古代儒家经典诠释与流布的两种主要方式。
2018年一般高等学校招生全国一致考试历史试题(Ⅰ卷)24.《墨子》中有对于“圆”“直线”“正方形”“倍”的定义 , 对杠杆原理、声音流传、小孔成像等也有阐述 , 还有机械制造方面的记录。
这反应出 , 《墨子》A.聚集了诸子百家的思想精髓B.形成了完好的科学系统C.包含了劳感人民智慧的结晶D.表现了贵族阶层的旨趣【答案】 C分析:资猜中《墨子》记录的一些内容都是劳感人民生产生活经验的总结,C正确。
这些内容并不是诸子百家的思想,A错误。
其实不可以表现完好科学系统已经形成,B错误。
墨家思想代表的是基层一般公众的利益, D项错误。
25.据学者研究 , 唐代“安史之乱”后百余年间的藩镇基本状况如表 2所示。
由此可知,这一期间的藩镇A.控制了朝廷财政收入B.相互之间攻伐不已C.着重保护中央的威望D.持续了唐代的统治【答案】 D分析:依据表格内容能够看出,“安史之乱”以后的藩镇,拥兵自重不上供的只占少量(约 1/5 ),大多数都是由朝廷委任、上供或许少供,由朝廷驻重兵(区别于“拥重兵”),功能主假如“防骄藩”(防备骄纵的藩镇)。
联合资料“安史之乱”后唐代持续“百余年”的信息能够判断出,D选项正确。
A、 B依据资料都没法得出。
C选项片面解读了资料,这一期间的“藩镇”设置汲取了“安史之乱”的教训,对其权益进行了限制,但“藩镇”对中央集权的悲观影响仍旧存在,不过比以前有所降低而已。
26、北宋前中期,在今四川井研县一带山谷中,密布着成千上万个采纳新制盐技术的竹简井,井主所雇工匠大多来自“他州别县”,以“佣身赁力”为生,受雇期间,若对工作条件成待遇不满意,辄另谋高就。
这反应出当时A.民营手工业获得发展B.手工业者社会地位高C.雇用劳动已经普及D.盐业专卖制度解体【答案】 A分析:依据资猜中“井主所雇工匠”等信息能够判断,这些竹简井属于民营手工业,数目成千上万,所以 A正确。
资料没法表现手工业者社会地位能否高, B 错误。
2018年山东高考文综(历史)试题解析一、试卷结构总体分析评价2018年高考已经落下帷幕,今年的试题可以看出,今年高考既有新一轮高考改革启动后的未来指向性,又有全国卷特有的传统性。
选择题24-35为历史选择题,共12个题,48分;材料题必做题为40题、41题。
选做题为44题、45题、46题三选一,满分为100分。
今年的高考,继续深化考试形式与内容改革,以人类历史的发展演变和重大事件为主要载体对所学知识进行充分的考查,例如以村民自治建设为背景,考查基层民主政治建设和依法治国,尤其是依宪治国这一时代话题,这也是我们改革开放40年以来的重要建设方略。
本次试题历史部分选择题较2017年风格相近,主要是材料更加新颖,考查更加灵活,这和之前的全国一卷文综历史部分风格是一致的,既关注学生基础,又有良好的区分度。
全国1卷考点及分值分布情况表二、考点分布分析必做题部分(85分)。
中国史占57分左右,世界史占28分左右,与2017全国卷1相比,中国史比重上升,不容忽视;从模块角度来讲,必修1和必修2仍为考试重点。
试卷总体能够发挥高考引领作用。
①注重基础与课本知识,更加注意考查主干知识,这就需要考生基础知识一定过硬。
②考查学生史学素养,即34题,所以在学习中,注意培养史学基本功与基本能力。
三、试卷主要特点1.重视考查学生的基础知识和基本能力全国卷试题题干材料历来是非常新颖的,但是考查的内容不会脱离所学知识,想要在这些新颖复杂的材料中提取出命题人希望考查的知识点,就需要考生对基础知识滚瓜烂熟,可以熟练地将一个不规范的模型迅速整合为一个规范的模型,并利用这一部分所学知识进行解决,这也数学建模有异曲同工之妙。
2.试卷体现了一定的创新性和思维深度相对而言,对于法制建设尤其是从清末近代至今的这类纵向类题目一直都是对思维深度要求很高的,同时对于专业性语言的运用要求也较高,这样的考查非常具有创新性,但是只要冷静回忆这一部分所学知识,注重答题分点、格式明确,该题迎刃而解。
2018年普通高等学校招生全国统一考试文科综合能力测试(历史部分)注意事项:1.答题前,考生务必用0.5毫米黑色签字笔将自己的姓名、座号、考生号、县区和科类写在答题卡和试卷规定的位置上。
2.第Ⅰ卷每小题选出答案后,用2B铅笔把答题卡上对应题目的答案标号涂黑;如需改动,用橡皮擦干净后,再选途其他答案标号。
写在试卷上无效。
3.第Ⅱ卷必须用0.5毫米黑色签字笔作答,答案必须写在答题卡各题目指定区域内相应的位置;如需改动,先划掉原来的答案,然后再写上新的答案;不能使用涂改液、胶带纸、修正带。
不按以上要求作答的答案无效。
一、选择题:本题共35小题,每小题4分,共140分。
在每小题给出的四个选项中,只有一项是符合题目要求的。
24.《墨子》中有关于“圆”“直线”“正方形”“倍”的定义,对杠杆原理、声音传播、小孔成像等也有论述,还有机械制造方面的记载。
这反映出,《墨子》()A.汇集了诸子百家的思想精华 B.形成了完整的科学体系C.包含了劳动人民智慧的结晶 D.体现了贵族阶层的旨趣25.据学者研究,唐朝“安史之乱”后百余年间的藩镇基本情况如表2所示。
由此可知,这一时期的藩镇()A.控制了朝廷财政收入 B.彼此之间攻伐不已C.注重维护中央的权威 D.延续了唐朝的统治26.北宋前中期,在今四川井研县一带山谷中,密布着成百上千个采用新制盐技术的竹筒井,井主所雇工匠大多来自“他州别县”,以“佣身赁力”为生,受雇期间,若对工作条件或待遇不满意,辄另谋高就。
这反映出当时()A.民营手工业得到发展 B.手工业者社会地位高C.雇佣劳动已经普及 D.盐业专卖制度已经解体27.图6中的动物是郑和下西洋时外国使臣随船向明政府贡献的奇珍异兽。
明朝君臣认为,这就是中国传说中的“麒麟”。
明成祖遂厚赐外国使臣。
这表明当时()A.对外交流促使中国传统绘画出现新的类型B.朝廷用中国文化对朝贡贸易贡品加以解读C.海禁政策的解除促进了对外文化交流D.外来物品的传入推动了传统观念更新28.甲午战争时期,日本制定舆论宣传策略,把中国和日本分别“包装”成野蛮和文明的代表,并运用公关手段让许多欧美舆论倒向日方。
2018年普通高等学校招生全国统一考试(全国Ⅰ卷)文综历史试题(晋冀鲁豫湘鄂赣徽闽粤10省使用)本试卷分第Ⅰ卷(选择题)和第Ⅱ卷(非选择题)两部分。
满分100分。
第Ⅰ卷(选择题共48分)本卷共12小题,每小题4分,共48分。
在每小题给出的四个选项中,只有一个项是最符合题目要求的。
24.《墨子》中有关于“圆”“直线”“正方形”“倍”的定义,对杠杆原理、声音传播、小孔成像等也有论述,还有机械制造方面的记载。
这反映出,《墨子》A.汇集了诸子百家的思想精华B.形成了完整的科学体系C.包含了劳动人民智慧的结晶D.体现了贵族阶层的旨趣25.据学者研究,唐朝“安史之乱”后百余年间的藩镇基本情况如表2所示。
表2 “安史之乱”后百余年间唐朝藩镇基本情况表藩镇类型数量(个)官员任免赋税供纳兵额与功能河朔型7 藩镇自擅不上供拥重兵以自立中原型8 朝廷任命少上供驻重兵防骄藩边疆型17 朝廷任命少上供驻重兵守边疆东南型9 朝廷任命上供驻兵少防盗贼由此可知,这一时期的藩镇A.控制了朝廷财政收入B.彼此之间攻伐不已C.注重维护中央的权威D.延续了唐朝的统治26.北宋前中期,在今四川井研县一带山谷中,密布着成百上千个采用新制盐技术的竹篱井,井主所雇工匠大多来自“他州别县”,以“佣身赁力”为主,受雇期间,若对工作条件或待遇不满意,辄另谋高就。
这反映出当时A.民营手工业得到发展B.手工业者社会地位高C.雇佣劳动已经普及D.盐业专卖制度解体27.图6中的动物是郑和下西洋时外国使臣随船向明政府贡献的奇珍异兽,明朝君臣认为,这就是中国传说的“麒麟”,明成祖遂赐外国使臣。
这表明当时A.对外交流促使中国传统绘画出现新的类型B.朝廷用中国文化对朝贡贸易贡品加以解读C.海禁政策的解除促进了对外文化交流D.外来物品的传入推动了传统观念更新28.甲午战争期间,日本制定舆论宣传策略,把中国和日本分别包装成野蛮与文明的代表,并运用公关手段让欧美舆论倒向日方。
绝密★启用前2018年普通高等学校招生全国统一考试(全国1卷)文科综合能力测试(历史)注意事项:1.答卷前,考生务必将自己的姓名、准考证号填写在答题卡上。
2.回答选择题时,选出每小题答案后,用铅笔把答题卡上对应题目的答案标号涂黑。
如需改动,用橡皮擦干净后,再选涂其它答案标号。
回答非选择题时,将答案写在答题卡上。
写在本试卷上无效。
3.考试结束后,将本试卷和答题卡一并交回。
一、选择题:每小题4分,共48分。
1.《墨子》中有关于“圆”“直线”“正方形”“倍”的定义,对杠杆原理、声音传播、小孔成像等也有论述,还有机械制造方面的记载。
这反映出,《墨子》A.汇集了诸子百家的思想精华B.形成了完整的科学体系C.包含了劳动人民智慧的结晶D.体现了贵族阶层的旨趣2.据学者研究,唐朝“安史之乱”后百余年间的藩镇基本情况如表2所示。
由此可知,这一时期的藩镇A.控制了朝廷财政收入B.彼此之间攻伐不已C.注重维护中央的权威D.延续了唐朝的统治3.北宋前中期,在今四川井研县一带山谷中,密布着成百上千个采用新制盐技术的竹筒井,井主所雇工匠大多来自“他州别县”,以“佣身赁力”为生,受雇期间,若对工作条件或待遇不满意,辄另谋高就。
这反映出当时A.民营手工业得到发展 B.手工业者社会地位高C.雇佣劳动已经普及 D.盐业专卖制度已经解体4.图6中的动物是郑和下西洋时外国使臣随船向明政府贡献的奇珍异兽。
明朝君臣认为,这就是中国传说中的“麒麟”。
明成祖遂厚赐外国使臣。
这表明当时A.对外交流促使中国传统绘画出现新的类型B.朝廷用中国文化对朝贡贸易贡品加以解读C.海禁政策的解除促进了对外文化交流D.外来物品的传入推动了传统观念更新5.甲午战争时期,日本制定舆论宣传策略,把中国和日本分别“包装”成野蛮和文明的代表,并运用公关手段让许多清政府却无所作为。
这反映了A.欧美舆论宣传左右了战争进程B.日本力图变更中国的君主政体C.清政府昏庸不谙熟近代外交D.西方媒体鼓动中国的民主革命6.五四运动后,出现了社会主义是否适合中国国情的争论,有人反对走如俄国式的道路,认为救中国只有一条路,就是“增加富力”,发展实业;还有人主张“采用劳农主义的直接行动,达到社会革命的目的。
2018年高考全国Ⅰ卷历史试题分析2018年全国高考文综I卷的历史试题,继续坚持“稳中求变、变中求新”的原则,在形式上,试卷的结构、试题的形式、各题的分值等与去年一致,在内容上,依然是既注重主干知识的考查,又注重历史关键能力和学科素养的考查;同时贴近现实,注意与社会现实问题的结合。
最值得一提的是:根据新高考改革的实际要求,较大幅度地调整试题难度,难度适中,有一定区分度。
总之,2018年高考I卷的历史试题给人耳目一新之感。
一、试卷结构2018年1卷历史分值分布表(必做部分)由上表可知,全国I卷的通史,即中国古代史、中国近现代史、世界史继续保持“三分天下”的格局,与前几年高考是一致的;而模块史比例严重失衡,必修二经济、必修三文化模块的比例大幅度下降,必修一政治模块的比例激增。
二、试题形式1.继续史学过程与方法的考查。
如第34题,材料列举了目前学术界有关英国工业革命产生的几种新观点。
既拓宽了考生的学术视野,也考查了史学过程方法。
2.试题形式依然把主干知识作为能力考査的主要载体。
如第24题以科学知识与墨家思想相结合、第25题考查唐代后期的藩镇割据、第26题的中国古代手工业的发展、第28题的甲午战争、第31题的社会主义经济建设、第32题的梭伦改革、第33题马克思主义诞生、第34题工业革命、第35题第三世界的兴起等。
3.试题形式上更加注重知识之间的联系。
如第41题材料从宋代的乡规民约、清末新政下的地方自治、新时期的基层民主制度的对比和发展,综合考查了概括、说明、分析、评价等学科方法和能力。
4.首次将文学素材引入高考试题,这是今年高考试题的最大变化和亮点。
如第42题以《鲁宾逊漂流记》的相关情节为素材,考查小说所反映历史现象。
三、试题难度根据新高考改革的实际要求,较大幅度地调整试题难度。
从整体上看,试题贴近考情,难度适中,有一定区分度,体现了高考的选拨功能和对教学的引导作用。
具体体现如下:1.选择题所考查的都是考生熟知的基础知识,基本杜绝了往年拓展性的知识。
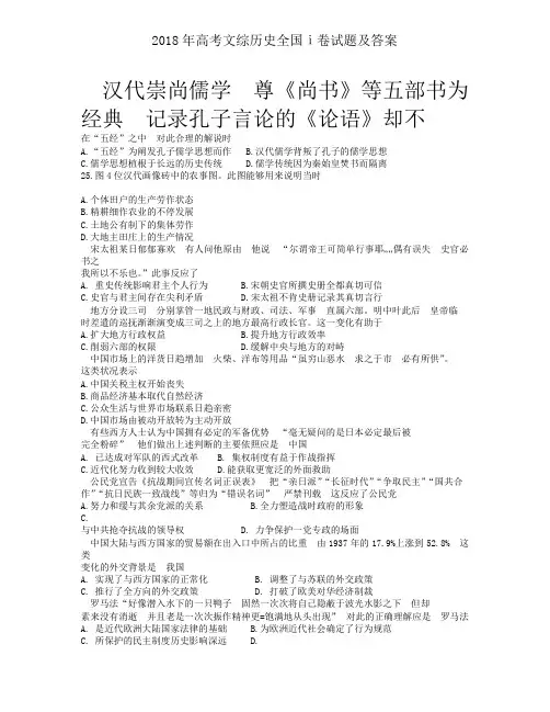
汉代崇尚儒学尊《尚书》等五部书为经典记录孔子言论的《论语》却不在“五经”之中对此合理的解说时A.“五经”为阐发孔子儒学思想而作B.汉代儒学背叛了孔子的儒学思想C.儒学思想植根于长远的历史传统D.儒学传统因为秦始皇焚书而隔离25.图4位汉代画像砖中的农事图。
此图能够用来说明当时A.个体田户的生产劳作状态B.精耕细作农业的不停发展C.土地公有制下的集体劳作D.大地主田庄上的生产情况宋太祖某日郁郁寡欢有人问他原由他说“尔谓帝王可简单行事耶……偶有误失史官必书之我所以不乐也。
”此事反应了A. 重史传统影响君主个人行为B.宋朝史官所撰史册全都真切可信C.史官与君主间存在尖利矛盾D.宋太祖不肯史册记录其真切言行地方分设三司分别掌管一地民政与财政、司法、军事直属六部。
明中叶此后皇帝临时差遣的巡抚渐渐演变成三司之上的地方最高行政长官。
这一变化有助于A.扩大地方行政权益B.提升地方行政效率C.削弱六部的权限D.缓解中央与地方的对峙中国市场上的洋货日趋增加火柴、洋布等用品“虽穷山恶水求之于市必有所供”。
这类状况表示A.中国关税主权开始丧失B.商品经济基本取代自然经济C.公众生活与世界市场联系日趋亲密D.中国市场由被动开放转为主动开放有些西方人士认为中国拥有必定的军备优势“毫无疑问的是日本必定最后被完全粉碎”他们做出上述判断的主要依照应是中国A. 已达成对军队的西式改革B. 集权制度有益于作战指挥C.近代化努力收到较大收效D.能获取更宽泛的外面救助公民党宣告《抗战期间宣传名词正误表》把“亲日派”“长征时代”“争取民主”“国共合作”“抗日民族一致战线”等归为“错误名词”严禁刊载这反应了公民党A.努力和缓与其余党派的关系B.全力塑造战时政府的形象C.与中共抢夺抗战的领导权 D. 力争保护一党专政的场面中国大陆与西方国家的贸易额在出入口中所占的比重由1937年的17.9%上涨到52.8%这类变化的外交背景是我国A. 实现了与西方国家的正常化B. 调整了与苏联的外交政策C. 推行了全方向的外交政策D. 打破了欧美对华经济制裁罗马法“好像潜入水下的一只鸭子固然一次次将自己隐蔽于波光水影之下但却素来没有消逝并且老是一次次振作精神更=饱满地从头出现”对此的正确理解应是罗马法A. 是近代欧洲大陆国家法律的基础 B.为欧洲近代社会确定了行为规范C. 所保护的民主制度历史影响深远D.不停地改变了欧洲历史发展方向安妮女王继位当时议会内部存在两个党派安妮憎恶占多半席位的辉格党于是排除了辉格党人的行政要职代之以托利党人。
浅析高考历史中的家国情怀——以2018年全国文综I卷为例作者:任显坤来源:《中学教学参考·下旬》 2019年第3期[摘要]家国情怀是历史学科核心素养之一,始终贯穿于整个历史课程。
近几年的高考对家国情怀的考查是非常频繁的,选择题、材料分析题和开放性试题都有涉及。
对此,教师要围绕家国情怀这一历史学科核心素养开展教学,引导学生在练与考中,升华家国情怀。
[关键词]高考历史;家国情怀;历史学科核心素养[中图分类号] G633.51 [文献标识码] A [文章编号] 1674-6058(2019)09-0027-02家国情怀是历史学科核心素养之一,并且是诸素养中价值追求的目标,始终贯穿于整个历史课程。
家国情怀作为历史学科核心价值观,在近几年的高考历史中均有所涉及,这无疑向我们展示了高考历史命题的新动向,并对我们下一步的历史教学改革具有指导性和方向性的意义,本文拟对此稍作探讨。
一、高考历史考查家国情怀的依据1.新课程标准中关于家国情怀的表述教育部发布的《普通高中历史课程标准》(2017版)认为,家国情怀“是学习和探究历史应具有的人文追求,体现了对国家富强、人民幸福的情感,以及对国家的高度认同感、归属感、责任感和使命感,要充满人文情怀并关注现实问题,以服务于国家强盛、民族自强和人类社会的进步为使命”。
“在树立正确历史观的基础上,从历史的角度认识中国国情,形成对祖国的认同和中华民族的认同;了解并认同中华传统优秀文化、革命文化、社会主义先进文化;认同社会主义核心价值观,认同特色社会主义道路是历史的必然,树立中国特色社会主义道路自信、理论自信、制度自信和文化自信。
”2.历史教材关于家国情怀的表述新课标普通高中历史课程由必修、选择性必修和选修三类课程构成。
必修课程是“中外历史纲要”,共有24个专题。
课标关于必修课程的要求是“采取通史方式,通过对中外历史重大历史事件、历史人物和历史现象的叙述和学习,深化对中华民族多元一体发展趋势的认识,认同社会主义核心价值观和中华优秀传统文化”,“认同并弘扬以爱国主义为核心的民族精神和以改革创新为核心的时代精神”,增强学生对国家的高度认同感、归属感和使命感。
2018年普通高等学校招生全国统一考试(全国Ⅰ卷)文综历史试题解析一、选择题24.《墨子》中有关于“圆”“直线”“正方形”“倍”的定义,对杠杆原理、声音传播、小孔成像等也有论述,还有机械制造方面的记载。
这反映出,《墨子》()A.汇集了诸子百家的思想精华B.形成了完整的科学体系C.包含了劳动人民智慧的结晶D.体现了贵族阶层的旨趣知识点:唐中期中央集权的发展答案:C解析:本题考查的是春秋战国时期的百家争鸣——《墨子》。
材料中只是提及《墨子》中关于一些数学和物理知识的记载,并未体现出其它学派的思想主张,故A项错误;《墨子》中有关于数学、物理学、机械制造等方面的科学知识,但并没有形成完整的科学体系,古代中国没有形成完整的科学体系,故B项错误;《墨子》中的数学、物理学、机械制造等科学知识是对当时社会生产的研究和总结,包含了劳动人民智慧的结晶,故C项正确;墨子代表平民百姓的利益,贵族阶层是不太可能去研究科学的,故D项错误。
25.据学者研究,唐朝“安史之乱”后百余年间的藩镇基本情况如表2所示。
表2 “安史之乱”后百余年间唐朝藩镇基本情况表由此可知,这一时期的藩镇()A.控制了朝廷财政收入B.彼此之间攻伐不已C.注重维护中央的权威D.延续了唐朝的统治知识点:唐中期中央集权的发展答案:D解析:本题考查的是从汉到元政治制度的演变——唐代藩镇。
不向朝廷上供或少上供的藩镇数量多,但朝廷的财政收入并不依赖藩镇,并且东南型的藩镇仍向朝廷上供,藩镇无法控制朝廷财政收入,故A项错误;材料讲述各藩镇与中央之间的关系,无法反映藩镇之间攻伐不已,故B项错误;根据表格可知河朔型藩镇掌握了官员任免权、财政权和军权,拥兵自立,不利于中央集权,故C项错误;根据表格可知,“安史之乱”后百余年间,大部分藩镇的官员任免权在朝廷手中,除河朔型藩镇外,其他几种藩镇在防御地方割据势力、守卫边疆、维护社会治安等方面都发挥了积极作用,有利于延续唐朝的统治,故D项正确。
2018年山东高考文综(历史)试题解析江西省宜春市樟树市滨江中学曾宪足一、选择题24.C解析:A项从材料中无法得出,排除;B项说法过于绝对,排除;墨家学派代表的是平民阶级的利益,D项说法明显与史实不符,亦可排除;据题干,《墨子》一书中包含有数学、物理学等相关知识,体现了我国古代劳动人民智慧的结晶,故正确答案为C项。
25.D解析:题干中,赋税完全不上供给朝廷的只有河朔型藩镇,但该类型藩镇在藩镇总数中所占比率较小,无法控制朝廷财政收入,故A项与题意不符;B项从材料中无法得出,排除;据材料可知,河朔型藩镇掌握了官员任免权、财税权和军权,拥兵自重、与朝廷对立,故C项说法错误;从材料中可以看出,“安史之乱”后的百余年间,绝大部分唐朝藩镇的官员任免权仍掌握在朝廷手中,且某些类型的藩镇在守卫边疆、抵御少数民族势力的入侵、维护社会治安方面发挥过积极的作用,而这也在一定程度上延续了唐朝的统治,故D项正确。
26.A解析:题干中提到,若工匠在受雇期间对工作条件或待遇不满,辄另谋高就,且这些工匠多来自他州别县,说明当时随着民营手工业的发展,出现了工匠供不应求的局面,故A项符合题意;B项,中国古代长期实行重农抑商的政策,商人和手工业者社会地位地下,故B项错误;C项说法过于绝对,排除;D项与史实不符,排除。
27.B解析:A项与题干主旨不符,且结合所学可知,明代以前的中国传统绘画中已出现了动物类题材;B项符合题意;结合所学可知,明成祖时期为防止东南沿海一带百姓与建文帝势力相勾结,继续实行海禁政策,故C项说法错误;D项从材料中无法得出,排除。
28.C解析:A项说法过于绝对,排除;B、D项从材料中无法得出,且与题意不符,排除;甲午战争时期,清政府对日本的舆论宣传策略认识不足以致无所作为,背后恰恰反映出清政府对近代外交的不够谙熟,故C项正确。
29.C解析:据题意,五四运动后出现的这场围绕社会主义是否适合中国国情的争论,廓清了人们认识上的误区,为即将到来的中国共产党的成立奠定了思想上的基础,故C项正确;新民主主义革命道路的确定应该在中共一大之后,A项与史实不符,排除;B、D项说法过于绝对,亦可排除。
2018年普通高等学校招生全国统一考试历史试题(Ⅰ卷)24.《墨子》中有关于“圆”“直线”“正方形”“倍”的定义,对杠杆原理、声音传播、小孔成像等也有论述,还有机械制造方面的记载。
这反映出,《墨子》A.汇集了诸子百家的思想精华B.形成了完整的科学体系C.包含了劳动人民智慧的结晶D.体现了贵族阶层的旨趣【答案】C解析:材料中《墨子》记载的一些内容都是劳动人民生产生活经验的总结,C正确。
这些内容并非诸子百家的思想,A错误。
并不能体现完整科学体系已经形成,B错误。
墨家思想代表的是底层普通民众的利益,D项错误。
25.据学者研究,唐朝“安史之乱”后百余年间的藩镇基本情况如表2所示。
由此可知,这一时期的藩镇A.控制了朝廷财政收入B.彼此之间攻伐不已C.注重维护中央的权威D.延续了唐朝的统治【答案】D解析:根据表格内容可以看出,“安史之乱”之后的藩镇,拥兵自重不上供的只占少数(约1/5),大部分都是由朝廷任命、上供或者少供,由朝廷驻重兵(区别于“拥重兵”),功能主要是“防骄藩”(防范骄纵的藩镇)。
结合材料“安史之乱”后唐朝延续“百余年”的信息可以判断出,D选项正确。
A、B根据材料都无法得出。
C选项片面解读了材料,这一时期的“藩镇”设置吸取了“安史之乱”的教训,对其权力进行了限制,但“藩镇”对中央集权的消极影响依旧存在,只是比之前有所降低而已。
26、北宋前中期,在今四川井研县一带山谷中,密布着成百上千个采用新制盐技术的竹简井,井主所雇工匠大多来自“他州别县”,以“佣身赁力”为生,受雇期间,若对工作条件成待遇不满意,辄另谋高就。
这反映出当时A.民营手工业得到发展B.手工业者社会地位高C.雇佣劳动已经普及D.盐业专卖制度解体【答案】A解析:根据材料中“井主所雇工匠”等信息可以判断,这些竹简井属于民营手工业,数量成百上千,因此A正确。
材料无法体现手工业者社会地位是否高,B 错误。
雇佣劳动是否已经“普及”无法判断,C错误。
专卖制度已经“解体”的结论无法得出,D错误。
27.图6中的动物是郑和下西洋时外国使臣随船向明政府贡献的奇珍异兽。
明朝臣认为,这就是中国传说中的“麒麟”,明成祖遂厚赐外国使臣。
这表明当时A.对外交流促使中国传统绘画出现新的类型B.朝廷用中国文化对朝贡贸易贡品加以解读C.海禁政策的解除促进了对外文化交流D.外来物品的传入推动了传统观念更新【答案】B解析:朝臣用中国传说中的神兽“麒麟”解读长颈鹿,B正确。
图画仍属于传统绘画,无法体现新类型,A错误。
海禁政策是在郑和下西洋之后才出现的,C错误。
材料体现了朝臣思想的愚昧,并未体现传统观念的更新,D错误。
28.甲午战争时期,日本制定舆论宣传策略,把中国和日本分别“包装”成野蛮与文明的代表,并运用公关手段让许多欧美舆论倒向日方。
一些西方媒体甚至宣称,清政府战败“将意味着数百万人从愚蒙、专制和独裁中得到解放”。
对此,清政府却无所作为。
这反映了A.欧美舆论宣传左右了战争进程B.日本力图变更中国的君主政体C.清朝政府昏庸不谙熟近代外交D.西方媒体鼓动中国的民主革命【答案】C解析:材料反映了日本运用舆论宣传,丑化中国形象;运用公关手段,获取欧美支持。
这些都属于近代外交策略,而清政府却无所作为,故C正确。
A、B、D材料中都无法体现。
29.五四运动后,出现了社会主义是否适合中国国情的争论,有人反对走俄国式的道路,认为救中国只有一条路,就是“增加富力”,发展实业;还有人主张“采用劳农主义的直接行动,达到社会革命的目的”。
这场争论A.确定了新民主主义革命的道路B.使思想界认清了欧美的社会制度C.在思想上为中国共产党的成立准备了条件D.消除了知识分子在救亡图存方式上的分歧【答案】C解析:材料反映了五四运动后,社会主义思想在中国引起争论,有赞成,也有反对。
这场争论客观上促进了社会主义思想的传播和影响,为中共的成立准备了条件。
故C正确。
A、 B、D的结论都无法根据材料得出,“确定了”“认清了”“消除了”都是完成时,片面解读了材料或者完全错误地解读了材料,跟材料意思不符。
30.1948~1949年夏,英、法、美等国通过各自渠道同中国共产党接触,试探与将要成立的新政府建立某种形式的外交关系的可能性。
中共中央考虑:不接受足以束缚手脚的条件;可以采取积极办法争取这些国家承认:也可以等一等,不急于争取这些国家的承认。
这反映出A.中国共产党奉行独立自主的外交政策B.西方国家放弃了对国民党政权的支持C.中国冲破了美国的外交孤立D.新政府不急于获取国际支持【答案】A解析:西方国家试探与中共将要成立的新中国建交的可能性,中共中央考虑,既可以积极争取承认又不急于争取承认,因为不接受足以束缚手脚的条件。
A正确。
西方国家只是试探建交可能性,不能说明放弃支持国民党,B错误。
C选项无法体现,新中国同苏联等17国建交,标志着冲破了美国外交孤立。
新中国积极争取苏联等社会主义阵营国家的支持,不急于获取西方国家的支持,D项错误。
31.图7是1953年的一幅漫画,描绘了资源勘探队员来到深山,手持“邀请函”叩响山洞大门的情景。
这反映了当时我国A.已经初步改变工业落后局面B.开始进行对矿产资源的开采C.国民经济调整任务基本完成D.大规模的经济建设正在展开【答案】D解析:根据漫画采矿的信息,结合1953年的时间,可知:这一时期是一五计划实施初期,D选项正确。
A项是在一五计划完成之后。
B错在“开始”二字。
C 项是在1965年。
32.古代雅典的梭伦在诗中写道:“作恶的人每每致富,而好人往往贫穷;但是,我们不愿意把我们的道德和他们的财富交换,因为道德是永远存在的,而财富每天在更换主人。
”据此可知,梭伦A.反对奴隶制度B.主张权利平等C.抨击贫富差别D.具有人文精神【答案】D解析:根据材料,梭伦强调了道德的重要性,注重人的精神生活,因此具有人文精神,D正确。
A、B、C选项根据材料都无法体现。
而且根据所学知识,雅典民主属于奴隶制民主政治,梭伦改革保留了奴隶制度,保留了奴隶主贵族的特权,实行财产等级制,承认了贫富差别。
33.1847年6月,正义者同盟改名为共产主义者同盟,以“全世界无产者,联合起来”的新口号代替“人人皆兄弟”的旧口号,并规定同盟的目的是:“通过传播财产公有的理论并尽快地求其实现,使人类得到解放。
”这一变化说明A.共产主义者同盟接受了马克思的革命理论B.马克思主义的诞生推动了无产阶级的斗争C.工人运动在欧洲的主要资本主义国家开始兴起D.无产阶级与资产阶级的矛盾成为社会主要矛盾【答案】A解析:根据材料,正义者同盟的名称、口号(都是非常重要的内容)都发生了更改,且名称、口号、目的都是马克思主义的内容,说明他们接受了马克思的革命理论。
故A正确。
马克思主义诞生是在1848年,故B错。
工人阶级开始兴起是在19世纪30年代,故C错。
社会主要矛盾应该是资本主义的基本矛盾,故D错。
34.传统观点认为,英国成为工业革命发源地,是因为英国最早具备了技术、市场等经济条件;后来有研究者认为,其主要原因是英国建立了君主立宪制度;又有学者提出,煤铁资源丰富、易于开采等自然条件是其重要因素。
据此可知,关于工业革命首先在英国发生的认识A.只能有一种正确合理的观点B.随着研究视角拓展而趋于全面C.缺少对欧洲其他国家的观察D.后期学者研究比传统观点可信【答案】B解析:材料反映了对“工业革命首先在英国发生的原因”这一问题的认识,在不断地发展,从经济条件,到政治条件,再到自然条件,思考视角不断拓展而趋于全面,因此B正确。
A说法错误。
材料中的结论正是与欧洲其他国家比较后得出的,因此C错误。
D说法错误。
35.图8反映了1945~1975年间联合国联合国成员国的变化情况,这表明A.第三世界发展壮大B.欧共体的成员增加C.世界贸易范围明显扩大D.经济区域化的趋势加强【答案】A解析:根据图8信息可以看出,增加的成员国主要是亚非国家欧美国家和大洋洲国家总体呈下降趋势,因此A正确。
BCD选项结论无法从图中信息得出。
41.阅读材料,完成下列要求。
(25分)中国基层社会治理历史悠久。
改革开放以后,村民自治成为中国亿万农民的伟大创造。
材料一宋代一些地方实行乡约制度,其功能主要是扬善惩恶,制定规约进行道德教化,并建立民间组织和相关的赏罚制度。
明清时期,宣讲“圣谕”成为乡约最重要的内容。
当时,由地方官吏广泛推行乡约制度,设立乡约组织,每月召集百姓宣讲、教化。
康熙九年颁布了乡约组织必须宣讲的《上谕十六条》,内容包含“重农桑以足衣食”“训子弟以禁非为”等。
——据杨开道《中国乡约制度》等材料二、清末,时人认为“地方自治者,为今世界立国之基础……于救亡之事,至为切要”。
1909年,清政府颁布《城镇乡地方自治章程》,地方自治大致按行政区划分城镇和乡两级,设立议事会为议决机关,议员由选民互选充任。
——据张海鹏主编《中国近代通史》材料三20世纪80年代后,村民自治迅速发展,到1997年底,全国共有91万个村民委员会的村干部由村民直接选举产生,大部分农村有90%以上的选民参加了选举。
1998年颁布了《中华人民共和国村民委员会组织法》,村民委员会是我国农村基层社会的群众自治组织。
——据郭德宏等主编《中华人民共和国专题史稿》(1)根据材料一并结合所学知识,概括宋代到明清时期乡约制度的变化,并说明乡约制度的积极作用。
(12分)(2)根据材料二并结合所学知识,简述清末城镇乡地方自治的历史背景。
(9分)(3)根据材料三并结合所学知识,说明村民自治的意义。
(4分)42.阅读材料,完成下列要求。
(12分)材料英国作家笛福创作的小说《鲁滨逊漂流记》出版于1719年,其中许多情节反映了世界近代早期的重大历史现象。
小说梗概如下:鲁滨逊出生于英国一个生活优裕的商人家庭,渴望航海冒险。
他在巴西开办了种植园,看到当地缺少劳动力,转而去非洲贩卖黑奴。
在一次航海途中,鲁滨逊遇险漂流到座荒岛上。
他凭借自己的智慧和力量,制造工具,种植谷物,驯养动物,经过十多年,生活居然“过得很富裕”。
宗教信仰是支撑鲁滨逊的重要力量,且是“在没有别人的帮助和教导下,通过自己阅读《圣经》无师自通的”。
后来,鲁滨逊救出一个濒临被杀的“野人”,岛上居民也有所增加,整个小岛都是他的个人财产。
鲁滨逊获救回国后,还去“视察”过他的领地。
结合世界近代史的所学知识,从上述梗概中提取一个情节,指出它所反映的近代早期重大历史现象,并概述和评价该历史现象。
(要求:简要写出所提取的小说情节及历史现象,对历史现象的概述和评价准确全面。
)45.[历史——选修1:历史上重大改革回眸](15分)材料汉武帝的诸多统一政策中,包含年号的制定。
此前的纪年方法是,将新君即位后的第二年作为元年,以在位年序纪年。
皇帝在位时没有特定的名号,如汉景帝在位的第三年即称为“二年”,与其他皇帝的“二年”难以区分。