合同范本之购销合同审核要点
- 格式:docx
- 大小:11.77 KB
- 文档页数:5
一、引言销售合同是企业经营活动中的重要组成部分,它直接关系到企业的经济利益和风险控制。
为了确保销售合同的合法、合规和有效性,企业在签订合同前必须进行严格的审核。
本文对销售合同审核要点进行总结,以期为相关工作人员提供参考。
二、销售合同审核要点1. 合同主体(1)审查合同主体是否适格,包括供方和需方是否具备独立承担经济责任的能力。
(2)核对供方和需方的营业执照、法人身份证明等相关证件。
2. 销售标的物(1)审查产品名称、牌号、商标、规格型号、生产厂家等信息是否完整、准确。
(2)核对随机备品、配件工具的数量及供应办法。
3. 数量和计量方法(1)审查产品数量是否以国家统一的标准计量单位表示。
(2)核对计量方法是否明确、具体,避免使用含糊不清的概念。
4. 产品价格与费用(1)审查产品价格是否符合价格政策,是否超过最低限价。
(2)核对折扣、佣金、返利等是否符合规定。
(3)审查合同安装费用、运输费用、培训费用、保险费用等是否明确。
5. 收款方式与税金(1)审查收款方式是否符合价格政策和信用政策。
(2)核对国内发票种类及相关税金支付约定。
(3)出口合同中关于国际纳税及双边税收协定等相关条款。
6. 违约责任与风险控制(1)审查合同违约金、保证金、定金条款是否明确。
(2)核对合同中风险和责任分配是否合理、公正。
(3)评估合同中的风险控制和降低风险措施。
7. 合同履行与验收(1)审查合同履行期限、地点、方式等是否明确。
(2)核对验收条款导致的与所有权相关的权利和义务、风险和报酬的转嫁。
8. 合同变更与解除(1)审查合同变更和解除的条件、程序和责任。
(2)核对合同变更和解除对双方权益的影响。
9. 争议解决(1)审查合同争议解决方式,如协商、调解、仲裁或诉讼。
(2)核对争议解决机构或法院的选择。
三、结论销售合同审核是确保企业合法权益和风险控制的重要环节。
通过以上审核要点,企业可以更好地规避风险,提高合同履行的效率。
在实际操作中,相关工作人员应结合公司实际情况,对合同进行全面、细致的审核,确保合同合法、合规、有效。
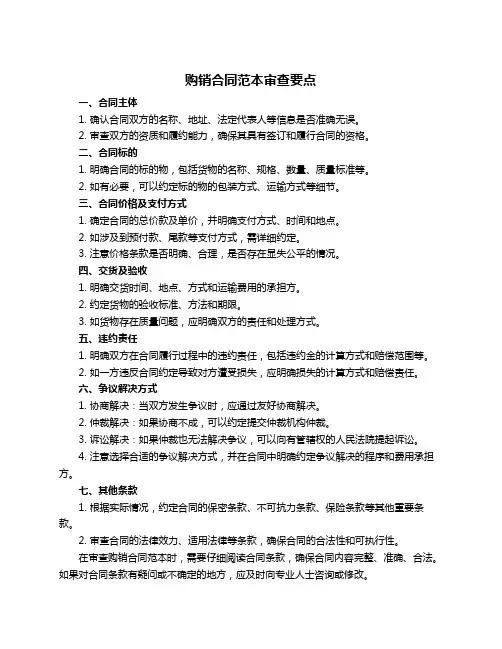
购销合同范本审查要点一、合同主体1. 确认合同双方的名称、地址、法定代表人等信息是否准确无误。
2. 审查双方的资质和履约能力,确保其具有签订和履行合同的资格。
二、合同标的1. 明确合同的标的物,包括货物的名称、规格、数量、质量标准等。
2. 如有必要,可以约定标的物的包装方式、运输方式等细节。
三、合同价格及支付方式1. 确定合同的总价款及单价,并明确支付方式、时间和地点。
2. 如涉及到预付款、尾款等支付方式,需详细约定。
3. 注意价格条款是否明确、合理,是否存在显失公平的情况。
四、交货及验收1. 明确交货时间、地点、方式和运输费用的承担方。
2. 约定货物的验收标准、方法和期限。
3. 如货物存在质量问题,应明确双方的责任和处理方式。
五、违约责任1. 明确双方在合同履行过程中的违约责任,包括违约金的计算方式和赔偿范围等。
2. 如一方违反合同约定导致对方遭受损失,应明确损失的计算方式和赔偿责任。
六、争议解决方式1. 协商解决:当双方发生争议时,应通过友好协商解决。
2. 仲裁解决:如果协商不成,可以约定提交仲裁机构仲裁。
3. 诉讼解决:如果仲裁也无法解决争议,可以向有管辖权的人民法院提起诉讼。
4. 注意选择合适的争议解决方式,并在合同中明确约定争议解决的程序和费用承担方。
七、其他条款1. 根据实际情况,约定合同的保密条款、不可抗力条款、保险条款等其他重要条款。
2. 审查合同的法律效力、适用法律等条款,确保合同的合法性和可执行性。
在审查购销合同范本时,需要仔细阅读合同条款,确保合同内容完整、准确、合法。
如果对合同条款有疑问或不确定的地方,应及时向专业人士咨询或修改。
销售合同审查要点有哪些一、审查合同主体不只是要审查合同主体是否适格。
还要看供方有无供货能力,有无独立承担经济责任。
如是审查需方,需看有无付款能力,有无独立承担经济责任能力。
注意供需双方都要核对清楚。
二、审查销售标的物(货物)的基本情况看是否有产品名称故意不写全称,混淆产品品种;或供方不写产品牌号和商标,想达到以次代好的目的;有的供方不写产品规格型号,企图交货蒙混过关;还有的供方不写生产厂家,想用价低的档次差的产品供货。
所以,在审查时需重点审查是否写清产品全称,写清牌号、商标,写清、写全规格、型号、写清生产厂家。
在审查买卖标的物时,看是否有供方不写随机备品、配件工具、数量及供应办法。
为了不免费提供,再借机收取配件费用。
故需要提醒签订者注意:要写清随机备品、数量,配件工具、数量。
并将上述用品的供应办法、时间也写清楚。
三、审查标的物的数量和计量方法为避免合同双方签订者对产品数量或计量方法故意约定为本企业的标准或计量方式。
应注意产品的数量应以国家统一的标准计量单位表示,没有统一计量单位的,产品数量的表示方法由双方确定,但必须具体明确,切不可用含糊不清的计量概念表述,如一件、一箱、一打等,应对双方使用的计量方法作出具体解释,如一件、一箱、一打等的表示,具体包括的产品数量是多少。
看是否供方不写随机备品或配件工具的数量。
防范方法是要写清随机备品数量。
并将上述用品的供应办法、时间也写清楚。
四、审查标的物的技术标准(含质量要求)这在买卖合同中存在的陷阱是不写质量标准;成套产品的,不写附件的质量标准;看样订货的,不封存样品。
所以要注意审查时质量标准,是国家标准呢?还是行业标准?亦或企业标准?成套产品的,不但要写清主件的质量标准,还要写清附件的质量标准。
看样订货的,一定要将样品封存好,作为验收的标准。
另要注意审查质量负责的条件和期限,不但要写清,而且要写的科学、合理。
如果对产品质量保证的时间写的不合理,就会造成买方无充足时间审查。
餐馆购销合同6篇篇1餐馆购销合同一、甲方为餐馆经营者,乙方为供货商,双方根据平等自愿原则,经协商一致,就餐馆食材的采购事宜达成以下合同:二、供货物品及价格1. 供货物品:供货商承诺向餐馆提供新鲜、优质的食材,包括但不限于蔬菜、肉类、海鲜等。
2. 价格:双方商定价格为每批次货物的总价,具体价格以供货清单所列为准。
三、供货方式及时间1. 供货方式:供货商每周按照餐馆的需求进行供货,供货商应保证货物的质量和数量符合合同约定。
2. 供货时间:供货商应提前告知餐馆供货时间,餐馆应安排专人接收货物。
四、付款方式1. 支付方式:餐馆应在供货商提供发票后5个工作日内将款项支付给供货商。
2. 发票开具:供货商应按照国家相关税务规定向餐馆开具增值税专用发票。
五、违约责任1. 供货商如逾期未供货或供货不符合合同约定,应承担违约责任并赔偿餐馆因此造成的损失。
2. 餐馆如逾期未支付货款或未按照约定数量收货,应承担违约责任并支付对应违约金。
六、争议解决双方在履行合同过程中如发生争议,应友好协商解决;协商不成的,可向有关部门申请调解或将争议提交仲裁机构解决。
七、合同变更未经双方协商一致,本合同不得擅自变更或解除。
八、本合同一式两份,甲乙双方各持一份,合同自双方签字盖章之日起生效。
甲方(盖章):_______ 乙方(盖章):_______签订日期:年月日以上为餐馆购销合同范本,供甲乙双方参考签订。
希望双方能够遵守合同约定,共同维护合作关系,实现互利共赢。
如有疑问或需要修改,请及时与对方联系沟通,共同协商解决。
祝双方合作愉快!篇2餐馆购销合同一、甲方:(卖方)统一社会信用代码/注册号:法定代表人:地址:电话:乙方:(买方)统一社会信用代码/注册号:法定代表人:地址:电话:鉴于双方为履行本合同所载明的各项义务,特订立本合同,并依照《中华人民共和国合同法》的相关规定,经友好协商,就以下事项达成协议:餐馆购销合同一、买卖双方解释:1、甲方是经具有法人资格的餐馆经营主体,就其经营之需,常需从外部采购一些食材、原料、设备及日用品,乙方作为其固定供货商,常年为其提供相关产品。
采购合作协议审核要点
以下是 6 条关于“采购合作协议审核要点”:
1. 产品质量这一块可得好好把关啊!就好比买个电器,你总不想三天两头就出毛病吧?审核协议时,要明确产品质量的标准和检验方法,要是对方提供的东西质量不靠谱,那咱不就亏大了呀!例如协议里写着提供高质量的钢材,那到底多高是高呀,得有具体指标呀,不然谁知道最后会送来啥样的。
2. 价格条款能马虎吗?千万别!这就像去市场买菜,得货比三家知道个合理价吧。
看看协议里的价格是不是合理,有没有水分,有没有隐藏的额外收费。
比如突然冒出个运费要咱承担,那可不行!这得事先说清楚呀。
3. 交货时间那可是相当重要啊!想想你等着材料急用,结果对方迟迟不交货,你不急死啦?审核协议时一定要把交货时间敲定,精确到哪天,要是晚了怎么惩罚都得写明白。
就像说好了一周内交货,超过一天就得扣钱,这样他们才不敢拖呀!
4. 售后服务可不能忽视呀!这就像你买个手机,总得有售后保障吧?协议里要明确售后服务的范围和方式,有问题能不能及时解决,可别到时候找不到人负责。
比如说机器坏了,对方得多长时间内来维修,得保证我们的生产不被耽误呀。
5. 违约责任得看仔细了呀!要是对方违约了,咱得有办法制约他们吧!看清楚什么情况算违约,违约了该怎么赔偿。
比如对方没按时交货,得按货款的多少比例赔偿咱们损失,这可不是小事呀!
6. 争议解决方式也得清楚明白呀!万一有纠纷了,咱得知道怎么解决呀。
是协商呢,还是仲裁呢,或者去打官司呢?不能糊里糊涂的呀!像要是协议里写着只能去他们指定的地方仲裁,那咱能同意吗?不行呀,得公平合理嘛!
总之,审核采购合作协议必须得认真仔细,每个要点都不能放过,这样才能保障我们自己的利益呀!。
合同订单的审核要点
1. 嘿,合同订单里的各方信息可得看仔细咯!就像你要去一个陌生地方,地址错了那可就麻烦大了。
比如说,甲方乙方的名称、联系方式,一个都不能错。
要是写错了,这不就像你本来要去上海,结果买的票是去北京的,全乱套啦!
2. 合同订单的条款,那可是重中之重啊!这就好比是游戏规则,不搞明白怎么玩啊。
比如付款方式、交货时间这些,你不弄清楚,之后出了问题咋整?那不是给自己找麻烦嘛!
3. 注意啦,合同订单里的数字可不能马虎哟!这数字就像是密码,错一个都不行。
就像你发工资,少给你发一块钱你乐意啊?比如金额、数量这些数字,都得再三确认。
4. 合同订单的法律效力可不能小瞧哇!这可是有约束力的,不是闹着玩的。
就像法律是用来规范社会的,合同也是用来规范双方行为的呀。
你要是不重视,出了问题可别怨别人。
5. 细节,细节,合同订单里到处是细节!好比是拼图的小块,少一个都不完整。
例如质量标准、验收流程,这些细节可决定了最后结果好不好呢。
6. 来来来,别忽略合同订单的违约责任呀!这就像是一把剑悬在那呢。
要是违反了,后果很严重的哟。
比如一方违约了,那得承担什么责任,都得清楚明白呀。
7. 最后啊,好好再检查一遍合同订单吧!就像考试交卷前再检查一遍一样。
多一双眼睛就多一分保障嘛。
可别觉得麻烦,这能避免大问题呢!
我的观点结论就是:合同订单的审核决不能马虎,每一个要点都得认真对待,只有这样才能保障各方的权益,避免不必要的纠纷和损失。
银行购销合同范本最新5篇第1篇示例:随着社会经济的发展,人们对金融服务的需求越来越大,银行在向客户提供金融服务的过程中,也需要与各类企业签订购销合同,以明确双方的权利和义务。
银行购销合同是银行与企业进行资金交易和结算等业务的法律凭证,对保障双方的合法权益具有重要意义。
一、合同的基本信息1.合同名称:银行购销合同2.合同双方:银行(甲方)、企业(乙方)3.合同日期:____ 年____ 月____ 日二、合同内容1.购销物品:包括但不限于货币、有价证券、贵金属等2.购销方式:一般包括现金结算、转账结算、票据结算等3.购销金额:双方约定的购销金额及结算方式4.购销期限:购销合同的有效期限5.其他约定:双方在购销合同中还可以约定其他事项,如违约责任、争议解决方式等三、合同履行1.甲方应按照约定的购销金额和方式向乙方支付款项3.双方应及时履行合同义务,确保合同的顺利履行四、违约责任1.任何一方未按照约定方式履行合同义务的,应承担违约责任2.若一方违约致使对方产生损失的,应承担相应的赔偿责任3.除非有不可抗力等合法理由,否则双方均不得擅自解除合同五、争议解决1.双方在履行合同过程中产生争议的,应通过友好协商解决2.如协商无果,可依法向有关部门申请调解或仲裁六、其他事项1.本合同自双方签字盖章之日起生效2.本合同一式两份,双方各执一份3.本合同未尽事宜,双方可另行协商约定以上是关于银行购销合同范本最新的内容,希望能对您有所帮助。
如需进一步了解或有任何疑问,请及时与相关部门联系。
愿双方合作愉快,共同发展!第2篇示例:银行购销合同是银行和客户之间达成的一种具有法律效力的协议,规定了双方在购销业务中的权利和义务。
在日常生活中,我们常会涉及到银行购销合同,比如开设银行账户、申请信用卡、进行贷款等各种金融业务。
了解银行购销合同的内容和签订流程是非常重要的。
下面,我们就来一起看看银行购销合同的一般范本及其最新内容。
一、合同双方银行购销合同的双方通常为银行和客户。
供货方买卖合同审核要点
1. 供货方的资质得仔细看呀!比如说,要是找了个不靠谱的供货方,那不就跟找了个“李鬼”一样,能放心吗?咱得确保供货方是合法合规的,有能力按时按质提供货物呀!
2. 货物的质量要求一定要明确清晰哟!这就好比你去买苹果,总不能要那种歪瓜裂枣的吧?合同里得写明质量标准,这样收到货才知道合不合要求呀!
3. 价格条款可得瞧仔细啰!别到时候稀里糊涂被坑了都不知道呀!就像你去市场买菜,得搞清楚每斤多少钱,有没有额外收费呀!
4. 交货时间可不能马虎呀!想想看,如果供货方拖拖拉拉,耽误了你的大事,那得多糟心啊!必须写明啥时候交货呀!
5. 包装和运输方式也要关注呢!要是包装不好在路上损坏了,那不就亏大了?好比易碎品得好好包装才安全呀!
6. 付款方式得明确到细节呀!怎么付款,分几次付,这可不是能随便的事,就像你发工资,得清楚怎么领呀!
7. 售后服务也很重要哇!要是货物有问题,供货方能及时处理吗?这就如同买电器,有个好售后才能安心呀!
8. 争议解决条款不能忽视呀!万一有了矛盾咋解决,得提前说好呀,总不能到时吵得不可开交吧!
9. 违约责任可得规定好哇!要是供货方违约了,他得承担后果呀!不然你不是白受损失啦!我觉得呀,这些审核要点一个都不能少,得认真对待,这样买卖合同才能让人放心,才能保障各方的利益呀!。
购销合同范本(标准版)5篇篇1甲方(供应商):_________________________乙方(采购商):_________________________根据《中华人民共和国合同法》及相关法律法规的规定,甲乙双方在平等、自愿、公平、诚实信用的原则基础上,就甲方供应乙方商品事宜,达成如下协议:一、合同双方基本信息甲方名称:_________________________地址:_________________________联系方式:_________________________乙方名称:_________________________地址:_________________________联系方式:_________________________二、商品名称、规格型号、数量及价格1. 商品名称:_____________2. 规格型号:_____________3. 数量:_____________4. 价格:_____________(附详细清单)三、商品质量标准及检验方式1. 甲方保证所供应的商品符合国家相关质量标准。
2. 乙方应在收到商品后七日内进行质量检验,如有质量问题,应及时通知甲方并停止支付货款。
3. 如因质量问题产生的纠纷,以双方认可的第三方检验机构出具的检验报告为准。
四、交货方式及时间1. 甲方应按照乙方的要求,在约定时间内将商品送达指定地点。
2. 乙方应提供准确的收货地址和联系人信息,确保甲方能够按时送达。
3. 如因乙方提供的信息不准确导致商品无法送达或延误,责任由乙方承担。
五、付款方式及期限1. 乙方应在收到商品后___日内完成付款。
2. 付款方式:_____________(如:现金、银行转账等)。
3. 如乙方未按时付款,甲方有权要求乙方支付逾期付款利息。
六、保密协议1. 双方应对涉及本合同的商业秘密予以保密。
2. 未经对方许可,任何一方不得向第三方泄露本合同内容及相关商业秘密。
购销合同范本审查内容购销合同范本审查要点一、首部1. 主体资格审查审查合同主体的合法性,包括对方是否为依法成立的法人、其他组织或具有完全民事行为能力的自然人。
审查对方的营业执照、税务登记证等相关资质证明文件,以确保其具有从事相关业务的资格。
2. 合同名称和合同编号合同名称应当能够准确反映合同的性质和内容,避免使用模糊或歧义的词语。
合同编号应当具有唯一性和可识别性,方便合同的管理和查询。
3. 合同目的明确合同的目的和背景,了解双方签订合同的动机和意图。
确保合同目的合法、明确,并符合相关法律法规的要求。
二、1. 买卖双方的基本信息买卖双方的名称、地址、联系方式等信息应当准确无误,以确保合同的履行和争议解决。
若涉及到多个卖方或多个买方,应当明确各自的权利和义务。
2. 货物的描述和数量货物的名称、规格、数量、质量标准等描述应当详细、准确,避免产生歧义。
若货物需要进行检验,应当明确检验的标准、方法和时间。
3. 货物的交付和运输交货地点、交货时间、运输方式等应当明确,以确保货物能够按时、按质、按量交付。
若涉及到运输费用的承担,应当在合同中明确约定。
4. 货物的价格和支付方式货物的价格应当明确,包括单价、总价等。
支付方式可以是现金、支票、银行转账等,应当在合同中明确约定。
若涉及到预付款、尾款等支付方式,应当在合同中明确约定。
5. 货物的质量保证和售后服务货物的质量保证期限、保证内容等应当明确,以保障买方的权益。
售后服务的内容、方式等应当明确,以提高买方的满意度。
6. 违约责任和争议解决方式违约责任的承担方式、赔偿标准等应当明确,以保障双方的权益。
争议解决方式可以是协商、调解、仲裁、诉讼等,应当在合同中明确约定。
若选择仲裁或诉讼解决争议,应当明确仲裁机构或法院的名称和所在地。
三、尾部1. 合同的生效条件合同生效的条件可以是双方签字盖章、支付定金、办理批准手续等,应当在合同中明确约定。
2. 合同的份数和保存合同的保存应当注意安全、保密,以便在需要时查阅。
采购合同的审核要点
以下是 9 条关于采购合同的审核要点:
1. 商品信息得看清啊!这就好比你去买衣服,得知道尺码、颜色、款式是不是自己想要的呀!比如说,你买个手机,合同里写的型号不对,那不就完蛋啦!
2. 价格条款能含糊吗?绝对不行啊!就像你去市场买菜,总得搞清楚每斤多少钱吧!要是合同里价格一会儿高一会儿低,那怎么行呢?
3. 交货时间重要不?那太重要啦!想象一下,你订了个生日蛋糕,结果生日都过了还没送来,这得多闹心呀!合同里的交货时间必须明确!
4. 质量标准能马虎吗?当然不能呀!这就好像你盖房子,用的材料质量不好,那房子还能住得安心吗?要是采购的东西质量不行,麻烦可就大喽!
5. 付款方式得留意啊!你总不能稀里糊涂地就付钱吧!好比你去吃饭,结账方式得搞清楚呀,是现金还是刷卡呢?合同里的付款方式要心中有数!
6. 违约责任谁敢忽视?这可是保障啊!就像和朋友约好一起出去玩,要是有人违约得有个说法呀!合同里违约责任得明明白白!
7. 争议解决途径要搞明白呀!不然出了问题咋办?就好比你迷路了,得知道怎么找到正确的路呀!不弄清楚这个,以后有的头疼呢!
8. 售后服务可别忘了!这就跟你买电器有售后保障一样重要!买的东西出问题了没售后,那不就傻眼啦?
9. 合同主体要确认啊!你总不能和一个不靠谱的人签合同吧!就像找对象,得找个靠谱的呀!合同另一方的身份得核实清楚哟!
总之,审核采购合同可得仔细了,每一个要点都不能马虎,不然会给自己带来大麻烦啊!。
审查买卖合同应注意的十大细节6篇篇1审查买卖合同应注意的十大细节在现代社会中,买卖合同是经济交易中不可或缺的重要工具,它规范了买卖双方的权利和义务,保障了交易的顺利进行。
然而,在签订买卖合同之前,双方必须对合同的内容进行仔细审查,以确保合同的合法性和有效性。
下面将介绍审查买卖合同时应注意的十大细节。
1.合同的当事人信息在审查买卖合同时,首先要确认合同中的当事人信息是否准确无误。
包括双方的名称、地址、联系方式等,确保双方的身份清晰明确。
2.合同的标的物买卖合同的标的物是交易的核心内容,必须明确描述标的物的种类、数量、质量、规格等信息。
双方应对标的物进行清晰的定义,以避免后续产生争议。
3.合同的价格买卖合同中价格是买卖双方必须约定的重要内容,要确保价格的明确性和合理性。
双方应对价格进行详细的商议,并在合同中明确约定支付方式和时间。
4.合同的履行期限在签订买卖合同时,双方应明确约定履行期限,包括交货时间、付款时间等。
避免因期限模糊而导致的不必要纠纷。
5.合同的违约责任买卖合同中应对双方的违约责任进行明确约定,包括违约的行为、违约的后果等。
确保在合同履行中双方都有清晰的法律依据。
6.合同的风险责任买卖合同中的风险责任是双方在交易过程中需要特别注意的问题。
双方要明确约定标的物的交付方式,风险的转移时间等,避免在交易中出现纠纷。
7.合同的保密条款在商业交易中,涉及到商业秘密和敏感信息的保护是至关重要的。
双方应在合同中增加保密条款,并确保对敏感信息的保护措施得到充分的重视。
8.合同的争议解决方式在买卖合同中,应明确约定争议解决的方式和程序,包括仲裁、诉讼等方式。
这样可以在发生争议时快速有效地解决矛盾。
9.合同的修改和变更买卖合同在履行过程中可能会发生一些意外情况,双方要学会灵活处理,并及时进行合同的修改和变更。
确保合同的灵活性与实用性。
10.合同的签订和生效最后,在审查买卖合同时,双方要确保合同的签订程序合法有效,并注意对合同的生效时间进行约定。
化妆品购销合同审核要点
以下是 9 条关于化妆品购销合同审核要点:
1. 产品信息得看清啊,亲!就像你买衣服得知道尺码、颜色一样。
比如说合同里写的是美白面霜,那可不能送来个祛痘乳液呀,那岂不坑人嘛!
2. 价格条款得留神呀!这可不能含糊,要不然后悔都来不及。
想象一下,你以为是个超划算的价格,结果后面冒出一堆附加费用,那心情得有多郁闷!
3. 质量标准很重要哦!别等到拿到货才发现质量不行。
好比你买个口红,总不能一涂就断吧,这质量得严格把关呀!
4. 交货时间能随便吗?当然不行啦!你想想,你急着要这批化妆品去卖,结果等啊等不来,那多耽误事儿呀!像约好了时间见面一样,得准时呀!
5. 验收流程不能马虎呀!你不仔细验收,出了问题谁负责呢。
就像买了个宝贝得好好检查检查,有瑕疵咱可不能要呀!
6. 违约责任得明确呀!要是对方违约了该咋办,得白纸黑字写清楚。
这就好比出门得带伞,以防万一嘛!
7. 售后服务也得重视呢!万一产品有问题,有人管才行呀。
就跟手机坏了有售后维修一样,让人安心呀!
8. 保密条款可别忘了!一些商业秘密可不能随便泄露。
这不就像你的小秘密不能随便告诉别人一样吗?
9. 争议解决办法要想好呀!万一有纠纷,总得有个解决的途径。
好比走路得知道往哪条道走,不能瞎转悠呀!
总之,化妆品购销合同审核可得细心细心再细心,每一个要点都不能马虎,这样才能保障自己的权益呀!。
enrich your life today,. yesterday is history.tomorrow is mystery.同学互助一起进步(页眉可删)购销合同审查的要点有哪些?导读:购销合同审查的要点主要包括审查买方的主体资格;怎样保障收回货款;质量异议条款约定;争议解决方式等。
双方在签订购销合同前,卖方应仔细核实买方的营业执照资料或身份证明,查看买方企业的性质、是否已注销、营业执照及身份证明与合同上的当事人名称是否一致等。
一、审查买方的主体资格双方在签订购销合同前,卖方应仔细核实买方的营业执照资料或身份证明,查看买方企业的性质、是否已注销、营业执照及身份证明与合同上的当事人名称是否一致等。
此外,还需核实买方负责签约的人是否有签约权限。
通过审查上述资料,卖方可以对签约对象有一个大致了解,进一步评估与其签约的风险。
二、怎样保障收回货款作为卖方,最关心的问题无疑是怎样保障收回货款。
在审查货款支付的合同条款时,如果不是现款现货买卖的,应尽量对买方的付款期限做出约定,并规定逾期付款的违约金,以促使买方按时履行付款义务。
同时,还应明确买方的付款方式,避免含煳不清。
三、质量异议条款约定在实践中,质量问题往往成为买方逾期不付货款或拒付货款的抗辩理由,如果购销合同的质量异议条款不完善,买方很容易在此问题上纠缠不清。
因此,卖方可在质量异议条款里约定:“买方认为质量不符时,必须在下列期限内提出质量异议:货物的外观、数量、品种、型号或规格不符合同约定的,买方应在收货时提出。
货物的内在质量、性能不符本合同约定的,买方应于提货之日起30天内向卖方提出书面异议,如在规定时间内未提出书面质量异议的,视为所交付的设备质量合格和安装调试完毕。
四、争议解决方式鉴于我国的具体国情,实践中一些地方往往存在司法保护主义,法院在处理案件时可能会偏袒当地的企业,特别是一些大型企业。
因此卖方在审查购销合同时应注意,尽量在合同条款中约定发生争议时由卖方所在地法院管辖,避免地方司法保护主义的干扰。
竭诚为您提供优质文档/双击可除购销合同审核要点篇一:各类常见经济合同审核要点常见合同的审核范围及重点予以说明,供相关审核人员参考。
1生产采购类:1.1生产采购类合同包括但不限于下列合同:(备注:上表中年度采购框架协议、设备采购合同日常审核中不可长期授权。
)1.2物料采购类合同:1.2.1年度框架协议及日常采购合同:(备注:对于年度框架采购协议需提供经审批通过的《年度采购计划》等签批文件。
日常采购合同需提交经审批通过的《采购申请单》等文件。
上表中财务部门含有结算部门,下同。
)1.2.2产品质量保证协议:无论是采购还是对外委托加工都需要在采购、委外加工合同中或单独签订质量保证协议,明确质量保证条款。
质量保证协议出采购部门、法务和财务进行例行审核外,品控部门还需从专业角度参与审核:1.2.3采购业务如涉及保密信息,需签订保密协议,相应的保密协议的审核应关注以下方面:(备注:对于设备采购合同,日常审核中应禁止长期审批授权。
)2产品销售类:2.1产品销售类合同涉及产品销售合同(含**商品材销售长约)、产品质保协议、售后服务协议等。
2.2产品销售类合同(:购销合同审核要点):2.3对于涉及签订品质保证协议或者售后协议,业务、法务和财务进行例行审核外,品控或售后服务部门还需从专业角度审核:3工程施工类合同3.1工程施工类合同主要涉及下列合同:(备注:日常审核中,除咨询服务类合同及零星工程类合同外,其余合同应禁止长期审批授权。
)3.2基建类合同一般履行周期长、影响因素多、涉及专业性强,风险较大。
对于此类合同,应组织专业人员进行评审。
项目实施公司相关部门应对合同正文通用条款逐一审核,涉及语句定义和合同文件、双方权利和义务、施工组织设计与工期、质量与检验、安全施工、合同价款与支付、材料设备的供应、工程变更、竣工验收与结算、违约、索赔与争议、其他。
除通用条款的审查外,还需结合公司规章制度、管理需要、项目具体情况看是否有特殊的控制措施已经在合同中予以了反映。
购销合同范本审查意见甲方(买方):_________________________地址:_________________________________法定代表人(或负责人):______________联系电话:_____________________________乙方(卖方):_________________________地址:_________________________________法定代表人(或负责人):______________联系电话:_____________________________鉴于甲方有意购买乙方销售的货物,乙方愿意出售该货物,双方本着平等自愿、诚实信用的原则,经协商一致,特订立本合同,以资共同遵守。
第一条货物描述1.1 货物名称:___________________________。
1.2 规格型号:___________________________。
1.3 数量:___________________________。
1.4 质量标准:___________________________。
第二条价格及支付方式2.1 货物总价为人民币(大写):_____________________(¥__________元)。
2.2 支付方式:甲方应于本合同签订之日起____天内,向乙方支付合同总价的____%作为定金。
余款在货物交付并经甲方验收合格后____天内支付完毕。
第三条交货时间与地点3.1 乙方应于本合同签订之日起____天内,将货物送至甲方指定地点。
3.2 交货地点:_________________________________。
第四条货物验收4.1 甲方在收到货物后____天内对货物进行验收。
如货物不符合合同约定的质量标准,甲方有权要求乙方更换或退货。
4.2 甲方逾期未提出异议的,视为货物验收合格。
第五条违约责任5.1 乙方逾期交货或货物存在质量问题,应向甲方支付违约金,金额为逾期交货或不合格货物价值的____%。
购销合同审核要点
【篇一:销售合同常规风险及审查要点】
销售合同常规风险及审查要点
【篇二:销售合同审查规范】
一、目的版本/次:1/0页次:1/2
合同审计是指内部审计机构依据国家有关法律、法规和企业内部管
理制度,按照一定的审计程序,运用现代审计技术和方法,测试合
同管理制度健全性和有效性,审查企业及其下属企业的合同签订、
过程履行及结果,并对合同的合法性、合规性、合理性、有效性进
行客观地评价。
为了规范公司产品销售合同的管理,防范与控制合
同风险,有效维护公司的合法权益,特制定本规范。
二、合同审查通用要点:
1、合同的主体
? 《企业法人营业执照》和《企业法人代码证》的复印件;
? 《国税税务登记证件》复印件;(如果具备此项资质)
? 《一般纳税人资格证》;(如果具备此项资质)
? 签约代理人的本人身份证和授权委托证书:
? 相应的资格证书或等级证书复印件;
? 开户银行账号、资信和履约能力的证明材料
(2)公司一般不与自然人签订产品销售合同,确有必要和特殊销售
情形需签订产品销售合同,必须附自然人的身份证复印件,并必须
全款提货。
2、合同的形式
签订合同,除即时交割(现结现付)的简单小额产品销售业务外,
应当采用书面形式。
“书面形式”是指合同书、补充协议、公文信件、数据电文(包括电报、传真、电子邮件)等,除情况紧急或特殊审
批外,合同签订一律采用公司标准的、正式的合同书形式。
3、合同的内容
(1)当事人名称或姓名和住所:合同抬头、落款、公章应当与对方
当事人提供的资信情况载明的当事人名称、住所保持一致。
(2)合同标的:合同标的应具有唯一性、准确性。
合同签订时应详
细约定标的物
版本/次:1/0页次:2/2 名称、规格型号、商标、产地、等级等
内容,其中合同中约定的自产产品名称、规格型号按照企业标准执行。
对合同标的无法以文字描述的应将图纸作为合同的附件。
(3)数量:标的物数量采用国家标准的计量单位,并在合同中约定各标的物的确切数量,无法约定确切数量的应约定数量的确定方式(如传真、电报、交货单、发票等)。
(4)质量:合同中必须明确标的物的质量标准,有国家标准、部门行业标准或企业标准的,应约定所采用标准的代号;其他双方约定
的详细标准,如标的物合格证、说明书等文件,应经过双方当事人
确认认可,同时明确该文件作为合同附件执行。
(5)价款或报酬:合同中应当明确价款或报酬,采用折扣形式的应约定合同的实际价款;价款或报酬的支付期限应当明确确切日期或
约定在一定条件成就后多少日内支付;价款或报酬价款或报酬的支
付方式如转帐支票、汇票(电汇、票汇、信汇)、托收、信用证等
应予以明确;
合同条款中须特别注明拒绝支付现金条款,规定必须支付条款如下:付款方式说明:
? 银行转帐或电汇支付款项;
企业名称:广东xxxxxxx公司
开户银行:中国xx支行
银行帐号:33212383232323232
? 支付支票时支票抬头请注明广东xxxxxxx公司
? 谢绝支付现金。
如没遵守,带来的经济损失由甲方负责。
(6)履行期限、地点和方式:合同期限应具体明确,无法约定具
体时间的,应在合同中约定履行期间的方式;合同履行地点一般约
定交货地点为当事人机构注册地或住所地,或约定具体地名的应明
确到市辖市或县一级;合同中应约定交付的手续,即合同履行的标志,如托运单、交货单、发票或完成安装调试并通过验收后交付。
(7)违约责任:根据《合同法》作适当约定,保证合同的公平性。
(8)解决争议的方式:因合同产生任何争议纠纷,解决的方式可选择谈判协商、仲裁或诉讼,选择仲裁的应明确约定仲裁机构的名称
和地点。
在我公司为仲裁地为优先条款,如果是异地仲裁必须通过
审批。
4、合同的变更、解除
合同履行期间由于客观原因需要变更或解除合同的,应经双方友好协商,重新达成书面协议;变更、解除合同的手续,应按签订合同时规定的审批权限和程序执行;合同
5、合同的生效版本/次:1/0页次:3/2 的变更、解除一律采用书面形式。
每一合同文本上必须附件《合同审批表》,(见附件1),合同审批表填写规范见附件1说明。
合同内容需注明合同对方的单位名称、地址、联系人、电话、开户银行及账号,合同双方必须在合同文书中签写合同签订日期;所有签订的合同和协议均需合作双方签字、盖章后,才能生效实施。
三、销售合同模版及适用范围:
下述合同模版说明,黑色字体均为不可更改合同条款,蓝色标注为不同类型合同特别需注意审核地方,红色字体为根据与客户谈判具体可变项。
1、《购销与服务合同书》,(文本规范:见附件2),
适用范围:普通一卡通系统销售;
2、《购销与服务合同书-增卡合同》,(文本规范:见附件3),适用范围:纯增卡合同销售;
3、《购销与服务合同书-订购合同》,(文本规范:见附件4),适用范围:代理商的纯pos机或验卡费的销售合同,不需公司安装调试,支付全款办理发货;
4、《购销与服务合同书-大一卡通系统合同》,(文本规范:见附件5),
适用范围:大一卡通系统销售;
5、《工程及产品变更确认单》,(文本规范:见附件6),
适用范围:签定合同后产生变更。
6、《集成合同》:
适用范围:纯外购或给外包给第三方实施的项目集成合同,审批时必须附详细利润核算表--《损益表》、资金计划,各级领导签字确认后附合同后审批。
7、其他:
客户提供的专用合同书。
四、各类型销售合同审核要点:
具体见附件模版备注说明。
五、合同审批原则、流程及权限:
1、审批原则:版本/次:1/0页次:4/2
(1)以利润为导向,第一原则为考核合同的利润指标,为各事业部及财务部在审批时的第一依据。
事业部供货价毛利指标≥30%,如<30%,必须经营销总监→财务总监→总经理核准。
(2)对于有下列情况之一的,经办人都不得有新销售订单审批(除非此销售合同是全额到帐情况下)或要求财务再开具其他订单发票
的要求,财务部有权拒绝办理审批,由此带来的部门完成责任目标
风险由各事业部承担:
? 对于有应收帐款且根据合同条款已过帐期,无回款;
? 已经开具过其他单位发票,且按照合同条款逾期一个月以上,无
回款;
(3)对于欠帐客户新增销售订单(含累计欠款)审批:
? 金额≤30000元以内的,需全款提货,或至少预付50%预付款,货物到达三
个工作日内付清; 30000<x≤50000元的,需在《合同审批表》上
写清楚
详细原因经部门审批→事业部核转→财务经理核转→财务总监核准
后方可
执行。
>50000元以上的,部门审批→事业部核转→营销总监核转→财务
总监核
转→总经理核准后方可执行。
(4)如确有特殊原因,比如项目验收问题等,销售员需每单书面
写清楚详细
原因投诉到客服中心,凭客服中心确认投诉成立后的《客户投诉单》在财务部备档后,方可进行订单审批及免除上述承担的责任。
2、审批流程及权限:
(1)金额(或本月同一客户累计金额)≤5万元;
? 经办人拟稿→部门领导核转→财务经理核准;
(2)金额(或本月同一客户累计金额)5<x≤50万元;
? 经办人拟稿→部门领导核转→事业部经理核准→财务经理核转→
财务总监
核准;
(3)金额(或本月同一客户累计金额)>50万元;
? 经办人拟稿→部门领导核转→事业部经理核准→财务经理核转→
营销总监
核转→财务总监核转→总经理核准。
版本/次:1/0页次:5/2
以上作业标准自颁布之日起实施,解释权归公司财务部。
主题词:财务合同审查
上报:公司总经理副总经理
抄送:各部、办、中心
下发:公司总部(张贴)
拟稿:核转:核准:
【篇三:3.24 销售合同中财务部审核要点】
销售合同中财务部审核要点:
1. 产品价格是否符合价格政策,是否超过最低限价;如果超过了最
低限价,是否得到了相关人员的特别授权。
2. 折扣、佣金、返利等,是否符合价格政策、经销商协议或其他规定。
3. 合同安装费用、运输费用、培训费用、保险费用等是否约定明确。
4. 测算合同毛利率与净利润率是否达到预期盈利目标。
5. 合同违约金、保证金、定金条款是否约定明确。
6. 国内发票种类的选择及相关税金支付的约定。
7. 出口合同中关于国际纳税及双边税收协定等相关条款(主要是服
务类合同)。
8. 收款方式(时间、比例)是否符合价格政策和信用政策。
(客户
的资信评定不属于合同评审的范畴)
9. 出口合同中关于结算工具和外汇处理的相关事项。
10. 产品保修中可能形成的预计负债。
11. 合同中有关的验收条款导致的与所有权相关的权利和义务、风险和报酬的转嫁对财务确认收入的影响。