食品酶学作业2
- 格式:docx
- 大小:15.13 KB
- 文档页数:1
第二节酶在食品加工中的应用1 •在果胶酶溶液中加入双缩脲试剂,其结果应该是()A.产生气泡B.溶液呈蓝色C.溶液呈紫色D.产生砖红色沉淀解析:果胶酶的化学本质是蛋白质。
答案:C2•从下列哪种材料中可获得较多的活性较强的果胶酶?()A.水稻种子B.未熟的苹果C.成熟的苹果D.煮熟的梨解析:苹果成熟过程中,果胶酶增多,果胶酶分解果胶,从而使果肉疏松。
答案:C3•下列对果胶酶的作用的叙述,错误的是()A.果胶酶是一种催化剂,可以改变反应速度B.在果汁中加入果胶酶后可使果汁变得澄清C.果胶酶能将乳糖醛酸分解成半乳糖醛酸D.果胶酶能瓦解植物的细胞壁及胞间层解析:果胶酶是一种催化剂,可以改变反应速度。
在果汁中加入果胶酶后可使果汁变得澄清。
果胶酶能瓦解植物的细胞壁及胞间层,果胶酶不能将乳糖醛酸分解成半乳糖醛酸,因为酶具有专一性。
答案:C4•增加02的供应,产量明显得到提高的是()A.生产果酒B.生产果醋C.生产果汁D.以上各项解析:生产果酒离不开酵母菌的发酵作用,酵母菌为兼性厌氧菌,02充足时进行有氧呼吸,通过繁殖增加菌体的数量;缺02时进行无氧呼吸生产酒精,。
2的存在抑制酒精的生成。
生产果醋离不开醋酸菌的发酵作用,醋酸菌是严格的需氧型生物,02充足能促进醋酸菌的发酵作用。
生产果汁直接用到的是果胶酶或纤维素酶,02对酶的作用影响不明显。
答案:B5•下列关于探究果胶酶最适用量的实验的叙述错误的是()A.配制不同浓度的果胶酶溶液,并在各组中加入等量的该溶液B.调节pH,使各组中的pH相同而且处于适宜状态C.用玻璃棒搅拌加酶的果泥,搅拌时间可以不同D.在相同且适宜的温度条件下进行实验解析:探究果胶酶最适用量的实验是一个对照实验,必须遵循单一变量原则和等量原则。
唯一的变量是果胶酶的用量,其余无关变量如pH、温度、搅拌时间、反应时间都应相同。
答案:C6.下列说法不正确的是()1A.在探究果胶酶用量实验中,虽然实验的变量发生了变化,但通过设置梯度来确定最适值的思想方法是不变的B.植物、霉菌、酵母菌和细菌均能产生果胶酶C•通过测定滤出的苹果汁的体积大小无法来判断果胶酶活性的高低D.人们使用果胶酶、纤维素酶等来解决制作果汁面临的问题解析:果胶酶活性越高,果汁出汁量越高,故可通过测定滤出的苹果汁的体积大小判断果胶酶活性的高低。
绪论1.酶的概念:生物活细胞产生的,具有高效和专一催化功能的生物大分子。
2.酶的特性:(1)催化效率高(2)专一性高(3)酶活力可被调节控制(4)易失活(5)酶的代谢活力与辅酶、辅基和金属离子等相关。
3.酶学:研究酶的性质、酶的作用规律和作用原理,酶的生物学功能及酶的应用的一门科学。
4.食品酶学:研究食品原料、食品产品中酶的性质、结构和作用规律以及对食品储藏、加工和食用品质的影响,食品级酶的生产及其在食品储藏、加工等环节的应用理论和技术。
第二章酶1.酶的分类:(1)氧化还原酶类(2)转移酶类(3)水解酶类(4)裂合酶类(5)异构酶类(6)合成酶类。
2.酶的组成:3.活性中心:酶与底物结合在酶分子表面的特定区域称为活性中心。
4.必须基团:酶分子活性中心的结合基团和催化基团统称为必须基团。
(维持酶活性中心应有的空间构象所必需的基团称为酶活性中心以外的必需基团)。
5.酶原激活:在酶原分子靠近N端的一个或几个特定的肽键断裂,引起酶分子构象变化,进而形成酶的活性中心。
6.酶促反应动力学:研究酶促反应的速度及其影响因素。
影响因素包括:底物浓度、酶浓度、pH、温度、抑制剂、激活剂等。
7.米氏常数的意义:1 等于酶促反应速度为最大反应速度一半时底物浓度。
2 近似的表示酶与底物的亲和力3 酶的特征性常数4 值最小的底物一般称为该酶的最适底物或天然底物。
8.酶抑制剂:凡是能降低酶促反应速度,但不引起酶分子变性失活的物质统称为酶的抑制剂。
9.同工酶:催化反应相同,但是酶的结构和组成不同。
10.多酶体系:几种酶彼此嵌合形成的复合体,如脂肪酸合成酶复合体。
11.最大反应速度:12.酶促反应的机制:13.影响酶促反应速度的因素:1.底物浓度 2.PH 3.酶浓度 4.激活剂 5.抑制剂14.不可逆抑制作用:指抑制剂与酶蛋白中的必需基团以共价形式结合,引起酶活力降低或丧失,不能用透析或超滤等物理方法除去抑制剂而使酶复活,这种抑制作用是不可逆的,称之为不可逆抑制作用15.可逆抑制作用:抑制剂与酶蛋白以非共价方式结合而引起酶活力降低或丧失,但可以通过透析、超滤等物理方法除去抑制剂而使酶复活,这种抑制作用是可逆的,称之为可逆抑制作用。
食品酶学各章复习题汇总(本科)1、怎样理解酶的概念?2、国际酶学委员会推荐的酶的分类和命名规则的主要依据是什么?3、食品酶学的主要研究内容是什么?第二章一、什么叫酶的发酵生产?酶发酵生产的一般工艺流程是什么?二、为什么酶制剂的生产主要以微生物为材料?常用的酶源微生物有哪些?三、培养基组分的基本类别有哪些?各有何主要作用?酶的发酵生产中,碳源的选择主要考虑哪些方面?氮源选择的最基本原则是什么?第三章一、酶提取的主要提取剂有哪几种?怎样选择?二、在酶的分离纯化中,根据溶解度、分子大小、带电性和吸附性不同,能够采用的分离方法各有哪些?其中效率最高的方法是什么?在方法的选择和顺序的安排上有何依据?三、常用的沉淀分离法有哪几种?其主要操作要领是什么?四、根据过滤介质截留物质颗粒的大小,可将过滤分为哪几类?其过滤介质和截留特性分别是怎样的?五、什么是层析分离法?分为哪几类?基本原理分别是什么?六、凝胶过滤层析的分配系数Kd是什么?有什么意义?怎样计算?七、什么是凝胶电泳?按凝胶组成系统分,凝胶电泳可分为哪几类?其基本原理和主要用途分别是什么?八、什么叫等电聚焦电泳?其分离原理是什么?九、什么叫酶的结晶过程?酶结晶的条件和主要方法是什么?十、什么是真空浓缩?其主要影响因素有哪些?第四章一、什么叫固定化酶?酶的固定化方法有哪些?其基本概念分别是什么?二、酶固定化后,其性质是否有变化?都有哪些规律性变化?第五章一、淀粉糖酶主要有哪几种类型?其作用特性分别是怎样的?二、什么是液化(型淀粉)酶?什么是淀粉的酶法液化?其有何优越性?三、什么是果胶物质和果胶酶?果胶酶是如何分类的?四、根据活性中心进行分类,蛋白酶可分为哪几类?其一般性质分别是什么?五、酶活性中心中常见的功能基团有哪些?简述你对活性中心的理解。
六、你熟悉的蛋白酶有那些?其特异性分别是怎样的?七、什么是多酚氧化酶?简述酶促褐变的机理及其控制措施。
八、什么是脂肪氧合酶?它对食品质量有哪些主要的影响?如何控制?八、什么是葡萄糖氧化酶?它在食品工业有哪些主要应用?第六章1、酶在淀粉糖的生产中有哪些应用?主要的机理是什么?2、何为低聚果糖?其酶法合成原理如何?3、在焙烤食品和面条生产中,哪些酶制剂得到了应用?举例说明其用途和作用机理。
第一章:绪论
1、酶的定义和化学本质
第二章:
1、什么是辅因子,它分为几类?
2、什么是酶的必须集团和活性部位
3、酶作用专一性的机制
4、酶的抑制作用分为哪两类
5、酶活定义
第三章微生物发酵产酶
1、什么是培养基,微生物发酵产酶培养基需要哪些,它们的作用分别是什么?
2、在发酵过程中为什么要控制溶解氧?控制方法有哪些?
3、提高酶产量的措施
4、酶的生物合成模式有哪几种
5、影响酶生物合成模式主要因素有哪些?
第四章酶的分离纯化
1、酶分离纯化的一般步骤
2、试比较密度梯度离心和等密度梯度离心的不同
3、什么是盐溶和盐析现象
4、凝胶过滤层析、凝胶过滤层析原理
5、制备亲和层析剂过程
6在page电泳中连续电泳和不连续电泳之间区别。
第五章固定化酶与细胞
1、固定化酶的方法有哪些,请分别说明?
第六章糖酶
1、请举例说明一种糖酶的酶系组成,并说明酶系中各个酶在其中所起的作用。
第七章蛋白酶
1、请说明蛋白酶在水解蛋白质时产生苦味的原因
2、溶菌酶在食品中应用有哪些
第八章氧化还原酶
1、请说明果蔬产生褐变的酶促机理。
食品酶学一、名词解释1、酶:酶是一类由活性细胞产生的具有催化作用和高度专一性的特殊蛋白质。
2、生物传感器:由生物识别单元和物理转换器相结合所构成的分析仪器。
3、盐析:一般是指溶液中加入无机盐类而使某种物质溶解度降低而析出的过程。
4、生物因子:指细胞生长繁殖所必须不可缺的微量有机化合物。
5、同功酶((isoenzyme):指在生物体内或组织中催化相同反应而具有不同分子形式(包括不同的AA序列、空间结构等)的酶。
6、酶活力单位(active unit):在一定条件下,一定时间内将一定量的底物转化为产物所需的酶量。
7、酶原:不具有活性的酶的前体。
8、酶比活力(specific activity):单位蛋白质(毫克蛋白质或毫克蛋白氮)所含有的酶活力(单位/毫克蛋白)10、固定化酶(immobilized enzyme):指在一定的空间范围内起催化作用,并能反复和连续使用的酶。
11辅基:酶的辅因子或结合蛋白质的非蛋白部分(其中较小的非蛋白质部分称辅基),与酶或蛋白质结合的非常紧密,用透析法不能除去。
12、单体酶:仅有一个活性中心的多肽链构成的酶,一般是由一条多肽链组成。
13、寡聚酶:由2个或多个相同或不相同亚基组成的酶。
二、简答题3、凝胶过滤的原理将凝胶装于层析柱中,加入混合液内含不同分子量的物质,小分子溶质能在凝胶海绵状网格内,即凝胶内部空间全都能为小分子溶质所到达,凝胶内外小分子溶质浓度一致。
在向下移动的过程中,它从一个凝胶颗粒内部扩散到胶粒孔隙后再进入另一凝胶颗粒,如此不断地进入与流出,使流程增长,移动速率慢故最后流出层析柱。
而中等大小的分子,它们也能在凝胶颗粒内外分布,部分送入凝胶颗粒,从而在大分子与小分子物质之间被洗脱。
大分子溶质不能透入凝胶内,而只能沿着凝胶颗粒间隙运动,因此流程短,下移速度较小分子溶质快而首先流出层析柱。
因而,样品通过定距离的层析柱后,不同大小的分子将按先后顺序依次流出,彼此分开。
福建农林大学考试试卷(A )卷2006 ——2007学年第二学期课程名称:食品酶学考试时间120分钟食品科学与工程专业06 年级专升本班学号姓名一、名词解释(每小题3分,共12分)2、immobilized enzyme:3、chemical modification:4、polymerase chain reaction:二、判断题(正确的打“√”,错误的打“×”;每小题1分,共9分)α-淀粉酶活性。
( )2、木瓜蛋白酶对酯和酰胺类底物表现很高的活力。
( )3、过氧化物酶是食品中一类最耐热的酶,采用电离辐射并结合加热处理才能完全破坏其活性。
( )4、以酶浓度〔E〕与反应速度V表示的可逆抑制与不可逆抑制区别为V 正常可逆不可逆〔E〕( )5、聚半乳糖醛酸酶能优先对甲酯含量低的水溶性果胶酸起水解作用。
( )6、在检测过氧化物酶活性时,所用氢供体愈创木酚如呈褐色,说明酶未失活。
( )7、以吸附法固定化酶,酶与载体之间的结合力是氢键、配位键、范德华力。
( )8、酶纯化中所采用凝胶过滤法是根据酶分子电荷性质而定的。
( )9、酶反应速度随底物浓度的提高而逐渐增大。
( )三、简答题(每小题6分,共24分)2、经热烫的罐装或冷冻蔬菜在保藏期间产生的不良风味的原因?3、简述应用葡萄糖氧化酶-过氧化氢酶体系脱糖的机理?4、超氧化物歧化酶作用机制及营养保健机理?四、问答题(每小题15分,共45分)β-淀粉酶、异淀粉酶的作用位点(即水解键)及其产物?以支链淀粉为原料,应用酶法制造果葡糖浆的工艺流程?2、酶促褐变的机理?在食品工业中如何合理利用和控制多酚氧化酶的作用?3、举例说明酶与食品质量安全的关系?五、将下列一段文章译成中文,并做简要解释(10分)The pectic enzymes that degrade the pectin substances have been found in higher plants and in microorganisms but, other than the snail(蜗牛), are not found in animals. These enzymes are of great importance to food scientists. They are useful for treatment of fruit juices and beverages to facilitate filtration and clarification and to increase juice yields and in the production of low-methoxyl(低甲氧基)pectins and galacturonic acids(半乳糖醛酸). They are deteriorative enzymes in that they cause excessive softening of many fruits and vegetables and they cause “cloud”(絮状物)separation in such products as tomato and citrus juices.There are three types of pectic enzymes. These three types of enzymes catalyze three different types of reaction and belong to two of the six major classes of enzymes. The pectic enzyme types are: pectinesterase(果胶酯酶), the “polygalaturonases”(聚半乳糖醛酸酶)and the pectate lyases (果胶裂解酶).福建农林大学考试试卷(A )卷2006 ——2007学年第二学期课程名称:食品酶学考试时间120分钟食品科学与工程专业06 年级专升本班学号姓名一、名词解释(每小题3分,共12分)酶比活力:在特定条件下,每1mg酶蛋白所具有的酶活力单位数,是酶制剂纯度的指标。
第一章绪论第二章 酶的发掘与合成下列关于酶与菌株的说法正确的是?A 天然提取的酶可以满足人类现代生活需求B 霉菌、酵母菌适宜在干燥的地方生长C 富集芽孢杆菌可使用高温处理样品D 通过平板快速筛选即可以获得适合的菌株下列关于酶的发掘方法,不正确的是?A可以使用提取宏基因组的方法从不可培养微生物中寻找酶B基于功能的筛选过程中需要使菌株将酶分泌至胞外C基于序列的筛选难以筛选到序列创新性非常高的酶D从极端环境中往往可以筛到性质比较特殊的酶下列关于质粒图谱的组成说明,正确的是?A质粒中编码阻遏蛋白的序列属于其他系统原件B质粒中只能有一个复制起始位点C质粒上的筛选标记的存在,使含有质粒的宿主菌不能抵抗该种抗生素的抑制D质粒上的多克隆位点中可以含有两个以上同种酶切位点下列关于表达系统的说法,不正确的是?A大肠杆菌系统可以对表达产物进行糖基化修饰B对枯草芽孢杆菌系统中的某些内源蛋白酶进行敲除,可能产生有利于表达的效果C毕赤酵母表达系统可实现高效表达的一个原因,是其可进行高密度发酵培养D大肠杆菌表达系统的菌体发酵培养效果往往优于丝状真菌表达系统下列关于酶生物合成的调节,不正确的是?A原核生物中酶生物合成的调节主要发生在转录水平B操纵基因的作用是与阻遏蛋白相结合C酶生物合成的诱导作用机制中,只有酶催化作用的底物才有诱导作用D酶生物合成的分解代谢阻遏机制中,可以通过控制易用碳源的用量减轻阻遏第三章酶的发酵生产(1)下列关于动植物细胞产酶的调节说法错误的是?A.微生物细胞中酶合成的调节理论不适用于动植物细胞B.动植物细胞的分化会影响酶表达的时间性和空间性C.基因扩增和增强子作用都可以促进酶的生物合成D.抗体酶即有结合抗原的特性,又有酶催化的活性下列关于植物细胞培养产酶的说法哪一项是错误的?A与培养植株相比,植物细胞产酶可以明显缩短酶的生产周期B植物细胞培养产酶的技术要求低于培养植株的技术要求C植物细胞培养产酶过程易于管理,产物质量稳定D植物细胞培养条件要求高,培养周期较微生物长下列关于动物细胞培养产酶的说法错误的是?A动物细胞培养一般用于生产附加值较高的产品B动物细胞培养过程较植物细胞与微生物细胞更为困难C动物细胞培养基使用前需高温灭菌以保证无菌性D动物细胞培养过程中需维持合适的渗透压下列关于产酶微生物的保藏方法错误的是?A液氮超低温保藏法实现了低温、真空、干燥三个条件B菌体速冻保藏法不能用于菌株的长期保存C沙土管保藏法只适用于产生孢子或芽孢的微生物D在各种保藏方法中,斜面冰箱保藏法保藏过程中菌株活性最高下列关于酶生物合成的模式,不正确的是?A延续合成型最有利于酶的合成B同步合成型中酶对应的mRNA比较稳定C中期合成型中酶前期合成受到阻遏D滞后合成型中菌体停止生长后,酶还可以继续生产(2)下列关于酶的发酵培养条件说法错误的是?A碳氮比过低,往往会使体系产酸过多,影响菌体生长B偏中性的条件下有利于细菌的生长,抑制真菌的生长C某些碳源既有提供能量的作用,又有调节代谢的作用D生长因子对细胞生长繁殖非常重要,但很多情况下不需要额外添加下列关于发酵过程中的温度调控,说法错误的是?A菌体比死亡率较比生长速率对温度更为敏感B菌体在延迟期对温度变化非常敏感C将菌体在最适生长温度下培养有助于酶的发酵生产D营养物质供应不足时可以适当降低温度下列关于发酵过程pH 调控的说法正确的是?A菌体分泌的酸性或碱性物质会显著影响体系pHB菌体代谢生理酸性物质会导致体系pH 升高C发酵过程中常常使用缓冲液来维持体系pH 的稳定D菌体氮源消耗过多往往会导致体系pH 降低下列关于发酵过程中的溶氧调控,说法正确的是?A温度越高,氧传递越好B装液量越小,氧传递越好C通气量越大,氧传递越好D菌体浓度越高,氧传递越好下列关于代谢调控的说法,正确的是?A使用组成型突变株可以节省诱导剂的使用B对于诱导型产酶菌株,诱导物的添加量越多越好C组成型突变株可以解除葡萄糖效应D可以使用加入末端产物类似物的方法筛选抗分解代谢阻遏突变株第四章酶的提取与分离纯化(1)(ppt没给答案)下列哪种方法是最常用的大规模破碎细菌的方法?A匀浆法B高压均质法C有机溶剂破碎法D酶促破碎法下列哪种条件可以增强扩散作用?A降低温度B减小扩散面积C降低溶液黏度D增大扩散距离利用不同蛋白质在不同的盐浓度条件下溶解度不同特性而进行沉淀的方法属于?A盐析沉淀法B等电点沉淀法C复合沉淀法D选择性变性沉淀法下列关于离心的说法错误的是?A转子的效率因子与转子的半径和转速都有关系B对于某一离心颗粒,转子的效率因子越小,沉降时间越短C在物料离心选择离心条件时,只需考虑离心的转速和离心时间D对于某一转子,高速短时间和低速长时间可以得到相同的离心效果(2)下列说法正确的是?A粗滤过程一般使用孔径较大的膜B微滤可用于热敏性物质的过滤除菌C超滤的操作压力大于反渗透过滤D透析可应用于大规模生物分离过程下面有关层析的说法正确的是?A前缘洗脱法可以将不同组分有效分离B分配层析中,分配系数越大的组分移动越慢C阳离子交换剂基团解离后带正电D凝胶层析中分子量大的蛋白移动速度更慢下列哪一项不属于层析分离所利用的蛋白的性质?A分子的大小和形状B分子对固定相的吸附力C分子不同的催化能力D分子在不溶体系中分配系数下列关于SDS-PAGE 的说法不正确的是?A SDS 覆盖单体分子后,形成弯曲团状的SDS-亚基复合物B配制凝胶时加入的SDS 和巯基乙醇可以使蛋白解离成亚基单体C SDS-亚基复合物的表面电荷密度基本相同D电泳过程中,SDS-亚基复合物的电泳速度只跟亚基分子量大小有关在超临界萃取中,利用不同温度下溶解度不同实现萃取物质分离的过程为?A等温变压流程B等压变温流程C等温等压吸附流程D变温变压吸附流程第五章酶的性质与催化动力学下列关于影响酶促反应的因素,说法错误的是?A最适温度不是酶的特征常数B酶在不同缓冲液中同一pH 下的酶活力相同C当底物浓度大大超过酶浓度时,反应速度随着酶浓度的增加而增加D酶的激活剂能够提高酶的活力或加速酶促反应速率下列哪项不属于快速平衡学说的假设条件?A酶催化反应先生成酶底复合物,再生成产物B底物浓度远大于酶的浓度,底物浓度以初始浓度计算C不考虑酶底复合物重新解离成酶与底物这个可逆反应的存在D酶底复合物在反应开始后,与酶及底物迅速达到动态平衡下列关于米氏常数Km说法错误的是?A. Km的大小只与酶自身性质有关,酶浓度的改变不会影响其Km值B. Km值在某些情况下可以判断酶对于某一种底物的亲和力C.Km值是酶的特性,改变酶的结构也不会对其产生影响D. Km值是计算酶催化反应速率的一个重要参数下列关于竞争性抑制的说法,错误的是?A竞争性抑制剂与底物争夺酶的结合位点B可以通过提高底物的浓度来降低抑制程度C可以通过提高酶的纯度来降低抑制程度D反应动力学中的最大反应速率不变下列哪种抑制作用中,提高底物浓度对抑制程度无影响?A竞争性抑制B非竞争性抑制C反竞争性抑制D共竞争性抑制第六章酶的修饰与改造下列关于酶的结构的说法,不正确的是?A.酶原合成后,其活性并不展现B.辅酶与酶蛋白结合比较紧密,不能通过透析除去C.酶的大部分疏水链埋藏于分子内部,亲水链暴露于分子表面D.酶的活性部分具有柔性,酶的支架部分具有刚性下列关于金属离子置换修饰和大分子结合修饰的说法,不正确的是?A.金属离子置换修饰通过改变催化活性位点来影响酶的催化特性B.大分子结合修饰中大分子与酶通过共价键进行结合C.通过大分子结合修饰可以延长酶的半衰期D.通过大分子结合修饰可以降低酶在机体内的免疫反应下列关于酶的侧链基团修饰的说法,不正确的是?A.经修饰后不引起酶活力显著变化的基团为酶的非必需基团B.分子内交联修饰可以提高酶对底物的亲和力C.同型双功能试剂和异型双功能试剂都可以用于分子内交联修饰D.亲和修饰剂的结构具有与酶的底物类似的特点下列关于酶的水解修饰和置换修饰的说法,不正确的是?A.酶的肽链被水解后有可能降低酶的抗原性B.胃蛋白酶原的激活过程是典型的肽链有限水解修饰C.酶结构中单一氨基酸的变化不足以引起酶的特性发生改变D.可以通过改变酶的基因编码序列实现酶的氨基酸替换修饰下列关于酶的物理修饰及修饰酶的特性,不正确的是?A.酶的物理修饰可以改变酶的一级结构B.酶的物理修饰可以提高酶的稳定性C.通过酶的修饰可以扩大酶的最适pH 范围D.酶修饰后其米氏常数Km 值通常会变大A.酶的定向进化是指在体外进行酶基因的人工定向突变,从而得到具有优良催化特性的酶的突变体的技术过程B.定向进化中,突变具有随机性,但可以通过特定方向的突变选择,加快酶在某一方向的进化速度C.易错PCR 技术操作较简单,所有的基因都适合使用易错PCR 技术进行定向进化改造D.采用易错PCR 时,突变频率越高,筛选到正突变的可能性越大下列关于DNA 重排和基因家族重排技术的说法正确的是?A.DNA 重排技术的酶基因进化速度较基因家族重排技术更快B.随机引物体外重组技术可以直接使用mRNA 或cDNA 为亲本进行进化C.交错延伸PCR 技术中要以一种DNA 片段为主作为母版进行PCR 扩增D.基因家族重排技术中的母版基因同源性都较低下列关于构建基因文库的说法正确的是?A.构建的文库包含DNA 片段必须尽可能完整地反应基因的结构和功能信息B.构建的文库必须有足够大的容量,保证正突变的比例更高C.构建文库的载体中可以含有重复的限制性酶切位点D.质粒载体的容量可以满足大片段基因的克隆要求下列关于基因重组的说法正确的是?A.平头末端连接的效率高于黏性末端连接的效率B.人工加尾形成的黏性末端可以方便地连接片段与再切下片段C.使用衔接物连接片段时,如果插入片段内部也有该酶位点,则不能切下完整的插入片段D.使用DNA 接头连接法连接片段,接头不会自我连接下列关于突变基因筛选的说法正确的是?A.某些情况下可以调整选择环境进行所需突变基因的定向筛选B.荧光筛选法可以实现酶定向进化过程中正突变基因的高效筛选C.透明圈平板筛选法可应用于各种突变酶的高通量筛选D.噬菌体载体携带的待筛选基因可以直接通过转化进入宿主菌中A.细胞表面展示法是使细胞将蛋白或多肽分泌至外界的一个过程B.噬菌体表面展示蛋白或多肽的筛选方法主要是特异性结合原理C.为提高筛选效率一个细胞可以同时表面展示多个蛋白D.酵母表面展示中被展示的蛋白主要与细胞的外膜蛋白结合下列关于基于酶的定点突变的酶分子理性设计说法正确的是?A.寡核苷酸介导的定位突变过程中合成的双链分子都含有突变基因B.盒式突变过程中通过合成简并寡核苷酸一次可以获得多种突变体C.PCR 介导的定位突变中所使用的引物都含有突变序列D.基于定点突变的酶分子理性设计不必分析清楚酶的构效关系下列关于酶的从头合成说法不正确的是?A.蛋白质中氨基酸的组成和顺序决定了其预期功能活性B.Rosetta设计蛋白质主要基于已有天然片段的拼接C.自然进化的随机性和长期性使人们能够获得满足需求的蛋白质D.我国研发的蛋白从头合成技术可以合成自然界不存在的新型蛋白质结构第七章酶的非水相催化下列关于酶的非水相催化说法正确的是?A.非水相体系可以提高酶的活性B.非水相体系可以改变反应的平衡方向C.可以使极性底物或产物溶解度增加D.酶的底物特异性和选择性不会改变下列关于有机溶剂对有机介质中酶催化的影响正确的是?A.天然酶分子可以溶解在有机溶剂中进行催化反应B.有机溶剂的极性越弱,对酶活力的影响越大C.有机溶剂能改变酶分子必需水层中底物和产物的浓度D.有机溶剂只能影响酶分子的表面结构酶在有机介质中哪项催化活性的改变有利于手性药物的拆分?A.底物专一性B. 立体选择性C.区域选择性D. 化学键选择性下列哪项不属于有机介质中酶催化反应的类型?A.异构化反应B.醇解反应C.水解反应D.氧化还原反应第9章酶的反应器下列关于搅拌罐反应器的说法正确的是?A.分批式反应操作精度要求高于连续式反应器B.连续式与流加式反应器可以缓解或解除底物抑制作用C.所有游离酶与固定化酶都适合用于搅拌罐式反应器D.分批式反应器的生产效率最高下列关于各类反应器的说法正确的是?A.流化床反应器的传质效果好于固定床反应器B.流化床反应器的酶装载量大于固定床反应器C.膜反应器只适用于固定化酶的反应D.喷射式反应器混合效果好、适用于各种酶的催化下列关于酶反应器的选择说法正确的是?A.游离酶可以在流化床反应器中进行反应B.填充床反应器对固定化酶的机械强度没有要求C.与分批反应器相比,使用连续反应器可以得到更高的产物浓度D.在各种反应器中,搅拌罐式反应器的应用范围最广下列关于酶反应器设计的说法正确的是?A.为了尽可能获得高的生产效率,可以不考虑反应器的生产成本B.反应过程生成的产物量即为生产过程可获得的产物量C.酶的用量可以根据反应体系中底物的量进行计算D.为了保证反应效率底物浓度越高越好。
酶工程学习通课后习题第一次作业一、填空题1、日本称为“酵素”的东西,中文称为(),英文则为(),是库尼()于1878年首先使用的。
其实它存在于生物体的细胞内与细胞外。
2、1926年,萨姆纳()首先制得脲酶结晶,并指出酶的本质是()。
他因这一杰出贡献,获1947年度诺贝尔化学奖。
二、判断题1、酶是具有生物催化特性的特殊蛋白质。
()2、酶的分类与命名的基础是酶的专一性。
()三、简答题1酶工程主要涉及哪些方面的研究和运用。
2、酶有哪些催化特性?第二次作业一、单选题1、酶促反应降低反应的活化能的能量来源是()。
A、酶与底物结合能B、底物形变能C、酶分子构象变化释放的能量D、底物化学键断裂释放的化学能2、在米氏方程的双倒数作图中,酶对底物的米氏常数是双倒数直线的()。
A、纵轴截距的倒数B、斜率C、横轴截距绝对值的倒数D、横轴截距的绝对值二、填空题1、1961年,国际酶委会规定的酶活力单位为:在特定的条件下()每()内,催化()的底物转化为产物的酶量为一个国际单位,即1IU。
2、求Km最常用的方法是()。
3、可逆抑制作用可分为()、()、()和混合性抑制。
4、Km值增加,其抑制剂属于()抑制剂,Km不变,其抑制剂属于()抑制剂,Km减小,其抑制剂属于()抑制剂。
三、判断题1、酶活力指在一定条件下酶所催化的反应速度,反应速度越大,意味着酶活力越高。
()2、酶反应速度随底物浓度的提高而逐渐增大。
()3、酶活性部位的氨基酸残基在一级结构上可能相距很远,甚至在不同的肽链上,通过肽链的折叠、盘绕而在空间结构上相互靠近。
()四、简答题1、酶的变性与酶的失活2、简述核酶的主要类型。
3、影响酶催化的主要因素。
五.名词解释1、Kcat2、Km六、计算题1、下面是某人对酶测定的一些数据,据此求出该酶的最大反应速度和米氏常数(双倒数作图法)。
1.0 10-2 140第三次作业一、单选题1、在米氏方程的双倒数作图中,酶对底物的米氏常数是双倒数直线的()。
酶学题库1.下列哪种剂型的酶最方便于在食品生产中使用:AA.液体 B.粉剂 C.颗粒 D.纯酶结晶2.酶制剂的生产主要来源于:DA.动物组织提取法;B.植物组织提取法;C.化学或生物合成法;D.微生物发酵法;3.蛋白酶按其活性部位分为:CA.胰蛋白酶、胃蛋白酶、凝乳酶 B.肽链端解酶、肽链内切酶C.丝氨酸蛋白酶、巯基蛋白酶、金属蛋白酶、酸性蛋白酶 D.水解酶、裂合酶4.酶委员会根据酶所催化的反应的性质将酶分为六大类,包括氧化还原酶、转移酶、裂合酶等,不包括以下哪种类型:BA.水解酶B.裂解酶C.异构酶D.连接酶5.以吸附法固定化酶,酶与载体之间的结合力不包括:BA.范德华力 B.疏水相互作用 C.双键 D.离子键6.根据酶的电荷性质进行酶的分离纯化方法不包括:A.离子交换 B.电泳 C.等电聚焦 D.离心沉淀?7.有关米氏常数Km叙述不正确的是:A.Km是酶的一个特征性常数:也就是说Km的大小只与酶本身的性质有关,而与酶浓度无关。
B.Km值还可以用于判断酶的专一性和天然底物,Km值最小的底物往往被称为该酶的最适底物或天然底物。
C.Km可以作为酶和底物结合紧密程度的—个度量指标,用来表示酶与底物结合的亲和力大小。
D.某个酶的Km值已知时,无法计算出在某一底物浓度条件下,其反应速度相当于Vmax的百分比。
8.下图表示的是可逆抑制剂与不可逆抑制剂的区别,叙述正确的是:A.曲线1为无抑制剂;曲线2为不可逆抑制剂;曲线3为可逆抑制剂B.曲线1为无抑制剂;曲线2为可逆抑制剂;曲线3为不可逆抑制剂C.曲线1为不可逆抑制剂;曲线2为无抑制剂;曲线3为可逆抑制剂D.曲线1为不可逆抑制剂;曲线2为可逆抑制剂;曲线3为无抑制剂9.在一些用发酵方法加工的鱼制品中,由于鱼和细菌中什么酶的作用,会使这些食品缺少维生素B。
A.硫胺素酶 B.蛋白酶 C.胃蛋白酶 D.胰蛋白酶10.在科技文献中,当一种酶作为主要研究对象时,在文中第一次出现时可以不标明酶的:A.系统名 B.数字编号 C.酶的来源D.生产商11.下列有关SOD叙述不正确的是:A.SOD是一类含金属的酶;B.SOD存在于几乎所有靠有氧呼吸的生物体内,从细菌、真菌、高等植物、高等动物直至人体均有存在;C.SOD分子中不含赖氨酸,芳香氨酸也很少,能抗胃蛋白酶水解;D.SOD是氧自由基专一清除剂,在照射前供给外源性SOD,可有抗辐射效果。
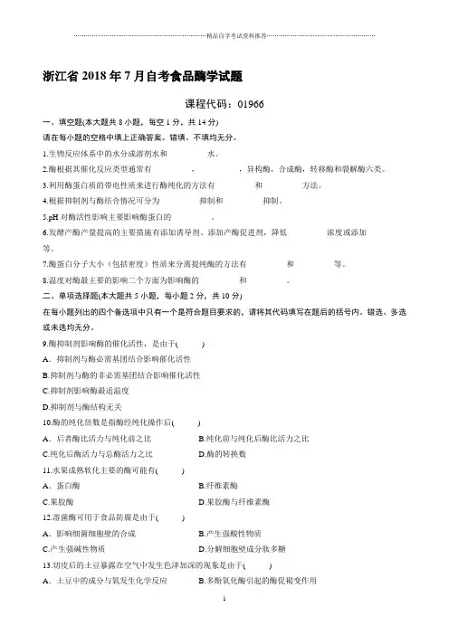
浙江省2018年7月自考食品酶学试题课程代码:01966一、填空题(本大题共8小题,每空1分,共14分)请在每小题的空格中填上正确答案。
错填、不填均无分。
1.生物反应体系中的水分成溶剂水和__________水。
2.酶根据其催化反应类型通常有__________,__________,异构酶,合成酶,转移酶和裂解酶六类。
3.利用酶蛋白质的带电性质来进行酶纯化的方法有__________和__________方法。
4.根据抑制剂与酶结合情况可分为__________抑制和__________抑制。
5.pH对酶活性影响主要影响酶蛋白的__________。
6.发酵产酶产量提高的主要措施有添加诱导剂、添加产酶促进剂,降低__________浓度或添加__________等。
7.酶蛋白分子大小(包括密度)性质来分离提纯酶的方法有__________和__________等。
8.温度对酶最主要的影响二个方面为影响酶的__________和__________。
二、单项选择题(本大题共5小题,每小题2分,共10分)在每小题列出的四个备选项中只有一个是符合题目要求的,请将其代码填写在题后的括号内。
错选、多选或未选均无分。
9.酶抑制剂影响酶的催化活性,是由于( )A.抑制剂与酶必需基团结合影响催化活性B.抑制剂与酶的非必需基团结合影响催化活性C.抑制剂影响酶最适温度D.抑制剂与酶结构无关10.酶的纯化倍数是指酶经纯化操作后( )A.后者酶比活力与纯化前之比 B.纯化前与纯化后酶比活力之比C.纯化后酶活力与总酶活力之比D.酶的转换数11.水果成熟软化主要的酶可能有( )A.蛋白酶 B.纤维素酶C.果胶酶D.果胶酶与纤维素酶12.溶菌酶可用于食品防腐是由于( )A.影响细菌细胞壁的合成 B.产生强酸性物质C.产生强碱性物质D.分解细胞壁成分肽多糖13.切皮后的土豆暴露在空气中发生色泽加深的现象是由于( )A.土豆中的成分与氧发生化学反应 B.多酚氧化酶引起的酶促褐变作用C.细菌污染D.土豆中淀粉酶的作用三、判断题(本大题共8小题,每小题1分,共8分)判断下列各题,正确的在题后括号内打“√”,错的打“╳”。
食品酶学模拟试题及答案一、选择题(每题2分,共20分)1. 酶的活性中心通常是由下列哪种氨基酸残基构成的?A. 色氨酸B. 组氨酸C. 谷氨酸D. 赖氨酸2. 下列哪种酶不参与食品加工过程中的淀粉转化?A. 淀粉酶B. 糖化酶C. 脂肪酶D. 麦芽糖酶3. 酶的催化效率通常比无机催化剂高多少倍?A. 10^2B. 10^4C. 10^6D. 10^84. 酶的活性受温度影响,通常酶的最适温度范围是多少?A. 0-40°CB. 20-60°CC. 40-80°CD. 60-100°C5. 酶的催化作用具有高度的专一性,这种特性称为:A. 特异性B. 多样性C. 稳定性D. 可逆性二、填空题(每空2分,共20分)6. 食品酶学是研究_________在食品加工和食品质量控制中作用的科学。
7. 酶的催化作用不消耗酶本身,这种特性称为_________。
8. 酶的活性受pH值影响,大多数食品酶的最适pH值范围是_________。
9. 酶的活性可以通过_________来调节。
10. 酶在食品加工中的主要作用包括_________、_________和_________。
三、简答题(每题10分,共30分)11. 简述酶在食品加工中的主要作用。
12. 解释为什么酶的催化效率远高于无机催化剂。
13. 描述酶的活性中心与酶的催化作用之间的关系。
四、论述题(每题15分,共30分)14. 论述酶在食品保鲜中的应用及其作用机制。
15. 讨论食品酶学在现代食品工业中的重要性及其发展前景。
答案:一、选择题1. B2. C3. D4. B5. A二、填空题6. 酶7. 催化作用的可逆性8. 接近中性9. 酶的浓度、底物浓度、温度、pH值10. 催化反应、改善食品品质、延长食品保质期三、简答题11. 酶在食品加工中的主要作用包括催化食品中的化学反应,改善食品的风味、质地和营养价值,以及提高生产效率和降低成本。
情境二食品酶学(答案)一、填空1.酶的活性中心是由结合基团和催化基团组成,结合基团负责与底物特异性结合,催化基团直接参与催化。
2.关于酶催化专一性有两种解释机制:锁和钥匙学说和诱导契合学说。
3. 国际生化协会酶学委员会根据酶催化反应的类型而将酶分成六大类,依次是氧化还原酶、转移酶、水解酶、裂合酶、异构酶和合成酶(连接酶)。
4. 具有酶催化活性的蛋白质按其组成可分为单纯蛋白酶和结合蛋白酶两类,全酶=酶蛋白+辅酶因子。
5. 酶固定化的方法主要有吸附法、包埋法和化学键结合法。
6. 过氧化氢酶的编号是E.C.1.11.1.6,其中,E.C代表国际酶学委员会;数字的含义依次为酶的6大分类、大类中的亚类、亚亚类、在亚亚类中的序号。
7. 对一个酶的命名必需说明的是酶的作用底物和反应的性质。
Vmax[S]表示:最大反应速度;Km表示米氏常数,8. 米氏方程为V=—————,V表示:反应速度; VmaxKm + [S]反映了酶和底物的亲和性大小,数值上等于酶促反应速度达到最大反应速度一半时的底物浓度,其倒数1/Km越大,说明该酶与反应物亲和程度越大。
;[s]表示底物浓度。
米氏方程表达了酶促反应速度和底物浓度之间的关系。
9. 酶的抑制作用可分为可逆抑制作用和不可逆抑制作用两种。
二、单选1.焙烤食品表面颜色反应的形成主要是由于食品化学反应中的(A)引起的。
(A)非酶褐变反应(B)酶促褐变反应(C)脂类自动氧化反应(D)糖的脱水反应2. 破损果蔬褐变主要由(C)引起。
(A)葡萄糖氧化酶(B)过氧化物酶多酚氧化酶(D)脂肪氧化酶3. 一般认为与高蛋白植物质地变软直接有关的酶是(A)。
(A)蛋白酶(B)脂肪氧合酶(C)果胶酶(D)多酚氧化酶4. 导致水果和蔬菜中色素变化有三个关键性的酶,但下列(D)除外。
(A)脂肪氧化酶(B)多酚氧化酶(C)叶绿素酶(D)果胶酯酶5. 下列不属于酶作为催化剂的显著特征为(B)。
(A)高催化效率(B)变构调节(C)高专一性(D)酶活的可调节性6. 莲藕由白色变为粉红色后,品质大大下降,原因是(C)。
《食品酶学》期末考试复习题1.酶的定义及其主要研究内容酶是活细胞产生的具有高效催化功能、高度专一性和高度受控性的一类特殊蛋白质。
酶学是研究酶在细胞内生物合成机理、酶的发酵生产及调节控制、酶分离提纯、酶的作用特性及反应动力学、酶的催化作用机理、酶的固定化技术、酶的分子修饰、酶分子的蛋白质工程改性和酶的应用等内容。
2.食品酶学的含义及主要研究内容食品酶学是酶学的基本理论在食品科学与技术领域中作用的科学,是酶学的重要分支学科。
主要研究食品原料、食品产品中酶的性质、结构、作用规律以及对食品储藏、加工和食品品质的影响,食品级的生产机器在食品储藏、加工等环节的应用理论与技术。
3.锁和钥匙模式、诱导契合理论锁和钥匙模式:底物分子或底物分子的一部分象钥匙一样,专一地插入到酶的活性中心部位,使底物分子进行化学反应的部位与酶分子具催化功能的必需基团之间,在结构上具有紧密的互补关系。
诱导契合理论:1959年,Koshland提出的“诱导契合”理论,即当酶分子与底物分子接近时,酶蛋白受底物分子诱导,构象发生有利于与底物结合的变化, 酶与底物在此基础上互补契合,进行反应。
该理论用以解释酶的催化理论和专一性,同时也搞清了某些酶的催化活性与生理条件变化有关。
5.工具酶和酶制剂的定义基因工程中所应用的系列酶总称为工具酶,可粗略的分为限制酶,连接酶,聚合酶,核酸酶和修饰酶五大类。
酶制剂是指从生物中提取的具有酶特性的一类物质,主要作用是催化食品加工过程中各种化学反应,改进食品加工方法。
6.酶的专一性及其包含内容酶对其所作用的物质(称为底物)有着严格的选择性。
一种酶仅能作用于一种物质,或一类分子结构相似的物质,促其进行一定的化学反应,产生一定的反应产物,这种选择性作用称为酶的专一性。
键专一性、基团专一性、绝对专一性、立体异构专一性。
7.胞外酶和胞内酶的定义在生活细胞中产生,但需被分泌到细胞外发挥作用的酶称胞外酶。
如人和动物消化管中以及某些细菌所分泌的水解淀粉、脂肪和蛋白质的酶。
情境二食品酶学(答案)一、填空1.酶的活性中心是由结合基团和催化基团组成,结合基团负责与底物特异性结合,催化基团直接参与催化。
2.关于酶催化专一性有两种解释机制:锁和钥匙学说和诱导契合学说。
3. 国际生化协会酶学委员会根据酶催化反应的类型而将酶分成六大类,依次是氧化还原酶、转移酶、水解酶、裂合酶、异构酶和合成酶(连接酶)。
4. 具有酶催化活性的蛋白质按其组成可分为单纯蛋白酶和结合蛋白酶两类,全酶=酶蛋白+辅酶因子。
5. 酶固定化的方法主要有吸附法、包埋法和化学键结合法。
6. 过氧化氢酶的编号是E.C.1.11.1.6,其中,E.C代表国际酶学委员会;数字的含义依次为酶的6大分类、大类中的亚类、亚亚类、在亚亚类中的序号。
7. 对一个酶的命名必需说明的是酶的作用底物和反应的性质。
Vmax[S]表示:最大反应速度;Km表示米氏常数,8. 米氏方程为V=—————,V表示:反应速度; VmaxKm + [S]反映了酶和底物的亲和性大小,数值上等于酶促反应速度达到最大反应速度一半时的底物浓度,其倒数1/Km越大,说明该酶与反应物亲和程度越大。
;[s]表示底物浓度。
米氏方程表达了酶促反应速度和底物浓度之间的关系。
9. 酶的抑制作用可分为可逆抑制作用和不可逆抑制作用两种。
二、单选1.焙烤食品表面颜色反应的形成主要是由于食品化学反应中的(A)引起的。
(A)非酶褐变反应(B)酶促褐变反应(C)脂类自动氧化反应(D)糖的脱水反应2. 破损果蔬褐变主要由(C)引起。
(A)葡萄糖氧化酶(B)过氧化物酶多酚氧化酶(D)脂肪氧化酶3. 一般认为与高蛋白植物质地变软直接有关的酶是(A)。
(A)蛋白酶(B)脂肪氧合酶(C)果胶酶(D)多酚氧化酶4. 导致水果和蔬菜中色素变化有三个关键性的酶,但下列(D)除外。
(A)脂肪氧化酶(B)多酚氧化酶(C)叶绿素酶(D)果胶酯酶5. 下列不属于酶作为催化剂的显著特征为(B)。
(A)高催化效率(B)变构调节(C)高专一性(D)酶活的可调节性6. 莲藕由白色变为粉红色后,品质大大下降,原因是(C)。
1. 解释用专一性的固定化酶如何定量的测定葡萄糖?
2. 油料水酶法预处理的基本技术方案及影响水酶法预处理制油工艺效果的主要因素?
3. 柑橘酶法去皮耗水量低、环境污染少,可替代传统方法用于去除果皮。
请写出柑橘酶法去皮的基本技术方案。
获得较好的去皮效率需要考虑哪些因素?如何进行生产后酶溶液的回收和酶溶液活力损失的最小化?
4. 引起未经烫漂蔬菜营养品质败坏的酶有哪些?它们的作用机理是什么?
5. 葡萄酒酿造过程中使用的主要酶制剂有哪些?它们的作用目的和使用的时机?。