安规操作规程
- 格式:pdf
- 大小:320.69 KB
- 文档页数:12
电工安规知识(特种作业人员复审资料系列之读书笔记)一安全技术规程知识(一)安全作业1 动力配电箱闸刀开关一般只作电源隔离使用,不允许带负荷进行倒闸操作。
2带电装卸低压熔断器的熔断管时应设专人监护,戴绝缘手套;穿绝缘鞋或站在绝缘垫上;戴防护眼镜;使用绝缘夹钳,在不带负荷情况下进行。
3 保护高压电容器的熔断器应按每一个电容器来装设,保护低压电容器的熔断器应按每组电容器来装设。
4 高压电容器的放电可采用电压互感器放电,低压电容器的放电可采用白炽灯作放电装置。
5 在电容器组回路工作时,应将电容器逐个对地放电并接地后才工作。
6 有双电源供电的用户,必需有可靠的防止电网反送电措施,具有自备电源供电的用户,必需有可靠的防止电网反送电措施,二者均须装设连锁装置。
7 潮湿;工地...不宜装用螺丝灯头,若采用,线路中相线应接入灯头中心弹片,零线接入螺丝部分,并采用三脚插头。
8 装设熔断器或更换熔体时,应注意与线路或设备容量相匹配,不能任意加大或减小,损伤的熔体不能继续使用,接触应紧密。
9 在带电的电流互感器二次回路中工作应注意:(1) 严禁电流互感器二次侧开路;(2) 短接二次绕组必须使用短路片或短路线,短路应妥善可靠,严禁导线缠绕; (3) 严禁在电流互感器与短路端子之间回路上进行任何工作; (4) 工作必须认真,谨慎,不得将回路的永久接地断开;(5) 工作时必须专人监护,使用缘垫工具并站在绝缘垫上。
10 在带电的电压互感器二次回路中工作应注意: (1) 严格防止短路或接地; (2) 应使用绝缘工具,戴绝缘手套并站在绝缘垫上; (3) 必要时工作前停用有关保护装置; (4)接临时负载必须有专用的刀闸和熔断器。
11 电流互感器和电压互感器的铁芯和二次绕组均应有永久性,可靠性的保护接地措施。
12 在全部或部分带电的保护盘上工作应注意:(1) 检修设备与运行设备以明显标志隔开;(2) 震动较大时应防止运行中的设备掉闸措施; (3) 在高压室遮栏内或与导电部分的安全距离小于0.7米进行继电器或仪表检修实;验时,需将高压设备停电。
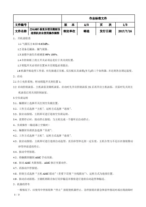
1、开机前检查1.1气源压力0.55~0.65MPa。
1.2设备无漏油、漏气现象。
1.3油箱中油位在玻璃窗90%-100%。
1.4在控制柜上的主开关必须总是位于其关闭位置。
1.5钥匙开关必须在位置0并且钥匙必须拔出。
1.6机器开始造型工作前,应先接通正压板、反压板以及油箱(冬天)的三个加热器,并达到各自调定温度。
2、启动2.1合上电控系统,转动钥匙开关到位置1;2.2 启动控制油泵、主机油泵及辅机油泵。
启动时先开启控制油泵2S后再开启主机油泵,关泵时先关闭主机油泵后再关闭控制油泵。
3.空负荷运转3.1、触摸屏上选择开关打到空负载位置。
3.2、工作方式选择“主机”,运转方式选择“连续”。
3.3、按启动按钮,主机即可进行连续空负荷运转。
3.4、需要停止时,按动停止按钮,当主机完成一个循环后自动停止。
4、负荷操作(输送器上空载时)4.1、触摸屏负荷状态选择“负荷”。
4.2、工作方式选择“主机”,运转方式选择“连续”。
4.3、按启动按钮,主机即可进行连续自动造型,直至砂型串达到一定长度,主机合型力不足以在继续推动砂型串前进而停止。
4.4、按动中停按钮。
4.5、将触摸屏翻到AMC手动页面。
4.6、按动AMC夹紧按钮,AMC执行夹紧动作。
4.7、再按动中停按钮。
4.8、控制方式选择“主机AMC联动”(若要下芯则“全线联动”)。
运转方式为连续位置。
4.9、按动启动按钮,主辅机则联合执行同步输送并继续进行连续自动造型和输送。
5、机器的停车一般情况下,应使用中停按钮和“停止”按钮使机器停止。
急停按钮在紧急和意外情况时或出现故障时使用。
另外机器较长时间停止时,应将三个主要选择开关置于停止位置上。
5.1通知混砂机停止供砂。
并排空砂斗。
5.2 手动操作,将坏型退出机器。
5.3在一次循环(单循环)之后停止生产。
停止生产后,所有的砂型必须移到输送系统,防止碰撞。
5.4确信砂斗、砂槽已经排空:打开机器侧面的保护门并检查锥斗下部。
安规综合测试仪安全操作规程一、操作前的准备1.操作人员应经过必要培训,熟悉安规综合测试仪的使用方法和注意事项,并具备基本的电器知识。
2.在每次操作前,必须对安规综合测试仪进行检查。
检查包括但不限于电源线、信号线、接地线是否正常连接,仪器是否损坏或出现异常,以及电压、电流传感器等是否正常工作。
3.在进行高压测试之前,应确保测试仪器与待测试产品都已接地,以防止电击危险。
4.使用安规综合测试仪时,应选择安静、宽敞、通风良好的操作环境,并确保周围没有易燃、易爆等危险物质。
二、仪器操作1.操作人员在操作过程中必须戴上绝缘手套、绝缘鞋等个人防护用品,并确保手部和脚部干燥,以防止电流通过身体,导致电击。
2.在使用安规综合测试仪时,必须按照仪器的使用说明书进行操作,并严格按照测试方法完成测试流程。
3.在进行高压测试时,应先确保待测试产品已经断电,并遵守相关安全操作程序,如使用绝缘手套、绝缘工具等。
4.在测试过程中,应注意观察仪器的工作状态,如发现仪器异常或者疑似故障,应立即停止测试,并将情况反馈给维修人员。
三、仪器保养1.每次操作结束后,必须对安规综合测试仪进行清洁和保养。
清洁时应使用干净柔软的布擦拭仪器表面,切勿使用水或者带有腐蚀性的溶剂。
2.仪器存储时,应将其放置在干燥、阴凉的地方,远离高温、湿度较大的环境。
3.定期对安规综合测试仪进行校准,确保仪器的测试准确性和可靠性。
四、事故处理1.在操作过程中如发生事故或紧急情况,首先应立即停止操作,切断电源,并尽快采取相应的救援措施。
2.如操作人员受伤,应立即报警并寻求医疗救助。
3.如发生火灾、电击等危险情况,应立即使用灭火器进行灭火,并通过报警器等方式通知周围的人员。
总之,安规综合测试仪是一种高危险性的仪器,在操作过程中必须严格按照相关的安全操作规程进行操作。
只有通过正确的使用和保养,才能确保操作人员的安全,并保证测试仪器的正常运行。
编制:审核:批准:颁布日期: 2020 年01月 15日实施日期: 2020 年 01 月 17日目录封面 (1)目录 (3)1. 原则和注意事项 (3)2. 常用标识和按键 (3)3. 步骤 (3)举例 (4)文件修定履历表 (5)安规测试仪器操作规程1.原则和注意事项1)测试之前先设立禁区,做好安全措施。
2)测试时需两人同时在场,一人负责测试,一人负责监督。
3)先测试接地实验,再耐压测试,最后做绝缘测试。
4)转换测试项目前,必须先停止当前的测试项目。
5)测试过程中,如出现仪表报警,闪烁,击穿等,马上停止测试。
6)测试耐压和绝缘用“HV”和“RETURN”端,“HV”端接线为软性红色线,“RETURN”端接线为黑色线;测试接地用“CURRENT”和“RETURN”,“RETURN”端始终接地。
2.常用标识和按键1)POWER按钮:测试仪桶/断电;2)ACW;交流耐压测试;3)DCW;直流耐压测试;4)IR:绝缘测试;5)GND:接地电阻测试;6)RESET键:停止测试或重新设置参数;7)TEST键:测试启动键;8)STEP键:测试项目转换键;选择测试项目方法:1.直接按标识键;2.按EXET退出最后菜单,按STEP键跳转测试项目。
3.步骤1)项目测试前设置参数2)确定测试项目3)接线和拆线4)开始测试5)记录测试结果6)还原接线举例380VAC耐压测试1)设置参数:电压2500V,RAMP TIME:60S(根据要求自行设置),测试时间60S(根据要求自行设置),高低限制,报警,补充。
2)测A相:在380V回路上取设备断开和380V回路相关的感性和容性电路断开,380V断路器合上。
HV端接线到A相输入端,RETURN端与接地铜牌相连。
3)按TEST键,开始测试4)记录测试结果5)断开测试线,还原设备接线门锁接地电阻测试1)参数设置:电压8V,电路25A,测试时间60S(根据要求自行设置),高低限制,报警,补充2)牢固的将CURRENT端夹在门锁的金属部分,RETURN端夹在机柜的接地螺栓上3)按TEST键,开始测试4)记录测试结果5)断开测试线。
通用型发电机安全操作规程范文一、前言发电机是一种重要的工程设备,广泛应用于各个领域。
为了确保发电机的安全运行,保护工作人员的生命财产安全,制定本安全操作规程。
二、一般要求1. 操作人员必须具备一定的电气知识和操作经验,且持有相应的电工证书。
2. 在操作发电机之前,需进行安全检查,确保设备处于正常工作状态。
3. 操作人员必须穿戴合适的劳动保护用品,包括防护眼镜、防护手套等。
4. 在操作过程中,严禁戴金属首饰,以防触电或损坏设备。
三、开启发电机前的准备工作1. 清理发电机周围的障碍物和易燃物,确保工作区域整洁。
2. 检查发电机的电缆、插头和插座是否完好无损,若有损坏应及时更换。
3. 检查发电机的燃料油、冷却液、机油等液体是否充足,若不足应及时添加。
4. 检查电压表、电流表等仪表是否正常,排除故障。
四、发动机的起动和停止1. 开启发电机前,确保发动机处于停止状态,关闭油门和燃油开关。
2. 扭动启动开关,启动发动机,并观察仪表是否正常。
3. 发动机启动后,逐步打开油门,增加转速,达到额定转速后,可将负载连接至发电机。
4. 在停止发电机前,首先断开负载,然后逐渐减小发动机负荷,最后关闭燃油开关,发动机停止后,关闭电源开关。
五、安全操作事项1. 发电机运行过程中,禁止在发电机上堆放物品或进行其他操作,以防止发电机散热不畅或引发火灾等事故。
2. 禁止将发电机安装在隔音箱内,以免发电机散热不良。
3. 维护人员应定期对发电机进行保养和检查,及时清洁发电机外壳和散热器。
4. 若发现发电机异常工作或存在故障,应立即停止使用,并请专业技术人员进行检修。
5. 当发电机需要进行长时间运行时,需定期检查机油、冷却液等润滑和冷却系统的运行情况,并进行维护保养。
6. 禁止擅自改变发电机的工作环境和运行参数,严禁超负荷使用发电机。
六、事故处理1. 在发生火灾、漏电或其他事故时,应立即切断电源开关,并使用灭火器等灭火工具进行扑救。
2. 在事故发生后需立即报告上级主管部门,并向专业人员请教或请求维修。
竖、斜井的设备、材料运输工安全操作规程竖、斜井是在建筑和工程施工中常用的装置,用于运输设备和材料,因此在进行相关作业时需要严格遵守安全操作规程,以确保工作人员的安全。
下面是竖、斜井设备、材料运输工安全操作规程的详细内容。
一、安全准备1. 工作前,必须穿上符合安全标准的劳动防护服装,包括头盔、安全鞋、手套等。
2. 在工作区域周围设置明显的安全警示标志,并确保工作区域没有无关人员进入。
3. 对竖、斜井设备进行检查,确保设备完好无损,并按照规定的时间进行维护和保养。
二、设备操作安全1. 在使用竖、斜井设备之前,必须经过相关培训,并获得有效的操作证书。
2. 操作人员必须熟悉设备的使用方法和注意事项,并严格按照操作手册进行操作。
3. 在操作过程中,不得私自修改设备的工作参数,如载重量、速度等。
4. 操作人员必须将注意力集中在设备上,严禁同时进行其他无关的动作。
5. 在设备启动之前,必须确保设备周围没有人员和杂物。
三、材料运输安全1. 在进行材料运输时,必须按照规定的载重量进行装载,严禁超载运输。
2. 材料必须正确堆放,并采取相应的防滑措施,以防止材料滑落和倾斜。
3. 在运输过程中,必须保持平稳和匀速,防止材料受到震动和冲击。
4. 禁止将材料悬挂在设备上,并禁止使用松散的绳索进行固定。
5. 进行材料运输时,必须有专人指挥,确保操作安全,并保持与设备操作人员的有效沟通。
四、应急措施1. 在设备操作过程中,一旦发生意外情况,必须立即停止设备运转,并通过紧急按钮或其他方式发出停止信号。
2. 发生火灾、漏电等危险情况时,应立即启动安全应急预案,确保工作人员的安全撤离。
3. 在发生设备故障时,不得擅自进行修理,必须由专业技术人员进行维护和修复。
4. 设备的维修和保养必须按照相关规定进行,并及时记录维修情况和维修人员。
五、总结竖、斜井设备、材料运输工安全操作规程的制定和执行是确保施工安全的关键措施之一。
操作人员在工作前必须熟悉安全操作规程,并且严格按照规程进行操作。
安规测试仪操作规程第一章总则第一条为了规范安规测试仪的操作行为,确保测试工作的准确性和可靠性,特制定本操作规程。
第二条安规测试仪的操作包括设备准备、测试前准备、测试操作、数据处理和设备维护等环节。
第二章设备准备第三条操作人员在使用安规测试仪之前,应查看并熟悉设备的使用说明书,并具备设备操作的基本知识。
第四条安规测试仪应保持清洁干燥,并确保设备正常工作。
第五条操作人员应检查设备的电源是否正常,电池电量是否充足,并确保设备与电源的连接稳定。
第六条安规测试仪在正式使用前,应完成设备的校准工作,并记录校准结果。
第三章测试前准备第七条操作人员在进行安规测试之前,应了解测试对象的相关信息,包括但不限于型号、规格和使用场景等。
第八条操作人员应根据测试对象的特点,选择合适的测试模式和测试参数。
第九条操作人员应仔细检查测试接线是否正确,并确保接线牢固。
第十条操作人员应根据测试对象的电流等级,选择合适的电流传感器,并正确接入测试电路。
第十一条操作人员应根据测试对象的电压等级,选择合适的电压传感器,并正确接入测试电路。
第四章测试操作第十二条操作人员在进行测试操作前,应确认测试环境是否安全可靠,无危险物品或环境,并保持良好的工作状态。
第十三条操作人员应按照设备的操作流程,进行测试操作,并依次记录测试参数和测试结果。
第十四条操作人员进行测试操作时,应注意自身安全,佩戴个人防护装备,并遵守相关的安全操作规程。
第十五条操作人员在测试过程中,如遇到异常情况,应立即停止测试,并采取相应的措施处理。
第十六条操作人员应定期对测试数据进行复核和分析,确保测试结果的准确性。
第五章数据处理第十七条操作人员应使用合适的软件工具,对测试数据进行处理和分析,以获得更加准确的测试结果。
第十八条操作人员应妥善保存测试数据和处理结果,并制作测试报告。
第十九条操作人员应及时将测试数据上传到相关的数据库或系统中,以备查阅和分析。
第六章设备维护第二十条操作人员应按照设备的维护要求,对安规测试仪进行定期的检查和维护。
电工岗位安全操作规程范本1. 一般规定电工是指从事电气设备安装、调试、维修和操作等工作的人员。
为了保障电工的安全,提高工作效率,特制定本安全操作规程。
2. 工作前的准备在工作前,电工应进行必要的准备工作,包括:- 穿戴好劳动防护用品,如工作服、安全帽、防护鞋等。
- 检查所需工具和设备是否完好并进行必要的维修保养。
- 确认工作区域的安全条件,检查电气设备的接地是否良好。
- 熟悉工作任务和操作步骤,了解相关安全标准和规定。
3. 工作中的安全操作要求在进行电气设备安装、调试、维修和操作等工作时,电工应严格遵守以下安全操作要求:- 在操作前,先切断电源并采取必要的安全措施,如使用绝缘工具、穿戴绝缘手套等。
- 确认电气设备处于可靠停电状态,使用电压表或电流表进行检测,并采取正确的操作方法。
- 在进行电气设备连接时,应先检查线路是否正常,如接地是否良好、导线是否损坏等。
- 安装、调试或维修电气设备时,应按照规定的步骤、方法和程序进行操作,不得擅自修改或省略步骤。
- 在进行高处作业时,应使用可靠的安全防护设施,如安全带、安全网等,并确保操作平稳、动作稳定。
- 在进行有风险操作时,应采取必要的防护措施,如穿戴防护面罩、手套等,并确保自身安全。
- 在进行电源连接、断电操作时,应做好标识,并确保所连接的电源、开关、插座等设备可靠、安全。
- 在处理突发事件或紧急情况时,应冷静应对,采取适当的措施并向上级汇报,确保安全。
4. 工作后的收尾工作在工作完成后,电工应进行必要的收尾工作,包括:- 关闭电源并拔除工具和设备。
- 清理工作区域,保持整洁,并妥善处理废弃物和危险物品。
- 维护和保养所使用的工具和设备,确保其正常运行和安全性。
- 做好记录,如工作日志、维修记录等,以便查阅和追溯。
- 向上级报告工作情况和存在的问题,并提出合理化建议。
5. 事故处理与应急预案电工在工作中发生事故时,应按照应急预案和相关规定进行处理,包括:- 立即切断电源并采取必要的急救措施,保障受伤人员的生命安全。
烧结厂安全操作规程管理制度一、总则第一条为使安全操作规程的管理制度化、规范化、标准化、根据公司安全生产实际,特制订本制度。
第二条安全操作规程(以下简称安规)是按照生产操作过程客观规律的要求,对生产设备、设施、仪器仪表及工器具的操作使用和维护等方面所作的安全规定,是全体职工在生产操作活动中必须共同遵守的安全规范和准则。
第三条所有生产作业场所的操作岗位、工种及所使用的设备都应制订与其安全操作相适应的安规。
第四条本制度对安规的制订、内容、呈报、审批、颁发、修订、废止、归档、执行以及检查考核等项工作做出了规定和要求。
第五条本制度适用于烧结厂所有工种、岗位及设备安全操作规程的管理。
二、安规的制(修)订和废止原则第六条安规由作业岗位、设备所在部门负责组织编制,须由相关职能科室审核,并经部门主管领导批准后再上报安全监督科。
第七条制订安规必须符合国家有关法律、法规、标准及行业规定、规范、标准及生产工艺安全要求。
对各种条件下设备的操作、维护、保养及检查都要有安全规定。
安规条文的文字表达应准确、简明、具体、逻辑严谨、通俗易懂,具有可判断性、可操作性。
第八条新建、扩建、改造项目及新设备在投产前必须制订有效使用的安规。
第九条对烧结厂制订的通用工种的安规,各部门应予执行,或根据本单位(部门)实际补充后执行。
第十条为使安规适应生产发展的动态要求,对安规必须定期进行修订、不断健全完善。
第十一条在下列情况下,必须及时修改安规。
(一) 安规同国家法律、法规及有关制度有矛盾时。
(二) 在生产工艺改造、布局改变、设备革新以及应用新技术、开发新产品,而原有安规已不相适应时。
(三) 安规条文经核实认定与实际情况确不相符时。
第十二条所有的安规和制定过程中补充、修改及批件和审批表等原始记录,各级单位(部门)应建立档案,妥善保管,以便查阅。
三、安规的制订要求第十三条安规制订人员要有高度的责任感,有相应的知识和资历。
第十四条制订人员应具有一定的专业知识及熟悉生产工艺流程、设备性能,还必须熟悉国家有关安全生产的方针政策、法规和标准。
安规测试仪设备安全操作规程
背景介绍
安规测试仪器概述
安规测试仪是用于检测电器等设备是否符合特定标准的测试仪器。
安规测试仪主要测试的项目有:电气能力、绝缘电阻、接地电阻、接触电阻、漏电电流等。
安规测试仪的检测对象包括各类电气设备、电线电缆、配电箱、家电、电动工具等。
安规测试仪器使用范围广泛,主要应用于电力、通讯、汽车、IT等行业。
在使用过程中,需要注意安全问题。
安全问题的重要性
安规测试仪器在工业生产中扮演着重要的角色,然而,如果对设备的使用和操作不加以注意,则可能会对使用者造成伤害和损害。
为确保设备使用过程中的安全性,我们需要对使用该设备的人员及其安全意识进行培训和教育。
同时,我们需要制定严格的操作规程,在使用设备时遵守相关规定和操作步骤。
本文将详细介绍安规测试仪的规范操作流程和注意事项。
配电室设备安全操作规程范本一、总则1. 为了保障配电室设备的正常运行,确保工作人员的人身安全和设备的安全,制定本规程。
2. 本规程适用于配电室设备的日常操作和维护,包括电源开关、开关柜、变压器、电缆等设备的操作和检修。
3. 所有配电室工作人员必须熟悉并严格遵守本规程的各项规定,确保操作安全。
二、配电室设备操作规范1. 严禁未经许可私自进入配电室内,并需保持配电室内的清洁整齐。
2. 在操作配电室设备之前,必须确认设备电源已经切断并锁定,并进行必要的标识,确保电源完全切断。
3. 操作配电室设备时,必须使用绝缘手套、绝缘胶鞋等个人防护用具,并确保其完好无损。
4. 在操作配电室设备时,要根据操作顺序依次操作,不能跳过任何一步。
5. 切勿擅自拆解或修改配电室设备,如有需要,必须经过相应的程序和专业人员进行。
6. 设备操作过程中,应根据设备的额定电流和电压要求,选择适当的操作方法和工具,确保设备的正常工作和操作人员的安全。
三、配电室设备维护规范1. 定期检查配电室设备的运行状态,包括外观、接线、开关、仪表等,发现问题及时进行处理。
2. 在设备维护过程中,必须先切断设备的电源,并锁定以防止误操作。
3. 设备维护过程中,严禁用湿手或带电工具进行操作,以免造成电击事故。
4. 维护人员必须进行专业的培训和考核,并持证上岗。
5. 设备维护完成后,应密切关注设备的运行状态,确保设备的正常工作。
四、应急处理规范1. 在突发情况下,如设备故障、火灾等,必须立即切断电源,并拨打紧急电话报警。
2. 在进行设备维修或故障排除时,必须按照规定的程序和要求进行,并使用相应的工具和设备。
3. 在进行应急处理时,要保持冷静,尽量避免人员伤亡和财产损失。
4. 在紧急情况下,应遵从现场负责人的指挥和安排,确保工作的顺利进行。
五、安全教育和培训1. 定期进行安全教育和培训,提高工作人员的安全意识和应急处理能力。
2. 进行实地演练,熟悉应急处理程序和操作方法,提高处理突发情况的能力。
电工岗位安全技术操作规程范本第一章总则第一条为确保电工岗位的安全,保护电工员工的身体健康,防止事故的发生和造成的损失,制定本操作规程。
第二条本规程适用于所有从事电工工作的员工,包括现场电工、维修电工、安装电工等。
第三条电工在进行工作前,必须熟悉并遵守本规程的内容,并在操作中确保符合本规程的要求。
第四条电工应具备一定的电气知识和技能,熟悉电工设备的使用和操作,严格遵守安全操作规程。
第二章电气设备的安全操作第五条电工在进行电气设备的操作前,必须切断电源,并使用绝缘手套、绝缘工具等个人防护用具。
第六条电工在清洁电气设备时,应先拆除电源插头,用干布进行清洁,严禁使用湿布或喷水进行清洁。
第七条电工在更换电气设备零件时,应先确保零部件适用,并在更换过程中,严格按照操作规程进行。
第八条电工在进行电气设备维修时,应先切断电源,并使用绝缘工具进行维修操作,严禁使用带电工具进行维修。
第九条电工在进行电气设备检修时,应按照操作规程,逐项检查设备的电源、接地、绝缘等情况,确保设备安全可靠。
第三章电缆的安全维护第十条电工在进行电缆敷设时,应保持电缆的清洁和整齐,并避免受潮、压力过大、化学腐蚀等情况。
第十一条电工在进行电缆接头的维护时,应先切断电源,确保安全操作,同时使用绝缘胶带进行包裹,并加固保护。
第十二条电工在对电缆进行修补时,应先切断电源,并通过电压测试仪检测修补后的电缆是否安全可靠。
第四章防止电气事故的措施第十三条电工在工作场所内,必须严格遵守相关的安全操作规程,并配备必要的个人防护用具。
第十四条电工在进行高空作业时,必须使用安全带,并由专人负责保护,防止摔落。
第十五条电工在进行电气设备检修时,应将设备固定牢固,并通过安全警示标识提醒他人注意。
第五章应急处理措施第十六条电工在发现电气设备故障时,应切断电源,并及时报告上级领导和相关技术人员进行处理。
第十七条电工在发生电气事故时,应迅速采取措施保护自己和他人的安全,并及时报告相关部门。
安全操作规程第一节变配电室安全操作规程一、电气安全操作规程1.值班人员必须熟悉所有电气设备的性能及运行方式,掌握操作技术,值班人员应由有实践工作经验的人员担任。
2.在全部停电或部分停电的电气设备上工作,必须完成停电、验电、装设接地线、悬挂标牌和装设临时遮拦等步骤。
设备停电必须把各方面的电源断开,且各方面至少有一个明显断开点,为防止有反送电的可能,应将与停电设备有关的变压器和电压互感器从高低压两侧断开。
3.停电倒闸操作时,必须先停负荷,后拉开关,最后拉开隔离开关,严防带负荷拉隔离开关,断开的隔离开关操作手把必须锁住,送电时顺序相反。
4.倒闸操作时,须先在模拟盘上操作,检查无误时方可执行。
电器设备如遇跳闸时,必须先查明原因,排除故障后才允许合闸,不得强行合闸。
5.使用安全用具前应进行外观检查,使用后应进行妥善保管,绝缘安全用具应定期进行试验,倒闸操作时操作人与监护人都应穿戴好必要的劳保用品并站在绝缘板上。
二、10kV开关柜安全操作规程1.根据调度令或操作票进行操作。
2.检查开关柜接地刀闸的位置。
3.检查手车所处的位置。
4.检查指示灯的显示是否与实际相符。
5.操作万能转换开关的手柄,转到“分”、“合”位置,并使其自动复位至“已分”、“已合”位置。
6.检查仪表指示及信号继电器的指示。
三、0.4kV开关柜安全操作规程1.检查主进和母联开关柜的位置。
2.根据操作票进行操作。
3.检查三相负荷是否平衡,三相电压是否平衡。
4.三相电源发生缺相运行或电流互感器二次开路时,及时停电进行处理。
5.使用不同型号断路器发生越级掉闸时,应校验整定值配合是否正确。
四、变压器安全操作规程1.在投入运行变压器之前,值班人员应仔细检查,确认变压器及其保护装置是否处于良好状态,是否具备带电运行条件,并注意外部有无异物,临时接地线是否已拆除,分接开关位置是否正确。
2.变压器跳闸后,立即查明原因,如判断证明变压器跳闸不是由于内部故障所引起的,可重新投入运行。
电梯安全使用提示:安规操作注意安全禁止在人根绝野蛮使用货电梯安全操作规程为保障电梯安全有效的运转,操作人员应按照,仔细履行规范:1、货物电梯在每天投入运转前,操作人员须对其进行检查,若有问题应立刻停用,应实时通知电梯管理人员或保护人员进行维修,并做好安全隔绝工作;检查内容包含:(1)轿厢能否洁净, ?电梯口及各层地坎应长久保持洁净,禁止有异物进入地坎槽内,免得影响电梯门开合,冲洗地面时禁止让水流入电梯井内。
呼梯盒上各按钮开关,指示灯能否完满;(2)门联锁开关能否正常,如层门未完整封闭,则电梯不可以运转,厅门开启状态运转时;(3)手动开闭层门时力度应适合,力量过重会致使层门变形,进而影响电梯设施的正常运转。
电梯不在本层,层门封闭后不可以从外面扒启,层门开闭应无卡阻异样声响;(4)电梯在轿门、厅门封闭而且选层后,未能正常启动时;(5)电梯停止时厅门不可以翻开,或翻开后发现轿厢过高、过低时;(6)轿厢或厅门开关时运转异样,或钢丝绳脱出时;(8)有异样噪音、震动较大时;(9)接触就任一金属部分有漏电现象时;(10)电梯机房或井道发散出焦糊气味时;(11)厅门封闭后,未按启动按钮而自动行驶时;(12)行驶方向与指令方向相反时;(13)平层、呼唤、层显信号失灵、失控时;2、轿厢的载重量不该超出电梯的额定载重量。
3、杂物电梯轿厢内禁止载人。
禁止野蛮操作。
4、层门紧迫开锁用的三角孔钥匙应由管理人员保存,切勿交给其余人员,免得发生,非检修状态下禁止用鈅匙翻开厅门,禁止用非正常外力翻开厅门。
不测事故。
5、电梯没有停稳、电梯门没有完整翻开以前切勿出入电梯,免得发生人身及货物事故。
6、操作人员走开电梯现场时,应将电梯锁上。
7、井道内应防备积水,如积水应实时消除。
发现电梯任何部位有漏水、滴液现象或水响,应立刻将电梯停至顶层并通知电梯管理人员切断总电源,并做好隔绝工作。
8、当装载液态物件时应予以密封,免得液体溢出造成对设施污损。
电气安全使用操作规程范文1. 引言电气设备的安全使用是保障人员生命财产安全的重要措施。
为了规范电气设备的使用操作,减少电气事故的发生,制定本操作规程。
本规程适用于所有使用电气设备的人员。
2. 责任2.1 设备管理人员负责对电气设备进行定期检查和维护,确保设备的正常运行;2.2 使用人员应经过专业培训,掌握电气设备的正确使用方法,并随时关注设备的安全性能;2.3 安全管理人员负责对电气设备使用情况进行监督和检查。
3. 电气设备的选购和安装3.1 选购电气设备时,应选择有生产许可证明的合格产品,并确保产品符合国家和行业标准;3.2 安装电气设备时,应遵循设备说明书的要求,正确安装并连接好相关设备,确保设备与电源接地良好。
4. 电气设备的使用4.1 在使用电气设备前,应检查设备及周边环境是否存在安全隐患,并确保设备工作环境内无易燃易爆物品;4.2 使用人员应穿戴好个人防护用品,如绝缘手套、绝缘鞋等,确保自身安全;4.3 在操作电气设备时,不得将手插入设备内部,以防触电事故的发生;4.4 在清洁或维修电气设备时,应先切断电源,并遵循相关操作规程,确保安全;4.5 当设备出现异常时,应及时停止使用,并报告设备管理人员进行维修。
5. 电气设备的维护和保养5.1 定期检查电气设备的工作状态,如发现设备有损坏或老化情况,应及时更换或维修;5.2 清洁电气设备时,应使用干净且无水分或其它液体的布擦拭设备;5.3 定期检查电源线路和插座的连接情况,确保线路连接良好,插座无松动;5.4 使用电气设备时,如发现设备有异味或冒烟情况,应立即停止使用,并及时报告设备管理人员。
6. 需特别注意的事项6.1 不得私拉乱接电线,不得使用过载或老化的电线,以免发生火灾或触电事故;6.2 不得更改电气设备的结构和设计,以免影响设备的安全性能;6.3 不得擅自接触电源部分和高压设备,以免触电事故的发生;6.4 不得在设备周围堆放易燃易爆物品,以免发生火灾事故;6.5 不得使用损坏或无效的漏电保护器,以免发生漏电事故。
操作规程培训总结为了保障职工的安全,防止发生伤亡事故,达到安全生产的目的。
进行了安全生产操作规程的培训,让各岗位职工对其各种设备操作规程有了更加详细的了解,并让其掌握其操作的要点和在生产中的各个方面,并让职工相对以前的工作经验进行深刻的比较,更新职工很多新的观念,以及操作技巧,从而提高职工操作的水平和生产过程的中的安全等级。
以下为这次培训的内容:一、对各个班组的作业特点和操作规程进行详细的讲解,让这些操作规程知识牢牢的印在职工的脑子里二、按照班组进行分组,对不同的班组不同的操作规程进行解说,让对应的操作规程深入到每个职工三、现场的安全生产活动制度和纪律进行重点的强调。
四、个人安全防护用品正确佩戴方式进行教育,并在培训会上对在场个别职工不按照要求进行正确佩戴安全防护用品进行点名批评。
五、以ppt的形式,对典型事故案件进行播放,让这些不按照操作规程进行操作事故作为一个血的教训深入到每个职工的心里。
六、对职工以考试的形式,对职工培训进行总结。
七、通过培训后的考试测评成绩看,培训取得了预期的效果,今后工作中对安全生产打下了良好的基础。
通过此次培训,全体职工对各自所对应的操作规程有了全面的认识与了解,安全意识得到了更进一步的提高,同样操作水平得到了提高。
下一步工作中,我们将在在深入学习、强化各岗位操作规程的基础上,加强安全生产意识的提升,把“安全第一,预防为主”的安全意识,一直贯彻到实际的生产生活中。
篇二:安全学习心得体会安全学习心得体会我通过这次安全学习得到了深刻的体会。
一、作业人员严重违章,是导致事故的主要原因,管理人员和员工的安全意识不强,管理人员声音指挥或操作,现场工作人员不按规定违反操作规定等等。
二、岗位操作人员粗心大意,不熟悉岗位,未能及时纠正他人违章,未认真检查危险点忽略安全导致未能避免事故的发生。
通过本次安全学习,我深刻吸取了事故教训。
我们应该加强安全学习,提高我们的安全思想素质。
上班前,按规定佩戴好劳保用品。
****有限公司安 规 测 试 仪 操 作 规 程1、目的:为保证公司广大员工正确使用附表高度规,避免仪器和产品因使用不当而造成的损坏,提高产品测试数据的有效性、真实性、准确性。
2、适用范围:用于对产品进行规定的交流、直流耐压测试及绝缘、接地阻抗测试。
3、职责与权限:3.1、使用部门:使用人员负责日常仪器点检记录的登记;使用人员严格按此规范正确操作。
3.2、品质部门:负责仪器的校验计划安排和实施校验.4、略图及各部位名称4.1、前面板:1、型号;2、测试失败提示灯;3、测试通过提示灯;4、危险警示灯;5、主显示器;6、开始测试按钮;7、结束测试/重新设定;8、设置菜单键;9、编辑/保存键;10、系统设置键11、改变参数键;12、左方向键;13、右方向键;14、旋钮;15、LCD背光调整;16、警报器音量调整;17、高电压输出座;18、SOURCE-端子;19、SOURCE+端子;20、电源开关;21、SENSE+端子;22、SENSE-段子、测试返回端子。
(如图1)图14.2、后面板:23、接地端子;24、含电压选择器的保险丝座;25、AC电源插座;26、远程控制;27、RS232界面端子;28、GPIB界面端子;29、扫描仪接口;30高电压输出端子;31、SENSE+端子32、SOURCE+端子;33、SOURCE-端子;34、SENSE-端子、测试返回端子。
(如图2)图25.操作方法5.1、主显示器(如图3)储存、组/步骤:总共可储存10组数据,每组16个步骤。
第一个数字代表数据组,第二个数字代表步骤。
例:3:1 表示第3组的第1步骤。
模式、测试模式:ACW:交流耐压测试;DCW:直流耐压测试;IR:绝缘阻抗测试;GB:接地阻抗测试输出电压/电流、AC:输出交流电压;DC:输出直流电压;IR:输出直流电压;GB:输出直流电流状态、MENU:阅览和检查测试步骤;EDIT:编辑参数;SAVE:储存参数;UTIL:阅览和检查系统效用;READY:准备测试;TEST:测试;PASS:测试结果:通过;FAIL:测试结果:未通过;STOP:测试结束。
安全工作规程1、从事牵引变电所运行和检修工作的人员必须实行什么制度?答:从事牵引变电所运行和检修工作的人员必须实行安全等级制度,经过考试评定安全等级,取得安全合格证之后方准参加牵引变电所的运行和检修工作。
2、从事牵引变电所运行和检修工作的人员,每年进行一次安全等级考试。
除此之外,对哪些情况的人员,要事先进行安全考试?答:(1)开始参加牵引变电所运行和检修的工作人员(2)职务或工作单位变更时,仍从事牵引变电所运行和检修工作并需提高安全等级的人员。
(3)中断工作连续3个月以上仍继续担当牵引变电所运行和检修工作的人员。
3、雷电时在室内室外作业有何规定?答:雷电时禁止在室外设备以及与其有电气连接的室内设备上作业。
遇有雨、雪、雾、风(风力在五级及以上)的恶劣天气时,禁止进行带电作业。
4、对高空作业人员及上下传递工具的规定?答:高空作业(距离地面3米以上)人员要系好安全带,戴好安全帽。
在作业范围内的地面作业人员也必须戴好安全帽。
高空作业时要使用专门的用具传递工具、零部件和材料等,不得抛掷传递。
5、使用梯子的规定?答:作业使用的梯子要结实、轻便、稳固并按规定进行试验。
当用梯子作业时,梯子放置的位置要保证梯子的各部分与带电部分之间保持足够的安全距离,且有专人扶梯。
登梯前作业人员要先检查梯子是否牢靠,梯脚要放稳固,严防滑移;梯子上只能有一人作业。
使用人字梯时必须有限制开度的拉链。
6、在牵引变电所内搬动长大工具时应注意什么?答:在牵引变电所内搬动梯子、长大工具、材料、部件时,要时刻注意与带电部分保持足够的安全距离。
7、对高压分间及室外隔离开关的钥匙是如何规定的?在什么情况下高压分间钥匙可以交给其他人员使用?答:(1)每个高压分间及室外隔离开关的锁均应有两把钥匙,由值班员保管一把,交接班时移交下一班;另一把放在控制室内固定的地点。
各高压分间的钥匙均不得相互通用。
(2)当有权单独巡视的人员或工作票中规定的设备检修人员需要进入高压分间巡视或检修时,值班员可将其保管的高压分间的钥匙交给巡视人员或作业组的工作领导人,巡视结束和每日收工时值班员要及时收回钥匙,并将上述过程记入值班日志中。
除上述情况,高压分间钥匙不得交给他人保管或使用。
8、在全部或部分带电的盘上进行作业时,作业的设备与运行的设备怎样隔开?答:在全部或部分带电的盘上进行作业时应将有作业的设备与运行的设备以明显的标志隔开。
9、供电调度下达的作业命令必须具备什么才能有效?答;供电调度员下达的倒闸和作业命令除遇有危及人身及设备安全的紧急情况外,均必须有命令编号和批准时间,没有命令编号和批准时间的命令无效。
10、停电的甚至是事故停电的电气设备在做好什么措施前,人员不得进入高压分间或防护栅内?答:停电的甚至是事故停电的电气设备,在断开有关电源的断路器和隔离开关并按规定做好安全措施前,任何人不得进入高压分间或防护栅内,且不得触及该设备。
11、牵引变电所发生高压接地故障时,在切断电源之前,人与接地点的距离有何规定?答:当所内高压设备发生接地故障时,在切断电源之前,任何人与接地点的距离室内不得小于4米。
室外不得小于8米。
如需进入上述范围内作业时,作业人员要穿绝缘靴,接触设备外壳和构架时戴绝缘手套。
12、牵引变电所作业人员进入电容器组围栅内或在电容器上工作时,要注意做到什么?答:作业人员进入电容器组围栅内或在电容器上工作时,要将电容器逐个放电并接地后方准作业。
13、牵引变电所值班人员的安全等级是如何规定的?答:牵引变电所值班员的安全等级不低于三级,助理值班员的安全等级不低于二级。
14、当班值班员是否可以签发工作票和参加检修作业?答:当班值班员不得签发工作票和参加检修作业。
15、当班助理值班员对参加检修作业是如何规定的?答;当班助理值班员可参加检修工作,但必须根据值班员的要求能随时退出检修组。
助理值班员在值班期间受当班值班员的领导,当参加检修工作时,听从作业组工作领导人的指挥。
16、有权单独巡视的人员有哪些?答:有权单独巡视的人员是:牵引变电所值班员和工长;安全等级不低于四级的检修人员、技术人员和主管的领导干部。
17、值班员巡视及有关人员巡视时,要注意什么?答:值班员巡视时要事先通知供电调度或助理值班员,其他人巡视时要经过值班员同意,在巡视时不得进行其他工作。
当1人单独巡视时,禁止移开、越过高压分间的防护栅或进入高压分间。
如必须移开高压设备的防护栅或进入高压分间进行巡视时,要与带电部分保持足够的安全距离,并要有安全等级不低于三级的人员在场监护。
18、有雷雨的情况下,必须巡视室外高压设备时,要注意做到什么?答:有雷雨的情况下,必须巡视室外高压设备时,要穿绝缘靴,戴安全帽并不得靠近避雷针和避雷器。
19、对需供电调度下令倒闸的断路器和隔离开关,应按什么程序处理?答:(1)倒闸前要由值班员向供电调度提出申请;(2)供电调度审查后发布倒闸命令;(3)值班员受令复诵;(4)供电调度员确认无误后,方准给予命令编号和批准时间。
20、供电调度员对牵引变电所下达倒闸是如何规定的?答:供电调度员度1个牵引变电所只能下达1个倒闸作业命令,即1个命令完成之前不得发布另1个命令。
21、倒闸作业在什么时候才算完成?答:倒闸作业完成后,值班员立即向电调报告,供电调度员及时发布完成时间,至此倒闸作业结束。
22、隔离开关的倒闸操作要注意做到什么?答:倒闸作业必须有助理值班员操作,值班员监护。
值班员在接到倒闸命令后,要立即进行倒闸。
用手动操作时操作人和监护人均必须穿绝缘靴,带安全帽,同时操作人还要戴具有手套。
隔离开关的倒闸操作要迅速准确,中间不得停留和发生冲击。
23、编写操作卡片及倒闸表要遵守哪些原则?答:编写操作卡片及倒闸表要遵守原则是:⑴停电时操作的程序:先断负荷侧,后断电源侧,先断断路器,后断隔离开关。
送电时与上述程序相反。
⑵隔离开关分闸时,先断开主刀闸,后闭合接地刀闸,合闸时与上述程序相反。
⑶禁止带负荷进行隔离开关的倒闸作业和在接地刀闸闭合的状态下,强行闭合主刀闸。
24、正常情况下,不应操作什么进行断路器分闸?答:正常情况下,不应操作脱扣杆进行断路器分闸。
25、电动操作的断路器,除操作机构中具有储能装置外,禁止什么情况操作?答;电动操作的断路器,除操作机构中具有储能装置外,禁止手动合闸送电。
26、拆装高压熔断器有何规定?答:拆装高压熔断器应由二人同时作业,助理值班员操作,值班员监护。
操作人员和监护人员均要穿绝缘靴,戴防护眼镜,操作人还要戴绝缘手套。
27、电气设备的检修作业分为哪几种?各用于何种作业?答:电气设备的检修作业分为五种:(1)、高压设备停电作业——在停电的高压设备上进行的作业及在低压设备和二次回路上进行的需要高压设备停电的作业。
(2)、高压设备带电作业——在带电的高压设备上进行的作业。
(3)、高压设备远离带电部分的作业——(简称远离带电部分的作业)——当作业人员与高压设备带电部分之间保持规定的安全距离条件下,在高压设备上的作业。
(4)、低压设备停电作业——在停电的低压设备上进行的作业。
(5)、低压设备带电作业——在带电的低压设备上进行的作业。
28、根据作业性质的不同,工作票分为哪三种?答:根据作业性质的不同,工作票分为三种:(1)第一种工作票,用于高压设备停电作业;(2)第二种工作票,用于高压设备带电作业;(3)第三种工作票,用于远离带电部分的作业、低压设备上作业,以及在二次回路上进行的不需要高压设备停电的作业。
29、工作票是什么依据,对填写的要求什么?答:工作票是所内进行作业的依据,填写要字迹清楚正确,不得用铅笔书写。
工作票一式两份,一份交工作领导人,一份交牵引变电所值班员,值班员据此办理准许作业手续,做好安全措施。
30、事故抢修,情况紧急时怎样做?答:事故抢修,情况紧急时可不开工作票,但应向供电调度报告概况,听从供电调度的指挥;在作业前必须按规定作好安全措施,并将作业地点的时间、地点、内容及批准人的姓名记入值班日志中。
31、工作票的有效时间是如何规定的?答:第一种的工作票的有效时间,以批准的检修期为限。
若在规定的工作时间内作业不能完成,应在规定的结束时间前,根据工作领导人的请示,由值班员向供电调度办理延期手续。
第三种工作票有效时间最长为1个工作日,不得延长。
32、工作领导人和值班员对工作票内容有疑问时,应如何处理?答:工作领导人和值班员对工作票内容有疑问时,要向发票人及时提出,经过认真分析,确认正确无误,方准作业。
33、对工作票中的作业组成员有哪些规定?答:工作票中规定的作业组成员,一般不应更换,若必须更换时,应经发票人同意,若发票人不在,可经过工作领导人同意,但工作领导人更换时必须经过发票人同意,并均要在工作票上签字。
工作领导人应将作业组成员的变更情况及时通知值班员。
34、非专业人员在牵引变电所工作时必须遵守哪些规定?答:(1)若需设备停电,要按停电的性质和范围填写相应的工作票,办理停电手续,并需在安全等级不低于三级人员的监护下进行工作,工作票一张交给当班值班员另一张交给监护人,监护人负责有关电气安全方面的监护职责。
(2)若设备不需停电,有值班员负责做好电气方面的安全措施(如加设防护栅、悬挂标示牌等),向有关作业负责人讲清安全注意事项,并记录在值班日志和有关记录中,双方签认后方准开工。
必要时可派安全等级不低于二级的人员进行电气安全监护。
35、对作业组的工作领导人与工作票是如何要求的?答:1个作业组的工作领导人同时只能接受1张工作票,一张工作票只能发给1个作业组。
同1张工作票的签发人与工作领导人不能由同1人担任。
36、工作票签发人在签发工作票时要做到哪些项目?答:一、安排的作业项目是必要和可能的;二、采取的安全措施是正确和完备的;三、配备的工作领导人和作业组成员的人数和条件符合规定37、工作领导人的职责有哪些?答:工作领导人要做好下列事项:一、作业范围、时间、作业组成员等符合工作票要求;二、复查值班员所做的安全措施,要符合规定要求;时刻在场监督作业人员的作业安全,如果必须短时离开作业地点时,要指定临时代理人,否则停止作业,将人员和机具撤至安全地带。
38、在办理工作票时,值班员的职责是什么?答:值班员要做好下列工作:(1)复查工作票中必须采取的安全措施符合规定要求;(2)经复查无误后,向电调申请停电或撤除重合闸。
(3)按照有关规定和工作票的要求做好安全措施,办理准许作业手续。
39、作业组成员的职责?答:作业组成员服从工作领导人的安排,要确认各自职责。
对不安全和有疑问的命令要及时果断地提出意见。
40、值班员在做好安全措施后,要到作业地点进行哪些工作?答:一、会同工作领导人按工作票的要求共同检查作业地点的安全措施;二、向工作领导指明准许作业的范围、接地线和旁路设备的位置,附近有电或接地的设备,以及其他注意事项。