西安石油大学关于对徐薇等11名考试违纪学生的处理决定
- 格式:pdf
- 大小:66.60 KB
- 文档页数:2
三一文库()〔考试违纪情况通报〕最近又是考试季,暑假即将到来,每个同学都将迎来期末考试,今天小编整理了三篇关于考试违纪情况通报的文章,供大家参考。
以下这篇来自31doc网分享的考试违纪情况通报范文。
考试违纪情况通报一:在6月31日东区三教118考场的《大学英语(三)》的考试中,工学院车辆104班的程同学,请他人替考。
学院将根据《中国农业大学学生纪律处分办法》及《工学院关于严肃考风考纪的通知》要求,对考试违纪学生和相关组织和个人进行严肃处理。
希望同学们引以为戒,认真遵守考场纪律,考出优异成绩!工学院党委学生工作组201X年6月4日考试违纪情况通报二:XX1004班学生赵XX6月19日在英语课程考试中发生违纪行为,材料1101班学生牛XX、周X6月20日在英语课程考试中发生违纪行为,根据《扬州大学考场规则与考试违纪处分规定》分别给予赵XX记过处分,牛XX记过处分,周X严重警告处分。
希望全体同学以此为戒,严格遵守考试纪律,做诚实守信、合格规范的大学生。
XX工程学院201X年6月20日考试作弊通报批评范文三:研究生考试违纪处理情况通报201X年研究生秋季学期期末考试已陆续开始,但考试过程中的违纪行为还时有发生,现将已查处的几起考试违纪处理情况通报如下:在201X年11月20日《数值分析》考试中,两名同学违反考场纪律。
在201X年11月25日《应用随机过程》考试中,七名同学在桌面上写有与考试科目相关的内容。
以上同学均已按学校相关规定进行了处分。
为了端正学风,严肃考纪,各院(系)必须向研究生重申《哈尔滨工业大学研究生学籍管理实施细则》(试行)(201X年9月修订)和《关于研究生考场纪律及考试违纪处分的暂行规定》等规章制度,加强教育,使广大研究生形成诚实、守信、自律的行为习惯;要组织开好教师动员大会,加强对主监考教师工作职责及考务教学事故处理的宣传,强化责任意识,创建优良的教风、学风与考风;要组织召开研究生考前动员大会,通过考风考纪教育和诚信教育使学生进一步明确学籍管理和考试管理的相关规定;各院(系)主管副院长、党委(总支)副书记、教学管理人员和协理员要深入到本院(系)考场进行巡考。
开除学籍处分决定【篇一:关于给予崔玉东等四名学生开除学籍处分的决定】内工大校发〔2012〕42号签发人:邢永明关于给予崔玉东等四名学生开除学籍处分的决定各有关部门、单位:崔玉东,学号201120905021,理学院信息与计算科学专业11-2班学生。
该生于2012年5月29日因无故旷课受到警告处分(校发〔2012〕23号)后,继续无故旷课,累计达到50学时。
王方,学号200920516035,化工学院食品科学与工程专业10级学生。
该生于2012年3月26日因无故旷课受到警告处分(校发〔2012〕9号)后,继续无故旷课,累计达到50学时。
冉敏易,学号201020303053,能源与动力工程学院环境工程专业10-2班学生。
该生于2011年4月29日因无故旷课受到警告处分(校发〔2011〕26号)后,继续无故旷课,累计达到50学时。
李昊凝,学号201130401020,材料科学与工程学院材料成型及控制工程专业11-4班学生。
该生在2012年7月9日进行的《高等数学b(二)》考试中,让他人代替其参加考试。
以上行为在学生中造成了较坏影响,为严肃校纪校规,教育本人,警示他人,经2012年9月6日校长办公会研究,根据《内蒙古工业大学学生违纪处分实施细则(修订)》第二十七条有关规定,决定给予崔玉东、王方、冉敏易开除学籍处分;根据《内蒙古工业大学学生违纪处分实施细则(修订)》第二十九条第五款第一项有关规定,决定给予李昊凝开除学籍处分。
此决定内蒙古工业大学二〇一二年九月十日主题词:学生处分决定内蒙古工业大学党政办公室2012年9月10日制发2【篇二:关于对黄进浩同学开除学籍的处理决定】关于给予黄进浩同学开除学籍处分的决定黄进浩,原邹城二中2011级3班学生。
该生学习态度差,缺乏学习自觉性和行为自控力。
入校第一学期,在宿舍、教室多次抽烟、玩手机,没收手机多部,携带避孕套等违禁物品进校入舍,严重影响学校同学身心健康;任性滋事,与人发生矛盾,不经正常途径解决,无视校规校纪,累计违纪,影响极为恶劣,严重违反了中学生守则、中学生日常行为规范和校规校纪等的有关规定。
高校违纪典型案例高校违纪典型案例1. 学生作弊事件:某高校期末考试中,一名学生利用高科技手段进行作弊,通过隐藏在眼镜中的微型无线通讯设备接收考题答案。
该行为被监考教师发现并上报,学生被取消考试资格并面临严重的学术处分。
2. 学生贩卖违禁品:一名高校学生在校园内贩卖违禁品,如毒品、仿冒品等,导致学生群体中出现不良影响。
学校保安人员及时发现并报警,该学生被逮捕并遭到法律制裁。
3. 学生打架斗殴事件:在高校宿舍楼内,两名学生因琐事发生争吵并最终演变成了打架斗殴事件。
学校保安及时赶到制止,并将事件上报学校。
两名学生受到学校纪律处分,同时也受到了警方的处理。
4. 学生恶意损坏校园财物:某高校内,一名学生因个人原因恶意损坏了校园内的公共设施,如图书馆的书籍、实验室的仪器等。
学校及时发现并调查,该学生被要求赔偿损失,并受到学校纪律处分。
5. 学生违规参与赌博:一些高校学生违规参与线上赌博活动,不仅浪费了大量时间和金钱,还对学业产生了严重影响。
学校对此进行严肃处理,对涉及学生进行警告、罚款或停学等处理措施。
6. 学生违规破坏考试秩序:在高校期末考试中,一些学生通过传纸条、传递答案等方式违规破坏考试秩序。
学校监考教师及时发现并采取措施制止,对涉事学生进行警告、记过等纪律处分。
7. 学生参与非法集会示威:一些高校学生在校园内组织非法集会示威活动,违反了校园秩序和法律法规。
学校及时采取措施制止,并对组织者和参与者进行严肃处理,包括警告、记过、停学等处分。
8. 学生在校园内散布谣言:某高校内,一名学生在社交媒体上散布谣言,对学校和教师进行诋毁和造谣,引发了学生群体的不安和恐慌。
学校迅速调查清楚真相,并对该学生进行严肃处理,包括警告、记过等纪律处分。
9. 学生盗窃校园财物:某高校内,一名学生利用机会盗窃了校园内的贵重物品,如笔记本电脑、手机等。
学校保安及时发现并报警,该学生被逮捕并受到法律制裁,同时学校对其进行纪律处分。
中国石油大学(北京) 学生违纪处理办法第一章总则第一条为加强学校管理,维护学校正常的教学、科研、工作和生活秩序,优化育人环境,教育广大学生遵纪守法、诚实守信,培养学生良好的道德品质和行为习惯,促进学生身心健康发展。
根据《中华人民共和国高等教育法》、《普通高等学校学生管理规定》、《国家教育考试违规处理办法》等有关规定,结合我校实际情况,特制定本办法。
第二条本办法适用于在我校接受普通高等学历教育的研究生和本科生(留学生和各类成人教育学生参照本办法执行)。
第三条对违纪学生,根据情节轻重、认错态度、悔改表现等给予批评教育或处分。
学生有违反校规校纪的行为,但情节轻微不足以给予违纪处分的,应由学生所在学院给予通报批评,督促其改正错误。
学校的违纪处分分为下列五种:(一)警告;(二)严重警告;(三)记过;(四)留校察看;(五)开除学籍。
第四条通报批评不是纪律处分,对每个学生(本科生阶段或研究生阶段)只能使用1次;超过1次者,将视情节轻重给予警告以上纪律处分。
第五条留校察看以一年为限。
受留校察看处分的学生,由学生所在学院负责考察,在察看期间有悔改和进步表现者,可按期终止;有突出贡献者,经本人申请、学院审核、学校批准,可提前终止;经教育不改或察看期间又违纪者,应给予开除学籍处分。
第六条对学生开除学籍处分的决定需报北京市教育委员会备案。
被开除学籍的学生,由学校发给学习证明,在处分决定做出后48小时内办理离校手续并离校。
逾期不办,由学校学生工作处、保卫处、后勤管理处和相关院系组成的学校联合工作组负责办理,其善后问题,按有关规定处理。
第七条对学生的处分材料,应真实完整地归入学生个人档案和学校的文书档案。
第二章调查与取证第八条学校发现学生有违规或违纪行为时,应当查清事实、收集证据。
第九条进行实事调查时应做好调查笔录。
调查笔录需写明调查人员、被调查学生的姓名、年龄、性别等基本情况,调查结束后交被调查学生核对。
笔录中如有错误或遗漏,应当允许被调查学生进行更正或补充,并由被调查学生在更正或补充处签名或盖章。
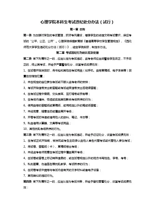
心理学院本科生考试违纪处分办法(试行)第一章总则第一条为加强对学生的考试管理,抓好考风建设,增强学生的诚信文明考试意识,保证考试的“公平、公正、公开”。
心理学院根据教育部《普通高等学校学生管理规定》、《西北师范大学学生违纪处分办法(试行)》,结合学院实际,制定本办法。
第二章考试违纪行为的认定及处理第二条有下列情形之一的,应当认定为考试违纪,监考老师应当场警告学生改正,不予改正的,终止其考试,并给予严重警告处分,该堂考试成绩无效:1、在试卷开始发放时,将书包和其他非考试用品(如手机、自带草稿纸、电子字典等)放置在非指定位置;2、未在规定的座位参加考试或不服从监考老师的安排;3、考试开始信号发出前答题或考试结束信号发出后继续答题;4、在考试过程中旁窥、交头接耳、互打暗号或手势等;5、在考场内喧哗、吸烟或实施其他影响考场秩序的行为;6、使用自带的答题纸或草稿纸,或用规定以外的笔或纸答题;7、未经同意,随意走动或擅自离开考场;8、开卷考试时传递或借用他人的资料、笔记、书本等;9、私自借用计算器、文具等考试用品;10、其他扰乱考场秩序的行为。
第三条有下列情形之一的,应当认定为考试违纪,并给予记过处分,该堂考试成绩无效:1、在考试正式开始前,被发现或考生主动承认由他人冒名代替考试或代替他人参加考试;2、将试卷、答题纸(卡)、草稿纸带出考场;3、未经监考老师同意在考试过程中擅自离开考场;4、在试卷或答卷上标记特殊信息的,或在试卷规定以外的地方书写姓名、学号、考号;5、私刻图章、伪造签名等扰乱教学、考试秩序的行为;6、在闭卷考试中携带与考试内容有关的文字材料或者电子设备;7、其他类似的违纪行为。
第四条有下列情形之一的,应当认定为考试作弊,并给予留校察看处分,该堂考试成绩无效:1、闭卷考试中将与考试内容相关的书籍、笔记、参考资料、字典(含具备字典功能的计算器)、作业本、纸条等文字材料放在课内、桌面上或藏匿于试卷下、肢体中,或将与考试内容相关的信息存储在手机等电子设备中;2、闭卷考试中将与考试有关的内容书写在考场的桌面上、墙面上、座椅上、抽屉内或衣物、肢体上;3、闭卷考试中传接与考试内容相关的资料、纸条等;4、在试卷、答题纸(卡)上填写与本人身份不符的姓名、考号等信息;5、抄袭或者默许、协助他人抄袭试题答案或与考试内容相关的资料;6、利用上厕所或其他机会在考场外偷看与考试内容相关的资料;7、故意销毁试卷、答卷等考试材料;8、同一科目同一考场答卷的答案雷同;9、传、接与考试课程有关的信息、资料或物品或相互交换试卷的;抢夺、窃取他人试卷、答卷或者强迫他人为自己抄袭提供方便。
国家教育考试违纪舞弊典型案例汇编引言回望历史,中国选拔人才的考试传统由来已久,隋时开科举制度之先河,直到清末光绪三十一年废除,历时整一千三百年,通过自由报名、公开考试的办法,达到平等竞争、择优取仕的目的。
社会各阶层的人,无论出身、门第、贫富、地域,都可以参加考试,一旦中举及第,则一跃而可以进入这个庞大政治社会的统治层,光耀门楣,名利双收。
“金榜题名”是古代士人最倾尽全力追求的人生理想。
十年寒窗无人问,一举成名天下知,这种选拔制度带来的另一面,就是无数人挤在一条路、一扇门前,为了改变自己的命运而奋力拼搏。
有的人轻易入选,有的人到老也榜上无名,还有人像“范进中举”那样被刺激疯了;人性在稀少的机遇和现实的名利面前,是非常具有灵活性和变通性的,各种考场舞弊手段,应运而生;加上封建官僚社会,吏治腐败,一些官员利用职权,上下其手,从中渔利,自科举制度诞生始,到其结束,舞弊之风始终无法禁绝。
统治者也深深了解这一问题的严重性,历代以来,科举考试时的防范措施都极其严密,对于舞弊更是严惩不贷。
实际上,再严酷的手段也不能完全制止科举中舞弊现象的出现,徇私受贿、替考、挟带、买号等现象层出不穷,考生作弊的花招也穷极智巧。
从1952年起,我国教育部明确规定,全国高等学校一律参加全国统一招生考试。
除了因为“文革”而中断的十年,高考一直是我国最重要、影响最大的选拔性考试,虽然时代不一样了,考试目的也有所变化,不再是学而优则仕,而是为了让优秀的学生接受高等教育,但追本溯源,在某些方面,和从前的科举制度,还是有共通的、可以相互比较之处。
社会总是要择优录取,优胜劣汰,这是个普遍的法则。
不可否认,在我国这样一个人口众多、社会经济条件相对落后的国家,高考是件能够影响人们终生的关卡,随之而伴生的,就是种种出于利害关系,由复杂人性所造就的矛盾冲突,舞弊现象就是其中难以真正完全消除的一项。
时代在进步,不能再要求今天的高考像过去的科举那样,对舞弊者残酷处罚,但是也不能轻易忽视。
开除学籍处分决定【篇一:关于给予崔玉东等四名学生开除学籍处分的决定】内工大校发〔2012〕42号签发人:邢永明关于给予崔玉东等四名学生开除学籍处分的决定各有关部门、单位:崔玉东,学号201120905021,理学院信息与计算科学专业11-2班学生。
该生于2012年5月29日因无故旷课受到警告处分(校发〔2012〕23号)后,继续无故旷课,累计达到50学时。
王方,学号200920516035,化工学院食品科学与工程专业10级学生。
该生于2012年3月26日因无故旷课受到警告处分(校发〔2012〕9号)后,继续无故旷课,累计达到50学时。
冉敏易,学号201020303053,能源与动力工程学院环境工程专业10-2班学生。
该生于2011年4月29日因无故旷课受到警告处分(校发〔2011〕26号)后,继续无故旷课,累计达到50学时。
李昊凝,学号201130401020,材料科学与工程学院材料成型及控制工程专业11-4班学生。
该生在2012年7月9日进行的《高等数学b(二)》考试中,让他人代替其参加考试。
以上行为在学生中造成了较坏影响,为严肃校纪校规,教育本人,警示他人,经2012年9月6日校长办公会研究,根据《内蒙古工业大学学生违纪处分实施细则(修订)》第二十七条有关规定,决定给予崔玉东、王方、冉敏易开除学籍处分;根据《内蒙古工业大学学生违纪处分实施细则(修订)》第二十九条第五款第一项有关规定,决定给予李昊凝开除学籍处分。
此决定内蒙古工业大学二〇一二年九月十日主题词:学生处分决定内蒙古工业大学党政办公室2012年9月10日制发2【篇二:关于对黄进浩同学开除学籍的处理决定】关于给予黄进浩同学开除学籍处分的决定黄进浩,原邹城二中2011级3班学生。
该生学习态度差,缺乏学习自觉性和行为自控力。
入校第一学期,在宿舍、教室多次抽烟、玩手机,没收手机多部,携带避孕套等违禁物品进校入舍,严重影响学校同学身心健康;任性滋事,与人发生矛盾,不经正常途径解决,无视校规校纪,累计违纪,影响极为恶劣,严重违反了中学生守则、中学生日常行为规范和校规校纪等的有关规定。
高校招生考试中违规行为的处理高校招生考试是每年一次的重要选拔方式,旨在公平、公正、公开地选拔优秀的高中毕业生进入高等学府。
然而,随着竞争的加剧和择校压力的增大,一些考生和家长不法地采取违规行为来获取不当利益。
为了维护招生考试的公平性和正常秩序,相关部门往往采取多种有效措施进行严肃处理。
一、违规行为的种类在高校招生考试中,常见的违规行为包括以下几种:1.作弊行为:指考生抄袭、抄袭他人答案、使用作弊器材等以非法手段获取高分的行为。
2.替考行为:指由他人替代考生参加考试的行为。
3.泄题行为:指考试前泄露试题或者试题答案,以便考生提前获取或准备答案。
4.违反考场纪律:如擅自交谈、交流答案、带入禁止物品等行为,扰乱考场秩序。
5.篡改考试材料行为:指在答题卡、考试材料上作弊、涂改等行为。
二、违规行为的处理办法针对不同的违规行为,相关部门会采取不同的处理办法:1.作弊行为:一旦发现考生有作弊行为,将取消其本次考试的成绩,并且根据具体情况,考虑给予相关处罚。
严重的作弊行为还可能受到长期或永久禁止参加高考的惩罚。
2.替考行为:一经查实,将立即取消考生的资格,并通报其他高校。
替考人员也将受到相应的法律追究。
3.泄题行为:发现泄题行为后,将取消所有相关考生的成绩,并重新组织考试。
同时,泄题者也将受到相应的法律处罚。
4.违反考场纪律:对于考场纪律的违规行为,相关部门将依规给予警告、记过、留校察看等处理,情节严重的还会取消考生的本次成绩。
5.篡改考试材料行为:一经查实,将取消相关考生的成绩,并通报其他高校。
同时,还可能面临其他法律责任。
三、加强宣传与监管为预防和打击违规行为,相关部门还需要加强宣传与监管工作:1.加强宣传:通过多种途径向考生和家长普及违规行为的危害性和违法成本,提醒他们遵守考试纪律,树立诚信意识,并引导社会舆论对违规行为的零容忍。
2.加强监管:建立健全监控系统,对考场进行视频监控,采取不定时抽查等方式,加强对考场秩序的监督管理,确保考试的公平性和规范性。
大学生违规违纪违法经典案例汇编消防篇:案例一:在2004年11月26日下午15时左右,一位名叫___的大学生在使用大功率电器热得快时违规行为,停电后未将插头拔下,并将热得快随意放置于抽屉中,导致抽屉内的物品被引燃,引发火灾。
虽然幸运的是火灾被及时扑灭,但这种违规行为仍然会对生命和财产造成严重威胁。
案例二:在2006年3月27日晚19时左右,一位名叫___的大学生在洗漱间违规使用大功率电器热得快,离开寝室时忘记拔掉插头,导致暖水瓶爆炸,引发火灾。
虽然幸运的是火灾被及时扑灭,但这种违规行为仍然会对生命和财产造成严重威胁。
生命只有一次,而火灾却与生命息息相关。
因此,我们应该关注消防安全,热爱生命,抵御和防范火灾。
只有了解和掌握消防科学知识,提高防范能力,才能更大限度地减少火灾对生命的侵袭。
在学校消防安全工作中,大学生具有重要地位和独特作用。
据统计,高校内70%到80%的火灾发生在学生公寓。
因此,学生起着十分重要的作用,需要禁止使用大功率电器,增强消防安全意识,杜绝此类事故再次发生。
治安篇:案例三:在2006年2月20日下午14时左右,一位名叫___的大学生趁寝室无人之机,找来锁匠撬开同寝室同学___的衣柜,并拿走其放在衣柜中的___。
通过此卡,___取走了___卡内存款3100元,取完钱后又将___放回___的衣柜里。
这种行为不仅违反了治安规定,还侵犯了他人的财产权。
案例四:在2006年3月7日下午14时30分左右,一位名叫___的大学生回到学生公寓8栋108寝室,发现同寝室同学___存放笔记本电脑的柜子未锁,遂打开柜子,取出电脑,并将电脑藏入所住公寓顶楼无人居住的房间。
事后,___伪装发案现场,并向该校保卫处报案。
这种行为不仅违反了治安规定,还侵犯了他人的财产权。
案例五:在2004年12月9日中午,一位名叫___的大学生与其他几位同学喝酒聊天时,因为过去与管理学院学生___有过节,情绪激动起来,冲到学生公寓14栋242室,将___叫到楼道里进行殴打。
考试作弊取消学位证案例
以下是一个考试作弊取消学位证的案例:
在某大学,一位学生在毕业前的最后一门考试中被抓到作弊。
这名学生被发现使用了一部录音设备来记录考试内容并获取答案。
校方通过监控摄像头发现他将耳机伪装成了头发来隐藏,然后通过耳机收听录音机中的答案。
校方立即对这名学生采取了严肃的处理措施。
学生被停止参加所有考试,并且被取消了毕业资格。
校方还通知了学生的导师和学生家长,告知他们这一严重的违规行为。
同时,学生还被要求写一份书面道歉信,向学校、教师和其他学生表示歉意。
对于学生取消学位证的处罚决定,学校还采取了额外措施,以确保公正和公平。
校方建议学生向该校教务部门提出上诉,并对其提供了相关的上诉程序和规定。
这个案例是一个严重的考试作弊行为,并被学校以最严厉的方式处理。
学校对这种违反考试规则和伦理的行为持零容忍态度,以维护整个学术社区的公正和诚信。
同时,通过对这样的案例进行严肃处理,学校也向其他学生传达了一个明确的信息:考试作弊是不可接受的行为,不论其目的如何,都会受到严厉的惩罚。
西南石油大学学生考试违纪、作弊处理条例(2008年7月修订)第一章总则第一条为严格考试管理,严肃考风考纪,加强学风建设,按照“公开公平、合法适当”的原则,依据教育部《普通高等学校学生管理规定》和《西南石油大学学生管理规定》,参照教育部《国家教育考试违规处理办法》等有关规定及有关法律法规,制订本条例。
第二条本条例所称考试违纪是指学生不遵守学校的考场纪律,不服从考试工作人员的安排与要求的行为;考试作弊是指违背考试公平、公正的原则,以不正当手段获得或者试图获得试题答案、考试成绩的行为。
第三条按照学生考试违纪、作弊行为的性质和过错的严重程度,本条例的处分种类分为:1、警告;2、严重警告;3、记过;4、留校察看;5、开除学籍。
第四条学生第二次考试违纪、作弊在相应条款的处分等级上加重一级处理,第三次考试违纪、作弊给予开除学籍处分,受留校察看处分期间再次考试违纪、作弊,给予开除学籍处分。
第五条结业生在返校换证考试中,如有违纪、作弊行为,该科成绩无效,并取消以后一切与换证相关的考试资格。
第六条本条例适用于由学校组织或承办的面向西南石油大学全日制普通高等教育本、专科生的各种考试。
第七条我校在校本、专科生在校外参加由国家行政部门或其它高等学校组织的各级各类考试中出现的考试违纪、作弊行为,参照本条例执行。
第二章考试违纪处理第八条有下列考试违纪情形之一者,取消考试资格,令其退出考场,该科成绩无效(记为“违纪”),并给予警告处分。
1、考试中擅自改换座位或座位号;2、考试过程中擅自互传考试用具(笔、尺、计算器等);3、开考信号发出前提前答卷,或考试终了信号发出后继续答卷;4、口试抽签后,不到监考人员指定地点准备答题;5、其它考试违纪行为。
第九条有下列较严重考试违纪情形之一者,取消考试资格,令其退出考场,该科成绩无效(记为“违纪”),并给予严重警告处分。
1、不按规定就座,且拒不听从监考人员劝告或安排;2、正式开考前,不按要求将考试禁止携带的书包、文具用品或与考试有关的物品(如课本、参考资料、手机等通讯设备,掌上电脑、电子辞典等电子设备等)放置在指定地点;3、考试中,考试工作人员对考试证件提出质疑,学生拒不回答;4、在考场内大声喧哗、吸烟,或有其它影响考场秩序的行为,经劝阻不改;5、提前交卷后,在考场附近逗留、交谈,影响他人考试,经劝阻不改;6、考试结束信号发出后,监考人员未收齐试题或答卷时,擅自离开考场;7、伪造证明材料申请缓考;8、其它较严重考试违纪行为。
**学院文件鲁政院〔2017〕238号关于印发《**学院学生考试违纪作弊的认定及处理规定》的通知各二级学院:《**学院学生考试违纪作弊的认定及处理规定》已经学校审定,现予以印发,请遵照执行。
**学院2017年12月22日**学院学生考试违纪作弊的认定及处理规定为深化学分制改革,加强学风建设,严格考试管理,严肃考风考纪,根据《普通高等学校学生管理规定》(教育部第41号令)、《国家教育考试违规处理办法》(教育部第18号令)等有关规定,结合我校实际情况,特制定本规定:一、考生有下列情形之一的,应当认定为考试违纪1.携带规定以外的物品进入考场未放在指定位置,经监考人员教育不服从的;2.考试座位及周围发现与考试内容有关的文字、符号或材料未清理,经监考人员教育不服从的;3.未在规定的座位参加考试,经监考人员教育不服从的;4.使用规定以外的文具或者纸张答题的;5.未经监考人员允许,传、接文具或手表等与考试内容无关物品的;6.在考场及周围逗留、喧哗或者实施其他影响考场秩序行为的;7.未经监考人员同意擅自进入或者离开考场的;8.故意损毁试卷、答卷或者考试材料的;9.考试开始信号发出前答题或者考试结束信号发出后继续答题的;10.考试过程中,旁窥、交头接耳、互打暗号或者手势的;11.在试卷规定以外的地方书写姓名、考号或者以其他方式在答卷上标记信息的;12.将试卷、答卷、答题卡、草稿纸等材料带出考场的;13.考场内不服从监考人员、考试工作人员和考试巡视人员指令的;14.辱骂、诽谤、威胁、诬陷监考人员或考试工作人员的;15.其他违反考试纪律或考场规则等违纪情形的。
对违反考试纪律的考生,令其退出考场,该科成绩记为无效,取消补考资格。
对于违反本条1至6款者,给予警告处分;对于违反本条7至12款者,给予严重警告处分。
对于违反本条13至15款者,视情节轻重,给予严重警告或者记过处分。
再次违纪者,给予记过以上处分。
二、考生有下列情形之一的,应当认定为考试作弊1.抄袭或者协助他人抄袭考试答案或资料的;2.闭卷考试时携带与考试内容相关资料的;3.使用存储有与考试内容相关资料的手机等电子设备或工具的;4.利用手机等电子设备,并使用其发送或者接收信息信号或上网搜索功能作弊的;5.交换试卷、答卷、答题卡、草稿纸等考试材料的;6.抢夺、窃取他人试卷、答卷或者强迫他人为自己抄袭提供方便的;7.考生在答卷上填写与本人身份不符的姓名、考号等信息的;8.考试开始前,以不正当手段获取考试题目或者答案的;9.考试过程中,以不正当手段获得或者试图获得试题答案的;10.以不正当手段获得或者试图获得考试成绩行为的;11.经鉴定被确认为雷同答卷的;12.其他经认定视为作弊行为的。
西安石油大学文件西石大生〔2009〕128号西安石油大学关于表彰2008至2009学年学风建设先进集体和先进个人的决定各院(系)及有关单位:2008至2009学年,经过全校师生员工的共同努力,我校学风建设取得显著成效,涌现出了一批团结勤奋、积极进取的先进集体和品学兼优的先进个人。
为了表扬先进,树立典型,激励广大同学刻苦学习,立志成才,建设优良的学风和校风,经研究决定,对会计0702班等6个优良学风班、应化0701等37个先进班集体、石油工程学院石工0601班宋晓丽等1031名三好学生、石油工程学院石工0601班余来洪等410名优秀学生干部予以表彰。
希望受表彰的先进集体和个人谦虚谨慎、戒骄戒躁、再接再厉、再创佳绩。
希望广大同学以先进为榜样,学先进、赶先进、争当先进,勤奋学习、奋发图强、积极进取、勇于创新、立志成才,为学校优良学风建设再做新贡献。
附件:西安石油大学2008至2009学年学风建设先进集体和先进个人名单二○○九年十一月二十日附件:西安石油大学2008至2009学年学风建设先进集体和先进个人名单西安石油大学2008-2009学年优良学风班获得者(6个)会计0702 应化0601 石工0606 石工0708 物探0701 通信0702西安石油大学2008-2009学年先进班集体获得者(37个)应化0701 化学0802 化工0601 石工0605 石工0703 石工0705 储运0803 石工0802 物理0701 光学0801 网络0702 通信0802 工设0802 土木0701 土木0702 土木0602 经管0801 财管0702 研083 商务0701 商管0805 地质0702 地质0802 物探0803 艺术0601 艺术0702 中文0801 教育0701 音乐0602 储运0832 材料0802 体育0601 英语0802 测控0701 测控0703 电子0801 测控0804西安石油大学2008-2009学年三好学生名单(1031人)石油工程学院(140人)宋晓莉马红伟寇双燕党花王涛王维路兴恒骆雷雷丁飞唐静徐宏明杨海军党兰兰周增益安超张强强周小虎李仁杰罗改芬何妍娜袁琼黄莎刘虎强谢鹏伟卢凌云张露曼宋超齐志彬梁文平苏飞超陈波李晓莹徐旭升孟祥虎田博雷刘鹏宋白鹤郭卫强毛恰王展党博李秀王伟陆文师侯俊虎党磊戴慧芳姚睿王博张晓帆孙娜娜宇文筱闫旭薛涛陈强郭峰司小燕宫淑毓刘寒梅周永涛苗纯张金韦海瑞袁智慧刘科范文同惠丽芳田洋阳张生涛郑晶尹伟亢永博于阳周昌辉宋江高玮健刘凡景佳琪高春华辛欣王佳朱元博高少博张增昊张振华李亮李霞飞孙媛媛贾凯陈海龙魏露露吴海南任春燕任飞赵文越李星星胡朋飞曹艳强王海林陈县伟陈思阳永红刘为力刘婷婷张国陆郝丽丽向刚杨磊何侃朱进学孙帅帅王芸张天俊高玲芝刘亚洲刘龙彬吴江勇杨盼雷雨杨文飞李义超王舸赵泽徐鹏海张静汝杨贺孙乖平陆天源李燕余东刑涛李冬金爱娟赵阳范豆卢鹏裴英俊范仁登王华陈苗苗油气资源学院(92人)徐文敏乔敏岳红星王凯杜芳鹏孙藏军张瑞张宁洁邱启红张博李政赵兵辉朱淑雯张强齐艳芳邵杰吴杨杨曾亚丽袁成张西王璐陈瑶王明亮孙凯丽张波王俊超李一纯姜国宇刘军宁胡芳朱启耀陈晓晶朱源泉马凤丽王开宇王鹏李超纪宝强郝帅朱立蒋轲陈强许有科凤亚龙刘继千马聪王合冲谭培王晓欢杨小龙杨超李鹏董小龙闻金华董露秦强杜丰军黄丹郭文强赵恒马召白升魏岩岩马瑶邓晓梅赖长洁张琦白航航阮少楠王孝彦杨海星张苗苗王颖吴云龙童姜楠李博一刘玲丽刘柏会杨伟华王茜茜王容容王芮李苗朱小朋边步婷赵大海汶晶晶徐继璞曹卜丹都鹏燕封莉方京电子工程学院(133人)王再芬张沙沙王海青李星卓孙磊尹玉豪郑豪何晓君兀颖段晓娟李静尤其张亮涂文力曾菊时永娟刘建朱丽李伟陈翔胡文君王飞张茹杨莎莎王敏娟薛婷婷姚康波刘雪峰马瑶肖毅冯小梅唐辰宋梅王大虎赵海孙亚娥刘辉邰潇叶倩莹孟祥虎王超赵永哲王正王策李海红王霞何鑫胡汗青张欣张艳华李志龙桂中心李森芸朱晓香卞德勇罗维张红娟卢建斌杨阳李鹏谢栋轩路兴恒陈芳贾佳李男男杨蕊苟恒瑞陈瑞峰沈俊李登辉刘敏朱芳菲张建新王阳高阳蔡鹏飞杨婷婷杨红菊马姣姣宋团飞张云鹏马莉胡文娟张宁毛家亮彭兴德何龙刚朱海峰沈冲周昕白茹宝郭茜冯丹张媛杨浩朱磊田燎源胡芳芳王云昌张静静许源浩杨倩王相韩琳莎王小欢谷文龙张涛何素素张晓娟关祥王至磊李尉白和宋魁郭祥常玺韩江路世东臧金涛刘艳群许芳芳王秀梅牛贺挺郝蓓谭金亚艾信王玲李贞林彭红星胡俊涛刘帅李文波朱明机械工程学院(109人)高新利王静雷军义刘军杰陈李星赵国华李未琴李长刚王磊韩新强郝星星王芳芳孙永硕王苗华谢祎宋开文王鹏飞柴长海吕伟俊夏杰纪蓓蓓唐晓杰严晓飞许留云陈卓巩明博邵虎乔应齐姚志鹏毛金强涂文静张若曦沈康赵刚高珍王贺猛吴小鑫张立峰李丽娜王雪健陈艳金娟宋花秀陈佩韩萌歌仝少凯姬松松袁昊孙国辉王桐张娟吕青辉陈卓武林张治明申腾潘欢欢张少洁李思思刘凯邓小标韩发年胡杨俞泽新张文峰魏婷徐鹏谊俞金林吴兆伟张海瑜张康陈浩禹刘可顺王乐乐张海飞万雪虎陈巧静张小庆黄伟许恺杨栋汪龙龙王保祥张伟鸿黄磊周超于瑶瑶李小星刘美王晓强马智超张乐折伟左焰黄文倩白成伟余鹏程陈贵平陈秀春常欣怡马成云杨宝平李乐张景先张斐高德亮赵毅楚红岩杨马庆材料科学与工程学院(50人)张环潘科委王称称孙福洋李学顺赵天娆谷贞王华王艳芳罗东明薛欢欢李峰李龙韩哲王鹏陈庆飞张希悉庞欢李雪龙李静李亮王伟张建伟张青张江磊范力姜诗娟赵幸张兆路吴昊吴勇波唐星亮王娟娟王杰郭清超李传金彭俊黄太兵侯洁成瑞王晓龙任垚王洪升樊金波马尚莫家澍常盼盼周天龙朱丹妮田甜计算机学院(76人)秦哲张靖杨晓王东奇王桃秦小蒙王立刚李朵刘琳刘延凤郭帆袁伟杰杨宝华王星航聂王慧王天齐张碧超谢颖娟贾涛涛杜婷杨小腾路倪罗欣龚旺李春杰蒋宝荣王少辉赵龙丹张广燕宁盼霍杰彭源谢婷刘会贤刘金芸刘爱莉张艳曹艳茹耿其龙朱绘勇闫峰马骁杨帆罗永杰张军怀杜琼王欣欣闵勇博毛美锋许楠叶冰心宋慧敏聂冲群华科良李卫东柳蓉蓉寇永波王晶王维东刘娜胡冬文吴鹏飞马俊燕郭增晖赵晴阿依帕陈庆李倩朱月超钟芙蓉张铭雷新明周茵刘丽王飞燕静化学化工学院(86人)邵静姜杰李珊高田田寸亮亮屈永健陈丽娜谷丽囡贾海龙王艳苏敏杨君胡燕芳何叶苗江燕杨敏娟郭文霞方舟马超贺乃乐郝娜娜覃燕杰王小明刘贵奇刘冰李朋国薛苗苗孟元元刘红磊冀生辉贺杰汪瑾王阳菊屈婷娜舒顺新王亮孙涛袁路李娟黄宁刘洪宝王蓓程九铭魏孝承张瑶瑶赵敏魏芳芳覃小燕黄可闫青青姚瑶李佳田红娟聂兵权王思嘉赵颁令朱磊米琼楠宋金英郭凡刘向迎尉红波王英平孙建武许萌王丹王怡高艳谭晓娟翟冰洁郭虎李淑栋乔倩邢珍闫晓玲李彦闯田秀娟麻超苏慧君高瑜王娜惠媛媛张秦怡于欣刘凡邵玉玲理学院(31人)卢龙叶坤杨蕊玲邓正东张渴健刘小威赵娜郑莉方亮王攀荣石达李鹏飞孟森李军伍梅菊王萱王丹丰吴俊魁焦梦洁刘岩程小贤李淋窈刘乐乐孙宝宝郭丹宋雪洁王梅张一凡李晓睿李佩谭起龙经济管理学院(125人)杨新利李江波王珊珊简小珍白朵朵霍凯琳任冠龙张波韩彩霞高丽孙岳俊刘琦王祥勇陈平李国红王恒婷李盼王茜祝笑梅李铁亮龚婷苏玺夏珑瑜田欢鲍璇黄细平曾海艳赵欢王建王建磊陈晨刘晓瑞王志军师珍张欢王宝龙汪燕强丽莉哈孜依古丽范葛毅吕浪袁倩倩文乐刘磊何薇阿依加娜提姚香乔发林孙茂樑韩锋锋宋秀峰王婧张玉婷王婷王晓文康厚宝郭静马凤娟周忍刘海侠贺金龙陈甜王一冰马珍徐伯源王永康王云瑶王娜娜张悦李京华张莉李文静龙洁洁吴京红冯思源吴孔西陈娇杨丽贾青范江林黄琛张艳琴惠文利马杰王怡吴先梅韩伟杨俭郭瑾林芳佗敏华孙丹石鑫岩柴宝珍金琴丹赵玄玄包淳钟彦宁魏珍管杜鹃范洁沈莉邬选择任海娥李红毛宇阳沈幸严冠琼潘怀志谢佳瑜茍秦超陈佩刘美史东蔚徐亚平王甜王亚超常洋洋罗彩茹李沁怡王艺胡秦雯程佳云赵秋霞黄永辉人文学院(80人)丁新端赵辉窦雅琪王晓敏潘虹曹静田婕葛晓库李淑陈一龙吴雅琴马丽娜李楠金锫锫袁英金孟伶薛凯旋赵璇王琪刘青云张广娟王曦樨海珍珍杨佩李蓄翟瑶邬丹何宗丞赵海华侯宁赵杏花王黎芳郭晓莉李帅李丹李睿娟唐霞梁海勃麻一平张宁李清毕妍妍李多了王贝王芬王晶党立飞刘利敏李艳姚芬康小燕杨涌张文超梁晶蔡美红纪晓月王发梅王可周张蓓蓓尚静多琳娜魏青峰刘丽宁黄健马俊杰焦栋王芝香杨娅妮刘建华宋悦庞旭颖玄立媛倪瑞雪季东晓张宝张丹阳陈帅张瑞赵捷王君晓继续教育学院(60人)拓锋李菲菲李时博赵韩伟刘荣军李园赵佩佩王荔平郝良良陈海亮霍震王伟峰张洁白俊芳屈艳梅谢瑛李艳艳张静民刘彦武陈宏艳卢丹张振杰杨凯张丰光席军武洋王蕾宋磊庞虎艳宋娇娇张祥蔺鹏涛王珺庞世霞徐玲玲周春艳卢伟东刘玉玲刘兵郭幸冯小魁郝峰冯波波王飞轮陈征征邵庸白朗张慕云曹保艳余立伟常慧王静张红周艳娟袁晶晶高顶峰曹刚张兵冯磊邵景妍外语系(28人)李巨星罗秀胡骁天盛婷罗礼炬张雅洁张文娟张妍妍黎薇伍雯汐刘海军张琳段佳丽曹周颖贺贞闫利宫清清王茜莹赵硕胡玲玲石梦婷杨军王一瑶陈重确耿明亮曹楠杨云鲍珊珊音乐系(14人)樊玉莹王培育徐唱赵妍党文敏郑勤杨逸郭晓蒙袁志丽侯晓星史新鹏常瑶瑶夏俊陈冰体育系(7人)刘中颢韩盟政王庆安张红莹雷霆于丽君郭芳静西安石油大学2008-2009学年优秀学生干部名单(410人)石油工程学院(49人)余来洪张世威刘晓旭闫鹏勃李家旺张晓倩黑永强刘卫东王少锋焦永红齐家昌慕丹丁超胡帅吕冲霄邓红张阳阳姚伟生刘源常彦龙侯少杰梅妍妍岳建祥胡晓雪雪瑞卢松兵田信邓涛刘涛曹沛苏鑫赵庆婕韩彤何力彭思行黄浩丁欢王晓丹叶恒马帅田波邱新白康杨宝宝席大俊栗思源邵佳俊李阳董帅油气资源学院(39人)潘龙李德生文国华曹桂红冯月琳郝栋姚鹏博李继鹏曹小永牛记永郭斐邵子玮董欣吴龙王荣娟杨飞龙吴昊杨光杨伟平冉静周剑辉王虎李小陪周少伟赵若彤安增强王双龙王力鲁高敏樊建鹏任轶吴茜瞿璇马晓潇徐艳李宁贺佳颖李书凯师学耀电子工程学院(44人)张嘉欣李哲寇苗苗周晶王荡张甜甜王欢梁耀肖凯呼蓉施彦祺刘龙飞李玮李尔丹陈敏段旭隆严正娟李亚飞冯园园崔茂刘艳乐石婷盛怡代宝正盛加永贾鑫韩青林高苗雷博龙张晓雪李瑛李科吕文全樊小毛陈勇龙先进张晓勇刘坤张忠臣王青杨彩琪王志恒童美仁张宁机械工程学院(42人)石超高云云南宁涛吴晓旭杨友涛杜震马骥王静田龙高雄彪朱新航陈媛媛李健牛艳艳张景乾李力新舒中强刘妹妹梁遐意徐志远田佳甲吴吉杰王治江张玲杨晓娜明李华王菲刘云宋苏涵于超王雨荷谢晓峰傅玉风胡忠艳邓辉李飞牛波陈嘉耀李灿荣付艳高雷陈建科材料科学与工程学院(19人)王晶晶徐茜刘文茂李玲玉赵伟国郭敏李晓强杨兰闫鑫张颖常婷茹李明阳吴长江秦蕾夏洋洋蒋风松郭永安苗伟林广璐计算机学院(33人)苏乐常龙王雅芊李娜刘银玲冯伟松涂勇方军利尹川张凯邸志勇查普余陈旭波吕延猛靳燕妮侯晓东刘夏杜金孙正康梁康肖玉李曼曼赵晴荣超袁钰欣袁静荣李欣陈元强冯燕潘念念张珂刘晓虎张新成化学化工学院(33人)刘安彭欢雷莉莉樊骁刘婷杨栩潘凤娇王杰张超张兴可梁馨月霍芳孟凡宁王敬辛慧秀高金王飞虎惠坤龙容元伟门凯吴耀任亚茹刘凤凤杨秋云党婷马媛徐勃陆云杜芳袁定娥古少伟甄晓华张振理学院(14人)韩妮魏云侯明军曹浩吴文章田花妮王森森高争波王菲赵方方王佳张旭东宋杨阳李春锦经济管理学院(67人)王腾刘芸伍泽琳张彩彩李昆黄良剑黄勇辉马云霞项维玉黄荣徐文娟常虎郭倩高雪莉张伟徐芸芸齐静姚基伟姚兵刘小庆王侠李亚光雷雨龙高雯李高程丹徐丹玉刘宗全傅世钟吴延军王璐琳卓越康琳孙磊张莉李冰牛宏艳高欣林晓明代志付尚泽伟梁永红熊杰于明佳王梓雷海龙王婷白琼琼马玉凯许艳妮冯雪丽寇学鹏黄海南董保华韩鹏施亚君张宁宁邱勇李卓陈君陈梅丽尉照岩薛晶菁张娜刘伟王雪英张继伟人文学院(27人)侯美玲赵润欣任佩真董晓健潘军郭得敏苑晓超—11—PDF 文件使用 "pdfFactory Pro" 试用版本创建w 张亚岚秦铁刚张永堂许超超张亚宁孙心怡张毓涵孙关康周彩云杨挺张文国郭亚宁麻一平吴东梅卢英杰马汝波杨国方李晶王南郑勤继续教育学院(26人)拓峰高杰赵建军黄伟伟韩丹晁鹏举吴江涛韩龙刚丁磊陈海龙张航卫张萍同文锋李朋涛冯波波郭友军马航王憬怡邓磊李宝魏翠翠孔娟强兆龙郭强强李思梦贺刚外语系(8人)王宗利张明明李真郑婷婷敬巧李言陈祥君全黎音乐系(6人)刘腾飞杨艳雷蕾刘跃宇赵亚林周鹏体育系(3人)杨晓琴李宏江胡晓波主题词:表彰先进决定抄送:校领导。
—1—
西安石油大学文件
西石大教〔2004〕112号
西安石油大学关于对徐薇 等11名考试违纪学生的处理决定
各院、系及有关单位:
根据举报,经认真核查证实,我校工商学院徐薇等4名学生在2003年12月27日全国大学英语四级考试中找人替考,依据教育部有关文件精神和《西安石油大学学生学籍管理规定》第三十一条之规定,给予勒令退学处分,成绩按零分记。
名单如下: 学院(系)
专 业 班 级 姓 名 工商管理 工商0211 徐 薇 工商管理 工商0211 杨继龙 工商管理 工商0211 刘 杨 工 商 学 院
国际经济与贸易
国贸0211
王文斌
张攀武等3名学生在2004年6月19日全国大学英语四级考试中
找人替考,根据教育部有关文件精神和《西安石油大学学生学籍管理规定》第三十一条之规定,给予勒令退学处分,成绩按零分记。
名单如下:学院(系)专业班级姓名
市场营销营销001 张攀武经济管理学院
会计学会计003 张春娟资源系资源勘探工程勘探0102 张裴
李飞等4名学生在2004年6月19日全国大学英语四级考试中有违纪行为,根据《西安石油大学学生学籍管理规定》第三十条之规定,予以留校察看处分,成绩按零分记。
名单如下:
学院(系)专业班级姓名备注
机械工程学院机械设计制造
及其自动化
机械0101 李飞夹带化学工程与工艺加工0101 崔西岳夹带应用化学应化0101 张剑锋手机作弊
化学化工学院
应用化学应化0101 冉华手机作弊各院、系要加强对学生的思想政治工作,教育学生端正学习态度,树立良好的学风,为成长为国家需要的合格人才而努力学习。
二○○四年六月三十日
主题词:学生处理决定
抄送:校领导。
党政办公室 2004年6月30日印发
共印60份
—2—。