劳动生产率指标
- 格式:docx
- 大小:34.39 KB
- 文档页数:14
国家劳动生产率的计算方法
劳动生产率(Labour productivity),是指劳动者在一定时期内创造的劳动成果与其相适应的劳动消耗量的比值。
劳动生产率水平可以用同一劳动在单位时间内生产某种产品的数量来表示,单位时间内生产的产品数量越多,劳动生产率就越高;也可以用生产单位产品所耗费的劳动时间来表示,生产单位产品所需要的劳动时间越少,劳动生产率就越高。
具体劳动生产使用价值的能力或效率。
劳动生产率水平可以用同一劳动在单位时间内生产某种产品的数量来表示,单位时间内生产的产品数量越多,劳动生产率就越高,反之,则越低;也可以用生产单位产品所耗费的劳动时间来表示:即社会必要劳动时间越少,劳动生产率就越高,反之,则越低。
全员劳动生产率指根据产品的价值量指标计算的平均每一个从业人员在单位时间内的产品生产量。
是考核企业经济活动的重要指标,是企业生产技术水平、经营管理水平、职工技术熟练程度和劳动积极性的综合表现。
我国的全员劳动生产率是将工业企业的工业增加值除以同一时期全部从业人员的平均人数来计算的。
计算公式为:全员劳动生产率=工业增加值/全部从业人员平均人数。
如果需要更多关于国家劳动生产率计算方法的信息,建议查阅国家统计局发布的相关资料,或者咨询专业人士。
计算劳动生产率一、引言劳动生产率是衡量一个国家或地区经济效率的重要指标,它反映了单位时间内劳动力创造价值的能力。
提高劳动生产率,不仅能提升企业竞争力,还能促进经济增长。
本文将详细介绍劳动生产率的计算方法,并探讨如何提高劳动生产率。
二、劳动生产率的计算方法1. 定义劳动生产率是指单位时间内劳动力创造的价值。
其计算公式为:劳动生产率 = 劳动创造的价值 / 劳动时间。
2. 劳动创造的价值劳动创造的价值通常指企业生产的商品或服务的总价值。
在计算过程中,可以采用市场价值法或成本加成法来确定劳动创造的价值。
3. 劳动时间劳动时间是指企业员工实际投入生产的时间。
在计算过程中,可以采用实际工时法或标准工时法来确定劳动时间。
4. 计算实例假设某企业生产一批商品,其市场价值为100万元,员工实际投入生产的时间为2000小时。
则该企业的劳动生产率为:100万元 / 2000小时 = 500元/小时。
三、提高劳动生产率的途径1. 提高员工技能和素质通过培训、学习等方式提高员工的专业技能和综合素质,使员工能够更加高效地完成工作任务。
2. 优化生产流程对生产流程进行梳理和优化,消除不必要的环节,降低生产成本,提高生产效率。
3. 引进先进技术设备引进先进的技术设备,提高生产自动化程度,降低人工成本,提高劳动生产率。
4. 改善工作环境为员工创造一个舒适、安全的工作环境,提高员工的工作积极性和满意度,从而提高劳动生产率。
5. 加强企业文化建设加强企业文化建设,提高员工的凝聚力和向心力,使员工更加关注企业的发展,从而提高劳动生产率。
劳动生产率是衡量企业经济效率的重要指标,提高劳动生产率对于企业的发展和经济增长具有重要意义。
本文详细介绍了劳动生产率的计算方法,并探讨了提高劳动生产率的途径。
企业应结合自身实际情况,采取有效措施提高劳动生产率,以实现可持续发展。
五、劳动生产率的影响因素1. 技术进步技术进步是提高劳动生产率的关键因素之一。
劳动生产率劳动生产率是一个经济学上非常重要的指标,在国家和企业的发展中起着至关重要的作用。
通过提高劳动生产率,可以实现国家经济的增长和企业利润的提升。
在本文中,我将探讨劳动生产率的定义、影响因素以及提高劳动生产率的方法。
首先,我们来看一下劳动生产率的定义。
劳动生产率是指单位劳动投入能够创造的产出量。
具体而言,劳动生产率可以通过计算单位时间内生产的产品数量来衡量。
例如,假设一家工厂在一个小时内生产了100件产品,那么劳动生产率为100件/小时。
劳动生产率受到多种因素的影响。
首先,技术水平是决定劳动生产率的关键因素之一。
随着科技的进步和创新,生产过程变得更加高效和自动化,从而提高了劳动生产率。
其次,劳动力素质也对劳动生产率有着重要的影响。
高素质的劳动力更能够适应和掌握新技术,提高生产效率。
此外,劳动力的数量和质量、资本投入、市场需求等因素也会对劳动生产率产生影响。
那么如何提高劳动生产率呢?首先,提高技术水平是关键。
企业可以通过引进新技术和设备,加强研发创新,提高生产效率。
其次,提升劳动力素质也是至关重要的。
企业可以通过培训和教育,提高员工的技能和知识水平,使其更好地适应工作需求。
此外,合理配置劳动力和资源也可以提高劳动生产率。
企业可以通过科学的生产流程规划和人员搭配,实现资源的最优利用。
最后,提高劳动生产率还需要注重激励机制。
企业可以通过薪酬激励、职业发展和晋升机会等方式,激发员工的工作动力,从而提高生产效率。
然而,提高劳动生产率并不是一蹴而就的事情。
在实际操作中,还需注意以下几点。
首先,要合理运用科技支持,使技术成果能够更好地应用于生产实践中。
其次,要坚持人性化管理,关注员工的工作环境和身心健康,提高工作积极性和满意度。
同时,需要注重培养员工的团队精神和沟通能力,促进协同工作和信息共享。
此外,要及时适应市场需求的变化,灵活调整生产策略,提高资源的利用效率。
总之,劳动生产率是国家和企业发展的重要指标。
生产效率指标摘要:1.生产效率指标的定义和重要性2.生产效率指标的分类3.生产效率指标的计算方法4.提高生产效率的方法和策略5.我国生产效率现状及挑战6.总结正文:生产效率是衡量企业生产能力的重要指标,对于企业的发展和竞争力具有重要意义。
本文将为您详细介绍生产效率指标的相关内容。
首先,我们需要了解生产效率指标的定义和重要性。
生产效率是指在生产过程中,单位时间内生产的产品数量或产值,通常用劳动生产率、资本生产率和全要素生产率来表示。
生产效率的高低反映了企业生产过程中资源利用的效率,直接关系到企业的经济效益和市场竞争力。
其次,生产效率指标可以分为三类:劳动生产率指标、资本生产率指标和全要素生产率指标。
劳动生产率指标是指在单位时间内,员工生产的产品数量或产值。
资本生产率指标是指在单位时间内,资本投入生产的产品数量或产值。
全要素生产率指标则综合考虑了劳动力和资本的生产效率,是反映企业技术进步和生产管理水平的重要指标。
接下来,我们来探讨生产效率指标的计算方法。
劳动生产率指标的计算公式为:劳动生产率= 产品产量/ 员工人数。
资本生产率指标的计算公式为:资本生产率= 产品产量/ 资本存量。
全要素生产率指标的计算公式为:全要素生产率= 劳动生产率- 资本生产率。
在了解生产效率指标的计算方法后,我们需要探讨如何提高生产效率。
提高生产效率的方法和策略有很多,如改进生产工艺、优化生产流程、提高员工素质、实施精细化管理等。
企业应根据自身的实际情况,选择适合自己的提高生产效率的方法和策略。
当然,我们也要关注我国生产效率的现状及挑战。
当前,我国生产效率总体上呈现上升趋势,但与发达国家相比仍有较大差距。
此外,我国生产效率的地区差异和行业差异较大,一些地区和行业的生产效率亟待提高。
总之,生产效率指标是衡量企业生产能力的重要指标,对于企业的发展和竞争力具有重要意义。
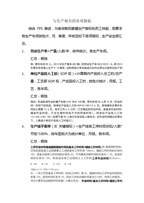
与生产相关的各项指标结合TPS推进,为有效熟知掌握生产指标和员工技能,现要求各生产车间按批次、月、季度、年核定如下各项指标,生产安全部汇总。
1、劳动生产率=产量/人数·年,按年统计。
各生产车间。
汇总:杨饶例:零件车间90人,2013年生产客车823辆,则劳动生产率=823/90=9.14,即2013年零件车间每人生产9.14辆车。
当然将统计单位换成月也可以得出月度劳动生产率。
2、单位产品投入工时(SOP后)=计算期内产品投入总工时/总产量,工艺部SOP后,产成品投入工时,按批次统计,月报。
工艺,各车间。
汇总:杨饶例如:形成标准作业的量产车型6101共计100辆,零件车间90人用15天(作业时间)时间下料完成,则单位产品投入工时=90*15/100=13.5天,即每辆车在零件车间加工需要13.5天,每天工作6.5小时(工艺确定的作业时间,是基本作业时间+辅助作业时间,不含生理时间和不可控停顿时间),则单位产品投入工时=13.5*6.5=87.75h(如果不是90人参与可按实际人数折合,在作业时间确认的情况下,人数越少单位产品投入工时越少)。
3、生产线平衡率(IE关键指标)=生产线各工序时间总和/人数*节拍*100%,按车型批次为统计单位,月报。
各车间。
汇总:杨饶工序作业时间是指剔除辅助时间的基本工作时间+辅助工作时间。
例:根据测时资料,已知完成某施工过程需要工人消耗基本工作时间100min,辅助工作时间的比例为15%,准备与结束工作时间的比例为5%,不可避免中断时间的比例为1.5%,休息时间的比例为10%,则完成该施工过程的工人工作的工序作业时间为(D)min。
A.134B.141C.115D.118100min/(1-15%)=118 min又:一项工作的基本工作时间(纯加工时间)是4h,辅助时间占工序作业时间的比率是12%,规范时间比率为7%,则该工作的定额时间是多少小时。
利用工时规范,可以计算劳动定额的时间定额,计算公式为:作业时间=基本工作时间+辅助工作时间=基本工作时间/(1—辅助时间%);定额时间=作业时间/(1—规范时间%),作业时间=4/(1—12%)=4.545(h) ,定额时间=4.545/(1—7%) =4.887(h).规范时间是工艺给出的余量。
劳动生产率的计算公式
劳动生产率是指单位劳动力生产的产品或服务数量。
它
是评价国家或行业生产能力、经济水平的重要指标。
在现代经济中,劳动生产率的提高已经成为各个国家和企业追求的目标之一。
劳动生产率的计算公式为:
劳动生产率=总产量/总劳动力
其中,总产量是指一定时期内,某种产品或服务的总生
产数量;总劳动力是指该时间段内从事生产的人员总数。
这里的人员可以包括全职和兼职的工作人员,也可以包括自雇和雇主本人。
例如,某家工厂在一年内生产了10万个产品,同时拥有100名全职工人和50名兼职工人,那么该工厂的劳动生产率为:
劳动生产率=10万/(100+50)=625
该工厂每人的平均产量为625个产品。
劳动生产率的计算可以反映企业或国家的生产效率。
一
般来说,劳动生产率高的企业或国家,其生产效率就越高。
因此,劳动生产率的提高可以通过提高生产力和改善生产技术来实现。
提高生产力是指采用更加先进的机械设备、生产工艺和
管理模式,减少生产成本,提高生产效率。
同时,还可以提高员工的工作素质和技能,以便他们更好地发挥自己的职业能力。
改善生产技术是指采用新的生产工艺、新材料、新技术、
新产品等,提高产品质量和技术含量,满足市场需求,提高市场竞争力。
总的来说,劳动生产率是一个重要的经济指标,反映了企业或国家的生产效率和经济水平。
通过科学的管理和创新技术,提高劳动生产率是企业和国家实现可持续发展的重要路径之一。
人力资源部劳动生产率的计算方法人力资源部劳动生产率是指人力资源部门在一定时间内创造的价值与所使用的劳动力成本之比。
它是衡量人力资源部门绩效的重要指标之一,反映了人力资源部门的效率和效益。
人力资源部劳动生产率的计算方法有多种,下面将介绍两种常用的计算方法。
方法一:总产出法总产出法是将一段时间内人力资源部门所创造的所有价值相加,然后除以该时期的劳动力成本。
计算公式如下:劳动生产率=总产出/劳动力成本要计算总产出,可以将以下几个方面的价值相加:1.招聘产出:用于吸引和招聘人才的活动,如广告费用、招聘渠道费用等;2.培训产出:用于培训和开发员工的活动,如培训费用、教材费用等;3.绩效管理产出:通过绩效管理活动刺激员工的工作动力和积极性,提高工作效率;4.福利产出:为员工提供的福利待遇,包括社保、医疗保险、奖金等;5.离职成本:因员工离职所造成的招聘、培训等费用。
例如,某公司在一年内人力资源部门的总产出为1000万元,劳动力成本为200万元,则该公司的人力资源部劳动生产率为:劳动生产率= 1000 / 200 = 5方法二:单位时间产出法单位时间产出法是将一段时间内人力资源部门所创造的价值,除以该时期的劳动力工作时间。
计算公式如下:劳动生产率=产出价值/劳动力工作时间产出价值可以通过以下两方面的价值来衡量:1.人力资源部门的招聘效果:包括招聘到的优秀人才数量、招聘到的人才质量等;2.员工的工作效率:包括员工的工作质量和工作数量。
劳动力工作时间是指在一段时间内,人力资源部门员工所投入的工作时间。
例如,某公司在一个月内人力资源部门的产出价值为100万元,员工的工作时间为400小时,则该公司的人力资源部劳动生产率为:劳动生产率= 100 / 400 = 0.25万元/小时人力资源部劳动生产率的计算方法可以根据具体情况和需要进行调整和改进。
同时,要注意计算中的相关数据的准确性和全面性,以保证计算结果的可靠性。
此外,人力资源部门还可以通过与其他部门的数据对比,评估人力资源部门在公司内部的绩效水平。
劳动统计指标解释
劳动统计是指对国家或地区内的劳动力情况进行数据统计和分析的过程。
劳动
统计指标则是在劳动统计过程中使用的一些衡量劳动力情况的标准和指标。
下面将对几个常见的劳动统计指标进行解释。
1. 就业率:就业率是指就业人口占劳动年龄人口的比例。
它可以反映一个国家
或地区的就业状况和劳动力利用率。
就业率的提高通常意味着更多的人能够找到工作或保持就业状态,这对于经济发展和社会稳定非常重要。
2. 失业率:失业率是指失业人口占劳动力人口的比例。
失业率反映了一个国家
或地区就业市场的紧张程度。
高失业率通常意味着就业机会相对较少,可能导致社会问题和经济不稳定。
政府通常会采取各种措施,如培训计划和创造就业机会,以减少失业率。
3. 劳动参与率:劳动参与率是指劳动年龄人口中参与劳动力市场的人口比例。
劳动参与率可以衡量劳动力资源的利用效率。
较高的劳动参与率通常意味着更多的人参与生产和创造价值,有助于推动经济增长。
然而,劳动参与率也受到诸多因素的影响,如教育水平、性别平等以及经济形势等。
4. 劳动生产率:劳动生产率是指每个劳动者在一定时间内创造的价值或产出。
劳动生产率是一个重要的经济指标,它反映了劳动力利用效率和国家或地区的竞争力。
高劳动生产率意味着单位劳动力创造的价值更高,能提高整体经济机构的效益。
这些劳动统计指标能够帮助决策者和研究人员了解劳动力市场的状况和变化趋势,从而制定相应的政策和措施来促进就业、减少失业、提高劳动力生产力,进而促进经济的可持续发展。
劳动生产率应该如何计算劳动生产率是指单位劳动投入所创造的产出价值。
它是衡量一个国家、企业或个体生产效率、技术水平和经济发展水平的重要指标。
计算劳动生产率的方法有多种,根据不同的需求和情境,可以选择不同的计算方法。
一、劳动生产率的基本定义劳动生产率 = 总产出 / 劳动投入总产出是指一个特定时期内生产的所有产品和服务的总价值。
劳动投入则是指实际从事生产活动的劳动者数量,通常以工时或人数衡量。
通过将总产出除以劳动投入,我们可以得到单位劳动投入所创造的产出价值。
二、计算劳动生产率的具体方法1. 单劳动生产率计算单劳动生产率是指每个劳动者在单位时间内所创造的产出价值。
计算方法为:单劳动生产率 = 总产出 / 劳动者数量。
2. 多劳动生产率计算多劳动生产率是指多个劳动者在单位时间内所创造的总产出价值。
计算方法为:多劳动生产率 = 总产出 / 劳动者总数。
3. 行业或国家劳动生产率计算对于某个行业或整个国家的劳动生产率计算,可以将所有行业或部门的产出进行汇总,例如通过国内生产总值(GDP)来衡量。
计算方法为:劳动生产率 = GDP / 劳动者数量。
4. 跨国劳动生产率计算在跨国比较劳动生产率时,需要考虑不同国家之间的货币价值差异和物价水平差异。
通常采用国际比价法来进行调整,将产出转换为同一货币单位的价值后再进行计算。
5. 按照劳动类型计算不同类型的劳动可能具有不同的劳动生产率。
例如,体力劳动和脑力劳动可能需要采用不同的计算方法。
可以根据实际需求通过分别计算不同类型劳动的产出价值来获得更准确的劳动生产率数据。
三、劳动生产率计算的局限性虽然劳动生产率是一个重要的经济指标,但它并不能完全反映一个国家、企业或个体的实际生产效率和经济水平。
劳动生产率计算存在以下几个局限性:1. 忽略其他要素的影响:劳动生产率只考虑劳动投入和产出之间的关系,忽略了其他生产要素如资本、技术和自然资源的影响。
2. 忽略产出质量:劳动生产率只关注产出的数量,而忽略了产出的质量。
劳动生产率(labour productivity)劳动生产率是指劳动者在一定时期内创造的劳动成果与其相适应的劳动消耗量的比值[编辑本段]劳动生产率概述具体劳动生产使用价值的能力或效率。
劳动生产率水平可以用同一劳动在单位时间内生产某种产品的数量来表示,单位时间内生产的产品数量越多,劳动生产率就越高,反之,则越低;也可以用生产单位产品所耗费的劳动时间来表示,生产单位产品所需要的劳动时间越少,劳动生产率就越高,反之,则越低。
全员劳动生产率指根据产品的价值量指标计算的平均每一个从业人员在单位时间内的产品生产量。
是考核企业经济活动的重要指标,是企业生产技术水平、经营管理水平、职工技术熟练程度和劳动积极性的综合表现。
目前我国的全员劳动生产率是将工业企业的工业增加值除以同一时期全部从业人员的平均人数来计算的。
计算公式为:全员劳动生产率=工业增加值/全部从业人员平均人数[编辑本段]影响劳动生产率高低主要因素劳动生产率的状况是由社会生产力的发展水平决定的。
具体说,决定劳动生产率高低的因素主要有:①劳动者的平均熟练程度。
劳动者的平均熟练程度越高,劳动生产率就越高。
劳动者的平均熟练程度不仅指劳动实际操作技术,而且也包括劳动者接受新的生产技术手段,适应新的工艺流程的能力。
②科学技术的发展程度。
科学技术越是发展,而且越是被广泛地运用于生产过程,劳动生产率也就越高。
③生产过程的组织和管理。
主要包括生产过程中劳动者的分工、协作和劳动组合,以及与此相适应的工艺规程和经济管理方式。
④生产资料的规模和效能。
主要指劳动工具有效使用的程度,对原材料和动力燃料等利用的程度。
⑤自然条件。
主要包括与社会生产有关的地质状态、资源分布、矿产品位、气候条件和土壤肥沃程度等。
[编辑本段]劳动生产率分类劳动生产率按其计算的范围可分为:①个别劳动生产率。
包括个人劳动生产率和企业劳动生产率。
前者按个别劳动者的劳动耗费来计算;后者按个别企业的劳动耗费来计算。
劳动生产率简单解释劳动生产率简单解释在当今快节奏的社会中,劳动生产率是一个经济学中常被提及的概念。
它是评估一个国家或者企业生产力的重要指标。
劳动生产率的提高不仅对于经济发展至关重要,也对于个人的职业发展和社会进步有着积极的影响。
本文将从简单解释劳动生产率的概念开始,通过深入探讨其影响因素,回顾其理论模型,以及分析其对经济和个人发展的意义。
一、劳动生产率的定义和影响因素劳动生产率是指劳动者在单位时间内创造的价值或生产的产品数量。
简单来说,它可以衡量一定劳动投入所实现的经济产出,是劳动效率的重要指标。
影响劳动生产率的因素多种多样,其中包括技术水平、劳动力素质、资源配置、生产工具和管理方式等。
技术水平的提高对劳动生产率产生了重要影响。
随着科技的进步和创新的推动,新技术、新产品和新生产方式不断涌现,使得工人在同样的时间里可以生产更多的产品或者提供更多的服务。
自动化设备的广泛应用和信息技术的迅速发展,使得很多重复性劳动可以被机器替代,从而提高了劳动生产率。
劳动力素质的提高也是影响劳动生产率的关键因素之一。
受教育程度、专业技能和工作经验都会对个体的劳动创造力产生直接影响。
一个掌握了先进知识和技能的劳动者,往往能够更加高效地完成工作任务,从而提高劳动生产率。
个人和国家应该注重教育和技能培训,并提供更多的机会去提高劳动者的素质。
资源配置的合理性和生产工具的改进也会对劳动生产率产生重要影响。
在生产过程中,各种资源的配置决定了生产效益的高低。
资源的流动和利用效率的提高,能够进一步提高劳动生产率。
生产工具的升级和改进也是提高劳动生产率的重要手段。
采用更高效的机器设备、创新的生产工艺以及先进的管理模式,能够有效地提升生产力水平。
二、劳动生产率的理论模型为了更好地理解劳动生产率的变化规律,经济学家们提出了一系列的理论模型。
其中最著名的是柯布-道格拉斯生产函数模型。
该模型描述了劳动、资本和技术对生产过程的影响关系,揭示了劳动生产率与投入要素之间的关联。
企业全员劳动生产率全员劳动生产率:指根据产品的价值量指标计算的平均每一个从业人员在单位时间内的产品生产量。
是考核企业经济活动的重要指标,是企业生产技术水平、经营管理水平、职工技术熟练程度和劳动积极性的综合表现。
计算公式为:全员劳动生产率=劳动生产总值值/全部从业人员平均人数。
企业全员劳动生产率计算公式是什么?企业全员劳动生产率计算公式是:全员劳动生产率=工业增加值/全部从业人员平均人数。
有两种算法:1、劳动生产率的直(接)算法:以单位时间内生产的产品数量或销售额为单位进行计算。
工业企业的劳动生产率=产品数量/生产时间商业企业的劳动生产率=销售额/销售人数。
2、劳动生产率的逆算法:以工人生产单位产品所消耗的工时为单位进行计算,即:劳动生产率=生产时间/产品的数量说明:直(接)算法的数值越大,即单位时间生产的产品越多,劳动生产率也就越高逆算法结果越小,说明生产一个产品所消耗的工时越少,当然劳动生产率也就越高。
其他公式:工业生产总值=当月主营业务收入+库存商品期末余额—库存商品期初余额。
当月销售收入=当月销售数量×当月销售单价。
库存商品期末余额=库存商品期末数量×当月销售单价。
库存商品期初余额=库存商品期初数量×当月销售单价。
资料拓展:全员劳动生产率,是指反映一个地区所有从业者在一定时期内创造的劳动成果与其相适应的劳动消耗量的比值,衡量劳动力要素的投入产出效率。
全员劳动生产率指根据产品的价值量指标计算的平均每一个从业人员在单位时间内的产品生产量。
是考核企业经济活动的重要指标,是企业生产技术水平、经营管理水平、职工技术熟练程度和劳动积极性的综合表现。
我国的全员劳动生产率是将国内生产总值除以同一时期全部从业人员来计算的。
全员劳动生产率=国内生产总值/全部从业人员为了使各年度的全员劳动生产率数字可以比较,1990年以前各年的全员劳动生产率均按指数换算成1990年不变价格。
工业企业全员劳动生产率是工业企业全员劳动生产率考核企业经济效益的指标之一。
社会劳动生产率标准
社会劳动生产率标准指的是单位劳动时间内产出的价值或效益。
一般来说,社会劳动生产率标准可以通过以下指标衡量:
1. GDP(国内生产总值):指一国或地区在一定时间内的全
部生产活动所创造的总价值。
2. 劳动生产率:指单位劳动时间内创造的价值或效益。
3. 单位产品劳动投入:指生产或提供一个单位产品所需的劳动时间或劳动力数量。
4. 单位劳动成本:指生产或提供一个单位产品所需的劳动费用。
5. 利润率:指单位产品销售收入中利润的比例。
6. 技术水平:指生产过程中所应用的技术和技术设备的先进程度。
7. 生产效率:指单位时间内生产的产品数量或服务数量。
这些指标可以用来衡量社会劳动生产率的水平和变化,也可作为评估经济发展、劳动效益和竞争力的重要依据。
不同国家、地区、产业和企业的社会劳动生产率标准可能不同,受到人力资源、技术水平、资本投入和市场需求等因素的影响。
作者: 吕其鲁
出版物刊名: 人文杂志
页码: 28-30页
主题词: 实物量;劳动生产率指标;完全价值;净产值;总产值;同度量;计算问题;使用价值量;产值指标;单位产品
摘要: <正> 劳动生产率是反映工业企业生产经营管理水平的重要指标,因此,在工业统计工作实践中,如何正确计算劳动生产率就成为一个需要认真探索的课题。
下面拟就此题谈点粗浅看法。
劳动生产率是指人的活劳动在一定时间内生产的使用价值量。
如所周知,直接表示使用价值量的统计指标是产品实物量。
据此,劳动生产率统计指标的基本计算公式是:产品实物量/劳动时间消耗量。
对于生产多种产品的企业来讲,由于算不出各种产品的实物总产。
企业统计学习辅导(二)第三章企业经营要素统计一、企业统计要素统计的一般问题??? 企业经营要素包括劳动力、劳动资料和劳动对象,以及科学技术的投入。
企业经营要素统计指标体系由各种要素的描述指标组成:(1)劳动力指标包括劳动力的数量、构成、素质指标;劳动力的时间利用指标、劳动生产率和劳动报酬指标。
(2)劳动资料指标包括设备数量、构成、更新指标;设备利用指标以及产品生产能力指标。
(3)劳动对象指标包括原材料的收入、消费、库存指标以及利用指标。
(4)技术投入指标包括技术开发投入指标和技术统计指标等。
二、企业劳动力的统计企业劳动力又称为企业劳动者,是指经企业安排在企业从事劳动和工作,并取得劳动报酬的人员,包括固定工、合同工、临时工和计划外用工。
现行制度的统计原则规定,统计企业劳动者应“谁发工资谁统计”。
反映企业劳动力数量的指标有两种基本形式:一是期末人数,是指企业在报告期(月、季、年等)最后一天所拥有的人数。
二是平均人数,是指在一定时期内平均每天拥有的人数。
期末人数指标可满足劳动力管理方面的需要,平均人数指标反映了企业在一定时期内拥有人数的一般水平。
在经济分析中平均人数指标具有广泛的用途,其计算要按报告期的日历天数计算,即用每天人数之和除以日历天数。
计算公式为:三、劳动时间利用指标报告期生产工人平均人数制度工作日长度劳动时间利用指标是在核算企业直接生产者各种劳动时间总量的基础上计算的。
工业企业的劳动时间种类有:日历工时数、制度工时数、出勤工时数、实际生产工时数等等。
各种劳动时间及其相互关系如下:实际生产工时数出勤工时数停工工时数制度工时数非生产工时数日历工时数缺勤工时数公休工时数时间利用指标有:出勤率、作业率和制度工时利用率等。
有关的劳动时间及时间利用指标的计算公式如下:制度工时数=日历工时数-公休工时数以上是工业企业的劳动时间利用指标的计算。
对于商品流通企业,一般主要是反映出勤率的情况。
【例题】某企业4月份平均每日生产工人人数为100人,该月公休节假日数4天,每天制度工作日长度8小时。
根据4月份考勤记录和工时记录得到:缺勤工时数800工时,停工工时数200工时,非生产工时数300工时。
试计算时间利用指标。
日历工时数= ×日历人数×=100×30×8=24000(工时)制度工时数=日历工时数-公休工时数=24000-100×4×8=20800(工时)出勤工时数停工工时数非生产工时数出勤工时数=制度工时数-缺勤工时数=20800-800=20000(工时)= ――=20000―200―300=19500(工时)四、劳动生产率指标劳动生产率是指劳动者在一定时期内生产的产品数量或经营成果与相应的劳动消耗量的比值。
对于劳动生产率指标可以从以下四个方面加以理解和掌握:第一,劳动生产率的两种基本表现形式:(1)用单位劳动时间内生产的产品数量或完成的工作量表示。
计算公示为:(2)用单位产品或单位工作量耗用的劳动时间表示。
计算公示为:通常,前者称为正指标,后者称为逆指标,二者的含义有区别,但其经济意义一致。
二者在数值上互为倒数。
第二,劳动生产率在其基本表现形式的基础上,有各种不同的指标。
如:全员劳动生产率、工人劳动生产率;年劳动生产率、月劳动生产率、日劳动生产率;等等。
第三,劳动生产率指数是表明劳动生产率变动程度的指标,有可变构成指数、固定构成指数和结构影响指数。
三者之间的关系是:可变构成指数等于固定构成指数和结构影响指数之积。
用公式表示如下:第四,劳动生产率变动分析可以从两个方面进行:其一是分析劳动生产率变动所带来的生产经营成果;其二是劳动生产率变动的原因。
【例题】某公司所属两煤矿的资料如下:劳动生产率 可变构成指数 报告期比基期 劳动生产率提高 劳动生产率 固定构成指数 由于劳动生产率提高 使公司劳动生产率提高 劳动生产率 结构影响指数 由于职工结构变化使公司劳动生产率提高解: ∑∑∑∑÷=000111T Tq T T q =477.7÷380=125.71% ∑∑∑∑÷=000111T Tq T T q =477.7-380=97.7(吨/人) ∑∑∑∑÷=110111T T q T T q=477.7÷438.46=108.95%∑∑∑∑÷=110111T T q T T q=477.7-438.46=39.24(吨/人)∑∑∑∑÷=000110T Tq T T q=438.46÷380=115.38%=438.46-380=58.46(吨/人) 以上指标体系有如下关系:125.71%=108.95%×115.38%97.7吨/人=39.24吨/人+58.46吨/人五、企业工资统计(一)企业工资总额工资是企业劳动者的劳动报酬,它以价值形式体现着企业在生产经营活动中的活劳动投入。
企业工资总额是指企业在一定时期(年、季、月)内,实际支付给全部企业劳动者的劳动报酬总额。
企业工资总额也是国家统计制度规定的“企业职工工资总额”,其统计应遵循国家的统一规定。
企业工资总额包括以下五个部分:(1)标准工资;(2)奖金;(3)津贴和补贴;(4)加班加点工资;(5)特殊情况下支付的工资。
(二)平均工资的计算和分析平均工资是指一定时期内劳动者的人均工资额。
其计算公式为:平均工资表明企业劳动者的工资水平。
平均工资的变动程度是用平均工资指数来表示的。
其计算公式为:平均工资指数既包括企业劳动者工资水平变动的影响,同时也包括工资水平不同的各部分劳动者结构变动的影响,被称为平均工资可变构成指数。
三个指数间的关系为:平均工资可变构成指数=平均工资固定构成指数×平均工资结构影响指数(三)平均工资增长与劳动生产率增长的关系研究平均工资增长与劳动生产率增长的关系的基本指标是工资相对增长系数。
工资相对增长系数是平均工资指数与劳动生产率指数对比的结果。
其计算公式为:工资相对增长系数=平均工资指数÷劳动生产率指数工资相对增长系数反映了平均工资变动对劳动生产率变动之间的数量对比关系,其实质是表明生产成果(产量或产值)的工资费用率的变动程度。
(四)平均工资增长与物价增长的关系研究平均工资增长与物价增长的关系,采用的指标是实际工资和实际工资指数。
实际工资是指以用货币工资能够实际购买到的消费品和服务数量为标准的工资额。
计算公式为:实际工资=货币工资(平均工资)÷物价指数实际工资指数表明用货币工资实际能购买到的消费品及服务数量的变动程度,能较确切地反映企业劳动者实际生活水平的变动状况。
计算公式有两种:实际工资指数=报告期实际工资÷基期实际工资实际工资指数=货币工资指数÷生活费指数【例题】某企业职工平均工资和劳动生产率资料如下:(1)计算工资相对增长系数。
(2)计算人均工资费用降低(或增加)额。
(3)分析平均工资增长与劳动生产率增长的关系。
解:(1)劳动生产率指数平均工资指数工资相对增长系数= =0.8549(2)人均工资费用降低额=报告期平均工资)11(工资相对增长系数-⨯ =9500)8549.011(-⨯ =-1612.41(元)(3)工资相对增长系数为0.8549,小于1,说明该企业平均工资的增长低于劳动生产率的增长。
企业在提高平均工资的同时,工资费用却有所降低,人均降低额为1612.41元。
六、企业固定资产的概念及统计指标固定资产是指使用期限较长(一般在一年以上),单项价值较高(在规定限额以上),在使用过程中始终保持原有实物形态的劳动资料及其他物质资料。
不同经营性质的企业,固定资产分类方法和重点有着一定的差别。
对于工业企业来说,工业设备在固定资产中占有极为重要的地位。
而商品流通企业的固定资产,主要分为房屋、仓库、营业设备、运输工具四类。
企业拥有固定资产的数量,既要从实物角度反映,也要从价值角度反映。
(一)企业固定资产的实物量指标企业固定资产的实物量是在固定资产分类的基础上,根据不同固定资产的特实有设备 利用率 实有设备安装率 已安装设备完好率 完好设备 利用率 生产设备综合利用率点及经营管理的需要采用不同的实物单位分别统计。
(二)工业企业的设备数量指标工业企业的设备数量指标主要有实有设备、已安装设备、使用设备、完好设备四个范畴。
工业企业设备数量指标的主要表现形式有期末设备数和设备平均数两种。
(三)企业固定资产价值量指标固定资产价值量指标有三个:固定资产原值、固定资产净值和固定资产重置完全价值。
1、固定资产原值是指购买或建造各种固定资产时,实际支付的金额,以及以后改建或扩建所追加投资金额的合计。
2、固定资产净值是指固定资产原值减去固定资产累计折旧额后的净额,也就是固定资产原值扣除因磨损而转移到产品成本中去的那部分价值以后余存的价值。
该指标可以反映固定资产的磨损程度,表明企业固定资产的实有价值。
3、固定资产重置完全价值是指在现时的生产技术条件下,重新购建同样的固定资产所需要支出的全部金额。
该指标比较真实地反映了固定资产的现时价值,但实际计算比较复杂,应用不很普遍。
企业固定资产总量指标有期末指标和平均指标两种形式。
其平均指标应按序时平均法计算。
常用公式如下:七、生产性企业生产设备利用指标生产性企业生产设备利用指标共分四类,即:数量利用指标、时间利用指标、能力利用指标以及综合利用指标。
第一,生产设备数量利用指标有如下四种:完好设备利用率=完好设备中实际使用设备数以上四个指标各有其意义,但相互之间又有一定的联系。
公式如下:第二,生产设备时间利用指标的基本计算公式为:第三,生产设备能力利用指标的基本计算公式为:第四,生产设备综合利用指标有两种形式:一是综合利用率指标,二是实际= × ×生产设备综合利用率某类设备的产品生产能力设备数量设备全年有效工作时间单项设备生产能力= ××综合效率指标。
计算公式如下:=设备能力利用率×设备时间利用率=设备实际生产效率×设备时间利用率八、工业产品生产能力指标工精产品生产能力是指工业企业生产某种产品的全部设备,在原材料、燃料供应充分,劳动力配备合理,以及设备正常运转条件下,可能达到的最大年产量。
计算和确定工业产品生产能力必须遵守以下基本原则:(1)应将与该种产品生产有关的全部设备能力进行综合平衡。
(2)不应考虑原材料、燃料的供应,劳动力的配备以及厂外运输等条件的影响。
(3)企业应按原设计规定的或上级规定的产品方向及品种构成计算产品生产能力。
(4)工业产品生产能力应就各种产品分别计算。
工业产品生产能力是各类设备产品生产能力的综合平衡能力。