准确填报利润表“所得税费用”
- 格式:doc
- 大小:20.50 KB
- 文档页数:4
利润表3种模板模板一:简单利润表一、营业收入1. 主营业务收入2. 其他业务收入二、营业成本1. 主营业务成本2. 其他业务成本三、税金及附加四、销售费用五、管理费用六、财务费用七、营业利润八、营业外收入九、营业外支出十、利润总额十一、所得税费用十二、净利润模板二:详细利润表一、营业收入1. 主营业务收入销售商品收入提供劳务收入其他收入2. 其他业务收入投资收益资产处置收益其他收入二、营业成本1. 主营业务成本直接材料成本直接人工成本制造费用2. 其他业务成本投资成本资产处置成本其他成本三、税金及附加四、销售费用1. 广告费2. 业务招待费3. 运输费4. 其他销售费用五、管理费用1. 办公费2. 差旅费3. 折旧费4. 其他管理费用六、财务费用1. 利息支出2. 汇兑损失3. 其他财务费用七、营业利润八、营业外收入1. 政府补助2. 其他营业外收入九、营业外支出1. 资产减值损失2. 其他营业外支出十、利润总额十一、所得税费用十二、净利润模板三:综合利润表一、营业收入1. 主营业务收入2. 其他业务收入二、营业成本1. 主营业务成本2. 其他业务成本三、税金及附加四、销售费用五、管理费用六、财务费用七、营业利润八、营业外收入九、营业外支出十、利润总额十一、所得税费用十二、净利润十三、其他综合收益十四、综合收益总额利润表3种模板模板一:简单利润表一、营业收入1. 主营业务收入2. 其他业务收入二、营业成本1. 主营业务成本2. 其他业务成本三、税金及附加四、销售费用五、管理费用六、财务费用七、营业利润八、营业外收入九、营业外支出十、利润总额十一、所得税费用十二、净利润模板二:详细利润表一、营业收入1. 主营业务收入销售商品收入提供劳务收入其他收入2. 其他业务收入投资收益资产处置收益其他收入二、营业成本1. 主营业务成本直接材料成本直接人工成本制造费用2. 其他业务成本投资成本资产处置成本其他成本三、税金及附加四、销售费用1. 广告费2. 业务招待费3. 运输费4. 其他销售费用五、管理费用1. 办公费2. 差旅费3. 折旧费4. 其他管理费用六、财务费用1. 利息支出2. 汇兑损失3. 其他财务费用七、营业利润八、营业外收入1. 政府补助2. 其他营业外收入九、营业外支出1. 资产减值损失2. 其他营业外支出十、利润总额十一、所得税费用十二、净利润模板三:综合利润表一、营业收入1. 主营业务收入2. 其他业务收入二、营业成本1. 主营业务成本2. 其他业务成本三、税金及附加四、销售费用五、管理费用六、财务费用七、营业利润八、营业外收入九、营业外支出十、利润总额十一、所得税费用十二、净利润十三、其他综合收益十四、综合收益总额除了上述三种模板,您还可以根据公司的具体情况和需求,对利润表进行进一步的细化和调整。
利润表,也称为损益表,是会计报表中的重要一项,用以反映企业在一定会计期间内的经营成果。
它通过对企业收入和支出的详细分类和分析,展示了企业盈利能力的情况,是投资者、管理层和其他利益相关者了解企业经营状况和财务健康程度的重要依据。
下面将从利润表的定义、编制方法、格式和填写要点等方面进行详细介绍。
一、利润表的定义利润表是企业会计报表中的一种,主要用于反映企业在特定会计期间内所取得的收入、发生的费用和得到的利润。
利润表的编制目的是为了向利益相关者展示企业盈利能力的状况,为投资者、管理层、债权人、经营者等提供有关企业经营成果的信息,是一份非常重要的财务报表。
二、利润表的编制方法1. 收入的确认在利润表的编制中,首先需要确认企业在特定会计期间内所取得的收入。
收入包括销售商品、提供劳务、投资收益等,需要根据相关会计准则和政策进行确认和分类。
2. 费用的核算其次,要对企业在会计期间内发生的各项费用进行核算。
包括销售费用、管理费用、财务费用等,需要根据实际发生的情况进行详细分类和核算。
3. 利润的计算利润表的核心就是利润的计算,利润=收入-费用。
通过对收入和费用的详细核算和计算,可以得出企业在特定会计期间内的净利润。
三、利润表的格式利润表一般包括以下内容:1. 销售收入2. 减:销售成本3. 税前利润4. 减:所得税费用5. 净利润四、利润表的填写要点1. 明晰收入来源在填写利润表时,需要明确标示企业在特定会计期间内的收入来源,包括主营业务收入、其他业务收入等,要求收入的确认和核算符合相关会计准则和政策要求。
2. 细致费用分类对企业在会计期间内发生的各类费用需要进行细致的分类和核算,包括销售费用、管理费用、财务费用等,要求费用的核算符合实际发生和相关会计准则的规定。
3. 准确利润计算利润表的最终目的是计算企业在特定会计期间内的净利润,需要准确计算并反映在利润表中,同时要求所得税费用的核算也要符合税法规定和会计准则的要求。
利润表中的所得税费⽤怎么确定企业核算所得税,主要是为了确定当期应缴所得税以及利润表中应确认的所得税费⽤。
在按照资产负债表债务法核算所得税的情况下,利润表中的所得税费⽤由当期所得税和递延所得税两部分组成。
⼀、当期所得税当期所得税是指企业按照税法规定计算确定的针对当期发⽣的交易和事项,应缴纳给税务部门的所得税⾦额,即应缴所得税。
当期所得税应以适⽤的税收法规为基础计算确定,会计处理与税收处理不同的,应在会计利润的基础上,按照适⽤税收法规的要求进⾏调整,计算出当期应纳税所得额,按照应纳税所得额与适⽤税率计算确定当期应缴所得税。
如果有依照《企业所得税法》和相关税收优惠规定减征、免征和抵免的应纳税额,还应作相应扣减。
计算公式为:当期应缴所得税(应纳税额)=应纳税所得额×适⽤税率-减免税额-抵免税额其中,应纳税所得额的计算公式有不同的表述⽅法:公式1:应纳税所得额=每⼀纳税年度的收⼊总额-不征税收⼊-免税收⼊-各项扣除-允许弥补的以前年度亏损;公式2:应纳税所得额=会计利润±纳税调整额=会计利润±永久性差异纳税调整额±暂时性差异纳税调整额=会计利润+纳税调整增加项⽬⾦额-纳税调整减少项⽬⾦额⼆、递延所得税递延所得税根据企业会计准则规定来确定,递延所得税负债,核算企业在未来期间应缴纳的所得税;递延所得税资产,核算企业在未来期间可以抵减的所得税。
递延所得税=(递延所得税负债的期末余额-递延所得税负债的期初余额)-(递延所得税资产的期末余额-递延所得税资产的期初余额)三、所得税费⽤利润表中的所得税费⽤=当期所得税+递延所得税【例】某股份公司2007年2⽉注册成⽴,系增值税⼀般纳税⼈,执⾏企业会计准则。
适⽤的企业所得税税率为25%,2007年度应纳税所得额为-40万元,“递延所得税资产——亏损”科⽬余额10万元。
2008年度有关纳税资料如下:1.销售产品取得不含税销售额7800万元,债券利息收⼊180万元,其中国债利息收⼊50万元;销售成本3900万元,缴纳增值税530万元,城市维护建设税和教育费附加53万元。
利润表“所得税费⽤”要怎样正确填报《企业所得税法实施条例》第⼀百⼆⼗⼋条规定,企业所得税分⽉或者分季度预缴,由税务机关具体核定。
《企业所得税法》第五⼗四条规定,企业分⽉或者分季度预缴企业所得税时,应当按照⽉度或者季度的实际利润额预缴;按照⽉度或者季度的实际利润额预缴有困难的,可以按照上⼀纳税年度应纳税所得额的⽉度或者季度平均额预缴,或者按照经税务机关认可的其他⽅法预缴。
预缴⽅法⼀经确定,该纳税年度内不得随意变更。
关于实际利润额的确定,国家税务总局《关于填报企业所得税⽉季度预缴纳税申报表有关问题的通知》(国税函〔2008〕635号)规定,按会计制度核算的利润额减除以前年度待弥补亏损以及不征税收⼊、免税收⼊后的余额来确认。
在实际操作中,纳税⼈按⽉度或者按季度申报缴纳企业所得税和年终汇算清缴申报利润表时,经常遇到三个⽅⾯的问题:1.预缴企业所得税时,确定的实际利润额即应纳税所得额不准确。
2.年终汇算清缴时,遇到多预缴企业所得税的情况,不作账务调整。
3.年度利润表中填报的所得税费⽤不正确。
现举例进⾏说明。
与所得税核算有关的资料某公司适⽤的企业所得税税率为25%,按季度申报预缴企业所得税,年终汇算清缴。
递延所得税资产及递延所得税负债不存在期初余额。
2009年有关情况如下:(1)第⼀季度实现会计利润总额为90万元,包括从市级财政部门取得的专项⽤途的财政性资⾦3万元(符合税法规定的不征税收⼊条件)、国债利息收⼊2万元。
以前年度尚未弥补的亏损为5万元。
被⼯商部门罚款1万元。
(2)第⼆季度累计实现会计利润总额为100万元,第三季度累计实现会计利润总额为-10万元,第四季度累计实现会计利润总额为60万元。
(3)年末A固定资产的账⾯价值为30万元,计税基础为20万元;B固定资产的账⾯价值为20万元,计税基础为26万元(其他资产和负债⽆暂时性差异)。
(4)年终汇算清缴纳税调整后应纳税所得额为64万元。
预缴及年终汇算清缴(1)第⼀季度预缴企业所得税时的应纳税所得额为80万元(90-3-2-5)。
利润表填制方法
嘿,朋友们!今天咱来聊聊利润表填制方法。
这可是个超级重要的事儿啊!
首先,来说说步骤和注意事项。
咱得先把各项收入准确地填进去,像主营业务收入啦、其他业务收入啥的,可不能弄错了呀!然后算清楚各项成本和费用,这可得仔细咯,一分一厘都不能马虎。
还有啊,别忘了把那些非经常性损益也考虑进去,不然可就不准确啦!在填的时候,一定要认真核对数据,就像走钢丝一样小心翼翼,千万别掉以轻心。
接着谈谈这过程中的安全性和稳定性。
就好比盖房子,根基得打牢呀!数据的安全和稳定就像是房子的根基,要是出了问题,那可不得了。
要保证数据的准确性和完整性,不能有任何漏洞,不然就像千里之堤毁于蚁穴,后果不堪设想啊!
再来说说应用场景和优势。
利润表那可是用处多多啊!企业管理者可以通过它来了解企业的经营状况,就像船长通过罗盘掌握船只的航向一样。
投资者也能根据利润表来判断企业的盈利能力,决定要不要投资。
它的优势就在于能直观地反映企业的利润情况,让人一目了然。
咱来看看实际案例吧。
比如说某公司,通过认真填制利润表,发现了一些成本过高的问题,及时采取措施进行了优化,结果利润大幅提升了呢!这效果,那可真是杠杠的!
总之,利润表填制方法太重要啦!咱可得重视起来,认真做好每一步,让它成为我们了解企业的有力工具!。
一文搞懂所得税费用和利润调整表最近不少朋友反映,问小编能不能讲解一下关于所得税和利润调整表如何填,其实说实话,填这个表,确实不太容易,不光涉及到当期所得税的测算,还要结合递延所得税的知识才能填好,在注会考试中,所得税章节本身也是难点问题。
虽然如此,但小编也争取用原理并结合小案例的方式把本节内容讲好。
首先我们看下附注中,这张表的样子:看完是不是觉得很迷糊,感觉不知道从何下手,但其实这张表的填写是有他的原理的,把原理搞清了,表就好填了。
下面开始讲原理:我们知道,所得税费=当期所得税费用+递延所得税费用+调整以前期间所得税影响关于当期所得税费用,在上期讲解当期所得税费用测算时时我们也讲了,它是指当期应向税务局交的钱,应该从会计口径的利润总额通过一系列调增及调减事项调整成应纳税所得额,然后再乘以税率,即:当期所得税=(利润总额±调整事项)× 所得税税率而调整以前所得税影响一般指在汇算清缴上年度所得税时需要补缴的。
举个小例子,2020年年报时,当期所得税费用100,2021年汇算清缴2020年所得税时,发现需要补缴20,那么企业就需要把补缴的所得税费用20做到2021年所得税费用里。
但需要特别说明的是,上年度汇算清缴结果的差异,应结合重要性水平和差异原因来分析,如果确定是前期差错的,则应该进行追溯调整,通过年初未分配利润科目,而不是直接在本年度确认所得税费用。
但在实务中,一般差异较小,故把差异做在当期。
故:所得税费用=(利润总额±调整事项)× 所得税税率+递延所得税费用+调整以前期间所得税影响也可以把调整以前所得税影响理解成当期所得税费用里的调整事项里,毕竟企业也是把它做到当期里了。
所以关于所得税费用的最终表达式就是:所得税费用=(利润总额±调整事项)× 所得税税率+递延所得税费用公式1那么我们继续分解,我们知道在算当期所得税时,需要再利润总额的基础上进行调增和调减,而这些调整事项又分为永久性差异和暂时性差异,永久性差异指国债利息、行政罚款等,暂时性差异指坏账准备等,我们在算递延所得税时,那肯定是指暂时性差异了,那么回头我们再看公式1,把调整事项里面的暂时性差异和递延所得税费用(全是暂时性差异)两者进行合并,最后的表达式是不是可以变成这样了:所得税费用=(利润总额+永久性差异)*所得税税率其实填所得税和利润调整表也就是总利润总额出发,并将所有的永久性差异填进去,最后还要考虑一下母子公司税率差以及个别特殊事项,就完事了。
辅导:利润表各项目的填列方法利润表中各项目的数据来源主要是根据损益类科目的发生额分析填列。
1.“上年金额”栏内各数字,根据上年度利润表“本期金额”栏填列或调整填列2.“本年金额”栏的填报方法(1)“营业收入”项目,反映企业经营主要业务和其他业务所确认的收入总额。
本项目应根据“主营业务收入”和‘其他业务收入”科目的发生额分析填列。
(2)“营业成本”项目,反映企业经营主要业务和其他业务所发生的成本总额。
本项目应根据‘主营业务成本”和‘其他业务成本”科目的发生额分析填列。
(3)“营业税金及附加”项目,反映企业经营业务应负担的消费税、营业税、城市建设维护税、资源税、土地增值税和教育费附加等。
本项目应根据“营业税金及附加”科目的发生额分析填列。
(4)‘销售费用”项目,反映企业在销售商品过程中发生的包装费、广告费等费用和为销售本企业商品而专设的销售机构的职工薪酬、业务费等经营费用。
本项目应根据‘销售费用”科目的发生额分析填列。
(5)‘管理费用”项目,反映企业为组织和管理生产经营发生的管理费用。
本项目应根据‘管理费用”的发生额分析填列。
(6)‘财务费用”项目,反映企业筹集生产经营所需资金等而发生的筹资费用。
本项目应根据‘财务费用”科目的发生额分析填列。
(7)‘资产减值损失”项目,反映企业各项资产发生的减值损失。
本项目应根据‘资产减值损失”科目的发生额分析填列。
(8)‘公允价值变动收益”项目,反映企业应当计入当期损益的资产或负债公允价值变动收益。
本项目应根据‘公允价值变动损益”科目的发生额分析填列,如为净损失,本项目以“―”号填列。
(9)“投资收益”项目,反映企业以各种方式对外投资所取得的收益。
本项目应根据“投资收益”科目的发生额分析填列。
如为投资损失,本项目以“―”号填列。
(10)营业利润”项目,反映企业实现的营业利润。
如为亏损,本项目以“―”号填列。
(11)“营业外收入”项目,反映企业发生的与经营业务无直接关系的各项收入。
利润表填写样本和范例利润表的填写样本如下所示:时间段:(填写时间段)收入:销售收入:(填写销售收入金额)其他收入:(填写其他收入金额)总收入:(填写总收入金额)成本:销售成本:(填写销售成本金额)管理费用:(填写管理费用金额)财务费用:(填写财务费用金额)总成本:(填写总成本金额)利润:税前利润:(填写税前利润金额)所得税费用:(填写所得税费用金额)净利润:(填写净利润金额)利润表范例:利润表时间段:2020年1月1日至2020年12月31日收入:销售收入:100,000元其他收入:10,000元总收入:110,000元成本:销售成本:50,000元管理费用:20,000元财务费用:5,000元总成本:75,000元利润:税前利润:35,000元所得税费用:7,000元净利润:28,000元利润表是一个很重要的财务报表,它能够反映企业在一定时期内的盈利状况。
通过利润表,我们可以清晰地了解到企业的收入来源、成本构成以及最终的净利润情况。
利润表的填写样本和范例为我们提供了一个清晰的模板,让我们能够按照规定的格式填写相关数据。
在填写利润表时,我们首先需要确定所涵盖的时间段。
这个时间段可以是一个月、一个季度或一年,根据需要进行确定。
接下来,我们需要填写收入部分的数据。
收入包括销售收入和其他收入两部分。
销售收入是企业通过销售产品或提供服务所获得的收入,其他收入则包括利息收入、租金收入等其他非销售收入。
在成本部分,我们需要填写销售成本、管理费用和财务费用。
销售成本是企业在销售产品或提供服务过程中发生的直接成本,包括原材料成本、人工成本等。
管理费用是企业为了管理正常运营而发生的费用,如人员工资、办公费用等。
财务费用是企业为了筹集资金或进行融资而发生的费用,如利息支出、手续费等。
在利润部分,我们需要填写税前利润、所得税费用和净利润。
税前利润是企业在扣除成本之后所获得的利润,是计算利润的重要指标。
所得税费用是企业根据税法规定所需要缴纳的税金。
企业所得税季度预缴申报表(A类)中的,营业收入,营业成本,利润总额怎么填?收入成本按照报表,利润需调整。
没有勾稽关系。
营业成本不包含管理费用,财务费用,营业费用,主营业务税金及附加。
利润总额不是会计报表上的利润总额,实际是调整后的所得额,如房地产预售收入不在会计上确认收入,但该处仍要填列;再如,上年有可弥补亏损,也要进行弥补后在填写。
企业所得税季度预缴纳税申报表(A类)中:营业收入=主营业务收入+其他业务收入(季度累加)。
营业成本=主营业务成本+其他业务成本(季度累加)。
利润总额=主营业务收入-主营业务成本-营业税金及附加-营业费用-销售费用-管理费用-财务费用+营业外收入-营业外支出(季度累加)。
补充资料:营业收入包括主营业务收入和其他业务收入。
主营业务收入是指企业经常性的、主要业务所产生的收入。
如制造业的销售产品、半成品和提供工业性劳务作业的收入;商品流通企业的销售商品收入;旅游服务业的门票收入、客户收入、餐饮收入等。
主营业务收入在企业收入中所占的比重较大,它对企业的经济效益有着举足轻重的影响。
其他业务收入,是指除上述各项主营业务收入之外的其他业务收入。
包括材料销售、外购商品销售、废旧物资销售、下脚料销售,提供劳务性作业收入,房地产开发收入,咨询收入,担保收入等其他业务收入。
其他业务收入在企业收入中所占的比重较小。
1)第1行“营业收入”:填报纳税人截至本税款所属期末,按照国家统一会计制度规定核算的本年累计营业收入。
《小企业会计准则》规定“营业收入”项目,反应小企业销售商品和提供劳务所实现的收入总额。
应根据“主营业务收入”科目和“其他业务收入”科目的发生额合计填列。
例如,以前年度已经开始经营且按季度预缴纳税申报的纳税人,第二季度预缴纳税申报时本行填报本年1月1日至6月30日期间的累计营业收入。
2)第2行“营业成本”:填报纳税人截至本税款所属期末,按照国家统一会计制度规定核算的本年累计营业成本。
利润表中的所得税费用怎么算企业核算所得税,主要是为了确定当期应缴所得税以及利润表中应确认的所得税费用。
在按照资产负债表债务法核算所得税的情况下,利润表中的所得税费用由当期所得税和递延所得税两部分组成。
一、当期所得税当期所得税是指企业按照税法规定计算确定的针对当期发生的交易和事项,应缴纳给税务部门的所得税金额,即应缴所得税。
当期所得税应以适用的税收法规为基础计算确定,会计处理与税收处理不同的,应在会计利润的基础上,按照适用税收法规的要求进行调整,计算出当期应纳税所得额,按照应纳税所得额与适用税率计算确定当期应缴所得税。
如果有依照《企业所得税法》和相关税收优惠规定减征、免征和抵免的应纳税额,还应作相应扣减。
计算公式为:当期应缴所得税=应纳税所得额×适用税率-减免税额-抵免税额其中,应纳税所得额的计算公式有不同的表述方法:公式1:应纳税所得额=每一纳税年度的收入总额-不征税收入-免税收入-各项扣除-允许弥补的以前年度亏损;公式2:应纳税所得额=会计利润±纳税调整额=会计利润±永久性差异纳税调整额±暂时性差异纳税调整额=会计利润+纳税调整增加项目金额-纳税调整减少项目金额二、递延所得税递延所得税根据企业会计准则规定来确定,递延所得税负债,核算企业在未来期间应缴纳的所得税;递延所得税资产,核算企业在未来期间可以抵减的所得税。
递延所得税=-三、所得税费用利润表中的所得税费用=当期所得税+递延所得税【例】某股份公司xx年2月注册成立,系增值税一般纳税人,执行企业会计准则。
适用的企业所得税税率为25%,xx年度应纳税所得额为-40万元,“递延所得税资产——亏损”科目余额10万元。
xx年度有关纳税资料如下:1.销售产品取得不含税销售额7800万元,债券利息收入180万元,其中国债利息收入50万元;销售成本3900万元,缴纳增值税530万元,城市维护建设税和教育费附加53万元。
会计利润与所得税费用调整过程表填制方法会计利润与所得税费用调整过程表是一种用于分析企业重要经济活动的会计凭证,由企业向税务机关报税时准备的证据文件组成。
会计利润与所得税费用调整过程表的填制主要可以分为三个方面:会计报表、税务报表,以及说明和说明性表格。
首先,会计报表是一种结算企业收入、支出、盈亏的金融报表,它可以体现企业在当期的经营活动情况,是企业报税的基本凭证。
填写会计报表时,需要加强管理,尤其是因税收调整而发生变动的企业收入、支出活动,要按照国家有关法规和税政政策,以实际发生情况和账簿记录确定企业具体收入、支出和盈亏情况。
其次,税务报表是企业最重要的税收报表,报出企业当期实际纳税状况,对税务主管机关审核税收管理情况有很大的参考意义,这是企业填写会计利润与所得税费用调整过税表时必不可少的步骤。
填写税务报表时,需要准确把握企业当期实际纳税情况,根据国家有关法规和税政政策,按照税务系统税种、税额、应税性质等要求,填写完整准确的报表内容,保证税收数据的准确性与可靠性。
最后,填写会计利润与所得税费用调整过税表中,不可避免的就需要说明与说明性表格,以供税务机关审核核实用。
说明表格主要用于说明企业存在的税收调整情况,说明调整的原因,按照调整原因对账簿上的会计事项进行调整,从而展示出企业当期实际纳税情况。
说明性表格主要分为两种:一种是税收优惠政策说明;另一种是会计利润与所得税费用调整过税表。
其中,税收优惠政策说明主要描述企业从税收调整中受益的优惠政策,以供税务机关查验;会计利润与所得税费用调整过税表则用于展示企业调整前后的盈亏情况,以便税务机关核实。
总的来说,填写会计利润与所得税费用调整过税表的填制是企业报税的重要准备过程,也是税务机关考核企业纳税情况的重要依据。
因此,填表时,企业应当加强自身税务管理,确保会计报表、税务报表准确可靠,以及说明和说明性表格的内容完整准确,从而为税务机关审核核实提供更多的帮助和服务。
年报利润表模板全文共四篇示例,供读者参考第一篇示例:年报利润表是一份财务报表,用来展示公司在一定时间范围内所实现的收入和支出情况,以及最终得出的利润情况。
利润表是公司财务状况的重要指标之一,可以帮助投资者、管理层和其他利益相关者了解公司的经营状况和盈利能力。
在撰写年报利润表时,需要遵循一定的模板和格式,以确保其准确性和可读性。
以下是一份关于年报利润表的模板,供参考:表头:公司名称:报表日期范围:年度/季度(例如:2021年度)单位:(货币单位,例如:人民币)收入:销售收入(营业收入):其他收入(如利息收入、投资收益):合计收入:成本与费用:销售成本:管理费用:财务费用:其他费用:合计成本与费用:利润情况:营业利润:营业外收入:营业外支出:利润总额:所得税费用:净利润:利润分配:分红:资本公积:未分配利润/累积亏损:备注:(这里可以备注公司的一些特殊情况或说明)以上仅为年报利润表的简单模板,实际的利润表可能会包含更多细节和指标。
在填写利润表时,需要仔细核对公司的财务数据,确保其准确性和可靠性。
同时,还需要注意利润表的格式和排版,以使其易于阅读和理解。
利润表是公司财务报表中的重要组成部分,通过分析和比较利润表的数据,可以帮助投资者和管理层评估公司的经营状况和盈利能力,为未来的经营和决策提供重要参考。
因此,编制准确和清晰的年报利润表是每家公司财务部门的重要任务之一。
第二篇示例:年报利润表是公司每年编制的财务报表之一,它反映了公司在一年内获得的总收入和总支出情况,从而计算出公司的净利润。
年报利润表模板是指一种用于编制年报利润表的标准格式,包括各种收入和支出项目的分类和计算公式。
年报利润表的编制是公司财务报表编制工作中的一个重要环节,对于公司的财务状况和经营情况有着重要的反映作用。
通过分析年报利润表,可以清晰地了解公司的盈利能力和财务健康状况,有助于投资者和管理者做出相应的决策。
以下是一个简单的年报利润表模板,供参考:| 项目| 金额||------------------|-------------|| 营业收入| XXXX万|| 营业成本| XXXX万|| 营业税金及附加| XXXX万|| 销售费用| XXXX万|| 管理费用| XXXX万|| 财务费用| XXXX万|| 其他收益| XXXX万|| 投资收益| XXXX万|| 营业利润| XXXX万|| 营业外收入| XXXX万|| 营业外支出| XXXX万|| 利润总额| XXXX万|| 所得税| XXXX万|| 净利润| XXXX万|在利润表中,各项收入和支出都应按照一定的规范和分类进行列示,并按照规定的计算公式进行计算。
咨询描述:你好,从2008年一月份以来,财务申报表改版,利润表本期数、上期数应怎样填报?比如3月份、6月份、9月份、12月份所得税申报期应怎样填报?我一直不太明白。
解答内容:根据省局通知,“本期金额”栏为当期(本月或本季)数据,“上期金额”栏为上月或上季的数据。
若为月报,2008年1月份“上期金额”栏为零,2月份“本期金额”栏为2月份当月数据,“上期金额”栏为1月份“当期金额”栏数据,依次类推。
若为季报,2008年一季度“上期金额”栏为零,二季度“本期金额”栏为二季度当季数据,“上期金额”栏为一季度“本期金额”栏数据,依次类推。
年报表口径恢复为企业财务会计制度口径。
问题:我们是新办企业,是不是需要到银行开缴税帐户?答:《中华人民共和国税收征收管理法》第十七条文件规定:从事生产、经营的纳税人应当按照国家有关规定,持税务登记证件,在银行或者其他金融机构开立基本存款帐户和其他存款帐户,并将其全部帐号向税务机关报告。
银行和其他金融机构应当在从事生产、经营的纳税人的帐户中登录税务登记证件号码,并在税务登记证件中登录从事生产、经营的纳税人的帐户帐号。
税务机关依法查询从事生产、经营的纳税人开立帐户的情况时,有关银行和其他金融机构应当予以协助。
提示:您应当按照规定到银行开设缴税账户。
咨询描述:我单位在外地购货时发生的付给中间介绍人的劳务费,中间人在我单位所在地地税局代开的服务业劳务费发票能否入账?谢谢!解答内容:根据您的描述,在地税代开的服务业发票是合法的记帐凭证。
问题:准备金支出是否需经核定?答:财务会计制度基于资产的真实性和谨慎性原则考虑,为防止企业虚增资产或虚增利润,企业可以合理地预计各项资产可能发生的损失,提取准备金。
企业在财务处理上提取的准备金主要有坏账准备金、商品削价准备金、呆坏账准备金、存货跌价准备金、短期投资跌价准备金、长期投资减值准备金、风险准备金等。
《企业所得税法》规定,未经核定的准备金支出不得扣除。
【tips】本税法知识是由梁志飞老师精心收编整理!
利润表中的所得税费用如何确定
企业核算所得税,主要是为了确定当期应缴所得税以及利润表中应确认的所得税费用。
在按照资产负债表债务法核算所得税的情况下,利润表中的所得税费用由当期所得税和递延所得税两部分组成。
一、当期所得税
当期所得税是指企业按照税法规定计算确定的针对当期发生的交易和事项,应缴纳给税务部门的所得税金额,即应缴所得税。
当期所得税应以适用的税收法规为基础计算确定,会计处理与税收处理不同的,应在会计利润的基础上,按照适用税收法规的要求进行调整,计算出当期应纳税所得额,按照应纳税所得额与适用税率计算确定当期应缴所得税。
如果有依照《企业所得税法》和相关税收优惠规定减征、免征和抵免的应纳税额,还应作相应扣减。
计算公式为:
当期应缴所得税(应纳税额)=应纳税所得额×适用税率-减免税额-抵免税额
其中,应纳税所得额的计算公式有不同的表述方法:
公式1:应纳税所得额=每一纳税年度的收入总额-不征税收入-免税收入-各项扣除-允许弥补的以前年度亏损;
公式2:应纳税所得额=会计利润±纳税调整额=会计利润±永久性差异纳税调整额±暂时性差异纳税调整额=会计利润+纳税调。
一般企业利润表(适用于已执行新金融准则、新收入准则和新租赁准则的企业)利润表会企 02表编制单位:年月单位:元有关项目说明:1.“研发费用”项目,反映企业进行研究与开发过程中发生的费用化支出,以及计入管理费用的自行开发无形资产的摊销。
该项目应根据“管理费用”科目下的“研究费用”明细科目的发生额,以及“管理费用”科目下的“无形资产摊销”明细科目的发生额分析填列。
2.“财务费用”项目下的“利息费用”项目,反映企业为筹集生产经营所需资金等而发生的应予费用化的利息支出。
该项目应根据“财务费用”科目的相关明细科目的发生额分析填列。
该项目作为“财务费用”项目的其中项,以正数填列。
3.“财务费用”项目下的“利息收入”项目,反映企业按照相关会计准则确认的应冲减财务费用的利息收入。
该项目应根据“财务费用”科目的相关明细科目的发生额分析填列。
该项目作为“财务费用”项目的其中项,以正数填列。
4.“其他收益”项目,反映计入其他收益的政府补助,以及其他与日常活动相关且计入其他收益的项目。
该项目应根据“ 其他收益”科目的发生额分析填列。
企业作为个人所得税的扣缴义务人,根据《中华人民共和国个人所得税法》收到的扣缴税款手续费,应作为其他与日常活动相关的收益在该项目中填列。
5.“以摊余成本计量的金融资产终止确认收益”项目,反映企业因转让等情形导致终止确认以摊余成本计量的金融资产而产生的利得或损失。
该项目应根据“投资收益”科目的相关明细科目的发生额分析填列;如为损失,以“-”号填列。
6.“净敞口套期收益”项目,反映净敞口套期下被套期项目累计公允价值变动转入当期损益的金额或现金流量套期储备转入当期损益的金额。
该项目应根据“净敞口套期损益”科目的发生额分析填列;如为套期损失,以“-”号填列。
7.“信用减值损失”项目,反映企业按照《企业会计准则第22号——金融工具确认和计量》(财会〔2017〕7号)的要求计提的各项金融工具信用减值准备所确认的信用损失。
准确填报利润表“所得税费用”
更新日期:2010年08月12日
《企业所得税法实施条例》第一百二十八条规定,企业所得税分月或者分季度预缴,由税务机关具体核定。
《企业所得税法》第五十四条规定,企业分月或者分季度预缴企业所得税时,应当按照月度或者季度的实际利润额预缴;按照月度或者季度的实际利润额预缴有困难的,可以按照上一纳税年度应纳税所得额的月度或者季度平均额预缴,或者按照经税务机关认可的其他方法预缴。
预缴方法一经确定,该纳税年度内不得随意变更。
关于实际利润额的确定,国家税务总局《关于填报企业所得税月季度预缴纳税申报表有关问题的通知》(国税函〔2008〕635号)规定,按会计制度核算的利润额减除以前年度待弥补亏损以及不征税收入、免税收入后的余额来确认。
在实际操作中,纳税人按月度或者按季度申报缴纳企业所得税和年终汇算清缴申报利润表时,经常遇到三个方面的问题:1.预缴企业所得税时,确定的实际利润额即应纳税所得额不准确。
2.年终汇算清缴时,遇到多预缴企业所得税的情况,不作账务调整。
3.年度利润表中填报的所得税费用不正确。
现举例进行说明。
与所得税核算有关的资料
某公司适用的企业所得税税率为25%,按季度申报预缴企业所得税,年终汇算清缴。
递延所得税资产及递延所得税负债不存在期初余额。
2009年有关情况如下:
(1)第一季度实现会计利润总额为90万元,包括从市级财政部门取得的专项用途的财政性资金3万元(符合税法规定的不征税收入条件)、国债利息收入2万元。
以前年度尚未弥补的亏损为5万元。
被工商部门罚款1万元。
(2)第二季度累计实现会计利润总额为100万元,第三季度累计实现会计利润总额为-10万元,第四季度累计实现会计利润总额为60万元。
(3)年末A固定资产的账面价值为30万元,计税基础为20万元;B固定资产的账面价值为20万元,计税基础为26万元(其他资产和负债无暂时性差异)。
(4)年终汇算清缴纳税调整后应纳税所得额为64万元。
预缴及年终汇算清缴
(1)第一季度预缴企业所得税时的应纳税所得额为80万元(90-3-2-5)。
这里有两处容易出现错误的地方:一是按照现行政策规定,预缴期可以弥补以前年度的亏损,而有的纳税人却忽视了这项规定,不进行弥补。
二是把工商部门罚款1万元作为纳税调增金额。
实际上,这种产生永久性差异的支出,在预缴期不必进行纳税调整,只需在年终汇算清缴时一并作纳税调整。
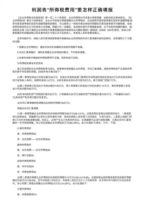
该公司应预缴企业所得税20万元(80×25%)。
会计处理如下(单位:万元,下同):
计提所得税时
借:所得税费用20
贷:应交税费———应交所得税20。
缴纳所得税时
借:应交税费———应交所得税20
贷:银行存款20。
结转所得税费用时
借:本年利润20
贷:所得税费用20。
(2)第二季度应预缴企业所得税的应纳税所得额为10万元(100-3-2-5-80)。
这里容易出现的错误是把应纳税所得额确定为20万元(100-80),把不征税收入的3万元、免税收入的2万元计入了应税所得,应予弥补的亏损5万元也没有弥补。
该公司第二季度应预缴企业所得税2.5万元
(10×25%)。
会计处理如下:
计提所得税时
借:所得税费用 2.5
贷:应交税费———应交所得税 2.5。
缴纳所得税时
借:应交税费———应交所得税 2.5
贷:银行存款 2.5。
结转所得税费用时
借:本年利润 2.5
贷:所得税费用 2.5。
(3)第三季度由于应纳税所得额小于0,不缴纳企业所得税,不作会计处理。
(4)第四季度累计实现会计利润总额小于第二季度累计实现会计利润总额,不缴纳企业所得税,不作会计处理。
这个环节容易出现的问题是,假如第四季度累计实现会计利润总额大于以前季度累计实现会计利润总额,那么,第四季度就应当预缴企业所得税。
但是,很多企业对于第四季度应预缴的企业所得税并不预缴,而是在年终汇算清缴时一次性缴纳。
这种做法不符合企业所得税按月或季度预缴,年终汇算清缴的要求。
(5)A固定资产由于账面价值大于计税基础,产生应纳税暂时性差异10万元(30-20),应确认与其相关的递延所得税负债2.5万元(10×25%);B固定资产由于账面价值小于计税基础,产生可抵扣暂时性差异6万元(26-20),应确认与其相关的递延所得税资产1.5万元(6×25%)。
该公司递延所得税为1万元(2.5-1.5)。
(6)2009年度应缴纳企业所得税16万元(64×25%)。
因在季度预缴中已缴纳22.5万元(20+2.5),多预缴的6.5万元(22.5-16),应当申报退税或者抵顶下一年度应缴纳的税款。
无论是退税还是抵顶下一年度应缴纳的税款,都应当作如下会计处理:
借:其他应收款———所得税退税款 6.5
贷:所得税费用 6.5。
收到退税款时
借:银行存款 6.5
贷:其他应收款———所得税退税款 6.5。
抵顶下一年度应纳税款时
借:所得税费用 6.5
贷:其他应收款———所得税退税款 6.5。
这里容易出现的问题是,有些会计人员对多预缴的企业所得税不作会计处理,在下一年度预缴企业所得税时,再把多预缴的税款减除。
在这种情况下,如果填报年度利润表,就会把由预缴所得税对应的所得税费用误认为是当期所得税(即当年所得税)对应的所得税费用,造成年度利润表中所得税费用虚增。
如果在填报年度利润表时,按当期所得税对应的所得税费用核算,不在账簿中调整所得税费用,就会造成账表不符,也不合乎要求。
为了防止此类问题发生,在预缴企业所得税时,可以采取另一种方法进行账务处理,即每期只作缴税处理,不作计提税款处理,年终作计提和结转所得税费用处理。
接上例,会计处理为:
第一季度预缴企业所得税时
借:应交税费———应交所得税20
贷:银行存款20。
第二季度预缴企业所得税时
借:应交税费———应交所得税 2.5
贷:银行存款 2.5。
第三季度由于应纳税所得额小于零,不缴纳企业所得税,不作会计处理。
2009年计提所得税费用时
借:所得税费用 16
贷:应交税费———应交所得税 16。
2009年结转所得税费用时
借:本年利润 16
贷:所得税费用 16。
处理多预缴税款时
借:其他应收款———所得税退税款 6.5
贷:应交税费———应交所得税 6.5。
收到退税款时
借:银行存款 6.5
贷:其他应收款———所得税退税款 6.5。
抵顶下一年应纳的税款时
借:所得税费用 6.5
贷:其他应收款———所得税退税款 6.5。
确定利润表中的所得税费用
《企业会计准则第18号———所得税》第二十一条规定,企业当期所得税和递延所得税应当作为所得税费用或收益计入当期损益。
《企业会计准则第18号———所得税》第二十四条规定,所得税费用应当在利润表中单独列示。
在资产负债表债务法核算所得税的情况下,利润表中的所得税费用由两部分组成:当期所得税和递延所得税。
当期所得税是当期应当缴纳的所得税,而不是预缴形成的所得税。
利润表中的所得税费用应由当期应缴纳的所得税对应的所得税费用和递延所得税对应的所得税费用组成,上述公司2009年度利润表中的所得税费用为17万元(16+1)。