高中物理新课标人教版选修3-1 第一章静电场教材分析
- 格式:ppt
- 大小:2.71 MB
- 文档页数:32
本章知识结构
⎪⎪⎪⎪⎪⎪⎪⎪⎪⎪⎪⎪⎪⎪⎪⎪⎪⎪⎪⎪⎪⎩⎪⎪⎪⎪⎪⎪⎪⎪⎪⎪⎪⎪⎪⎪⎪⎪⎪⎪⎪⎪⎪⎨⎧⎪⎩⎪⎨⎧=⇒∆∆==⎪⎪⎪⎪⎩⎪⎪
⎪⎪⎨⎧=-==-===⎪⎪⎪⎪⎪⎩⎪⎪⎪⎪⎪⎨⎧⎪⎪⎪⎪⎩⎪⎪⎪⎪⎨⎧===⎪⎪⎩⎪⎪⎨⎧=⨯=-偏转注意力学规律的应用
加速平衡电场中的带电粒子平行板电容器电容面上各点电势均相等等势面电场力的功电势差电势能电势与路径无关末位置有关电场力做功只与电荷始基本性质电场能的性质遵循平行四边形定则叠加单位正电荷受力的方向方向匀强电场点电荷定义式公式定义电场强度有力的作用电场对放入其中的电荷基本性质电场力的性质点电荷真空适用条件表达式内容库仑定律元电荷电荷守恒两种电荷场电)(4:::,::/:,::/,/::)(),(),(:::,:::106.1,,222119kd S C U Q U Q C qU E E W Ed U U qE E q E m V C N d U E r Q k E q F E r q q k F C e AB PB PA B A AB P P πεϕϕϕ 本章知识既具有独立性,又具有综合性,力学中的各种运动情境都能在此体现,因此学习新课的同时也要回顾旧知识,它也是以后学习内容的基础,因此本章知识在物理中的地位是十分重要的.。
《库仑定律》教学设计一、教学目标1.知识与技能目标①明确点电荷是个理想模型,知道带电体简化为点电荷的条件。
②会用文字描述库仑定律的内容与公式表达,能用库仑定律计算真空中两个点电荷之间的作用力。
③了解库仑扭秤实验和库仑对电荷间相互作用的探究④初步了解人类对电荷间相互作用的探究过程。
2.过程与方法目标①通过对库仑定律建立过程的探究与学习,初步了解研究物理问题的一般程序,认识物理实验在物理学发展过程中的作用与地位②体会研究物理问题的一些常用的方法如:控制变量法,理想模型法、测量变换法等3.情感态度与价值观①体验探究自然规律的艰辛与喜悦;培养学生热爱科学的,探究物理的兴趣②培养学生“发现问题,提出假设,并用实验来验证”的探究物理规律的科学方法与思路③通过静电力与万有引力的对比,体会自然规律的多样性与统一性。
多媒体课件、静电力演示器材、有关库仑定律建立的历史背景资料二、教学过程(一)创设情景,引入新课Mini游戏:由老师演示泡沫摩擦起电,让泡沫靠近易拉罐,吸引易拉罐。
再请另外两名同学再用一泡沫摩擦起电,从相反的方向靠近易拉罐,比赛看谁的力量大。
同时提出问题:泡沫为什么能吸引易拉罐?并提出问题:取胜的技巧是什么?学生回答。
老师分析:摩擦起电,感应起电。
即然易拉罐的两侧带有不同的电荷,为什么泡沫板对易拉罐能吸引呢? 电量越多,距离越小,吸引力越大,电荷间的相互作用力的与带电体电量、距离成怎样的定量关系呢?带电体间的相互作用力还与其他因素有关吗?本节课我们就探究电荷间相互作用力的定量规律。
一、猜想与假设教师引导猜想:通过这个实验,你认为带电体间的相互作用力会与哪些因素有关呢?学生猜想小结:与两带电体的电荷量、距离、形状大小、电荷分布、质量等有关。
教师分析;1、与质量的关系,物体有质量,物体间存在万有引力;不是我们这里要讨论的。
2、带电体的形状、电荷分布情况千变万化很难研究。
我们为了简化问题的研究,捉住电量、距离这两个主要矛盾,我们需要建立最简单的物理模型。
人教板—新课标物理选修3—1教案-----第一章、静电场第一节、电荷及其守恒定律(1课时)教学目标(一)知识与技能1.知道两种电荷及其相互作用.知道电量的概念.2.知道摩擦起电,知道摩擦起电不是创造了电荷,而是使物体中的正负电荷分开.3.知道静电感应现象,知道静电感应起电不是创造了电荷,而是使物体中的电荷分开.4.知道电荷守恒定律.5.知道什么是元电荷.(二)过程与方法1、通过对初中知识的复习使学生进一步认识自然界中的两种电荷2、通过对原子核式结构的学习使学生明确摩擦起电和感应起电不是创造了电荷,而是使物体中的电荷分开.但对一个与外界没有电荷交换的系统,电荷的代数和不变。
(三)情感态度与价值观通过对本节的学习培养学生从微观的角度认识物体带电的本质重点:电荷守恒定律难点:利用电荷守恒定律分析解决相关问题摩擦起电和感应起电的相关问题。
教具:丝绸,玻璃棒,毛皮,硬橡胶棒,绝缘金属球,静电感应导体,通草球。
教学过程:(一)引入新课:新的知识内容,新的学习起点.本章将学习静电学.将从物质的微观的角度认识物体带电的本质,电荷相互作用的基本规律,以及与静止电荷相联系的静电场的基本性质。
【板书】第一章静电场复习初中知识:【演示】摩擦过的物体具有了吸引轻小物体的性质,这种现象叫摩擦起电,这样的物体就带了电.【演示】用丝绸摩擦过的玻璃棒之间相互排斥,用毛皮摩擦过的硬橡胶棒之间也相互排斥,而玻璃棒和硬橡胶棒之间却相互吸引,所以自然界存在两种电荷.同种电荷相互排斥,异种电荷相互吸引.【板书】自然界中的两种电荷正电荷和负电荷:把用丝绸摩擦过的玻璃棒所带的电荷称为正电荷,用正数表示.把用毛皮摩擦过的硬橡胶棒所带的电荷称为负电荷,用负数表示.电荷及其相互作用:同种电荷相互排斥,异种电荷相互吸引.(二)进行新课:第1节、电荷及其守恒定律【板书】1、电荷(1)原子的核式结构及摩擦起电的微观解释构成物质的原子本身就是由带电微粒组成。
《电势差》教学设计【教材分析】本节内容以电势的概念为起点,运用类比的方法引入电势差,同时得出电势差与零电势点的选取无关。
随后从功和能的角度,分析静电力做功和电势差的关系,进而加深对电场基本性质的认识。
【设计思路】为了让学生对电势差这个抽象的概念有一个直观的认识,首先用演示实验激发学习热情和求知欲望。
探索之旅从熟悉的匀强电场开始,在描述两点电势高低关系时自然的引入电势差这个概念。
再设计学生实验,探究电势差与零电势的关系。
学生的亲身参与,定能体会到电势差比电势更有意义,也有了深入了解电势差的冲动。
教师适时引导,将研究的方向指向静电力做功与电势差的关系。
从实验探究到理论推导,学生一步步接近电势差的本质,即电场能的性质。
最后回到起点---演示实验,一切豁然开朗。
【学情分析】本章的前四节,学生已经认识了电荷、电荷之间相互作用的规律,也学习了描述电场性质的几个物理量:电场强度、电势能、电势等。
静电力做功的特点,电场线与等势线,以及定义场强的方法都为学习本节打下基础。
力、功和能量等仍然是电磁学的主要概念,所以本节课的学习注重从这三方面蓄备知识、提升能力。
【核心素养】通过《电势差》的学习过程,培养学生的观察、探索能力。
提升学生的实验操作能力和科学素养。
培养学生的综合分析能力、善于动手、勤于动脑以及规范操作的良好实验素质、协作精神和实事求是的科学态度。
【教学目标】1、理解电势差的概念,知道电势差与零电势的选取无关。
2、掌握两点间电势差的表达式,知道电势差的正负号的意义。
3、知道在电场中移动电荷时静电力做功与两点间电势差的关系,会应用静电力做功的公式进行相关的计算。
4、理解电势差的决定因素,正确认识电场能的性质。
【教学重点难点】重点:1、电势差的表达式,及电势差与零电势的关系。
2、静电力做功与电势差的关系。
难点:电势差的决定因素。
课前:【教学过程】引言:同学们,看教室里的这些灯管,如果不接电路的还能发光吗?请看,这是一个静电球,把灯管靠近球壳,有什么现象?演示实验:靠近静电球的灯管发出光亮。
高中物理人教版选修3-1第一章静电场-电势能和电势高中物理讲堂内容电势能与电势§基础知识§知识点一、静电力做功的特色以下图,不论q 经由什么路径从 A 点挪动到 B 点,静电力做的功都是同样的.在匀强电场中移动电荷时,静电力做的功与电荷的开端地点和停止地点相关,与电荷经过的路径没关 (填“相关”或“没关”).能够证明,对于非匀强电场也是合用的.知识点二、电势能1.因为挪动电荷时静电力做的功与挪动的路径没关,电荷在电场中也拥有势能,这类势能叫做电势能,可用 E p表示.2.当正电荷在电场中从 A 点挪动到 B 点时,静电力做正功,电荷的电势能减少;当电荷从 B 点挪动到 A 点时,静电力做负功,即电荷战胜静电力做功,电荷的电势能增添.3.电荷在某点的电势能,等于把它从这点挪动到零势能地点时静电力做的功.知识点三、电势等势面1.电荷在电场中某一点的电势能与它的电荷量的比值,叫做这一点的电势.假如用φ表示电势,E p用 E p表示电荷 q 的电势能,则φ=q,单位为伏特,符号为V.沿着电场线的方向电势渐渐降低.2.电场中电势同样的各点组成的面叫做等势面.电场线跟等势面垂直,并且由电势高的等势面指向电势低的等势面.§要点详解§一、电势高低及电势能大小的比较方法1.比较电势高低的几种方法(1)沿电场线方向,电势愈来愈低,电场线由电势高的等势面指向电势低的等势面.(2)判断出 U AB的正负,再由 U AB=φA-φB,比较φA、φB的大小,若 U AB> 0,则φA>φB,若U AB< 0,则φA<φB.(3)取无量远处为零电势点,正电荷四周电势为正当,且离正电荷近处电势高;负电荷四周电势为负值,且离负电荷近处电势低.2.电势能大小的比较方法(1)场源电荷判断法①离场源正电荷越近,尝试正电荷的电势能越大,尝试负电荷的电势能越小.②离场源负电荷越近,尝试正电荷的电势能越小,尝试负电荷的电势能越大.(2)电场线判断法①正电荷顺着电场线的方向挪动时,电势能渐渐减小;逆着电场线的方向挪动时,电势能渐渐增大.②负电荷顺着电场线的方向挪动时,电势能渐渐增大;逆着电场线的方向挪动时,电势能渐渐减小.(3)做功判断法电场力做正功,电荷( 不论是正电荷仍是负电荷)从电势能较大的地方移向电势能较小的地方.反之,假如电荷战胜电场力做功,那么电荷将从电势能较小的地方移向电势能较大的地方.【例 1】(多项选择)以下图,在两等量异种点电荷的电场中,MN 为两电荷连线的中垂线,a、b、c 三点所在直线平行于两电荷的连线,且 a 和 c 对于 MN 对称、 b 点位于 MN 上,d 点位于两电荷的连线上.以下判断正确的选项是()A .b 点场强盛于 d 点场强B.b 点场强小于 d 点场强C.a、 b 两点间的电势差等于b、c 两点间的电势差D.尝试电荷+ q 在 a 点的电势能小于在 c 点的电势能答案BC分析在图中画出等量异种点电荷产生的电场的电场线散布状况,由电场线的疏密表示场强盛小可知 E d b 应选项A 错误,选项B正确.、两点对于MN对称,故Uab=U bc,选项 C 正确.沿>E . a c电场线方向电势降低,所以φa φc,由Ep=qφ可知E pa pc,应选项D错误.> >E二、电场力做功的特色及电场力做功的计算1.电场力做功的特色电场力做的功和路径没关,只和初、末地点的电势差相关.2.电场力做功的计算方法(1)由公式 W=Flcos计θ算,此公式只合用于匀强电场,可变形为W =qEl E,式中 l E为电荷初末地点在电场方向上的距离.(2)由电势差的定义式计算,W AB=qU AB,对任何电场都合用.当U AB>0,q>0 或 U AB<0,q <0 时, W>0;不然 W<0.(3)由电场力做功与电势能变化的关系计算,W AB= E PA- E PB.(4)由动能定理计算: W 电场力+ W 其余力=Ek.3.电场中的功能关系(1)若只有电场力做功,电势能与动能之和保持不变.(2)若只有电场力和重力做功,电势能、重力势能、动能之和保持不变.(3)除重力以外,其余各力对物体做的功等于物体机械能的变化.【例 2】(多项选择)以下图的匀强电场E 的地区内,由 A 、 B、 C、D、A′、 B′、C′、 D′作为顶点组成一正方体空间,电场方向与面ABCD 垂直,以下说法正确的选项是()A .A 、D 两点间电势差 U AD与 A 、A′两点间电势差 U AA′相等B.带正电的粒子从 A 点沿路径 A→ D→ D′移到 D′点,电场力做正功C.带负电的粒子从 A 点沿路径 A→ D→ D′移到 D′点,电势能减小D.同一带电粒子从 A 点沿对角线移到C′点与从 A 点沿路径 A→ B→ B′挪动到 B′电场力做功相同答案BD分析由图可知 ABCD 为等势面,φ=φ ,而φ=φ>φA′,故 A 项错误;由φAD>φD′知,带正ADA电的粒子从 A 移至 D′电场力做正功, B 项正确;而带负电的粒子从 A 点沿路径 A→D→D′移到 D′点,电场力做负功,电势能增添,选项 C 错误;电场力做功与路径没关, D 项正确.【例 3】(多项选择)以下图,在 O 点搁置一个正电荷,在过 O 点的竖直平面内的 A 点,自由开释一个带正电的小球,小球的质量为m、电荷量为q.小球落下的轨迹如图中虚线所示,它与以O 为圆心、 R 为半径的圆 (图中实线表示 )订交于 B、C 两点, O、 C 在同一水平线上,∠ BOC= 30°,A 距离 OC 的竖直高度为 h.若小球经过B 点的速度为 v,则以下说法正确的选项是 ()A .小球经过 C 点的速度大小是2ghB.小球经过 C 点的速度大小是v 2+gR1 2C.小球由 A 到 C 电场力做功是2mv-mghR 1 2D.小球由 A 到 C 机械能的损失是mg(h-2 )-2mv答案BD分析小球从 A 到 B 运动的过程中,设电场力做功为W F,则由动能定理可得12从 A 到 B:mg(h- R·sin 30 )°+W F=2mv -012从 A 到 C:mgh+W F=2mv C21 2联立以上两式可得: v C= v +gR,A 错,B 对;小球由 A 到 C 电场力做功2mv C-mgh,C 错;小球由 A 到 C 机械能的损失等于除重力以外其余的力 (电场力 )所做的功,由 B 到 C 电场力做功为R 1 20,则ΔE=- W F=mg(h-2 )-2mv , D 正确.三、电场线、等势线与运动轨迹的综合剖析1.带电粒子在电场中的运动轨迹是由带电粒子遇到的合外力的状况以及初速度的状况共同决定的.运动轨迹上各点的切线方向表示粒子在该点的速度方向.电场线只好够描绘电场的方向和定性地描绘电场的强弱,它决定了带电粒子在电场中各点所受电场力的方向和加快度的方向.2.等势线老是和电场线垂直,已知电场线能够画出等势线.已知等势线也能够画出电场线.3.在利用电场线、等势面和带电粒子的运动轨迹解决带电粒子的运动问题时,基本方法是:(1)依据带电粒子的运动轨迹确立带电粒子遇到的电场力的方向,带电粒子所受的协力(常常只受电场力 )指向运动轨迹曲线的凹侧,再联合电场线确立带电粒子的带电种类或电场线的方向;(2)依据带电粒子在不一样的等势面之间挪动,联合题意确立电场力做正功仍是做负功,电势能的变化状况或是等势面的电势高低.【例 4】以下图, xOy 平面内有一匀强电场,场强为 E,方向未知,电场线跟 x 轴的负方向夹角为θ,电子在座标平面 xOy 内,从原点 O 以大小为 v0、方向沿 x 正方向的初速度射入电场,最后打在 y 轴上的 M 点.电子的质量为m,电荷量为 e,重力不计.则 ()A .O 点电势高于 M 点电势B.运动过程中电子在M 点电势能最多C.运动过程中,电子的电势能先减少后增添D.电场对电子先做负功,后做正功答案 D分析由电子的运动轨迹知,电子遇到的电场力方向斜向上,故电场方向斜向下,M 点电势高于 O 点, A 错误,电子在 M 点电势能最少, B 错误,运动过程中,电子先战胜电场力做功,后电场力对电子做正功,故 C 错误, D 正确.[针对训练 ](多项选择)一粒子从 A 点射入电场,从 B 点射出,电场的等势面和粒子的运动轨迹以下图,图中左边前三个等势面平行,不计粒子的重力.以下说法正确的有()A.粒子带负电荷B.粒子的加快度先不变,后变小C.粒子的速度不停增大D.粒子的电势能先减小,后增大答案AB分析电场线以下图,因为受力总指向运动轨迹的凹侧,故粒子带负电荷, A 对;由电场线散布知电场力先不变,后愈来愈小, B 对;电场力向来做负功,粒子速度向来减小,电势能向来增加, C 、D 错.§题组训练 §1.以下图, a 、b 、c 是一条电场线上的三个点,电场线的方向由a 到 c ,a 、b 间的距离等于、 间的距离,用 φ、φ、φ和 E 、E 、E 分别表示 a 、b 、c 三点的电势和电场强度, 能够判断 () b c abcabca = Eb =E c. a b c A .EB E>E>EC .φa >φb >φc=φ= φD . φa b c答案 C分析 试题只给出了一条电场线, 所以没法判断电场的强度散布状况, 考虑问题的多种可能性,如点电荷电场中,则选项 A 错误;若为匀强电场,则选项 B 错误.因为顺着电场线,电势渐渐降低,应选项 C 正确, D 错误.2.(多项选择)一负电荷仅受电场力的作用,从电场中的A 点运动到B 点,在此过程中该电荷做初速度为零的匀加快直线运动,则 A 、B 两点电场强度 E A 、E B 及该电荷在 A 、B 两点的电势能 εA 、 εB 之间的关系为 ()A .E A =E BB . A BC .εA =εBD .εA >εBE <E答案 AD分析 负电荷在电场中只受电场力作用而做匀加快直线运动,可知电场是匀强电场,故 A 对.因为电场力对负电荷做正功,动能增添,则电势能减少,故 D 对.3.以下图, a 、b 是某电场中电场线上的两点,将一点电荷 q 从 a 移到 b ,电场力做功为 W ,且 a 、 b 间的距离为 d ,以下说法中正确的选项是 ()A .a 、b 间的电势差为 W/qB .a 处的电场强度为 E =W/qdC .b 处的电场强度为 E =W/qdD .a 点的电势为 W/q答案A分析由 W =qU ,得 U =W/q ,两点间的电势差等于把尝试电荷在两点间挪动时电场力做功与尝试电荷电荷量的比值,所以 a、 b 间的电势差为 U=W/q ,故 A 正确;因为没有明确是不是匀强电场,所以 W =qEd 不可以使用,也就是说 E= W/qd 在这里不可以使用,故 B、C 均不对;在题中未给出零电势点,所以不可以确立此中某点的电势的值,这里假如取 b 点的电势为零, a 点的电势才是 W/q.4.图中虚线所示为静电场中的等势面1、2、3、4,相邻的等势面之间的电势差相等,此中等势面 3 的电势为 0.一带正电的点电荷在静电力的作用下运动,经过a、b 点时的动能分别为26 eV 和 5 eV.当这一点电荷运动到某一地点,其电势能变成-8 eV,它的动能应为 ()A .8 eV B.13 eV C. 20 eV D.34 eV答案 C分析等势面 3 的电势为零,则该电荷在此地点的电势能也为零.因为两相邻等势面的电势差相等,又知 E ka>E kb,则 a 点的电势能可表示为- 2qU(U 为相邻两等势面的电势差 ),b 点的电势能可表示为 qU.因为总的能量守恒,则有:E ka+(-2qU)=E kb+qU即 26-2qU= 5+ qU,解得 qU=7 eV则总能量为 7 eV+5 eV=12 eV当电势能为- 8 eV 时,动能 Ek= 12 eV-(-8) eV=20 eV.5.以下图,实线为不知方向的三条电场线,从电场中M 点以同样速度飞出a、 b 两个带电粒子.运动轨迹如图中虚线所示.则()A .a 必定带正电, b 必定带负电B.a 的速度将减小, b 的速度将增添C.a 的加快度将减小, b 的加快度将增添D.两个粒子的电势能一个增添一个减小答案 C分析两粒子均仅在电场力作用下运动,电场力做正功,电势能减少,速度增添.依据电场线疏密表示场强的强弱可知a 受的电场力将减小,加快度也将减小,近似b 的电场力增大,加快度将增添. C 选项正确.6.两带电小球,电荷量分别为+q 和- q,固定在一长度为 L 的绝缘细杆的两头,置于电场强度为 E 的匀强电场中,杆与场强的方向平行,其地点以下图,若此杆绕过O 点且垂直于杆的轴线转过 180°,则在此转动的过程中电场力做的功为()A .0B.2qELC.π qEL D.qEL答案 B分析转动过程中电场力对两电荷均做正功,所以W=EqL +EqL= 2EqL.§同步练习§1.三个点电荷电场的电场线散布以下图,图中、b两点处的场强盛小分别为a、E b,电势a E分别为φa、φb,则 ()A.E a> E b,φa>φbB.E a<E b,φa<φbC.E a>E b,φa<φbD.E a< E b,φa>φb答案 C2.对于静电场,以下结论广泛建立的是()A.电场强度大的地方电势高,电场强度小的地方电势低B.电场中随意两点之间的电势差只与这两点的场强相关C.在正电荷或负电荷产生的静电场中,场强方向都指向电势降低最快的方向D .将正点电荷从场强为零的一点挪动出席强为零的另一点,电场力做功为零 答案 C3.将一正电荷从无穷远处移入电场中M 点,静电力做功 W =6×10-9 J ,若将一个等量的负电荷从电场中 N 点移向无穷远处,静电力做功 W = 7×10-9,则 、 两点的电势 φ 、φ ,有以下2 J M N M N关系 ( )A .φM< φ < 0B .φ >φ > 0NN MN < φM <0D .φM >φN >0C .φ 答案 C分析 对正电荷 φ∞-φ =W 1;对负电荷 φ -φ∞=W 2∞- φ =W2>W ,φ∞=0,MqN -q .即 φ N q .而 W 21 W 1 W 2且 q 和 q 均大于 0,则 φN < φM < 0,C 正确.4.(多项选择) 如图中实线是一簇未注明方向的由点电荷产生的电场线, 虚线是某一带电粒子经过该电场地区时的运动轨迹, a 、 b 是轨迹上的两点.若带电粒子在运动中只受电场力作用,依据此图可作出正确判断的是 ()A .带电粒子所带电荷的符号B .带电粒子在 a 、 b 两点的受力方向C .带电粒子在 a 、 b 两点的速度哪处较大D .带电粒子在 a 、 b 两点的电势能哪处较大答案BCD5.(多项选择)以下图,在真空中 A 、B 两点分别搁置等量的异种点电荷,在 A 、B 两点间取一矩形路径 abcd ,该矩形路径对于 A 、 B 两点连线及连线的中垂线均为轴对称.现将一电子沿该矩形路径挪动一周,以下判断正确的选项是( )A .a 点和 b 点的电场强度同样B .b 点和 c 点的电势相等C .电子从 c 点到 d 点,电势能先减小后增大答案BD分析 A 、B 两等量异种点电荷的电场线、等势面的散布以下图.①由图可知, a、b 两点场强盛小同样,方向不一样,A错.②画出等势面可知b、c 为等势面上两点. B 正确.③利用 W =qU 或 W =Fl 可知电子从 d 到 a 电场力先做正功,后做负功,电势能先减小后增大,故 D 正确.6.空间有一沿 x 轴对称散布的电场,其电场强度 E 随 x 变化的图象以下图.以下说法中正确的是()A .O 点的电势最低B.x2点的电势最高C.x1和- x1两点的电势相等D.x1和 x3两点的电势相等答案 C分析由题图象知, O 点双侧电场强度方向相反、因电场强度的方向沿x 轴,故 O 点可能电势最低,也可能电势最高, A 选项不正确; x1、x2、x3三点在同一电场线上,由沿电场线方向电势渐渐降低可知,不论O 点右边电场强度沿x 轴向右仍是向左, x2点电势都不是最高, x1、x3两点的电势也不相等,故B、 D 不正确;由题图象,电场强度在O 点双侧对称,故x1、- x1两点电势相等, C 正确.7.(多项选择) a、b、c、d 四个带电液滴在以下图的匀强电场中,分别水平向左、水平向右、竖直向上、竖直向下做匀速直线运动(不考虑带电液滴间的互相作用),可知 ()A .a、b 为同种电荷, c、 d 为异种电荷B.a、 b 的电势能、机械能均不变C.c 的电势能减少,机械能增添D.d 的电势能减少,机械能减少答案BC分析电场力对a、b 不做功,故a、b 的电势能和机械能均不变,B 对;四个带电液滴所受电场力方向均向上,故均带正电荷, A 错;电场力对 c 做正功,对 d 做负功,故 c 的电势能减小,机械能增添, d 的电势能增添,机械能减小, C 对, D 错.8.对于静电场,以下说法正确的选项是()A.电势等于零的物体必定不带电B.电场强度为零的点,电势必定为零C.同一电场线上的各点,电势必定相等D.负电荷沿电场线方向挪动时,电势能必定增添答案 D分析零电势点是人为选择的参照点,所以电势等于零的物体能够带电,也能够不带电,故 A 错;电场强度和电势是两个不一样的物理量,电场强度为零的点,电势不必定为零, B 错;沿着电场线方向电势不停降低,故 C 错;负电荷在电场中遇到的电场力的方向与电场线方向相反,故负电荷沿电场线方向挪动时,电场力做负功,电势能增添,故 D 对.9.(多项选择)以下图, A 、B、C、D、 E、 F 为匀强电场中一个正六边形的六个极点, A 、B、C 三点的电势分别为 1 V、2 V 、 5 V,则以下说法中正确的选项是()A.D、E、F 三点的电势分别为7 V、6 V、3 VB.电荷量为 1.6 ×10-19 C 的正点电荷在 D 点的电势能为 1.12 ×10-18 J- 19 - 19J C.将电荷量为 1.6 ×10 C 的正点电荷从 E 点移到 F 点,电场力做的功为 3.2 ×10-19 C 的负点电荷从 F 点移到 A 点,电荷的电势能减少了-19 JD.将电荷量为 1.6 ×10 3.2 ×10 答案AB故 B 正确.由 W EF = qU EF 得 W EF = 1.6 ×10- 19×3 J =4.8 ×10-19 J ,故 C 错误.又 W FA =qU FA =- 1.6 ×10- 19- 19J ,即电荷的电势能增添 3.2 ×10 -19J ,D 错误.×2 J =- ×10 10.(多项选择) 以下图,在 x 轴上对于原点 O 对称的两点固定搁置等量异种点电荷+ Q 和-Q , x 轴上的 P 点位于- Q 的右边.以下判断正确的选项是 ( )A .在 x 轴上还有一点与 P 点电场强度同样B .在 x 轴上还有两点与 P 点电场强度同样C .若将一尝试电荷+ q 从 P 点移至 O 点,电势能增大D .若将一尝试电荷+ q 从 P 点移到 O 点,电势能减小答案AC分析 以以下图所示:kQkQE P = l 2 -0+2 方向向左kQkQ方向向左, A 对, P 到- Q 的均匀电场强度小于- Q 到 O 的均匀电场强= 2-0+2 E P ′ l度,电场力做的正功小于做的负功, O 点与 P 点比较电势能增添. C 对, D 错.11.以下图, BAC 是圆滑绝缘的 “ L 字”形平面,倒置于水平匀强电场中 BA ⊥AC ,D 为 AC 的中点, BC 与水平面平行,且∠ B = 60°, AB =l ,有一带电荷量+ q 的滑块,质量为 m ,先由 A 端沿 AB 面无初速下滑,抵达 B 端的速率为 v 0,再由 A 端沿 AC 面无初速下滑到 C 端.试求:(1)滑块抵达 D 点的速度大小 v D ;(2)假定滑块对 C 端没有压力,滑块的加快度多大.3 2答案 (1)2 3gl -2v 0(2)2g312分析(1)设 AB 间的电压大小为U ,从 A →B 由动能定理得: mg 2 l -qU =2mv 0-0①又 h AD=3 3 34l ,U AD=U BA=U.③2 23 2解①②③各式得: v D= 2 3gl-2v0.(2)滑块在 C 端受力剖析如图,由F N=0 得: mgcos 30°=qEsin 30 ④°又由牛顿第二定律得:qEcos 30 +°mgsin 30 =°ma⑤解④⑤得 a=2g.12.以下图,固定于同一条竖直线上的 A 、B 是两个带等量异种电荷的点电荷,电荷量均为Q,此中 A 带正电荷, B 带负电荷, D、C 是它们连线的垂直均分线, A 、B、C 三点组成一边长为 d 的等边三角形,还有一个带电小球 E,质量为 m、电荷量为+ q(可视为点电荷 ),被长为 L 的绝缘轻质细线悬挂于 O 点,O 点在 C 点的正上方.此刻把小球 E 拉起到 M 点,使细线水平绷直且与 A 、B、C 处于同一竖直面内,并由静止开始开释,小球 E 向下运动到最低点 C 时,速度为 v.已知静电力常量为 k.若取 D 点的电势为零.试求:(1)在 A 、B 所形成的电场中, M 点的电势φM;(2)绝缘细线在 C 点所遇到的拉力 FT.mv2- 2mgL Qq v2答案(1) 2q (2)k d2 +mg+m L分析(1)电荷 E 从 M 点运动到 C 点的过程中,电场力做功为qU MC,重力做功为 mgL.依据动mv2能定理 qU MC+ mgL=2 mv2- 2mgL得 M 、C 两点的电势差为 U MC=2q又因为 C 点与 D 点为等势点,所以 M 点电势为mv2- 2mgL.φM=U MC +φC =U MC +φD=2q(2)在 C 点时A 对 E的电场力 1 与B对E的电场力F2 相等,为F1=F2=kQqF又因为 A 、B、C 为一等边三角形,所以 F1、F2的夹角为 120°,故 F1、F2的协力为 F12=kQq,2 d且方向竖直向下.由牛顿第二定律得Qq-mg=mv2FT-k 2Ldv2Qq由牛顿第三定律绝缘细线在 C 点所受的张力为FT′= FT=k d2 +mg+m L .§课后作业§1.以下说法中正确的选项是 ()A.沿电场线的方向,电场强度必定愈来愈小B.沿电场线的方向,电势必定愈来愈低C.电荷沿电场线方向挪动,电势能渐渐减小D.在静电力作用下,正电荷必定从电势高处向电势低处挪动答案 B分析电场线的方向就是电场强度的方向,同时也是电势降低的方向,但不必定是电场强度减小的方向,应选项 A 错误,选项 B 正确.只有沿电场线方向挪动正电荷,电荷电势能才减小,负电荷则相反,应选项 C 错误.因为不知道电荷的初速度,所以选项 D 错误.2.三个点电荷电场的电场线散布以下图,图中、b两点处的场强盛小分别为a、E b,电势分别a E为φa、φb,则 ()A.E a>E b,φa>φbB.E a<E b,φa<φbC.E a>E b,φa<φbD.E a<E b,φa>φb答案 C分析由题图可知, a 点邻近的电场线比 b 点邻近的电场线密,所以E a>E b,电场线由电势高的等势面指向电势低的等势面, a 点所在等势面的电势必定低于 b 点所在的等势面的电势,即φb>φa故选项 C 正确.3.以下四个图中, a、b 两点电势相等、电场强度也相等的是()答案 D分析匀强电场的等势面是垂直于电场线的一簇等间距的平行平面, A 中 a、b 两点不在同一等势面上,所以,这两点的电势是不相等的,但这两点的场强相等; B 中 a、b 两点在同一个等势面上,电势相等,但这两点的场强盛小相等、方向不一样; C 中 a、b 两点对称于两电荷的连线,所以电势相等,但在中垂线上场强的方向是平行于中垂线的,并且都指向外侧,故两点的场强的方向不一样;在 D 中, a、b 两点的电势相等,场强的方向是沿连线的,并且方向同样、大小相等,故此题选 D.4.(多项选择)以下图,是某电场中的一条直电场线,一电子(重力不计 )从 A 点由静止开释,它将沿直线向 B 点运动,则可判断 ()A.该电场必定是匀强电场B.场强 E A必定小于 E BC.电子拥有的电势能E pA必定大于 E pBD.两点的电势φA必定低于φB答案CD5.(多项选择)以下说法正确的选项是()A .电荷从电场中的 A 点运动到B 点,路径不一样,电场力做功的大小便可能不一样B.电荷从电场中的某点出发,运动一段时间后,又回到了该点,则说明电场力做功为零C.正电荷沿着电场线运动,电场力对正电荷做正功,负电荷逆着电场线运动,电场力对负电荷做正功D.电荷在电场中运动,因为电场力可能对电荷做功,所以能量守恒定律在电场中其实不建立答案BC分析电场力做功和电荷运动路径没关,所以选项 A 错误;电场力做功只和电荷的初、末地点有则正电荷遇到的电场力和电荷的位移方向同样,故电场力对正电荷做正功,同理,负电荷逆着电场线的方向运动,电场力对负电荷做正功, C 正确;电荷在电场中运动固然有电场力做功,可是电荷的电势能和其余形式的能之间的转变知足能量守恒定律, D 错.6.(多项选择)以下图,虚线 a、b 和 c 是某静电场中的三个等势面,它们的电势分别为、φ 和φ,φabc且φ>φ>φKLMN 所示,可知 ( ) abc.一带正电的粒子射入该电场中,其运动轨迹如图中A .粒子从 K 到 L 的过程中,电场力做负功B.粒子从 L 到 M 的过程中,电场力做负功C.粒子从 K 到 L 的过程中,电势能增添D.粒子从 L 到 M 的过程中,动能减少答案AC分析依据 a、b、c 三个等势面的电势关系及带电粒子的运动轨迹能够判断,该电场是正电荷四周的电场,所以粒子从 K 到 L 电场力做负功,电势能增添, A 、C 正确.粒子从 L 到 M 的过程中,电场力做正功,电势能减少,动能增添, B、D 错误.7.(多项选择)以下图,固定在Q 点的正点电荷的电场中有M、N 两点,已知 MQ < NQ.以下表达正确的选项是 ()A .若把一正的点电荷从M 点沿直线移到 N 点,则静电力对该电荷做功,电势能减少B.若把一正的点电荷从M 点沿直线移到 N 点,则该电荷战胜静电力做功,电势能增添C.若把一负的点电荷从M 点沿直线移到 N 点,则静电力对该电荷做功,电势能减少D.若把一负的点电荷从M 点沿直线移到 N 点,再从 N 点沿不一样路径移回到M 点,则该电荷战胜静电力做的功等于静电力对该电荷所做的功,电势能不变答案AD分析由正点电荷产生的电场的特色可知, M 点的电势高, N 点的电势低,所以正电荷从 M 点到 N 点,电势能不变,故 D 对.8.将一正电荷从无量远处移至电场中M 点,电场力做功为 6.0 ×10-9 J,若将一个等量的负电荷从电场中 N 点移向无量远处,电场力做功为 7.0 ×10-9 ,则、两点的电势φ、φ 有以下关系 ()J M N M NA .φM<φN< 0B.φN>φM> 0C.φN<φM< 0D.φM>φN>0答案 C分析取无量远处电势φ∞=0.对正电荷: W∞M=0-E pM=- qφM,φM=-W∞M=-6×10-9 q q ;-W N∞- 7×10-9;对负电荷: W N∞=E pN-0=- qφN,φN=q =q所以φN<φM<0,选项 C 正确.9.(多项选择)位于 A、B 处的两个带有不等量负电荷的点电荷在平面内的电势散布如图 5 所示,图中实线表示等势线,则 ()A .a 点和 b 点的电场强度同样B.正电荷从 c 点移到 d 点,静电力做正功C.负电荷从 a 点移到 c 点,静电力做正功D.正电荷从 e 点沿图中虚线移到 f 点,电势能先减小后增大答案CD分析等差等势面越密的地方,电场线越密,电场线的疏密表示电场的强弱;正电荷从 c 点移到 d 点,静电力做负功;负电荷从 a 点移到 c 点,静电力做正功;正电荷从 e 点沿图中虚线移到 f 点,静电力先做正功,后做负功,故电势能先减小后增大.10.(多项选择)以下图,两个等量的正点电荷分别置于P、Q 两地点,在 P、Q 连线的垂直均分线上有 M、N 两点,还有一尝试电荷q,则 ()。
第一章静电场
本章要览
本章内容分三部分.第一部分:电荷的相互作用,电场;第二部分:电容器;第三部分:带电粒子在电场中的运动.
要学好本章,应注意以下几点:
第一,重视科学研究的方法.目前,物理学的科学研究方法的教学,日益引起广泛的重视,它能培养学生的创新意识,提高学生的科学素养.本章内容的物理学科学研究方法主要有:(1)理想化模型:点电荷、电场线、等势面等都是理想化模型;(2)物理量的比值定义法:电场强度、电势、电容器的电容等都是用比值定义的,要正确理解这些比值定义的含义;(3)类比的方法:电场与重力场有许多相似之处,因此,电场力做功与电势能的变化关系和重力做功与重力势能的变化关系也有相似之处.
第二,重视那些能与实际联系的知识点.带电粒子在电场中的加速和偏转,以及电容器的一些知识,在实际生产、生活中都有广泛的应用,可以设计一些生产、生活中对这些知识应用的题目,培养应用知识解决实际问题的能力.
第三,重视电场知识与其他物理知识的联系.本章和牛顿三定律、动能定理、运动学公式、力的平衡联系密切,学习本章知识切不可忘记联系力学知识.。
普通高中课程标准实验教科书—物理选修3-1[人教版]第一章静电场全章概述本章主要研究静电场的基本性质及带电粒子在静电场中的运动问题。
场强和电势是分别描述电场的力的性质和能的性质的两个物理量。
正确理解场强和电势的物理意义,是掌握好本章知识的关键。
本章的其他内容,如导体在电场中的静电感应现象和静电平衡问题,实质上是电场中力的性质研究的继续;电势差、电场力的功、电势能的变化等是电场的能的性质讨论的延伸;带电粒子在电场中的运动问题则是电场中上述两性质的综合运用。
本章的内容是电学的基础知识,也是学习以后各章的准备知识。
新课标要求1.掌握库仑定律和电荷守恒定律。
2.了解电场、电场强度及电场线,能进行电场强度的计算,特别是在匀强电场中的计算。
3.掌握电场力做功与电势能的关系,理解电势,能画出等势面。
4.根据做功原理,能够计算两点间的电势差。
5.理解电势差与电场强度的关系,能进行简单计算。
6,了解电容器的构成及常用的电容器,掌握平行板电容器的性质。
7.掌握带电粒子在电场中的加速及偏转,并会对其进行计算。
新课程学习1.1 电荷及其守恒定律★新课标要求(一)知识与技能知道各种起电方法及实质,认识元电荷,掌握电荷守恒定律的内容。
(二)过程与方法结合具体事实理解概念及定律,化抽象为具体。
(三)情感、态度与价值观体会生活中的静电现象,提高抽象思维水平。
培养学生对实验的观察和分析的能力★教学重点掌握电荷的基本性质与电荷守恒定律。
★教学难点电荷基本性质与电荷守恒定律的理解及应用。
★教学方法实验归纳法、讲授法★教学用具:静电感应演示器、玻璃棒、丝绸,多媒体辅助教学设备★教学过程(一)引入新课教师:初中学过自然界有几种电荷,它们间的相互作用如何?电荷的多少用什么表示?学生:自然界只存在两种电荷,同种电荷互相排斥,异种电荷相互吸引.电荷的多少是用电荷量来表示。
教师:一般情况下物体不带电,不带电的物体内是否存在电荷?如何使物体带电?学生:不带电的物体内存在电荷,且存在等量正、负电荷,在物体内中和,对外不显电性。
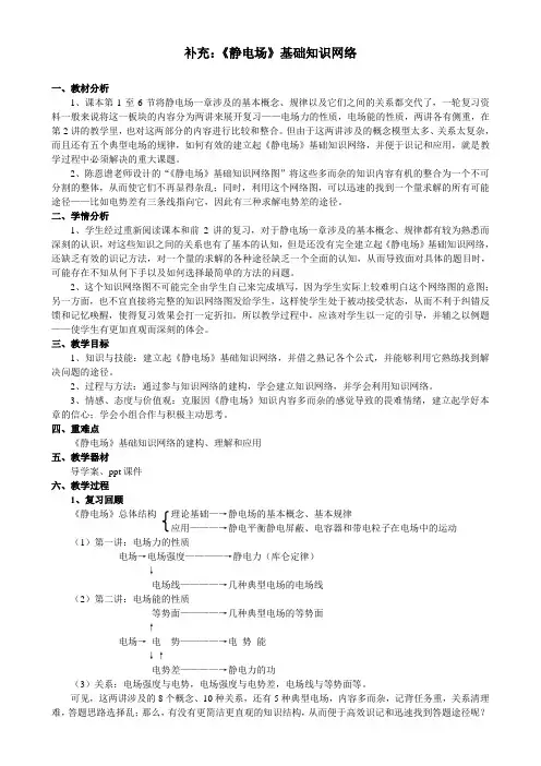
补充:《静电场》基础知识网络一、教材分析1、课本第1至6节将静电场一章涉及的基本概念、规律以及它们之间的关系都交代了,一轮复习资料一般来说将这一板块的内容分为两讲来展开复习——电场力的性质,电场能的性质,两讲各有侧重,在第2讲的教学里,也对这两部分的内容进行比较和整合。
但由于这两讲涉及的概念模型太多、关系太复杂,而且还有五个典型电场的规律,如何有效的建立起《静电场》基础知识网络,并便于识记和应用,就是教学过程中必须解决的重大课题。
2、陈恩谱老师设计的“《静电场》基础知识网络图”将这些多而杂的知识内容有机的整合为一个不可分割的整体,从而使它们不再显得杂乱;同时,利用这个网络图,可以迅速的找到一个量求解的所有可能途径——比如电势差有三条线指向它,因此有三种求解电势差的途径。
二、学情分析1、学生经过重新阅读课本和前2讲的复习,对于静电场一章涉及的基本概念、规律都有较为熟悉而深刻的认识,对这些知识之间的关系也有了基本的认知,但是还没有完全建立起《静电场》基础知识网络,还缺乏有效的识记方法,对一个量的求解的各种途径缺乏一个全面的认知,从而导致面对具体的题目时,可能存在不知从何下手以及如何选择最简单的方法的问题。
2、这个知识网络图不可能完全由学生自己来完成填写,因为学生实际上较难明白这个网络图的意图;另一方面,也不宜直接将完整的知识网络图发给学生,这样使学生处于被动接受状态,从而不利于纠错反馈和记忆唤醒,使得复习效果会打一定折扣。
所以教学过程中,应该对学生以一定的引导,并辅之以例题——使学生有更加直观而深刻的体会。
三、教学目标1、知识与技能:建立起《静电场》基础知识网络,并借之熟记各个公式,并能够利用它熟练找到解决问题的途径。
2、过程与方法:通过参与知识网络的建构,学会建立知识网络,并学会利用知识网络。
3、情感、态度与价值观:克服因《静电场》知识内容多而杂的感觉导致的畏难情绪,建立起学好本章的信心;学会小组合作与积极主动思考。