车间主管(班组长)现场管理日常工作宝典
- 格式:doc
- 大小:752.00 KB
- 文档页数:6
煤矿班组长现场管理技巧作为煤矿班组长,现场管理是您承担的重要责任之一。
良好的现场管理技巧可以提高工作效率、确保安全,同时也可以提升班组成员的士气和团队合作能力。
下面,提供一些煤矿班组长现场管理技巧,希望对您有所帮助。
一、建立良好的沟通机制良好的沟通机制是现场管理的基础。
作为班组长,您应该与下属保持良好的沟通,确保信息的传递准确、及时。
可以通过每日班组会议、谈心等方式与成员进行交流,了解他们的工作情况、困难和需求。
同时,也要倾听员工的意见和建议,与他们共同讨论解决问题的办法。
二、建立规范的工作流程建立规范的工作流程是保证现场管理顺畅进行的重要环节。
您可以制定一套完整的操作规程,包括工作流程、危险源辨识与管理、责任追究等方面。
在工作过程中,及时调整和改进工作流程,逐步形成适合班组特点的工作模式。
三、做好事前准备工作在开始每一项工作之前,要做好充分的事前准备工作。
首先,了解工作的具体目标和要求,明确工作的步骤和流程。
其次,保证必要设备、工具和材料的准备和到位。
最后,对工作人员进行必要的培训和督导,确保他们了解工作内容及安全操作要求。
四、加强现场安全管理煤矿作为危险行业,安全管理至关重要。
作为班组长,您要时刻关注现场安全状况,通过加强安全巡视、控制作业环境、提供必要的安全装备等方式来确保工作人员安全。
同时,您也要密切关注安全隐患,及时采取措施加以解决。
五、培养团队合作意识团队合作是现场管理的核心要素之一。
作为班组长,您要注重培养和发挥团队的合作精神。
可以通过定期进行团队培训,加强员工的技能水平和专业知识;定期组织团队建设活动,提高团队的凝聚力和归属感;鼓励员工互相协作、互相帮助,形成良好的团队合作氛围。
六、重视员工的激励和奖励适当的激励和奖励可以提高员工的工作积极性和团队合作精神。
作为班组长,您要关注员工的工作表现,及时给予肯定和赞赏。
可以通过奖励制度、表彰会等方式,鼓励员工积极工作、创新工作。
以上是煤矿班组长现场管理技巧的一些提醒,当然在实际运用中还需要根据实际情况进行具体的操作和改进。
班组长现场管理(大全5篇)第一篇:班组长现场管理制药企业车间班组生产现场管理车间班组是企业组织生产经营活动的基本单位,是企业最基层的生产管理组织。
企业的所有生产活动都在班组中进行,所以班组工作直接关系着企业经营的成败,只有班组充满活力,企业才具有生机,才能在激烈的市场竞争中长久立于不败之地。
对企业车间班组能否有效管理将直接影响企业产品的生产进度和产品质量。
在制药企业中一个好的班组能为企业生产出合格的药品,为人民大众输送健康的福音。
车间班组的管理离不开生产现场的管理,细节决定成败,制药企业车间生产现场大到生产厂房设施设备,小到尘埃粒子必须全部都在有效的掌控之中,而这些工作的执行都是在车间班组有效的管理中进行着。
如何搞好企业的车间班组生产现场管理?笔者在多年的生产管理实践中曾遇到许多问题,随着问题的解决也积累了一些经验,现在此谈谈体会。
一、培养得力的班组长和建立强大的班组1.班组长在生产管理中的地位。
班组长是班组的领导者,是班组在生产管理中的直接指挥者和组织者,也是企业最基层的负责人,属于兵头将尾。
班组长既是生产合格药物的组织领导者,也是直接的生产者,所以,在实际工作中,有一个得力并密切配合工作的班组长来协助组织开展工作是车间各项工作顺利进行的关键。
而作为管理者也必须帮助班组长确立其在班组中的地位。
2.班组长的权力。
要使班组长成为得力助手,促其发挥最大的作用,必须赋予他应有的权力。
根据药品生产流程,制药企业车间班组长应有5项管理权力:(1)计划生产的安排权:当班组接到月或周生产计划后,根据上级的指示,班组长应根据原辅料到位情况和车间人员、设备状况等第一时间将计划进行合理的安排并呈报上级领导;(2)员工管理的调配权:当班组接到生产计划和生产指令后,为按时按量完成任务,班组长有权根据当前的生产进度情况将本班组的人员进行合理地调配;(3)药品监督的检测权:为生产出符合GMP要求及药品质量标准的药品,班组长有权对本班组员工的操作行为进行监督,对本班组生产的药品有权进行抽检或送检;(4)现场工作的作业权:班组长是生产的直接组织者和劳动者,是班组的技术骨干,所以在关键的岗位上离不开班组长;(5)设备使用的维护权:班组长带头维护保养好设备使生产计划顺利进行是员工和企业可持续发展的保障。
班组长如何管理现场引言在管理现场的过程中,班组长扮演了一个至关重要的角色。
他们负责协调各个工作成员,确保项目按时完成。
成功的团队拥有高效的沟通、明确的目标和正确的管理方法。
本文将介绍一些班组长如何管理现场的方法和技巧,以帮助他们更好地完成工作任务。
简明的沟通沟通是成功团队管理的关键要素之一。
班组长负责与各个工作成员交流和沟通,包括明确任务细节、传达目标和解决问题。
以下是一些促进沟通的技巧:1.目标明确:班组长需要明确定义项目的目标和任务,以确保每个成员都清楚自己的职责和期望。
2.提供清晰的指示:使用简单明了的语言传达指令和任务细节,避免术语和概念的混淆。
3.鼓励开放式沟通:班组长应鼓励成员之间的交流,并提供一个开放的环境,使他们可以分享想法和解决问题。
团队建设团队建设是班组长管理现场的另一个重要方面。
一个团结和互相支持的团队会更有动力和效率。
以下是一些建设团队的方法:1.促进合作:班组长应鼓励团队成员之间的合作,为他们创造一个共同努力的文化。
组织一些团队活动,如团队培训、工作坊或团建活动,以增进团队凝聚力。
2.赋予责任:班组长应该确保每个成员都有明确的责任和职责,并能够独立处理任务。
同时,提供支持和指导,以确保他们能够成功完成工作。
3.建立信任:班组长应该建立一个相互信任的环境,鼓励成员之间的相互尊重和信任。
这将促进更好的合作和工作效率。
有效的问题解决在现场管理中,问题总是不可避免的。
班组长需要有能力快速并有效地解决问题,以确保项目的顺利进行。
以下是一些有效的问题解决技巧:1.识别问题的根本原因:班组长应该针对问题进行调查和分析,找出问题的根本原因,而不仅仅是解决表面问题。
这将有助于避免类似问题的再次出现。
2.寻求多样化的解决方法:班组长应鼓励团队成员提供不同的解决方法,并与他们一起评估每个解决方案的优缺点。
选择最合适的解决方案来解决问题。
3.及时行动:一旦确定了解决方案,班组长应迅速采取行动。
班组长的日常管理工作及管理技巧班组长是一个具有一定管理职责的岗位,他们负责管理和指导班组中的员工,以确保工作能够高效地进行。
下面是班组长的日常管理工作和管理技巧:一、日常管理工作:1.组织安排工作:班组长负责组织和安排班组成员的工作,确保任务的合理分配和工作的有序进行。
2.监督工作进展:班组长需要定期检查工作进展情况,确保任务按时完成,以及解决工作中的问题和难题。
3.培训员工:班组长需要培训新员工,提供必要的技能和知识,以帮助他们顺利完成工作任务。
4.推动团队协作:班组长需要促进团队内成员之间的合作和协作,建立良好的团队氛围,以提高工作效率和质量。
5.解决问题:班组长需要及时解决工作中出现的问题和冲突,协调各方利益,确保工作能够顺利进行。
6.绩效评估:班组长需要对班组成员的工作绩效进行评估,给予适当的鼓励和奖励,以激励员工的工作积极性和创造性。
二、管理技巧:1.沟通能力:班组长需要具备良好的沟通能力,能够与上级、同事和下属进行有效沟通,理解和传达工作要求和期望。
2.领导能力:班组长需要具备一定的领导能力,能够激发下属的工作动力和积极性,指导他们解决问题和处理工作难题。
3.团队合作:班组长需要重视团队合作,建立良好的团队氛围,鼓励员工分享经验和知识,共同完成工作任务。
4.创新能力:班组长需要具备创新能力,能够积极探索和引进新的工作方法和技术,提高工作效率和质量。
5.学习能力:班组长需要具备不断学习的能力,跟随行业发展和技术进步,更新管理知识和技能,提高自身的管理水平和能力。
6.情绪管理:班组长需要具备良好的情绪管理能力,遇到问题时能够保持冷静和理智,以更好地解决问题和处理冲突。
总结起来,班组长的日常管理工作包括组织安排工作、监督工作进展、培训员工、推动团队协作、解决问题和绩效评估。
而他们需要具备良好的沟通能力、领导能力、团队合作、创新能力、学习能力和情绪管理能力等管理技巧。
通过合理的管理工作和高效的管理技巧,班组长能够有效地管理和指导班组中的员工,提高工作效率和质量。
煤矿班组长现场管理技巧作为一名煤矿班组长,现场管理是我工作中最重要的部分之一。
煤矿作业现场的复杂性和危险性使得管理变得尤为重要。
以下是我在现场管理方面的一些技巧和经验分享。
首先,我始终强调安全第一。
作为煤矿班组长,我要确保所有的操作都符合安全规范并且没有任何安全隐患。
我督促每个工人都佩戴好各种个人防护装备,并且定期进行安全培训,以便他们了解如何在现场中应对各种危险情况。
此外,我会设立安全检查定期检查设备和机械的工作状态,并做好相应的维护和修理工作。
其次,我重视团队精神。
在一个煤矿班组中,每个人的角色和任务都非常重要。
我努力营造一个积极、合作的工作氛围,鼓励团队成员之间相互支持和协作。
我组织定期的班组会议,确保及时沟通和共享信息。
我还鼓励团队成员提出意见和建议,以促进工作的改进和进步。
同时,我注重计划和组织。
在煤矿现场,一切都需要经过精确的计划和组织才能保证顺利进行。
我事先制定详细的工作计划,包括任务分配、时间安排和资源调配等。
我确定优先级,尽量避免任务之间的冲突和延误。
我密切关注工作进展,并进行必要的调整和协调,以确保每个任务按时完成。
另外,我重视有效沟通。
在煤矿现场,及时、准确的沟通至关重要。
我与团队成员之间建立良好的沟通渠道,确保信息的及时传达和理解。
我鼓励团队成员积极参与沟通,并提供反馈和建议。
我还与其他相关部门和人员开展沟通,确保协同合作和信息的共享。
最后,我认为班组长应该具备良好的问题解决能力。
在煤矿作业现场,各种问题和挑战时常出现。
作为班组长,我不能回避问题,而是要积极主动地解决问题。
我善于分析和解决问题,寻找最佳解决方案,并在需要的时候做出决策。
我会与团队成员一起思考和讨论解决方案,并从中选取最合适的方法来解决问题。
综上所述,作为一名煤矿班组长,现场管理是我工作中非常重要的一部分。
通过强调安全第一、建立团队精神、优化计划和组织、加强沟通以及提升问题解决能力,我能够更好地管理煤矿作业现场,确保工作的顺利进行。
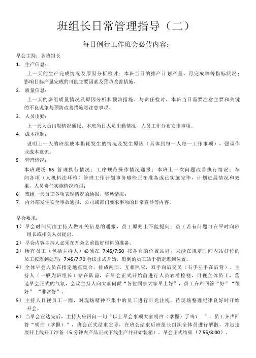
班组长日常管理指导(二)每日例行工作班会必传内容:早会主持:各班组长1、生产信息:上一天的生产完成情况及原因分析检讨;本班当日的排产计划产量、月完成率等指标状况;影响目标产量完成的可能主要因素及预防改善措施。
2、质量信息:上一天的班组质量情况及原因分析和预防措施、与责任检讨,本班当日需要注意主要和关键的不良现象与预防改善措施等注意事项。
3、人员出勤:上一天人员出勤情况通报,本班当日人员出勤情况,人员工作分布安排事项。
4、成本控制:说明上一天的班组成本损耗发生的情况及发生原因(具体到每一人每一工作事项),强调作业成本意识。
5、管理情况:本班现场6S管理执行情况;工序规范操作情况通报;本班上一次问题改善执行情况;车间各项(人机料法环检)管理工作计划事务哪些正在准备或已实施完毕,计划进展情况和效果,人员责任实施情况检讨;6、班组一天员工各项表现情况的通报,奖惩情况;7、内外部发生安全事故通报,公司或部门要求事项的日常宣导等内容。
早会要求:1)早会时间只由主持人做相关信息的通报,员工原则上不能提问;员工若有问题可在平时向班组长或相关人员提出。
2)早会内容主持人必须在开会之前做好材料的准备。
3)所有员工(包括主持人)必须在7:45/7:50按各自的位置站好,未能在规定时间内站好位的员工按迟到处理;7:45/7:70会议正式开始,迟到的员工站于指定迟到位置。
4)全体早会人员在指定地点集合,排成两面,互相照应,双手向后交叉(右手左手在后背)。
主持人(一般为班组长)站在队前,在早会正式开始前进行人员衣着检视,目视全体员工,营造早会正式的气氛,会议主持人向大家问候“各位同事大家早上好”,员工齐声回答“好”“很好” “非常好”。
5)主持人目视员工一圈,对现场精神不集中的员工进行目光注视。
待现场整理纪律良好时开始开会。
6)当早会宣达完后,主持人应回问一句“以上早会事项大家明白(掌握)了吗?”,员工齐声回答“明白(掌握)”,班会正式结束宣导,在班会结束后班组长组织全体员进行解散,并迅速展开上线开工准备(5分钟内产品正式下线生产并开始装箱)。
一、总则为加强车间班组管理,提高生产效率,确保生产安全,规范班组长的日常工作,特制定本制度。
二、班组长职责1. 严格遵守国家法律法规、公司规章制度和车间各项管理制度,认真履行职责,切实维护公司利益。
2. 负责组织本班组的生产、技术、质量、安全等工作,确保生产任务按时完成。
3. 加强班组内部管理,提高员工素质,关心员工生活,营造良好的工作氛围。
4. 及时发现并报告生产过程中存在的问题,积极采取措施予以解决。
5. 组织开展班组培训,提高员工技能水平,提升整体生产能力。
三、日常管理1. 班前会(1)班组长应在每天上班前召开班前会,传达上级指示,安排当天工作,明确任务分工。
(2)班组长应检查员工仪容仪表,确保员工精神饱满地投入到工作中。
(3)班组长应了解员工思想动态,关心员工生活,及时解决员工困难。
2. 班中管理(1)班组长应全程参与生产过程,及时发现并纠正员工操作不规范、安全隐患等问题。
(2)班组长应密切关注生产进度,确保生产任务按计划完成。
(3)班组长应加强对生产设备的维护保养,确保设备正常运行。
3. 班后会(1)班组长应组织班后会,总结当天工作,分析存在的问题,提出改进措施。
(2)班组长应听取员工意见和建议,及时反馈给相关部门。
(3)班组长应关注员工思想动态,做好员工的思想政治工作。
四、奖惩措施1. 对认真履行职责、成绩显著的班组长,给予表彰和奖励。
2. 对工作不负责任、影响生产进度、发生安全事故的班组长,给予通报批评、罚款等处罚。
3. 对违反公司规章制度、损害公司利益的班组长,按照公司相关规定予以处理。
五、附则1. 本制度由车间负责人负责解释。
2. 本制度自发布之日起施行。
班组长如何做好现场管理首先,班组长需要具备良好的沟通能力。
他们需要与团队成员、上级领导和其他相关部门进行有效的沟通,以确保工作任务的顺利完成。
班组长应当清晰明了地传达工作要求和安全规定,同时倾听员工的意见和建议,及时解决问题,确保工作的顺利进行。
其次,班组长需要具备良好的组织能力。
他们需要制定合理的工作计划,合理安排人力和物力资源,确保工作任务按时完成。
班组长应当对工作流程和工作环境进行有效管理,保持工作现场的整洁和安全,避免发生意外事故。
此外,班组长需要具备良好的领导能力。
他们需要激励团队成员,调动员工的积极性,确保团队的凝聚力和执行力。
班组长应当对团队成员进行合理的分工和培训,提高员工的工作技能和责任意识,确保工作的高效进行。
在现场管理中,班组长还需要具备良好的问题解决能力。
他们需要及时发现和解决工作中出现的问题,避免问题扩大化影响工作进度和质量。
班组长应当对工作任务进行全面的考虑和规划,预先制定解决问题的方案,确保工作任务的顺利进行。
此外,班组长还需要具备良好的安全意识。
他们需要严格执行安全规定,确保员工遵守安全操作流程,避免发生意外事故。
班组长应当对工作现场进行安全检查和隐患排查,及时消除安全隐患,确保工作现场的安全。
最后,班组长需要具备良好的学习和进步意识。
他们需要不断提升自己的管理能力和专业知识,与时俱进,适应工作的变化和发展。
班组长应当不断总结工作经验,改进工作方法,提高工作效率和质量。
综上所述,班组长在现场管理中需要具备良好的沟通能力、组织能力、领导能力、问题解决能力、安全意识和学习进步意识。
只有具备了这些能力,班组长才能做好现场管理,确保工作的顺利进行。
希望每一位班组长都能认真履行自己的职责,为企业的发展做出积极的贡献。
班组长日常工作管理第一篇:班组长日常工作管理班组长日常工作管理一、工作计划制定计划是管理的四大基本要素之一,是指预先决定要做什么,如何做、何时做、有谁做以及目标是什么等。
通过有效地计划,可以使哪些本来不一定实现的事情变得有了实现的途径,杂乱无章的事情变得条理清晰,比较糟糕的事情变得向好的方向转化。
班组长作为生产一线的最大执行者,计划的职能显得更为重要。
通过精心而周密的计划,才能充分利用各种机会,把工作风险降到最低,一)、工作计划种类1、生产计划2、周工作计划。
是指班组长指定的未来一周的工作纲领,为有效地完成生产计划而指定的辅助计划3、人员培训计划:主要是指人员的在岗培训方面的计划,它是在生产计划的间隙中制定的计划4、轮流值日计划:是班组计划中最基础的日常工作计划,主要是为了配合轮班和5S活动而指定的值日表5、班组活动计划。
是一种班组工作空隙中的计划,通常是安排与班组建设有关的娱乐活动。
二)工作计划制定有效的计划指的是那些实施的达成率通常在80%以上,且符合替班的经济性、合理性原则,结果令多数人满意的计划1、工作计划制定方法1)明确组织目标、目的、客户要求和上级指示,并在此基础上构建工作计划纲领2)识别现有资源状况,并与工作计划形成一一对应的关系。
3)分析全部内容,详细列出初步排程4)运用相关识别失效模式及其效应,采取预防措施,并进行必要的修正5)把工作计划的初稿交予相关人员商讨,提出建议后再次修订。
6)确定计划内容,报上级批准后发布执行。
2、工作计划制定要求1)切忌计划内容太复杂、苛刻、不宜实施2)千万不要把计划定的很高,员工很难完成3)切忌与大多数人的期望或心里承受力不相符,让他们感觉太意外4)争取上级的支持、缺乏足够支持的计划往往会虎头蛇尾,不了了之。
5)计划发布后,切忌朝令夕改。
6)切忌计划内容只看目标,没有具体目的7)计划一旦落空,要有应对措施三)工作计划制定的技巧1、生产计划:班组的生产计划主要是指周生产计划和日生产计划1)周生产计划:既要包括上周未完成的事项、也包括本周要处理的事项。
煤矿班组长现场管理技巧模版作为煤矿班组长,你要负责管控矿井现场的安全、生产和管理工作。
你需要具备一定的技巧和经验来提高工作效率、保障矿井安全。
下面是一个煤矿班组长现场管理技巧模板,供你参考。
一、熟悉工作场所作为煤矿班组长,你首先要熟悉你所负责的区域或矿井的工作环境,并了解相关的工作和安全规范。
你需要了解矿井的构造和设备,熟悉矿井的通风、水文、电力等基础设施,从而能够正确判断和处理现场问题。
二、制定明确的工作计划在开始工作之前,你需要制定一个明确的工作计划,明确每个人的任务和职责。
这样可以确保工作有序进行,提高工作效率。
工作计划应包括每个人的具体任务,工作时间安排以及需要采取的安全措施。
三、建立有效的指挥系统作为煤矿班组长,你需要建立一个有效的指挥系统,确保信息传递和指令执行的及时性和准确性。
你应当与高级管理人员和其他班组之间保持定期沟通,确保能够及时了解煤矿的整体情况,并做出相应的调整和决策。
四、确保现场安全煤矿是一个高风险的工作场所,安全意识和安全管理至关重要。
作为班组长,你需要负责确保矿井现场的安全。
你应该检查和保养工作区域的设备,确保设备正常运行。
同时,你还要建立现场安全制度,确保员工遵守安全规定,执行操作程序,并提供必要的安全培训。
五、合理安排人员作为班组长,你需要根据工作量和人员情况来合理安排人员。
你要根据员工的技能和经验,将任务分配给合适的人员,确保工作室有机进行。
另外,你还需要注意员工劳动强度和劳动保护,避免员工的过度劳累。
六、沟通和协调良好的沟通和协调能力对于一个班组长来说至关重要。
你需要与员工保持良好的沟通,了解他们的工作情况和需求,并及时解决问题。
你还需要与其他班组、管理人员以及现场监测人员保持紧密联系,共同完成工作任务。
七、善于分析和解决问题在煤矿现场,随时可能出现各种突发事件和问题。
作为班组长,你需要具备快速分析和解决问题的能力。
你应该学会从问题的根源入手,迅速找出解决问题的方法和措施,并及时采取行动。
一、上班前
应提前15-30分钟到厂(工作现场);
先检视部门环境卫生;
查看当日早上使用备料情况;
当日生产计划再确认;
机台故障排除确认;
2.上班后
早会;
确认有无临时缺勤人员;
临时缺勤人员人力调整;
如有新手,工作指导;
人员服装、仪容管理; 借出及借入人员的定位;
3.工作中
✧检视机器、工具是否正常使用及
保养;
✧作业中人力不平衡时应立即处
理或请求上级支援;
✧依照生产计划的进度指导生产;
✧查
准进行作业;
✧制程中,确认产品品质;
✧不良品查看,
✧如有人员工作情绪不稳定,应予以协助;
✧如
✧随时准备4小时内的生产
机器、工具、物料、作业标准等)
✧生产环境随时保持流畅无阻;
✧报表、图表查看与填写;
4.下班前
◆上级指示及下属反映的问题必须当日处理;
◆次日工作预作准备;
◆应保留思考时间(人员任用、工
作指导、推动事项、改善工作);
◆下班前应检视部门内工作环境
及安全事项;
◆查看当日工作目标达成状况;
◆各类报表的上交。
亲!从以上可见——
车间主管、班组长的日常工作,主要是督导性工作,要经常检查部门内的状况,并依状况采取必要的措施哟!
亲!你做到了吗?你行的!你懂的!让我们行动起来吧!……。
煤矿班组长现场管理技巧范本煤矿是一种高风险行业,煤矿班组长在日常的现场管理中起着至关重要的作用。
他们需要具备一定的管理技巧和能力,以保障工作场所的安全和高效运行。
以下是一些煤矿班组长现场管理技巧的范本,希望能对您有所启发。
一、建立良好的沟通渠道良好的沟通对于煤矿班组长来说至关重要。
他们与团队成员之间需要保持良好的沟通和信息交流,并确保工作任务的清晰传达和理解。
班组长应当注重倾听团队成员的意见和建议,尊重每个人的观点,并积极解决问题和提供帮助。
二、确保人员安全煤矿作为一个高风险行业,人员安全是最基本的要求。
班组长应当牢记自己的责任,始终将人员安全摆在首位。
他们需要时刻关注工作场所的安全状况,确保各项安全措施得到贯彻执行,并及时提供培训和教育,提高团队成员的安全意识和能力。
三、培养团队凝聚力团队凝聚力是一个班组成功的关键因素。
班组长需要通过有效的领导和管理来培养团队凝聚力,增强团队成员的归属感和认同感。
他们应当激发团队成员的工作热情和积极性,营造一个和谐的工作氛围,并给予团队成员必要的关怀和支持。
四、制定明确的工作计划一个好的工作计划能够帮助班组高效地完成任务。
班组长需要制定明确的工作计划,包括工作目标、任务分工、时间安排等。
他们应当与团队成员共同商讨并制定计划,确保每个人都清楚自己的任务和工作要求,以提高工作效率和质量。
五、及时解决问题在煤矿的日常管理中,问题是难以避免的。
班组长应当具备解决问题的能力和经验,能够主动发现和解决工作中的各种问题。
他们需要善于分析和研究问题的原因,与团队成员共同探讨解决方案,并及时采取行动予以解决。
六、注重绩效评估绩效评估是管理的重要环节。
班组长应当设立合理的绩效评估指标,对团队成员的工作进行量化评估,并及时给予肯定和鼓励。
他们还需要关注团队成员的职业发展和培训需求,制定个人发展计划,为团队的长期发展打下坚实基础。
七、定期开展安全培训安全培训是煤矿管理的重要环节。
班组长应当定期组织安全培训,向团队成员传授安全知识和技能,并提醒他们注意工作场所的安全隐患和应急措施。
一、上班前
➢应提前15-30分钟到厂(工作现场);
➢先检视部门环境卫生;
➢查看当日早上使用备料情况;
➢当日生产计划再确认;
➢机台故障排除确认;
2.上班后
➢早会;
➢确认有无临时缺勤人员;
➢临时缺勤人员人力调整;
➢如有新手,工作指导;
➢人员服装、仪容管理;
➢借出及借入人员的定位;
3.工作中
✧检视机器、工具是否正常使用及
保养;
✧ 作业中人力不平衡时应立即处理或请求上级支援;
✧ 依照生产计划的进度指导生产;
✧ 查看每位下属的工作,应依照标
准进行作业;
✧ 制程中,确认产品品质;
✧ 不良品查看,并追踪原因进行改善; ✧ 如有人员工作情绪不稳定,应予以协助;
✧ 如有产品堆积情况,应立即处理;
✧随时准备4小时内的生产(人员、机器、工具、物
料、作业标准等);
✧生产环境随时保持流畅无阻;
✧报表、图表查看与填写;
4.下班前
◆上级指示及下属反映的问题必须当日处理;
◆次日工作预作准备;
◆应保留思考时间(人员任用、工
作指导、推动事项、改善工作);
◆下班前应检视部门内工作环境
及安全事项;
◆查看当日工作目标达成状况;
◆各类报表的上交。
亲!从以上可见——
车间主管、班组长的日常工作,主要是督导性工作,要经常检查部门内的状况,并依状况采取必要的措施哟!
亲!你做到了吗?你行的!你懂的!让我们行动起来吧!……。