基于PLC的啤酒发酵自动控制系统课程设计
- 格式:doc
- 大小:1002.50 KB
- 文档页数:36
基于PLC的啤酒发酵自动控制系统设计【摘要】本文主要介绍了基于PLC的啤酒发酵自动控制系统设计。
在分析了研究背景和研究意义。
在详细阐述了PLC在啤酒发酵中的应用、系统框架设计、控制算法设计、硬件设计和软件设计。
在介绍了系统实验验证的结果,并展望了未来的发展方向。
本文旨在通过PLC技术的应用,实现啤酒发酵过程的自动控制,提高生产效率和产品质量,推动啤酒工业的发展。
通过系统实验验证的结果表明,基于PLC的啤酒发酵自动控制系统设计具有较好的稳定性和可靠性,为啤酒生产提供了可靠的控制保障。
展望未来,可以进一步优化系统设计,提高控制精度,拓展应用范围,促进啤酒工业的智能化和自动化发展。
【关键词】PLC, 啤酒发酵, 自动控制系统, 设计, 应用, 系统框架, 控制算法, 硬件设计, 软件设计, 实验验证, 展望未来, 研究背景, 研究意义.1. 引言1.1 研究背景啤酒是一种古老而受欢迎的饮料,其生产过程中的发酵阶段是非常重要的环节。
传统的啤酒发酵过程需要人工监控温度、压力等参数,存在着工作量大、效率低、精度不高的问题。
而随着现代工业自动化技术的发展,基于PLC的啤酒发酵自动控制系统应运而生。
在当前啤酒生产中推行基于PLC的发酵自动控制系统具有重要的意义。
通过引入自动化控制技术,可以提高生产效率、降低生产成本,同时还可以保证产品质量和稳定性。
基于此背景,本文将重点研究基于PLC的啤酒发酵自动控制系统设计,探索其在啤酒生产中的应用前景和发展趋势。
1.2 研究意义啤酒发酵是啤酒生产过程中至关重要的环节,控制发酵过程能够保证啤酒品质的稳定性和可控性。
基于PLC的啤酒发酵自动控制系统设计将有效解决传统手动控制中存在的调控不稳定、操作繁琐等问题,提高生产效率和产品质量。
此系统能够实现发酵过程中温度、压力、酒精含量等参数的实时监测和自动调节,确保发酵过程的精准控制和稳定运行。
研究意义在于提高啤酒生产的自动化水平和生产效率,降低人工成本,减少生产过程中的人为误操作风险,保证啤酒品质的一致性和稳定性。
基于PLC的啤酒发酵自动控制系统设计1. 引言1.1 背景介绍啤酒是一种古老的饮品,深受人们的喜爱。
随着啤酒产量的增加和品质要求的提高,传统的手工操作已经不能满足生产的需求。
自动控制技术的应用成为解决这一问题的有效途径。
基于可编程逻辑控制器(PLC)的自动控制系统由于其灵活性、稳定性、可靠性和易维护性等优势,成为工业控制领域的主流技术之一。
啤酒发酵过程是生产过程中最为关键的环节之一,发酵的温度、压力、pH值等参数对啤酒质量具有重要影响。
设计一个基于PLC的啤酒发酵自动控制系统对于提高生产效率、保证产品质量具有重要意义。
本文旨在探讨基于PLC的啤酒发酵自动控制系统设计方案,以提高啤酒生产的自动化水平,保证啤酒品质的稳定性和一致性。
通过引入PLC技术,可以实现对发酵过程的精确控制,提高生产效率,减少人工成本,并实现对生产过程的实时监控和追踪。
1.2 研究意义啤酒是一种历史悠久的饮品,受到广泛的消费者喜爱。
在啤酒的生产过程中,发酵是一个至关重要的环节,直接影响着啤酒的口感和质量。
而传统的发酵过程往往需要依靠人工操作,存在操作不稳定、效率低下、产品质量无法保证等问题。
因此,设计一种基于PLC的啤酒发酵自动控制系统具有重要的研究意义。
首先,基于PLC的自动控制系统能够实现对发酵过程的精准控制,保障啤酒的质量稳定和一致性。
PLC技术具有高精度、高可靠性的特点,能够实时监测和调节发酵参数,确保发酵过程的稳定性和可控性。
其次,基于PLC的啤酒发酵自动控制系统可以提高生产效率,减少人力成本。
传统的人工操作需要大量的人力投入,而自动控制系统能够实现全程自动化生产,节省人力资源,提高生产效率。
总之,基于PLC的啤酒发酵自动控制系统的研究对于提高啤酒生产的质量和效率具有重要的意义,有着广阔的应用前景和市场需求。
1.3 研究目的本研究旨在设计一种基于PLC的啤酒发酵自动控制系统,以提高啤酒生产过程的自动化水平,提高生产效率,保证啤酒质量稳定性和一致性。
基于PLC的啤酒发酵自动控制系统设计随着人们对啤酒品质的要求越来越高,啤酒发酵过程的自动化控制成为了一个研究热点。
本文将介绍一种基于PLC的啤酒发酵自动控制系统的设计。
1. 引言啤酒发酵是将麦芽经过磨碎、糖化、煮沸等一系列工序后,添加酵母菌发酵而成的过程。
发酵过程中,温度、压力、PH值等因素对发酵过程有很大影响。
传统的发酵过程依赖人工操作,无法确保发酵过程的一致性和稳定性。
设计一种基于PLC的啤酒发酵自动控制系统,能够提高发酵工艺的稳定性和可控性。
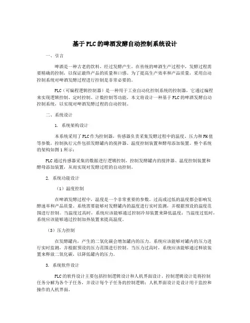
2. 系统结构控制层:控制层采用PLC作为控制器,实时获取和处理传感器的数据,并根据设定的工艺参数控制执行层的执行设备。
执行层:执行层包括发酵罐的加热、冷却、搅拌等执行设备,通过控制层发送的控制信号实现发酵过程的自动化控制。
人机界面:人机界面提供给操作员对系统进行监测和控制的手段,通过触摸屏或电脑软件等方式实现。
3. 系统功能温度控制:基于传感器实时获取发酵罐内部温度,并通过PLC控制发酵罐的加热或冷却装置,使温度保持在设定的范围内。
搅拌控制:通过PLC控制发酵罐的搅拌装置,以保证发酵液的均匀混合。
报警功能:当温度、压力、PH值等参数超出设定的安全范围时,系统能够及时报警并停止发酵过程。
4. 系统实现1) 确定系统的功能需求和工艺参数,设计硬件电路和软件程序。
2) 购买和安装所需的传感器、执行设备和PLC控制器。
3) 根据设计的电路图和软件程序进行硬件和软件的连接。
4) 对传感器进行校准,确保其测量精度和准确性。
5) 进行系统的调试和测试,确保系统能够稳定运行和达到设计要求。
5. 结论基于PLC的啤酒发酵自动控制系统能够提高发酵工艺的稳定性和可控性,实现啤酒的生产自动化。
随着自动化技术的不断发展,基于PLC的啤酒发酵自动控制系统将会越来越普遍应用于啤酒生产过程中。
毕业设计(论文)(成教)题目:基于PLC的啤酒发酵自动控制系统设计院(系):机电工程学院专业:机械制造与自动化姓名:学号:指导教师:二〇一四年一月二十日毕业设计(论文)任务书毕业设计(论文)进度计划表本表作评定学生平时成绩的依据之一.毕业设计(论文)中期检查记录表摘要啤酒发酵是啤酒生产中最重要的一道工序,是决定啤酒质量的最关键的一步.啤酒的发酵是把糖化的姜汁分解成乙醇,由于发酵时间长,过程机理复杂,影响发酵因素很多,对发酵过程缺乏精确的数学模型。
从原料到发酵过程,如何控制好温度,压力,让发酵满足总生产工艺曲线,决定了啤酒的生产质量和生产效率,发酵过程是啤酒生产过程中的重要环节,发酵控制系统的任务就是将发酵酒液的实际温度控制在和标准发酵曲线相差有限的误差范围内。
过去的啤酒发酵过程,啤酒发酵罐多为人工现场操作调节,手工记录。
但随着啤酒产量的不断增加,所需发酵罐也会增多,给生产啤酒带来极大的不便,造成生产质量的稳定,如何提高啤酒生产的综合自动化水平,增强啤酒产业实力成为一个好的研究课题.为此,本文通过对啤酒生产发酵过程的工艺及关键问题的分析,基于PLC设计啤酒生产过程中啤酒发酵自动控制系统。
关键词:PLC 啤酒发酵温度控制AbstractBeer fermentation is one of the most important procedure in beer production, is the most crucial step in determining the quality of beer。
Beer fermentation is the breakdown of saccharification ginger into ethanol,due to the long fermentation time, the process mechanism is complex,many factors influencing the fermentation,the fermentation process is a lack of accurate mathematical model. From raw material to the fermentation process,how to control the temperature, pressure, and make full of the total fermentation technology curve, determines the production quality and production efficiency of beer, the fermentation process is the important link in the process of beer production,fermentation control system of the task is to control the fermentation liquid of actual temperature fermentation and standard curve is limited within the error range.The beer fermentation,beer fermentation tank for artificial field operation adjustment,manual record。
基于PLC的啤酒发酵自动控制系统设计一、引言啤酒是一种古老的饮料,经过发酵产生。
在传统的啤酒生产过程中,发酵过程需要精确的控制,以保证最终产品的质量和口感。
为了提高生产效率和产品质量,采用自动控制系统对啤酒发酵过程进行控制是非常必要的。
PLC(可编程逻辑控制器)是一种用于工业自动化控制系统的控制器,它通过编程来实现逻辑控制、定时控制、计数控制等功能。
本文将设计一种基于PLC的啤酒发酵自动控制系统,以实现对啤酒发酵过程的自动控制。
二、系统设计1. 系统架构设计本系统采用了PLC作为控制器,传感器负责采集发酵过程中的温度、压力和PH值等参数,控制执行元件包括发酵罐内的搅拌器、温度控制装置和酵母添加装置。
整个系统的架构如图1所示:PLC通过传感器采集的数据进行逻辑控制,控制发酵罐内的搅拌器、温度控制装置和酵母添加装置,从而实现对发酵过程的自动控制。
2. 系统功能设计(1)温度控制在啤酒发酵过程中,温度是一个非常重要的参数。
过高或过低的温度都会影响发酵速率和产品质量。
系统需要能够对发酵罐内的温度进行实时监测,并根据预设的温度范围进行控制。
当温度过高时,系统应该能够通过控制冷却装置来降低温度;当温度过低时,系统应该能够通过控制加热装置来提高温度。
(3)压力控制在发酵罐内,产生的二氧化碳会增加罐内的压力。
系统应该能够对罐内的压力进行实时监测,并根据预设的压力范围进行控制。
当压力过高时,系统应该能够通过释放装置来释放二氧化碳,以降低罐内的压力。
3. 系统软件设计PLC的软件设计主要包括控制逻辑设计和人机界面设计。
控制逻辑设计是将控制任务分解为各个子任务,并设计每个子任务的控制逻辑;人机界面设计是设计用于监控和操作的人机界面。
(1)控制逻辑设计控制逻辑设计首先需要确定系统的控制目标,然后根据控制目标设计各个子任务的控制逻辑,最后将各个子任务的控制逻辑组合成系统的整体控制逻辑。
对于温度控制任务,可以设计如下的控制逻辑:IF 温度 < 设定温度 - 2 THEN 打开加热装置IF 温度 > 设定温度 + 2 THEN 打开冷却装置IF 设定温度 - 2 <= 温度 <= 设定温度 + 2 THEN 关闭加热装置和冷却装置(2)人机界面设计人机界面设计主要包括监控界面和操作界面。
毕业设计方案学院控制科学与工程专业自动化姓名学号设计题目:利用PLC实现啤酒发酵罐温度的自动控制一、设计方案内容:(本页可另加页)1.国内外研究现状、水平及存在的问题:目前,国内啤酒生产(糖化、发酵工段)的控制水平基本上可以分为四个档次。
(1)完全手动操作方式其主要特点是阀门为手动。
对温度、压力、液位、流量、浊度、电导率等生产过程中的模拟量信号采用常规分散仪表进行采集,然后集中或现场显示,操作人员在现场或集中操作盘(柜)上控制主要设置启停,阀门由工人到现场操作。
这种方式下啤酒生产工艺参数得不到可靠执行,一致性较差,啤酒质量受人为因素影响较大,而且工人的操作劳动强度很大,主要生产设备与装置不能工作在较佳状态,原材料利用率低,产品能耗大,不可能采用较复杂的先进工艺生产啤酒,生产成本较高。
(2)半自动控制方式(集中手动控制方式)以马赛克模拟屏为代表。
其主要特点为阀门多采用气动或电动自动阀门。
采取诸如数据采集器等手段采集各种过程量进入控制室,一般设有马赛克模拟屏或上位机。
在模拟屏或上位机上显示各种温度、流量、压力、液位等过程参数和电机、阀门的开启状态,对生产过程进行监控,操作人员根据显示的参数和工艺参数对比,在模拟屏或操作台上遥控阀门开启和电机启停从而满足工艺要求,生产中的关键数据由人工记录。
但由于需要操作工人的频繁介入,其啤酒质量和口味也有较大的波动,工人劳动强度也比较大。
(3)PC机+数据采集插卡方式以工业PC机加各种数据采集卡为代表,过程控制中的各种信号在外围通过相应的变送器送入插在工业PC机插槽中的数据采集卡,在PC机画面上显示各种生产过程参数,同时控制阀门与泵、电机等设备的启、停来满足工艺生产要求,目前国内不少啤酒厂发酵车间采用这种系统进行控制。
一定程度上解决了啤酒生产过程控制问题,但存在以下缺点:a.系统可靠性差。
b.画面呆板,缺乏一般工控组态软件灵活的程序脚本控制功能,同时系统本身安全性差,难以建立有效的操作等级和权限制度。
基于PLC的啤酒发酵自动控制系统设计【摘要】本文基于PLC技术,设计了一套啤酒发酵自动控制系统。
在介绍了研究背景、研究目的和研究意义。
正文部分包括系统框架设计、传感器选择与布置、控制策略设计、系统实现与调试以及性能评价。
结论部分总结了研究成果,展望了工程应用前景,并提出了存在问题与改进建议。
通过本研究,实现了啤酒发酵过程的自动化控制,提高了生产效率和产品质量,为啤酒生产领域的智能化发展提供了重要参考。
【关键词】PLC、啤酒发酵、自动控制系统、系统框架设计、传感器、控制策略、系统实现、调试、性能评价、研究成果、工程应用、问题、改进建议1. 引言1.1 研究背景研究背景中还需介绍虽然目前已有一些关于基于PLC的啤酒发酵自动控制系统设计的研究,但在实际生产中还存在着许多问题,如无法实现全自动化控制、控制策略不够精准等。
进一步深入研究和完善基于PLC的啤酒发酵自动控制系统设计,对提高啤酒生产效率、稳定产品质量具有重要意义。
本文旨在基于PLC技术,设计出一套高效、精准的啤酒发酵自动控制系统,并通过实验验证其性能,为啤酒生产实践提供可靠的技术支持。
1.2 研究目的本文旨在设计一套基于PLC的啤酒发酵自动控制系统,以实现对发酵过程的精准控制和监测。
具体目的包括:通过构建系统框架设计,实现各组件之间的有效连接和协调,确保系统的稳定运行;选择合适的传感器,并合理布置在发酵罐内,以获取实时的发酵参数数据,为后续的控制策略设计提供准确的基础数据;设计有效的控制策略,根据传感器获取的数据实现对发酵温度、PH值等参数的精准控制;通过系统实现与调试,验证系统设计的可行性,并对系统进行性能评价,确保其满足实际生产需求。
本研究旨在探索基于PLC的啤酒发酵自动控制系统在提高生产效率、保障产品质量和降低生产成本等方面的应用价值,为相关领域的研究和实际应用提供参考和借鉴。
1.3 研究意义通过引入PLC作为控制核心,可以实现对发酵过程的自动监测和调节,大大提高了生产效率和产品质量。
基于PLC的啤酒发酵自动控制系统设计引言啤酒是一种古老的酿造饮料,而发酵是啤酒酿造过程中其中一个最关键的步骤。
发酵过程需要严格的控制温度、压力和搅拌速度等参数,以确保最终产品的质量和风味。
开发一套自动控制系统来监测和调节发酵过程是至关重要的。
本文将介绍一种基于PLC的啤酒发酵自动控制系统设计,以及其在啤酒酿造中的应用。
一、啤酒发酵过程的控制需求啤酒发酵是在一定条件下,酵母利用麦芽中的糖类产生酒精和二氧化碳的过程。
这个过程需要严格的控制来保证啤酒的质量和口感。
发酵过程中需要控制以下参数:1.温度:酵母在不同温度下会有不同的发酵速率,过高或过低的温度都会影响发酵的效果。
2.压力:发酵过程会产生大量的二氧化碳,需要通过控制压力来避免发酵罐的爆炸。
3.搅拌速度:搅拌速度会影响酵母和麦芽的接触和传质速度,从而影响发酵效果。
一套自动控制系统需要能够实时监测发酵过程中的温度、压力和搅拌速度等参数,并且能够根据实时数据对这些参数进行调节。
二、基于PLC的啤酒发酵自动控制系统设计PLC(可编程逻辑控制器)是一种专门用于工业自动化控制的设备。
它能够接收输入信号做出相应的逻辑运算,并产生输出信号来控制设备。
基于PLC的啤酒发酵自动控制系统设计如下:1.传感器和执行元件选型:系统需要使用温度传感器、压力传感器和搅拌器执行元件来感知和控制发酵过程中的各项参数。
传感器需要选择能够适应潮湿、高温环境的工业级传感器,执行元件需要选择能够承受高温、高压的设计。
2.PLC选型:根据系统的需求,选用适合的PLC型号,能够满足系统的输入输出信号需求,并且能够稳定可靠地运行在工业环境中。
3.系统架构设计:根据发酵过程的特点和需求,设计系统的硬件架构和控制逻辑。
系统需要能够同时监测和控制多个参数,并且能够在异常情况下及时报警。
系统需要能够记录历史数据以便后续分析和追溯。
4.编程设计:根据系统的硬件架构和控制逻辑,编写PLC程序,实现对发酵过程中各项参数的实时监测和控制。
基于PLC的啤酒发酵自动控制系统设计随着啤酒市场的不断扩大,啤酒生产自动化水平的提高已经成为行业发展的必然趋势。
而PLC(可编程逻辑控制器)作为目前工业自动化控制中的一种重要设备,已经在各种工业控制系统中得到了广泛的应用。
基于PLC的啤酒发酵自动控制系统设计,不仅可以提高生产效率和产品质量,还可以降低生产成本。
本文将介绍基于PLC的啤酒发酵自动控制系统的设计方案及其优势。
一、系统设计方案1. 系统构成基于PLC的啤酒发酵自动控制系统主要由控制系统、数据采集系统和操作界面组成。
控制系统通过PLC控制器对整个发酵过程进行自动化控制,包括温度、压力、PH值、溶解氧等参数的监测和调节;数据采集系统用于采集各种传感器传来的数据,并传输给PLC控制器进行处理;操作界面则提供给操作人员进行监控和操作。
2. 控制策略控制系统的设计需要根据啤酒发酵过程的特点,采用恰当的控制策略。
在发酵过程中,温度是一个非常重要的参数,需要保持在一个合适的范围内,以促进酵母活性和酵素活性,从而保证发酵效果。
可以采用PID控制策略来对发酵罐温度进行控制,通过不断调整加热和冷却设备的输出来维持合适的温度。
3. 数据处理数据采集系统需要对采集到的各种传感器数据进行处理,并将处理后的数据传输给PLC控制器。
在数据处理过程中,可以利用滤波、平滑等算法对数据进行处理,以提高数据的准确性和稳定性。
4. 安全措施在系统设计中,需要考虑啤酒发酵过程中可能出现的安全隐患,比如发酵罐压力过高、温度过高等情况。
因此需要设置相应的安全保护装置,如压力开关、温度传感器等,以及相应的报警系统,一旦发现异常情况,立即采取措施进行处理。
二、系统优势1. 提高生产效率基于PLC的啤酒发酵自动控制系统可以实现对发酵过程的实时监测和自动控制,可以减少人工干预,提高生产效率。
系统还能够实现对发酵参数的精确控制,保证产品质量的稳定性。
2. 降低生产成本自动化控制可以减少人工操作,降低人工成本,同时节约能源和原材料的消耗,从而降低生产成本。
基于PLC的啤酒发酵自动控制系统设计随着现代化工业的发展,自动化控制系统在各个领域得到了广泛的应用。
在食品饮料行业中,啤酒发酵过程的自动控制系统设计尤为重要。
由于啤酒的发酵过程需要严格控制温度、压力、PH值等参数,传统的人工操作难以保证生产的稳定性和品质一致性。
基于PLC的啤酒发酵自动控制系统成为了现代啤酒生产中的重要技术手段。
PLC(Programmable Logic Controller),即可编程逻辑控制器,是一种专门用于工业控制的计算机。
基于PLC的自动控制系统具有稳定、可靠、高效的特点,能够满足啤酒生产对于生产过程的严格要求。
本文将针对基于PLC的啤酒发酵自动控制系统进行设计,从控制系统的硬件配置、软件编程以及系统调试与运行等方面进行详细阐述。
一、控制系统的硬件配置基于PLC的啤酒发酵自动控制系统的硬件配置包括PLC主控单元、输入输出模块、温度传感器、压力传感器、PH值检测仪和执行器等。
PLC主控单元是整个控制系统的核心,负责控制各个执行器的动作,并实时监测各个传感器的信号。
输入输出模块用于连接PLC 主控单元与外部设备,接收传感器的信号并控制执行器的动作。
温度传感器、压力传感器和PH值检测仪则用于监测发酵过程中的关键参数,为控制系统提供反馈信息。
执行器则根据PLC主控单元的指令进行相应的动作,如调节发酵罐中的温度、压力等参数。
在控制系统的硬件配置中,需要充分考虑设备的可靠性和稳定性,选择高质量的PLC 主控单元和传感器,以确保控制系统能够长时间稳定运行。
还需要合理规划输入输出模块的数量和位置,确保可以满足发酵过程中的实时监测和控制需求。
在选用执行器时,也需要考虑其控制精度和响应速度,以确保能够精确地控制发酵过程中的各项参数。
二、控制系统的软件编程控制系统的软件编程是基于PLC的啤酒发酵自动控制系统设计中的关键环节。
通过编程,可以实现对发酵过程中各个参数的精确控制,以及对异常情况的及时响应。
摘要发酵过程是啤酒生产过程中的重要环节之一,本文以啤酒发酵过程为工程背景,利用PLC实现对啤酒发酵过程温度的控制,这对更加牢固掌握PLC并将PLC应用于生产实际及了解啤酒的生产工艺有很好的作用。
本文主要工作在于:由于啤酒发酵对象的时变性、时滞性及其不确定性,决定了发酵罐控制必须采用特殊的控制算法。
由于每个发酵罐都存在个体的差异,而且在不同的工艺条件下,不同的发酵菌种下,对象特性也不尽相同。
因此很难找到或建立某一确切的数学模型来进行模拟和预测控制。
为节省能源,降低生产成本,并且能够满足控制的要求,发酵罐的温度控制选择了检测发酵罐的上、中、下3段的温度,通过调节上、中、下3段液氨进口的两位式电磁阀来实现发酵罐温度控制的方法,利用PLC 来实现整个过程温度的控制。
该系统性能/价格比高、可靠、技术先进,完全满足啤酒生产发酵工艺的技术要求,并兼顾了实用的需求。
关键词:可编程逻辑控制器;发酵温度;温度控制AbstractBeer fermentation is one of the key steps of beer production. Thus, on the basis of some projects in breweries, this thesis investigated beer fermentation automation and Fuzzy Intelligent PID algorithm applied in this process. It is an attempt to apply high technology to traditional industry and has importantly practical meaning. In this paper, beer fermentation process for the project background, the use of PLC in the beer fermentation process temperature control, which is more firmly grasp PLC and used to produce practical and understanding of the beer production process have a very good role. What this research solute is: As the object of beer fermentation, degeneration, and the uncertainty of the delay, a decision must be in control of fermentation tank special control algorithms. As each there are individual differences, but in different process conditions, different fermentation bacteria, the object characteristics vary. Therefore it is difficult to find or create a precise mathematical model to simulate and forecast control. To save energy, reduce production costs and to meet the requirements of control, temperature control of fermentation tank selected the detection of the fermentation tank, in the next paragraph 3 of the temperature, through the upper, middle and lower imports of liquid ammonia in paragraph three Electromagnetic valve to achieve fermentation tank temperature control method. To solute the whole process temperature control by PLC, the system performance higher than price, reliable, advanced technology, to fully meet the fermentation process of beer production technology requirements, taking into account the practical needs.Keywords: programmable logic controller; fermentation temperature; temperature control目录第1章概述 (1)1.1选题的目的和意义 (1)1.2啤酒发酵控制系统方案综述 (2)1.3实现啤酒发酵罐温度PLC控制的主要研究工作 (3)1.4本章小结 (3)第2章啤酒发酵工艺概述 (4)2.1啤酒发酵概述 (4)2.2发酵各阶段温度控制机理 (4)2.3啤酒发酵设备概述 (6)2.4啤酒发酵温控基本要求 (6)2.5啤酒发酵工艺流程 (7)2.6本章小结 (9)第3章应用PLC实现啤酒发酵温度控制的可行性分析 (10)3.1可编程序控制器PLC的特点 (10)3.2PLC的组成与基本原理 (11)3.3PLC在啤酒发酵中应用的可行性 (14)3.4本章小结 (15)第4章啤酒发酵温度PLC控制方案 (16)4.1系统控制要求及功能 (16)4.2系统硬件配置 (18)4.3啤酒发酵温度PLC控制系统的I/O分配 (23)4.4本章小结 (25)第5章PLC实现啤酒发酵温度控制的程序设计 (26)5.1编程软件的介绍 (26)5.2控制程序流程图 (29)5.3PID控制 (32)5.4系统程序设计 (34)5.5本章小结 (37)结论 (38)参考文献 (39)致谢 (40)附录 (41)第1章概述1.1 选题的目的和意义啤酒是世界上产量及消费最大的一种酒,特别是北美及欧洲国家的总产量及人均消费量均居世界前列,我国随着改革开放现代化建设,人民生活水平不断断提高,啤酒己成为人们的时尚饮品,市场的宠儿,生产直线上升,进入九十年代后产量逐年增加,目前已成为仅次于美国的世界第二大啤酒产销国,令世界啤酒界人士刮目相看。
基于PLC的啤酒发酵自动控制系统设计全文共四篇示例,供读者参考第一篇示例:基于PLC的啤酒发酵自动控制系统设计一、引言随着科学技术的不断进步,自动化控制系统在各行各业中得到了广泛应用,啤酒生产作为重要的酿造行业也不例外。
传统的啤酒生产方式需要大量的人工操作,生产效率低下,而且容易受到人为因素的影响。
基于PLC的啤酒发酵自动控制系统设计能够有效地解决这些问题,提高啤酒生产的自动化水平和生产效率,保证啤酒的品质稳定。
二、系统功能需求分析1. 温度控制功能:啤酒发酵过程中,温度是一个非常重要的控制参数,发酵罐内的温度需要在一定的范围内保持稳定。
基于PLC的控制系统能够通过传感器实时监测发酵罐内的温度,根据预设的控制策略自动调节加热或降温设备,保持温度在合适的范围内。
2. 液位控制功能:在发酵过程中,发酵罐内的液位需要随着发酵过程的进行而逐渐降低。
PLC控制系统可以通过液位传感器监测发酵罐内的液位变化,及时发出控制信号,控制出液阀实现液位的自动控制。
3. 搅拌控制功能:在发酵过程中需要对发酵液进行搅拌以保证发酵液中的微生物得到充分的氧气供应和营养物质的均匀分布。
PLC控制系统可以通过控制搅拌器的启停和转速,实现发酵液中的搅拌控制。
4. PH值控制功能:发酵过程中PH值的变化会对发酵液中微生物的生长和代谢产生影响。
PLC控制系统可以通过PH传感器监测发酵液的PH值,自动调节酸碱液的加入量,保持发酵液的PH值在合适的范围内。
出预设范围,就能够及时发出故障报警信号,提醒操作人员进行相应的处理。
三、系统结构设计基于PLC的啤酒发酵自动控制系统由PLC控制器、传感器、执行机构和人机界面组成。
PLC控制器负责接收传感器采集的各个控制参数数据,根据预设的控制策略进行控制计算,并通过输出模块控制执行机构完成相应的控制动作。
传感器负责采集发酵过程中各个控制参数的数据,如温度传感器、液位传感器、PH传感器、氧气浓度传感器等。
基于PLC的啤酒发酵自动控制系统设计1. 引言1.1 研究背景啤酒是一种古老的饮料,广泛受到人们的喜爱。
随着啤酒市场的不断扩大和消费需求的增加,啤酒生产的自动化控制系统变得越来越重要。
传统的啤酒生产过程中,发酵过程需要人工监控和调节,存在着生产效率低、产品质量不稳定等问题。
研究基于PLC的啤酒发酵自动控制系统设计具有重要意义。
在传统的啤酒生产中,发酵过程是整个生产过程中最关键的环节之一。
发酵过程中,需要监测和调节多个参数,包括温度、压力、PH 值等。
传统的控制方法往往依赖于人工经验,存在着主观性强、操作繁琐等问题。
采用基于PLC的自动控制系统能够实现对发酵参数的实时监测和自动调节,提高了生产效率和产品质量。
基于PLC的啤酒发酵自动控制系统设计是当前啤酒生产领域的研究热点之一。
通过引入PLC技术,可以实现啤酒发酵过程的自动化控制,提高生产效率,保证产品质量稳定。
本研究旨在探究基于PLC的啤酒发酵自动控制系统设计,为啤酒生产的自动化和智能化发展提供技术支持。
1.2 研究目的研究目的是设计并实现基于PLC的啤酒发酵自动控制系统,以提高生产效率和产品质量,实现发酵过程的精确监控和调节。
通过该系统,可以减少人为操作失误和提高工作效率,同时确保发酵参数稳定并符合生产要求。
利用PLC技术进行自动化控制,还可以减少人力成本并降低生产过程中的风险,提高工作安全性。
通过本研究,希望能够为啤酒生产企业提供一种先进、高效、安全的控制方案,为啤酒行业的发展和技术进步做出贡献。
2. 正文2.1 PLC在啤酒发酵中的应用啤酒生产过程中的发酵阶段对温度、压力、氧气含量等参数的精确控制至关重要。
传统的手动控制存在操作繁琐、精度低、易出错等问题,而基于PLC的自动控制系统则能够有效解决这些问题。
PLC系统还可以与其他设备和传感器进行实时数据交换,实现对发酵过程的全面监测。
通过在PLC中设定合适的控制算法,可以根据实时数据调节发酵参数,确保啤酒的发酵过程达到最佳状态。
青岛农业大学本科生毕业论文(设计)题目:基于PLC的啤酒发酵自动控制系统的设计姓名:ddd学院:机电工程学院专业: 电气工程及其自动化班级: 2004。
1学号:0320040510指导教师: dddddd完成时间:2008.6.182008年6月18日如果需要请联系liuyungang123@QQ 348262497基于PLC的啤酒发酵自动控制系统的设计摘要啤酒工业是我国食品工业中一个重要的产业部门,随着国民经济的发展和人民生活的改善,我国啤酒工业也得到空前发展。
尽管如此,目前我国的啤酒生产工业与发达国家相比还存在许多不尽如人意的地方。
由于啤酒生产的工艺复杂,目前我国大多数啤酒生产企业技术装备落后,自动化程度低,产品质量不稳定。
如何提高啤酒生产的综合自动化水平,增强我国啤酒产业的综合实力是一个很好的研究课题。
发酵过程是啤酒生产过程中的重要环节之一,本文以啤酒发酵过程为工程背景,对啤酒发酵过程的自动化及温度控制策略进行研究,这对利用高新技术提升传统产业的综合技术水平具有现实意义.本设计介绍了国内目前啤酒生产自动控制的现状、存在的不足,对比了多种控制方案的优缺点,探讨了国内啤酒生产自动化控制的发展方向。
在啤酒发酵过程中,温度是一个重要的过程参数。
因此,温度的控制将直接影响啤酒的质量.本设计针对啤酒发酵温度控制过程中的难点引入了PID控制算法,有效地改善了原有控制方法存在的问题.关键词:啤酒发酵;可编程控制器;PID控制Design of Autocontrol System of Beer Fermentation ProcessBased on PLCAbstractBeer Production,as one of the most important traditional industry, has been developed quickly in our country with the development of civil economy and the improvement of standard of living。
基于PLC的啤酒发酵自动控制系统设计随着科技的不断发展,啤酒生产工艺也在不断创新和改进。
而自动化控制系统作为工业生产中的重要组成部分,其在啤酒发酵过程中的应用也逐渐受到关注。
本文将介绍基于可编程逻辑控制器(PLC)的啤酒发酵自动控制系统设计,详细阐述其原理、功能和优势。
一、啤酒发酵过程概述啤酒的生产过程主要包括麦芽糖化、酵母发酵、发酵后处理等阶段。
其中酵母发酵是啤酒生产的关键环节,也是整个制酒工艺过程中最为复杂的部分。
在发酵过程中,需要控制温度、pH值、搅拌速度等参数,以保证酵母在最适宜的条件下进行发酵,从而保证啤酒的品质和口感。
传统的啤酒发酵控制方法主要依靠操作工人的经验和手动调节设备的方式,存在操作不精准、易出错等问题。
而基于PLC的自动控制系统,可以实现对发酵过程的精准控制,并能够自动记录和报警,大大提高了生产效率和产品质量。
1. PLC系统架构基于PLC的啤酒发酵自动控制系统由PLC主控模块、输入输出模块、人机界面、传感器和执行器等部分组成。
PLC主控模块负责接收传感器的数据信息,并根据预设的控制策略来控制执行器进行相应的操作;输入输出模块负责与传感器和执行器之间进行信号的转换和传递;人机界面用于监控和操作整个系统,通过触摸屏或者键盘进行参数设置和实时监测。
2. 控制策略设计啤酒发酵过程中需要对温度、pH值、搅拌速度等参数进行精准控制。
在设计控制策略时,需要根据不同的发酵阶段和啤酒种类来确定相应的控制参数范围和控制逻辑。
在温度控制方面,可以根据酵母的适宜生长温度和发酵反应的温度特性,设置相应的控制策略,实现温度的保持和调节;在pH值控制方面,需要根据酵母的酸碱耐受性和发酵过程中产生的酸碱性物质来确定控制范围和控制方式;在搅拌速度控制方面,需要根据酵母的需氧性和氧气传质特性来确定控制范围和控制方法等。
3. 系统功能设计基于PLC的啤酒发酵自动控制系统可以实现温度、pH值、搅拌速度等参数的实时监测和控制,并能够实现数据的记录和报警功能。
啤酒发酵PLC控制系统设计啤酒发酵是个动态过程。
温度、压力、液位是其过程中最主要的参数,其中温度是控制中的难点。
本文根据啤酒发酵的工艺流程,按照一定的工艺要求进行控制,用西门子S7-200可编程控制器,着重于温度的控制研究,设计理想的PLC程序,在啤酒发酵控制系统中完成温度、浓度和时间的模拟量的读取处理,完成温度设定值和PID回路的计算,对电磁阀的输出和发酵罐的操作状态进行控制,以达到产品的质量要求。
标签:啤酒发酵温度PIDPLC作为“液体面包”的啤酒是盛夏首选饮料。
啤酒以大麦芽﹑酒花﹑水为主要原料,经发酵酿制而成的,它是具有酒花香和爽口苦味、营养丰富、风味独特的低度酿造酒,含有人体所必须的七种氨基酸。
酿造业的发酵通常是在密闭的容器中进行的,作为啤酒生产过程中至关重要的一环, 发酵过程影响着啤酒的品质。
以前的啤酒生产工艺已不再适应当今的生产规模和生产要求,啤酒企业纷纷采用现代化工业自动控制系统来生产产品,从而可以达到降低生产成本的目的。
随着计算机技术的发展,PLC控制系统也在不断的发展和更新,其功能日益强大,已成为工业控制领域的主流控制设备之一。
啤酒发酵是啤酒生产过程中在酶的作用下生成水跟二氧化碳。
啤酒发酵是放热反应的过程,随着反应的进行,罐内的温度会逐渐升高,随着二氧化碳等产物的不断产生,密闭罐内的压力会逐渐升高。
啤酒发酵是一放热的生化反应过程,通过调节发酵罐四周管道内的气流量从而实现对发酵液体温度的。
过去对温度的调节是由操作人员根据给定的曲线,手动调节气阀开度的大小来达到控制温度的目的,这样由于操作人员的人为等因素在生产过程中产生的不良影响,往往使控制效果不理想。
为此,啤酒生产的发酵工序提出计算机监控的要求,采用PID 控制算法,使啤酒生产集控制与数据采集更合理,从而更好的保证产品的质量,提高产品生产效率。
1 啤酒生产工艺简介啤酒发酵分主酵和后酵两个过程,整个发酵过程都是发酵罐中进行的。
第一阶段是主酵阶段,首先麦汁接种酵母进入发酵罐逐渐开始主发酵。
辽宁工业大学PLC技术及应用课程设计(论文)题目:啤酒发酵过程中温度的PLC控制院(系):电气工程学院专业班级:学号:学生姓名:指导教师:(签字)起止时间:2013.12.9-2013.12.18辽宁工业大学课程设计说明书(论文)课程设计(论文)报告的内容及其文本格式1、课程设计(论文)报告要求用A4纸排版,单面打印,并装订成册,内容包括:①封面(包括题目、院系、专业班级、学生学号、学生姓名、指导教师姓名、、起止时间等)②设计(论文)任务及评语③中文摘要(黑体小二,居中,不少于200字)④目录⑤正文(设计计算说明书、研究报告、研究论文等)⑥参考文献2、课程设计(论文)正文参考字数:2000字周数。
3、封面格式4、设计(论文)任务及评语格式5、目录格式①标题“目录”(小二号、黑体、居中)②章标题(四号字、黑体、居左)③节标题(小四号字、宋体)④页码(小四号字、宋体、居右)6、正文格式①页边距:上2.5cm,下2.5cm,左3cm,右2.5cm,页眉1.5cm,页脚1.75cm,左侧装订;②字体:一级标题,小二号字、黑体、居中;二级标题,黑体小三、居左;三级标题,黑体四号;正文文字,小四号字、宋体;③行距:20磅行距;④页码:底部居中,五号、黑体;7、参考文献格式①标题:“参考文献”,小二,黑体,居中。
②示例:(五号宋体)期刊类:[序号]作者1,作者2,……作者n.文章名.期刊名(版本).出版年,卷次(期次):页次.图书类:[序号]作者1,作者2,……作者n.书名.版本.出版地:出版社,出版年:页次.课程设计(论文)任务及评语院(系):电气工程学院教研室:自动化Array注:成绩:平时20% 论文质量60% 答辩20% 以百分制计算摘要啤酒发酵是啤酒生产工艺流程中关键环节之一,本文针对实验室啤酒发酵装置技术装备落后、自动化程度低、产品质量不稳定以及啤酒发酵罐温度所具有的大时滞、强关联、时变、大时间常数和变量的特点,提出了S7-200PLC核心的温度控制系统方案。
在发酵罐中设置上、中和下三个测温点,控制系统对这三个测温点进行循环检测,然后检测到的温度信号送到PLC,由PLC通过具体程序对以上三个信号进行处理,通过本文设定的特殊控制算法决定每层控制阀的开度,从而实现了啤酒发酵罐内部麦汁三层温度的精确控制,进而解决了啤酒发酵罐内部温度控制精度不高的问题,提高了啤酒生产的综合自动化水平.文中介绍了系统的工艺流程、软件设计。
软件设计包括系统控制的梯形图、温度设定值的计算和电磁阀控制。
该设计编程容易,容易掌握。
该系统满足啤酒生产发酵工艺的技术要求,并兼顾了实用的需求且性能/价格比高、可靠、技术先进,扩展性强,移植性强,具有推广实用价值。
关键词:啤酒发酵;温度控制;可编程逻辑控制器PLC目录第1章绪论 (1)第2章课程设计的方案 (2)2.1 概述 (2)2.2 控制原理 (2)2.3 啤酒发酵工艺流程 (3)第3章硬件设计 (6)3.1 PLC的选型 (6)3.1.1 PLC工作原理及功能 (6)3.1.2 PLC的选型 (6)3.2 S7-200主要功能及特点 (7)3.3 控制系统的硬件配置 (8)3.4 文本显示器TD200 (9)3.5 I/O地址分配 (10)第4章软件设计 (12)4.1 控制系统组成 (12)4.2 程序流程图设计 (12)4.3 PLC功能模块程序设计 (14)4.4 主程序 (15)4.5 模拟量信号采集处理 (17)4.6 温度设定值的计算 (18)4.7 电磁阀控制 (19)第5章课程设计总结 (21)参考文献 (22)第1章绪论随着我国改革开放现代化建设,人民生活水平不断断提高,啤酒己成为人们的时尚饮品,市场的宠儿,生产直线上升,目前已成为仅次于美国的世界第二大啤酒产销国,令世界啤酒界人士刮目相看。
啤酒生产是一个利用生物加工进行生产的过程,生产周期长,过程参数分散性大,传统操作方式难以保证产品的质量。
近年来,国外的各大啤酒生产厂家纷纷进军中国市场,凭借技术优势与国内的啤酒生产厂家争夺市场份额,虽然我国的啤酒装备配套水平有很大提高,但与国外的主要啤酒生产厂家相比大部分企业技术落后,国内的啤酒行业迫切要求进行技术改造,提高生产率,保证产品质量,以确保在激烈的市场竞争中立于不败之地。
啤酒的发酵过程是在啤酒酵母的参与下,对麦汁的某些组成进行一系列代谢,从而将麦汁风味转变为啤酒风味的过程。
啤酒发酵是啤酒生产工艺流程中关键环节之一,也是一个极其复杂的在发酵罐内发生并释放大量热量的生化放热反应过程。
由于这一过程中麦汁的可酵糖和氨基酸等营养物质被酵母细胞酶分解为乙醇(C2H5OH)和二氧化碳(CO2),同时还产生一系列的发酵副产物,如:双乙酰、醛、酸、酯等。
这些代谢产物的含量虽然极少,但它们对啤酒质量和口味的影响很大,而这些中间代谢产物的生成取决于发酵温度。
因此发酵过程是否正常和顺利,将直接影响到最终啤酒成品的质量。
比如,发酵过程的温度若发生剧烈变化,不仅会使酵母早期沉淀、衰老、死亡、自溶,造成发酵异常,还直接影响到酵母代谢副产物组成,从而对啤酒酒体与风味,及啤酒胶体稳定性造成危害。
啤酒发酵具有非线性、时间滞后和大惯性等特征,发酵过程的精密控制一直是自动控制领域较难解决的问题之一。
要求发酵液的温度严格按照一定的工艺曲线变化,温度控制精度在±0.5℃范围内,这样的控制精度单凭传统的热工仪表加上手工操作方式是完全不能满足要求的,随着控制领域新技术、新方法的不断涌现,这些问题也在不断地得到改进。
改进啤酒发酵生产过程控制是酿造业技术进步的有效措施,它可以在不增加原材料及动力消耗的前提下,增加产品产量、提高产品质量,同时减轻劳动强度、改善工作条件、提高发酵工艺水平及生产管理水平。
因此,优化啤酒发酵控制应用前景乐观,能产生较大的社会经济效益,具有很大的应用价值。
利用PLC实现啤酒发酵罐温度的自动控制,对提高啤酒发酵温度控制精度,优化啤酒温度控制过程,使用效果好且性能稳定可靠,编程简单,具有非常现实的意义。
第2章课程设计的方案2.1概述啤酒是采用麦芽和水为主要原料,加酒花,经酵母发酵酿制而成的一种含有二氧化碳、气泡的低酒精度饮料。
啤酒生产工艺主要由麦汁制备(俗称糖化)、啤酒发酵、啤酒罐装等工艺流程组成。
发酵过程是啤酒生产中一个非常重要的环节,啤酒发酵是一个复杂的生化过程,这个过程可以理解为把麦汁转化为啤酒的过程,整个发酵过程同样也包含若干个生产工序,如:麦汁充氧、酵母添加、发酵、过滤、修饰以及酵母扩培等等。
生产周期都在十几天以上,要求发酵液的温度严格按照一定的工艺曲线变化,温度控制精度在±0.5℃范围内如果温度控制偏低,就会使得发酵过程缓慢,影响生产进度;如果温度偏高,又会造成生化参数超出标准,影响啤酒的质量。
啤酒发酵整个过程分为:麦汁进罐,自然升温,还原双乙酰,降温过程等。
麦汁进料阶段的温度为5~100C, 自然升温阶段的温度为20~350C,开始进行主发酵,发酵液直接由糖化车间经管道灌入,初始的温度大约为8摄氏度左右,糖度为10度左右,温度控制开始实施,以保证满罐后发酵液的温度在规定范围内。
发酵液满罐后工人开始测量发酵液的满罐糖度,主发酵阶段结束,发酵进入还原双乙酰阶段,这一阶段要求温度控制在15~200C 。
当双乙酰浓度下降到合格标准时,发酵就可以进入降温阶段,分两个阶段按不同的速率降温,此时把所有冷媒阀打开,使发酵液全速降温,降温阶段的温度为-1 ~120C。
当温度到达1摄氏度以下时发酵进入低温储酒阶段,在低温储酒阶段温度控制在0.5~10摄氏度。
这一阶段主要是让酵母和一些固态物进行充分沉淀并进行回收。
2.2控制原理啤酒发酵对象的时变性、时滞性及其不确定性,决定了发酵罐控制必须采用特殊的控制算法。
由于每个发酵罐都存在个体的差异,而且在不同的工艺条件下,不同的发酵菌种下,对象特性也不尽相同。
因此很难找到或建立某一确切的数学模型来进行模拟和预测控制。
为节省能源,降低生产成本,并且能够满足控制的要求,发酵罐的温度控制选择了检测发酵罐的上、中、下3段的温度,通过上、中、下3段冷媒进口的两位式电磁阀来实现发酵罐温度控制的方法。
对于采用外部冷媒间接换热方式来控制体积大,惯性大的发酵温度的情况,采用普通的控制方案极易引起大的起调和持续的震荡,很难取得预期的控制效果。
在不同的季节,甚至在不同一季节的不同发酵罐,要求生产不同品种的啤酒,这样就要求每个罐具有各自独立的工艺控制曲线,这不仅要求高精度,高稳定性的控制,还需要控制系统有极大的灵活性。
利用PLC实现发酵罐温度的控制,PLC实现啤酒发酵温度控制的主要任务是接受由发酵罐传来的温度模拟量输入信号,然后与工艺曲线设定温度值进行比较,计算出温度偏差值,再使用简单的PID控制回路计算出电磁阀的开度,对阀门进行控制调节,从而实现对发酵罐温度的控制。
在发酵的过程中,温度在不断的升高,当达到上限温度时,要打开制冷设备,通过酒精在冷却管内循环使罐内的温度降下来。
当发酵温度低于工艺要求的温度时,关闭冷媒,则啤酒按工艺要求继续发酵,发酵罐工艺示意图如图2.1所示:图 2.1 啤酒发酵罐工艺示意图2.3啤酒发酵工艺流程根据锥形发酵大罐的特性将发酵的全过程分为多个阶段:麦汁进罐,自然升温,还原双乙酰,一次降温,低温储酒等,各个阶段温度的曲线图如图2.2所示。
oa段为自然升温段,不须外部控制;ab 段为主发酵阶段;主酵阶段,典型的控制温度为26℃;bc段为降温逐渐进入后酵,;cd 段为后酵阶段,典型控制点16℃;de 段为降温进入贮酒阶段,;e f 段为贮酒阶段。
啤酒口味和实际要求的不同,啤酒的发酵工艺曲线也就不同,但是对于确定好的啤酒发酵工艺,就应严格按照工艺曲线去控制温度和压力等,这样才能保证啤酒的质量。
发酵温度控制机制1.自动升温阶段,姜汁满罐酵母自然升温,要控制温度,否则会导致啤酒质量下降。
2.主发酵和双乙酰还原阶段,酵母大量繁殖产生较多热量,当酵母进行无氧呼吸,使罐内中,下部酒液浓度不同,要保持强烈的发酵并均衡的酒液状态,要控制不同部分的温度。
3.降温保温,还原双乙酰后转入降温阶段,将酒均为冷却与贮酒温度。
酒在不同温度选会形成对流的作用。
酒液密度温度在直接冷却3℃,要以上带和中带控温为主。
3℃保温稳定酒液流态。
3℃以下控制罐下部为主控温,打破温度梯度,满足控制温度效果图 2.2啤酒发酵工艺曲线每个发酵罐的上、中、下3个测量点的温度进行检测,实现自动控制,罐内实行压力检测。
整个发酵过程按照发酵机理,根据主酵→双己酰还原→冷却→酵母回收→后贮的阶段,分别设定曲线进行控制,并采用滞后预估等控制方法,使系统控制精度符合工艺要求。