第三方支付平台对比
- 格式:doc
- 大小:40.50 KB
- 文档页数:7
支付宝与微信的对比分析支付宝与微信是中国最受欢迎的移动支付平台,它们在人们的日常生活中扮演着重要的角色。
无论是买东西、支付账单,还是转账、理财,支付宝和微信都提供了各种便捷的服务。
尽管它们都在移动支付领域占据着重要地位,它们之间也存在一些差异。
本文将对支付宝与微信进行对比分析,探讨它们的异同之处,帮助读者更好地理解这两大移动支付平台。
让我们来比较支付宝与微信的功能。
支付宝作为第三方支付平台,它提供了支付、转账、理财、信用借贷、保险等一系列金融服务,覆盖了用户的日常生活中的各个方面。
而微信支付则是建立在微信社交平台之上,它拥有强大的社交属性,用户可以通过微信支付向好友转账、购物、买票等,同时还能够进行公众号支付、小程序支付等。
微信还提供了红包、卡券等多种促销活动,吸引了大量用户。
支付宝更像是一个综合性的金融服务平台,而微信支付更加注重社交属性和用户体验。
接下来,我们来说说支付宝与微信的用户群体。
支付宝的用户群体相对更广泛一些,因为它早在移动支付领域就已经站稳了脚跟,积累了大量的用户。
而微信支付则是建立在微信社交平台之上的,因此它更加侧重于年轻用户和移动互联网用户。
考虑到微信的社交属性,很多用户更愿意使用微信支付来进行转账等操作。
所以虽然支付宝和微信都有大量的用户,但是它们的用户群体有一定的差异。
我们来谈谈支付宝与微信的安全性。
移动支付涉及到用户的个人财产安全问题,因此安全性是用户选择支付方式时非常重要的因素。
支付宝作为蚂蚁金服公司推出的产品,一直以来都非常注重安全性,采用了多种技术手段来保障用户的资金安全。
包括指纹支付、人脸识别、短信验证等多种身份认证方式,同时还建立了严格的风控体系,保障用户资金安全。
而微信支付同样也非常注重安全性,采用了多层加密技术保障用户的信息安全。
微信支付也支持指纹支付、人脸识别等多种支付方式,用户可以根据自己的需求来选择适合的支付方式。
支付宝与微信支付在安全性方面都有一定的保障,用户可以放心使用。
浅析第三方支付平台的利与弊随着现代科技的飞速发展,电子商务也在不断壮大。
以移动支付为代表的第三方支付平台的兴起,深刻地改变了人们的支付方式。
这种新型支付方式,尤其受到年轻人的青睐。
而就第三方支付平台而言,就其利与弊分别进行以下浅析。
利:1. 便利:第三方支付平台可以极大地提高我们的支付效率,实现快速转账。
不仅仅是电子商务,甚至连日常购物、餐饮等领域也已经广泛应用,如支付宝、微信支付、银联等。
2. 安全性高:第三方支付平台进行支付时,屏蔽了客户的银行卡信息等个人信息,防止了用户身份泄露、资金被盗等风险。
并且,这些平台自身都有专业的安全系统和技术措施,确保了交易的安全性。
3. 支付平台多样化:随着市场不断变化,支付平台种类还在不断增加。
如国际支付平台Paypal、国内快捷支付平台整体智付等等。
支付平台的多样化满足了不同消费者的需求,使得支付更加便捷。
4. 促进经济发展:第三方支付平台在电子商务领域内,为各类商家提供了一个交易平台。
商家通过这个平台可以更多地接触到消费者,实现更高的利润。
随着电子商务领域的壮大,各类产业也得以健康发展。
弊:1. 诈骗、欺诈:在使用第三方支付平台进行支付时,网络犯罪分子也会通过各种途径进行欺诈、诈骗等行为,如伪装成原支付平台、通过仿冒APP等。
因此,通过第三方支付平台进行支付,提高警惕并且要保证用户的隐私安全和交易安全。
2. 标准不统一:由于各家第三方支付平台的标准并不完全统一,导致了一些小型商户难以接入支付平台。
因此,监管部门应加强规范和监管,以实现标准化,减少不良竞争现象。
3. 交易成本高:第三方支付平台在提供支付服务的同时,也会产生一些交易成本。
这一成本最终可能会转嫁到消费者身上。
4. 网络安全漏洞:虽然第三方支付平台在安全及技术方面做了很多工作,但是由于网络安全事态的不断变化,网络安全漏洞仍可能遭受攻击。
这种威胁也是无法忽视的。
综上所述,第三方支付平台在提高支付效率和促进经济发展方面具有非常重要的作用。
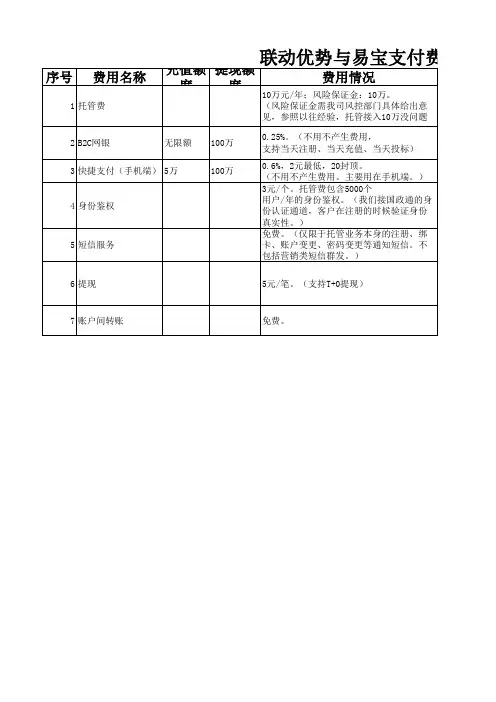
国内八大第三方支付平台对比1支付宝https://由阿里巴巴集团创办,依托淘宝网发展壮大,目前占有的市场份额是行业第一。
官方数据显示已有超.46万家商户使用了支付宝的服务。
2财付通https://腾讯公司旗下的拍拍网创办在线支付服务平台,其最大的优势是覆盖使用QQ的潜在客户群。
目前占有的市场份额是行业第二。
已有超40万家商户使用财付通的服务。
3快钱https://国内领先的独立第三方支付企业,官方数据显示其拥有超过37万家商业合作伙伴。
4易宝/独立的第三方支付企业,除了提供网上支付,还将互联网、手机、固定电话整合在一个平台上,并首家推出电话支付业务,真正实现离线支付。
官方统计与其签约的中大型商家超过10000家。
5首信易/北京市政府与中国人民银行、信息产业部、国家内贸局等中央部委共同发起的首都电子商务工程,拥有千余家大中型企事业单位、政府机关、社会团体组成的庞大客户群,是首家实现跨银行跨地域提供多种银行卡在线交易的网上支付服务平台。
6环讯与国内主流银行以及VISA、MasterCard、JCB、新加坡NETS等国际信用卡组织有良好的合作伙伴关系,是中国银行卡受理能力较强的在线支付平台。
7 ChinaPay</p>ChinaPay依托中国银联全国统一的跨行信息交换网络,雄厚的实力背景使公司能充分利用中国银联全国性的品牌、网络、市场等优势资源,整合资源。
8云网</p>云网是国内首家实现在线交易的电子商务公司,云网以网络游戏支付为主要依托,占有国内网上数字卡交易市场份额的80%以上,日成功交易过4万笔,年营业额逾2亿元。
(来源:新快报编选:中国电子商务研究中心)。
浅析第三方支付平台的利与弊
利:
1. 便捷快速:第三方支付平台可以通过手机支付,让消费者较为方便、快速地完成交易,不用带现金和刷卡,也不用等候找零。
2. 安全稳妥:在第三方支付平台上购买商品或服务相比于传统的支付方式,更加安全。
平台采用加密手段,保障支付信息的安全可靠性。
3. 商业拓展:第三方支付平台不仅能为消费者提供便捷的支付方式,还能为商家提供互联网上的销售园地和交易机会,帮助企业更好地展开电子商务。
4. 信用建立:第三方支付平台可以帮助用户建立自己的信用评价,通过积累支付历史纪录等信息,提高个人信誉,让信用体系更加健全完善。
弊:
1. 信息泄漏:在使用第三方支付平台进行交易时,用户需要提交自己的个人信息,有可能会造成泄漏。
因此,为保护自身信息安全,用户需要妥善保管个人信息。
2. 费率较高:相比于传统的支付方式,第三方支付平台的手续费相对较高。
对于商家和用户而言,支付手续费会产生一定程度的负担和压力。
3. 依赖性:在使用第三方支付平台进行交易时,用户离不开平台的支持。
对于使用者而言,若平台出现故障或者倒闭等问题,将不能完成正常的支付和交易。
4. 风险难以控制:使用第三方支付平台存在着一定的风险。
例如:恶意扣款、网络黑客、虚假交易等。
消费者需要提高自我保护意识,加以避免和规避。
综上所述,第三方支付平台便利了人们的生活,实现了消费无障碍化的目标,同时也存在着一些问题和隐患。
需要在平台的监管和用户的自我保护中找到平衡点,才能更好地发挥其潜在的作用和优势。
第三方支付平台分析报告(第一部分支付宝与汇付天下或快钱)一、支付宝1、支付宝的背景支付宝(中国)网络技术有限公司是国内领先的独立第三方支付平台,是阿里巴巴集团的关联公司。
支付宝致力于为中国电子商务提供“简单、安全、快速”的在线支付解决方案。
支付宝公司从2004年建立开始,始终以“信任”作为产品和服务的核心。
我们不仅从产品上确保用户在线支付的安全,同时致力于让用户通过支付宝在网络间建立起相互的信任,去帮助建设更纯净的互联网环境。
支付宝提出的建立信任,化繁为简,以技术创新带动信用体系完善的理念,深得人心。
2、支付宝对个人提供的服务(包括个人支付基本流程)付款收款,生活服务,比如水电煤缴费;帐户管理,交易记录查询,充值提现等。
个人支付基本流程:1). 点击淘宝或者阿里巴巴网站,选择商品点击立即购买2). 登陆支付宝3). 确认支付。
3、支付宝对商家提供的服务(包括商家接口基本流程)担保交易收款,即时到账收款,双功能收款,网银支付,担保买卖专业版(新便签支付)等。
平台商接口:平台商担保交易收款,平台商即时到账收款 ,平台商双功能收款账务清算:支付宝站内大额收付款 ,批量付款到支付宝账户增值服务:COD货到付款平台 ,快捷登录 ,非证书余额支付 ,商户网端大额收款 ,集分宝批量自助发。
4、支付宝提供的安全措施安全产品:手机宝令,数字证书,支付盾,第三方证书,宝令,手机动态口令。
网络交易安全:解密“担保交易”,联手打击钓鱼网站,网购交流工具选择,风险管理和实时监控。
账户资金安全:打造安全的账户,账户资金异动通知,账户安全必备攻略,隐私保护策略。
5、支付宝的盈利模式支付宝的盈利来自手续费:每月超过免费额度按比例收费,对B2C交易中的公司收费,比如支付宝中的水电煤缴费,通讯费缴费服务就是B2C服务。
还有许多大型的网上零售企业如京东商城和卓越亚马逊等也使用了支付宝平台,那么这些企业都需要缴纳一定的费用给支付宝。
二、快钱(或汇付天下)1、快钱的背景 作为国内领先的信息化金融服务提供商,快钱致力于利用信息化平台为企业打造专业高效的流动资金管理解决方案,帮助企业快速获取和优化现金流,从而加速企业发展。
前言随着我国电子商务的飞速发展,第三方支付逐渐发展成为我国电子商务支付领域的重要力量,在解决网络信用方面有发挥着重要的保障作用。
第三方支付平台模式已成为网上支付领域的最大特色,也是人们议论和关注的焦点。
目前国内第三方支付机构中已有27家获得了中国人民银行颁发的第三方支付牌照,这些企业主要集中在北京、上海、杭州、广东等发达地区。
由于不同第三方支付企业的运营模式存在差异,导致了用户在选择第三方支付方式的过程中缺乏合理的判断依据,不能准确的选择最适合的第三方支付企业,以致与第三方支付资源未能完全得到合理有效的运用。
为了使广大用户能够更好的了解到国内不同第三方支付企业之间的差异,本文在已有专家学者研究的基础上以国内市场占有量前四名的支付宝、财付通、中国银联支付、快钱为例进行比较分析,通过对四大支付平台进行综合比较分析,从中发现国内不同第三方支付企业存在的差异及问题,并提供解决建议。
摘要第三方支付是我国电子商务支付领域发展的重要力量,在解决网络信用方面有重要保障作用。
结合目前四大支付平台的发展情况进行比较分析,可以看出第三方支付的发展规律及其存在的问题,从而才能够采取有效应对措施推动我国电子支付的健康有序的可持续发展。
本文通过对比较活跃的支付宝、财付通、中国银联支付、快钱这四大支付平台进行综合比较分析,从中发现存在的差异及问题,并提供解决建议。
文章主要分为四个部分:第一部分,从行业发展角度分析了第三方支付平台的特点及研究方向;第二部分,通过对国内四大第三方支付平台的详细分析来提供对比依据;第三部分,通过对国内四大支付平台不同方面的对比得出分析结论;第四部分,在上述分析的基础上,针对我国第三方支付企业的现状,对国内第三方支付企业存在的问题进行了探讨。
最后,提出对我国第三方支付平台建设的对策建议。
关键词:网上支付、第三方支付平台、电子商务一、绪论(一)选题背景及意义我国目前开展第三方支付平台的约有50多家机构,从事着第三方支付业务的有不下100家机构。
微信支付与支付宝支付的比较分析近年来,微信支付和支付宝支付已经成为了人们最主要的移动支付方式。
微信支付和支付宝支付是中国最大的两个第三方支付平台,两大支付机构在支付市场上的竞争一直备受关注,消费者也时常在微信支付和支付宝支付之间犹豫不决。
本文将分别从支付场景、支付手续费、支付安全和支付方便性四个方面进行比较分析,帮助用户更好的选择适合自己的支付方式。
一、支付场景支付场景上,微信支付和支付宝支付都面向着不同领域的用户群体。
对于小额支付,微信支付表现出更加优势。
例如,许多人都使用微信支付买水果或者在商店里买咖啡等小额支付,此时使用微信支付相对于支付宝支付来说更加方便快捷。
因为在微信支付上,通过“扫一扫”功能即可完成支付,而在支付宝上,需要通过选择扫码支付的方式来完成支付,多了一步操作,时间被相应的拉长了。
对于大额支付,支付宝支付在支付场景上表现出优势。
因为支付宝支付能支持更高的支付额度,也更适合用于线上消费。
在大型电商节日的时候,支付宝支付处于行业的领先地位,例如双11和618购物节,支付宝支付均是用户最优先选择的支付方式。
但是,微信支付在日常生活中越来越多的场景也开始应用,例如在饭店、超市和加油站等地方,用户也可以通过微信支付完成大额支付。
二、支付手续费对于普通用户来说,支付手续费也是选择支付方式时需要考虑的一个重要问题。
微信支付和支付宝支付对于不同额度的交易,其手续费也存在差异。
对于小额交易,微信支付的手续费相对要低一些。
以目前收费标准为基础,微信支付收费是0.6% + 0.1元,而支付宝的微信收费是0.6% + 0.1元。
在支付手续费方面,微信支付明显比支付宝更加优势。
对于大额交易,在1000元的范围内,微信支付和支付宝支付的手续费差异不大,它们分别为0.6%和0.55%,但是在超过1000元的情况下,支付宝支付的手续费优势就明显了,按照目前的收费标准,支付宝支付的手续费比微信支付要低。
三、支付安全安全性问题是移动支付使用过程中最重要的问题之一,因为移动支付的本质是通过网络进行交易,难免会产生支付风险。
浅析第三方支付平台的利与弊第三方支付平台是指不直接参与交易的一方,通过提供支付服务来促成交易的平台。
随着互联网和移动支付的快速发展,第三方支付平台在日常生活中越来越广泛地被使用。
它们为人们提供了便捷的支付方式,同时也带来了一些利与弊。
接下来就让我们来浅析一下第三方支付平台的利与弊。
利:1. 便捷快速:第三方支付平台的最大优势就是支付便捷快速。
只要通过手机或电脑连接到网络,随时随地都可以进行支付,不再受制于时间和地点。
而且支付的过程也非常简单,只需要几步操作就可以完成支付,省去了排队等候的时间。
2. 安全保障:第三方支付平台对支付信息进行加密处理,建立了完善的支付安全体系,确保支付过程的安全可靠。
相比起传统的纸币、硬币支付方式,第三方支付平台提高了支付的安全性,减少了现金支付时可能带来的风险。
3. 促进消费:通过第三方支付平台,商家可以提供各种优惠和活动,吸引消费者进行交易。
而且支付平台还可以根据用户的消费习惯和需求,对用户进行个性化推荐,促进用户增加消费。
4. 跨境支付:第三方支付平台可以实现跨境支付,方便了国际贸易和跨国旅游的支付需求。
这样不仅提高了支付的速度和便捷性,也降低了跨国支付的手续费用。
弊:1. 费用问题:使用第三方支付平台可能会涉及一些额外的费用,比如手续费、提现费等。
这些费用虽然在单笔交易中可能不明显,但在长期累积下来也会对用户造成一定的负担。
2. 风险问题:尽管第三方支付平台建立了较为健全的支付安全体系,但在网络安全日益重要的今天,仍然存在着被黑客攻击的风险。
一旦账户资金被盗刷,可能会造成较大的损失。
3. 隐私泄露:在使用第三方支付平台时,用户的个人信息和交易记录需要被平台保存和管理。
一旦第三方支付平台的数据泄露,用户的隐私将面临泄露风险。
4. 争议处理:在使用第三方支付平台时,如果出现交易纠纷或者其他问题,解决起来可能会比较复杂。
因为用户和商家还需要透过第三方支付平台进行交涉,受到第三方的介入和制约。
第三网上支付平台对比一、第三方支付第三方支付平台相当于一个中介人的角色,连接着商家与客户.客户在网上选定要购买的商品后,将货款支付给第三方支付平台,平台收到货款后通知商家发货,等客户收到商品后给出确认信息,第三方支付平台就会将货款转入商家的账户中。
由于在整个交易过程中货款是寄存在第三方支付平台这个“中介人”处的,因此客户不用担心自己付款以后商家不发货,商家也不必担心发货以后客户不付款,就如客户在淘宝网、拍拍网等购物网站上购物,收到商品并确认商品没有质量问题,发出付款请求后,商家才能收到货款一样。
不过,随着第三方支付平台应用范围的扩大,在不少B2C网上商城购物也可以通过第三方支付平台付款,甚至订机票、交水电费、信用卡还款、网上买基金等都可以通过第三方支付平台来进行。
在目前主流的第三方支付平台中,阿里巴巴旗下的支付宝与腾讯旗下的财付通是最多人所熟悉的,他们分别有自己的购物网站淘宝网与拍拍网,支付宝与财付通这种依托自有网上购物网站发展起来的综合性支付平台是目前第三方网上支付市场的主力军,此外,也有一些购物网站与支付宝和财付通签约,客户可以通过它们来完成支付,因此综合性第三方支付平台的应用范围更为广泛。
此外,也有独立的第三方支付平台,如快钱、易宝支付、环迅支付、网银在线、信易支付等。
这类支付平台尽管缺少自有网上购物网站的支持,其独立的特点也让不少购物网站青睐;而且与综合性支付平台相比,它们的支付业务也各具特色,如快钱的生活类支付业务丰富,环迅支付的网游支付业务支持种类较多,首信易支付开展了不少支付返现的优惠活动。
不得不提的一个第三方支付平台是ChinaPay,这是中国银联旗下的电子支付平台,作为一个“国”字辈的支付平台,ChinaPay 拥有的银行资源是最为丰富的,通过中国银联的平台,用户可以选择不同的银行卡进行网上支付。
二、主流的第三方支付平台对比1、覆盖面使用某一第三方支付平台的购物网站越多,说明该平台的覆盖面越广,使用这个平台作网上支付的用户越多。
第三方支付平台学号: ********** 班级:电子商务0702班姓名:***一、请同学上网查询目前主要的第三方支付平台有哪些?大的网上商城采用的有哪些?(列表说明)通过上网查询,搜索到各大网上商城采用的是第三方支付平台如下:1.支付宝支付宝由阿里巴巴公司创办,最初作为淘宝网公司为了解决网络交易安全所设的一个功能,该功能为首先使用的“第三方担保交易模式”。
用户便覆盖了整个C2C、B2C、以及B2B领域目前除淘宝和阿里巴巴外,支持使用支付宝交易服务的商家已经超过46万家;涵盖了虚拟游戏、数码通讯、商业服务、机票等行业。
这些商家在享受支付宝服务的同时,更是拥有了一个极具潜力的消费市场。
2.快钱快钱公司是国内领先的独立第三方支付企业,旨在为各类企业及个人提供安全、便捷和保密的综合电子支付服务。
其推出的支付产品包括人民币支付、外卡支付,神州行支付,代缴/收费业务,VPOS服务,集团账户管理等众多支付产品,还支持互联网、手机、电话和POS等多种终端。
快钱已经和多家国内外知名企业如网易、搜狐、百度、TOM、当当、柯达、神州数码、万网、国美、三联家电等公司达成战略合作。
3.财付通财付通由腾讯公司创办,个人用户注册财付通后,即可在拍拍网及40多万家购物网站轻松进行购物。
财付通支持全国各大银行的网银支付,支持提现、收款、付款等配套账户功能,还提供了手机充值、游戏充值、信用卡还款、机票专区等特色便民服务。
针对企业用户,财付通构建全新的综合支付平台,业务覆盖B2B、B2C和C2C各领域,提供卓越的网上支付及清算服务。
还提供了安全可靠的支付清算服务和极富特色的QQ营销资源支持,与广大商户共享3亿腾讯用户资源。
4.易宝易宝支付()是国内领先的独立第三方支付公司。
自2003年8月成立以来一直致力于为广大商家和消费者提供“安全、简单、快乐”的专业电子支付解决方案和服务。
在立足网上支付的同时,易宝支付不断创新,首家推出电话支付,将互联网、手机、固定电话整合在一个平台上,使电子支付实现了“网上线下”全覆盖。
浅析第三方支付平台的利与弊第三方支付平台是指非金融机构提供的、按照法定程序,为持卡人和商户提供的预付金额支付服务的金融机构。
现代社会,随着电子商务的兴起,第三方支付平台已经成为了人们日常支付方式中的一种主流选择。
第三方支付平台的利与弊也是人们关注的焦点。
本文将对第三方支付平台的优点和缺点进行浅析。
首先来看第三方支付平台的利:1. 便利快捷:第三方支付平台无需携带现金,无需刷卡,只需一部智能手机就可以完成支付,大大提高了支付的便利性和效率。
2. 安全性高:第三方支付平台采取了多层加密技术,数据传输加密和支付安全验证等手段,保障了用户的资金安全,有效杜绝了盗刷风险。
3. 促进消费:第三方支付平台有时会与商家合作推出折扣活动、返现活动等,这些优惠可以刺激消费者的消费欲望,对商家也是一种促销手段。
4. 支持线上线下支付:第三方支付平台既支持线上支付,又支持线下扫码支付,满足了人们不同场景的支付需求。
其次是第三方支付平台的弊端:1. 安全风险:虽然第三方支付平台自身采取了多种安全手段,但是用户手机或电脑存在被病毒攻击的可能,一旦遭受网络攻击,就有可能导致资金损失。
2. 收费问题:有些第三方支付平台对商家收取一定比例的手续费,这增加了商家的成本,也间接影响了商品的价格。
3. 隐私泄露:第三方支付平台需要用户注册并绑定银行卡,用户的个人信息和财务信息都在一旦第三方支付平台信息泄露,用户的隐私将受到侵犯。
4. 技术依赖:第三方支付平台需要依托互联网和移动终端,一旦出现网络故障、服务器故障或者软件bug等问题,就会造成支付受阻。
第三方支付平台在提供便利快捷的同时也存在一定的风险和问题。
在使用第三方支付平台时,用户需要注意保护个人信息和隐私,增强信息安全意识;商家需要选择合适的支付渠道,平衡成本和服务质量之间的关系。
监管部门也需要加强对第三方支付平台的监管,完善相关法律法规,保障用户和商家的合法权益。
只有通过各方共同的努力,才能让第三方支付平台真正发挥其便利快捷的优势,同时有效控制其的安全风险,促进电子商务的健康发展。
浅析第三方支付平台的利与弊第三方支付平台可以让人们更加便捷地进行线上支付,因此受到了广泛的欢迎和使用。
但是,与此同时,第三方支付平台也存在着一些利与弊。
利:1. 便捷。
第三方支付平台提供了快捷、方便的线上支付方式,用户只需要在平台上进行简单的操作就可以完成支付,省去了传统的线下支付的诸多繁琐环节。
2. 安全。
第三方支付平台采用了多种安全措施,可以有效保护用户的支付信息不被泄露和盗取,增加支付的安全性。
3. 稳定。
第三方支付平台采用了高可用的技术架构,可以保证支付服务的稳定性和可靠性,避免支付失败的情况发生。
4. 支付范围广。
第三方支付平台可以跨越国界进行支付,为全球用户提供方便快捷的支付服务,适应了全球化的经济发展。
弊:1. 超限额费用高。
第三方支付平台针对个人用户和小微企业用户,单笔支付限额一般较低,如果需要进行大额支付,需要支付额外的费用。
2. 信任风险。
第三方支付平台的安全性虽然得到了保证,但是用户还是需要根据平台的信誉度和口碑来做出选择,如果选择了不大受欢迎或者不信任的平台,支付时面临的风险就会增加。
3. 个人隐私泄露。
用户在第三方支付平台上进行支付时需要提供一定的个人信息,如果信息被泄露,就会带来一定的隐私风险。
4. 平台垄断。
目前,国内的第三方支付平台数量相对较少,容易导致平台垄断,降低市场竞争,损害消费者权益。
综上所述,第三方支付平台既有其便利性和优点,同时也存在着一些弊端和不足,需要在实践中看到其利弊,选择合适的平台进行支付。
对于企业而言,需要结合实际情况,选择合适的支付方式,为企业的发展提供更好的支持。
国内十大第三方支付-电子支付平台1.国付宝-国家级第三方电子支付平台国付宝信息科技有限公司是依托中国国际电子商务中心发起组建的,针对政府及企业的需求和电子商务的发展,精心打造的国有背景独立第三方支付平台。
国付宝深入了解政府及中小企业的支付需求,依托国有背景和先进的支付技术,创新的服务理念,经过精心研发,推出了"国付宝"系列电子支付产品,为用户提供完整的在线支付解决方案。
"国付宝"拥有雄厚的资金实力,由支付行业资深管理团队经营,为用户提供7× 24小时的技术支持与服务。
公司拥有技术强大、实力雄厚的系统开发团队,国家级实力合作背景,以及卓越的市场开拓团队,为国付宝立志于做"中国最大的独立第三方支付平台"的宏伟目标打下坚实基础。
2.支付宝知托付!支付宝(中国)网络技术有限公司是国内领先的独立第三方支付平台,由阿里巴巴集团创办。
支付宝致力于为中国电子商务提供“简单、安全、快速”的在线支付解决方案。
支付宝公司从2004年建立开始,始终以“信任”作为产品和服务的核心。
不仅从产品上确保用户在线支付的安全,同时让用户通过支付宝在网络间建立起相互的信任,为建立纯净的互联网环境迈出了非常有意义的一步。
支付宝提出的建立信任,化繁为简,以技术的创新带动信用体系完善的理念,深得人心。
短短三年时间,用户覆盖了整个C2C、B2C、以及B2B领域。
截止2008年9月1日,使用支付宝的用户已经超过1亿,支付宝日交易总额超过4.5亿元人民币,日交易笔数超过200万笔。
目前除淘宝和阿里巴巴外,支持使用支付宝交易服务的商家已经超过33万家;涵盖了虚拟游戏、数码通讯、商业服务、机票等行业。
这些商家在享受支付宝服务的同时,更是拥有了一个极具潜力的消费市场。
3.快钱–为企业加速快钱是国内领先的独立第三方支付企业,旨在为各类企业及个人提供安全、便捷和保密的综合电子支付服务。
第三网上支付平台对比今天的网上购物非常方便快捷,实现了不少人足不出户买尽天下商品的梦想,当然啦,网上购物之所以越来越流行,除了与网上商品越来越丰富有关外,也与网上购物的付款方式越来越简单、今天的网上购物非常方便快捷,实现了不少人“足不出户买尽天下商品”的梦想,当然啦,网上购物之所以越来越流行,除了与网上商品越来越丰富有关外,也与网上购物的付款方式越来越简单、方便也是密不可分的,付款更容易,买卖自然更加畅通.第三方网上支付、电话支付,甚至货到付款等不同的网上购物支付形式满足了不同的消费者需求,其中第三方网上支付系统平台无疑是网上购物付款的主要途径,今天我们就来详细对比一下流行的第三方支付平台,看看哪一个才是你的首选.什么是第三方支付平台?第三方支付平台相当于一个中介人的角色,连接着商家与客户.客户在网上选定要购买的商品后,将货款支付给第三方支付平台,平台收到货款后通知商家发货,等客户收到商品后给出确认信息,第三方支付平台就会将货款转入商家的账户中.由于在整个交易过程中货款是寄存在第三方支付平台这个“中介人”处的,因此客户不用担心自己付款以后商家不发货,商家也不必担心发货以后客户不付款,就如客户在淘宝网、拍拍网等购物网站上购物,收到商品并确认商品没有质量问题,发出付款请求后,商家才能收到货款一样.不过,随着第三方支付平台应用范围的扩大,在不少B2C网上商城购物也可以通过第三方支付平台付款,甚至订机票、交水电费、信用卡还款、网上买基金等都可以通过第三方支付平台来进行.在目前主流的第三方支付平台中,阿里巴巴旗下的支付宝与腾讯旗下的财付通是最多人所熟悉的,他们分别有自己的购物网站淘宝网与拍拍网,支付宝与财付通这种依托自有网上购物网站发展起来的综合性支付平台是目前第三方网上支付市场的主力军,此外,也有一些购物网站与支付宝和财付通签约,客户可以通过它们来完成支付,因此综合性第三方支付平台的应用范围更为广泛.此外,也有独立的第三方支付平台,如快钱、易宝支付(YeePay)、环迅支付、网银在线、首信易支付等,这类支付平台尽管缺少自有网上购物网站的支持,其独立的特点也让不少购物网站青睐;而且与综合性支付平台相比,它们的支付业务也各具特色,如快钱的生活类支付业务丰富,环迅支付的网游支付业务支持种类较多,首信易支付开展了不少支付返现的优惠活动……不得不提的一个第三方支付平台是ChinaPay,这是中国银联旗下的电子支付平台,作为一个“国”字辈的支付平台,ChinaPay 拥有的银行资源是最为丰富的,通过中国银联的平台,用户可以选择不同的银行卡进行网上支付.下面我们就来全方位对比一下上述主流的第三方支付平台.第三方支付平台大比拼1.覆盖面使用某一第三方支付平台的购物网站越多,说明该平台的覆盖面越广,使用这个平台作网上支付的用户越多.支付宝:官方数据显示目前已有超过46万家商户使用了支付宝的服务,其中同为阿里巴巴旗下的兄弟网站淘宝网占据了国内C2C网上购物市场的80%份额,而C2C 网上交易量又占据了网上购物总体交易量的90%,支付宝由此占据了国内第三方网上支付市场的半壁江山.财付通:官方数据显示目前已有超过40万家商户使用了财付通的服务,与支付宝依托淘宝网成长一样,财付通发展初期也是依托腾讯旗下的拍拍网,目前财付通占国内第三方网上支付交易额的1/4.ChinaPay:国内第三大的网上支付平台,依托中国银联的渠道体系,官方统计商户数字不详,按国内第三方网上支付交易额占有率计,排名第三.快钱:官方数据显示目前拥有超过37万商业合作伙伴,按国内第三方网上支付交易额占有率计,排名第四.易宝支付:官方统计目前与其签约的中大型商家超过10000家,按国内第三方网上支付交易额占有率计,排名第五.环迅支付:拥有数千家签约商户,按国内第三方网上支付交易额占有率计,排名第六.网银在线:官方统计其签约商户数字不详,按国内第三方网上支付交易额占有率计,排名第七.首信易支付:官方统计商户数字不详,按国内第三方网上支付交易额占有率计,排名第八.2.合作金融机构数量一个第三方支付平台所支持的银行越多,说明其覆盖的银行用户数越多,用户通过其付款的灵活性就越高.支付宝:包括工行、农行、中行、建行四大国有银行在内的65家金融机构,境外信用卡组织VISA也在其中.财付通:覆盖20多家国内主要银行,支持VISA、MasterCard.ChinaPay:覆盖20多家国内主要银行,支持VISA、MasterCard、JCB等国际信用卡组织.快钱:覆盖20多家国内主要银行,支持VISA、MasterCard.易宝支付:覆盖20多家国内主要银行.环迅支付:覆盖20多家国内主要银行,支持VISA、MasterCard、JCB、NETS.网银在线:覆盖10多家国内主要银行,支持VISA、MasterCard、JCB等国际信用卡组织.首信易支付:覆盖20多家国内主要银行,支持VISA、MasterCard、美国运通、JCB.3.充值渠道大多数情况下,网上购物都是以第三方支付平台中的余额付款,不过若你无法上网,又或者账户余额不足,那你就需要更多元化的支付手段了.账户余额网上银行线下网点支付信用卡付款手机支付消费卡充值国际卡支付语音支付支付宝√ √ √ √ √ √ √ √财付通√ √ √ √ √ √ChinaPay √ √ √快钱√ √ √ √易宝支付√ √ √ √环迅支付√ √ √ √ √ √网银在线√ √ √ √ √首信易支付√ √ √ √注:上述信息仅供参考,以官方公布为准.4.网上金融理财等服务第三方支付平台发展至今,除满足人们网上购物的需求外,各种网上金融理财服务以及水、电、煤气等生活费用缴交服务方面的功能更如雨后春笋般呈现出来.基金买卖跨行信用卡信用卡跨行转账房屋贷款缴交水、缴交手机充值购买购买游戏卡还款分期还款支付电、煤气费电话费个人保险支付宝√ √ √ √ √财付通√ √ √ √ √ √ √ChinaPay √ √ √快钱√ √ √ √ √ √ √ √易宝支付√ √ √环迅支付√ √网银在线√ √首信易支付√ √ √注:上述信息仅供参考,以官方公布为准.5.付款优惠有时候我们会发现,在同一个网上购物网站上消费,可以选择不同的第三方支付平台付费,乍一看似乎选择哪个平台付费都一样,事实上各个不同的第三方支付平台是存在付款优惠差异的.支付宝:在支付宝的官方网站上有一个“哇,支付宝”的栏目,里面包含着各种针对支付宝用户推出的消费优惠活动,如免费试用、参加活动赢取积分等,当然,其中不少优惠其实是来自淘宝网的.总体而言支付宝给用户提供的付款优惠选择性很多,内容丰富.财付通:财付通的官方网站上同样也有一个“优惠来啦!”的栏目,所有针对财付通用户的付费优惠同样也可以在这里找到;与支付宝的情况类似,这里面的不少优惠也是来自拍拍网的,此外也有些优惠来自于财付通的合作商户.总体而言,用户在这里可以找到切切实实的优惠.ChinaPay:并未针对用户提供付款优惠.快钱:快钱的官方网站上也存在不少消费优惠,如拥有快钱账户的用户可以免费领取某网上购物网站的消费券,可供用户代替现金使用.不过快钱所能提供的优惠信息总量远不如支付宝与财付通,局限性较大.易宝支付:跟快钱的情况类似,官方网站同样也有少量优惠活动,但选择性不多.环迅支付:与部分银行合作开展优惠活动,如针对其用户提供专属的网上购物优惠,选择性同样不多.网银在线:有推出部分付费积分奖励活动,但吸引力一般.首信易支付:官方网站上提供大量付款返现优惠,返现额度4%~18%不等.第三方支付平台该怎么选?1、购物网站决定付款途径相信大家到网上购物都是为了买到心仪的商品,商品的好坏而不是购物网站提供的付款途径好坏决定了决定了消费者最后在哪个购物网站消费.所以,当你决定在某个购物网站购买一件商品时,其实也决定了你能使用的支付平台,这就是购物网站决定付款途径.这种情况在淘宝网和拍拍网上显得尤为突出,因为淘宝网支持的唯一在线支付平台就是支付宝,拍拍网支持的唯一在线支付平台就是财付通.尽管你也可以用信用卡、开通网上支付功能的银行卡在淘宝网、拍拍网购物,但实际上也是通过支付宝或者财付通支付的.在目前大部分人的网上购物都是在淘宝网、拍拍网等C2C商城进行的情况下,支付宝与财付通无疑成了人们网上购物付款渠道的首选.此外,在其他购物商城上,通常会提供多种付款渠道供消费者选择,不过这个“选择”也是有限度的,目前没有一个网上商城能提供所有的第三方支付平台供消费者选择,消费者的选择空间往往只能局限在少数几个与商城有合作关系的支付平台上.2、同一起跑线上选付款优惠大的支付平台那么在同一个购物网站上,如何在几种第三方支付平台上作出取舍呢?答案是看各个支付平台给出的付款优惠.一般而言,在同一个购物网站上,消费者无论用哪个支付渠道付款,最后要付出的金钱其实是一样的,而且从目前第三方支付平台的技术而言,大家的安全性相当、响应速度相当,对消费者而言并没有很大的服务差异.不过,由于不同的支付平台之间存在着必然的竞争关系,支付平台与购物网站合作关系的亲疏可能最终体现在付款优惠上:那些急于抢占市场的支付平台可能会提供更多的付款优惠,如积分优惠、返现优惠,又或者与购物网站开展针对特定用户的购物消费优惠.如果你恰好是提供付款优惠的支付平台的会员,那你大可以选择这些有“着数”的支付平台;但如果你还不是它们的用户,除非你觉得以后还有很多使用这些平台付款的机会,否则我们并不建议你为了一点点的优惠新开一个第三方支付平台的账号.因为每使用一个第三方支付平台,就意味着你要多安装一个安全插件,并承担多一个账号的泄密风险.第三方网上支付VS网上银行第三方网上支付优点:第三方支付有延期付款功能,用户可在收到货物后才确认付费,规避部分网购欺诈风险;用户付款成本较低,不受时间限制;商户开通一家第三方支付平台,可对接用户几乎所有银行卡.缺点:用户使用第三方支付平台要先开通网银,申请支付账号,初次使用成本较高;主流信用卡限制第三方网付交易金额,大额支付不方便.网上银行优点:用户付款成本低,不受时间限制;银行金融服务能力强,信誉度高;可实现信息的及时反馈.缺点:用户使用网上银行要到银行网点开通,初次使用成本稍高;无延期付款功能,用户无法确认付费,易发生欺诈;跨行支付成本较高.第三方网上支付运作方式网民在一个商户的网站进行在线支付,经历了以下几个步骤:1、当网民点击“在线支付”按钮后,该网站的服务器会发送一个信息给第三方支付平台的服务器.这个发送的信息内容主要包括“付款人的名称、付款金额、订单号”等信息.2、第三方支付平台的服务器收到信息后,会连接到银行的服务器,并向银行的服务器传输与资金划转有关的信息,并将付款人付的钱通过银行的在线支付系统划至自己的银行账户.这个过程是网民将银行账户中的钱转移到第三方支付平台的银行账户中,而不是直接转移到商户的银行账户中.而且,在第三方支付平台接收到“确认付款”信息将资金划拨到商户账户中之前,资金一直停留在第三方支付的银行账户中.3、钱划至第三方支付平台的银行账户后,银行会发一个“付款成功”的信息给第三方支付平台,收到此信息后,第三方支付平台的服务器会将付款成功的订单号的信息发给商户.4、商户收到第三方支付平台的用户“付款成功”信息后才会发货.5、用户接收到货物,在网站上完成“确认付款”的流程,网站服务器将该信息传给第三方支付平台.6、第三方支付平台接收到“确认付款”的信息,将存放在自己账户中的款项转到商户的银行账户中,支付过程至此方才完成.如遇到相关的服务纠纷,第三方支付平台会作为中间方进行了解和裁定.。