截图软件FastStone Capture的使用方法
- 格式:docx
- 大小:987.75 KB
- 文档页数:8
faststone capture使用方法FastStone Capture使用方法FastStone Capture是一款功能强大的屏幕捕捉工具,可以帮助用户快速截取屏幕内容并进行编辑和保存。
本文将详细介绍使用FastStone Capture的各种方法和功能。
安装和启动1.下载FastStone Capture并双击安装程序。
2.根据安装向导的提示完成安装过程。
3.双击桌面上的FastStone Capture图标启动程序。
屏幕捕捉1.截取整个屏幕:–按下“Print Screen”键或在FastStone Capture主界面点击“全屏捕捉”按钮。
–选择截图保存路径和文件名,点击“保存”按钮。
2.截取指定窗口:–在FastStone Capture主界面点击“指定窗口捕捉”按钮。
–鼠标变为十字线样式,点击需要捕捉的窗口。
–选择截图保存路径和文件名,点击“保存”按钮。
3.截取矩形区域:–在FastStone Capture主界面点击“矩形区域捕捉”按钮。
–鼠标变为十字线样式,按住鼠标左键拖动以选择需要截取的区域。
–选择截图保存路径和文件名,点击“保存”按钮。
4.截取滚动窗口:–在FastStone Capture主界面点击“滚动窗口捕捉”按钮。
–打开需要捕捉的窗口,并确保内容需要滚动。
–点击“开始”按钮,FastStone Capture会自动捕捉并拼接整个窗口的截图。
–选择截图保存路径和文件名,点击“保存”按钮。
编辑截图1.添加文本:–在FastStone Capture主界面点击“编辑”按钮打开截图编辑器。
–点击“文本”工具按钮,在截图上拖动鼠标以创建文本框。
–在文本框中输入所需文本,并调整字体、颜色等属性。
–点击“保存”按钮保存编辑后的截图。
2.绘制标注:–在FastStone Capture主界面点击“编辑”按钮打开截图编辑器。
–选择“标注”工具按钮,使用鼠标绘制箭头、线条、矩形等形状。
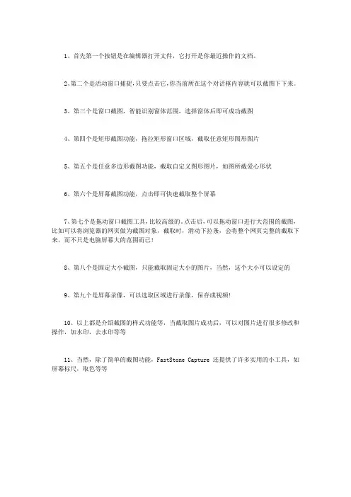
1、首先第一个按钮是在编辑器打开文件,它打开是你最近操作的文档。
2、第二个是活动窗口捕捉,只要点击它,你当前所在这个对话框内容就可以截图下下来。
3、第三个是窗口截图,智能识别窗体范围,选择窗体后即可成功截图
4、第四个是矩形截图功能,拖拉矩形窗口区域,截取任意矩形图形图片
5、第五个是任意多边形截图功能,截取自定义图形图片,如图所截爱心形状
6、第六个是屏幕截图功能,点击即可快速截取整个屏幕
7、第七个是拖动窗口截图工具,比较高级的。
点击后,可以拖动窗口进行大范围的截图,比如可以将浏览器的网页做为截图对象,截取时,滑动下拉条,会将整个网页完整的截取下来,而不只是电脑屏幕大的范围而已!
8、第八个是固定大小截图,只能截取固定大小的图片,当然,这个大小可以设定的
9、第九个是屏幕录像,可以选取区域进行录像,保存成视频!
10、以上都是介绍截图的样式功能等,当截取图片成功后,可以对图片进行很多修改和操作,加水印,去水印等等
11、当然,除了简单的截图功能,FastStone Capture还提供了许多实用的小工具,如屏幕标尺,取色等等。
滚动截图将超长网页“一网打尽”作者:万立夫来源:《电脑爱好者》2018年第11期我们常见的截图功能之所以不能完成相应的操作,主要是因为它们缺乏一个名为“滚动截图”的独门绝技。
所以我们要想解决这个问题的话,只需要安装拥有这类功能的截图软件就可以了。
比如知名的免费截图软件PicPick,就包含这样一项独特的功能。
运行PicPick这款软件以后,我们在软件主界面的“截取屏幕”区域,就可以看到一个名为“滚动窗口”的选项,利用它就可以进行网页内容的滚动截图操作了。
以后当我们需要进行网页滚动截图操作的时候,首先将浏览器滚动条移动到最上方,接下来点击PicPick软件窗口中的“滚动窗口”按钮(图1)。
然后截图软件就会自动隐藏窗口,我们现在将鼠标移动到浏览器上,它就会自动框选浏览器的边框。
接下来我们只需要点击鼠标左键,网页里面的内容就会自动开始滚动,当滚动到网页最下方后就可以完成截图操作。
截取完成的图片会自动载入到软件的编辑窗口里面,用户点击“文件”按钮以后,在弹出的菜单里面选择“保存”命令,就可以将截图进行保存操作了。
虽然PicPick这款软件拥有我们需要的功能,但是我们在使用它的时候也会发现有两个问题。
比如在截取某些浏览器网页窗口的时候,它并不会自动进行滚动操作,而是稍微滚动就会马上停住。
出现这样的问题主要是这款软件对这个浏览器的内核不兼容造成的,用户只要切换到IE浏览器或者浏览器的兼容模式就可以解决了。
而最主要的问题在于,它在进行滚动截图的时候无法进行停止操作,这样就会截取到大量没有意义的内容。
所以要想解决这个问题,只能换一款其他的软件来解决。
现在我们运行FastStone Capture这款软件,在电脑屏幕上就会出现一个软件的工具条(图3)。
当我们要想进行网页滚动截图操作的时候,只需要点击工具条中的“捕获滚动窗口”按钮。
接下来同样将鼠标移动到浏览器窗口的上方,当截图软件在浏览器的边框上显示出提示框以后,点击鼠标左键就可以开始滚动截图的操作了。
《截取屏幕上的画面》教学设计一、教学目标1、让学生了解截取屏幕画面的常用方法和工具。
2、使学生能够熟练掌握至少一种截取屏幕画面的操作技巧。
3、培养学生在实际应用中灵活运用截取屏幕画面的能力,以满足学习和工作的需求。
4、增强学生对信息技术的兴趣和应用意识。
二、教学重难点1、重点(1)掌握不同操作系统(如 Windows、Mac OS 等)下截取屏幕画面的基本操作方法。
(2)理解截取全屏、当前窗口和自定义区域等不同方式的特点和适用场景。
2、难点(1)在复杂的屏幕环境中准确选取所需截取的区域。
(2)灵活运用截图工具的相关设置,如保存格式、画质等。
三、教学方法1、讲授法讲解截取屏幕画面的概念、方法和工具,让学生对其有初步的了解。
2、演示法通过实际操作演示,向学生展示不同操作系统下的截图步骤和技巧,使学生能够直观地学习。
3、实践法安排学生进行实际操作练习,巩固所学的截图知识和技能,提高其操作熟练程度。
4、讨论法组织学生讨论在实际生活和学习中截取屏幕画面的应用场景和需求,培养学生的思考能力和创新意识。
四、教学准备1、多媒体教室,确保每台计算机都能正常运行。
2、安装好不同操作系统(如 Windows、Mac OS 等)的计算机。
3、准备相关的教学课件和演示视频。
五、教学过程1、导入(5 分钟)通过展示一些有趣的截图示例,如游戏中的精彩瞬间、网页上的重要信息等,引起学生的兴趣,提问学生在日常生活中是否有截取屏幕画面的需求,引导学生思考截图的用途和重要性,从而引出本节课的主题——截取屏幕上的画面。
2、知识讲解(10 分钟)(1)介绍截取屏幕画面的常见概念和术语,如全屏截图、当前窗口截图、自定义区域截图等。
(2)分别讲解 Windows 操作系统下的截图方法,如使用 Print Screen 键截取全屏、使用 Alt + Print Screen 键截取当前活动窗口、使用 Windows 自带的截图工具进行自定义区域截图等。
fscapture介绍
FSCapture是一款功能强大的屏幕截图工具,具有以下特点:
多样化的截图方式:支持活动窗口、窗口/对象、矩形区域、手绘区域、整个屏幕、滚动窗口、固定区域等不同方式的截图。
图像处理功能:可以对截图进行裁切、标记、添加个性化边缘外框等操作。
屏幕录像器:可以输出格式为WMV的录像。
其他功能:包括屏幕放大器、屏幕取色器、屏幕标尺等附属功能,还可以将图像转换为PDF文件,并支持发送到PowerPoint,Word,FTP等。
体积小巧、功能强大:不但具有常规截图等功能,更有从扫描器获取图像,和将图像转换为PDF文档等功能。
支持不同的快捷键进行操作:可设定不同的快捷键进行操作,方便快捷。
自带的图像查看/编辑器功能强大:可以满足截图后对图像的各种标注、裁切调节等需求,其功能不亚于Windows的画图板。
此外,还可以快速打开并编辑图像。
支持同时录制麦克风和扬声器的音频:从7.3版本开始,FastStone Capture支持同时录制麦克风和扬声器的音频。
总体来说,FSCapture是一款非常强大且实用的屏幕截图工具。
FastStone Capture使用教程FastStone Capture使用介绍FastStone Capture运行图1)截屏工具抓取活动窗口:是抓取当然活动的窗口图像,也就是当前焦点窗口。
抓图窗口或控件对象:指定抓取某个窗口,或窗口内控件。
抓取矩形区域:自定义抓取矩形区域,需要用鼠标左键然后选定抓取区域。
自定义区域抓图:自定义任意形状区域抓图,要求“划线”区域必须封闭。
抓取全屏:自动抓取当前全屏显示内容。
抓取滚动窗体:尤其是对网页抓图非常有用,会自动滚屏抓取全部内容。
2)屏幕录像工具3)输出支持抓图后输出到自带编辑器、剪切板、文件、打印机、邮件、Word、Powerpoint等。
最常用的功能:A、输出抓图设置包含鼠标指针B、输出抓图自动进行边缘处理和水印。
(这里默认勾选输出到编辑器)4)FSCapture自带编辑器如果需要使用FSCapture,可以把需要编辑的图片直接拉到FSCapture界面上(也可通过设置按钮下的打开编辑图片菜单打开),FSCapture会自动使用内建编辑器打开如下图。
如果通过点击FSCapture编辑器按钮栏的画图按钮调用windows自带的图片编辑器对图片编辑,编辑后只需要点击关闭并保存会自动更新FSCapture编辑器中的图像。
这样可以实现自带编辑器结合画图实现大部分的基本编辑功能。
边缘和水印处理效果(全部效果都用了,有点丑,呵呵,水印位置可以用鼠标按住移动也可以按照预定位置排列):5)FSCapture的屏幕取色功能点击上面设置图中的取色菜单,如下图所示,也可以复制粘贴颜色值到颜色值框里。
6)FastStone Capture的标尺功能点击上面设置图中的屏幕标尺(Screen Ruler),屏幕标尺的控制和使用如下图:标尺功能包括:拉伸标尺、水平和垂直测量、点对点测量等,此外为了搭配屏幕颜色显示,还可以调整标尺的颜色、标尺显示单位等等设置都可以在Option选项中进行。
Fscapture(FastStoneCapture)图⽂使⽤教程
第⼀步:先下载Fscapture以后可能会更新,但我们保证都是可以使⽤的。
都是测试过的。
第⼆步:下载后解压,双击运⾏FSCapture.exe即可。
例如我们⼀般都是将截图直接保存到桌⾯的1.gif⽂件名。
第三步:设置快捷⽅式,我们⼀般直接⽤F11。
第四步:设置⽂件名填写1,因为我们需要保存为1.gif,后缀名不需要这⾥填写
第五步:选择gif,⼀般gif⽂件略⼩ gif 128 桌⾯
做了如上设置,我们的⽂件不会默认保存到桌⾯1.gif,⽽是打开编辑器,需要最后⼀步操作即可第六步:右下⾓图标右键输出选择到⽂件⾃动保存。
这样不⽤确认保存了,直接替换。
软件测试常⽤的⼀些软件⼀些常⽤的软件推荐,初步了解能够使⽤即可,更多的功能在使⽤中逐渐探索吧!1,截图软件FSfastStone Capture,强烈推荐!软件设置开机⾃启动,配合使⽤键盘的PrtSc键,可多次截屏,每个截图⽂件未选择保存或关闭前不会丢失。
可以设置⾃动保存。
可以滚动截取全屏。
可对截图进⾏裁剪、编辑,添加⽂字或者突出显⽰内容。
2,记事本myBase DesktopmyBase Desktop,强烈推荐!可以罗列⼤纲,每个项⽬独⽴保存为⼀个⽂档。
条理清晰,适合平时记录测试问题或者体会⼼得。
3,浏览器⾃带的开发者⼯具F12打开,或者右键页⾯选择审查元素(或叫做检查)。
点击network,可以查看到页⾯发送请求及响应的信息。
4,⾮浏览器⾃带的抓包⼯具Fiddler,可以捕获浏览器的请求和响应信息。
5,接⼝测试⼯具Postman6,JDK安装性能测试⼯具之前,必须要安装!⼀般安装时会⾃动配置环境变量。
建议不安装在C盘,如果重装系统后,只需要配置环境变量即可继续使⽤。
检查jdk安装成功:win+r,输⼊cmd,输⼊java -version7,并发测试⼯具Jmeter,强烈推荐!使⽤⽅法与Postman类似,均需要先填写http请求,调通接⼝,然后设置并发数即可。
8,性能测试⼯具Jmeter,强烈推荐!可进⾏并发测试、压⼒测试,结合JDK⾃带的JVM性能监控⼯具jconsole、jvisualvm等⼯具,可以监控性能测试时服务端的内存占⽤情况!9,PC录屏软件EV录屏,强烈推荐!⽤于录制测试过程中,复现bug的动态过程。
对于⼀般⽹页内容的测试,结合开发者⼯具即可获取到需要的信息,不需要录屏啦!10,⼿机录屏软件有些⼿机⾃带录屏功能,也可以下载⼿机录屏软件。
12,svn⾄少学会根据已有链接将⽂档copy到本地,更新⽂档,上传⽂档!有时间就多翻翻,你会发现在项⽬的svn中,有许多你可以学习和参考的地⽅!13,禅道也许你的项⽬不使⽤禅道,但是你⼀定要知道!⽽且你可以⾃⼰搭建⼀个禅道!可以将其作为⼀个项⽬,进⾏⾃动化测试的学习和实验。
faststone capture捕捉固定区域的用法FastStone Capture是一个功能强大的截图工具,可以帮助用户捕捉固定区域的屏幕内容。
在本文中,我将为您提供一步一步的指南,以便您可以轻松地使用FastStone Capture来捕捉固定区域的屏幕截图。
第一步:下载和安装FastStone Capture首先,您需要在FastStone官方网站上下载FastStone Capture的安装程序。
安装程序的大小大约为3MB,并且支持Windows操作系统。
一旦下载完成,双击安装程序并按照提示进行完整的安装过程。
第二步:打开FastStone Capture安装完成后,您可以在桌面或开始菜单中找到FastStone Capture的图标。
双击图标以打开应用程序。
第三步:设置捕捉选项在FastStone Capture打开后,您可以看到一个小的捕捉面板。
在这里,您可以设置截图的各种选项。
点击左下角的“选项”按钮可以进一步修改捕捉设置。
在“选项”窗口中,选择“捕获”选项卡。
在这里,您可以选择捕捉类型为“固定大小”。
然后,您可以调整宽度和高度以适应您想要捕捉的屏幕区域的大小。
您还可以选择是否捕捉鼠标指针,以及捕捉后是否自动保存截图等选项。
完成设置后,点击“确定”按钮保存您的更改。
第四步:捕捉固定区域现在,您可以开始捕捉屏幕上的固定区域了。
回到FastStone Capture的捕捉面板,您会看到一个放大镜图标和一个四方向箭头图标。
点击四方向箭头图标以显示一个捕捉框。
捕捉框将出现在您的屏幕上,您可以拖动框架的边缘来调整大小,以适应您要捕捉的区域。
您还可以通过单击和拖动捕捉框任意位置的点来移动框架。
当您调整和定位捕捉框后,单击鼠标左键即可捕捉固定区域。
您还可以使用键盘快捷键(默认为Print Screen键)来捕捉屏幕区域。
第五步:编辑和保存截图一旦捕捉到固定区域,FastStone Capture将自动打开一个编辑窗口,其中包含捕捉的截图。
FastStone Capture截图工具使用详细教程FastStone Capture一款比较实用的截图软件,用它能够使制作的图片更加美观实用。
软件下载后解压即可直接运行,点击快捷键运行后会自动弹出对话框。
在软件运行过程中,始终在桌面的某个区域。
(如下图所示)可调节皮肤颜色:在不使用的情况下,关闭对话框,即缩小到系统桌面快捷键菜单内。
★对话框的功能菜单的说明:★点击“在编辑器中打开文件”,出现打开对话框,选择需要的图片就可在FSCapture中打开,如下图菜单栏与工具栏与多数软件差不多,不再详述。
其中较有特点的是下图红圈所示的几个部分:绘图、边缘和图画。
★关于绘图:左键单击“绘图”按钮,出现绘图对话框,左边工具栏按钮均有说明,最下面可设置某工具的参数。
设置和对图画处理完后,点“确定”返回编辑器。
例:点文本A后,可在最下设置参数,以确定文本边框的颜色、宽度、是否园角以及背景色等。
★关于边缘:设置完后点“应用”,效果如下★关于画图:画图工具还有很多功能,可参考该工具的应用方法。
添加或删除外部编辑器:点“画图”按钮右边的小三角,下拉菜单:点“添加或删除外部编辑器”:最后确定,外部编辑器添加成功打开图片后点Photoshop:图片在Photoshop中打开了,这样就可在Photoshop中进行随心所欲的操作★图片捕捉捕捉前必要的操作⊙输出的设置:⊙其他设置:点设置后出现以下对话框,按需要设定快捷键,可以自定义:捕捉图片这里包括:捕捉活动窗口<F2>、捕捉窗口/对象<F1>、捕捉矩形区域<F9>、捕捉手绘区域<Ctrl+Shift+PrtSc>、捕捉整个屏幕<PrtSc> 、捕捉滚动窗口<Ctrl+Alt+PrtSc> 、和捕捉固定区域<Ctrl+Shift+Alt+PrtSc> 等七种。
(注意:快捷键应和设置的相同)图片捕捉后在编辑中进行处理,达到所需要求:此处编辑好后,点开“绘图”进行再编辑(见前面关于绘图的说明)★屏幕录像机屏幕录像机可记录所有屏幕活动,左键点屏幕录像机按钮,弹出如下对话框点选项对话框中进行各种设置:设置完成确定后,开始录制录制完成保存的格式为.wmv★屏幕取色功能打开软件对话框中的屏幕取色按钮,如下图所示,取色后可以点击旁边的复制按钮即可复制颜色值。
如何在Word中使用截工具如何在 Word 中使用截图工具在日常的办公和学习中,我们经常需要在 Word 文档中插入截图来更清晰、直观地表达信息。
掌握在 Word 中使用截图工具的方法,可以大大提高我们的工作效率和文档的质量。
下面就为大家详细介绍如何在 Word 中使用截图工具。
首先,我们需要明确 Word 中自带的截图工具的位置。
在 Word2010 及以上版本中,点击“插入”选项卡,在“插图”组中就能找到“屏幕截图”按钮。
点击“屏幕截图”按钮后,会出现两个选项:“可用视窗”和“屏幕剪辑”。
“可用视窗”会显示当前打开的所有窗口的缩略图,比如我们同时打开了浏览器、文件夹和 Excel 表格,这些窗口的缩略图都会在这里显示。
如果我们想要截取其中一个窗口的内容,只需要点击对应的缩略图,它就会自动插入到 Word 文档中。
但很多时候,我们需要截取的并不是整个窗口,而是窗口中的一部分内容,这时候就需要用到“屏幕剪辑”功能。
点击“屏幕剪辑”后,Word 窗口会自动最小化,整个屏幕会呈现出一种模糊的状态。
此时,鼠标指针会变成一个十字形状,我们可以按住鼠标左键拖动,选择想要截取的区域。
松开鼠标左键后,所选区域就会被截取并插入到 Word 文档中。
在使用截图工具时,还有一些小技巧可以让我们的操作更加便捷和高效。
比如,如果我们想要截取的内容在屏幕上不太容易一次性选中,可以多次使用“屏幕剪辑”功能进行局部截取,然后将截取的图片在 Word 中进行组合和排版。
另外,在截取图片后,我们还可以对图片进行一些简单的编辑和处理。
选中插入的截图,在“图片工具格式”选项卡中,可以对图片的大小、亮度、对比度、裁剪等进行调整,以满足我们的需求。
需要注意的是,Word 中的截图工具虽然方便,但在某些情况下,可能无法满足我们更复杂的截图需求。
比如,如果我们需要对截图进行标注、添加文字说明或者绘制图形等操作,可能就需要使用专门的截图软件,如 Snipaste、FastStone Capture 等。
快手截图FastStoneCapture-电脑资料现在工作中要写文章讲究的是图文并茂,因此选择一款好的截取图片并能编辑而且还免费的软件就成了用户的当务之急,。
今天,笔者向大家推荐一款很方便的截图软件,它集编辑、抓屏、调整、免费于一体,值得一用!软件整体印象软件安装后,在桌面上会显示一个小工具条,如图1所示,同时在系统任务栏中显示一个红蓝"人"字型的图标,至此,软件的全部家当都在这里面呈现出来,可不能小瞧呀!在笔者带领下朋友们慢慢就会领略它的风采。
在主窗口中,前面的六个按钮组成了捕捉面板,分别表示了:Capture Active Window(捕捉活动的窗口)、Capture Window/Object(捕捉窗口/对象)、Capture Rectangle Region(捕捉矩形区域)、Capture Freehand Region(捕捉自由区域)、Capture Full Screen(捕捉全屏)、Capture Scrolling Window(捕捉滚动屏)等功能。
它同任务栏上的右键菜单显示的是相同的功能。
在"Open File"的旁边的两个按钮,分别是:Screen Magnifier(屏幕放大器)、Screen Color Picker(屏幕颜色拾取器)。
对于捕捉到的图像则可以转入编辑器、剪贴板、文件、打印机中二次处理。
这些功能分别在主窗口的"Settings"按钮中及任务栏上图标右键菜单中体现出来。
【小提示】由于是抓屏因此软件的主窗口设计的很小巧,而且可以隐藏起来不妨碍用户的视线,通过快捷键方式来操作,比如"Shift+PrtSc"用来抓取活动窗口、"Alt+PrtSc"用来抓取窗口或对象、"PrtSc"用来抓取全屏等,另外,根据喜好,用户也可以定义快捷键。
这个功能在"Setting"命令中便可搞定。
学会使用截屏软件方便捕捉屏幕面随着科技的发展,电脑和手机已经成为我们日常生活中不可或缺的工具。
在使用电脑和手机时,我们常常会遇到需要截取屏幕内容的情况,比如截取网页的内容、保存重要信息或与他人分享有趣的内容。
学会使用截屏软件,可以快速准确地捕捉屏幕面,提高工作和学习效率。
本文将介绍几款常用的截屏软件,并指导读者如何使用这些软件进行屏幕截图。
一、常用截屏软件介绍1. Snipping Tool(截图工具)Snipping Tool是Windows操作系统自带的截屏工具,具有简单易用的特点。
要使用Snipping Tool,只需按下快捷键Win + Shift + S,然后选择所需截图区域或全屏,最后将截图保存或复制到剪贴板。
2. SnagitSnagit是一款功能强大的截屏软件,不仅支持截取静态图片,还可以录制屏幕动画和视频。
Snagit具有多种截屏模式,可满足不同需求。
用户可以通过拖拽、选择特定窗口或自定义区域等方式进行截屏操作。
此外,Snagit还提供了编辑工具,允许用户对截图进行标记、添加文字、调整大小等。
3. GreenshotGreenshot是一款开源的免费截屏软件,适用于Windows和Mac操作系统。
与其他截屏软件相比,Greenshot具有更多的自定义选项,用户可以根据个人喜好设置截取区域、快捷键、文件格式等。
此外,Greenshot还提供了一些实用的编辑工具,如箭头、文本框、画画等,方便用户对截图进行标注。
二、使用截屏软件进行屏幕截图的步骤1. 下载和安装截屏软件根据自己的操作系统选择适合的截屏软件,并下载安装到电脑或手机上。
2. 打开截屏软件双击截屏软件的图标,打开软件界面。
3. 设置截图区域根据需要设置截取的屏幕区域,可以是全屏、特定窗口或自定义区域。
4. 进行屏幕截图点击软件界面的截图按钮或按下相应的快捷键,进行屏幕截图操作。
5. 编辑和保存截图根据个人需求,可以使用软件提供的编辑工具对截图进行标注、添加文字等操作。
网上合同范本怎么截图
1. 打开包含合同范本的网页:使用你喜欢的浏览器,在地址栏中输入合同范本所在的网址,然后按回车键打开该网页。
2. 找到合同范本内容:在网页上找到你想要截图的合同范本部分。
你可以通过滚动页面或使用网页的搜索功能来快速定位到合同范本的位置。
4. 进行截图操作:
使用电脑自带的截图工具:
Windows 系统:按下“Win + Shift + S”组合键,屏幕会变暗,然后你可以用鼠标选择要截图的区域。
选择完成后,截图会自动复制到剪贴板中,你可以将其粘贴到图像编辑软件(如画图)中进行保存。
Mac 系统:按下“Command + Shift + 4”组合键,鼠标会变成一个十字准线,你可以用它来选择要截图的区域。
松开鼠标后,截图会自动保存到桌面上。
使用浏览器的截图功能:有些浏览器(如 Chrome)提供了内置的截图功能。
你可以在浏览器的菜单中查找“截图”或“捕获屏幕”选项,然后按照提示进行操作。
使用第三方截图工具:如果你安装了第三方截图工具(如 Snagit、FastStone Capture 等),可以打开该工具并按照其操作指南进行截图。
5. 保存截图:完成截图后,打开图像编辑软件(如画图、Photoshop 等),将截图粘贴到软件中。
然后,你可以对截图进行必要的编辑(如裁剪、标注等),将其保存为你想要的图片格式(如 JPEG、PNG 等)。
希望这些步骤能够帮助你成功截图网上的合同范本。
如果你在操作过程中遇到任何问题,可以随时提问。
FastStoneCapture下载FastStone Capture官方版是一款非常实用的截图以及图像处理捕捉软件,该软件具有干净清爽的用户界面和丰富的功能板块,能够帮助用户轻松截取当前屏幕上的所有画面,该软件还附带了屏幕录像工具,满足用户的多元化使用需求,是一套非常实用的电脑截屏工具。
软件可支持BMP、JPG、JPEG、GIF、PNG、TIFF、WMF、ICO、TGA 和 PDF 等文件格式,其独有的光滑和毛刺处理技术让图片更加清晰,提供缩放、旋转、减切、颜色调整功能,截图后的保存选项也特别丰富和方便,非常的好用。
同时,该软件支持JPG、BMP、PNG、TIF等格式图片识别为TXT,高效的识别各类复杂字体,识别率高达90%!还支持普通pdf文件,PDF扫描件、加密的PDF文件进行扫描识别,而且该软件的取色支持RGB 、Dec 和Hex 三种格式的色值,而且还有一个混色器,取到颜色之后可以再编辑。
它最大的亮点是它内置的图像编辑器,支持所有主流图片格式,除提供缩放、旋转、剪切、格式转换、调整大小等基本功能外,还能向图像中加入标题、边框和水印、文本、线条、图形等内容,调整图像颜色,进行多种特效处理。
除此之外它还支持捕获主题活动对话框、目标、全屏幕、矩形框、手绘画地区与翻转地区、支持特定已捕获图像推送总体目标(內部编辑器、剪贴板、文档或复印机、支持在图像中添加文字/箭头符号/样子/高亮标识/水印注解、支持在图像中添加黑影、撕破边沿与淡出淡入等实际效果、功能非常的强大。
FSCapture的操作简单易上手,直接默认快捷键F4,可以自行修改,在托盘图标右键设置里可以修改,截图之后松开左键即可,这款软件文字识别工具还不花一分钱,操作简单且高效,是一款很不错的软件,有需要的朋友欢迎前来下载体验试试,绝对安全,可放心使用。
软件特色【屏幕标尺】屏幕标尺功能,点击后会屏幕上会出现一个尺子,方便测试屏幕某区域的像素大小。
截图软件FastStone Capture 使用教程
FastStone Capture是一款灵活简单的屏幕抓图软件。
它可以抓取某个窗口或者对象的图片,也可以全屏或者以矩形模式抓图,甚至可以按照手绘的任意形状抓图。
另外它还支持浮动条、热键、调整大小、剪裁、文字注释、打印以及邮件发送等功能。
软件启动时就想一条工具栏!美观且不占空间:软件如图:
1、FastStone Capture运行图
2。
截屏部分从左到右功能使用介绍
抓取当前活动窗口:是抓取当然活动的窗口图像,也就是当前焦点窗口。
抓图窗口或控件对象:指定抓取某个窗口,或窗口内控件。
抓取矩形区域:自定义抓取矩形区域,需要用鼠标左键然后选定抓取区域。
自定义区域抓图:自定义任意形状区域抓图,要求“划线”区域必须封闭。
抓取全屏:自动抓取当前全屏显示内容。
抓取滚动窗体:尤其是对网页抓图非常有用,会自动滚屏抓取全部内容。
固定区域截图:固定大小截图,只能截取固定大小的图片,当然,这个大小可以设定的
屏幕录像机:可录制视频。
3、输出选项部分
支持抓图后输出到自带编辑器、剪贴板、文件、打印机、邮件、Word、Powerpoint等。
最常用的功能:
A、输出抓图设置包含鼠标指针
B、输出抓图自动进行边缘处理和水印。
4、FastStone Captur自带编辑器
注:自动保存图片的文件名可以自己设置:点击设置就可以对它进行设置。
如下图
如果需要使用FastStone Capture,可以把需要编辑的图片直接拉到FastStone Capture界面上(也可通过设置按钮下的打开编辑图片菜单打开),FastStone Capture会自动使用内建编辑器打开如下图。
如果通过点击FastStone Capture编辑器按钮栏的画图按钮调用windows
自带的图片编辑器对图片编辑,编辑后只需要点击关闭并保存会自动更新FastStone Capture编辑器中的图像。
这样可以实现自带编辑器结合画图实现大部分的基本编辑功能。
5.FastStone Capture的屏幕放大镜
6、FastStone Capture的屏幕取色功能
7、FastStone Capture的标尺功能
标尺功能包括:拉伸标尺、水平和垂直测量、点对点测量等,此外为了搭配屏幕颜色显示,还可以调整标尺的颜色、标尺显示单位等等设置都可以右击标尺,在出现的选项中进行。