高联2015专业课资料目录(上海)
- 格式:doc
- 大小:95.00 KB
- 文档页数:10
2015年硕士研究生入学考试大纲考试科目名称:数学分析一、考试要求:1.极限与连续:①. 掌握数列极限和函数极限的基本理论与性质,会用极限的定义与性质证明或计算一般极限方面的命题.②.掌握函数连续性定义与性质,会用函数连续性定义与性质证明相关的命题和结论.③. 了解实数的基本定理,会用实数的基本定理证明相关的命题和结论.2. 一元函数微积分及其应用:①.掌握一元函数微分学的基本理论与性质,会用导数的定义与性质讨论或证明相关的命题和结论.掌握一元函数常见的求导方法,会求一元函数各阶导数.②.掌握导数与微分中值定理及其应用,会用微分中值定理证明相关的命题和结论.会用导数与微分的基本性质讨论函数的单调性,凹凸性,极值.掌握罗比塔法则,会利用罗比塔法则计算或讨论相关的命题和结论.③.掌握原函数、不定积分、定积分的概念与性质,掌握常见的不定积分与定积分计算方法,掌握变上限定积分定义的函数及其求导方法,掌握牛顿-莱布尼兹公式.④.会利用定积分表达或计算一些几何量与物理量,如平面图形的面积、平面曲线的弧长、旋转体的体积及表面积、质心、变力做功、压力等.3. 多元函数微积分学:①.掌握多元函数的极限和连续的基本理论与性质,偏导数和全微分,链式法则,隐函数存在定理及隐函数求导法则,极值和条件极值.②.掌握二重积分、三重积分、曲线积分、曲面积分的概念与性质,掌握格林公式、高斯公式、斯托克司公式,会利用有关的性质与公式计算或证明相关的命题和结论.会利用重积分、曲线积分表达或计算一些几何量与物理量,空间曲线的弧长、立体的体积、质心、引力等.4. 级数理论与广义积分:①.掌握数项级数、函数项级数、幂级数、傅里叶级数的基本理论与性质,掌握函数项级数、幂级数、傅里叶级数的各种收敛理论与性质,会利用常见的判别方法判断各类级数的敛散性,会利用常见幂级数、傅里叶级数计算数项级数的和.②.掌握一元函数的广义积分的基本理论与性质,会利用常见的判别方法讨论无穷限广义积分,无界函数广义积分,含参变量的广义积分的敛散性.③. 理解广义重积分的基本理论与性质,会计算简单的广义重积分.二、考试内容:1)极限与连续:a:数列极限、函数极限的定义与性质,利用定义与性质证明或计算一般极限方面的命题.b:函数连续、一致连续的定义与性质,利用定义与性质证明或计算一般极限方面的命题.c: 实数基本定理,闭区间上函数连续的性质及其应用.2) 一元函数微积分及其应用:a: 一元函数各阶导数的定义与性质,导数与微分中值定理及其应用:微分中值定理,泰勒公式,函数的单调性,凹凸性,极值,罗比塔法则.利用有关定义微分学的基本理论与性质,讨论或证明相关的命题和结论b: 一元函数积分及其应用:不定积分,定积分,平面图形的面积,曲线的长,旋转体的体积及表面积、质心.c: 原函数、不定积分、定积分的概念与性质,不定积分与定积分计算方法,变上限定积分定义的函数及其求导.利用有关定义微分学的基本理论与性质,讨论或证明相关的命题和结论3) 多元函数微积分学:a: 多元函数的极限和连续的基本理论与性质,偏导数和全微分,链式法则,隐函数存在定理及隐函数求导法则,极值和条件极值.利用有关定义、基本理论与性质,讨论或证明相关的命题和结论.b:二重积分、三重积分、曲线积分,曲面积分的定义与性质,格林公式,高斯公式. 利用有关定义、基本理论与性质,讨论或证明相关的命题和结论.c: 计算多元函数的偏导数和全微分、二重积分、三重积分、曲线积分,曲面积分.4) 级数理论与广义积分:a: 数项级数、函数项级数、幂级数、傅里叶级数的基本理论与性质,数项级数、函数项级数、幂级数、傅里叶级数敛散性的判别. 利用有关定义、基本理论与性质,讨论或证明相关的命题和结论.b:幂级数的收敛域,将函数展成幂级数或傅里叶级数,计算数项级数的和.c: 一元函数的广义积分与广义重积分的基本理论与性质,判别广义积分的敛散性.利用有关定义、基本理论与性质,讨论或证明相关的命题和结论.计算一元函数的广义积分与简单的广义重积分.讨论含参变量的广义积分的性质.三、试卷结构:a)考试时间:180分钟,满分:150分b)题型结构a:基本概念与理论(含填空、选择与判断题)(约40分)b:证明题(约60分)c:计算题(约50分)石油大学华东专业课考研复习资料联系扣扣2410194465四、参考书目1.《数学分析》(上、下册),复旦大学数学系:陈传璋,金福临,朱学炎,欧阳光中编,高等教育出版社,2004年7月,第二版.2.《数学分析》(上、下册),郭大钧,陈玉妹,裘卓明编著,山东科技出版社,2002年8月,第二版.负责人:;联系电话:教学秘书:;联系电话:计算数学系2013-9-23。
化学高考题分类目录L 单元 烃的衍生物 L1 卤代烃38.4、L1、L7、M3[2015·全国卷Ⅱ] [化学—选修5:有机化学基础] 聚戊二酸丙二醇酯(PPG)是一种可降解的聚酯类高分子材料,在材料的生物相容性方面有很好的应用前景。
PPG 的一种合成路线如下:A ――→Cl 2光照B ――→NaOH/乙醇△C ――→KMnO 4H+D K――→浓H 2SO 4△PPGE ――→F稀NaOH G ――→H2催化剂H K 已知:①烃A 的相对分子质量为70,核磁共振氢谱显示只有一种化学环境的氢 ②化合物B 为单氯代烃;化合物C 的分子式为C 5H 8③E 、F 为相对分子质量相差14的同系物,F 是福尔马林的溶质 ④R 1CHO +R 2CH 2CHO ――→稀NaOHCHR 1HOCHR 2CHO回答下列问题:(1)A 的结构简式为________。
(2)由B 生成C 的化学方程式为______________________________________________。
(3)由E 和F 生成G 的反应类型为________________,G 的化学名称为________________。
(4)①由D 和H 生成PPG 的化学方程式为 ________________________________________________________;②若PPG 平均相对分子质量为10 000,则其平均聚合度约为________(填标号)。
a .48b .58c .76d .102(5)D 的同分异构体中能同时满足下列条件的共有________种(不含立体异构)。
①能与饱和NaHCO 3溶液反应产生气体 ②既能发生银镜反应,又能发生皂化反应 其中核磁共振氢谱显示为3组峰,且峰面积比为6∶1∶1的是______________(写结构简式)。
D 的所有同分异构体在下列一种表征仪器中显示的信号(或数据)完全相同,该仪器是________(填标号)。
.精品文章高联教育集团2015高联考研数学复习重点及计划2015考研数学复习重点及计划-数学二[第四章、第五章、第六章、第七章]错误!未找到引用源。
数学二(sj-01)(四、五、六、七章)《高等数学》第四章、不定积分计划对应教材:高等数学下册同济大学数学系编高等教育出版社第六版本单元中我们应当学习——1.原函数、不定积分的概念;2.不定积分的基本公式,不定积分的性质,不定积分的换元积分法与分部积分法;3.会求有理函数、三角函数有理式和简单无理函数的积分.天数学习时间学习章节学习知识点习题章节必做题目巩固习题(选做)备注第一天3h 第4章第1节不定积分的概念与性质原函数和不定积分的概念与基本性质(之间的关系,求不定积分与求微分或求导数的关系)基本的积分公式原函数的存在性、几何意义和力学意义习题4-11(1),2(1)(6)(8)(13)(17)★(19)★(21) ★(25),5★2(3)(11)(14)(16)(20)(26)熟记“基本积分表”,公式1—13第二天3h 第4章第2节换元积分法第一类换元积分法(凑微分法)习题4-22(1)(3)(6)(9)(13)(15)(16)★(17)★(19)★(21)★(30) ★2(4)(10)(14)(18)(20)(22)(23)1. 注意:204页小字部分不用看;2. 熟记P205公式16—24.第三天2h 第4章第2节换元积分法第二类换元积分法习题4-22(32)(34) ★(36)(37) 2(38)(39) ——天数学习时间学习章节学习知识点习题章节必做题目巩固习题(选做)备注精品文章第四天3h第4章第3节分部积分法分部积分法习题4-32,5,6★,9★,14,17,18★,19,22,24★3,10,15,20,23 ——第五天3h第4章第4节有理函数积分有理函数积分法,可化为有理函数的积分习题4-42,4★,8,20★,23 12注意:仅“例4”不在考研范围之内。
高联学员个人全年复习计划(高联教学研究中心)本计划仅供参考,学员请根据自身具体情况,合理把握。
主要目标:全面理解知识点,提炼知识要点并加以重点记忆、练习复习建议:在第一阶段的基础上,进入这一轮复习的考生对于基本概念和原理已经有了较为扎实地掌握,此时,考生应侧重于知识点的深化理解和系统把握,进一步理解大纲所有的知识点,同时加强记忆效果,在理解的基础上,尝试用自己的语言讲解大纲的容,而对于原理性的条目则可以给出大纲的完整的论述。
对于基本的立场和方法,要加深理解,注重实际运用;对于基本的原理、观点和论断,要弄清楚其更为具体的涵、外延和相关问题,明确其依据、指导作用和现实意义。
然后在此基础上,形成知识脉络、学科体系以及与整个政治理论相关联的大框架。
这个阶段不但涉及理解,而且涉及到记忆的容,所以是至关重要的时期。
这段时期要复习马克思主义基本原理、思想概论、理论、近现代史及思修。
毛概、邓论和近代史中有大量需要反复强化记忆的知识点。
复习计单纯的记忆效果不会很好,考生需要买一本比较全面的政治复习书,划在强化记忆的同时做大量的习题。
通过大量的练习来加深对知识点的理解。
并在做题的过程中,摸索出做题技巧。
另外,这一阶段的主要任务还有:一是提炼要点和精华,进行重点记忆。
二是加大练习量,通过做习题加强、巩固记忆,加深对问题的理解。
这一阶段看似时间短,其实很重要。
因为,在这一阶段,政治考研大纲已出,新增考点(一定要关注,这往往就是考试出题点)比较明确,国外的大事件都已尘埃落定,既成定局,党的代表大会等会议已经召开,也就是说热门考点逐渐明朗化,每门学科极有可能考查的重点逐步明晰,考生就可以做到既全面,又有重点地复习,提高应试能力。
复习建议:复习时间大致集中在7月份到11月份。
这段时间复习的重点是进行单词、阅读理解及翻译的训练。
考生一定要坚持继续背单词和做阅读理解,争取在这一段时间掌握所有的考研单词。
同时加大阅读的数量和难度,在阅读的过程中,重点解决考研英语的关键一—复杂长难句,熟练掌握各种较长、较难的句式。
目录一、数学竞赛介绍 (1)二、数学竞赛学习路径 (1)高联一试备考路径 (2)高联二试备考路径 (3)三、数学竞赛书单推荐 (4)一、数学竞赛介绍一、高中数学竞赛介绍数学竞赛分为高中数学联赛(CMO)高中数学联赛(CMO)中国数学奥林匹克竞赛,英文简称CMO,你也可以叫它冬令营(全国中学生数学冬令营)。
1、举办时间:每年9月的第2个星期日2、周期:一般为期5天左右,2019年为7天3、参与国家:中国内地、中国香港、澳门、俄罗斯、新加坡等国外代表队4、考试时间一共考2天:DAY1-高联一试:8:00-9:20,共80分钟。
试题分为填空题和解答题两部分。
满分120分。
DAY2-高联二试:9:40-12:30,共170分钟。
试题共4道解答题,满分120分。
5、考试难度题目难度接近IMO,奖项与IMO类似,CMO最终成绩与正式获奖名单在决赛结束后的一周左右公布,前60名将组成备战当年IMO 的中国国家集训队,可获得保送清北的资格。
二、数学竞赛学习路径第一轮为高联一试基础知识的系统化学习,提炼高联所需所有知识技巧,重新梳理课程逻辑,且先前全无竞赛经历也可同步学习。
第二轮为高联二试,分为基础课和进阶课,一共8个专题模1块。
第三轮为联赛冲刺,系统复习并讲解提分技巧,原创模拟题及真题分析讲解。
高联一试备考路径:1、学习目标:系统、扎实地学完高联一试要求的知识点,并且会做题2、内容:高联一试,高联考纲涉及所有知识点扎实的过一轮。
3、知识点组成:高中课内数学+高联一试:集合、函数、数列、导数、不等式、向量、解析几何、立体几何、三角、复数、概率、计数4、学习时间:大约一年下面我们以新高一入坑为例,给出一版通用的第一年时间规划。
以2020年9月入学的新高一同学为例,一轮数竞学习可做如下规划:初三升高一暑假建议学习时间:30小时竞赛学习任务:高中课内数学+集合与函数、三角达成目标:了解所有高中课内知识点+掌握【集合、函数、三角】知识并会做题高一上学期-秋季建议学习时间:45小时竞赛学习任务:数列、计数、概率、向量、立体几何达成目标:掌握【数列、计数、概率、向量、立体几何】知识并会做题高一寒假建议学习时间:30小时竞赛学习任务:解析几何、不等式2达成目标:掌握【解析几何、不等式】知识并会做题高一下学期-春季建议学习时间:21小时知识点+最少24小时刷题竞赛学习任务:复数、函数与导数+刷套题达成目标:掌握【复数、函数、导数】知识并会做题,同时开始刷题,刷套题,不懂的知识点进行专项专练高联二试备考路径:1、内容:高联二试,高联考纲涉及所有知识点扎实的全部学习一遍2、知识点组成:代数、几何、数论、组合学习目标:3、学习目标:【目标省一】系统、扎实地学完高联二试代数、几何、数论、组合的全部定理及知识点,深度掌握代数和几何的解题技巧。
2015届上海市高三年级十二校联考化学试卷(考试时间120分钟,试卷满分150分)可能用到的相对原子质量:H—1 C—12 N—14 O—16 Na—23 Mg—24 Al—27 S—32 Cl—35.5 K—39 Ca—40 Fe—56 Cu—64 Zn—65 I—127第Ⅰ卷(共66分)一、选择题1.下列有关微粒之间关系和特征描述正确的是()。
Pt、Pt2.“分类”的思想方法,在化学发展中起到了重要作用.下列分类标准合理的是()3.A.碱性氧化物一定是金属氧化物,金属氧化物不一定是碱性氧化物B.只含一种元素的物质一定是单质C.溶于水后能电离出H+的化合物都为酸D.有单质生成的反应一定是氧化还原反应3.下列变化需克服相同类型作用力的是( )A.碘和干冰的升华B.硅和C60的熔化C.溴和汞的气化D.二氧化硅和铁分别受热熔化4.下列物质、类别、用途或储存方法对应关系正确的是( )烧碱工业制食醋棕色瓶密封保存带玻璃塞的试剂瓶5.下图表示溶液中c(H+)和c(OH-)的关系,下列判断错误的是()A.两条曲线间任意点均有c(H+)×c(OH-)=K WB.M区域内任意点均有c(H+)<c(OH-)C.图中T1<T2D.XZ线上任意点均有pH=7二、选择题6.下列实验过程中,始终无明显现象的是( )A.NO2通入FeSO4溶液中B.CO2通入CaCl2溶液中C.NH3通入AlCl3溶液中D.SO2通入已酸化的Ba(NO3)2溶液中7.物质发生化学反应时,下列量值在反应前后肯定不发生变化的是()①电子总数;②原子总数;③分子总数;④物质的种类;⑤物质的总质量;⑥物质所具有的总能量。
A.①②⑤B.②⑤⑥C.①②③⑤D.①②⑤⑥8.下列说法正确的是( )A.需要加热的化学反应都是吸热反应B.原电池是将电能转化为化学能的一种装置C.物质的燃烧都是放热反应D.化学键的形成需吸收能量9.由乙醇制乙二酸乙二酯最简单的正确流程途径顺序是( )①取代反应②加成反应③氧化反应④还原反应⑤消去反应⑥酯化反应⑦水解反应A.①②③⑤⑦B.⑤②⑦③⑥C.⑤②①③④D.①②⑤③⑥10.下列有关实验操作、现象和解释或结论都正确的是()2A .在溶质物质的量相等的Na 2A 、NaHA 两溶液中,阴离子总数相等 B .在等物质的量浓度的Na 2A 、NaHA 两溶液中,前者pH 大于后者 C .在NaHA 溶液中一定有:c(Na +)>c(HA -)>c(OH -)>c(H +)D .在Na 2A 溶液中一定有:c(Na +)+c(H +)=c(HA -)+c(OH -)+c(A 2-)12.按下图所示装置做实验,若x 轴表示流入阴极的电子的物质的量,则y 轴可表示( )①c (Ag +) ②c (NO -3) ③a 棒的质量 ④b 棒的质量 ⑤溶液的pHA .①③B .③④C .①②④D .①②⑤ 13.几种短周期元素的原子半径及主要化合价如下表:元素代号 LM Q R T 原子半径/nm 0.160 0.143 0.102 0.089 0.074 主要化合价+2+3+6、-2+2-2下列叙述正确的是( )A .T 、Q 的氢化物常态下均为无色气体B .L 、M 的单质与稀盐酸反应速率:M > LC .R 的氧化物对应的水化物可能具有两性D .L 、Q 形成的简单离子核外电子数相等 14.已知反应①:CO(g)+CuO(s) CO2(g)+Cu(s)和反应②:H 2(g)+CuO(s)Cu(s)+H 2O(g)在相同的某温度下的平衡常数分别为K 1和K 2,该温度下反应③:CO(g)+H2O(g)CO 2(g)+H 2(g)的平衡常数为K 。
试卷第1页,总9页 绝密★启用前 2015年全国普通高等学校招生统一考试物理(上海卷带解析) 试卷副标题 注意事项: 1.答题前填写好自己的姓名、班级、考号等信息2.请将答案正确填写在答题卡上 第I 卷(选择题) 请点击修改第I 卷的文字说明 一、选择题 1.X 射线 A .不是电磁波 B .具有反射和折射的特性 C .只能在介质中传播 D .不能发生干涉和衍射 2.如图,P 为桥墩,A 为靠近桥墩浮出水面的叶片,波源S 连续振动,形成水波,此时叶片A 静止不动。
为使水波能带动叶片振动,可用的方法是 A .提高波源频率 B .降低波源频率 C .增加波源距桥墩的距离 D .减小波源距桥墩的距离 3.如图,鸟沿虚线斜向上加速飞行,空气对其作用力可能是 A .1F B .2F C .3F D .4F 4.一定质量的理想气体在升温过程中 A .分子平均势能减小 B .每个分子速率都增大 C .分子平均动能增大 C .分子间作用力先增大后减小 5.铀核可以发生衰变和裂变,铀核的试卷第2页,总9页 A .衰变和裂变都能自发发生 B .衰变和裂变都不能自发发生 C .衰变能自发发生而裂变不能自发发生 D .衰变不能自发发生而裂变能自发发生 6.23290Th 经过一系列α衰变和β衰变后变成20882Pb ,则20882Pb 比23290Th 少 A .16个中子,8个质子 B .8个中子,16个质子 C .24个中子,8个质子 D .8个中子,24个质子 7.在α粒子散射实验中,电子对α粒子运动的影响可以忽略,这是因为与α粒子相比,电子 A .电量太小 B .速度太小 C .体积太小 D .质量太小 8.两个正、负点电荷周围电场线分布如图所示,P 、Q 为电场中两点,则A .正电荷由P 静止释放能运动到QB .正电荷在P 的加速度小于在Q 的加速度C .负电荷在P 的电势能高于在Q 的电势能D .负电荷从P 移动到Q ,其间必有一点电势能为零9.如图,长为h 的水银柱将上端封闭的玻璃管内气体分割成两部分,A 处管内外水银面相平。
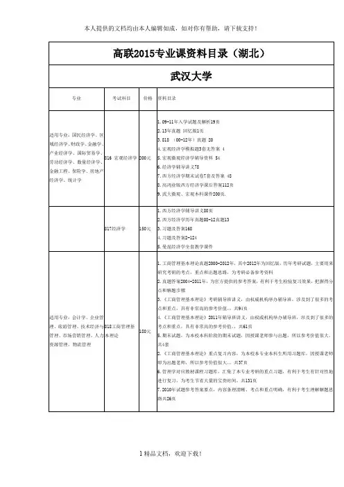
高联2015专业课资料目录(湖北)武汉大学专业 考试科目 价格 资料目录适用专业:国民经济学、区域经济学、财政学、金融学、产业经济学、国际贸易学、劳动经济学、数量经济学、金融工程、保险学、房地产经济学、统计学 816 宏观经济学 200元 1.09-11年入学试题及解析19页2.13年真题 回忆版1页3.818 (00-12年)真题 204.宏观经济学模拟题3套无答案 45.宏观微观经济学辅导资料 546.经济学辅导讲义787.西方经济学期末试卷7套及答案 488.高鸿业版西方经济学课后答案112页9.武大微观、宏观本科课件200页.817经济学 150元 1.西方经济学辅导讲义80页2.西方经济学历年真题08-12真题133.习题及答案1684.习题及答案2-1245.曼昆经济学全套教学课件适用专业:会计学、企业管理、旅游管理、技术经济与管理、市场营销管理、人力资源管理,物流管理 818工商管理基本理论180元 1.工商管理基本理论真题2000-2012年,其中2012年为回忆版,历年考研试题,主要用来研究考研的考点,重点和出题思路,为考研必备参考资料2.真题答案2004-2011年,为官方提供的参考答案,有利于考生检验复习效果,把握得分点和解题步骤3.《工商管理基本理论》考研辅导班讲义,由权威机构举办辅导班,涉及到了很多的考点和重点,具有非常高的参考价值。
,共94页4.《工商管理基本理论》2011年辅导班讲义,由权威机构举办辅导班,涉及到了很多的考点和重点,具有非常高的参考价值。
,共61页5.期末试题,为本校本科阶段的期末试题,因授课老师参与出题,所以参考价值很大。
共4套2.《工商管理基本理论》重点复习内容,为本校本专业本科生所用习题库,因授课老师即为出题老师,所以参考价值很大。
,共37页6.管理学对应教材课程习题库,汇集了本专业考研的重点习题,有利于考生有针对性地进行复习,为考生节省大量的宝贵时间。
2015学年全国普通高等学校招生统一考试上海卷考试手册(数学科)说明:2015学年的考试说明和2014学年的基本一致,不同之处已标出,示例如下:删除内容:“楷体、灰色、双删除线”新增内容:“下划线(双波浪线)”,例如:周期性替换内容:新内容:“下划线(双波浪线)”;原文:“楷体、灰色、括弧、双删除线”,一、考试性质全国普通高等学校招生统一考试数学科(上海卷)考试是为全国普通高等学校招生而进行的选拔性考试。
选拔性考试是高利害考试,考试结果需要具有高信度,考试结果的解释和使用应该具有高效度。
考试命题的考试对象为2014年符合上海市高考报名要求的考生。
二、考试目标数学科高考旨在考查学生的数学基本知识和基本技能、逻辑思维能力、运算能力、空间想象能力、分析问题与解决问题的能力、数学探究与创新能力。
具体考查目标为:I.数学基本知识和基本技能I.1理解或掌握初等数学中有关数与运算、方程与代数、函数与分析、数据整理与概率统计、图形与几何的基本知识。
I.2领会集合、对应、函数、算法、数学建模、概率、统计以及化归、数形结合、分类讨论、分解与组合等基本数学思想,掌握坐标法、参数法、逻辑划分和等价转换等基本数学方法。
I.3能按照一定的规则和步骤进行计算、画图和推理;掌握数学阅读、表达以及文字语言、图形语言、符号语言之间进行转换的基本技能;会使用函数型计算器进行有关计算。
II.逻辑思维能力II.4能从数学的角度有条理地思考问题。
II.5具有对数学问题或资料进行观察、分析、综合、比较、抽象、概括、判断和论证的能力。
II.6会进行演绎、归纳和类比推理,能合乎逻辑地、准确地阐述自己的思想和观点。
II.7会正确而简明的表述推理过程,能合理地、符合逻辑地解释演绎推理的正确性。
III.运算能力III.8理解数和式的有关算理。
III.9能根据法则准确地进行运算、变形。
III.10能够根据条件,寻找与设计合理、简捷的运算途径。
III.11能通过运算,对问题进行推理和探求。
上海华师大二附中2015届高一数学上册 集合之间的关系教学案 沪教版教学目标:1.知道集合之间的包含关系;理解集合的相等;掌握子集的概念.2.在探究集合的关系过程中,体会使用“⊆”、“⊇” 、“=”和“⊂≠”以及文氏图表示集合的关系的直观性和简洁性,认识数学是直观与抽象的统一体,数学语言是对生活语言的抽象和符号化的准确描述.3.在运用集合的关系语言进行数学表达和交流的活动中,感受集合语言应用的广泛性.1.情景引入:在现实生活和数学中,我们常常遇到如下的关系:(1)A 是某企业中35岁(含35岁)以下员工组成的集合,B 是该企业的全部员工组成的集合.易知,集合A 中的任何元素都属于集合B .(2)C 是被4除余2的全体整数组成的集合,D 是全体偶数组成的集合.这里被4除余2的数必是偶数,即就是说集合C 中的任何元素都属于集合D .今天,我们将要继续研究集合的这种关系……(引入新课)2.概念形成:(教学提示:这一环节可采用教师引领下的学生阅读教材或学生阅读教师呈现的PPT 素材,教师启发学生给集合的上述关系取名,即定义概念,激发学生积极思考、参与教学的热情)(1)子集的概念对于两个集合A 和B ,如果集合A 中的任何一个元素都属于集合B ,则称集合A 是集合B 的子集,记作“B A ⊆”(或“A B ⊇”),读作“A 包含于B ”(或“B 包含A ”). 规定:空集是任何集合的子集.也就是说,若A 是任一集合,则有A ⊆φ.思考问题1:依据子集的概念,我们能否有结论:A A ⊆.集合的图示法(子集关系的直观表示):用平面区域来表示集合之间关系的方法叫做集合的图示法,所用的图叫做文氏图.如图1-1就是B A ⊆ 的文氏图.(文氏图常用圆形区域表示,当然也可用其他区域,比如多边形区域表示,我们依据上海教材选用圆形区域表示)2图1-1(2)相等的集合思考问题2: 判断下列两组集合的关系:①2{|320},{1,2,3}E x x x F =-+==,易知,关系E F ⊆成立,但关系F E ⊆不成立. ②2{|560},{2,3}G x x x H =-+==,可以看出集合G H 、同时满足:G H H G ⊆⊆且. 这里的集合G H 、有着更为特殊的关系,我们将进一步研究……集合相等的概念:对于两个集合B A ,,如果B A ⊆且A B ⊆,那么称集合A 与B 相等,记作B A =,读作“集合A 等于集合B ”.(3)真子集对于上述集合2{|320}{1,2,3}E x x x F =-+==、满足E F ⊆,且集合F 中的元素3不在集合E 中,这又是一种集合之间的关系.我们把这种关系叫……真子集 对于两个集合A B 、,如果B A ⊆,但集合B 中至少有一个元素不属于集合A ,那么称集合A 叫做集合B 的真子集,记作A B ≠⊂(或B A ≠⊃),读作“A 真包含于B ” 或“B 真包含A ”.对于数集*N N Z Q R 、、、、,有*N N Z Q R ≠≠≠≠⊂⊂⊂⊂. 思考问题4:判断集合A B ≠⊂,需要从哪两个方面加以判断? 3.概念应用(教学提示:采用师生共同完成,或让学生独立完成,再选代表交流,提问是否有不同答案,进一步明晰概念,达成正确理解概念的目的)例1 用符号“≠≠⊂⊃=、、”填空: (1)Z + *N ;(2)Z Q ;(3)R R +;(4)Q Q +. 解 (1)Z +=*N ,(2)Z ≠⊂Q ,(3)R ≠⊃R +,(4)Q ≠⊃Q +. 例2 写出集合M={1,2,3}的所有子集.解 集合M={1,2,3}的所有子集是:{}{}{}{},{1},{2},3,{1,2},1,3,2,3,1,2,3ϕ.解题反思: 写已知集合的子集时,我们通常按子集所含元素的个数,由少到多写出,可以防止遗漏和重复.这就是所谓的有序思维,是解决计数问题的一种有效策略.例3 已知集合}02|{>-=a x x A ,}1|{≥=t t B ,且B A ⊇,求实数a 的取值范围.解 ∵}02|{>-=a x x A ,}1|{≥=t t B ,且B A ⊇, ∴{|}2aA x x =>. 结合图1-2可知,12a <,即2a <. 图1-2 ∴所求实数a 的取值范围是2a <. 解题反思:用数轴来分析集合之间的关系和数的特征,是一种常用的解题方法.例4 已知集合},13|{},,46|{Z k k x x B Z k k x x A ∈+==∈+==,指出集合A 、B 的关系,并说明理由.解 集合{}{|64,}|3(21)1,A x x k k Z x x k k Z ==+∈==++∈,即集合A 的元素特性是3乘以奇数加1;而集合{|31,}B x x k k Z ==+∈的元素的特性是3乘以整数加1.可见,集合A 的元素全属于集合B ,即A B ⊆. 又元素7属于集合B ,而不属于集合A ,因此, A B ≠⊂. 解题反思:分析清楚集合元素的属性,是解决集合问题的关键.例5 已知集合{}{}2,3,5,7,3,7A B ==,试求集合C ,使得C A B C ≠⊂⊆且. 解 ∵B C ⊆,∴集合C 中至少同时含有元素3、7.又∵C A ≠⊂,即集合A 中有不属于集合C 的元素, ∴{}{}{}3,73,7,23,7,5C C C ===或或.4.课堂反馈(学生独立完成,教师巡视,提供指导和发现闪光点,获取第一手反馈材料,强化概念的理解和重视概念的应用)(1)教材10P :1,2,4.(2)练习册 2P 习题1.2 A 组1,2.5.课堂小结:(让学生用自己的语言归纳小结,并通过补充和订正提高参与度)(1)子集的概念,集合的相等,真子集;(2)集合的关系符号“≠⊆=⊂、、”及其含义; (3)主要方法:有序思维;画图表示集合的关系.6.作业布置:(基础型)必做题:(1)教材103P ;(2) 练习册2P 1.2A 3,4;(3)已知集合{}2|60M x x x =+-=,集合{}|20,N y ay a R =+=∈,且N M ⊆,求实数a 的值.(拓展型)选做题:(4) 已知集合{|10},{1,2},A x ax B =+==若B A ⊆,求实数a 的值.(5)已知集合{}{}|24,|231A x a x B x x a =<≤=≤≤+,且B A ⊆,B ≠∅,求实数a 的取值范围.【情景资源】情景1(新课导入)在现实生活和数学中,我们常常会遇到集合之间的如下关系:(1)A 是某高级中学高一年级全体学生组成的集合,B 是该高级中学高一年级的全体女生组成的集合.这里,集合B 中的任何元素都属于集合A .(2)C 是被4除余1的全体整数组成的集合,D 是全体奇数组成的集合.这里被4除余1的数必是奇数,即就是说集合C 中的任何元素都属于集合D .今天,我们将要继续研究集合的这种关系……(引入新课:集合之间的关系)情景2(过渡衔接)前面我们已经知道了集合之间的子集关系,然而有些集合之间关系更为特殊.如,集合{}2|320M x x x =-+=和集合{}1,2N =,他们同时满足:M N N M ⊆⊆且.如何表述集合之间的这种关系呢?这就是我们要进一步学习的“集合的相等”……情景3(过渡衔接)我们考察集合{}{}2|101,1,2P x x Q =-==-、,发现集合P 的元素都属于集合Q ,但Q 中元素2不属于集合P ,即P Q ⊆,但P Q 与不相等,那么我们如何表示P Q 与的关系呢?你能用一种符号表示他们的关系吗?(引入真子集概念)……【题目资源】【属性】高一(上),集合与命题,集合之间的关系,填空题,易,分析问题解决问题【题目A1】已知集合{}0,2,4M ⊆,请写出满足条件的所有集合M .【解答】{}{}{}{}{}{}{},0,2,4,0,2,0,4,2,4,0,2,4φ.【属性】高一(上),集合与命题,集合之间的关系,填空题,易,分析问题解决问题【题目A2】集合{}{}2,3,2,2,3,5,8A a B =+=,且A B ⊆,则实数a = .【解答】3a =或6a =.【属性】高一(上),集合与命题,集合之间的关系,填空题,中,分析问题解决问题【题目A3】已知集合}012|{>-=x x A ,}1|{≥=t t B ,则A 、B 的关系是 .【解答】B A ≠⊂.【属性】高一(上),集合与命题,集合之间的关系,填空题,易,分析问题解决问题【题目A4】已知集合{2,}{2,3}x x y +=,则整数x = ,整数y = .【解答】1,2x y ==.【属性】高一(上),集合与命题,集合之间的关系,填空题,中,分析问题解决问题【题目A5】已知集合{}{}22|32,|32A x x t t B y y m m ==++==-+,则集合,A B 之间的关系是 .【解答】A B =.【属性】高一(上),集合与命题,集合之间的关系,填空题,比较难,分析问题解决问题【题目A6】已知集合{},,A x xy x y =+,{}0,,B x y =,且A B =,则实数x y 、的值是 .【解答】1,1x y ==-.【属性】高一(上),集合与命题,集合之间的关系,填空题,比较难,分析问题解决问题【题目A7】已知集合{}1,0,1,2A =-,在A 的子集中,含有元素0的真子集是 .【解答】{}{}{}{}{}{}{}0,1,0,0,1,0,2,1,0,1,1,0,2,0,1,2---.【属性】高一(上),集合与命题,集合之间的关系,填空题,比较难,分析问题解决问题【题目A8】集合{}{}()2,,,,,20,P a aq aq Q a a d a d a a d q R ==++≠∈、、,且P Q =,则实数q = .【解答】12q =-.【属性】高一(上),集合与命题,集合之间的关系,填空题,易,分析问题解决问题【题目B1】已知集合{}{}|20,,|,A x x x R B x x a x R =-≤∈=<∈,若A B ⊇,则实数a 的取值范围是 .【解答】2a ≤.【属性】高一(上),集合与命题,集合之间的关系,选择题,中,分析问题解决问题【题目B2】已知{}A a b c d =集合,,,,集合M 满足:a M ∈且M A ≠⊂,则符合条件的集合M的个数是 个.(A )5 (B )6 (C )7 (D )8【解答】选(C).【属性】高一(上),集合与命题,集合之间的关系,填空题,中,分析问题解决问题【题目B3】已知集合{}{}1,0,,A x y xy B x y =--=,,,且A =B ,其中x y Z ∈、,则x y += .【解答】2-.【属性】高一(上),集合与命题,集合之间的关系,填空题,中,分析问题解决问题【题目B4】已知集合{}{}|260,,|,A x x x R B x x a x R =->∈=≥∈,若A B ⊇,则实数a 的取值范围是 .【解答】3a >.【属性】高一(上),集合与命题,集合之间的关系,填空题,中,分析问题解决问题【题目B5】已知a b R ∈、,集合{}2,,1,,,0b A a B a a b a ⎧⎫==+⎨⎬⎩⎭,若A=B ,则20102011a b += .【解答】1.【属性】高一(上),集合与命题,集合之间的关系,填空题,比较难,分析问题解决问题【题目B6】已知集合{}|0,A x x a x R =-≤∈的元素中只有一个正整数 1,则整数a 的值是 .【解答】2a =.【属性】高一(上),集合与命题,集合之间的关系,填空题,比较难,分析问题解决问题【题目B7】集合{}{}2|1,|1A x ax B x x ====,若A B ≠⊂,则实数a 组成的集合C 为 .【解答】{}1,0,1C =-.【属性】高一(上),集合与命题,集合之间的关系,填空题,易,分析问题解决问题【题目C1】已知a Z ∈,且{}|24,a M x x x R ∈=-<<∈,则满足条件的所有a 组成的集合N 是 .【解答】a Z ∈,且{}|24,a M x x x R ∈=-<<∈,即元素a 是整数,又集合{}|24,M x x x R =-<<∈所含的元素中,元素是整数的有且仅有:10123-、、、、,因此,{}1,0,1,2,3N =-.【属性】高一(上),集合与命题,集合之间的关系,解答题,中,分析问题解决问题【题目C2】已知x y R ∈、,集合{}{}2222,,,,,0A x y x y xy B x y x y =-+=+-,且A =B ,则x y += .【解答】由A =B ,可知0xy =(若00x y x y -=+=或,都使B 中元素重复,不合题意), 即00x y ==或.当0y =时,集合B 的元素重复,故0y ≠.于是,必有0x =.进一步求得 11y y ==-或.所以,1x y +=±.【属性】高一(上),集合与命题,集合之间的关系,解答题,比较难,分析问题解决问题【题目C3】 已知集合{}10A x ax a a R =++=∈,,{}2320B x x x x R =-+=∈,,且A B ⊆,求实数a 的值.【解答】 ∵{}2320B x x x x R =-+=∈,={}1,2,A B ⊆,∴满足要求的集合A 可能是A φ=、{}1A =或{}2A =.∴对应于集合A 的每一种可能情况,可得0a =、12a =-或13a =-. ∴所求实数a 的值是0或1123--或.【属性】高一(上),集合与命题,集合之间的关系,解答题,比较难,分析问题解决问题 【题目C4】在集合{|12,}A x a x b x R =+≤<+∈的所有元素中,元素是整数的有且仅有0和1,求实数a b 、的取值范围.【解答】因集合{|12,}A x a x b x R =+≤<+∈的元素中,是整数的仅有0和1, 故必有110122a b -<+≤⎧⎨<+≤⎩,解得2110a b -<≤-⎧⎨-<≤⎩.因此,所求实数a b 、的取值范围是21,10a b -<≤--<≤.【属性】高一(上),集合与命题,集合之间的关系,解答题,比较难,分析问题解决问题【题目C5】已知集合{}{}8,,,,1,,,A x y z B xy xz yz ==,若A B N =Ü,求x y z ++的值.【解答】 ∵*A B N =Ü,∴222818x y z xy xz yzxyz x y z +++=+++⎧⎨=⎩,即818x y z xy xz yz xyz +++=+++⎧⎨=⎩. 又x y z 、、是互不相同的正整数,由8xyz =知,x y z 、、只能在1、2、4中取值. ∴总有x y z ++=7.。
高联2015专业课资料目录(苏州)南京大学专业考试科目价格资料目录会计学920会计学300元1.财务会计笔记手写版38页2.财务会计复习题46页3.财务会计讲义58页4.成本会计笔记手写版50页5.成本会计复习题38页6.成本会计讲义327.管理会计笔记手写版54页8.管理会计复习题 40页9.管理会计讲义100页10.会计学原理笔记56页11.会计学真题02-08,04、06年有答案07-08期末试题及答案一套54化学化工学院化学专业666物理化学和853仪器分析200元1、仪器分析真题2006-2010年共5套,部分有手写版答案。
2、2004-2006年化工原理,2007-2009物理化学(含结构分析)真题6套。
4、结构化学内部辅导班笔记一本,为高分考研生在上辅导班时整理,非常重要,手写复印版,共12页,5、结构化学本科生讲义一本,为本校本专业本科生所用讲义。
复印版,共102页6、物理化学上册笔记一本,为本校本专业本科生整理。
手写复印版,共156页7、物理化学下册笔记一本,为本校本专业本科生整理。
手写复印版,共63页8、物理化学内部辅导班笔记一本,为高分考研生在考研期间整理,整理了考研的重点内容。
手写复印版,共35页9、仪器分析习题集一本,为本校本专业考研所用的重点习题集,考点和重点多有涉及,有答案。
复印版,共81页10、仪器分析期末试卷一套,有答案和评分标准适用专业:政治经济学、西方经济学、世界经济、人口、资源与环境经济学、国民经济学、金融学、产业经济学、国际贸易学、数量经济学919经济学原理300元1、经济学真题1994-2011年共18套,1994-1997年和答案订一块,历年真题主要用来研究考点重点和出题思路,为考研必备的参考资料。
复印版2、真题答案1994-2011年共18套,为本校本专业优秀研究生整理的参考答案,主要用来帮助考生把握解题思路和得分技巧。
复印版3、微观经济学基础笔记一本,为高分考研生在考研期间整理,整理了各章节的重点内容,手写复印版,共108页4、宏观经济学基础笔记一本,为高分考研生在考研期间整理,整理了各章节的重点内容,手写复印版,共74页,少27、28页5、宏观经济学提高版笔记一本,为高分考研生在考研期间整理,整理了各章节的重点内容,手写复印版,共37页,(宏观和微观订一块)6、微观经济学提高版笔记一本,为高分考研生在考研期间整理,整理了各章节的重点内容,手写复印版,共50页,(宏观和微观订一块)7、宏观经济学讲义一本,为考研辅导班所用讲义,详细讲解了各章节的重点内容。
第1章集合和命题一集合集合及其表示法集合的概念集合的表示方法集合之间的关系子集相等的集合真子集集合的运算交集并集补集二四种命题的形式命题的形式及等价关系命题与推出关系四种命题形式等价命题三充分条件与必要条件充分条件,必要条件子集与推出关系第2章不等式不等式的基本性质一元二次不等式的解法其他不等式的解法分式不等式的解法含绝对值的不等式的解法基本不等式及其应用不等式的证明第3章函数的基本性质函数的概念函数关系的建立函数的运算函数的基本性质定义域、值域奇偶性单调性最值零点存在定理与二分法第4章幂函数、指数函数和对数函数一幂函数幂函数的性质与图像形如的函数的性质与图像图像的对称性、作图的平移与翻折二指数函数指数函数的图像与性质借助计数器观察函数递增的快慢三对数对数的概念及其运算对数的概念对数的运算换底公式四反函数反函数的概念五对数函数对数函数的图像与性质六指数方程和对数方程简单的指数方程简单的对数方程第5章三角比一任意角的三角比任意角及其度量任意角()弧度制任意角的三角比坐标定义单位圆定义二三角恒等式同角三角比的关系和诱导公式同角三角比的关系诱导公式(、)两角和与差的余弦、正弦和正切两角和与差的余弦诱导公式()两角和与差的正弦两角和与差的正切三角函数线形组合二倍角与半角的正弦、余弦与正切二倍角公式半角公式万能置换公式(理科)半角公式的应用三角比的积化和差与和差化积三角比的积化和差三角比的和差化积三解斜三角形正弦定理、余弦定理和解斜三角形正弦定理余弦定理三角形的边、角、面积与外接圆半径解斜三角形第6章三角函数四三角函数的图像与性质正弦函数与余弦函数的图像与性质正弦函数与余弦函数的图像周期函数与周期性正弦函数与余弦函数的性质正切函数的图像与性质正切函数的图像正切函数的图像函数的图像、性质伸缩变换平移变换正弦波函数的关键参数阅读材料:简谐振动的数学建模五反三角函数与最简三角方程反三角函数最简三角方程第7章数列与数学归纳法一数列数列数列的定义通项公式递推公式等差数列等差数列及其通项公式等差数列与一次函数等差数列的前项和等比数列等比数列及其通项公式等比数列的前项和二数学归纳法数学归纳法数学归纳法的应用归纳—猜想—论证三数列的极限数列的极限数列的极限极限的运算法则无穷等比数列各项的和无穷等比数列各项的和分数化循环小数阅读材料:几何分形第8章平面向量及其坐标表示向量向量的加减法实数与向量的乘积向量的坐标表示及其运算向量的坐标表示及其运算定比分点向量的数量积向量的夹角向量的数量积、投影向量的数量积的坐标表示平面向量的分解定理向量的应用线段垂直的证明柯西不等式的证明两角差的余弦公式的证明力的合成与分解求值第9章矩阵和行列式初步一矩阵矩阵的概念矩阵的定义高斯-若尔当消元法解线性方程组矩阵的运算矩阵的加减法、乘法向量变换与坐标变换二行列式二阶行列式二阶行列式作为判别式的二阶行列式三阶行列式三角形面积的行列式形式公式三阶行列式及其对角线展开按行(列)展开三阶行列式三元一次方程组的行列式解法第10章算法初步算法的概念程序框图Scilab计算机语句和算法程序赋值语句输入语句输出语句条件语句循环语句第11章坐标平面上的直线一直线的方程直线的方程直线的点方向式方程直线的点法向式方程直线的倾斜角和斜率直线的倾斜角和斜率直线的点斜式方程直线的一般式方程方向向量、法向量、倾斜角与斜率的互化两条直线的位置关系两条直线的相交、平行与重合两条直线的夹角点到直线的距离点到直线的距离公式点到直线的有向距离二线性规划线性规划问题线性规划的可行域线性规划的解三线性回归直接观察法最小二乘法第12章圆锥曲线曲线和方程曲线和方程求曲线的方程曲线的交点圆的方程圆的标准方程圆的一般方程椭圆的标准方程椭圆的性质对称性顶点范围阅读材料:椭圆焦点的光学性质双曲线的标准方程双曲线的性质对称性顶点范围渐近线阅读材料:利用双曲线进行导航抛物线的标准方程抛物线的性质对称性顶点范围阅读材料:坐标系平移本章小结:圆锥曲线在圆锥中的截法第13章复数复数的概念复数的概念两个复数相等复数的坐标表示复平面复数的向量表示复数的模复数的加法和减法复数的加法共轭复数复数的减法复平面上两点间的距离复数的乘法与除法复数的乘法复数的乘方及的周期性复数的除法复数的积与商的模复数的平方根与立方根复数的平方根复数的立方根、1的立方根实系数一元二次方程第14章参数方程和极坐标方程一参数方程曲线的参数方程参数方程参数方程与普通方程的互化直线和圆锥曲线的参数方程直线的参数方程圆锥曲线的参数方程二极坐标方程极坐标系极坐标系极坐标与普通坐标的互化复数的三角形式第15章空间直线与平面平面及其基本性质空间直线与直线的位置关系空间直线与平面的位置关系空间平面与平面的位置关系第16章简单几何体一多面体多面体的概念棱柱棱锥多面体的直观图斜二轴测图正方体的截面二旋转体旋转体的概念圆柱圆锥球三几何体的表面积、体积和球面距离几何体的表面积直柱体的表面积椎体的表面积球的表面积几何体的体积柱体的体积椎体的体积球面距离第17章投影与画图空间图形的平面图多面投影法轴测法轴测图轴测图的画法正等测图的画法斜二测图的画法三视图投影平面和试图三视图的结构简单多面体的三视图由三视图还原为空间几何体第18章空间向量及其应用空间向量空间向量的坐标表示空间直角坐标系空间向量的坐标表示空间直线的方向向量和平面的法向量空间向量在度量问题中的应用空间两条直线所成的角空间直线与平面所成的角,二面角空间点与平面的距离阅读材料:两个向量的向量积第19章排列组合与二项式定理计数定理I——乘法定理排列计数定理II——加法定理组合二项式定理第20章概率论初步古典概型古典概型对立事件频率与概率事件和的概率独立事件积的概率随机变量和数学期望正态分布第21章基本统计方法总体和样本抽样技术随机抽样系统抽样分层抽样统计估计概率估计参数估计实例分析概率统计实验抽样调查案例假设检查案例列联表独立性检查案例第22章优选与统筹一实验设计的若干方法二分法0.618法二统筹规划统筹规划。
高联2015专业课资料目录(上海)上海财经大学专业考试科目价格资料目录金融专硕431金融学综合300元1.02-09年考研联考金融学基础真题及答案解析110页2.2011年金融学综合模拟题8套及答案1043.金融学参考书(货币银行学、国际金融学、投资学、公司理财),扫描版 2944.金融学复习指南参考书(金融学、公司财务),扫描版202页。
5.2010年货币银行学本科生讲义,扫描版72页6.2011年金融学综合强化班讲义1027.公司金融本科生讲义纯英文版98页8.公司金融部分讲义40页9.公司理财讲义61页10.金融学讲义(黄达)72页801经济学200元1.经济学考研习题精编(真题回顾+习题)1482.经济学考研复习指南(宏观、微观经济部分)内容为知识点讲解+相关习题及答案 2963.01-11年、95、96、99经济学真题及解答 2204.宏观经济学讲义345.微观经济学讲义34页819管理信息系统200元1.429管理信息系统06-07年真题,7页2.管理信息系统习题及答案27页3.管理信息系统期末试题两套及答案13页4.模拟题两套及答案19页5.管理信息系统笔记80页6.管理信息系统讲义102页7.《系统设计》课件,不全。
76页上海大学大学物理 1.07-14年大学物理期末考试真题34页金融学(学硕)882 现代经济学300元1.2014年微观经济学现代观点讲义 1102.2014年现代经济学(宏观经济学)本校本科生课堂讲义943.882现代经济学(宏观)内部复习题及答案 444.882现代经济学(宏观微观)97-07年真题,97-03年、06、07年答案解析共94页5.882现代经济学(宏观)本科生教学重点提纲 626.882现代经济学(微观)内部复习题7套及答案解析 807.882现代经济学复习规划指导 88.882现代经济学(微观)提纲 509.第17、18章宏观经济目标衡量和分析基础重点题目与答案上部178页10.第17、18章宏观经济目标衡量和分析基础重点题目与答案下部32页11.现代经济学重点考点总结236电子版发送12.经济学学习指导(导读、习题、案例)481页电子版发送金融学(专业学位)431 金融学综合150元1.《货币银行学》重点考点总结清晰复印版 682.《国际金融学》重点考点总结清晰复印版603.《西方经济学》重点考点总结,清晰复印版208通信与信息系统专业、信号与信息处理专业828信号系统与电子线路140元1.信号与系统真题1998年、2002年、2003年,历年考研试题,主要用来研究考研的考点,重点和出题思路,为考研必备参考资料。
复印版,购买全套赠送此项2.信号与系统辅导班详细笔记,权威机构辅导班笔记,涉及到了很多的考点和重点,具有非常高的参考价值。
共79页,手写复印版3.信号与系统本科生笔记,为本校本专业专业课高分人士在手写整理,是其奉为“宝典”的珍贵笔记。
共61页,手写复印版4.信号与系统辅导书,为信号系统与电子线路的经典参考书,考点和重点多有涉及,共313页,复印版5.信号与系统阶段复习习题,汇集了本专业考研的重点习题,有利于考生有针对性地进行复习,为考生节省大量的宝贵时间。
共49页,复印版机械工程专业(01:机械制造及其自动化02:机械电子工程03:机械设计及理论)832机械原理与设计150元1.《机械原理》98-02年真题无答案17页2.2013机械原理最新-专业课最新复习计划模板12页3.《机械设计》99-10年真题无09年,08年部分手写,99-06年有答案解析。
108页4.机械设计06-07年春季学期试卷两套及答案解析10页5.机械设计考研模拟题5套及答案49页6.高联教育《机械设计》课件,98页850环境化学1.期末环境化学复习题12页2.环境化学部分教案10页3.《环境化学》课后习题答案4页4.名词解释整理12页5.环境化学复习题库一(填空、解答)8页6.环境化学复习题库二10页上海海事大学外国语言学及应用语言学专业(二外日语)260元1、语法与翻译真题20000-2008年共9套,07年不是很清楚,且不全,赠送,无答案历年真题主要用来研究考点重点和出题思路,为考研必备的参考资料。
复印版2、英语语法真题2000-2010年共11套,答案2000-2008年共9套,答案为官方提供的参考答案,主要用来检测复习效果和把握得分要点,复印版3、二外日语真题2000-2010年共11套,答案2000-2002,2004-2005,2008年共6套,答案为官方提供的参考答案,主要用来检测复习效果和把握得分要点,复印版4、专业课笔记一本,包含2005年的考研辅导班笔记,2006年的考研辅导班笔记,2008年考前语法复习资料,2009年考前语法复习资料,2010年考研辅导班笔记,为上海海事大学的内部资料,非常重要,考点和重点多出自其中,复印版,共50页5、二外日语笔记一本,为高分考研生在考研期间整理,条理清晰,有利于考生理清思路,把握重点,手写复印版,共35页英语语言文学专业(二外法语)180元1、语法与翻译真题2000-2008年共9套,07年不是很清楚,且不全,赠送,无答案历年真题主要用来研究考点重点和出题思路,为考研必备的参考资料。
复印版2、英语语法真题2000-2010年共11套,答案2000-2008年共9套,答案为官方提供的参考答案,主要用来检测复习效果和把握得分要点,复印版3、二外法语真题2008-2010年共3套,无答案,历年真题主要用来研究考点重点和出题思路,为考研必备的参考资料。
复印版,购买全套赠送此项。
4、专业课笔记一本,包含2005年的考研辅导班笔记,2006年的考研辅导班笔记,2008年考前语法复习资料,2009年考前语法复习资料,2010年考研辅导班笔记,为上海海事大学的内部资料,非常重要,考点和重点多出自其中,复印版,共50页英语语言文学专业(二外日语)260元1、语法与翻译真题20000-2008年共9套,07年不是很清楚,且不全,赠送,无答案历年真题主要用来研究考点重点和出题思路,为考研必备的参考资料。
复印版,全部真题共2、英语语法真题2000-2010年共11套,答案2000-2008年共9套,答案为官方提供的参考答案,主要用来检测复习效果和把握得分要点,复印版3、二外日语真题2000-2010年共11套,答案2000-2002,2004-2005,2008年共6套,答案为官方提供的参考答案,主要用来检测复习效果和把握得分要点,复印版4、专业课笔记一本,包含2005年的考研辅导班笔记,2006年的考研辅导班笔记,2008年考前语法复习资料,2009年考前语法复习资料,2010年考研辅导班笔记,为上海海事大学的内部资料,非常重要,考点和重点多出自其中,复印版,共50页5、二外日语笔记一本,为高分考研生在考研期间整理,条理清晰,有利于考生理清思路,把握重点,手写复印版,共35页华东理工大学802物理化学150元1.00-08物理化学真题及答案06-08年真题模糊,07、08年无答案 822.本科物理化学阶段练习 163.期中模拟4套及答案 244.物理化学课件(1)16页5.物理化学课件(2)30页6.物理化学课件(3)14页7.物理化学练习题(下)268.物理化学期末复习课件24页华东政法大学民商法180元1.华东政法大学2013版法学综合教材精读讲义1-2582.华东政法大学2013版法学综合教材精读讲义2-3143.华东政法大学真题答案06-10 40法学理论专业、法律史专业、宪法学与行政法学、刑法学专业、民商法学、环境与资源保护法学专业、经济法学专业、国际法学专业(等凡是考804法学综合的专业)804法学综合180元1、法学综合真题1998-2010年共13套,10年的真题和答案在一块,历年真题主要用来研究考点重点和出题思路,为考研必备的参考资料。
复印版2、法学综合真题答案2006-2010年共5套,为官方提供的参考答案,非常重要,颜色有点发灰,但是非常重要。
复印版3、民法总论笔记一本,为本校本专业优秀本科生在本科期间整理,因授课老师参与出题,所以参考价值很大。
手写复印版,共52页。
4、民法大题整理一本,为本校本专业考研生整理,上面有老师给划的重点,很重要,复印版,共24页5、其他法学院真题参考一本,分专题整理了各个重点,以及按照列举了各大名校在这个专题上所出的题,后附典型案例题,为本校本专业考研生整理,非常重要。
复印版,共73页6、法综笔记整理一本,这个是针对书目进行整理,将知识点穿线,并且将重要的知识点进行扩展,结合真题,使复习更加的有目的。
书的后面还有可能的超纲知识点的总结。
409页617经济法学 1.1999-2010年经济法学真题无答案10页同济大学结构工程808材料力学和结构力学200元1.08-09材料力学结构力学真题解析222.98-06结构力学真题及解析汇编 803.材料力学03-08真题及部分手写答案 404.典型例题及解析 625.典型习题集 426.辅导班材料力学笔记 347.2005年辅导班手写笔记 368.结构力学重点 259.材料力学基本概念总结 50819普通化学200元1、普通化学真题1993,1999,2000,2001,2002,2005年真题共6套,大部分有手写版答案。
同济大学近几年不提供真题,所以往年的真题很重要。
复印版2、物理化学真题2010,2011年回忆版,为考过的学生回忆,很重要。
购买全套赠送此项。
3、2009年同济大学普通化学内部辅导班笔记,整理了各章节的重点习题和重要知识点,复印版,50页4、同济大学普通化学内部课件,为本校本专业本科生上课所用课件,因授课老师参与出题,所以参考价值很大。
34.1MB,电子邮箱发送。
5、2008年同济大学内部模拟试题10套,含答案。
考点和重点多有涉及,非常重要。
复印版6、同济大学期末试题2003-2004,2004-2005年两套,大部分有答案。
为本校本专业本科生所用期末试题,因授课老师参与出题,所以参考价值很大。
复印版7、普通化学各章节练习题一本,整理了各章节的重点习题,有答案。
复印版,39页8、2011年同济大学内部所用的冲刺模拟题3套,含答案。
820环境科学与工程基础300元1、普通化学真题1993,1999,2000,2001,2002,2005年真题共6套,环境工程真题2005年1套,无答案,其他的大部分有手写版答案。
同济大学近几年不提供真题,所以往年的真题很重要。
复印版2、普通化学真题2010,2011年回忆版,环境工程2010年回忆版,为考过的学生回忆,很重要。