劳动争议案件常用数据及公式
- 格式:pdf
- 大小:520.37 KB
- 文档页数:16
劳动争议项目一览表赔偿项计算方式需要给付的情况备注目薪资标准(时薪)双时薪 =薪资标准÷ 174 小方有商定时,的从其约↗时薪×平常加班时间×定;若无约加150%定可按实班加班费= →时薪×周末加班时间×际给付的费200%薪资基数↘时薪×法定节假日加班标准(如工时间× 300%资表表现的给付标准) 。
(1)、有以下情况之一,劳动者依法排除劳动合同时给付:一、未按照劳动合同商定供给劳动保护或劳动条件的;二、未实时足额支付劳(1)、按劳动者在本单位工作的年动酬劳的;三、未依法为劳动者缴左述月工纳社保费的;四、用人单位规章制限,每满一年支付一个月薪资的标准资是指劳度违犯法律、法例规定,伤害劳动向劳动者支付。
六个月以上不满一年动者在劳解者权益的;五、劳动合同无效的;的,按一年计算;不满六个月的,向动合同解除六、法律法例规定的其余情况。
劳动者支付半个月薪资的经济赔偿除或停止劳(2)、用人单位向劳动者提出并与( 2)、月薪资高于用人单位所在直辖前十二个动劳动者磋商一致排除劳动合同的支市、设区的市级人民政府宣布的当地月的均匀合付赔偿金;反之不支付区上年度员工月均匀薪资三倍的,向薪资,且是同(3)、有以下情况之一,用人单位其支付经济赔偿的标准按员工月均匀包含加班经提早 30 日以书面形式通知劳动者或薪资的三倍数额支付,向其支付经济费等在内济额外支付劳动者一个月薪资,能够赔偿的年限最高不超出十二年的应发工补排除劳动合同并支付赔偿金:一、( 3)、劳动者在劳动合同排除或停止资,而不是偿劳动者生病或因工负伤,在规定的前 12 个月的均匀薪资低于当地最低工扣除社保、金医疗期满后不可以从事原工作,也不资标准的,依照当地最低薪资标准计个税、食宿能由用人单位另行安排工作的;二、算。
劳动者工作不满 12 个月的,依照费等后的劳动者不可以胜任工作,经培训或调实质工作的月数计算均匀薪资实发薪资整工作岗位,仍不可以胜任工作的;三、劳动合同订即刻所依照的客观状况发生重要变化,以致劳动合同没法执行,经两方磋商未能就更改劳动合同内容完成协议的;(4)、有以下情况之一,需裁汰 20人以上或不足20 人但占员工总数10%以上的,用人单位提早30 日向工会或全体员工说明状况,听取工会或员工建议后,裁剪方案经向劳动行政部门报告,能够裁汰人员:一、依照公司破产法例定进行重整的;二、生产经营发生严重困难的;三、公司转产、重要技术改革或经营方式调整,经更改劳动合同后,仍需裁汰人员的;四、其余因劳动合同订即刻所依照的客观经济状况发生重要变化,以致劳动合同没法执行的(5)、除用人单位保持或提升劳动合同商定条件续订劳动合同,劳动者不肯意续订的情况外,因劳动合同期满停止固按限时劳动合同的(6)、用人单位被依法宣布破产的;用人单位被撤消营业执照、责令封闭、撤除或决定提早解散的(7)、法律、行政法例规定的其余情况劳动者主违纪解用人单位违纪排除或停止劳动合张被辞退除或终按前述(即排除劳动合同经济赔偿金)同,劳动者要求持续执行的,用人的,用人单止劳动单位应该持续执行;劳动者不要求位否定的,的标准的 2 倍支付赔偿金合同赔持续执行或以不可以持续执行的,支举证责任偿金付赔偿金在于劳动者(1)、用人单位自用工之日起超出一个月不满一年未与劳动者订立书未签劳每个月支付二倍的薪资,该薪资包含正面劳动合同的支付赔偿金,最多计发 11 个月;动合同常工作日薪资、加班费、津贴、奖金(2)、用人单位违纪不与劳动者订赔偿金等立无固按限时劳动合同的,自应该订立无固按限时劳动合同之日起支付赔偿金经劳动用人单位有以下情况之一,由劳动部门责部门责令限时支付劳动酬劳、加班令支付按对付金额 50%以上 100%以下的标准费或经济赔偿;劳动酬劳低于当地劳动报向劳动者加付赔偿金最低薪资标准的,应该支付其差额酬、加班部分;逾期不支付,责令用人单位费、经济按左述标准加付赔偿金:赔偿需加付经济赔偿金薪资报酬低于当地最低薪资标准赔偿金逾期不支付加班费赔偿金未休年休假工资(1)、未依照劳动合同的商定或国家规定实时足额支付劳动者劳动报酬的;(2)、低于当地最低薪资标准支付劳动者薪资的;(3)、安排加班不支付加班费的;(4)、排除或停止劳动合同,未依法向劳动者支付经济赔偿的支付相当于低于部分200%的经济赔偿金欠发加班薪资的,时间在 2009年 10月 21日前,按左述标准支按对付金额的 25%向劳动者支付付赔偿金,在这天期以后的,除非用人单位有拒付的意思表示,不然不予支持。
工伤+工亡+经济补偿金+赔偿金+二倍工资+加班费等项目计算基数一览表劳动争议中所有项目计算基数汇总(上海市为例)项目工资计算基数法规及案例经济补偿金基本概念:经济补偿按劳动者在本单位工作的年限,每满一年支付一个月工资的标准向劳动者支付。
六个月以上不满一年的,按一年计算;不满六个月的,向劳动者支付半个月工资的经济补偿。
本条所称月工资是指劳动者在劳动合同解除或者终止前十二个月的平均工资。
工资计算基数为:为应得工资包括个人承担的社会保险金、税费、工会会费,包含各类补贴津贴、奖金、提成,但是应当扣除加班费、报销费用。
《上海市高级人民法院关于审理劳动争议案件若干问题的意见》:根据相关规定,经济补偿金应以劳动关系解除前十二个月的平均工资性收入为计算杯准。
劳动者每月应得工资与实得工资的主要差别在于各类扣款和费用,包括个人应当承担的社会保险金、税费或工会会费等。
由于用人单位代扣的社会保险金、税费等均为个人劳动所得的组成部分,用人单位只是承担代缴义务。
因此,该部分款项应当计入工资性收入,在计算经济补偿金时应当一并予以考虑。
参考案例:(2016)沪01民终12179号参考案例:(2020)辽11民终120号,《国家统计局关于工资总额组成的规定》第四条规定“工资总额由下列六个部分组成:(一)计时工资;(二)计件工资;(三)奖金;(四)津贴和补贴;(五)加班加点工资;(六)特殊情况下支付的工资。
”赔偿金基本概念:用人单位违反本法规定解除或者终止劳动合同的,应当依照本法第四十七条规定的经济补偿标准的二倍向劳动者支付赔偿金。
工资计算基数为:为应得工资包括个人承担的社会保险金、税费、工会会费,包含各类补贴津贴、奖金、提成,但是应当扣除加班费、报销费用。
与经济补偿金一致未签劳动合基本概念:用人单位自用工之日起超过一个月不满一年未与劳动者订立书面劳动合同的,应当依照劳动合同法第八十二条的规定向劳动者每月支付两倍的工资,并与劳动者参考案例:(2020)沪02民终307号:二倍工资的立法本意是督促用人单位及时与劳动者签订书面劳动合同,倡导和谐用工关系的建立,计算同双倍工资补订书面劳动合同;劳动者不与用人单位订立书面劳动合同的,用人单位应当书面通知劳动者终止劳动关系,并依照劳动合同法第四十七条的规定支付经济补偿。
工伤赔偿计算基数表格
工伤赔偿计算基数表格一般是根据劳动者的工资水平和相关法律法规规定来确定的。
下面是一个常见的工伤赔偿计算基数表格,其中包括了劳动者不同工资水平对应的基数和相应的工伤赔偿金计算系数。
工资水平(元/月)计算基数工伤赔偿金计算系数1000以下 1000 80%
1000-2000 实际工资 80%
2000-3000 实际工资 85%
3000-4000 实际工资 90%
4000-5000 实际工资 95%
5000-8000 实际工资 100%
8000以上实际工资 110%
根据劳动者的工资水平,可以对应找到相应的计算基数和工伤赔偿金计算系数。
其中,计算基数是根据工资水平进行确定的,工伤赔偿金计算系数是根据工资水平和相关法律法规确定的,用来计算劳动者在发生工伤时可以获得的赔偿金金额。
举个例子来说,如果一个劳动者的月工资是2500元,那么根
据上述表格,他的计算基数就是2500元,工伤赔偿金计算系
数是85%。
如果他在工作过程中发生了工伤,根据相关法律
法规,他可以获得的工伤赔偿金就是2500元 x 85% = 2125元。
需要注意的是,上述表格只是一个常见的参考范例,不同地区、不同行业和不同企业的工伤赔偿计算基数也可能有所不同,劳
动者在发生工伤时可以根据实际情况和相关法律法规进行具体计算。
同时,对于一些特殊情况,比如工伤造成丧失劳动能力的,还需要根据具体情况进行额外补偿计算。
劳动争议中工伤、工亡、非工亡的赔偿项目金额计算基数汇总项目工资计算基数法规及案例工伤:一次性伤残补助金基本概念:从工伤保险基金按伤残等级支付一次性伤残补助金,标准为:一级伤残为27个月的本人工资,二级伤残为25个月的本人工资,三级伤残为23个月的本人工资,四级伤残为21个月的本人工资;五级伤残的,为18个月的工伤人员本人工资;六级伤残的,为16个月。
七级伤残的,为13个月的工伤人员本人工资;八级伤残的,为11个月;九级伤残的,为9个月;十级伤残的,为7个月。
工资计算基数为:指工伤职工因工作遭受事故伤害或者患职业病前12个月平均月缴费工资。
《工伤保险条例》第三十三条规定,从业人员因工作遭受事故伤害等需要暂停工作接受工伤治疗的,在停工留薪期内,原工资福利待遇不变,由用人单位按月支付。
同时规定,工伤职工的停工留薪期一般不超过12个月,伤情严重或者情况特殊,经鉴定委员会确认,可以适当延长,但延长不得超过12个月。
工伤职工在停工留薪期满后仍需治疗的,继续享受工伤医疗待遇。
《上海市工伤保险实施办法》生活不能自理的工伤人员在停工留薪期需要护理的,由所在单位负责。
第六十四条本条例所称工资总额,是指用人单位直接支付给本单位全部职工的劳动报酬总额。
本条例所称本人工资,是指工伤职工因工作遭受事故伤害或者患职业病前12个月平均月缴费工资。
本人工资高于统筹地区职工平均工资300%的,按照统筹地区职工平均工资的300%计算;本人工资低于统筹地区职工平均工资60%的,按照统筹地区职工平均工资的60%计算。
工伤:伤残津贴基本概念:从工伤保险基金按月支付伤残津贴,标准为:一级伤残为本人工资的90%,二级伤残为本人工资的85%,三级伤残为本人工资的80%,四级伤残为本人工资的75%;五级伤残的,为工伤人员本人工资的70%;六级伤残的,为60%。
并由用人单位和工伤人员继续按照规定缴纳各项社会保险费。
伤残津贴实际金额低于本市职工最低月工资标准的,由用人单位补足差额。
2021全国劳动争议案件数量统计表【原创版】目录一、劳动争议案件数量统计表概述二、2021 年全国劳动争议案件数量分析三、劳动争议案件处理流程及维权建议四、结语正文一、劳动争议案件数量统计表概述劳动争议案件数量统计表是对我国一定时期内劳动争议案件数量的汇总,通过分析这些数据,可以揭示我国劳动争议案件的现状和趋势,为劳动保障政策的制定和调整提供参考依据。
二、2021 年全国劳动争议案件数量分析根据 2021 年全国劳动争议案件数量统计表,我们可以看出,2021 年我国劳动争议案件数量总体呈上升趋势。
这主要受到以下因素的影响:1.劳动法律法规不断完善,劳动者维权意识增强,更多劳动者选择通过法律途径解决劳动争议。
2.我国经济结构调整,一些行业和企业面临生产经营困难,导致劳动关系紧张,劳动争议案件数量上升。
3.劳动争议案件处理效率提高,仲裁时效缩短,使得更多劳动者愿意选择申请劳动仲裁。
三、劳动争议案件处理流程及维权建议当劳动者与用人单位发生劳动争议时,可以按照以下流程进行处理:1.调解:劳动者可以先向企业内部的调解组织申请调解,如果调解不成,可以向所在地区的劳动争议调解委员会申请调解。
2.仲裁:如果调解不成,劳动者可以向所在地区的劳动争议仲裁委员会申请劳动仲裁。
3.诉讼:如果对仲裁结果不服,劳动者可以在接到仲裁裁决书之日起15 日内向人民法院提起诉讼。
在维权过程中,劳动者可以提供以下证据材料:1.劳动合同:劳动者与用人单位签订的劳动合同是证明双方权利义务关系的重要依据。
2.工资支付凭证:如工资单、银行转账记录等,可以证明劳动者的工资收入情况。
3.工作时间、休息休假证明:如考勤记录、请假条等,可以证明劳动者的工作时间和休息休假情况。
4.劳动保护、职业病诊断证明:如劳动保护用品发放记录、职业病诊断书等,可以证明劳动者在劳动过程中受到的损害。
5.其他证明材料:如照片、录音、录像等,可以证明劳动者与用人单位存在劳动关系的事实。
工伤问题常用数据及计算公式整理一、行政部门处理时限1、企业职工伤亡事故处理的结案期限为:90日内。
2、企业职工伤亡事故特殊情况下的结案期限为:180日内。
3、职工所在单位向统筹地区劳动保障行政部门提出工伤认定申请的时限要求是自事故伤害发生之日或者被诊断、鉴定为职业病之日起:30日内。
4、工伤职工或者其直系亲属、工会组织向用人单位所在地统筹地区劳动保障行政部门提出工伤认定申请的时限要求是在事故伤害发生之日或者被诊断、鉴定为职业病之日起:1年内。
5、劳动保障行政部门作出工伤认定的决定的时间要求为受理工伤认定申请之日起:60日内。
6、设区的市级劳动能力鉴定委员会做出劳动能力鉴定结论的时限要求是自收到劳动能力鉴定申请之日起:60日内。
7、劳动保障行政部门将工伤认定决定送达工伤认定申请人以及受伤害职工和用人单位的期限要求是自工伤认定决定做出之日起:20个工作日内。
二、其他人身伤害相关法定时间1、受害人因伤致残持续误工的,误工时间可以计算至:定残日前一天。
2、受害人因残疾不能恢复自理能力的,护理期限最长不超过:20年。
3、视为工伤的情形之一是职工在工作时间和工作岗位突发疾病在一定的时间内抢救无效死亡,该时间是:48时内。
4、申请鉴定的申请人对鉴定的结论不服的,向省、自治区、直辖市劳动能力鉴定委员会提出再次鉴定申请的期限是收到该鉴定结论之日起:15日内。
5、申请劳动能力复查鉴定的期限是自劳动能力鉴定结论作出之日起:1年后。
三、误工费计算公式制度工作时间的计算年工作日:365天-104天(休息日)-11天(法定节假日)=250天季工作日:250天÷4季=62.5天/季/月工作日:250天÷12月=20.83天/月工作小时数的计算:以月、季、年的工作日乘以每日的8小时日工资、小时工资的折算按照《劳动法》第五十一条的规定,法定节假日用人单位应当依法支付工资,即折算日工资、小时工资时不剔除国家规定的11天法定节假日。
劳动纠纷案中常用数字及其计算方法1.年工作日二365天-104天(休息日)-11天(法定节假日)=250天。
2.季工作日二250天÷4季= 62. 5天/季。
3,月工作日二250天÷12月=20. 83天/月4.工作小时数以月、季、年的工作日乘以每日8小时。
注:1、在实行综合计算工时工作制时,上述计算公式用于计算综合计算工时周期内的法定工作时间,进而判断有无延长工作时间。
2、劳动法规定的工时制度有三种,即标准工时制、综合工时制和不定时工时制。
综合工时制是指分别以周、月、季、年等为周期,综合计算工作时间,但其平均工作时间和平均周工作时间应与法定标准工作时间基本相同。
5.月计薪天数=(365天-104天)÷12月=21. 75天/ 月。
6.日工资二月工资收入÷月计薪天数(21. 75天/月)。
7.小时工资二月工资收入÷月计薪天数(21. 75天/月)÷8小时。
8.计时工资二工资标准X应支付工资的期间(工资标准依据双方的约定以及法律法规的规定确定)。
9.计件工资=计件单价义计件数量(具体根据实行的超额累进计件、直接无限计件、限额计件、超定额计件等计件方式,以及双方约定的具体计算方法确定)。
10.提成工资=提成基数X提成系数。
11.奖金、津贴和补贴、特殊情况下支付的工资:根据双方的约定、用人单位规章制度的规定、法律法规的规定确定。
12.工作日延长工作时间的加班费二加班费计算基数÷21. 75÷8X加班时数XL 5倍。
13.休息日加班费二加班费计算基数÷21. 75X休息日加班天数X2倍。
14.法定休假日加班费二加班费计算基数÷21. 75 X法定休假日加班天数X3倍。
注:上述加班费计算基数根据法律法规的规定、双方的约定、实际工资结构等因素确定。
一般而言,劳动者每月工资中,相对固定的部分应作为加班费的计算基数。
东莞企业适用劳动法常用数据(2004年版)1〃东莞市最低工资标准(依据东莞市政府《关于调整我市企业职工最低工资标准的通知》、东莞市劳动局《关于公布东莞市2003年度企业职工最低工资标准的通知》)2005年3月1日起,每人每月574元,非全日制工每小时3.91元2003年1月1日至2005年2月28日,每人每月450元2〃东莞市2002、2003年度全市和城镇职工月帄均工资(依据东莞市2002年、2003年国民经济和社会发展统计公报):2002年全市职工月帄均工资 702元2002年城镇在岗职工月帄均工资 1484元2003年全市职工月帄均工资 780元2003年城镇在岗职工月帄均工资 1880元3〃月工资折算成日、时工资标准(依据劳动与社会保障部《关于职工全年月帄均工作时间和工资折算问题的通知》):月帄均工作天数 20.92天,工作时间167.4小时,职工日工资和小时工资按此折算4〃标准工时和加班工作时限(依据《劳动法》和国务院《关于职工工作时间的规定》):每日工作8小时,每周工作40小时;延长工作时间每日一般不超过1小时,最长每日不超过3小时,每月不越过36小时。
5〃加班工资计算标准(依据《中华人民共和国劳动法》):延长工作时间支付不低于正常工资的150%的工资报酬;休息日安排工作又不能安排补休的,支付不低于正常工资的200%的工资报酬;法定休假日安排工作,支付不低于正常工资的300%的工资报酬。
6〃养老保险费标准(依据《东莞市人民政府关于调整我市企业职工基本养老保险单位费率的通知》和《东莞市人民政府关于调整我市企业职工基本养老保险个人缴费比例的通知》):企业按在职员工个人缴费工资的10%交纳;员工个人按8%缴纳(缴费工资按本人上年度月帄均工资收入(包括工资、奖金、津贴、补贴等)如实申报,其中市属企业被保险人月帄均工资收入超过本市上年度职工月帄均工资300%部分不计征养老保险费,低于本市上年度职工月帄均工资60%的,按本市上年度职工月帄均工资60%计征;镇区企业的被保险人按不低于本市职工最低工资标准计征)7〃医疗保险费标准(依据《东莞市职工基本医疗保险暂行规定》):1)市属企业和国有企业:参加综合基本医疗保险,用人单位按上年度职工本人工资总额的6.5%缴费,职工按本人工资收入的2%缴费。
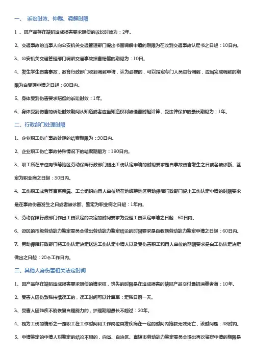
一、诉讼时效、仲裁、调解时限1 、因产品存在缺陷造成损害要求赔偿的诉讼时效为:2年。
2、交通事故的当事人向公安机关交通管理部门提出书面调解申请的期限为在收到交通事故认定书之日起:10日内。
3、公安机关交通管理部门调解交通事故损害赔偿的期限为:10日。
4、发生学生伤害事故,教育行政部门收到调解申请,认为必要的,可以指定专门人员进行调解,应当完成调解的期限为自受理申请之日起:60日内。
5、身体受到伤害要求赔偿的诉讼时效:1年。
6、身体受到伤害的诉讼时效期间从知道或者应当知道权利被侵害时起计算,受法律保护的最长期限为:1年。
二、行政部门处理时限1、企业职工伤亡事故处理的结案期限为:90日内。
2、企业职工伤亡事故特殊情况下的结案期限为:180日内。
3、职工所在单位向统筹地区劳动保障行政部门提出工伤认定申请的时限要求是自事故伤害发生之日或者被诊断、鉴定为职业病之日起:30日内。
4、工伤职工或者其直系亲属、工会组织向用人单位所在地统筹地区劳动保障行政部门提出工伤认定申请的时限要求是在事故伤害发生之日或者被诊断、鉴定为职业病之日起:1年内。
5、劳动保障行政部门作出工伤认定的决定的时间要求为受理工伤认定申请之日起:60日内。
6、设区的市级劳动能力鉴定委员会做出劳动能力鉴定结论的时限要求是自收到劳动能力鉴定申请之日起:60日内。
7、劳动保障行政部门将工伤认定决定送达工伤认定申请人以及受伤害职工和用人单位的期限要求是自工伤认定决定做出之日起:20个工作日内。
三、其他人身伤害相关法定时间1、因产品存在缺陷造成损害要求赔偿的请求权,丧失的时限是在造成损害的缺陷产品交付最初消费者满:10年。
2、受害人因伤致残持续误工的,误工时间可以计算至:定残日前一天。
3、受害人因残疾不能恢复自理能力的,护理期限最长不超过:20年。
4、视为工伤的情形之一是职工在工作时间和工作岗位突发疾病在一定的时间内抢救无效死亡,该时间是:48时内。
5、申请鉴定的申请人对鉴定的结论不服的,向省、自治区、直辖市劳动能力鉴定委员会提出再次鉴定申请的期限是收到该鉴定结论之日起:15日内。
2021全国劳动争议案件数量统计表摘要:一、劳动争议案件数量统计表概述二、2021 年全国劳动争议案件数量分析三、劳动争议案件类型及原因四、解决劳动争议的途径及建议正文:一、劳动争议案件数量统计表概述劳动争议案件数量统计表是对我国一定时期内劳动争议案件数量的汇总与分析。
该表以年份为单位,详细记录了全国各地劳动争议案件的数量及增长情况,对于了解我国劳动争议案件的现状、分析劳动争议案件的原因及解决途径具有重要的参考价值。
二、2021 年全国劳动争议案件数量分析根据2021 年全国劳动争议案件数量统计表,我们可以看到,2021 年我国劳动争议案件数量相较于往年有所增长。
这主要与社会经济发展、劳动法律法规不断完善以及劳动者维权意识逐渐提高等因素有关。
三、劳动争议案件类型及原因劳动争议案件主要包括以下几种类型:1.工资待遇争议:劳动者与用人单位在工资待遇方面存在分歧,如加班费、奖金等。
2.劳动合同争议:劳动者与用人单位在劳动合同签订、履行、解除等方面发生纠纷。
3.工作时间与休息休假争议:劳动者与用人单位在工作时间、休息休假等方面存在争议。
4.劳动安全卫生争议:劳动者与用人单位在劳动安全卫生方面发生纠纷。
5.其他劳动争议:如女职工权益保护、职业培训、福利待遇等方面存在分歧。
劳动争议案件的原因多种多样,主要包括以下几点:1.用人单位劳动保障法律法规意识淡薄,违法用工现象时有发生。
2.劳动者维权意识提高,更加关注自身权益。
3.劳动关系双方沟通不畅,导致矛盾激化。
4.劳动保障监察执法力度不够,部分用人单位存在侥幸心理。
四、解决劳动争议的途径及建议解决劳动争议的途径主要有以下几种:1.调解:劳动者与用人单位可以向企业劳动争议调解委员会或基层劳动争议调解组织申请调解。
2.仲裁:调解不成的,可以向劳动争议仲裁委员会申请劳动仲裁。
3.诉讼:对仲裁裁决不服的,可以向人民法院提起诉讼。
为有效解决劳动争议,建议采取以下措施:1.加强劳动法律法规宣传教育,提高用人单位和劳动者的法律意识。
2021全国劳动争议案件数量统计表【原创实用版】目录一、劳动争议案件数量统计表概述二、2021 年全国劳动争议案件数量分析三、劳动争议案件类型及原因四、解决劳动争议的途径及建议正文一、劳动争议案件数量统计表概述劳动争议案件数量统计表是反映我国在一定时期内,劳动争议案件发生数量和分布情况的数据表。
通过分析这份统计表,我们可以了解我国劳动争议案件的发生频率、涉及领域以及地域分布等特点。
二、2021 年全国劳动争议案件数量分析根据 2021 年全国劳动争议案件数量统计表,我们可以看出,2021 年我国劳动争议案件数量总体呈上升趋势。
这可能与经济结构调整、劳动力市场变化等因素有关。
值得注意的是,劳动争议案件数量的增长并不一定代表劳动关系恶化,也可能是由于劳动者维权意识的提高,更加关注自身权益有关。
三、劳动争议案件类型及原因劳动争议案件主要包括以下类型:1.工资待遇争议:劳动者与用人单位在工资待遇方面存在分歧,如加班费、奖金等。
2.工作时间与休息休假争议:劳动者与用人单位在工作时间、休息休假等方面发生争议。
3.劳动安全卫生争议:劳动者与用人单位在劳动安全卫生方面发生争议。
4.社会保险与福利争议:劳动者与用人单位在社会保险、福利等方面发生争议。
5.劳动关系确认争议:劳动者与用人单位在劳动关系确认方面发生争议。
6.其他劳动争议:如培训、离职等其他方面的争议。
劳动争议案件的原因多种多样,主要包括以下几个方面:1.用人单位违反劳动法律法规:如未按时支付工资、未缴纳社会保险等。
2.劳动者权益意识提高:随着社会经济的发展,劳动者对自身权益的关注度逐渐提高。
3.劳动关系不稳定:经济结构调整、劳动力市场变化等因素导致劳动关系不稳定。
4.信息不对称:劳动者与用人单位在信息掌握方面存在不对称,容易引发争议。
四、解决劳动争议的途径及建议解决劳动争议的途径主要包括调解、仲裁和诉讼。
劳动者在遇到劳动争议时,可以先尝试与用人单位协商解决,如果无法达成一致,可以向调解组织申请调解。
劳动合同纠纷司法数据随着我国经济的快速发展,劳动力市场日益活跃,劳动合同纠纷案件也逐年增多。
为了更好地了解劳动合同纠纷的司法实践,我们通过对近年来法院公布的裁判文书进行分析,总结了劳动合同纠纷的违约类型、争议焦点、案件事实认定和法律适用等方面的具体情况。
一、劳动合同纠纷的违约类型在劳动合同纠纷中,违约行为主要包括以下几种类型:1. 用人单位违约:包括未按照合同约定提供劳动条件、未及时足额支付劳动报酬、未依法为劳动者缴纳社会保险费、未按照合同约定提供劳动者休息休假等。
2. 劳动者违约:包括未按照合同约定提供劳动、未履行合同约定的工作职责、未经用人单位同意擅自离岗、违反劳动合同中的保密协议等。
3. 双方违约:即用人单位和劳动者双方都存在违约行为。
二、劳动合同纠纷的争议焦点在劳动合同纠纷案件中,争议焦点主要集中在以下几个方面:1. 劳动合同的效力:包括合同的成立、履行、变更、解除和终止等环节。
2. 劳动报酬:包括工资标准、加班工资、奖金、津贴等。
3. 劳动条件:包括工作时间、休息休假、劳动安全卫生等。
4. 社会保险和福利:包括养老保险、医疗保险、失业保险、工伤保险和生育保险等。
5. 竞业限制和保密协议:包括协议的效力、限制范围和期限等。
6. 劳动合同的解除和终止:包括解除和终止的原因、程序和赔偿责任等。
三、案件事实认定在劳动合同纠纷案件中,法院对案件事实的认定主要依据以下几个方面:1. 劳动合同文本:包括合同的签订时间、签订地点、双方当事人的签字等。
2. 用人单位的规章制度:包括公司的内部规定、员工手册等。
3. 证据材料:包括工资条、加班记录、考勤记录、劳动合同解除证明等。
4. 第三方证言:包括同事、领导、劳动者亲属等的证言。
四、法律适用在劳动合同纠纷案件中,法院对法律适用主要依据《中华人民共和国劳动合同法》、《中华人民共和国劳动法》、《中华人民共和国社会保险法》等法律法规。
同时,法院还会参考最高人民法院关于劳动合同纠纷的相关司法解释和司法实践。
工伤保险数学模型公式工伤保险数学模型公式是根据保险公司的统计数据和经验建立的数学公式,用于计算工伤保险的费率和赔偿金额。
下面介绍两种常用的工伤保险数学模型公式。
1. 经验公式:经验公式是根据历史工伤案例的数据和经验总结得出的公式,它考虑了不同行业、不同工种和不同工资水平的风险差异。
经验公式通常包含以下几个变量:- 工伤发生率(I):表示每一千个从业人员中平均发生工伤的人数。
- 工资基数(W):表示从业人员的工资水平。
- 基本费率(R):表示单位工资基数的费率,用于计算保险费。
- 损失率(L):表示工伤发生后的平均赔偿金额占单位工资基数的比例。
经验公式的数学公式如下:保险费 = 基本费率 ×工资基数 ×工伤发生率赔偿金额 = 工资基数 ×工伤发生率 ×损失率2. 统计模型:统计模型是通过对大量工伤数据进行统计分析和回归分析得到的模型,它考虑了更多的因素和变量,能够更准确地预测工伤发生的概率和赔偿金额。
统计模型通常包含以下几个变量:- 工伤发生率(I):表示每一千个从业人员中平均发生工伤的人数。
- 工资基数(W):表示从业人员的工资水平。
- 行业(C):表示从业人员所在的行业。
- 工种(O):表示从业人员的工作岗位。
- 年龄(A):表示从业人员的年龄。
- 工作时间(T):表示从业人员的每周工作时间。
- 健康状况(H):表示从业人员的健康状况。
统计模型的数学公式如下:工伤发生率= β0 + β1 × 工资基数+ β2 × 行业+ β3 × 工种+ β4 ×年龄+ β5 × 工作时间+ β6 × 健康状况赔偿金额= γ0 + γ1 × 工资基数+ γ2 × 行业+ γ3 × 工种+ γ4 × 年龄+ γ5 × 工作时间 + γ6 × 健康状况其中β和γ为回归系数,通过回归分析得到。
2024年劳动争议案件的一些总结标准劳动争议案件是指劳动者与用人单位之间发生的劳动关系纠纷。
____年在全球范围内发生的劳动争议案件将是一个重要的议题。
对于这类案件的总结标准可以基于以下几个方面展开:一、案件类型总结:1.\t工资和福利问题:包括工资未支付、加班费和福利待遇等。
2.\t劳动环境与保护问题:包括职业健康和安全、工作时间、工作强度等。
3.\t解雇与辞退问题:包括无正当理由解雇或辞退、合同违反等。
4.\t歧视与骚扰问题:包括性别歧视、种族歧视、性别骚扰等。
5.\t合同和协议问题:包括劳动合同签订、合同违反、协议履行等。
6.\t劳动权益保护问题:包括工会组织权益、法律保护等。
二、案件原因总结:1.\t用人单位经济困难:导致工资未支付、裁员等问题。
2.\t劳动法规制度不完善:用人单位利用法律漏洞或规避法律进行合同及福利违规行为。
3.\t用人单位管理不善:导致劳动环境差、歧视与骚扰等问题。
4.\t劳动者权益保护意识增强:劳动者更加重视自身权益,对用人单位的关注和监督加强。
三、案件处理方式总结:1.\t和解协商:劳动争议案件的解决主要通过用人单位与劳动者之间的协商来达成和解。
2.\t仲裁:劳动者或用人单位可向相关劳动仲裁机构申请仲裁解决争议。
3.\t诉讼:劳动者或用人单位可向法院提起诉讼解决争议。
四、案件结果总结:1.\t劳动争议案件成功解决:通过和解、仲裁或诉讼等方式,案件得到圆满解决。
2.\t劳动争议案件调解未果:当双方无法通过协商、仲裁或诉讼解决劳动争议时,案件可能长期悬而未决。
3.\t劳动争议案件争议复杂化:由于劳动争议案件涉及多个方面,解决过程可能较为复杂,无法一蹴而就。
五、影响因素总结:1.\t劳动法律法规的完善与执行:完善的法律法规可以规范用人单位行为,保护劳动者权益。
2.\t经济发展状况:经济增长可以提高用人单位的盈利能力,减少劳动争议案件的发生。
3.\t劳动者权益保护机制:健全的劳动者权益保护机制可以提高劳动者自我保护意识,减少劳动争议案件的发生。
佛山工伤计算公式
佛山工伤计算公式是根据《中华人民共和国劳动法》和相关法规的规定来确定的。
具体公式如下:
工伤赔偿金 = 工人工资月平均数 ×事故工人工龄 ×工伤统计
征地系数 ×工伤赔偿系数
其中,各参数的含义如下:
1. 工人工资月平均数:指事故发生前12个月工人的工资总额
除以12。
如果工人参加社会保险缴费不满12个月,取参加社
会保险缴费所在单位上一年度平均工资。
如果事故工人的工资难以确定的,可以根据工作地区或同行业同地区相似职别的工人工资标准确定。
2. 事故工人工龄:指从参加工作直至发生工伤的时间。
3. 工伤统计征地系数:指根据工伤事故发生地的省份或直辖市的统计征地数据决定。
不同省份或直辖市可能会有不同的系数,一般在0.6到1.0之间。
4. 工伤赔偿系数:根据事故工人伤残程度确定,伤残程度越高,赔偿系数越高。
根据《劳动能力鉴定及劳动能力鉴定书颁发工作规程》来确定具体的赔偿系数。
需要注意的是,以上公式仅适用于工人工伤赔偿金的计算,对于死亡事故还需要考虑丧葬费等其他因素。
另外,具体的赔偿
标准和政策会根据不同的省份和地区有所差异,可以咨询当地劳动保障部门或相关法律专业人士了解具体情况。
劳动纠纷考核指标kpi摘要:一、劳动纠纷的概念和类型二、劳动纠纷考核指标KPI 的含义和作用三、劳动纠纷考核指标KPI 的具体内容四、劳动纠纷考核指标KPI 的计算方法和应用五、劳动纠纷考核指标KPI 对企业的意义和价值六、总结正文:一、劳动纠纷的概念和类型劳动纠纷是指在劳动关系中,因双方当事人对劳动权利和义务的认识与实现发生分歧,导致双方产生争议的情况。
劳动纠纷的类型主要有:工资纠纷、工时纠纷、休假纠纷、劳动安全纠纷、劳动合同纠纷、福利待遇纠纷等。
二、劳动纠纷考核指标KPI 的含义和作用劳动纠纷考核指标KPI(Key Performance Indicator)是用于衡量企业劳动纠纷处理效果的一种目标管理工具。
通过设立劳动纠纷考核指标KPI,企业可以更加客观、全面地了解劳动纠纷的状况,并及时采取措施予以解决,以维护企业和员工的合法权益。
三、劳动纠纷考核指标KPI 的具体内容劳动纠纷考核指标KPI 主要包括以下几个方面:1.劳动纠纷案件数量:反映企业劳动纠纷的发生频率,用于衡量企业劳动关系稳定的状况。
2.劳动纠纷处理时长:反映企业处理劳动纠纷的效率,用于衡量企业劳动纠纷处理能力的高低。
3.劳动纠纷调解成功率:反映企业劳动纠纷处理的效果,用于衡量企业劳动纠纷防范和化解的水平。
4.劳动纠纷诉讼率:反映企业劳动纠纷处理过程中诉讼案件的比例,用于衡量企业劳动纠纷处理的效果和诉讼风险。
四、劳动纠纷考核指标KPI 的计算方法和应用1.劳动纠纷案件数量的计算方法:通过统计一定时期内企业发生的劳动纠纷案件数量,通常以年度为单位进行计算。
2.劳动纠纷处理时长的计算方法:通过统计一定时期内企业处理劳动纠纷的平均时长,通常以天为单位进行计算。
3.劳动纠纷调解成功率的计算方法:通过统计一定时期内企业调解成功的劳动纠纷案件数量占总劳动纠纷案件数量的比例,通常以百分比为单位进行计算。
4.劳动纠纷诉讼率的计算方法:通过统计一定时期内企业劳动纠纷诉讼案件数量占总劳动纠纷案件数量的比例,通常以百分比为单位进行计算。
四、劳动法类(一) 常用劳动争议工资计算1. 制度工作时间年工作日:365 天-104 天(休息日)-11 天(法定节假日)=250 天季工作日:250 天÷4 季=62.5 天/季月工作日:250 天÷12 月=20.83 天/月工作小时数的计算:以月、季、年的工作日乘以每日的8 小时2. 月平均工资职工月平均工资=职工本人年工资总额÷实际发放工资月数工资总额按照国家统计局《关于工资总额组成的规定》(统制字〔1990〕1 号)及国资委2019 年1 月颁布《中央企业工资总额管理办法》,具体由下列六个部分组成:计时工资、计件工资、奖金、津贴和补贴、加班加点工资、特殊情况下支付的工资。
3. 小时工资按照《劳动法》第五十一条的规定,法定节假日用人单位应当依法支付工资,即折算日工资、小时工资时不剔除国家规定的11 天法定节假日。
据此,日工资、小时工资的折算为:日工资:月工资收入÷月计薪天数;小时工资:月工资收入÷(月计薪天数×8 小时);月计薪天数=(365 天-104 天)÷12 月=21.75 天。
4. 二倍工资差额二倍工资差额计算方式:当月已支付工资(含加班、津贴)÷31 天×当月上班天数。
二倍工资的起算从入职之日起第二个月的次日开始计算,最多支持11 个月。
计算标准不一,一般来说,以劳动者当月正常的工作报酬为准,包括加班费、奖金、津贴等(有些地方的法院不包括加班费、年终奖、补贴等,需要特别注意)。
另外需要特别提醒一下加班费的计算:有约定从约定(不得低于当地最低工资标准),没有约定的,以正常工作时间工资计算,用人单位与劳动者可约奖金、津贴、补贴等项目不属于正常工作时间工资;➀月薪工资:月工资额÷21.75 天×当月考勤天数➁月计件工资:计件单价×当月所做件数➂平时加班费:月工资额÷21.75 天÷8 小时×1.5 倍×平时加班时数➃假日加班费:月工资额÷21.75 天÷8 小时×2 倍×假日加班时数➄法定假日加班费:月工资额÷21.75 天÷8 小时×3 倍×法定假日加班时数➅直接生产人员工资比率:直接生产人员工资总额÷企业工资总额×100%➆非生产人员工资比率:非生产人员工资总额÷企业工资总额×100%➇人力资源费用率:一定时期内人工成本总额÷同期销售收入总额×100%⑨人力成本占企业总成本的比重:一定时期内人工成本总额÷同期成本费用总额×100%⑩人均人工成本:一定时期内人工成本总额÷同期同口径职工人数⑪人工成本利润率:一定时期内企业利润总额÷同期企业人工成本总额× 100%5. 五险一金计算公式➀养老保险金=单位20%(全部划入统筹基金)+个人8%(全部划入个人帐户); ➁医疗保险金=单位11%+个人2%;➂失业保险金=工资×0.5%(个人交纳比例)+工资×1.5%(单位交纳比例)。
➃住房公积金=工资×7%(个人交纳比例)+工资×7%(单位交纳比例)。
⑤单位每个月为你缴纳0.5%,个人不缴纳;⑥单位每个月为你缴纳0.8%,个人不缴纳;(注:工资为职工本人上一年度月平均工资数)6. 生育补贴我国生育津贴的支付方式和支付标准分两种情况:一是,在实行生育保险社会统筹的地区,支付标准按本企业上年度职工月平均工资的标准支付,期限不少于98 天;二是,在没有开展生育保险社会统筹的地区,生育津贴由本企业或单位支付,标准为女职工生育之前的基本工资和物价补贴,期限一般为98 天。
部分地区对晚婚、晚育的职业妇女实行适当延长生育津贴支付期限的鼓励政策。
(二) 人力成本分析公式1. 员工流失率员工流失率的计算公式主要有两种:公式一:流失的员工人数/年度内的平均员工人数×100% (年度内的平均员工人数=年初员工人数+年末员工人数/2)公式二:流失的员工人数/(1 月份员工人数+2 月份员工人数+……+12 月份员工人数)×100%公式一是容易操作并常用,但只代表了年初与年末的情况,采用这个公式计算,结果容易失真,公式二则可避免这一问题。
员工流失人数月员工流失率=X 100%总员工数年度员工流失率=年度各月员工流失率之和。
年度各月员工流失率之和年度员工平均流失率=12 个月年度正式员工离职总数年度正式员工流失率=年初正式人员总数+年度转正人员总年度试用员工离职总数年度试用员工流失率=年初试用员工总数+年度入职人员总数年度离职人员总数年初人员总数+年度入职总数2. 招聘成本招募成本=直接劳务费+直接业务费+间接管理费+预付费用3. 选拔成本以下费用均属于选拔成本:选拔面谈的时间费用=(每人面谈前的准备时间+每人面谈所需时间)×选拔者工资率×候选人数汇总申请资料费用=(印发每份申请表资料费+每人资料汇总费)×候选人数考试费用=(平均每人的材料费+平均每人的评分成本)×参加考试人数×考试次数测试评审费用=测试所需时间×(人事部门人员的工资率+各部门代表的工资率)×次数体检费=[(检查所需时间×检查者工资率)+检查所需器材、药剂费]×检查人数4. 录用成本录用成本=录用手续费+调动补偿费+搬迁费+旅途补助费5. 安置成本安置成本=各种安置行政管理费用+必要装备费+安置人员时间损失成本(1)培训和学习成本①上岗前教育成本上岗前教育成本=(负责指导工作者平均工资率×培训引起的生产率降低率+ 新职工的工资率×职工人数)×受训天数+教育管理费+资料费用+教育设备折旧费用②岗位培训成本岗位培训直接成本=指导小组时工资×指导小时×每月指导次数+(被指导者小时工资×指导小时×月被指导次数)岗位培训间接成本=培训人员离岗损失费用+被培训人员不熟练造成损失+培训材料费+各种管理费岗位再培训间接成本=培训再培训人工费用+材料费用+管理费用+各种培训造成的损失费③离职成本离职补偿成本=应付员工的工资+一次性付给员工的离职金+必要的离职人员安置费+…④离职管理费用面谈时间成本费=(与每人面谈前的准备时间+与每人面谈所需时间)×面谈者工资率×企业离职人数离职员工的时间费用=每人面谈所需时间×离职员工的加权平均工资率×企业离职人数与离职有关的管理活动费用=各部门对每位离职者的管理活动所需时间的平均工资率×有关部门职工的平均工资率×离职人数离职前效率损失=正常情况平均业绩-离职前期间内平均业绩⑤空职成本空职成本是指员工离职后职位空缺的损失费用,由于某职位空缺可能会使某项工作或任务的完成受到不利的影响,从而会造成企业的损失。
(三) 年休假年休假是国家根据劳动者工作年限和劳动繁重紧张程度每年给予的一定期间的带薪连续休假。
依据《职工带薪年休假条例》第2 条的规定,员工只要符合连续工作1 年以上的,就可享受带薪年休假。
机关、团体、企业、事业单位、民办非企业单位、有雇工的个体工商户等单位的职工连续工作1 年以上的,享受带薪年休假(以下简称年休假)。
单位应当保证职工享受年休假。
职工在年休假期间享受与正常工作期间相同的工资收入。
职工累计工作已满1年不满10 年的,年休假5 天;已满10 年不满20 年的,年休假10 天;已满20 年的,年休假15 天。
年休假的计算公式如下:公式一:符合休假资格的新入职员工当年度年休假=(当年度剩余日历天数÷365)×全年应享受天数公式二:离职时年休假=(当年度已过日历天数÷365)×全年应享受天数-当年度已休天数公式三:未安排法定年休假报酬=前12 个月剔除加班费的月均工资÷21.75 ×200%×应休天数(四) 加班费1、节假日加班工资=加班工资的计算基数÷21.75×300%;2、休息日加班工资=加班工资的计算基数÷21.75×200%;3、每小时的加班工资,则以日加班工资除以8 小时注:在确定加班工资的计算基数时,劳动合同对工资有明确约定的,按不低于劳动者所在岗位相对应的工资标准确定。
劳动合同对工资没有明确约定的,按集体合同约定执行。
用人单位与劳动者无任何约定的,按劳动者本人所在岗位正常出勤月工资收入的70%确定。
如按上述规定计算出的基数低于本市最低工资标准的,按本市最低工资标准计算。
(五) 年终奖关于分摊计算,有两种不同的计算方式:第一种方式:将年终奖全额纳入计算,比如员工2018 年2 月份领取2017 年度年终奖,2018 年5 月份解除劳动合同,离职前12 个月(2017.5-2018.4)平均工资=(年终奖+离职前12 个月的工资收入)/12;第二种方式:将年终奖平均分摊到对应年份的每个月后计算,比如员工2018 年2 月份领取2017 年度年终奖,2018 年5 月份解除劳动合同,离职前12 个月(2017.5-2018.4)平均工资=(年终奖/12×8+离职前12 个月的工资收入)/12。
注:上述两种计算方式,法律并未有明确规定,司法实践中均有相关判例支持。
用人单位需详细了解当地的规定、执法口径及生效判例并遵照执行。
(六) 解除劳动合同损害赔偿计算公式1、协商解除劳动合同的经济补偿金的计算公式:经济补偿金=工作年限×月工资(工作年限超过12 年的,按12 年计算)2、因病或者非因工负伤解除劳动合同的经济补偿金的计算公式:经济补偿金=工作年限×月工资+医疗补助费(医疗补助费不低于6 个月的工资)注:患重病和绝症的应当增加医疗补助费。
患重病的增加部分不低于医疗补助费的50%,患绝症的增加部分不低于100%。
3、劳动者不能胜任工作被解除劳动合同的经济补偿金的计算公式:经济补偿金=工作年限×月工资(工作年限超过12 年的,按12 年计算)4、因客观情况发生重大变化解除劳动合同的经济补偿金的计算公式:经济补偿金=工作年限×月工资5、因经济性裁员解除劳动合同的经济补偿金的计算公式:经济补偿金=工作年限×月工资6、用人单位逾期给付经济补偿金的经济补偿金的计算公式:经济补偿金=原经济补偿金+额外经济补偿金(额外经济补偿金=原经济补偿金×50%)(七) 工伤待遇1. 1-10 级一次性伤残补助金依据《工伤保险条例》第三十五条、第三十六条、第三十七条规定,职工因工致残被鉴定为一级至十级伤残的,由工伤保险基金支付一次性伤残补助金,标准如下:一级伤残:本人工资×27 个月二级伤残:本人工资×25 个月三级伤残:本人工资×23 个月四级伤残:本人工资×21 个月五级伤残:本人工资×18 个月六级伤残:本人工资×16 个月七级伤残:本人工资×13 个月八级伤残:本人工资×11 个月九级伤残:本人工资×9 个月十级伤残:本人工资×7 个月本人工资:是指工伤职工因工作遭受事故伤害或者患职业病前12 个月平均月缴费工资。