企业短期负债结构分析表
- 格式:xls
- 大小:20.50 KB
- 文档页数:2
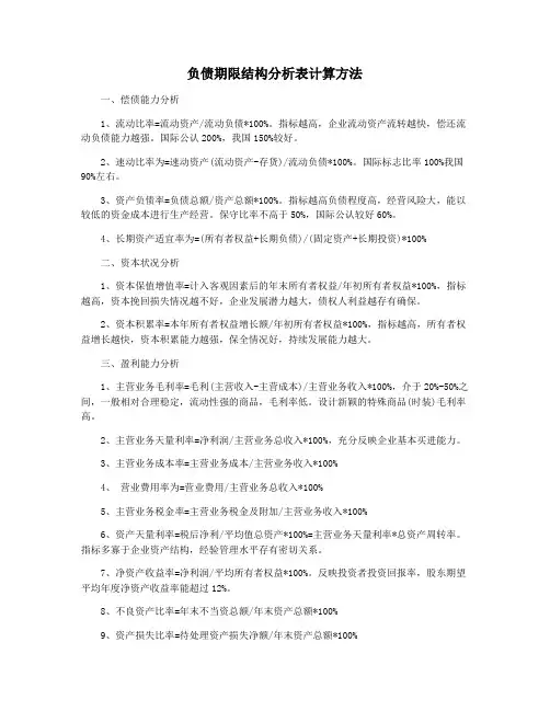
负债期限结构分析表计算方法一、偿债能力分析1、流动比率=流动资产/流动负债*100%。
指标越高,企业流动资产流转越快,偿还流动负债能力越强。
国际公认200%,我国150%较好。
2、速动比率为=速动资产(流动资产-存货)/流动负债*100%。
国际标志比率100%我国90%左右。
3、资产负债率=负债总额/资产总额*100%。
指标越高负债程度高,经营风险大,能以较低的资金成本进行生产经营。
保守比率不高于50%,国际公认较好60%。
4、长期资产适宜率为=(所有者权益+长期负债)/(固定资产+长期投资)*100%二、资本状况分析1、资本保值增值率=计入客观因素后的年末所有者权益/年初所有者权益*100%,指标越高,资本挽回损失情况越不好,企业发展潜力越大,债权人利益越存有确保。
2、资本积累率=本年所有者权益增长额/年初所有者权益*100%,指标越高,所有者权益增长越快,资本积累能力越强,保全情况好,持续发展能力越大。
三、盈利能力分析1、主营业务毛利率=毛利(主营收入-主营成本)/主营业务收入*100%,介于20%-50%之间,一般相对合理稳定,流动性强的商品,毛利率低。
设计新颖的特殊商品(时装)毛利率高。
2、主营业务天量利率=净利润/主营业务总收入*100%,充分反映企业基本买进能力。
3、主营业务成本率=主营业务成本/主营业务收入*100%4、营业费用率为=营业费用/主营业务总收入*100%5、主营业务税金率=主营业务税金及附加/主营业务收入*100%6、资产天量利率=税后净利/平均值总资产*100%=主营业务天量利率*总资产周转率。
指标多寡于企业资产结构,经验管理水平存有密切关系。
7、净资产收益率=净利润/平均所有者权益*100%。
反映投资者投资回报率,股东期望平均年度净资产收益率能超过12%。
8、不良资产比率=年末不当资总额/年末资产总额*100%9、资产损失比率=待处理资产损失净额/年末资产总额*100%10、固定资产变成新率=平均值固定资产净值/平均值固定资产原值*100%11、流动比率=流动资产/流动负债*100%12、速动比率为=速动资产/流动负债*100%13、资产负债率=负债总额/资产总额*100%14、长期资产适宜率为=(所有者权益+长期负债)/(固定资产+长期投资)*100%15、资本保值增值率=扣除客观因素后的年末所有者权益/年初所有者权益*100%16、资本积累率=本年所有者权益增长额/年初所有者权益*100%17、主营业务毛利率=毛利/主营业务收入*100%18、主营业务天量利率=净利润/主营业务总收入*100%19、主营业务成本率=主营业务成本/主营业务收入*100%20、营业费用率为=营业费用/主营业务总收入*100%21、主营业务税金率=主营业务税金及附加/主营业务收入*100%22、资产天量利率=税后净利/平均值总资产*100%=主营业务天量利率*总资产周转率23、净资产收益率=净利润/平均所有者权益*100%24、管理费用率=管理费用/主营业务总收入*100%25、财务费用率=财务费用/主营业务收入*100%26、成本、费用利润率=利润总额/(主营业务成本+期间费用)*100%27、销售收现比=销售收现/销售额28、营运指数=经营现金净流量/经营税金现金29、现金比率=现金余额/流动负债*100%30、现金流动负债比=经营活动净现金流量/流动负债*100%31、现金债务总额比=经营活动净现金流量/总负债*100%32、销售现金比率=经营现金净流量/销售额*100%33、应收帐款周转率(次数)=赊销收入净额/应收帐款平均余额34、应收账款帐款周转天数=天数/应收账款帐款周转次数=排序期天数*应收账款帐款平均值余额/赢利总收入净额销售收入净额=销售收入-现销总收入-销售优惠与折价35、存货周转率=销售成本/平均存货36、存货周转天数=排序期天数/存货周转率37、流动资产周转次数(率)=销售收入净额/流动资产平均余额38、流动资产周转天数=排序期天数/流动资产周转次数39、总资产周转率=销售收入净额/平均资产总额40、总资产周转天数=排序期天数/总资产周转率41、已获利息倍数=(税前利润总额+利息支出)/利息支出42、总资产报酬率=(利润总额+财务费用)/平均值资产总额四、营运能力分析1、应收账款帐款周转率(次数)=赢利总收入净额/应收账款帐款平均值余额,指标低表明收帐快速,账龄期限长,增加企业收帐费用和坏账损失。
内容目录1. 曾经的“华南五虎”之首仍未走出阴霾 (3)2. 粗浅来看,相对于短期应偿债务来说,富力的现金及类现金储备是不够的 (6)2.1 相对于短期应偿债务来说,富力的现金及类现金储备显然有些捉襟见肘 (6)2.2 从存货的结构上,也可以看到富力在变现上的困难: (6)3. 由此来看,富力过往的庞氏扩张无法延续,这也反映了当前房地产行业面临的普遍问题 (8)4. 富力事件给了全行业镜鉴 (9)图表目录图1:广州富力地产2018-2021 负债结构(单位:亿元) (4)图2:广州富力地产短期有息债务结构 (5)图3:非受限资金与短期债务比值骤降(单位:亿元) (6)图4:待售及在售项目三、四线产比较大(单位:亿元) (7)图5:2018 年-2020 年拿地明显放慢且仍集中于三四线 (7)图6:富力项目分布多于三四线城市 (7)图7:2018 年-2020 年拿地明显放慢且仍集中于三四线(宗) (7)图8:2017-2020 年公司利润增速下降明显 (9)图9:2020 年销售单价略有反弹 (9)表1 :截至9.17 日广州富力美元债价格变动 (3)表2:广州富力地产主要境内信用债券 (3)表 3 :短期借款”和“其他应付款”十年内的年化增长快于“合同负债”及“应交税费” (5)表4 :全国200 余座主要城市按照夜光指数/人口密度数值由高到低分为10 个梯队 (7)表5:2021 年中报显示广州富力地产三道红线仍未达标 (8)表6:2020 年起富力筹资现金净值由正转负(单位:亿元) (8)1. 曾经的“华南五虎”之首仍未走出阴霾进入9 月,广州富力地产股份有限公司在公布2021 年半年报前后,除经营业绩不尽如人意外,“三道红线”标准更是无一达标。
穆迪和惠誉国际相继下调了公司主体长期信用评级,造成富力美元债价格连续大幅下挫。
所幸!近日Bondinsight 了解到,广州富力地产股份有限公司旗下存量规模为3800 万元的“18 富力06”将于2021 年9 月22 日兑付并摘牌。
企业负债结构分析报告摘要本报告对某企业的负债结构进行了分析。
通过对该企业负债的详细调查和数据统计,我们发现了该企业的负债分布情况及其对企业经营的影响。
在进一步研究中,我们还对该企业的负债风险进行了评估,并提出了相应的建议。
1. 引言负债结构是指企业在特定时期内所面临的债务情况,包括债务的种类、规模和分布等。
合理的负债结构有助于企业获得足够的资金支持并降低财务风险。
因此,对企业负债结构进行全面的分析对于企业的经营决策具有重要意义。
2. 数据收集和处理通过收集该企业近三年的财务报表和年度报告,我们获得了大量的负债数据。
通过对这些数据的整理和分析,我们得到了该企业的负债总额、长期负债和短期负债的具体数值。
3. 负债结构分析3.1 负债总额分析根据我们的数据,该企业的负债总额在过去三年中呈现逐年增长的趋势。
尽管这表示该企业在扩大规模和发展壮大方面取得了重要的进展,但也意味着该企业面临着更多的还债压力。
3.2 长期负债分析长期负债是企业在一年或更长时间内需要偿还的债务。
根据数据统计,该企业的长期负债占总负债的比例在逐年增加。
这可能是由于该企业在资本投资方面进行了扩大,但也增加了未来偿还债务的风险。
3.3 短期负债分析短期负债是企业在一年或更短时间内需要偿还的债务。
尽管短期负债占总负债的比例相对较低,但其偿还压力仍然存在。
根据数据,该企业的短期负债在过去三年中保持了稳定增长的态势。
3.4 负债分布分析在对负债分布进行分析时,我们发现该企业的负债主要集中在银行贷款和应付账款两个方面。
这可能是由于该企业在运营过程中需要大量的短期资金支持。
然而,这种高度集中的负债分布也增加了企业经营风险的不确定性。
4. 负债风险评估基于以上的分析,我们评估了该企业的负债风险。
虽然该企业在扩大规模和发展壮大方面取得了积极的成果,但其负债总额的快速增长以及债务分布的集中性使其面临着一定的财务风险。
尤其是在面临经济不稳定和市场竞争加剧的情况下,这种风险可能进一步放大。
五粮液股份有限公司资产负债表分析公司简介:宜宾五粮液股份有限公司(以下简称本公司)是1997年8月19日经四川省人民政府以川府批准,由四川省宜宾五粮液酒厂独家发起,采取募集方式设立的股份有限公司。
主要从事“五粮液”及其系列白酒的生产和销售,注册资本379,596.672万元。
本公司于1998年3月27日在深圳证券交易所上网定价发行人民币普通股8,000万股。
2006年3月31日公司实施了股权分置改革,改革后股权结构如下:国有法人股181,778.69万股,占总股本的67.04%,高管股49.34万股,占总股本的0.02%,其他股东持有89,312.45万股,占总股本的32.94%。
股本总额仍为271,140.48万股。
2007年4月实施2006年度分配方案,每10股送红股4股、派现金0.60元(含税),共送股 108,456.19万股,总股本变更为379,596.672万股。
一、五粮液公司07年-资产负债表水平分析(一)对五粮液公司总资产变动情况做出如下分析评价:五粮液公司总资产本期增加1,231,496,805.62元,增长幅度为11.91%,说明该公司本年资产规模有较大幅度的增长。
进一步分析可以发现:(1)本期非流动资产合计减少221,452,841.48元,下降幅度为4.17%。
使总资产规模下降了2.14%,但因其减少主要是由于固定资产减少引起的,而固定资产减少主要包括累计折旧的增加和固定资产转入在建工程,累计折旧对公司生产能力不会有太大影响,固定资产转入在建工程有助于公司未来生产能力的增加,因此公司非流动资产减少并不能说明公司生产能力下降。
(2)流动资产增加1,452,949,647.10,增加幅度为28.88%,对总资产的影响为14.05%。
这一变化使公司的流动性有所增强,但由于其增加主要是货币资金的大幅度增加(较上年增加了45.74%)引起的,虽然有助于增强企业的偿债能力,但使资金的利用效率过低,不利于降低资金成本。
财务分析:负债结构分析引言概述:负债结构分析是财务分析中的重要环节之一,它帮助企业了解其负债的性质、规模和偿还能力,从而为企业的财务决策提供重要参考。
本文将从五个方面详细阐述负债结构分析的重要性和方法。
一、负债规模分析1.1 债务总额:债务总额是企业从外部融资渠道筹集的资金总额,包括长期债务和短期债务。
通过分析债务总额,可以了解企业的融资规模和债务风险。
1.2 长期债务比例:长期债务比例是长期债务占总债务的比例。
较高的长期债务比例意味着企业更倾向于长期融资,可能面临更高的偿债压力。
1.3 短期债务比例:短期债务比例是短期债务占总债务的比例。
较高的短期债务比例可能意味着企业更依赖于短期融资,可能面临更高的偿债风险。
二、负债性质分析2.1 长期债务性质:长期债务通常包括债券、长期贷款等,其性质相对较稳定。
通过分析长期债务性质,可以了解企业的长期融资渠道和融资成本。
2.2 短期债务性质:短期债务通常包括短期贷款、应付票据等,其性质相对较灵活。
通过分析短期债务性质,可以了解企业的短期融资渠道和偿债能力。
2.3 负债结构稳定性:负债结构稳定性指企业负债的性质是否稳定,长期债务和短期债务的比例是否变动较大。
稳定的负债结构有助于企业规避偿债压力和风险。
三、负债偿还能力分析3.1 偿债能力比率:偿债能力比率包括流动比率、速动比率等。
通过分析偿债能力比率,可以了解企业偿还债务的能力和流动性状况。
3.2 偿债期限:偿债期限指企业偿还债务所需的时间。
较短的偿债期限可能意味着企业面临更高的偿债压力和风险。
3.3 偿债来源:偿债来源包括企业的经营活动、融资活动和投资活动等。
通过分析偿债来源,可以了解企业偿还债务的能力和资金来源。
四、负债结构与盈利能力的关系分析4.1 负债收益率:负债收益率指企业利润与负债之间的关系。
通过分析负债收益率,可以了解企业负债结构对盈利能力的影响。
4.2 负债成本:负债成本是企业为偿还债务所支付的利息和费用。
企业资产负债表分析一、企业负债表介绍企业负债表是企业财务报表的一个部分,用于反映企业在一定期间内的负债和所有者权益的变化情况。
它主要包括以下内容:资产、负债和所有者权益。
资产是企业拥有的所有经济利益;负债是未来需要支付的经济利益;所有者权益是企业所有者对企业拥有的经济利益的权利。
负债表中的资产是企业经营活动的来源,例如现金、应收账款、存货等。
而负债则是企业为了支持自己的业务活动所需承担的债务,例如应付账款、借款等。
所有者权益则是企业的所有者对企业经营活动的贡献。
企业负债表是用以反映企业短期偿付能力、长期债务结构和所有者权益保值增值能力的一张财务报表,也是企业财务状况的一个依据。
企业负债表主要用于衡量企业资产和负债的关系,进而判断企业的偿债能力和经营风险。
因此,企业负债表分析对于企业的战略决策和经营管理具有非常重要的作用。
二、企业负债表分析的重点企业负债表分析的重点在于对企业的资产负债比率、流动比率、负债比率等财务指标进行评估,进而判断企业的偿债能力、流动性和财务稳定性,从而为企业的经营决策提供可靠的依据。
1、资产负债比率资产负债比率是企业总负债和总资产的比例,它反映了企业负债占到企业资产的比重,通常用来评估企业的财务稳定性和偿债能力。
如果资产负债比率越高,则说明企业的财务风险越高,其偿债能力越差。
2、流动比率流动比率是指企业流动资产与流动负债的比例,通常用来评估企业的流动性和偿债能力。
如果流动比率越低,则表明企业的流动资产无法承担当前的负债负担,其偿债风险也会相应增加。
3、负债比率负债比率是企业总负债与所有者权益的比例,通常用来评估企业的财务杠杆效应。
如果负债比率比较高,则说明企业的财务风险越高,其偿债能力和盈利能力也会相应下降。
4、利润率利润率是指企业利润和总收入的比例,通常用来评估企业的盈利能力。
如果企业的利润率越高,则表明企业的盈利能力越强,经营状况也会相应改善。
5、资产收益率资产收益率是指企业净利润和总资产的比例,通常用来评估企业资产的使用效率。
资产负债表结构分析
资产负债表是一份企业财务报表,用于记录企业在一定时间内的资产、负债和股东权益的情况。
它的结构可以分为以下几个部分:
1. 资产部分:资产部分主要包括流动资产和非流动资产。
流动资产
是指企业在一年内能够变现或消耗的资产,如现金、应收账款、存
货等。
非流动资产则是指企业长期持有的投资、固定资产和无形资
产等。
2. 负债部分:负债部分主要包括流动负债和非流动负债。
流动负债
是指企业一年内需要偿还的负债,如应付账款、短期借款等。
非流
动负债则是指企业长期需要偿还的负债,如长期借款、应付债券等。
3. 股东权益部分:股东权益是指企业的所有者权益,包括股本、资
本公积、盈余公积、未分配利润等。
股东权益可以通过企业的盈利
和融资活动来改变。
在资产负债表中,资产总额等于负债总额加上股东权益总额,即资
产=负债+股东权益。
这个等式反映了企业资产的来源和运用的关系。
通过分析资产负债表的结构,可以了解企业的资产组成、负债状况
和股东权益情况。
同时,还可以通过比较不同时间点的资产负债表,了解企业资产和负债的变化情况,评估企业的偿债能力和盈利能力。
财务分析:负债结构分析引言概述:财务分析是企业经营管理中重要的一环,其中负债结构分析是财务分析的重要组成部分。
负债结构分析主要关注企业的负债情况,通过对负债的分析,可以帮助企业了解自身的债务风险和偿债能力,进而制定合理的财务策略。
本文将从五个方面详细阐述负债结构分析的内容。
一、负债总额1.1 负债总额的定义:负债总额是指企业在特定时间范围内所负债务的总和,包括短期负债和长期负债。
1.2 负债总额的计算方法:负债总额可以通过企业的资产负债表来计算,将所有负债项目相加即可得到负债总额。
1.3 负债总额的分析意义:负债总额的大小可以反映企业的债务规模,对于债务规模较大的企业,需要关注其偿债能力和债务风险。
二、负债结构2.1 短期负债和长期负债的比例:短期负债和长期负债的比例可以反映企业的债务偿还能力和债务期限结构。
2.2 负债结构的稳定性:负债结构的稳定性可以通过分析短期负债和长期负债的比例变化情况来评估,稳定的负债结构有利于企业的长期发展。
2.3 负债结构的调整策略:企业可以通过调整负债结构来降低财务风险,如适当延长债务期限、减少短期负债占比等。
三、负债偿还能力3.1 偿债能力的指标:常用的偿债能力指标包括流动比率、速动比率和利息保障倍数等,这些指标可以反映企业的偿债能力和债务风险。
3.2 偿债能力的分析方法:通过对企业的财务报表进行分析,可以计算出各项偿债能力指标,并与行业平均水平进行比较,从而评估企业的偿债能力。
3.3 提高偿债能力的措施:企业可以采取一些措施来提高偿债能力,如增加现金流入、减少负债规模等。
四、负债成本4.1 负债成本的定义:负债成本是指企业为偿还债务所支付的利息和其他费用。
4.2 负债成本的计算方法:企业可以通过财务报表中的利息支出等项目来计算负债成本。
4.3 降低负债成本的策略:企业可以通过优化负债结构、降低借款成本等方式来降低负债成本,提高财务效益。
五、负债风险5.1 负债风险的评估指标:常用的负债风险评估指标包括负债比率、利息支付率等,这些指标可以帮助企业评估自身的负债风险水平。
企业年度资产负债分析表引言本文旨在详细描述企业年度资产负债分析表的制作和解读方法。
资产负债表是企业财务报表中最为重要的一种,它通过展示企业与其他各方之间的债务和权益关系,反映了企业的财务状况和经营成果。
资产负债表的构成资产负债表分为两个部分:资产和负债及所有者权益。
资产包括流动资产和非流动资产,而负债及所有者权益分别反映了企业的债务和所有者权益情况。
资产资产包括流动资产和非流动资产。
流动资产包括企业短期内可以转化为现金的资产,如现金、存货、应收账款等。
非流动资产则涵盖了长期资产,比如房屋、土地、设备、专利、商标等。
负债及所有者权益负债及所有者权益部分则反映了企业对各种不同权益方的债务关系,包括了企业的负债以及股东权益。
其中负债包括了短期负债和长期负债,而所有者权益则代表了企业股东对企业履行债务后剩余的权益。
在资产负债表中,负债和所有者权益总额应等于资产总额。
制作资产负债表的步骤制作好资产负债表需要按照下列步骤进行:1. 分别计算资产和负债及所有者权益的总额2. 将资产和负债及所有者权益分别按照流动性和长期性分成两部分3. 分别列出和计算各类资产和负债及所有者权益的金额4. 确认各项资产和负债及所有者权益的正确性并检查数据的精度和一致性5. 汇总列出资产负债表初步解读资产负债表在初步解读资产负债表时,需要关注以下几点:1. 公司的总资产和总负债及所有者权益的情况,以此来了解公司的基本财务状况2. 各类资产和负债及所有者权益在总额中的占比情况,以此来了解公司的财务结构和资金来源3. 流动资产对流动负债的覆盖率,以此来了解公司的偿债能力结论在进行企业的风险管理、财务决策和投资分析时,资产负债表是基础性的分析工具之一。
通过了解资产负债表的基础知识及构成,以及初步解读方法,可以帮助我们更好地理解企业财务状况,从而做出更加明智的决策。
第1篇一、引言负债是企业财务状况的重要组成部分,反映了企业在一定时期内因经营活动、投资活动和筹资活动所形成的债务。
负债情况分析是企业财务分析的重要内容,有助于了解企业的偿债能力、经营风险和财务状况。
本文将对某企业的财务报告负债情况进行详细分析,以期为企业管理层提供决策依据。
二、企业概况某企业成立于20XX年,主要从事XX行业产品的研发、生产和销售。
近年来,企业业务发展迅速,市场份额不断扩大。
截至20XX年12月31日,企业总资产为XX亿元,负债总额为XX亿元,净资产为XX亿元。
三、负债结构分析1.流动负债分析(1)短期借款短期借款是企业为满足短期资金需求而向银行或其他金融机构借入的资金。
根据财务报告,企业短期借款为XX亿元,占流动负债的XX%。
短期借款主要用于补充企业流动资金,以满足日常生产经营需求。
(2)应付账款应付账款是企业因购买原材料、商品或接受劳务而形成的债务。
根据财务报告,企业应付账款为XX亿元,占流动负债的XX%。
应付账款反映了企业采购渠道的畅通程度和供应商合作关系。
(3)预收账款预收账款是企业预先收取的货款或服务费用。
根据财务报告,企业预收账款为XX 亿元,占流动负债的XX%。
预收账款反映了企业销售合同的签订情况。
(4)其他流动负债其他流动负债包括应交税费、应付职工薪酬、应付款项等。
根据财务报告,其他流动负债为XX亿元,占流动负债的XX%。
其他流动负债反映了企业日常经营中的其他债务。
2.非流动负债分析(1)长期借款长期借款是企业为满足长期资金需求而向银行或其他金融机构借入的资金。
根据财务报告,企业长期借款为XX亿元,占非流动负债的XX%。
长期借款主要用于企业扩大生产规模、购置固定资产等。
(2)应付债券应付债券是企业为筹集长期资金而发行的债券。
根据财务报告,企业应付债券为XX亿元,占非流动负债的XX%。
应付债券反映了企业资金筹措渠道的多样性。
(3)长期应付款长期应付款是企业因购买固定资产、无形资产等形成的长期债务。
资产负债表⽔平分析表⼀、总资产变动情况1、流动资产本期增加68257百万元,增长的幅度为30.01%,使总资产规模增长了 5.07%。
⾮流动资产本期增加了185523百万元,增长的幅度为19.14%,使总资产规模增长了15.50%,两者合计使总资产增长了253780 百万元,增长幅度为21.20%。
2、本期总资产的增长主要体现在⾮流动资产的增长上,原因是投资的增加。
主要体现在三个⽅⾯:⼀是固定资产的增长。
固定资产本期增长75,276百万元,增长幅度为29.38%,对总资产的影响为6.29%。
固定资产的增加主要由在建⼯程转⼊所致,计提折旧主要导致了固定资产的减少,总体看该公司的⽣产能⼒有增加。
⼆是在建⼯程的增长。
在建⼯程本期增长52,243百万元,增长的幅度32.55%,对总资产的影响为4.36%。
在建⼯程的增加⼀⽅⾯可加强企业的⽣产能⼒,⼀⽅⾯会增加企业的负债。
三是油⽓资产的增长。
油⽓资产本期增长46,369百万元,增长幅度为9.80%,对总资产的影响为 3.87%。
该项⽬的减少主要是因为计提的折耗,这部分的增长对中国⽯油的未来经营有积极作⽤。
3、流动资产的变动主要体现在三个⽅⾯:⼀是货币资⾦的增长。
货币资⾦本期增长42,199百万元,增长幅度为91.57%,对总资产的影响为3.53%。
⼆是存货的增长。
该项⽬本期增长24,096百万元,增长幅度为26.57%,对总资产的影响为2.01%。
由于固定资产的增长,提⾼了企业的⽣产能⼒,导致存货增加。
三是应收账款的增加。
应收账款本期增长11,975百万元,增长的幅度为71.24%,对总资产的影响为 1.00%。
在2008年度及2009年度,该企业未发⽣重⼤的应收账款坏账准备核销,说明该企业资⾦周转良好。
可得出,流动资产增加主要是现⾦及现⾦等价物的增长。
⼆、权益总额的变动情况1、负债本期增加194,108百万元,增长的幅度为55.69%,使权益总额增长了16.22%;股东权益本期增加了59,672百万元,增长的幅度为7.03%,使权益总额增长了 4.99%,两者合计使权益总额本期增加了253,780 百万元,增长幅度为21.20%。
资产负债表分析表(模板)资产负债表分析一:水平分析表单位:元变动情况资产期初期末对总资产的影响(紛变动额变动率(紛流动资产:货币资金40000 50000 10000 25. 00% 1.02%短期投资28000 20000 -8000 -28. 57% -0. 81%应收账款15500 25000 9500 61. 29% 0. 97%存货97000 85000 -12000 -12. 37% -1. 22%其他流动资产37910 48510 10600 27. 96% 1. 08%流动资产合计218410 228510 10100 4. 62% 1.03%非流动资产:长期投资42200 51000 8800 20. 85% 0. 90%固定资产净值631000 658500 27500 4. 36% 2. 80%无形资产91000 94000 3000 3. 30% 0.31% 非流动资产合计764200 803500 39300 5. 14% 4. 00%合计982610 1032010 49400 5. 03% 5. 03%负债及所有者权益流动负债:短期借款37600 55000 17400 46. 28% 1. 77%应付账款13600 15500 1900 13. 97% 0. 19%应交款项7400 9530 2130 28. 78% 0. 22%其他流动负债4487 3300 -1187 -26. 45% -0. 12%流动负债小计63087 83330 20243 32. 09% 2. 06%非流动负债:长期借款38400 42000 3600 9. 38% 0. 37%应付债券181000 181000 0 0. 00% 0. 00% 非流动负债小计219400 2230003600 1. 64% 0. 37%负债合计282487 306330 23843 8. 44% 2.43% 股东权益:股本500000 500000 0 0. 00% 0. 00%资本公积107000 102600 -4400 -4. 11% -0. 45%盈余公积82423 85320 2897 3. 51% 0. 29%未分配利润10700 37720 27020 252. 52% 2. 75%股东权益合计700123 725680 25557 3. 65% 2. 60% 合计982610 1032010 49400 5. 03% 5. 03%评价:1. 从资产角度本公司总资产本期增加49400万元,增长幅度为5.03%,说明公司本年资产规模有一定的增长。
企业资产负债表分析报告一、引言企业资产负债表是一种重要的财务报表,用于展示企业财务状况和经营状况。
本报告对某企业的资产负债表进行了详细分析和解读,以便更好地理解其财务状况。
二、企业资产状况分析资产状况是评估企业健康程度和实力的重要指标。
该企业的资产总额为XXX万元,主要包括流动资产和非流动资产。
流动资产占总资产的XX%,主要由货币资金、应收账款和存货等组成。
非流动资产占总资产的XX%,主要包括固定资产和无形资产等。
在流动资产中,货币资金占比较高,这意味着该企业拥有充足的流动性,并具备应对短期偿债的能力。
同时,应收账款和存货的比例也较高,可能存在坏账和库存积压的风险。
在非流动资产中,固定资产占比较高,表明该企业在生产经营中需要较多的长期资产投入。
无形资产的比例相对较低,说明该企业的市场竞争力还有待提升。
三、企业负债状况分析负债状况是评估企业债务风险和借款能力的重要指标。
该企业的负债总额为XXX万元,主要包括流动负债和非流动负债。
流动负债占总负债的XX%,主要包括应付账款和短期借款等。
非流动负债占总负债的XX%,主要包括长期借款和应付债券等。
在流动负债中,应付账款和短期借款的比例较高,可能存在应付款项较多的风险。
同时,非流动负债中长期借款和应付债券的占比相对较低,说明该企业具备较强的还款能力。
企业负债结构合理与否直接影响着企业的偿债能力和风险承受能力。
该企业负债结构相对均衡,短期和长期债务的比例较为平衡,表明了该企业在资金运作方面的灵活性和可持续发展的能力。
四、企业净资产状况分析净资产是评估企业净值和盈利能力的重要指标。
该企业的净资产为XXX万元,占总资产的XX%。
净资产主要包括所有者权益和利润留存等。
所有者权益是企业留给股东的份额,代表企业的净值。
该企业所有者权益占总净资产的XX%,显示了股东对企业的投资比例和风险承担。
利润留存表明企业盈利能力的增长。
通过对净资产的分析,可以看出该企业的盈利能力和净资产利用效率所处的水平。
资产负债表水平分析表-参考(总9页)--本页仅作为文档封面,使用时请直接删除即可----内页可以根据需求调整合适字体及大小--中国石油天然气股份公司总资产的变动状况:可以看到,流动资产增加了亿元人民币,增长的幅度为%,而非流动资产增加了亿元,增长幅度仅为%,本期中石油的资产流动性显着提高。
一、总资产变动情况1、流动资产本期增加68257百万元,增长的幅度为%,使总资产规模增长了%。
非流动资产本期增加了185523百万元,增长的幅度为%,使总资产规模增长了%,两者合计使总资产增长了253780百万元,增长幅度为%。
2、本期总资产的增长主要体现在非流动资产的增长上,原因是投资的增加。
主要体现在三个方面:一是固定资产的增长。
固定资产本期增长75,276百万元,增长幅度为%,对总资产的影响为%。
固定资产的增加主要由在建工程转入所致,计提折旧主要导致了固定资产的减少,总体看该公司的生产能力有增加。
二是在建工程的增长。
在建工程本期增长52,243百万元,增长的幅度%,对总资产的影响为%。
在建工程的增加一方面可加强企业的生产能力,一方面会增加企业的负债。
三是油气资产的增长。
油气资产本期增长46,369百万元,增长幅度为%,对总资产的影响为%。
该项目的减少主要是因为计提的折耗,这部分的增长对中国石油的未来经营有积极作用。
3、流动资产的变动主要体现在三个方面:一是货币资金的增长。
货币资金本期增长42,199百万元,增长幅度为%,对总资产的影响为%。
二是存货的增长。
该项目本期增长24,096百万元,增长幅度为%,对总资产的影响为%。
由于固定资产的增长,提高了企业的生产能力,导致存货增加。
三是应收账款的增加。
应收账款本期增长11,975百万元,增长的幅度为%,对总资产的影响为%。
在2008年度及2009年度,该企业未发生重大的应收账款坏账准备核销,说明该企业资金周转良好。
可得出,流动资产增加主要是现金及现金等价物的增长。
财务分析:负债结构分析引言概述:财务分析是对企业财务状况进行评估和解读的过程,其中负债结构分析是重要的一部份。
负债结构分析旨在了解企业的债务水平和偿债能力,为投资者和管理者提供决策依据。
本文将从五个方面详细阐述负债结构分析的内容。
一、债务比例分析:1.1 短期负债比例:计算企业短期负债占总负债的比例,了解企业的短期偿债能力。
1.2 长期负债比例:计算企业长期负债占总负债的比例,评估企业的长期债务水平。
1.3 资本结构比例:计算企业资本结构中债务占比,分析企业的资本结构稳定性。
二、债务偿还能力分析:2.1 流动比率:计算企业流动资产与流动负债的比率,评估企业偿债能力。
2.2 速动比率:计算企业流动资产减去存货后与流动负债的比率,更准确地评估企业的偿债能力。
2.3 利息保障倍数:计算企业利润与利息支出的比率,判断企业偿债能力是否足够。
三、债务结构变化分析:3.1 债务比例的变化:比较不同时间点的债务比例,分析企业的债务结构是否发生变化。
3.2 债务偿还能力的变化:比较不同时间点的偿债能力指标,评估企业的债务偿还能力是否改善或者恶化。
3.3 资本结构的变化:比较不同时间点的资本结构比例,了解企业的资本结构是否稳定。
四、债务风险评估:4.1 债务比例与行业平均水平的比较:将企业的债务比例与同行业平均水平进行比较,评估企业的债务风险。
4.2 偿债能力与行业标准的对照:将企业的偿债能力指标与行业标准进行对照,判断企业的偿债能力是否达到行业水平。
4.3 债务结构的合理性评估:根据企业的经营特点和行业规模,评估企业的债务结构是否合理。
五、负债结构优化建议:5.1 债务再融资:根据企业的负债结构和偿债能力,提出债务再融资的建议,以降低财务风险。
5.2 资本结构调整:根据企业的资本结构和经营需求,提出资本结构调整的建议,以提高企业的负债结构稳定性。
5.3 偿债能力提升:根据企业的财务状况和市场需求,提出偿债能力提升的建议,以增强企业的债务偿还能力。