国家风险级别
- 格式:doc
- 大小:24.50 KB
- 文档页数:3
重大风险源分级标准
一、风险类型
1.自然灾害风险:包括地震、洪水、台风、暴风雨、雪灾等自然灾害,可能
对人员、财产和环境造成重大威胁。
2.事故灾难风险:包括生产事故、交通事故、火灾事故等,可能对人员、财
产和环境造成重大损失。
3.公共卫生风险:包括传染病疫情、食品安全事故等,可能对公众健康和社
会稳定造成重大影响。
4.社会安全风险:包括恐怖袭击、群体性事件等,可能对国家安全和社会稳
定造成重大威胁。
二、威胁程度
1.高度威胁:风险源可能导致特大灾难性事故,造成大量人员伤亡和财产损
失,社会影响极其恶劣。
2.中度威胁:风险源可能导致重大灾难性事故,造成较多人员伤亡和财产损
失,社会影响较大。
3.低度威胁:风险源可能导致一般性事故,造成少量人员伤亡和财产损失,
社会影响较小。
三、影响范围
1.全国性影响:风险源可能对全国范围内的人员、财产和环境造成重大影响。
2.区域性影响:风险源可能对某一地区范围内的人员、财产和环境造成重大
影响。
3.局部性影响:风险源只对某一较小范围内的人员、财产和环境造成一定影
响。
四、可控性
1.低可控性:风险源难以被有效控制和管理,事故发生的可能性较大,对社
会稳定和公共安全构成重大威胁。
2.中可控性:风险源可以被有效控制和管理,但仍然存在一定的危险性,需
要加强管理和监控。
3.高可控性:风险源可以被有效控制和管理,危险性较小,对社会稳定和公
共安全不构成重大威胁。
根据以上四个方面的评估结果,可以将重大风险源分为不同级别,以便于采取相应的应对措施和加强管理。
随着我国经济的快速发展,环境污染事件也日益增多,对人民群众的生活环境和身体健康造成了严重威胁。
为了有效应对环境突发事件,保障人民群众生命财产安全,维护社会稳定,我国制定了一系列环境突发应急预案。
本文将重点介绍环境突发应急预案的风险级别。
一、环境突发事件的定义环境突发事件是指在自然或人为因素影响下,突然发生的环境污染、生态破坏或其他环境问题,对人民群众生活环境和身体健康造成严重威胁,可能引发社会不安的事件。
二、环境突发应急预案的风险级别划分根据《国家突发环境事件应急预案》和相关法律法规,我国将环境突发事件的应急预案风险级别划分为以下四个等级:1. 重大风险:指因环境污染直接导致30人以上死亡或100人以上中毒或重伤,或因环境污染疏散、转移人员5万人以上,或因环境污染造成直接经济损失1亿元以上,或因环境污染造成区域生态功能丧失或该区域国家重点保护物种灭绝,或因环境污染造成设区的市级以上城市集中式饮用水水源地取水中断,或类放射源丢失、被盗、失控并造成大范围严重辐射污染后果,或放射性同位素和射线装置失控导致3人以上急性死亡的,或放射性物质泄漏,造成大范围辐射污染后果的,以及造成重大跨国境影响的境内突发环境事件。
2. 较大风险:指因环境污染直接导致10人以上30人以下死亡或50人以上100人以下中毒或重伤,或因环境污染疏散、转移人员1万人以上5万人以下,或因环境污染造成直接经济损失2000万元以上1亿元以下,或因环境污染造成区域生态功能部分丧失或该区域国家重点保护野生动植物种群大批死亡的,或因环境污染造成县级城市集中式饮用水水源地取水中断,或类放射源丢失、被盗,或放射性同位素和射线装置失控导致3人以下急性死亡或者10人以上急性重度放射病、局部器官残疾的,或放射性物质泄漏,造成较大范围辐射污染的。
3. 一般风险:指因环境污染直接导致3人以下死亡或10人以下中毒或重伤,或因环境污染疏散、转移人员1000人以下,或因环境污染造成直接经济损失1000万元以上2000万元以下,或因环境污染造成区域生态功能部分丧失或该区域国家重点保护野生动植物种群少量死亡的,或因环境污染造成乡镇级城市集中式饮用水水源地取水中断,或类放射源丢失、被盗,或放射性同位素和射线装置失控导致3人以下急性死亡或者10人以下急性重度放射病、局部器官残疾的,或放射性物质泄漏,造成局部辐射污染的。
安全生产预警级别分为几种安全生产预警级别是指在安全生产中,根据事故的严重程度和紧急程度划分的预警级别。
预警级别的划分有利于提前识别和预防潜在的安全风险,及时采取措施避免事故的发生或减少事故的损失。
根据国家有关标准和规定,安全生产预警级别一般分为红色、橙色、黄色和蓝色四个级别。
具体可以从以下几个方面进行详细介绍:1. 红色预警级别:红色是最高级别的预警,表示事故的危害程度非常严重,对人身安全和财产造成的损失可能是无法估量的。
红色预警一般用于大型事故、重大自然灾害等严重威胁生命安全和财产安全的事件,需要立即采取紧急措施来进行应对和处理。
2. 橙色预警级别:橙色预警级别属于较高级别的预警,表示事故风险较高,对人身安全和财产造成的损失可能较大。
橙色预警一般用于一般性重大事故、自然灾害等,需要采取紧急措施及时应对。
3. 黄色预警级别:黄色预警级别属于较低级别的预警,表示事故风险较低,对人身安全和财产造成的损失相对较小。
黄色预警一般用于一般事故、突发事件等,需要采取一定的预防和控制措施。
4. 蓝色预警级别:蓝色预警级别属于最低级别的预警,表示事故风险很低,对人身安全和财产造成的损失非常小。
蓝色预警一般用于一般性事件、事故等,需要采取一些常规性的预防措施。
对于不同的预警级别,各级政府和相关部门需要根据实际情况及时发布预警信息,提醒公众注意安全,同时组织力量采取相应的应对措施,为人们提供必要的帮助和支持,最大限度地减少人员伤亡和财产损失。
预警级别的划分不仅有利于加强对安全生产的监管和管理,也有利于提高人们的安全意识和安全素质,提高应对突发事件和事故的能力。
同时,预警级别的划分也是对各类事故和灾害的预警方式的分类,使其更加科学、规范和有效地发挥作用,提供更精准的预警和应对服务。
危(wei)险源风险分级标准一、引言危(wei)险源风险分级是为了对各种危(wei)险源进行科学评估和分类,以便采取相应的防控措施,保障人员和环境的安全。
本文将详细介绍危(wei)险源风险分级的标准和流程。
二、危(wei)险源风险分级标准1. 风险等级划分根据危(wei)险源的潜在危害程度和可能引起的事故后果,将危(wei)险源分为以下五个等级:- 一级风险:具有极高的潜在危害和重大事故后果- 二级风险:具有高度的潜在危害和较大事故后果- 三级风险:具有一定的潜在危害和普通事故后果- 四级风险:具有较低的潜在危害和较小事故后果- 五级风险:具有极低的潜在危害和弱小事故后果2. 风险评估指标风险评估是对危(wei)险源进行量化和评估的过程,主要考虑以下指标:- 潜在危害程度:危(wei)险源可能对人员、设备和环境造成的危害程度- 事故后果:危(wei)险源引起事故后可能带来的影响和损失- 风险控制措施:已经采取的或者可采取的风险控制措施的有效性和可行性3. 风险评估流程风险评估的流程包括以下几个步骤:- 识别危(wei)险源:对工作场所进行全面调查和分析,确定存在的危(wei)险源- 评估潜在危害程度:根据危(wei)险源的特性、性质和操作条件,评估其潜在危害程度- 评估事故后果:分析危(wei)险源引起事故后可能带来的影响和损失- 评估风险控制措施:评估已采取的或者可采取的风险控制措施的有效性和可行性- 综合评估:综合考虑潜在危害程度、事故后果和风险控制措施,确定危(wei)险源的风险等级4. 风险等级划定依据风险等级的划定依据包括但不限于以下几个方面:- 国家相关法律法规和标准的要求- 行业标准和规范的要求- 企业内部安全管理制度的要求- 相关专家的意见和经验5. 风险等级的应用根据危(wei)险源的风险等级,可采取相应的防控措施和管理措施,确保人员和环境的安全。
不同风险等级的危(wei)险源应有不同的管理要求和控制措施,包括但不限于:- 一级风险:采取最高级别的控制措施,如隔离、远离、封闭等- 二级风险:采取高级别的控制措施,如防护装备、安全培训等- 三级风险:采取普通级别的控制措施,如标识、警示、操作规程等- 四级风险:采取较低级别的控制措施,如巡检、维护等- 五级风险:采取基本级别的控制措施,如常规操作、安全教育等三、总结危(wei)险源风险分级标准是对危(wei)险源进行科学评估和分类的重要工具。
风险等级划分标准风险是指在特定活动或决策中可能发生的不确定性事件,它可能对组织的目标达成产生负面影响。
因此,对风险进行科学的划分和评估,对于组织的健康发展至关重要。
风险等级的划分是对各种风险进行分类和评估的重要手段,本文将从不同角度对风险等级划分标准进行探讨。
首先,风险等级的划分可以根据其可能造成的影响程度来进行。
通常可以将风险分为低风险、中风险和高风险三个等级。
低风险指的是可能对组织目标产生轻微影响的风险,其发生概率较低,且可以通过组织内部的资源和手段进行控制和化解。
中风险指的是可能对组织目标产生一定影响的风险,其发生概率适中,需要组织投入较多的资源和精力来进行控制和管理。
高风险则指的是可能对组织目标产生严重影响甚至威胁组织生存的风险,其发生概率较高,需要组织采取紧急措施来进行控制和化解。
其次,风险等级的划分还可以根据其发生的概率来进行。
一般可以将风险分为常见风险、偶发风险和罕见风险三个等级。
常见风险指的是在组织活动中经常出现的风险,其发生概率较高,需要组织建立相应的风险管理机制来进行应对。
偶发风险指的是在组织活动中偶尔出现的风险,其发生概率适中,需要组织建立预警机制来进行及时应对。
罕见风险则指的是在组织活动中极少出现的风险,其发生概率较低,需要组织建立危机处理机制来进行紧急处置。
此外,风险等级的划分还可以根据其可控性和可预测性来进行。
一般可以将风险分为可控风险和不可控风险两个等级。
可控风险指的是组织可以通过采取一定措施来进行有效控制和管理的风险,其发生前有一定的预警信号,可以进行预防和化解。
不可控风险则指的是组织难以通过内部手段进行有效控制和管理的风险,其发生前往往没有明显的预警信号,需要组织依靠外部支持和资源来进行处理和化解。
总之,风险等级的划分是对各种风险进行分类和评估的重要手段,它可以帮助组织更好地理解和应对各种风险。
不同的风险等级需要采取不同的管理策略和措施,因此组织需要根据自身情况和特点,科学合理地划分和评估风险等级,以确保组织的持续稳健发展。
安全风险点告知卡风险等级划分标准安全风险点告知卡风险等级划分标准一、引言安全风险点告知卡是企业在安全生产工作中常用的一种工具,用于记录安全风险点并制定相应的措施。
对于不同的安全风险点,应该有相应的风险等级划分标准,以便能够有针对性地进行管理和控制。
本文将针对安全风险点告知卡的风险等级划分标准进行详细的说明。
二、风险等级划分标准1. 风险等级划分标准的目的风险等级划分标准的目的在于根据不同的风险程度,确定相应的控制措施,从而减少事故和灾害的发生,保护员工和企业财产的安全。
2. 风险等级划分标准的原则风险等级划分标准应基于科学、合理、可操作的原则,包括以下几点:a) 风险概率和严重程度:对风险发生的概率和可能导致的严重程度进行评估。
b) 法律法规和标准要求:根据国家法律法规和相关标准要求,制定相应的风险等级划分标准。
c) 经验和专业知识:借鉴先进企业的经验和专业知识,结合本企业的实际情况进行划分。
3. 风险等级划分标准的级别风险等级划分标准通常分为三个级别:高风险、中风险和低风险。
4. 风险等级划分标准的具体要求a) 高风险- 高概率:具有较高的发生概率,随时可能发生事故或灾害。
- 严重后果:可能导致严重的人员伤亡、财产损失或环境污染。
- 要求高:执行控制措施的要求高,必须采取紧急、迅速、有效的措施进行控制。
- 需要上级领导参与:需要上级领导关注并参与决策和控制。
b) 中风险- 中等概率:具有一定的发生概率,可能会导致一定程度的人员伤亡、财产损失或环境污染。
- 一般后果:可能造成一定程度的人员伤亡、财产损失或环境污染。
- 一般要求:执行控制措施的要求一般,可以在一定时间内进行控制和解决。
- 需要相关部门负责人参与:需要相关部门负责人关注并参与决策和控制。
c) 低风险- 低概率:发生概率较低,一般情况下不会导致人员伤亡、财产损失或环境污染。
- 轻微后果:可能造成轻微的人员伤亡、财产损失或环境污染。
- 一般要求:执行控制措施的要求一般,可以在一定时间内进行控制和解决。
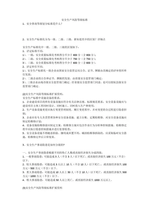
安全生产风险等级标准1、安全事故等级划分标准是什么?2、安全生产标准化分为一级、二级、三级,谁知道其中的区别?详细点安全生产标准化中一级、二级、三级的区别如下:1、评定标准不同:1)、一级:安全质量标准化考核得分不少于900分(含900分);2)、二级:安全质量标准化考核得分不少于750分(含750分);3)、三级:安全质量标准化考核得分不少于600分(含600分)。
2、评定单位不同:1)、安全生产标准化一级企业由国家安全监管总局公告,证书、牌匾由其确定的评审组织单位发放;2)、二级企业的公告和证书、牌匾的发放,由省级安全监管部门确定;3)、三级企业由地市级安全监管部门确定,经省级安全监管部门同意,也可以授权县级安全监管部门确定。
(2)安全生产风险等级标准扩展资料:安全生产标准中设施设备的要求:1、企业建设项目的所有设备设施应符合有关法律法规、标准规范要求;安全设备设施应与建设项目主体工程同时设计、同时施工、同时投入生产和使用;2、生产设备设施变更应执行变更管理制度,履行变更程序,并对变更的全过程进行隐患控制;3、企业应有专人负责管理各种安全设备设施,建立台账,定期检维修。
对安全设备设施应制定检维修计划;4、设备设施检维修前应制定方案。
检维修方案应包含作业行为分析和控制措施。
检维修过程中应执行隐患控制措施并进行监督检查;5、安全设备设施不得随意拆除、挪用或弃置不用;确因检维修拆除的,应采取临时安全措施,检维修完毕后立即复原。
3、安全生产事故隐患是如何分级的?一、安全生产事故隐患根据不同的伤亡人数或直接经济损失分成四级;1、一般事故隐患:可能造成3人(不含3人)以下死亡,或直接经济损失100万元(不含)以下。
2、较大事故隐患:可能造成3人以上10人(不含10人)以下死亡,,或直接经济损失100万元-500万元(不含)以下。
3、重大事故隐患:可能造成10人以上50人(不含10人)以下死亡,或直接经济损失500万元-1000万元(不含)以下。
第十一章国家风险11.1复习笔记一、国家风险概述1.国家风险的概念与特点(1)国家风险的内涵国家风险是指经济主体在与非本国居民进行国际经贸与金融往来时,由于国别政治、经济或社会形势变化而导致的外国资产价值的变化。
国家风险的范围比政治风险和主权风险更广,包含了这两种风险。
(2)国家风险的主要特点①国家风险是一种针对国外居民的国家经济主权行为,存在或产生于跨国的金融经贸活动中,属于国际之间经济交往的风险。
②国家风险是不受国外居民控制的并导致国际商务合同无法践约的可能性风险。
③国家风险是和国家主权有密切关系的风险,表现在东道国制定的有关法律、法令对外国投资者或外国经营者的一些不利规定或歧视待遇。
该风险源于东道国的法律和法规有强制执行性,这种风险非合同或契约条款所能改变或免除。
④国家风险是一种特殊的信用风险,它与债务人所在国的政治外交、经济金融、制度运营和社会安全等密切相关,是企业和个人无法控制的。
2.国家风险的构成(1)经济风险。
是指在对外投资活动中,由于东道国经济结构或经济增长率的显著变化导致的投资回报率降低的可能性。
(2)汇兑风险。
主要是在汇率上发生意想不到的不利变化。
(3)地域风险。
主要指在一个地区内部、一个行业交易伙伴之间或者具有相同认知特点的国家之间发生的溢出效应。
(4)社会风险。
是指在对外投资活动中受特定国家贫穷加剧、生存状况恶化、文化差异等因素,导致正常的生产无法进行,以致无法正常收回在该国的资产而遭受损失的风险。
(5)自然风险。
是指由于地震、海啸、瘟疫、干旱、洪水等自然灾害和突发事件所构成的海外资产损失的风险。
(6)主权风险。
主要是指一个政府代表不愿意或者无力承担还款义务或者背弃他的贷款担保承诺。
(7)政治风险。
是一国投资者(债权人)因对方国政权、领土、法律及政策等政治因素的变化而带来的风险。
政治风险包括如下几种:①国有化风险,是指东道国对外国资本实行国有化、征用或没收政策而给外国投资者造成的经济损失。
风险等级划分标准风险是指在特定环境下,某一事件或行为可能对目标造成损害的可能性和程度。
对于企业和个人而言,风险管理是非常重要的,它可以帮助我们识别、评估和应对各种风险,从而降低损失,保护自身利益。
而风险等级的划分标准则是评估风险程度的重要依据。
本文将从风险等级划分标准的角度出发,探讨风险管理的重要性以及风险等级划分的方法。
首先,风险等级划分标准是指根据风险的可能性和影响程度,将风险划分为不同的等级。
通常情况下,风险等级可以分为低风险、中风险、高风险和极高风险四个等级。
具体的划分标准可以根据不同的行业和领域进行调整,但一般都包括了对可能性和影响程度的评估。
其次,风险管理的重要性不言而喻。
在现代社会,风险无处不在,企业可能面临市场风险、信用风险、操作风险等,个人也可能面临健康风险、财务风险等。
如果没有有效的风险管理,就会面临巨大的损失。
因此,通过对风险的评估和等级划分,可以帮助企业和个人更好地认识风险,采取相应的措施进行防范和化解。
那么,如何进行风险等级的划分呢?首先,要对风险的可能性进行评估。
可能性可以分为低、中、高三个等级,根据事件发生的频率和概率来确定。
其次,要对风险的影响程度进行评估。
影响程度可以分为轻微、一般、严重三个等级,根据事件发生后对目标造成的损失程度来确定。
最后,根据可能性和影响程度的评估结果,将风险划分为相应的等级。
在实际操作中,可以采用风险矩阵来进行风险等级的划分。
风险矩阵是一种将可能性和影响程度两个维度结合起来的工具,通过将可能性和影响程度分别划分为不同的等级,然后将它们进行组合,就可以得到相应的风险等级。
这样的方法既直观又简单,适用于各种类型的风险评估。
总之,风险等级划分标准是风险管理的重要组成部分,它可以帮助我们更好地认识和评估风险,从而采取相应的措施进行防范和化解。
在实际操作中,我们可以根据具体情况,采用不同的方法进行风险等级的划分,但不管采用何种方法,都应该严谨、科学地进行评估,确保评估结果的准确性和可靠性。
全国疫情等级划分标准随着新冠疫情的持续发展,全国各地纷纷采取了不同的防控措施。
为了更科学、更有针对性地应对疫情,国家卫健委制定了全国疫情等级划分标准,以便对各地疫情进行分类管理。
本文将就全国疫情等级划分标准进行详细介绍,以便更好地了解和应对疫情。
一、等级划分依据。
全国疫情等级划分主要依据包括疫情传播速度、疫情暴发规模、疫情传播范围、社区传播风险等多个因素。
根据这些因素,将疫情划分为不同的等级,以便采取相应的防控措施。
二、等级划分标准。
1. 一级,严重疫情。
一级疫情为最高级别,主要表现为疫情传播速度快、暴发规模大、传播范围广、社区传播风险高等特点。
在一级疫情下,需要全面封控、大规模检测、隔离治疗等措施。
2. 二级,较重疫情。
二级疫情为较为严重的疫情等级,表现为疫情传播速度较快、暴发规模较大、传播范围较广、社区传播风险较高。
在二级疫情下,需要加强封控、扩大检测范围、加强医疗救治等措施。
3. 三级,一般疫情。
三级疫情为一般的疫情等级,表现为疫情传播速度一般、暴发规模较小、传播范围较局限、社区传播风险较低。
在三级疫情下,需要及时采取防控措施,控制疫情的进一步扩散。
4. 四级,低风险疫情。
四级疫情为最低级别,表现为疫情传播速度慢、暴发规模小、传播范围局限、社区传播风险极低。
在四级疫情下,可以适当放宽防控措施,但仍需保持警惕,防止疫情反弹。
三、应对措施。
针对不同等级的疫情,需要采取相应的应对措施。
一级疫情需要全面封控、大规模检测、隔离治疗;二级疫情需要加强封控、扩大检测范围、加强医疗救治;三级疫情需要及时采取防控措施,控制疫情的进一步扩散;四级疫情可以适当放宽防控措施,但仍需保持警惕。
四、总结。
全国疫情等级划分标准的制定,有助于科学应对疫情,采取有针对性的防控措施。
各地应根据疫情等级,科学制定防控策略,全力以赴抗击疫情,保障人民健康安全。
以上就是全国疫情等级划分标准的相关内容,希望对大家有所帮助。
让我们共同携手,共度难关,早日战胜疫情!。
安全风险分级管控四个等级安全风险管控分为四级:风险分级管控的基本原则是:风险越大,管控级别越高;上级负责管控的风险,下级必须负责管控,并逐级落实具体措施。
风险分为蓝色风险、黄色风险、橙色风险和红色风险四个等级(红色最高)。
安全风险分级管控就是指通过识别生产经营活动中存在的危险、有害因素,并运用定性或定量的统计分析方法确定其风险严重程度,进而确定风险控制的优先顺序和风险控制措施,以达到改善安全生产环境、减少和杜绝安全生产事故的目标而采取的措施和规定。
风险分级管控的基本原则就是:风险越大,管控级别越高;上级负责管理管控的风险,下级必须负责管理管控,并逐级全面落实具体措施。
风险分成蓝色风险、黄色风险、橙色风险和红色风险四个等级(红色最低)。
第三条︰安全生产风险管控与隐患治理工作应当坚持关口前移、源头管控、预防为主、综合治理的原则。
第四条﹐生产经营单位就是风险管控与隐患环境治理的责任主体,应完善全员安全生产责任制,明晰本单位主要负责人、分管负责人、其他负责人、各部门、各岗位及从业人员的责任,并确保安全生产资金投入。
依法设置安全生产管理机构的生产经营单位应成立安全总监(首席安全官),专职负责管理安全生产工作。
生产经营单位应当将风险管控与隐患治理教育培训纳入本单位安全生产教育培训计划,开展有针对性的教育和培训,确保从业人员知悉工作岗位和作业环境的风险因素、风险等级、防范措施、应急方法以及隐患排查治理的相关知识和技能。
生产经营单位应按照对齐、存有痕、方便快捷、新颖的原则,科学设计作业审核票(证)、生产作业现场马步军表中、知会卡(单)、工作流程图、申报牌(板)等各类安全生产管理工具,用作本单位各层级、各岗位的风险管控与隐患环境治理工作。
2、安全生产风险评估方法怎么选合适?安全评价方法分类现在在国内外已经明确提出并应用领域的不出几十种,几乎每种方法都存有较强的针对性,也就是说由于评价对象的多样性,因而也就明确提出许多种评价方法。
工程安全风险等级划分标准
工程安全风险等级的划分标准可以根据国家相关法律法规以及行业相关标准来确定。
下面是一个可能的标准示例:
1. 一般风险级别:指对于一般施工项目来说,可能产生的一般安全风险,包括高度压缩气体使用、高度危险化学品使用、高位气体、以及高度可燃物体等。
该等级的工程安全风险对人员身体健康或财产造成的可能影响较小。
2. 较大风险级别:指对于一般施工项目来说,可能产生的较大安全风险,包括高度高温区域使用、高度封闭工作区域、高度噪音区域、以及高度有害气体使用等。
该等级的工程安全风险对人员身体健康或财产造成的可能影响较大。
3. 严重风险级别:指对于特殊施工项目或特殊情况下,可能产生的严重安全风险,包括高度高压气体、高度剧毒化学品使用、高度放射性物质、以及高度易燃物体等。
该等级的工程安全风险对人员身体健康或财产造成的可能影响非常严重,甚至可能造成生命危险。
需要注意的是,具体的工程安全风险等级划分标准可以根据不同行业和具体项目的特点进行适当调整和确定。
环境风险分级分类标准环境风险分级分类标准是指对各种环境风险进行分类和分级,以便于对不同级别的风险进行针对性的管理和控制。
通过对环境风险进行分级分类,可以更好地了解和评估不同风险的重要性和紧迫性,从而采取相应的措施进行预防和治理。
下面将介绍一种常见的环境风险分级分类标准。
一般而言,环境风险可以分为四个级别:高风险、中风险、低风险和可接受风险。
具体的分类标准如下:1.高风险:指对环境造成严重危害,可能引发重大环境事故或导致严重环境问题的风险。
高风险通常具有以下特征:风险等级高、风险发生概率大、影响范围广、后果严重。
例如,核电厂、化工厂等高风险行业。
2.中风险:指对环境造成一定危害,可能引发中等程度的环境事故或导致一定程度的环境问题的风险。
中风险通常具有以下特征:风险等级适中、风险发生概率一般、影响范围较小、后果可控。
例如,一些化工企业、油气开采等中风险行业。
3.低风险:指对环境造成较小的危害,可能引发轻微的环境事故或导致轻微的环境问题的风险。
低风险通常具有以下特征:风险等级低、风险发生概率较低、影响范围小、后果可忽略。
例如,一些轻工业企业、商业办公场所等低风险行业。
4.可接受风险:指对环境造成极小的危害,风险几乎可以忽略不计的风险。
可接受风险通常具有以下特征:风险等级极低、风险发生概率非常低、影响范围极小、后果可以完全控制。
例如,一些文化教育机构、体育场馆等可接受风险行业。
需要注意的是,环境风险分级分类标准可能因国家、地区、行业等因素而有所不同。
在实际应用中,可以根据具体情况制定相应的分类标准,并结合风险评估、风险管理等方法进行具体的风险分析和控制。
总之,环境风险分级分类标准是对各种环境风险进行分类和分级的依据,可以帮助我们更好地了解和评估不同风险的重要性和紧迫性,从而采取相应的措施进行风险管理和控制。
通过科学合理地进行环境风险分级分类,可以更好地保护环境,减少环境风险带来的损害。
随着社会经济的快速发展,各类突发事件和自然灾害频发,给人民生命财产安全和社会稳定带来严重威胁。
为了提高应对突发事件的能力,保障人民群众生命财产安全,我国各地纷纷制定了应急预案。
应急预案风险等级分析是应急预案制定过程中的重要环节,对于指导应急响应行动具有重要意义。
一、应急预案风险等级划分根据《突发事件应对法》和《国家突发公共事件总体应急预案》,我国将突发事件风险等级划分为四个等级:特别重大(Ⅰ级)、重大(Ⅱ级)、较大(Ⅲ级)和一般(Ⅳ级)。
1. 特别重大(Ⅰ级):指造成特别重大人员伤亡、财产损失,严重破坏生态环境,对国家安全和社会稳定造成严重影响的事件。
2. 重大(Ⅱ级):指造成重大人员伤亡、财产损失,严重破坏生态环境,对国家安全和社会稳定造成较大影响的事件。
3. 较大(Ⅲ级):指造成较大人员伤亡、财产损失,对生态环境造成一定影响,对国家安全和社会稳定造成一定影响的事件。
4. 一般(Ⅳ级):指造成一定人员伤亡、财产损失,对生态环境造成轻微影响,对国家安全和社会稳定造成轻微影响的事件。
二、应急预案风险等级分析1. 评估风险因素:在应急预案风险等级分析中,首先要评估风险因素,包括自然灾害、事故灾难、公共卫生事件和社会安全事件等。
针对不同类型的风险因素,采取相应的评估方法,如定性分析、定量分析和模拟分析等。
2. 评估风险程度:根据风险因素对人员伤亡、财产损失、生态环境、国家安全和社会稳定等方面的影响程度,将风险划分为四个等级。
3. 评估风险概率:结合历史数据和气象、地质、水文等监测信息,评估风险发生的概率。
风险概率越高,风险等级越高。
4. 评估风险后果:评估风险发生后可能造成的损失,包括人员伤亡、财产损失、生态环境破坏等。
风险后果越严重,风险等级越高。
5. 综合评估:综合考虑风险因素、风险程度、风险概率和风险后果,确定风险等级。
三、应急预案风险等级应用1. 指导应急响应:根据风险等级,确定应急响应的级别和措施,确保应急响应的及时性和有效性。
一、特别重大环境风险特别重大环境风险是指可能对环境造成极其严重危害,影响范围广泛,后果严重,难以控制的环境风险。
具体包括以下情况:1. 因环境污染直接导致30人以上死亡或100人以上中毒或重伤;2. 因环境污染疏散、转移人员5万人以上;3. 因环境污染造成直接经济损失1亿元以上;4. 因环境污染造成区域生态功能丧失或该区域国家重点保护物种灭绝;5. 因环境污染造成设区的市级以上城市集中式饮用水水源地取水中断;6. 类放射源丢失、被盗、失控并造成大范围严重辐射污染后果;7. 放射性同位素和射线装置失控导致3人以上急性死亡;8. 放射性物质泄漏,造成大范围辐射污染后果;9. 造成重大跨国境影响的境内突发环境事件。
二、重大环境风险重大环境风险是指可能对环境造成严重危害,影响范围较大,后果较为严重,难以控制的环境风险。
具体包括以下情况:1. 因环境污染直接导致10人以上30人以下死亡或50人以上100人以下中毒或重伤;2. 因环境污染疏散、转移人员1万人以上5万人以下;3. 因环境污染造成直接经济损失2000万元以上1亿元以下;4. 因环境污染造成区域生态功能部分丧失或该区域国家重点保护野生动植物种群大批死亡;5. 因环境污染造成县级城市集中式饮用水水源地取水中断;6. 类放射源丢失、被盗;7. 放射性同位素和射线装置失控导致3人以下急性死亡或者10人以上急性重度放射病、局部器官残疾;8. 放射性物质泄漏,造成较大范围辐射污染。
三、较大环境风险较大环境风险是指可能对环境造成一定危害,影响范围较小,后果较为严重,可控性较低的环境风险。
具体包括以下情况:1. 因环境污染直接导致3人以下死亡或10人以下中毒或重伤;2. 因环境污染疏散、转移人员1000人以上1万人以下;3. 因环境污染造成直接经济损失1000万元以上2000万元以下;4. 因环境污染造成区域生态功能部分丧失或该区域国家重点保护野生动植物种群少量死亡;5. 因环境污染造成县级以下城市集中式饮用水水源地取水中断;6. 类放射源丢失、被盗,但未造成大范围辐射污染;7. 放射性同位素和射线装置失控导致3人以下急性死亡或10人以下急性重度放射病、局部器官残疾;8. 放射性物质泄漏,造成较小范围辐射污染。
中国出口信用保险公司根据和我国有
经济往来的各个国家的基本信息,分析了“政治状况及风险”,“经济形势及风险”,“投资状况及风险”,“双边经贸关系及风险”,做出了“总体风险评估”。
中信保的国家风险分析报告将国家风险等级
分为9等,级别越高,风险越高。
由这个国家风险等级中,可以看出:
a:信用最好的是欧洲的四个小国家:安道尔,列支敦士登,卢森堡,瑞士。
b:亚洲信用最好的国家是:日本和新加坡。
c:欧洲的主要发达国家,共13个,还有大洋洲的澳大利亚,以及北美的两个国家(美国、加拿大),和亚洲的日本和新加坡,这些是国家信用等级中,第二梯队的成员。
其中,澳大利亚是大洋洲信用最好的国家。
d:亚洲的香港、台湾地区,以及阿拉伯地区的科威特、阿联酋,和欧洲的塞浦路斯、希腊、冰岛、马耳他、葡萄牙,以及拉
美的波多黎各,大洋洲的新西兰,组成了第三梯队。
e:拉美的波多黎各是拉美地区信用最好的国别地区。
f:大洋洲除了澳大利亚和新西兰,其他国别地区的信誉都比较差,分别列于第7、第8高风险区域。
g:非洲的博茨瓦纳,毛里求斯,是非洲地区信誉最好的国别地区。
这两个非洲国家的信用等级,差不多相当于亚洲的韩国、以色列;欧洲的波兰、匈牙利、捷克,拉美的智利。
这个档次的国别风险是4级。
h:亚洲的印度、泰国,以及欧洲的4个前社会主义国家,还有拉美的6个国家,非洲的埃及、摩洛哥、南非、突尼斯,组成了国家风险的第五梯队。
国别风险为5级,这意味着国家风险水平中等偏高。
i:各大洲仍没有提到的其他国家和地区,都属于高风险区域。
特别是亚洲的阿富
汗和伊拉克,以及非洲的11个国家,是最高国家风险区域。