6.项目管理信息系统录入步骤(物资管理模块)
- 格式:doc
- 大小:1.43 MB
- 文档页数:16
中国中铁项目物资管理信息系统V7.0操作说明书中国中铁物资管理中心梦龙科技开发2015年3月目录第一部分:系统简介第二部分:集团公司级管理员操作手册第三部分:子分公司级管理员操作手册第四部分:项目部材料员操作手册第五部分:项目部工区材料员操作手册第六部分:项目部库管员操作手册(条码管理手册)第七部分:项目部司磅员操作手册第一部分系统简介为贯彻落实中国中铁股份公司全面预算管理和精细化管理的要求,进一步完善物资管理信息化建设,提高现场物资收发及核算信息化管理水平,中国中铁物资管理中心要求我公司对中国中铁项目物资管理信息系统进行全面升级,确定中国中铁项目物资管理信息系统V7.0、中国中铁电子商务系统、中国中铁ERP 系统基础数据共用中国中铁物资基础平台信息,通过物资过程控制等手段,延伸开发出条码管理子系统、物资过磅影像子系统,实现物资验收、盘点、发放的自动化,加强物资现场管理过程控制,实现现场物资管理实时化,满足各级管理部门工作要求。
中国中铁物资管理系统实施小组成员通过四年多时间的努力,中国中铁物资管理系统推广使用已取得比较好的效果,在中国中铁物资管理中心领导的安排下,这几年我公司技术人员深入项目部现场调研分析,发现在中国中铁各工程局物资管理普遍存在以下几方面的管理难点:1、在项目部层面物资管理难点有以下几个方面:A、项目部物资帐与实物不符,物资追溯难以建立;B、实物现场收发不规,发票滞后,预点收量大且不规,造成工程成本不真实;C、地材管理问题比较多,亏损比较普遍;D、砼超耗严重;E、项目部物资月度需用计划因受其他部门工作制约,不能按时编制提交;F、工程管理部门收方不及时,成本分析数据不能及时提供。
2、公司层管理难点有以下几个方面:A、因项目部不能及时提供物资需用计划,集中采购数量难以及时报送;B、供应商数量比较大,大宗物资及战略供应商集中供应物资数量难统计;C、以前大多采用分散式管理,管理层各种数据报表不能自动生成,各种消耗指标难以建立,不能给经营及管理工作提供比较及时、准确的数据;D、因项目部过程控制不严谨,导致公司成本分析不准确,精细化管理难以实现。
第六部分软件用户手册目录1引言 (5)1.1目的 (5)1.2范围 (5)1.3定义 (5)1.4参考资料 (5)2软件概述 (6)2.1文件列表 (6)2.2功能列表 (7)2.2.1操作指引 (7)2.3系统信息 (7)2.3.1系统登录 (7)2.4物品管理 (8)2.4.1物品入库 (8)2.4.2物品出库(先进先出) (12)2.4.3物品报废 (15)2.4.4物品盘点 (16)2.4.5期初数退货 (20)2.4.6单据重打 (21)2.4.7回填发票号 (21)2.4.8办理付款 (23)2.4.9库存浏览 (23)2.4.10入库查询 (25)2.4.11出库查询 (26)2.4.12外退查询 (26)2.4.13内退查询 (26)2.4.14报废查询 (26)2.4.15调价查询 (26)2.4.16盘盈盘亏查询 (26)2.4.17入库统计 (27)2.4.18已付款统计 (27)2.4.19发放统计 (27)2.4.20外退统计 (27)2.4.21内退统计 (27)2.4.22报废统计 (27)2.4.23购入内部分类统计 (27)2.4.24购入物品分类统计 (27)2.4.25发放内部分类统计 (28)2.4.26发放物品分类统计 (28)2.4.27物品收支明细 (28)2.4.28物品来源统计 (28)2.4.29物品盘点统计 (28)2.4.30出库明细统计 (28)2.4.31账务管理 (28)2.4.32账本浏览 (28)2.4.33物品明细账 (29)2.4.34盘点入账 (29)2.4.35账务汇总 (29)2.4.36月未结转 (29)2.4.37删除账本 (29)2.4.38采购计划 (29)2.4.39查询被删除物品 (39)2.4.40查询异常情况 (39)2.4.41生成报警报表 (39)2.4.42已被报警的物品查询 (39)2.4.43操作员 (39)2.4.44药库设置 (39)2.4.45仓库初始化 (39)2.4.46输入物品期初数 (40)2.4.47修改密码: (40)2.4.48更改药库: (40)2.4.49重新登录 (40)2.4.50退出仓库 (40)3常见故障处理 (40)3.1登录不成功 (40)3.1.1原因 (40)3.1.2解决办法 (41)3.2不能输入内容 (41)3.2.1原因 (41)3.2.2解决办法 (41)3.3系统不打印 (41)3.3.1原因 (41)3.3.2解决办法 (41)1引言1.1 目的本文档说明了XX医院信息系统物资信息管理子系统的用户操作及使用方法,它供XX公司的项目实施人员、医院的项目负责人和操作人员使用和参考。
物料管理的库存录入与库存汇总1. 引言物料管理是企业中非常重要的一项工作,对于企业来说,准确地记录和管理库存是保障正常生产运营的关键。
而库存录入和库存汇总是物料管理中的两个重要环节。
本文将介绍物料库存录入和库存汇总的相关内容,包括其定义、流程、操作步骤和注意事项。
2. 物料库存录入2.1 定义物料库存录入是指将新到货的物料信息录入到库存管理系统中的过程。
通过库存录入,可以及时更新库存信息,为后续的供应链管理提供准确的数据支持。
2.2 流程物料库存录入的一般流程如下:1.收货验货:将到货的物料进行验收,检查物料是否符合订单要求,并对物料进行质量检测。
2.录入物料信息:将验收通过的物料信息录入到库存管理系统中,包括物料编号、物料名称、规格型号、单位、单价等。
3.更新库存数量:根据实际验收到的物料数量更新库存数量,并进行库存锁定操作,防止重复录入或多出库存。
4.生成入库记录:生成入库记录,包括入库单号、入库日期、供应商信息等,并进行存档备查。
2.3 操作步骤物料库存录入的具体操作步骤如下:1.打开库存管理系统,进入物料管理模块。
2.点击“库存录入”按钮,进入录入界面。
3.输入物料编号、物料名称、规格型号等物料信息。
4.输入实际到货数量,并更新库存数量。
5.点击“保存”按钮,完成物料库存录入操作。
2.4 注意事项在进行物料库存录入时,需要注意以下事项:•确保收货验货的准确性和完整性,避免将不合格的物料录入库存。
•核对物料信息的准确性,避免录入错误的物料编号或名称。
•及时更新库存数量,避免库存数量与实际情况不符。
•确保入库记录的完整性和可追溯性,便于后续查阅和管理。
3. 库存汇总3.1 定义库存汇总是指将不同仓库、不同物料的库存信息进行统计和汇总的过程。
通过库存汇总,可以实时了解企业的库存情况,为库存管理和供应链计划提供依据。
3.2 流程库存汇总的一般流程如下:1.收集库存信息:从各个仓库获取物料的库存信息,包括物料编号、物料名称、规格型号、库存数量等。
项目管理信息系统录入步骤(材料)1、项目物资总需求计划:根据项目的预算书分部分项工程材料分析表填写材料类别与数量,须同预算清单一致,必须把各个空格填写完毕,备注空格是有需要时填写。
(备注:一个项目仅一单总需求计划,只录入一单即可,录入账号为材料员账号,如没有材料员账号,工长、技术负责人账号都行,提交一定是要项目经理的账号提交)详细操作步骤:1、点击→系统页面左边就会出现→点击→点击增加→点击右侧小方块,选择“基础、主体、装饰”(总需求计划是用在整个工程上,所以是从基础到装饰)→点击右侧小方块,表单编号会自动生成。
鼠标右键单击空白处选择“增加”,出现一个图框,点击“从企业资源库选材料”,如图:在“快速搜索”一栏输入所要录入的材料类别,如:普通混凝土、圆钢、线材、螺纹钢等,然后点击“查找”,如图:双击选中所要录入的材料规格,点击确定,或者单击选中所要录入的材料规格然后单击意思是选中下来,如图:(注:第一个意思是选中单项;第二个意思是全部选中;第三个意思是已选了材料,但是发现选错了,就点击不要的材料然后点击第三个图标即可;第四个意思是选了的材料都不想要,就点击第四个图标,实际依个人录入情况而定)“技术要求”:来源请参考材料群共享的“主要材料规范代码(新)”,复制粘贴群共享的“主要材料规范代码(新)”里的规范代码,填写方式用键盘复制粘贴,也可以用鼠标复制粘贴。
“数量、单价、金额”:输入完数量和单价,金额需要点击键盘上的方向键上下键就会自动跳出、或者用鼠标点击其他地方,金额也会自动跳出。
“主管和审核人”:填项目经理的名字。
“制单日期”:总需求计划的制单日期为开工时间前一个星期之内。
填写完毕后单击保存直至变为灰色即可保存成功,然后登陆项目经理的账号,点击打开需求总计划,点击“刷新”,刚才录入保存的表单就会跳出来了,打开确认无误提交即可,如有误,在录入的账号里修改后保存,再由项目经理的账号提交,最后在关键词一栏输入“需求总计划”,鼠标点击任何空白处,“保存”显示为黑色字体,再点击保存即可,2、项目物资需求计划:根据月度生产报量(工料分析)填写材料类别与数量,必须把各个空格填写完毕,下方长条备注空格是有需要时填写。
茂华公司物资管理系统流程系统运行前期准备工作1、材料计划编制部门、领用部门的录入2、工程项目的录入,工程项目的使用部门的设定。
3、物资计划系统中用户的录入(计划编制人员、计划审批人员),及程序权限、所属厂权限的设置。
4、计划审批路径的定义(包括路径名称的定义、各审批路径的人员组成及审批顺序)。
5、物资帐本(物资分类)的定义。
6、物资编码的增加、修改、删除。
7、物资部计划员、保管员及财务人员和有关物资主管领导的用户录入,及他们的程序权限、所属厂权限的设置。
8、计划员、保管员的物资帐本权限(物资管理范围的分工)的设置。
9、系统启用前财务月末结算的库存物资的原始库存的录入(各库存物资的数量、金额)。
10、物资计划编制审批的培训。
11、物资进销存各环节各有关人员的培训。
系统运行过程中有关事项1、关于紧急物资计划遇有紧急需要时,使用部门在电脑上编制材料计划(注明紧急计划以便计划员收到计划后提醒此物资可能已订货或供货)并提交后,即从电脑中打印计划,有关领导签字后交物资部门,先行订货送货,计划、采购、入库、出库等一切环节均按正常的工作流程办理。
2、朔州茂华物资系统配置物资程序的机器编号全集团统一,白芦01-20 东易21-40 万通源41-60 下梨园61-80,其它机器号作为机动,有关领导进行查询不进行入库出库操作使用99或98,注册后立即在系统中的“已注册机器号”中删除,以便可以重复使用。
进行入库操作(发票到达)的用户的机器号不能互相重复(含各矿间);出库操作(仓库发料)的用户的机器号不能互相重复(含各矿间)。
因为这些机器号用来生成出入库凭证,如果重复会造成系统数据混乱。
3、物资计划的用户号每矿预留300,集团领导1-100,白芦101-400 东易401-700 万通701-1000 下梨1001-13004、系统配置后,绝不允许修改系统已经定义的所属厂简称信息,如果修改则造成整个系统的瘫痪!!5、程序安装:用安装文件安装后,桌面上即有“物资计划”图标,双击此图标,系统会启动物资计划程序文件fact.exe,遇上服务器上程序更新时,双击此图标会提示“发现新程序,正在更新”,此时不要中断更新过程。
第1篇一、引言随着我国经济的快速发展,工程建设领域也呈现出蓬勃发展的态势。
工程项目管理作为工程建设过程中的核心环节,其重要性不言而喻。
为了提高工程项目管理的效率和质量,降低成本,确保工程项目的顺利实施,本文提出一套工程项目管理系统方案,旨在为工程项目管理者提供全面、高效、智能的管理工具。
二、系统概述1. 系统目标本系统旨在实现工程项目管理的数字化、信息化、智能化,提高工程项目管理的效率和质量,降低成本,确保工程项目的顺利实施。
2. 系统功能(1)项目管理:包括项目立项、项目计划、项目执行、项目监控、项目验收等环节。
(2)资源管理:包括人力资源、物资资源、设备资源、资金资源等。
(3)进度管理:包括项目进度计划、实际进度跟踪、进度调整等。
(4)质量管理:包括质量计划、质量控制、质量验收等。
(5)安全管理:包括安全计划、安全监控、安全事故处理等。
(6)合同管理:包括合同签订、合同变更、合同履行等。
(7)成本管理:包括成本预算、成本核算、成本分析等。
(8)风险管理:包括风险识别、风险评估、风险应对等。
三、系统架构1. 系统架构设计原则(1)模块化设计:将系统功能划分为多个模块,便于维护和扩展。
(2)分层设计:将系统分为表现层、业务逻辑层、数据访问层,提高系统可扩展性。
(3)松耦合设计:各模块之间采用松耦合设计,降低模块之间的依赖性。
2. 系统架构(1)表现层:负责用户界面展示,包括网页、手机APP等。
(2)业务逻辑层:负责处理业务逻辑,包括项目管理、资源管理、进度管理、质量管理、安全管理、合同管理、成本管理、风险管理等。
(3)数据访问层:负责与数据库进行交互,包括数据存储、数据查询、数据更新等。
(4)数据库层:存储系统数据,包括项目信息、资源信息、进度信息、质量信息、安全信息、合同信息、成本信息、风险信息等。
四、系统功能模块设计1. 项目管理模块(1)项目立项:录入项目基本信息,包括项目名称、项目类型、项目规模、项目地点等。
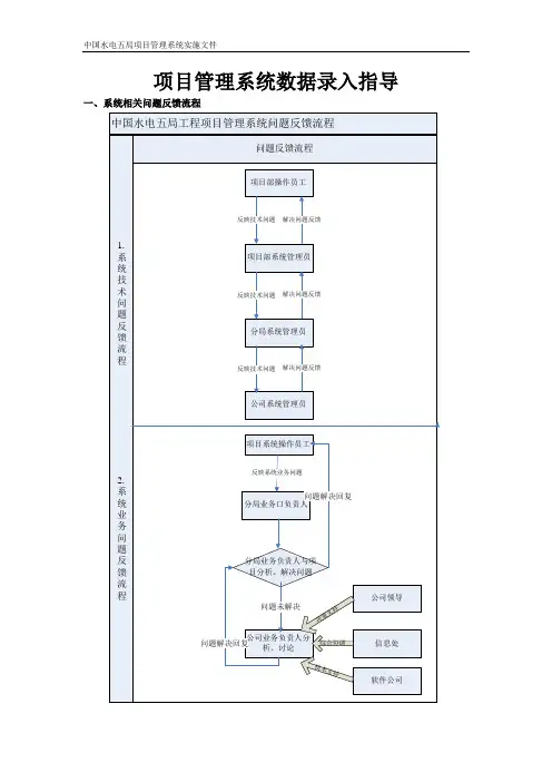
项目管理系统数据录入指导一、系统相关问题反馈流程二、系统级准备工作指导1、系统管理员1.1、检查并完善实施项目是否在系统中立项(立项位置:市场经营管理->项目立项),并且立项过程中是否添加相应合同标段信息;1.2、检查并完善立项后的项目的项目组织信息;1.3、检查并完善立项项目的人员信息;1.4、检查并完善立项项目的人员登录系统的账号;1.5、检查并完善立项项目的人员账号权限分配;1.6、及时在系统中发布项目相关新闻报道;(信息发布位置:办公自动化->信息发布->新闻发布);1.7、做好项目相关系统技术问题支持及反馈工作;1.8、做好项目相关业务部门协调及组织工作,负责数据录入督促及检查工作;1.9、做好项目相关业务业务流程检查提醒督办工作。
2、公司/分局业务负责人1.1、(设备物资部)公司/分局检查并完善各层级下的设备资产台帐信息(位置:企业资源库->设备资产管理->设备管理->设备资产卡);1.2、(设备物资部)公司/分局检查并完善各层级下的设备调拨单信息(位置:企业资源库->设备资产管理->设备管理->设备调拨);1.3、(设备物资部)公司/分局检查并完善系统资源库信息(位置:系统设置->企业资源管理->资源库);1.4、(设备物资部)公司/分局检查并完善系统供应商信息(位置:系统设置->企业资源管理->供应商管理);1.5、(经营部)公司/分局检查并完善系统分包商信息(位置:系统设置->企业资源管理->分包商管理);1.6、(财务部)公司/分局检查并完善系统费用科目信息(位置:系统设置->企业资源管理->费用科目);1.7、(工程部)公司/分局检查并完善工程项目立项信息(市场经营管理->项目立项);1.8、(市场部)公司/分局检查并完善项目市场签约信息(市场经营管理)。
三、项目各业务部门实施工作指导整体说明:项目各业务部门须严格按照相关序号进行数据录入工作。
关于物资管理系统操作流程的补充说明经过几个月的业务运行,有些物资管理人员对某些操作流程不是很熟练,现编写操作说明,以便在物资管理工作中提供方便。
一、采购退库【路径】:供应链→库存管理→入库业务→采购入库【操作1】:点击退库→采购订单退库【操作2】:查询条件输入为:采购公司是各个公司(如果是分收集结的业务采购公司是省公司),业务类型是各相应采购业务类型,点击“确定”。
【操作3】:双击选中要退货的采购订单,点击“确定”。
“保存”,“签字”。
【操作5】:如果是分收集结的集团财务结算完后,分公司财务成本计算,生成凭证。
二、关于存货中有停用字样的调整方法查询现存量,如发现现存量中有停用字样的存货,需要调整,调整步骤如下:1、查询停用存货的数量及金额查询存货收发存汇总表,将有停用字样的错误编码结余的存货金额与数量记录下来。
2、将停用存货的结余冲销将第一步记录下来的存货分别填制其他入库单,数量、金额填负数,以便将有停用字样的错误数据冲销。
3、将正确存货重新录入将第二步冲销存货所对应的正确存货分别填制其他入库单,数量、金额正常填制,以完成错误存货和正确存货的调整。
三、入库业务增加项目因业务需要,现将入库业务的单据中增加项目,各单位在操作时按如下规则进行。
1、以合同为源头的采购入库业务。
当采购业务以合同为源头时,则需在合同的表头项或采购订单的表体项进行项目录入。
当一个合同在签订时,里面包含了多个项目,则需在采购订单中录入项目。
2、以请购单为源头的采购入库业务。
当采购业务以请购单为源头时,则需在请购单或采购订单的表体进行项目录入。
3、其他入库业务。
如果为其他入库业务,则需在其他入库单中录入项目。
4、调拨入库业务。
如果为集团调拨业务,则可在调拨订单中录入项目,则调拨出库单和调拨入库单中同时带出项目。
但考虑到省公司的调拨出库项目可能与分(子)公司的调拨入库项目不一致,则可在调拨出库单及调拨入库单分别录入相应项目。
以上业务的项目控制点为采购订单、其他入库单及调拨入库单,即采购订单、其他入库单及调拨入库单必需录入项目,而合同、请购单、调拨订单则可以不录入项目。
目录物资管理模块流程 (2)物资管理操作流程 (2)物资管理数据录入流程 (3)工作流定义方法 (5)模块录入与设置 (10)中国中铁项目综合管理信息平台 (13)物资管理操作指导 (13)项目综合管理信息平台物资管理操作相关: (13)本平台物资管理操作前提: (14)物资管理操作流程指导 (15)操作说明 (17)●标准物资库管理 (17)●机构物资管理 (20)●供应商管理 (21)●计划管理 (26)●物资招标管理 (35)●物资采购合同 (37)●物资租赁合同 (39)●订单管理 (41)●物资入场登记单 (43)●质量验收单 (45)●收料管理 (46)●发料管理 (50)●物资租赁进退场记录 (54)●物资现场余料盘点 (56)●物资费用台帐 (57)●半成品管理 (60)●自有周转料管理 (63)●物资汇总查询 (68)物资报表查询系统&风险预警管理系统 (73)物资管理模块流程物资管理操作流程物资管理数据录入流程项目综合信息平台物资管理各协作部门数据录入流程涉及物资管理数据录入的部门有:合同成本部门、项目工程部、项目物资部,主要录入部门是项目物资部,整体录入流程如图。
上图图示如下:工作流定义方法注意:实际工作中涉及物资管理数据审批的部门有局物资部、项目公司、项目物资部等,按照平台报审流程操作,物资管理的绝大部分功能模块都需要定义提交审批的工作流,其中具体审批工作流暂时用自由流程定义(工作流管理方法如下),方便历史数据的短期内快速录入,规范的各部分固定流程可在后续工作中参照依据更新的说明书版本进行定义。
工作流管理工作流分为固定流程和自由流程。
固定流程事先定义流程节点,完全按照流程节点的顺序进行流程操作。
自由流程不必事先定义流程节点,业务提交时,任意指定下一审批人。
工作流的定义有两种方法:一是管理员直接定义本组织机构的工作流,二是将其他组织机构的工作流整体导出,形成一个文件,再将该文件导入至目标组织机构中。
综合项目管理系统物资管理操作说明宁波建工信息化小组2009年5月实用文档目录1基础信息说明 (3)2物资管理总体说明 (5)2.1总体物资流程图 (5)3详细操作介绍 (6)3.1、库存初始化 (6)3.1.1定义仓库 (6)3.1.2 启用库存管理期间 (7)3.1.3库存初始化余额增加 (8)3.1.4 结束初始化 (9)3.2物资业务管理 (11)3.2.1采购业务管理 (11)3.2.1.1 物资月度需用计划 (12)3.2.1.2 物资采购计划单 (13)3.2.1.3 采购订单 (14)3.2.1.4 采购收货(验收单) (15)3.2.1.5 采购入库单 (15)3.3.2 领料出库管理 (16)实用文档3.3.3周转材料管理 (17)4、需要准备的资料 (19)1基础信息说明为方便日常操作,特对系统中的小图形标示加以说明:图形说明图形说明保存打印预览刷新条件查询新增退出修改上翻、下翻实用文档实用文档删除提交查看添加行定位删除行打印查找物资的每张单据上都可以直接按F12查询即时库存。
2物资管理总体说明2.1总体物资流程图备注:一、通过项目总进度计划生成物资需要总计划;二、物资收货单(物资检验单),能记录检验的结果(合格数多少、不合格数量多少);最后可以统计供应商的供货信息情况(供应商所供货的清单以及合格数、不合格数);三、物资收货单生成采购入库单,入库单上的入库数量能直接取收货单上的合格数;四、对甲供材料通过其他出入库单进行量的管理实用文档3详细操作介绍3.1、库存初始化3.1.1定义仓库路径: 建筑工程管理→项目综合管理→物资管理-基础数据;实用文档实用文档新增后,输入必填的信息,仓库的编码为项目部的大写字母加流水号。
3.1.2 启用库存管理期间路径:系统平台-系统配置-系统状态配置库存管理也从2009年1月份开始启用。
当库存结束初始化之后,启用框会自动打上勾。
3.1.3库存初始化余额增加双击库存初始余额新增:增加录入栏位,可以点‘新增分录’,然后点物料编码或者点钟物料编码后按F7进行物料选择,可以讲拉住多行,或按CTRL挑选,然后按确定,被选中的物料信息就会被带出。
信息管理系统软件操作流程和注意事项
信息管理系统软件的操作流程如下:
1.登录系统:打开软件,输入用户名和密码登录系统。
2.系统首页:进入系统后,显示系统首页。
可以从首页上的菜单选择操作。
3.数据录入:根据系统设置,在菜单中选择“录入数据”选项,进入数据录入界面。
根据系统要求输入相应数据并保存。
4.数据查询:在菜单中选择“数据查询”选项,进入数据查询界面。
可以根据多个条件查询并显示相应数据。
5.数据修改:在查询结果页面中选择需要修改的数据,进行相应修改并保存。
6.数据删除:在查询结果页面中选择需要删除的数据,进行删除并保存。
7.数据导出:在数据查询界面或者查询结果页面,选择需要导出的数据,进行导出操作。
8.系统设置:在菜单中选择“系统设置”选项,进入系统设置界面。
可以进行系统配置、权限设置等操作。
注意事项:
1. 在录入数据时,需要注意数据的准确性、完整性和规范性。
2. 在查询数据时,要注意选择正确的查询条件,以保证查询结果的准确性。
3. 在操作数据时,需要保证数据的安全性和完整性,防止误操作或者恶意修改。
4. 在使用软件时,要遵守相关的法律法规和公司规定,不得利用软件进行违法乱纪的活动。
5. 需要定期备份数据,以防止数据丢失或者意外损坏。
6. 需要对软件进行定期维护和更新,以确保软件的稳定性和功能完整性。
物资管理系统使用说明一、前言物资管理系统是一款用于企业、学校、团体等组织机构进行物资管理的软件。
本说明将介绍该软件的使用方法及要点。
二、使用方法1. 登录打开物资管理系统后,用户需要输入正确的用户名和密码才能成功登录系统。
如果是第一次使用,请先联系管理员获取账号信息。
2. 物资添加添加物资是使用该系统的首要任务。
使用该系统可以实现对各类物资的添加,包括库存物资、消耗品、设备等。
添加物资时需要填写物资名称、规格型号、数量、存放位置、保管员等相关信息。
3. 物资查询该系统提供了多种查询方式,包括按物资名称、物资编号、规格型号等进行查询。
查询结果将显示该物资的所有信息,包括数量、存放位置、保管员等。
4. 物资借还该系统可以记录物资的借出和归还情况。
借出时需要填写借出人姓名、单位、联系电话等信息,归还时需要填写归还时间和备注等信息。
同时,该系统还提供了逾期未归还物资的提醒功能,有效提高了借还物资的效率。
5. 物资出库在物资出库时,用户需要先进行申请。
在审核通过后,才能进行出库操作。
系统会根据库存情况进行判断,如果库存不足,则无法出库。
出库成功后,系统会相应减少库存数量。
6. 报废处理当一个物资已经无法继续使用时,用户可以进行报废处理。
在报废前,用户需要填写报废原因、报废时间、报废人员等信息,系统会记录这些信息以便日后查询。
三、注意事项•登录密码需要定期更换,以保证系统安全性;•使用该系统时,应该确保输入的信息准确无误,以免给物资管理带来不必要的麻烦;•物资库存不足时,用户要及时补充,避免出现物资紧张现象;•物资的借还要尽量按照规定流程进行,不得随意更改。
四、总结物资管理系统是一款非常实用的工具,它可以提高物资管理效率,降低管理成本。
通过本说明,您可以了解到该系统的主要功能、使用方法、注意事项等重要信息,相信可以帮助您更加有效地运用该系统。
如有疑问,欢迎随时与我们联系。
一、安全达标联合检查模块录入的流程
第一步:项目安全责任划分选择规范添加“中建三局安全生产检查标准”保存
第二步:项目达标联合检查新增检查规范选择“中建三局安全生产检查标准”
第三步:按汇总表11项内容逐项录入分值录入各分项评定分值保存
备注:此模块录入结合月度检查评分情况对应录入,各分项评定分值录入完毕后,评定分数将自动汇总。
二、安全培训记录模块录入的流程
步骤:安全培训记录入场三级教育增加人员录入人员信息保存
备注:人员信息应逐条录入,便于以后查询。
三、施工安全日志模块录入的流程步骤:施工安全日志新增增加检查部位录入检查部位相关信息保存
备注:施工安全日志直接录入,避免扫描件上传。
中国中铁项目综合管理信息平台物资部分录入注意事项由于中国中铁项目综合管理信息平台,是在8月中旬才开始学习,局里要求各公司项目在9月初就要运行.各公司以前从未接触过该软件,在如此短的时间里各公司项目很难熟练掌握该软件,再加上软件本身并不完善,对我们的录入工作也有一定影响.为了让大家更好的掌握该软件物资部分录入的工作.本人在对软件学习以后,对物资录入部分有一点心得,现录下供大家共同学习,并希望各位领导指导.1.熟悉本平台系统的物资管理模块操作说明书《物资管理》和《成本管理》(原说明书)和物资管理操作说明,同时了解其他模块的运作流程概况2. 按照操作说明录入基本供应商信息,并在操作流程中对供应商信息依照操作说明进行评价3因是网络服务器载体,故所有操作一经成功提交均不能修改以及删除,为不可逆过程,同时大量明细数据在录入过程中应该及时保存,避免因超时登陆而丢失辛苦录入的数据,如:4.物资部门的数据录入从录入供应商机构物资库基础数据开始(在这里视定义工作流这项工作已经由各项目网管先期完成.)5.工程部门合同部门成本计划分解成本计划编制影响:大宗料备料计划、其他料备料计划;项目作业队、项目作业队参与成本工作分解影响:领料单。
所以在物资部门做大综料备计划以前需由工程部合同部先期完成成本计划分解,成本计划编制和项目作业队、项目作业队参与成本工作分解.6. 在工程部门合同部门完成成本计划分解成本计划编制以后开始大宗料备料计划编制(或其它材料备料计划) 大宗料备料计划(或其它材料备料计划)计划名称同成本计划编制名称需注意的是计划副表增加计划明细的时候必须先选择树节点,才可以增加计划明细.7.大综料备料计划(或其它材料备料计划) 完成以后下一流程是需招标采购计划;已招标采购计划;物资租赁计划;物资调拨计划(或其它材料采购计划);我们可以在主表上方看到前置工作和后继工作.(每一流程都会提示,如没有提示表明没有前置工作或后继工作)8.需招标采购计划(或其它材料采购计划)计划名称同大宗料备料计划(或其它材料备料计划)名称,需招标采购计划建好以后,增加副表需招标物资采购明细(或计划明细) 这里的数量只能小于或等于大宗料备料计划数量.其它材料一般是指零星材料,单位是(批)而它的单价(金额)就是在编制成本计划时其它材料费里面的计划金额9.物资招标管理名称应为招标物资的具体名称.建好主表以后,增加副表的物资招标明细这里注意在物资招标明细里面(红色圈)增加物资计划的种类,在物资招标明细汇总里面(紫色圈)对各类物资进行厂家报价.在厂家报价副表里点增加在子副表里选择合格供应商并填写单价只有对各类物资进行厂家报价以后才可以对该物资提交审批.10.物资采购合同(或物资采购订单)名称为材料的具体名称,可以在物资采购合同副表里面增加合同的附件11.物资入场登记名称为材料的具体名称,这里需要注意的是大综物资入场登记是在入场登记的子副表选择物资采购合同里面,而如果是其他材料入场登记则是在选择物资采购订单里面.另外需要注意的是供货商的选择必需是和前面物资采购合同(或物资采购订单)里面所选供应商一致.否则添加入场单明细的时候就找不到入场物资。
第一章绪论1.1系统概述物资信息管理系统通过对物资基本信息,物资入库、出库信息进行输入、修改、查询等处理手段以达到实时查询、浏览物资余额的目的,从而及时补货,合理安排生产活动。
物资入库出库管理操作是一项繁杂的工作。
面对种类繁多的数据,手工处理方式已经很难跟上现代化管理的步伐。
尤其是计算机及通讯技术的飞速发展,物资入库出库管理工作更有必要进行革新,采用更为简单的操作。
尽快改变传统的管理模式,运用现代化手段进行科学管理,已经成为物资入库出库管理操作亟待解决的问题。
随着计算机技术的迅猛发展,计算机已经渗透到各行各业。
以前的办公方式很传统,也很古老。
纷繁的数据,人就象成了机器,举个例子:一件物资信息有属性信息、供应商信息、供应日期信息、存放仓库信息、经办人信息等等,最少也有十几条记录,而仓库中物资纷繁复杂,如此一算,总共能有多少记录,又要多少纸张来记录呢?更麻烦的是,如果要查某件物资的信息,便只能通过一本本的翻,费时费力。
我们这个系统就是为解决上述问题而开发的,它提供了数据的统一输入,方便的查询功能,用此系统,你能随时快速的调出某个物资的信息。
本系统以Windows 2000作为用户操作平台,以单机作为开发平台。
支持从物资的入库出库管理的实际流程出发,将所有数据处理集成在一起,实现真正数据共享,彻底解决数据安全性问题。
并自动处理各种统计信息,从而最大限度地减轻管理人员的工作负担1.2项目的背景与意义自1946年人类第一台计算机(ENIAC)问世以来,50多年过去了,计算机的软硬件发展日新月异,突飞猛进。
以个人电脑为例,硬件方面,以CPU、内存、硬盘为代表,CPU已发展到当今的P4 2.8GHZ,PⅢ和PⅡ已淡出历史舞台,成为昨日黄花;512M DDR内存,120G以上的7200转硬盘已成为标准配置。
如此高性能的配置,就是和5年之前相比,也不知高出了多少倍。
软件方面,已经从当初晦涩难懂的机器语言、汇编语言过渡到今天的第四代语言甚至第五代语言,第四代语言(4GL)是完全非过程化的语言,这种语言只要求用户指明将要干什么,而无需指明怎么干,如何做这一工作,则完全交给软件模块来自动处理,大大提高了软件的开发效率和软件质量,使软件开发人员从繁重的脑力、体力劳动中解脱出来。
物资管理系统操作方法包括
以下是物资管理系统的常见操作方法:
1. 登录系统:用户输入用户名和密码,通过验证后进入系统。
2. 添加物资:选择添加物资功能,填写物资的相关信息,如名称、型号、数量、购买日期等,保存信息后物资被成功添加到系统中。
3. 查询物资:可以根据物资的名称、型号、购买日期等关键字进行物资的查询,系统会显示查询结果。
4. 修改物资信息:可以修改物资的名称、型号、数量、购买日期等信息,并保存修改后的信息。
5. 删除物资:选择要删除的物资,点击删除按钮,确认删除后,物资将从系统中移除。
6. 借出物资:选择要借出的物资,输入借出人的信息,并记录借出日期和归还日期,点击确认后物资被标记为借出状态。
7. 归还物资:选择要归还的物资,输入归还人的信息,并记录归还日期,点击确认后物资被标记为可借状态。
8. 统计报表:系统可以根据设定的条件生成物资的统计报表,如物资总数、借出物资数量、剩余物资数量等。
9. 导出数据:将系统中的数据导出为Excel或文本文件,方便进行备份或导入到其他系统中。
10.备份与恢复:定期进行物资管理系统的数据备份,以防止数据丢失,需要时可以从备份中恢复数据。
以上是一些常见的物资管理系统操作方法,具体操作步骤可能会根据不同的系统而有所差异。
PM项目管理系统信息录入操作指南(注意:凡是后面提到的上传附件,单张图片大小不得超过200KB,电子文档或压缩文件不限制,但文档内的图片也必须控制在200KB内。
)一、综合规划1、工程概况:按填写框要求填入相应的内容。
2、项目组织:增加填入项目管理人员名单,备注栏填上岗证书号。
然后发流程审批。
项目组织图:导入项目组织图,组织图中各岗位人员要与项目组织中的人员相对应。
3、项目目标:在各框内填入相应的各类目标,上传目标附件。
二、合同管理1、基本信息:各填写框内填入相应的信息,并要附件中上传施工总承包合同。
2、变更签证:把现场产生的技术核定单或变理签证单及时增加并上传附件。
3、合同计量:从开工当月开始,把每月产生的实际产值报表按内容录入,并上传经监理或业主确认的产值证明。
(每月都应有计量)4、合同支付:如果有预付款的,在预付款栏中录入预付款的相关信息。
无预付款的,预付款栏不用填。
发生业主支付进度款时,在进度款栏中录入相应的信息。
(进度款不一定每月都要录入,有支付时录入,无支付的月份不用录入)5、履约管理(履约检查):每月对业主的合同履行情况进行一次检查,检查内容可包含:进度款支付、签证单签复等内容,并分析原因,采取对应措施。
6、合同报表:系统自动产生。
三、成本管理1、成本单元:一级目录划分:群体工程可按照单体工程(楼号或某几个就近楼号组成一个单元)划分,其他也可以根据分部工程划分。
(具体成本单元设置可咨询分公司经营科或集团经营部)二级目录划分:按:人工费、材料费、机械费、分包成本、其他直接费、间接费、税金进行分配。
(红色字体的4项成本科目为必须)2、合同预算:按照投标预算录入。
(其中:其他直接费、间接费、税金录入时,单价为1,数量为预算书的实际金额。
)3、目标成本:直接录入系数(目标成本指的是企业管理费,一般只要录入系数0.975),点生成按钮。
然后打开税金栏明细,把单价改为1。
(因为税金不能打折)4、计划成本:操作同目标成本。
项目管理信息系统录入步骤(材料)1、项目物资总需求计划:根据项目的预算书分部分项工程材料分析表填写材料类别与数量,须同预算清单一致,必须把各个空格填写完毕,备注空格是有需要时填写。
(备注:一个项目仅一单总需求计划,只录入一单即可,录入账号为材料员账号,如没有材料员账号,工长、技术负责人账号都行,提交一定是要项目经理的账号提交)详细操作步骤:1、点击→系统页面左边就会出现→点击→点击增加→点击右侧小方块,选择“基础、主体、装饰”(总需求计划是用在整个工程上,所以是从基础到装饰)→点击右侧小方块,表单编号会自动生成。
鼠标右键单击空白处选择“增加”,出现一个图框,点击“从企业资源库选材料”,如图:在“快速搜索”一栏输入所要录入的材料类别,如:普通混凝土、圆钢、线材、螺纹钢等,然后点击“查找”,如图:双击选中所要录入的材料规格,点击确定,或者单击选中所要录入的材料规格然后单击意思是选中下来,如图:(注:第一个意思是选中单项;第二个意思是全部选中;第三个意思是已选了材料,但是发现选错了,就点击不要的材料然后点击第三个图标即可;第四个意思是选了的材料都不想要,就点击第四个图标,实际依个人录入情况而定)“技术要求”:来源请参考材料群共享的“主要材料规范代码(新)”,复制粘贴群共享的“主要材料规范代码(新)”里的规范代码,填写方式用键盘复制粘贴,也可以用鼠标复制粘贴。
“数量、单价、金额”:输入完数量和单价,金额需要点击键盘上的方向键上下键就会自动跳出、或者用鼠标点击其他地方,金额也会自动跳出。
“主管和审核人”:填项目经理的名字。
“制单日期”:总需求计划的制单日期为开工时间前一个星期之内。
填写完毕后单击保存直至变为灰色即可保存成功,然后登陆项目经理的账号,点击打开需求总计划,点击“刷新”,刚才录入保存的表单就会跳出来了,打开确认无误提交即可,如有误,在录入的账号里修改后保存,再由项目经理的账号提交,最后在关键词一栏输入“需求总计划”,鼠标点击任何空白处,“保存”显示为黑色字体,再点击保存即可,2、项目物资需求计划:根据月度生产报量(工料分析)填写材料类别与数量,必须把各个空格填写完毕,下方长条备注空格是有需要时填写。
(备注:每月的物资需求计划应该是上个月的月底录入的(25日至30日),如果有的项目上个月月底没有录入,而是本月底补录系统,那就可以直接统计好当月各类物资各规格的总量,适当增加点量即可,按类别录入,一类材料录入一单,每个月都要录入,例如:钢材需求计划、混凝土需求计划、水泥需求计划等。
)详细操作步骤:1、单击→点击“增加”→“用料部位”:按录入的月份现场施工进度来选择,如:基础、主体、装饰等;选择材料的方法同上(总需求计划),右键增加,选好材料的类别及规格。
“技术质量要求”:复制粘贴群共享的“主要材料规范代码(新)”里的规范代码。
“需求数量”:当月的所有进场的某种材料,如钢材、混凝土等,同规格的所有数量加在一起,再在这个数量上适当增加一点量即可。
“供货时间”:根据各规格实际进场的时间(第一批到场的时间为准),供货批量都填1。
“主管、审核人”:填项目经理。
“制单日期”:每月的物资需求计划应该是在上个月的月底录入,所以可以在25日至30日之间选填一个日期。
填写完毕后单击保存直至变为灰色即可保存成功,然后登陆项目经理的账号,点击“刷新”,点击打开项目物资需求计划,确认无误提交即可,如有误,在录入的账号里修改后保存,再由项目经理的账号提交,提交一单需求计划紧接着做采购计划。
然后在关键词一栏输入关键词,格式:年-月-材料类别,鼠标点击任何空白处,“保存”显示为黑色字体,再点击保存即可,3、项目物资采购计划:在录入项目物资采购计划之前,需先做好纸质的“—年—月物资需用(采购)计划表”,(该表到群共享“材料标准化管理资料”文件夹里去查找采购计划的表格,按照项目的真实情况做好采购计划,打印出来叫项目经理签字,然后扫描或者拍照,存在电脑里备用。
)然后再开始做项目物资采购计划的系统录入工作。
提交一单需求计划就紧接着做采购计划,目的是为了录入采购计划的时候不会混乱,采购计划的由来是提交了需求计划就会自动生成的。
详细操作步骤:“拟用单位工程”:需要手输。
“表单编号”:点击小方框自动生成。
这些内容是鼠标单击右键点增加,把之前提交了的需求计划的材料全部选下来,然后点击确定。
其次需要输入的有:(手输或者用鼠标复制粘贴)(数量需要修改,修改成和实际统计出来的数量一致,单价看清楚材料的规格来填写,因为采购计划里的数据和需求计划里的数据的顺序不一致,填写完数量和单价后金额会自动生成。
)“采购经办、编制人、材料主管”:填材料采购员、材料保管员,他们可以是同一个人。
“审核人”:填项目经理。
“制单日期”:每月的物资需求计划也是上个月的月底录入的,所以应该在需求计划的制单日期之后2到3天内即可。
填写完毕检查无误后,把原来保存在电脑里,对应的纸质“—年—月物资需用(采购)计划表”扫描件,上传到系统里物资采购计划表单的“附件”里(注:纸质版的采购计划和录进系统里的内容要一致,切记!),点击保存,然后就去项目经理的账号提交。
提交完后填写关键词,关键词的格式和需求计划一致,为:“年-月-材料类别”,最后保存。
4、验收单(所有材料必须选择合同,与后面的材料结算相关联):录入提交完一个月的需求计划和采购计划,进行现场验收(对材料的一个外观和数量的验收),按照实际进场的材料,分种类、按日期来进行录入(一种材料分几个日期进料,就录入几单,不能合在一单里)。
详细操作步骤:点击增加“制单日期”:录入的材料是什么时间进场验收的就选择什么时间。
“表单编号”:点击小方框自动生成。
“供应方式”:大都供方的就选择“集中采购”,其余的供方选择“项目部自采”。
“合同编码”:验收的是什么材料就选择相应材料的合同。
“运输单位及车号”:可不填。
“拟用单位工程”:按照工程进度选择。
按进场日期、材料类别选择好材料,材质一栏可直接在方框里选择,送货数量和验收数量一致,输入完单价,金额可按方向键上下键即可自动跳出。
“验收依据”:也就是质量要求,复制粘贴群共享的“主要材料规范代码(新)”里的规范代码“外观”:复制粘贴群共享“主要材料规范代码(新)”里“外观描述”下的相应内容“验收意见”:统一填写“同意进场”。
“材料主办、收料人、送货人”:填写相应人员名字,“质检员”:填写挂证人的名字。
最后确认无误,保存,然后就去项目经理的账号提交。
提交完后填写关键词,关键词的格式的为“年-月-日材料类别”。
(注:可录入完一个月的验收单,先保存,再一单单的提交,或者是提交一单验收单接着做入库单,不能同时提交几单验收单,原因会在入库单操作步骤里说明。
)5、入库单(验收合格后就入库,入库意思就是把买到的材料放进材料仓库里)注:系统升级后,收料单改为入库单,意思一样。
在录入入库单之前,需先做好纸质的“物资入库单”,(该单到群共享“材料标准化管理资料”文件夹里去查找物资入库单的表格,按照项目的真实情况做好物资入库单,打印出来叫项目经理签字,然后扫描或者拍照,存在电脑里备用。
)然后再开始做入库单的系统录入工作。
详细操作步骤:点击增加,“验收单号”:这里要特别注意,之前在验收单操作步骤里说的,提交一单验收单和同时提交几单验收单的区别,提交一单验收单后做入库单的时候,在选择“验收单号”里只出现一个单号,就是之前提交的那单验收单的数据,就可以直接选择;如果是提交了一单以上的验收单然后做入库单的时候,在选择验收单号时会出现几个单号,会出现录入混乱,分不清哪单验收单对应哪单入库单的情况。
请按照提交一单验收单再做入库单的这个方法来进行录入。
灰色字体部分是选择好验收单号就会自动产生的。
“制单日期”:和提交的那单验收单的制单日期相同这个数据也是选择完验收单号会自动产生的数据。
然后把其他人员姓名填写完毕,送料人和验收单里的送货人是同一个人。
填写完毕检查无误后,把原来保存在电脑里,对应的纸质“物资入库单”扫描件,上传到系统里入库单的“附件”里(注:纸质版的入库单和录进系统里的入库单时间、数据要对得上,内容要一致,切记!),点击保存,然后就去项目经理的账号提交。
提交完后填写关键词,关键词的格式的为“年-月-日材料类别”,最后保存。
6、领料单:把一个月的验收单和入库单提交后(用项目经理的账号提交),才能在仓库里面产生数据,然后才能进行领料。
详细操作步骤:点击增加“仓库名称”:也就是项目名称,然后点击表单编号。
“合同编码”:就是劳务合同,项目签订了劳务合同,才能选择,才能进行领料单的录入。
选择了合同编码,领料单位和委托书编号即可自动跳出。
选择用料部位,专业按照工程类别来选择。
然后进行领料,在仓库里面选,右键新增,同一天的同种材料类别的可以录在一单,可以点击入库日期那栏,系统会自动按时间先后顺序排序,可方便选择。
“制单日期”:就是领料时的入库日期(混凝土要当天进场验收当天领完料,故混凝土领料单的制单日期就是入库日期,其余材料的领料单制单日期可在入库日期之后也可以是当天,根据工地情况而定,还要记住:除了混凝土以外的材料,领料的时候要适当留点库存,就是在选完材料之后在这里修改,修改成比原来的小就可以了,因为除了混凝土以外,一般当天进场的材料不会在一天内领完,适当留点库存给下个月领。
钢材的领料:钢材录入的数量是有小数点,至少2到3位,所以领料留库存的时候也要修改成2到3位小数。
把其余的人员填写完毕,领料人是项目各施工队长的名字,比如钢筋队队长、混凝土队长等。
然后确认无误后点击保存,然后用项目经理的帐号提交。
(注意:领料单也是做好一单马上提交一单,因为提交完一单,就不会出现在仓库里,也就不会影响下一单的领料,一直领完一个月的材料为止。
)最后把关键词补齐,格式和验收单、入库单相同。
7、物资清查表:提交完一个月的领料单后接着做清查,为每个月月末(固定25号)项目物资盘点,盘点当月的验收数量,然后领完之后剩下的数量的一个盘点(如果盘点的时候账面数和盘存数有出入,应该在盈亏原因里面填写原因)详细操作步骤:点击增加“制单日期”:为当月的25号。
仓库名称先选择好,申报单位自动跳出,然后才点击表单编号。
在材料栏里面右键点击“从仓库选材料”,把仓库里面所有的材料全部选下来,然后补齐其他人员的姓名。
最后保存,用项目经理的账号提交,修改关键词,关键词格式为:年-月(注意:物资清查表每个月只做一单)8、供应商材料结算、付款审批表(新):在“预结算管理”模块里的“材料设备款结算(新)”里进行,每个月办理一次结算,才能付款给供方,结算日期为月末。
(注:因为系统升级,请在新的材料设备款结算单里面录入,旧的结算单只用于查看,不可录入资料)详细操作步骤:点击增加“请款时间”:月末;“结算月份”:和请款时间同月。