西北工业大学模电实验报告
- 格式:doc
- 大小:2.45 MB
- 文档页数:36
模拟CMOS集成电路实验一一、PPT示例执行示例中的仿真程序,给出仿真结果。
并在NMOS的栅源电压为1.2V时,PMOS源栅电压等于1.2V时,分别仿真得出二者漏电流特性曲线。
这种情况下,手工计算出对于NMOS,当VDS=1V时漏电流、跨导的值;对于PMOS VSD=1V 时漏电流、跨导的值。
并与仿真结果比较。
沟道长度设置为1u,观察器件的漏电流有怎样的变化?A.示例MOS管IV 漏电流特性曲线1. Hspice仿真SP文件如下:.title MOS IV characters**************model NMOS************************.MODEL NMOS NMOS (+LEVEL=1 VT0=0.7 GAMMA=0.45 PHI=0.9+NSUB=9e+14 LD=0.08e-6 U0=350 LAMBDA=0.1+TOX=9e-9 PB=0.9 CJ=0.56e-3 CJSW=0.35e-11+MJ=0.45 MJSW=0.2 CGDO=0.4e-9 JS=1.0e-8)**************model PMOS************************.MODEL PMOS PMOS (+LEVEL=1 VT0=-0.8 GAMMA=0.4 PHI=0.8+NSUB=5e+14 LD=0.09e-6 U0=100 LAMBDA=0.2+TOX=9e-9 PB=0.9 CJ=0.94e-3 CJSW=0.32e-11+MJ=0.5 MJSW=0.3 CGDO=0.3e-9 JS=0.5e-8)**************************************************************netlist***************************M1 DN GN SN BN NMOS W=1u L=0.5uM2 DP GP SP BP PMOS W=1u L=0.5u**************source****************************VDSN DN SN 0VGSN GN SN 0VSN SN 0 0VBN BN 0 0VSDP SP DP 0VSGP SP GP 0VSP SP 0 3.3VBP BP 0 3.3**************analysis**************************.DC VDSN 0 3.3 0.05 sweep VGSN 0 3 0.5.DC VSDP 3.3 0 0.05 sweep VGSN 0 3 0.5.probe i(M1) i(M2) lx7(M1) lx7(M2) .end2.仿真图B. NMOS的栅源电压为1.2V,PMOS源栅电压等于1.2V, 漏电流特性曲线1. Hspice仿真SP文件.title MOS IV characters**************model NMOS************************.MODEL NMOS NMOS (+LEVEL=1 VT0=0.7 GAMMA=0.45 PHI=0.9+NSUB=9e+14 LD=0.08e-6 U0=350 LAMBDA=0.1+TOX=9e-9 PB=0.9 CJ=0.56e-3 CJSW=0.35e-11+MJ=0.45 MJSW=0.2 CGDO=0.4e-9 JS=1.0e-8)**************model PMOS************************.MODEL PMOS PMOS (+LEVEL=1 VT0=-0.8 GAMMA=0.4 PHI=0.8+NSUB=5e+14 LD=0.09e-6 U0=100 LAMBDA=0.2+TOX=9e-9 PB=0.9 CJ=0.94e-3 CJSW=0.32e-11+MJ=0.5 MJSW=0.3 CGDO=0.3e-9 JS=0.5e-8)**************************************************************netlist***************************M1 DN GN SN BN NMOS W=1u L=0.5uM2 DP GP SP BP PMOS W=1u L=0.5u**************source****************************VDSN DN SN 0VGSN GN SN 1.2VSN SN 0 0VBN BN 0 0VSDP SP DP 0VSGP SP GP 1.2VSP SP 0 3.3VBP BP 0 3.3**************analysis**************************.DC VDSN 0 3.3 0.05.DC VSDP 3.3 0 0.05.probe i(M1) i(M2).end2.仿真图3.手工计算与分析○1对于NMOS :7.0,350u 9.02,45.01.00=====TH n F V ,,φγλ当GS V =1.2V ,DS V =1V 时,NMOS 工作在饱和区,则有:21()(1)2'D n OX GS TH DS W I C V V V L μλ=-+ ()2mNMOS n OX GS TH n NMOS W W g C V V I L L μμ=-=其中:TH V =FSB F TH V V φφγ220-++ 代入参数可计算得:454.32.1710NMOS mNMOS I A g S μ-=⎧⎨=⨯⎩○2对于PMOS :8.0,8.02,4.0,100u 2.00-=====TH F p V φγλ, SG V =1.2V,SD V =1V 时,PMOS 工作在饱和区,则:()20.5(1)PMOS p OX GS TH DS W I C V V V L μλ=--+()2mPMOS p OX GS TH p PMOS W W g C V V I L L μμ=-=代入参数计算可得:511.55.7610PMOS mNMOS I A g Sμ-=-⎧⎨=⨯⎩C.沟道长度设置为1u, 漏电流特性曲线二、课本习题2.5a.图略1.手工计算与分析:λ=0.1,γ=0.45, 2F φ=0.9,0TH V =0.7V GS =3-x V ,V DS =3-x V ,V SB =x V ,TH V =F SB F TH V V φφγ220-++①当0)9.09.0(45.07.03>-+---=-X X TH G S V V V V 时,即X V <1.97时,M1工作在饱和区:DS TH GS ox n X V V V LW C I )1()(u 212λ+-=)1.13.3()9.09.045.03.2(u 212X X X ox n V V V LW C --+--= g m =D oxn I L W C u 2=x ox n I L W C u 2 ○2 x V >1.97时, M1管将处于截止状态;x I =0; m g =0。
模拟电子技术基础实验实验报告一、共射放大电路1.实验目的(1)掌握用Multisim 13仿真软件分析单极放大电路主要性能指标的方法。
(2)熟悉常用电子仪器的使用方法,熟悉基本电子元器件的作用。
(3)学会并熟悉“先静态后动态”的电子线路的基本调试方法。
(4)分析静态工作点对放大器性能的影响,学会调试放大器的静态工作点。
(5)掌握放大器电压放大倍数、输入电阻、输出电阻及最大不失真输出电压的测试方法。
(6)测量放大电路的频率特性。
2.实验内容(1)电路仿真1.1 静态工作点选择根据XSC1的显示,按如下方法进行操作:当滑动变阻器R7设置为11%时,有最大不失真电压。
1.2 静态工作点测量将交流电源置零,用万用表测量静态工作点。
1.3 电压放大倍数测量加入1kHz,100mV正弦波信号。
测量R L= ∞时输入输出电压有效值大小。
测量L R= 2kΩ时输入输出电压有效值大小。
1.4输入输出电阻测量输入电阻测量。
根据可计算得到输入电阻。
输出电阻测量。
根据可得到输出电阻。
1.5动态参数结果汇总(2)实验室实测2.1 静态工作点实测2.2 动态参数实测3.总结与讨论(1)共射组态放大器会使输入输出电压反相。
(2)L R会影响输出电阻、放大倍数。
二、集成运算放大器1.实验目的(1)加深对集成运算放大器的基本应用电路和性能参数的理解。
(2)了解集成运算放大器的特点,掌握集成运算放大器的正确使用方法和基本应用电路。
(3) 掌握由运算放大器组成的比例、加法、减法、积分和微分等基本运算电路的功能。
(4)进一步熟悉仿真软件的使用。
2.实验内容 (1)电路仿真集成运放是一种具有高电压放大倍数的直接耦合器件。
当外部接入有不同的线性或非线性元器件组成的输入负反馈电路时,可以灵活的实现各种函数关系 ,在线性应用方面,可组成加法、减法、比例。
积分、微分、对数等模拟运算电路。
在大多数情况下,将运放视为理想的,即在一般讨论中,以下三条基本结论是普遍使用的:开环电压增益∞=u A运放的两个输入端电压近似相等,即-V V =+,称为“虚短”。
实验报告实验名称: 电压/频率转换电路学院: 航海学院专业: 信息对抗技术班级: 03051001姓名:学号:同组成员:一、实验目的1)掌握用仿真软件模拟测试分析电压/频率转换电路。
2)学习电压/频率转换电路,了解电路工作原理。
3)学习电路参数的调整。
二、实验原理电压/频率转换电路(V oltage Frequency Converter,VFC)的功能是将输入直流电压转换成频率与其数值成正比的输出电压,故称为电压控制振荡电路(V oltage Controlled Oscillator,VCO),简称压控振荡电路。
可以认为电压/频率转换电路是一种模拟量到数字量的转换电路。
3.3-1 电压/频率转换框图本实验的流程框图如图3.3-1所示。
根据框图,用两个运算放大器分别组成积分器与比较器,得到电压/频率转换电路,仿真电路如图所示。
图中运算放大器UIA与电容及电阻构成积分电路。
UIA的反向输入端电位与同向输入端电位几乎相等,即iV R R R V V 434+==+- (3.3-1)式中V i 是控制电压,它是正值。
将R 3=R 4带入式(3.3-1),得i V V V 21==+-(3.3-2)运算放大器UIC 与R 6,R 7构成滞回比较器。
当它的输出电压V o2为低电平时,三极管截止,此时积分电路中电容充电的电流为1R V V I i C --=(3.3-3)将式(3.3-2)代入式(3.3-3),得12R V I i C =(3.3-4)电容充电时,V o1将逐渐下降。
当它下降到27661o o V R R R V +-=时,比较器发生跳转,使得V o2变为高电平,此时三极管饱和导通,电容开始放电,三极管的集电极与发射极之间的压降很小,一般可忽略不计,因此,电容放电的电流为2121'R V R V V I I I i R R C ----≈-= (3.3-5)将式(3.3-2)和1221R R =带入式(3.3-5),得12'R V I i C -≈ (3.3-6)由式(3.3-6)和式(3.3-4)可知,电容放电电流与充电电流的大小基本相等,方向相反,而且它们的绝对值与控制电压成正比。
西工大模电实验报告记录————————————————————————————————作者:————————————————————————————————日期:模拟电子技术基础实验报告目录实验一单极共射放大电路实验二集成运算放大器的线性应用实验三多级负反馈放大电路实验四RC正弦波振荡器实验五方波发生器实验六有源滤波器综合设计实验用运算放大器组成万用表的设计实验一单极共射放大电路一、实验目的1、掌握用MultiSim仿真软件分析单级放大器主要性能指标的方法。
2、掌握晶体管放大器静态工作点的调试和调整方法,观察静态工作点对放大器输出波形的影响。
3、测量放大器的放大倍数、输入电阻和输出电阻。
4、掌握用MultiSim仿真软件分析单级放大器的频率特性的方法。
5、测量放大器的幅频特性。
二、实验原理及结果如图所示:1.静态工作点的调整和测量(1) 输入端加入1KHz 、幅度为50mV 的正弦波,如图所示。
当按照上述要求搭接好电路后,用示波器观察输出。
静态工作点具体调整步骤如下: 现象 出现截止失真 出现饱和失真 两种失真都出现 无失真 动作 减小W R增大W R减小输入信号加大输入信号根据示波器上观察到的现象,做出不同的调整动作,反复进行,使示波器所显示的输出波形达到最大不失真。
(2) 撤掉信号发生器,使输入信号电压0i V ,用万用表测量三极管的三个极分别对地的电压,,,,,E B C CEQ CQ V V V V I ,根据EQ EQ EV I R =算出CQ EQ I I =.将测量值记录于下表,并与估算值进行比较。
理论估算值实际测量值B VC VE VCE VC IB VC VE VCE VC I2.913v7.976v2.213v5.763v2.012mA2.881V8.069V2.173V5.912V1.964mA2.电压放大倍数的测量(1)输入信号为1kHz 、幅度为50mV 的正弦信号,输出端开路时,示波器分别测出i V ,o V 的大小,然后算出电压放大倍数。
西工大模电实验报告晶体管单级放大器一、实验目的1、掌握用multisim 仿真软件分析单级放大器主要性能指标的方法。
2、掌握晶体管放大器静态工作点的调试和调整方法,观察静态工作点对放大器输出波形的影响。
3、测量放大器的放大倍数、输入电阻和输出电阻。
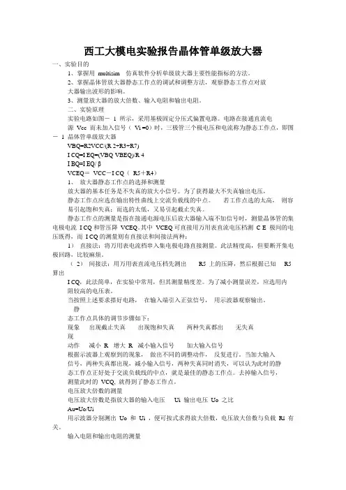
二、实验原理实验电路如图-1 所示,采用基极固定分压式偏置电路。
电路在接通直流电源Vcc 而未加入信号(Vi =0)时,三极管三个极电压和电流称为静态工作点,即图-1 晶体管单级放大器VBQ=R2VCC/(R 2+R3+R7)I CQ=I EQ=(VBQ-VBEQ)/R 4I BQ=I EQ/ βVCEQ=VCC-I CQ(R5+R4)1、放大器静态工作点的选择和测量放大器的基本任务是不失真的放大小信号。
为了获得最大不失真输出电压,静态工作点应选在输出特性曲线上交流负载线的中点。
若工作点选的太高,则容易引起饱和失真;而选的太低,又易引起截止失真。
静态工作点的测量是指在接通电源电压后放大器输入端不加信号时,测量晶体管的集电极电流I CQ和管压降VCEQ。
其中VCEQ可直接用万用表直流电压档测C-E 极间的电压既得,而I CQ的测量则有直接法和间接法两种:1)直接法:将万用表电流档串入集电极电路直接测量。
此法精度高,但要断开集电极回路,比较麻烦。
(2)间接法:用万用表直流电压档先测出R5 上的压降,然后根据已知R5 算出I CQ,此法简单,在实验中常用,但其测量精度差。
为了减小测量误差,应选用内阻较高的电压表。
当按照上述要求搭好电路,在输入端引入正弦信号,用示波器观察输出。
静态工作点具体的调节步骤如下:现象出现截止失真出现饱和失真两种失真都出无失真现动作减小R 增大R 减小输入信号加大输入信号根据示波器上观察到的现象,做出不同的调整动作,反复进行。
当加大输入信号,两种失真都出现,减小输入信号,两种失真同时消失,可以认为此时的静态工作点正好处于交流负载线的中点,就是最佳的静态工作点。
模电实训报告心得体会目录1. 模电实训报告心得体会1.1 实训内容1.2 实训收获1.3 实训困难1.4 实训改进1.5 实训感想1.1 实训内容在模拟电子技术实训中,我们学习了各种模拟电路的基本原理和实际应用。
通过实践操作,我们深入了解了放大器、滤波器、振荡器等电路的设计和调试过程。
我们还学习了如何使用示波器、信号发生器等仪器设备进行电路的测试和分析,这些内容为我们在将来的工作中提供了很好的基础。
1.2 实训收获通过模拟电子技术实训,我收获了很多知识和技能。
我掌握了各种模拟电路的设计方法,学会了如何分析电路的性能和稳定性。
我也提高了自己的动手能力和解决问题的能力,在实验过程中,我遇到了许多困难,但通过不懈的努力和与同学的合作,最终成功完成了实验任务。
1.3 实训困难在进行模拟电子技术实训的过程中,我也遇到了一些困难。
比如,在调试电路时出现了频率不稳定、电压漂移等问题,这需要我们耐心地分析和排查故障。
有时候调试遇到了瓶颈,需要向老师请教或者与同学讨论解决方案。
但通过这些困难,我学会了如何坚持不懈地解决问题,提升了自己的实践能力。
1.4 实训改进在模拟电子技术实训中,我也发现了一些可以改进的地方。
比如,在实验前应该做好充分的准备工作,熟悉实验原理和操作步骤,以便更快地完成实验任务。
同时,要注重团队合作和交流,互相帮助和分享经验,可以更快地解决问题并提高实验效率。
在实验中要保持耐心和细心,仔细分析每一个细节,确保实验结果的准确性。
1.5 实训感想总的来说,模拟电子技术实训是一次非常有意义的学习经历。
通过这次实践,我不仅学到了专业知识,还提升了自己的实践能力和团队合作精神。
在未来的工作中,我会继续努力学习,不断提高自己的技能水平,为实现自己的职业目标做好准备。
感谢老师和同学们在实训中的帮助和支持,让我收获满满,收获了知识,也收获了成长。
模拟电子技术基础实验报告目录实验一单极共射放大电路实验二集成运算放大器的线性应用实验三多级负反馈放大电路实验四RC正弦波振荡器实验五方波发生器实验六有源滤波器综合设计实验用运算放大器组成万用表的设计实验一单极共射放大电路一、实验目的1、掌握用MultiSim仿真软件分析单级放大器主要性能指标的方法。
2、掌握晶体管放大器静态工作点的调试和调整方法,观察静态工作点对放大器输出波形的影响。
3、测量放大器的放大倍数、输入电阻和输出电阻。
4、掌握用MultiSim仿真软件分析单级放大器的频率特性的方法。
5、测量放大器的幅频特性。
二、实验原理及结果如图所示:1.静态工作点的调整和测量(1)输入端加入1KHz、幅度为50mV的正弦波,如图所示。
当按照上述要求搭接好电路后,用示波器观察输出。
静态工作点具体调整步骤如下:根据示波器上观察到的现象,做出不同的调整动作,反复进行,使示波器所显示的输出波形达到最大不失真。
(2)撤掉信号发生器,使输入信号电压0V ,用万用表测量三极管i的三个极分别对地的电压,,,,,E B C CEQ CQ V V V V I ,根据EQ EQ EV I R =算出CQ EQ I I =.将测量值记录于下表,并与估算值进行比较。
2.电压放大倍数的测量(1)输入信号为1kHz 、幅度为50mV 的正弦信号,输出端开路时,示波器分别测出i V ,o V 的大小,然后算出电压放大倍数。
数据如下:i V =-70.708mV o V =1.227VA1=iOV V =-17.353 (2)输出端接入2k 的负载电阻Rl,保持输出电压i V 不变,测出此时的输出电压o V ,并算出此时的电压放大倍数,分析负载对放大电路的影响。
数据如下:i V =-70.708mV o V =614.893mVAv=iOV V =-8.696 (3) 用示波器双踪观察o V 和i V 的波形,比较相位关系。
相位互差180度3、输入电阻和输出电阻的测量(1)用示波器分别测出电阻两端的电压S V 和i V ,便可算出放大电路的输入电阻i R 的大小,如图所示:图——负载开路时的电路图——接入负载时的电路(2)根据测得的负载开路时的输出电压'O V ,和接入2K Ω负载时的输出电压O V ,便可算出放大电路的输出电阻O R 。
最新实验五(模电实验报告)实验目的:1. 熟悉模拟电路的基本测试方法和实验流程。
2. 掌握运算放大器的基本应用和性能参数的测量。
3. 学习并实现常见模拟电路的设计与搭建,如放大器、滤波器等。
4. 提高分析和解决模拟电路问题的能力。
实验设备:1. 双踪示波器2. 函数信号发生器3. 直流电源4. 交流电源5. 多用表6. 面包板及跳线7. 运算放大器LM7418. 电阻、电容等被动元件实验原理:运算放大器是一种高增益、高输入阻抗、低输出阻抗的直流耦合放大器。
它可以用于模拟信号的放大、滤波、积分、微分等多种功能。
本次实验主要围绕运算放大器的特性和应用进行。
实验内容:1. 搭建基本的非反向放大器电路,并测量其增益。
2. 设计并实现一个反向放大器电路,计算并验证其增益。
3. 构建一个低通滤波器,并使用示波器观察其频率响应。
4. 搭建一个高通滤波器,并测试其对不同频率信号的响应。
5. 对运算放大器的性能参数进行测试,如输入偏置电流、输入偏置电压等。
实验步骤:1. 根据实验原理图,使用面包板和跳线搭建非反向放大器电路。
2. 调整函数信号发生器,产生适当频率和幅度的正弦波信号。
3. 将信号输入到非反向放大器的输入端,使用示波器观察输出端的波形,并计算增益。
4. 重复步骤1-3,搭建并测试反向放大器电路。
5. 设计并搭建低通滤波器,调整交流电源频率,记录不同频率下的输出波形,绘制频率响应曲线。
6. 搭建高通滤波器,重复步骤5的测试和记录。
7. 测量运算放大器的输入偏置电流和输入偏置电压,并记录数据。
实验数据与分析:1. 记录非反向放大器和反向放大器的增益,并与理论值进行比较分析。
2. 绘制低通和高通滤波器的频率响应曲线,并分析其特性。
3. 整理运算放大器性能参数的测量结果,并与数据手册中的规格进行对比。
实验结论:通过本次实验,我们成功搭建并测试了基于运算放大器的放大器和滤波器电路。
实验数据与理论预期相符,验证了运算放大器在模拟电路设计中的应用。
模拟电子技术基础实验实验报告一、共射放大电路1.实验目的(1)掌握用Multisim 13仿真软件分析单极放大电路主要性能指标的方法。
(2)熟悉常用电子仪器的使用方法,熟悉基本电子元器件的作用。
(3)学会并熟悉“先静态后动态”的电子线路的基本调试方法。
(4)分析静态工作点对放大器性能的影响,学会调试放大器的静态工作点。
(5)掌握放大器电压放大倍数、输入电阻、输出电阻及最大不失真输出电压的测试方法。
(6)测量放大电路的频率特性。
2.实验内容(1)电路仿真1.1 静态工作点选择①根据XSC1的显示,按如下方法进行操作:②当滑动变阻器R7设置为11%时,有最大不失真电压。
1.2 静态工作点测量①将交流电源置零,用万用表测量静态工作点。
1.3 电压放大倍数测量①加入1kHz,100mV正弦波信号。
测量R L= ∞时输入输出电压有效值大小。
②测量LR= 2kΩ时输入输出电压有效值大小。
1.4输入输出电阻测量①输入电阻测量。
根据可计算得到输入电阻。
②输出电阻测量。
根据可得到输出电阻。
1.5动态参数结果汇总(2)实验室实测2.1 静态工作点实测2.2 动态参数实测3.总结与讨论(1)共射组态放大器会使输入输出电压反相。
(2)L R会影响输出电阻、放大倍数。
二、集成运算放大器1.实验目的(1)加深对集成运算放大器的基本应用电路和性能参数的理解。
(2)了解集成运算放大器的特点,掌握集成运算放大器的正确使用方法和基本应用电路。
(3) 掌握由运算放大器组成的比例、加法、减法、积分和微分等基本运算电路的功能。
(4)进一步熟悉仿真软件的使用。
2.实验内容 (1)电路仿真集成运放是一种具有高电压放大倍数的直接耦合器件。
当外部接入有不同的线性或非线性元器件组成的输入负反馈电路时,可以灵活的实现各种函数关系 ,在线性应用方面,可组成加法、减法、比例。
积分、微分、对数等模拟运算电路。
在大多数情况下,将运放视为理想的,即在一般讨论中,以下三条基本结论是普遍使用的:①开环电压增益∞=u A②运放的两个输入端电压近似相等,即-V V =+,称为“虚短”。
模电实验报告模拟电子实验报告一、引言模拟电子实验是电子信息工程类专业中一门非常重要的课程,通过这门实验课程,我们可以更加深入地了解模拟电路的基本原理和特性。
本次实验我们将学习并掌握一些基本的模拟电路,包括放大电路、滤波电路和振荡电路等。
二、实验一:放大电路1. 实验目的掌握放大电路的基本原理和特性,了解电压放大和功率放大的区别。
2. 实验原理放大电路是指通过放大器将输入信号放大后输出的电路。
信号放大可以分为电压放大和功率放大两种。
电压放大是指将输入信号的电压放大到一定倍数后输出,而功率放大是指将输入信号的功率放大到一定倍数后输出。
3. 实验步骤(1) 搭建共射放大电路,连接电路中的电阻和电容。
(2) 接通电源,调节电源电压和放大器参数。
(3) 输入不同幅度的信号,观察输出信号的变化。
4. 实验结果通过实验我们可以观察到输入信号经过放大电路后,输出信号的电压发生了变化。
当输入信号的幅度较小时,输出信号的幅度也较小;而当输入信号的幅度较大时,输出信号的幅度也较大。
这说明了放大电路可以放大输入信号的电压。
三、实验二:滤波电路1. 实验目的了解滤波电路的基本原理和滤波效果。
2. 实验原理滤波电路是指通过电容、电感和电阻等元件对输入信号进行滤波处理的电路。
滤波电路可以将输入信号中的某些频率成分削弱或者消除,从而得到滤波后的信号。
3. 实验步骤(1) 搭建RC低通滤波电路,连接电容和电阻。
(2) 接通电源,调节电源电压和电路参数。
(3) 输入不同频率的信号,观察输出信号的变化。
4. 实验结果通过实验我们可以观察到当输入信号的频率较低时,输出信号几乎与输入信号一致;而当输入信号的频率较高时,输出信号的幅度明显下降。
这说明了低通滤波电路可以将高频信号削弱,从而实现对输入信号的滤波处理。
四、实验三:振荡电路1. 实验目的了解振荡电路的基本原理和振荡条件。
2. 实验原理振荡电路是指通过反馈回路将一部分输出信号再次输入到输入端,从而使得电路产生自激振荡的现象。
模电实训报告总结在本学期的模电实训中,我通过实际操作和理论学习,对模拟电子技术有了更深入的理解和掌握。
这次实训不仅锻炼了我的动手能力,还培养了我的工程思维和解决问题的能力。
以下是我对这次模电实训的详细总结。
一、实训目的模电实训的主要目的是让我们将课堂上学到的模拟电子技术知识应用到实际电路的设计、搭建和调试中。
通过实践操作,加深对模拟电子电路的工作原理、性能指标和分析方法的理解,提高我们的电路设计能力和实验技能,为今后从事相关领域的工作打下坚实的基础。
二、实训内容本次模电实训涵盖了多个方面的内容,包括基本放大电路、集成运算放大器的应用、直流稳压电源的设计与制作等。
(一)基本放大电路我们首先学习了共射极、共集电极和共基极三种基本放大电路的结构和工作原理。
通过搭建实验电路,测量电路的静态工作点和动态性能指标,如电压放大倍数、输入电阻和输出电阻等,深入理解了放大电路的性能特点和影响因素。
在实验过程中,我们学会了如何选择合适的元器件参数,以及如何使用示波器、万用表等仪器进行电路的测试和分析。
(二)集成运算放大器的应用集成运算放大器是模拟电子电路中的重要组成部分。
我们学习了集成运算放大器的基本特性和典型应用电路,如比例运算电路、加法运算电路、减法运算电路和积分运算电路等。
通过实际搭建这些电路,观察输出信号的变化,掌握了集成运算放大器的工作原理和应用方法。
同时,我们还了解了运算放大器的参数对电路性能的影响,以及如何通过调整外部电阻来实现不同的运算功能。
(三)直流稳压电源的设计与制作直流稳压电源是电子设备中不可或缺的部分。
在实训中,我们设计并制作了一个简单的直流稳压电源,包括变压器、整流电路、滤波电路和稳压电路。
通过计算和选择元器件参数,搭建电路并进行调试,最终实现了输出电压稳定、纹波系数小的直流电源。
在这个过程中,我们学会了如何根据实际需求设计电路,以及如何解决电路中出现的故障和问题。
三、实训过程在实训开始前,老师详细讲解了实训的目的、内容和要求,并向我们介绍了实验室的仪器设备和使用方法。
模电实训报告总结在模拟电子技术实训课程中,我通过实践和实验,深入了解了各种模拟电路的基本原理和设计方法。
通过本次实训,我不仅学到了理论知识,还掌握了实践操作的技巧和经验。
以下是我对本次实训的总结和反思。
首先,在实训课上,我们学习了各种模拟电路的特性和应用。
通过实验,我们了解了放大器、滤波器、振荡器等电路的工作原理和设计方法。
我们还学习了如何使用示波器、信号发生器等常用的电子测量仪器。
通过实际动手操作,我们深入理解了理论知识,提高了实际操作的能力。
其次,我们进行了一系列的实验。
实验的目的是让我们通过实践操作来巩固和应用所学的理论知识。
在实验过程中,我们遇到了很多问题,比如电路连接错误、测量误差等。
通过自己的努力和老师的指导,我们逐渐掌握了实验的技巧,解决了实验中出现的问题。
实验不仅让我们加深了对电路原理的理解,还培养了我们解决问题的能力和团队合作精神。
此外,实训课程还要求我们进行一次综合实训项目。
在这个项目中,我们需要设计一个完整的模拟电路,并对其进行仿真和验证。
这个项目不仅考查了我们对理论知识的掌握程度,更要求我们将所学知识应用到实际设计中。
通过这个项目,我们不仅深入了解了模拟电路的设计流程,还锻炼了我们解决实际问题的能力。
在实训过程中,我也遇到了一些困难和挑战。
比如,在实验中遇到了电路连接错误导致测量结果不准确的问题。
为了解决这个问题,我不断检查电路连接,重新测量,最终找到了问题的原因并解决了。
这次经历让我充分认识到了实验操作的严谨性和重要性,也让我学会了如何分析和解决实际问题。
通过模拟电子技术实训,我不仅增加了对模拟电路的理解和掌握,还提高了实际应用的能力。
我深刻认识到理论和实践的紧密联系,只有将理论知识与实际操作相结合,才能真正掌握模拟电子技术。
总之,模拟电子技术实训课程是一门非常重要的课程,在其中我学到了很多实用的知识和技能。
通过实验和综合实训项目,我不仅加深了对模拟电路原理和设计方法的理解,还提高了实际应用的能力。
目录一、实验目的----------------------------------------------1二、实验器材----------------------------------------------1三、实验原理----------------------------------------------2四、实验过程----------------------------------------------3五、实验调试过程----------------------------------------4六、实验体会与总结-------------------------------------5一、实验目的1.学习基本理论在实践中综合运用的初步经验, 掌握电路设计的基本方法、设计步骤, 培养综合设计与调试能力。
2学习和掌握二极管、三极管的运用。
3.培养实践技能, 提高分析和解决实际问题的能力。
二、实验器材万用板9*15cm2导线7三、实验原理四、从原理图上可以看出, 18只LED被分成3组, 分别LED1-LED6.LED7-LED12.LED13-LED18, 每当电源接通时, 3只三极管会争先导通, 但由于元器件存在差异, 只会有1只三极管最先导通, 这里假设Q1最先导通, 则LED1-LED6点亮, 由于Q1导通, 其集电极电压下降使得电容C2左端下降, 接近0V, 由于电容两端的电压不能突变, 因此Q2的基极也被拉到近似0V, Q2截止, 故接在其集电极的LED7-LED12熄灭。
此时V2的高电压通过电容C3使Q3集电极电压升高, Q3也将迅速导通, LED13-LED18点亮。
因此在这段时间里, Q1.Q3的集电极均为低电平, LED1-LED6和LED13-LED18被点亮, LED7-LED13熄灭, 但随着电源通过电阻R3对C2的充电, Q2的基极电压逐渐升高, 当超过0.7V时, Q2由截至状态变为导通状态, 集电极电压下降, LED7-LED12点亮。
实验报告实验名称: 功率放大器学院: 航海学院专业: 信息对抗技术班级: 03051001姓名:学号:同组成员:一、实验目的(1)熟悉集成功率放大器的工作原理,掌握测试集成功率放大器性能指标的方法,体会功率放大器的作用。
(2)提高电路级联的联调能力,学会分析和调试复杂的电路。
二、实验原理1、集成功率放大器介绍LM386电压增益内置为20,但在1脚和8脚之间增加一只外接电阻和电容,便可将增益调节至任意值,直至200,其静态功耗低,工作电压范围宽,外围元件少,电压增益可调以及失真度低,广泛应用于各种民用音频功放中。
2、功率放大器的基本参数①直流电源供给功率。
直流电源供给功率,是指在功率放大器中直流电源实际输出的功率。
②最大不失真输出功率。
最大不失真输出功率,是指在加大输入信号,直至输出电压波形临界失真为止时的输出功率。
(为有效值)③电路的最大效率ηη=④功率放大器的增益⑤功率放大器的带宽。
三、实验内容鉴于仿真软件Multisim元件库中无原件LM386,故此用另一原件TDA 2030代替。
(1)根据图正确连接电路,确定电路连接无误后,接通电源。
(2)在输入端加1KHz,峰峰值为200mV的正弦波信号,调节滑动变阻器,逐渐增大输入电压的幅值,直至用示波器观察到的Vo波形为临界失真(即输出信号最大)为止,用万用表测出Vi和Vo,读出此时稳压电源所指的电源电压和电流I,算出Av, ,和η,并将结果记录于表一中。
(3)用波特图绘制仪绘出网络的波特图,有波特图读出功率放大器的,记录于表一中。
四、实验结果(1)表一功率放大器仿真测试数据记录(mV) (V) (dB) (V) (W) (W) (Hz) (2)输入及输出信号波形(3)网络的波特图。
第1篇一、实验目的1. 熟悉模拟电子技术的基本原理和实验方法;2. 掌握常用电子元器件的测试方法;3. 培养学生动手能力、分析问题和解决问题的能力;4. 理解模拟电路的基本分析方法。
二、实验原理(此处简要介绍实验原理,包括相关公式、电路图等。
)三、实验仪器与设备1. 信号发生器2. 示波器3. 数字万用表4. 模拟电子实验箱5. 连接线四、实验步骤1. 按照实验原理图连接实验电路;2. 使用数字万用表测量相关元器件的参数,如电阻、电容等;3. 使用信号发生器产生不同频率、幅值的信号;4. 使用示波器观察电路输出波形,分析电路性能;5. 根据实验要求,调整电路参数,观察波形变化;6. 记录实验数据,分析实验结果;7. 撰写实验报告。
五、实验数据与分析(此处列出实验数据,包括测量结果、波形图等。
)1. 电路参数测量结果:(列出电阻、电容等元器件的测量值)2. 电路输出波形分析:(分析电路输出波形,如幅度、频率、相位等)3. 实验结果与理论分析对比:(对比实验结果与理论分析,分析误差原因)六、实验结论1. 总结实验过程中遇到的问题及解决方法;2. 总结实验结果,验证理论分析的正确性;3. 对实验电路进行改进,提高电路性能;4. 对实验过程进行反思,提高实验技能。
七、实验报告1. 实验目的;2. 实验原理;3. 实验仪器与设备;4. 实验步骤;5. 实验数据与分析;6. 实验结论;7. 参考文献。
八、注意事项1. 实验过程中注意安全,遵守实验室规章制度;2. 操作实验仪器时,轻拿轻放,避免损坏;3. 严谨实验态度,认真记录实验数据;4. 实验结束后,清理实验场地,归还实验器材。
注:本模板仅供参考,具体实验内容和要求请根据实际课程安排进行调整。
第2篇实验名称:____________________实验日期:____________________实验地点:____________________一、实验目的1. 理解并掌握____________________的基本原理和操作方法。
凯2014模拟电子实验总结报告计算机学院班号:10031201学号:2012302606姓名:刘凯目录实验一:晶体管单级放大器............................................................................................... (3)一、实验目的............................................................................................... . (3)二、实验原理............................................................................................... . (3)三、实验内容............................................................................................... . (4)四、实验结果............................................................................................... . (5)实验二:多级负反馈放大器的研究 (6)一、实验目的............................................................................................... . (6)二、实验原理............................................................................................... . (6)三、实验内容............................................................................................... .. (10)四、实验结果...............................................................................................凯 (11)实验三:功率放大器............................................................................................... . (17)一、实验目的............................................................................................... .. (17)二、实验原理............................................................................................... .. (17)三、实验内容............................................................................................... .. (18)四、实验结果............................................................................................... .. (19)实验四:RC文氏电桥振荡器............................................................................................... .. (23)一、实验目的............................................................................................... .. (23)二、实验原理............................................................................................... .. (23)三、实验内容............................................................................................... .. (24)四、实验结果............................................................................................... .. (25)实验五:有源滤波器............................................................................................... . (26)一、实验目的............................................................................................... .. (26)二、实验原理............................................................................................... .. (26)凯三、实验内容............................................................................................... .. (27)四、实验结果............................................................................................... .. (28)实验六:电压比较器与矩形波发生器 (29)一、实验目的............................................................................................... .. (29)二、实验原理............................................................................................... .. (29)三、实验内容............................................................................................... .. (31)四、实验结果............................................................................................... .. (32)实验七:............................................................................................. .. (35)一、实验目的............................................................................................... .. (35)二、设计要求............................................................................................... .. (35)三、实验原理............................................................................................... .. (35)四、电路设计............................................................................................... .. (39)五、电路元器件选择............................................................................................... .. (39)六、实验结果...............................................................................................凯 (40)七、注意事项............................................................................................... .. (41)实验一:晶体管单级放大器一、实验目的(1)掌握晶体管放大器静态工作点的测试和调整方法,观察静态工作点的对放大器输出的影响(2)测量放大器的放大倍数、输出电阻,输入电阻二、实验原理实验电路如图所示,采用基极固定分压式偏置电路。
西北工业大学模拟电子技术仿真与实验报告册目录2.1晶体管共射极单管放大器 (3)一、实验目的 (3)二、实验原理 (3)三、实验步骤 (5)四、实验结果 (8)2.5 多级负反馈放大器的研究 (10)一、实验目的 (10)二、实验原理及电路 (11)三、实验内容 (13)四、实验结果 (14)2.7集成运算放大器的基本应用 (15)一、实验目的 (15)二、实验原理 (15)三、实验内容 (17)2.8 RC文氏电桥振荡器 (18)一、实验目的 (18)二、实验原理 (18)三、实验内容 (19)四、实验结果 (21)fo理论值为1.591kHZ (23)2.10 矩形波发生器 (24)一、实验目的 (24)二、实验原理及电路 (24)三、实验内容 (27)四、实验结果 (28)4.3温度控制电路的设计 (29)一、实验目的 (29)二、设计指标与要求 (29)三、实验原理 (29)4.3 温度控制电路................................................................................... 错误!未定义书签。
一、实验目的 ........................................................................................ 错误!未定义书签。
二、实验原理 ........................................................................................ 错误!未定义书签。
三、实验内容 ........................................................................................ 错误!未定义书签。
四、实验结果 ........................................................................................ 错误!未定义书签。
四、实验思考与讨论 ............................................................................ 错误!未定义书签。
2.1晶体管共射极单管放大器一、实验目的1、掌握用multisim仿真软件分析单级放大器主要性能指标的方法。
2、掌握晶体管放大器静态工作点的调试和调整方法,观察静态工作点对放大器输出波形的影响。
3、测量放大器的放大倍数、输入电阻和输出电阻。
二、实验原理实验电路如图2.1-1所示,采用基极固定分压式偏置电路。
电路在接通直流电源Vcc 而未加入信号(Vi=0)时,三极管三个极电压和电流称为静态工作点,即V BQ =R2VCC/(R2+R3+R7) (2.1-1)I CQ =IEQ=(VBQ-VBEQ)/R4(2.1-2)I BQ =IEQ/β(2.1-3)V CEQ =VCC-ICQ(R5+R4)(2.1-4)1、放大器静态工作点的选择和测量放大器的基本任务是不失真的放大小信号。
为了获得最大不失真输出电压,静态工作点应选在输出特性曲线上交流负载线的中点。
若工作点选的太高,则容易引起饱和失真;而选的太低,又易引起截止失真。
静态工作点的测量是指在接通电源电压后放大器输入端不加信号时,测量晶体管的集电极电流ICQ 和管压降VCEQ。
其中VCEQ可直接用万用表直流电压档测C-E极间的电压既得,而ICQ的测量则有直接法和间接法两种:(1)直接法:将万用表电流档串入集电极电路直接测量。
此法精度高,但要断开集电极回路,比较麻烦。
(2)间接法:用万用表直流电压档先测出R5上的压降,然后根据已知R5算出ICQ,此法简单,在实验中常用,但其测量精度差。
为了减小测量误差,应选用内阻较高的电压表。
当按照上述要求搭好电路,在输入端引入正弦信号,用示波器观察输出。
静态工作点具体的调节步骤如下:现象出现截止失真出现饱和失真两种失真都出现无失真动作减小R 增大R 减小输入信号加大输入信号根据示波器上观察到的现象,做出不同的调整动作,反复进行。
当加大输入信号,两种失真都出现,减小输入信号,两种失真同时消失,可以认为此时的静态工作点正好处于交流负载线的中点,就是最佳的静态工作点。
去掉输入信号,测量此时的VCQ,就得到了静态工作点。
2、电压放大倍数的测量电压放大倍数是指放大器的输入电压Ui输出电压Uo之比A V =UO/Ui(2.1-5)用示波器分别测出UO 和Ui,便可按式(2.1-5)求得放大倍数,电压放大倍数与负载R6有关。
3、输入电阻和输出电阻的测量(1)输入电阻Ri用电流电压法测得,电路如图2.1-3所示。
在输入回路中串接电阻R=1kΩ,用示波器分别测出电阻两端电压Vi 和Vs,则可求得输入电阻Ri为R i =Vi/Ri=Vi×R/(Vs-Vi)(2.1-6)图2.1-3电阻R不宜过大,否则引入干扰;也不宜过小,否则误差太大。
通常取与Ri同一数量级。
(2)输出电阻Ro 可通过测量输出端开路时的输出电压Vo’,带上负载R6后的输出电压Vo。
R o =(Vo’/Vo-1)×R6(2.1-7)三、实验步骤(一)计算机仿真部分1、静态工作点的调整和测量(1)如图,示波器A通道接放大器输入信号,B通道接放大器输出信号。
(2)在输入端加入1kHz,幅度为20mV(峰-峰值),频率为1kHz 的正弦波,幅度为10mV 。
调节电位器,使示波器所显示的输出波形达到最大不失真。
(3)撤掉信号发生器,使输入信号电压i V =0,用万用表测量三极管三个极分别对地的电压E V ,B V ,CV ,CEQV ,EQI ,根据E EQR V I =EQ ,算出EQ CQ I I =。
将测量值记录于下表中,并与估算值进行比较。
2、电压放大倍数的测量输入信号是1kHz ,幅度是20mVpp 正弦信号,利用实验原理中的公式A V =U O /U i分别计算输出端开路和R 6=2k Ω时的电压放大倍数,并用示波器双踪观察V o 和V i 的相位关系。
3、输入电阻和输出电阻的测量(1)用示波器分别测出电阻两端的V s 和V i ,用式(2.1-6)便可计算R i 的理论估算值实际测量值B VCVE VCEVCIB VCVE VCEVCI大小。
如图2.1-11所示。
图2.1-11(2)根据测得的负载开路时的电压V o ’和接上2k Ω电阻时的输出电压V o ,用式(2.1-7)可算出输出电阻R o 。
将2,3的结果记录于下表理论估算 实际测量 参数 V i V o A V R i R o V i V o A V R i R o 负载开路 RL=2k Ω(二)实验室操作部分 1、静态工作点的调整和测量(1)按照实验电路在面包板上连接好,布线要整齐、均匀,便于检查;镜检查无误接通12V 直流电源。
(2)在放大电路输入端加入1KHz 、幅度为20mV 的正弦信号,输出端接示波器,调节电位器,使示波器所显示的输出波形不失真,然后关掉信号发生器的电源,使输入电压V i =0,用万用表测量三极管三个极分别对地电压,V E ,V B ,V C ,V CEQ ,I CQ ,根据I=V/R 算出I=I 。
记录测量值,并与估算值进行比较。
理论估算值 实际测量值 V B V C V E V CE I CV B V C V E V CE I C2、电压放大倍数的测量(1)打开信号发生器的电源,输入信号频率为1KHz 、幅度为20mV 的正弦信号,输出端开路时,用示波器分别测出V i ,V o ’的大小,然后根据式(2.1-5)算出电压放大倍数。
(2)放大器输入端接入2k Ω的负载电阻R 6,保持输入电压V i 不变,测出此时的输出电压V o ,并算出此时的电压放大倍数,分析负载对放大电路电压放大倍数的影响。
(3)用示波器双踪观察V o 和V i 的波形,比较它们之间的相位关系。
3、输入电阻和输出电阻的测量(1)用示波器分别测出电阻两端的电压V 和V ,利用式(2.1-6)便可算出放大电路的输入电阻R i 的大小。
(2)根据测得的负载开路时输出电压V o ’和接上负载时的输出电压V o ,利用式(2.1-7)便可算出放大电路的输出电阻R o 。
记录实验数据。
理论估算 实际测量 参数 V i V o A V R i R o V i V o A V R i R o 负载开路 RL=2k Ω四、实验结果静态工作点放大电路动态指标测试、计算结果(仿真)实际测量值B VCVE VCEVCI2.75V 7.811V 2.104V 5.707V 2.09mA实际测量值参数V i V0A V V i R i 负载开路14.14mV 1840mV 130 7.754mV 1217ΩR L=2kΩ14.14mV 932.1mV 66 7.794mV 1180Ω电压放大倍数测量(R L=∞)2.5 多级负反馈放大器的研究一、实验目的(1)掌握用仿真软件研究多级负反馈放大电路。
(2)学习集成运算放大器的应用,掌握多级集成运放电路的工作特点。
(3)研究负反馈对放大器性能的影响,掌握负反馈放大器性能指标的测试方法。
测试开环和闭环的电压放大倍数、输入电阻、反馈网络的电压反馈系数和通频带;比较电压放大倍数、输入电阻、输出电阻和通频带在开环和闭环时的差别;观察负反馈对非线性失真的改善。
二、实验原理及电路(1)电路图:(2)放大器的基本参数:1)开环参数:将反馈之路的A点与P点断开、与B点相连,便可得到开环时的放大电路。
由此可测出开环时的放大电路的电压放大倍数AV、输入电阻Ri、输出电阻Ro、反馈网路的电压反馈系数Fv和通频带BW,即:1'1iioviiNoo LofVoH LVAVV RRV VVR RVVFVBW f f=⎫=⎪⎪⎪⎪-⎪⎪⎛⎫⎪=-⎬⎪⎝⎭⎪⎪⎪=⎪⎪=-⎪⎪⎭式中:VN为N点对地的交流电压;Vo’为负载RL开路时的输出电压;Vf为B 点对地的交流电压;fH和fL分别为放大器的上、下限频率,其定义为放大器的放大倍数下降为中频放大倍数的12()()0.70720.7072V HVI VI VL VI VI A jf A A A jf A A ⎫==⎪⎪⎬⎪==⎪⎭2)闭环参数:通过开环时放大电路的电压放大倍数Av 、输入电阻Ri 、输出电阻Ro 、反馈网络的电压反馈系数Fv 和上、下限频率fH 、fL ,可以计算求得多级负反馈放大电路的闭环电压放大倍数AVf 、输入电阻Rif 、输出电阻Rof 和通频带BWf 的理论值,即'''1(1)()1(1)()1VVf V Vif i V V o o of V v V iHf H V V f Hf Lf L Lf V V A A A F R R A F R V R A A F V f f A F BW f f f f A F⎫=⎪+⎪=+⎪⎪⎪==⎬+⎪⎪=+⎧⎪⎪=-⎪⎨=⎪⎪+⎩⎭其中:其中:测量放大电路的闭环特性时,应将反馈电路的A 点与B 点断开、与P 点相连,以构成反馈网络。