中古史8,中国历史的统一性和延续性
- 格式:ppt
- 大小:2.59 MB
- 文档页数:9
七年级上册历史期末复习:第四单元《三国两晋南北朝时期》期末试题选编一、选择题1.(2022·广东广州·七年级期末)在某一次历史活动中,某同学找出了以下历史线索,该线索的主题是()地图:三国鼎立图片:淝水之战思维导图:孝文帝改革成语故事:风声鹤唳、投鞭断流A.统一多民族国家的建立与发展B.早期国家的建立与社会变革C.政权并立与民族交融D.繁荣与开放的社会2.(2022·广东广州·七年级期末)公元208年的赤壁之战,孙刘联军击败曹操,奠定三国鼎立基础。
三国鼎立形成于()A.公元2世纪前期B.公元2世纪后期C.公元3世纪前期D.公元3世纪后期3.(2022·广东广州·七年级期末)一位同学分类梳理历史人物,右图中①处应为()A.曹操B.李冰C.主羲之D.贾思勰4.(2022·广东广州·七年级期末)中国古代一位著名的科学家有以下成就:①第一次把圆周率精确到小数点以后的第七位数字①创制了《大明历》①设计制造出了指南车、千里船国际天文学联合会为了纪念他对世界科学文化作出的伟大贡献,把月球上的一座环形山以他的名字命名,这座环形山的名字是()A.蔡伦山B.祖冲之山C.华佗山D.司马迁山5.(2022·广东广州·七年级期末)历史推论离不开对史实的正确解读,下列推论正确的是()选史料推论项《齐民要术·种谷》:“顺天时,量地利,则用力少而成功多。
任A农业生产要遵循自然规律情返道,劳而无获。
”A.A B.B C.C D.D6.(2022·广东揭阳·七年级期末)某电视剧摄制组根据剧情布置了一个曹操的书房,其道具有四样,根据史实判断其中错误的道具是①书桌上有纸①墙上挂有《魏国疆域图》①书桌上有《史记》一书①书柜中摆放着《齐民要术》A.①①B.①①C.①①D.①①7.(2022·广东佛山·七年级期末)东晋南朝时期,江南地区出现“一岁或稳,则数郡忘饥。
简述中国古代史学的基本特点神州文化简述中国古代史学的基本特点姜凯丽天津师范大学摘要:中国史学源远流长,它作为我国一份优秀的文化遗产,在其纷繁广阔的发展进程中形成了自己独具特色的特点:连续性与统一性的结合、官方修史发达、政治观念深入人心等。
关键词:古代史特点;官方修史;儒家思想;经世致用中国古代史学作为我国大一统专制王朝的缩影,以其自身的特点在历史发展的长河中熠熠生辉。
一、中国古代史学的连续性与统一性梁启超说:“中国于各种学问中,惟史学最为发达;史学在世界各国中,惟中国最为发达。
”①从黄帝之史仓颉,到周代大史、小史、左史、右史等职官的设立,乃至后世史官的建置,都为中国古代史学的发展奠定了基础。
由于史官多为世袭,且朝廷能以专才任专职,这就保证了史书的质量。
且每遇朝代更替,统治者为达到教化、明道、资治、鉴戒的目的,总能网罗一时学者,不遗余力地修纂史书,使史书如雨后春笋般出现。
其诞生之早、文明程度之高、传承之久为世界其他各国所不及。
史书修纂的连续性在一定程度上与中国历朝无论记史、修史都实行官僚制度化的组织形式有关,即受官方修史的影响。
二、官方修史发达以官方对史籍修纂的管理来看,官方修史发迹于东汉时期,于魏晋南北朝时期走向规范化,在隋唐、五代时期,史官制度与修史制度日臻成熟,至清朝尤其是乾隆时期,古代官方史学达到鼎盛。
中国官方史学主要表现为以下几项内容:制度化的修史机构、官方控制下的史籍编纂、官方史料、史书、官方历史观和史学思想以及官方史学的政治作用和学术地位。
②虽然在体裁上有编年体、纪传体、纪事本末体等多种形式,但与体裁的多样性相比,官方修史的政治性色彩更加突出。
三、政治观念浸透史籍在中国历朝历代的史籍中,内容多涉及巩固政权、教化百姓、政治思想及制度沿革等方面,而对某些社会史的记述,亦是为了表彰贤能、惩恶劝善,最终仍要归结到政治层面。
从其记载的人物来看,主要是帝王将相或能起到教化、劝诫的道德人物。
就像《太史公自序》中记叙的:“功臣世家贤大夫之业。
深刻把握中华文明具有突出的连续性中华文明具有突出的连续性,这是因为中华文明在漫长的历史长河中始终保持着一脉相承的传统和价值观。
这种连续性贯穿于中华民族的血脉中,穿越了几千年的历史变迁。
首先,中华文明在文化上具有突出的连续性。
中国是一个拥有悠久历史的国家,其文化传统遗产也相当丰富。
从古代的孔子思想到现代的儒家文化,中华文明一直坚持着儒家思想的核心价值观,如仁爱、孝道、和谐等。
这些价值观对中国人民的生活和社会规范产生了深远的影响。
即使在现代,这些传统的思想仍然在中华文明中发挥着重要的作用,被视为中华民族精神的重要组成部分。
其次,中华文明在社会结构上具有突出的连续性。
中国历史上一直存在着封建社会的制度,这个制度是中国社会演变的重要组成部分。
封建制度包括了等级制度、宗法制度等,这些制度奠定了中国社会的基本框架。
封建制度的影响延续至今,尽管已经发生了一些变化,但中国社会仍然保留着许多封建时代的特征。
例如,家族观念在中国社会中仍然相当重要,许多人仍然坚持着传统的家族礼仪,强调家族的凝聚力和传承性。
最后,中华文明在艺术和科技方面具有突出的连续性。
中国的绘画、音乐、舞蹈等艺术形式有着悠久的历史,在中华文明的发展过程中不断繁荣。
瓷器、丝绸、茶叶等的传统制作技艺也代代相传,至今仍然是中国文化的重要组成部分。
此外,中国在科技领域也有许多传统的创新成果,如造纸术、指南针、火药等。
这些传统技术为中华文明的发展作出了巨大贡献,同时也为中国在现代科学技术领域的快速发展提供了坚实的基础。
总之,中华文明具有突出的连续性,这既包括了文化传统的延续,也包括了社会结构和艺术科技的传承。
这种连续性使得中华文明成为世界上独特而重要的文明之一。
中华民族在保持自身传统的同时,也在适应和融合现代社会的变革中不断发展,展示出了中华文明的韧性和活力。
中华文明具有突出的连续性,这种连续性的延续和发展与中华民族的历史、人文精神以及文化传统密切相关。
作为一个拥有悠久历史的国家,中国自古以来就出现了许多不同的朝代和王朝,但中华文明却在这漫长的历史长河中得以保持持续的发展和传承。
深刻把握中华文明具有突出的连续性中华文明是人类历史上一支辉煌灿烂的文化瑰宝,它具有突出的连续性。
从原始社会至今,中华文明经历了长期而曲折的发展历程,但其核心价值观和传统思想一直保持着持久的影响力。
首先,中华文明具有独特而强大的文化传统。
中华文明尊崇家族道德、孝敬父母、重视家庭观念等价值观念,这些传统价值观贯穿了几千年的中国历史,经久不衰。
例如《孟子》中所强调的“仁爱”理念,至今仍然被广泛传承和推崇。
同时,中华文明中的文人墨客、诗词文化、书法艺术等,也在漫长的历史进程中不断传承发展,成为中华民族独有的文化符号。
其次,中华文明通过制度和文化传承确保了其连续性。
中国古代的礼仪制度、官僚体制和儒家思想等,为中华文明提供了坚实的基础。
这些制度和文化传统虽然在不同的历史时期经历了变革和演变,但其核心思想却保持着一脉相承。
比如,封建社会中的等级制度与今日的社会等级观念存在相似之处,这种制度与价值观的传承使得中华文明在历史的长河中保持了稳定性和连续性。
最后,中华文明具有强烈的民族自豪感和认同感。
中华文明是中华民族的根本性特征,历史上的众多先贤和英雄,以及优秀的文化传统都给了中华民族强大的自豪感和认同感。
这种自豪感和认同感通过教育和社会传承,不断激发和传递给新一代,使得中华文明在历史的长河中获得了生生不息的力量。
总之,中华文明的连续性体现在多个层面,包括传统价值观、文化传统、制度和文化的传承以及民族自豪感和认同感等。
这种连续性使得中华文明能够保持持久的影响力和独特的魅力,成为人类文明宝库中一道绚丽的风景线。
中华文明的连续性可以追溯到几千年前的古代中国。
自新石器时代开始,中华文明就开始形成,并且在长期的历史进程中不断发展和演变。
无论是政治制度、社会道德观念、艺术文化还是科学技术,都体现了中华文明的连续性。
在政治制度方面,古代中国的封建制度是中华文明具有连续性的重要组成部分。
自殷商时期开始,中国的社会结构逐渐由部落制向封建制转变,形成了天子、诸侯、公卿等阶层。
深刻理解中华文明突出的连续性中华文明的连续性是指中国悠久的历史和文化传统持续发展的特征。
中华文明具有深厚的历史根基,多元的文化传统和持续的社会发展,这些因素共同塑造了中华文明的连续性。
首先,中华文明的连续性体现在其源远流长的历史上。
中国历史可以追溯到5000多年前的新石器时代,相比于其他文明古国,如埃及、希腊和罗马,中国历史更为悠久。
这长期的历史给予中华文明独特的优势,使得中国人民在不同时期的发展中能够从过去的经验中吸取智慧和教训,不断改进和创新。
其次,中华文明的连续性在于对传统价值观和道德准则的承继。
中国古代儒家文化对于中华文化的发展产生了深远影响。
儒家思想重视家庭、孝道、礼仪和道德发展,这些观念贯穿了整个中国历史。
即使在社会变革和现代化的过程中,这些传统价值观依然发挥着重要作用,为中国社会提供了稳定和凝聚力。
另外,中华文明的连续性还体现在其多样化的文化传统上。
中国是一个多民族、多文化的国家,在各个历史时期,许多不同的民族和文化相互交融、相互影响,从而形成了丰富多样的文化传统。
这些传统包括文学、艺术、哲学、音乐和建筑等各个方面,为中华文明提供了持续的发展动力。
最后,中华文明的连续性在于其社会制度的演变和发展。
中国的社会制度在漫长的历史发展过程中不断变革和调整,但在变革中也保持了一定的连续性。
从封建社会到现代社会,中国的社会制度经历了多次改革和革命,但核心价值观和传统体制的影响依然存在,为中国的社会稳定和发展提供了基础。
总之,中华文明的连续性体现了中国悠久的历史传统、积淀的文化价值观以及社会制度的发展。
这种连续性不仅使中国人民保持了与历史的联系,也为中国的现代化进程提供了支持和指导。
了解和理解中华文明的连续性,有助于我们更好地认识中国历史和文化,推动中华文明的持续发展。
中华文明的连续性一直以来都是许多学者和研究者关注的焦点。
这种连续性体现在多个方面,从政治机构、社会体制到文化传承和思想观念。
深入理解中华文明的连续性有助于我们更好地认识和珍惜中国的历史传统,并为未来的发展提供借鉴和启示。
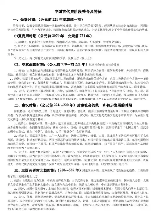
中国古代史阶段整合及特征一、先秦时期:(公元前221年秦朝统一前)阶段特征:先秦是指我国秦统一以前的历史时期,是中华文明的勃兴阶段。
经历从原始社会到奴隶社会,再到封建社会的发展过程;生产力不断进步,精耕细作的农耕经济模式确立;中华文化萌生,奠定了中华民族传统文化的基础。
㈠夏商周时期(公元前2070年—公元前771年)1、政治上: 夏朝实行王位世袭制;西周确立分封制、宗法制、礼乐制度;奴隶社会强盛。
2、经济上: 石器助耕,青铜器在农业很少使用;简单协作;井田制;农作物种类更加丰富,后世的农作物已具备。
以“青铜冶炼”为主的官营手工业产生;商朝已有织机,能生产斜纹提花织物。
商业活动得到鼓励,出现职业商人和货币;3、文化上:商代甲骨文是比较成熟的文字,夏朝历法《夏小正》。
㈡、春秋战国时期:(公元前770~前221年)奴隶社会向封建社会过渡1、政治:由奴隶社会向封建社会转型的社会大变革时期:周天子势力衰微,诸侯割据争霸,分封制破坏;商鞅变法,建立县制,确立封建土地私有制,封建专制主义中央集权制度初步形成。
2、经济:铁犁牛耕的使用,都江堰等水利工程的修建,形成精耕细作的耕作方式,世界上先进的耕作方法——垄作法使用;公元前594年,鲁国实行“初税亩”,井田制逐步瓦解,土地私有制产生;重农抑商的政策出台。
以冶铁业为主的私营手工业产生。
官府控制商业的局面被打破,各地出现了许多商品市场和拥有雄厚资产的大商人。
商业繁荣。
3、文化:记录世界上最早的日食、月食、太阳黑子、哈雷彗星、《石氏星表》;“百家争鸣”,以儒、墨、道、法为代表的诸子百家共同构造了中华民族传统文化的基础;《诗经》、楚辞代表了当时的文学成就;战国的帛画《人物龙风图》《人物驭龙图》,表明中国绘画艺术从萌芽走向成熟。
春秋战国时期出现了以乐舞戏谑为业的艺人,称为优伶。
二、秦汉时期:(公元前221~220年)封建社会的统一和初步发展的时期阶段特征:是中国历史上第一个封建大一统的时代,也是统一的多民族国家的奠基时期。
中考历史必考知识点归纳2024一、中国古代史。
1. 原始社会。
- 元谋人是我国境内已知的最早人类,距今约170万年。
北京人会使用天然火,山顶洞人掌握了磨光和钻孔技术,懂得人工取火。
- 河姆渡原始居民种植水稻,住干栏式房屋;半坡原始居民种植粟,住半地穴式房屋。
2. 夏商周时期。
- 夏朝是我国历史上第一个王朝,禹死后,他的儿子启继承父位,世袭制代替了禅让制。
- 商朝青铜铸造业发达,如司母戊鼎、四羊方尊等。
甲骨文是我国已发现的古代文字中年代最早、体系较为完整的文字。
- 西周实行分封制,目的是为了稳定周初的政治形势,巩固疆土。
3. 春秋战国时期。
- 春秋时期的著名霸主有齐桓公、晋文公、楚庄王等。
齐桓公任用管仲为相,进行改革,提出“尊王攘夷”的口号,成为春秋时期第一个霸主。
- 战国时期各国纷纷变法,秦国的商鞅变法最为彻底。
内容包括:承认土地私有,允许自由买卖;奖励耕织;奖励军功;建立县制等。
商鞅变法使秦国的国力大为增强,为以后秦国统一全国奠定了基础。
- 春秋战国时期思想文化繁荣,出现了百家争鸣的局面。
儒家的孔子提出“仁”的学说,主张“爱人”“为政以德”;孟子主张“仁政”,提出“民贵君轻”的思想。
道家的老子主张顺应自然,无为而治;庄子强调治国要顺应自然和民心。
墨家的墨子主张“兼爱”“非攻”。
法家的韩非主张改革,提倡法治,建立中央集权专制统治。
4. 秦汉时期。
- 秦始皇统一六国后,建立了我国历史上第一个统一的多民族的封建国家。
他采取了一系列巩固统一的措施,如统一文字(小篆)、货币(圆形方孔半两钱)、度量衡;修筑长城(西起临洮,东到辽东);焚书坑儒等。
- 汉武帝在政治上,颁布“推恩令”,削弱诸侯国势力;思想上,接受董仲舒的建议,“罢黜百家,独尊儒术”,把儒家学说立为正统思想;经济上,将铸币权收归中央,统一铸造五铢钱;军事上,派卫青、霍去病北击匈奴等。
汉武帝时期,西汉王朝在政治、经济、军事和思想上实现了大一统,进入鼎盛时期。
第2讲古代中华文明的形成与统一多民族封建国家的形成、发展——秦汉时期秦汉(公元前221—公元220年)是中国历史上第一个统一多民族封建国家形成和发展时期,也是中华文明的形成和发展阶段。
1.政治:统一的多民族封建国家形成,奠定了中国的政治版图,秦汉专制主义中央集权制度确立和巩固,封建社会政治制度基本确立。
2.经济:农耕经济从停滞、倒退到初步恢复发展,手工业、商业获得发展,社会经济进一步发展,汉武帝时期达到了强盛。
3.思想文化:经历了从“百家争鸣”到“独尊儒术”的演变,儒家思想成为中国封建社会的正统思想;科技、文学得到初步发展。
秦汉文化作为先秦文化成就的总结和升华,为后世文化的进一步发展奠定了基础。
政治方面(1)秦朝统一,中央实行皇帝制度、三公九卿制;地方推行郡县制,建立起专制主义中央集权制度。
(2)汉代①中央集权:汉初推行郡国并行制;汉武帝颁布“推恩令”,解决了王国问题,并设立刺史,加强对地方的监察。
②君主专制:汉承秦制;实行“中外朝制度”,使君主专制得以强化。
③选官制度:汉武帝实行察举制,举孝廉成为士大夫做官的主要途径经济方面(1)秦汉统一货币,继续推行“重农抑商”政策,歧视商人,实行专卖制度。
(2)汉代①农业:牛耕普及,出现了耧车和二牛一人犁耕法;兴建了漕渠等水利工程。
②手工业:开始用煤做燃料冶铁;丝绸远销亚、欧;东汉烧制出成熟的青瓷。
③商业:出现专供贸易的“市”;推行重农抑商政策,商业发展艰难;西汉时开通了海上和陆上丝绸之路思想文化方面(1)从百家争鸣到思想专制。
西汉董仲舒改造形成新儒学;汉武帝接受董仲舒“罢黜百家,独尊儒术”的建议,儒家思想逐渐成为官方思想和中国传统文化的主流思想。
(2)以医学、数学、天文学和造纸术为代表的古代科技得到发展;“赋”成为汉代的主要文学体裁;“印宗秦汉”的篆刻艺术产生主题一秦汉时期国家治理体系的政治设计考向一从文明传承角度考查秦汉政治制度的特点、影响[真题典例]1.命题点:汉承秦制(2018·高考海南卷,T2)《汉书》云:“汉家承秦之制,并立郡县,主有专己之威,臣无百年之柄。
②局部统⼀:在我国的⼤分裂时期,往往很多时期是局部统⼀。
战国时期,诸侯⼤国“战国七雄”的局部统⼀; 东汉后期,曹操对北⽅的局部统⼀; 三国时期魏、蜀、吴三国各⾃境内的局部统⼀; ⼗六国东晋对峙时期,东晋在南⽅的局部统⼀以及前秦在北⽅黄河流域的短暂局部统⼀; 南北朝时期,北魏、北周对黄河流域的局部统⼀和宋、齐、梁、陈在南⽅的局部统⼀; 五代、辽、来、夏、⾦时期,北宋结束五代⼗国分裂的局部统⼀,南宋在江南地区的局部统⼀; 少数民族政权辽、⾦在我国北⽅的局部统⼀等等。
③⼤分裂时期:主要包括三次⼤分裂: 春秋战国时期(公元前770⼀公元前221年)的割据混战; 三国两晋南北朝时期(220——589年)的⼤分裂; 五代辽宋夏⾦时期(907—1279年)的民族政权并⽴。
④⼤统⼀时期的分裂局⾯:⼤统⼀时期也曾经有少数分裂局⾯的出现。
西汉前期的王国问题引起的地⽅分裂割据; 东汉后期⾃黄⼱起义后的军阀割据混战时期(184——220年); 西晋后期(从304年匈奴贵族刘渊建⽴汉国⾄316年灭掉西晋)的北⽅各民族相互争战和内部纷争; 唐朝⾃安史之乱后(763—907年)的藩镇割据,特别是黄巢起义后(875—907年)唐朝名存实亡时期的藩镇割据混战; 清朝前期的“三藩之乱”(康熙时期)。
2、历代中央政府对地⽅的管理 ①西周实⾏分封制,只是⼤体上规定了诸侯对周王应尽的⼏点义务。
对诸侯国的管辖措施⼏乎⽆从谈起,于是后来出现了春秋战国长期的分裂混战,周天⼦的地位⼀再下降,最后连当诸侯的资格也没有了。
②秦统⼀后实⾏郡县制,秦始皇规定了郡守县令都由皇帝直接任命,对周朝⽽⾔,这显然是个进步。
③西汉初年虽实⾏分封,“天下⾮刘⽒莫属也”,但随着王国问题的⽇益严重,“⽂帝采贾 谊之议,分齐赵,景帝⽤晁错之计,削吴楚,武帝施主⽗偃之策下推恩令,使诸侯王得分户⾢,以封⼦弟”(《汉书•诸侯王表序》),⾄此以后,王国由⼤分⼩,实⼒⼤减。
期末考点大串讲姓名: 2022/1/8 1、中国古代史综述2、中国古代史时空线索:长久保持统一局面的原因(1)专制主义中央集权制度的确立和完善,为长久保持统一的“大一统”局面提供了政治基础;(2)社会生产力的进步与封建经济的发展为长久统一的“大一统”局面出现奠定了物质基础;(3)在长期的统一局面影响下中国形成了源远流长的“大一统”国家观念。
分裂中孕育着统一因素(1)各民族间交流与交融的加强;人民群众渴望统一的历史愿望;政权统治者为结束分裂割据局面做出的努力;(2)长期政治统一的历史影响和各地经济、文化的密切联系,使统一始终是一个客观存在的必然趋势。
第一单元史前时期:中国境内早期人类与文明的起源1、单元概述:中国广袤的大地,曾孕育早期的人类,北京人就是其中的典型代表。
从北京人遗址的考古发掘中,我们可以看出早期人类的生产、生活情况,以及他们在进化过程中的特点。
大约在一万年前,中国境内的人类逐渐懂得了耕种农作物、饲养家畜、磨制石器和烧制陶器,开始了定居生活。
距今约五六千年时,一些部落逐渐结成联盟,并推出首领,传说中的炎帝和黄帝就是这一时期的杰出代表,被后人尊奉为中华民族的人文初祖。
黄河流域、长江流域和辽河流域的考古发现,证实中华文明的起源及发展具有多元一体的特征。
本阶段时间界限为距今约170万年前到距今约6000年前,主要包括三部分内容:中国早期人类的代表——北京人;原始农耕生活;远古的传说。
中国早期人类的代表——北京人:知道北京人的特征,知道化石是研究人类的起源的主要证据。
本课主要的早期人类由远到近有元谋人、北京人、山顶洞人,后世的人们通过对化石的研究了解到这些早期人类的生活方式、突出特点以及重要的技能。
原始农耕生活:距今约7000年,中华大地进入新石器时代,先祖开始了定居生活,于是农业、畜牧业、手工业逐渐产生和发展。
其中,分别在长江流域和黄河流域的遗址,河姆渡遗址和半坡遗址成为这一时期的典型代表。
什么是中华文明在多次分裂后终归于统一的关键?2016年10月20日 08:59来源:澎湃新闻网作者:俞诗逸1982人参与144评论核心提示:既然中华文明如此充满魅力,其本身必有重要推力。
在吕正惠教授看来,汉字在其中就扮演了关键的角色。
很难想象,若不是汉字的出现,操着各地方言的中国人该如何传递信息,交流思想。
除了汉字,对于中华文明的形塑而言,农业也是不可或缺的一部分。
汉字资料图本文摘自:澎湃新闻网,作者:俞诗逸,原题:吕正惠:中华文明何以在多次分裂后终归于统一俗话说“天下大势,合久必分,分久必合”,古代王朝的兴替本是政治生态的正常变动,然而从长时段的角度来看,却具有文明史的意义。
就中国而言,自隋唐结束魏晋南北朝以来的长期分裂局面后,历史基本上进入了以统一为常态的稳定阶段,这一阶段通常被称为“中国第二次大一统”。
综观人类文明史,在同一块地方,基本上由同一人群,在经过多次分裂后仍能归于统一的文明体,也就只有中国。
那么从世界史的角度来看,究竟是什么原因,让华夏文明如此特殊?从今天的眼光着眼,我们又该如何看待这段历史?10月17日下午,台湾淡江大学中文系吕正惠教授做客华东师范大学思勉人文讲座,为师生们分享了他对这段历史以及有关大一统话题的独到见解。
中华文明不做罗马帝国的翻版日本学者谷川道雄在《隋唐帝国形成史论》一书中将隋唐看作是一个强盛的“帝国”,京都学派的杉山正明则认为元朝不是中国的王朝,面对这些史学界的争议观点,吕正惠认为有一定道理,但如果从世界文明史的角度来看,也有失公允。
在吕正惠看来,古代中国并不是一个帝国,中华文明也一直处于延续状态。
帝国的特征是外向性的扩张,强调的是武力的征服,而非内向的聚合。
为了更好地说明这一观点,他以罗马帝国的兴衰为例,以此来说明中国并非帝国的观点。
吕正惠教授认为,古罗马在整个环地中海文明体中是最落后的,与古希腊相比,它并没有形成相对成熟完善的城邦体制,罗马之所以能成为帝国,将地中海变为自己的“内海”,靠的是武力征服,它对意大利以外的国土,控制力度并不是很强。
中考历史二轮专题复习(一)专题一国家的统一与民族关系的发展一、知识线索线索一中国历史上的统一与民族融合线索二历代中央政府对边疆的管辖及统一问题二、专题演练1.“国家统一,民族融合”是中国历史发展的主流。
以下史实符合这一主题的有①秦始皇规定以小篆为全国统一文字②北魏孝文帝提倡改穿汉服③辽、宋、西夏、金政权的对峙④乾隆帝平定大小和卓的叛乱A.①②③B.①②④C.①③④D.②③④2.下面有关西藏历史的说法,正确的是①唐朝时的吐蕃人是藏族的祖先②元朝时设宣政院,管辖西藏地区③清初顺治帝赐予西藏佛教首领达赖五世“达赖喇嘛”封号④清朝设置伊犁将军代表清政府管理西藏地区A.①③④B.②③④C.①②③D.①②④3.民族团结和祖国统一始终是我国历史发展的主流。
下列历史事件中能够体现这一主题的是①赤壁之战②文成公主入藏③郑成功收复台湾④清设驻藏大臣⑤1684年清设台湾府巩固了东南海防A.①②③④ B.①③④⑤ C.②③④⑤ D.①②④⑤4.某学习小组开展研究性学习,整理出以下史实:元朝设置宣政院、明朝郑成功收复台湾、清政府设置伊犁将军,如果要给他们的研究确定一个主题,应该是A.国家的巩固与发展 B.文化的繁荣与昌盛C.机构的设置与变化 D.对个的联系与交往5.西藏自古就是中国的领土,历代中央政府都注重加强对西藏地区的管辖。
下列措施按顺序排列正确的是①赐予五世班禅“班禅额尔德尼”封号②赐予五世达赖“达赖喇嘛”封号③制定“金瓶掣签”制度④设立驻藏大臣,同达赖和班禅共同管理西藏A.①②③④ B.②①④③ C.②③④① D.①③②④6.以下史实中,最能证明台湾自古以来就是中国领土的是①1684年,清朝设置台湾府②清朝设置乌里雅苏台将军和伊犁将军③雍正时,设置驻藏大臣④230年,吴国的卫温、诸葛直率万人船队到过夷洲A.①②③B.①③④C.①④D.②③7.以下能证明“自古以来西藏与中央政府友好交往,中央政府有效管辖西藏”这一观点的史实有①唐朝时将文成公主、金城公主嫁给吐蕃赞普,吐蕃与唐“和同为一家”②清朝册封达赖、班禅③1727年清政府设置驻藏大臣④清军平定大小和卓叛乱⑤清政府确立“金瓶掣签”制度⑥土尔雇特部回归祖国⑦1951年西藏和平解放,解放军进驻拉萨A.①②③④⑤ B.①②③⑤⑦C.③④⑤⑧⑦ D.②③④⑥⑦8.右表表明我国古代就对____地区进行了有效管辖。
中国史纲要重点知识第一单元从中华文明起源到秦汉统一多民族封建国家的建立与巩固1.中华文明的起源与早期国家一、中华文明起源的特点多元一体,中原核心;地处大江大河流域;本土性;悠久性;三、中国早期国家的特点政治上:①以血缘关系为纽带,将国家权力和家族关系结合起来,形成“家国一体”的政治结构(世卿世禄的贵族政治);②形成森严的尊卑等级结构秩序(分封制为例);③神权色彩浓厚,王权和神权紧密结合;④国家结构比较松散(主要通过部族、方国联盟和分封管理),地方权力较大,最高执政集团尚未形成权力的高度集中(地方分权);⑤尚未出现固定的成文法,国家法律制度不健全经济上:农业经济为主,大河文明的典型代表①生产力水平相对落后(农业生产主要使用木、石、骨、蚌等材质的生产工具,少量使用青铜,处于石器锄耕的劳作阶段);②集体生产耕作阶段(生产力水平的落后导致了当时的生产经营处于千耦其耘);③青铜时代(青铜铸造是手工业生产的主要部门,劳动人民创造了灿烂的青铜文化)文化上:①出现较为成熟的文字(甲骨文);②建立了完备的礼乐制度,③出现和存在天命观为主;(④出现敬德、重民和保民的观念2.诸侯纷争与变法运动一、春秋战国的社会演变:(理顺生产力发展井田制转向土地私有制确立,经济基础和上层建筑演变)铁制工具和牛耕推广↓农民开辟更多“私田”,不肯尽力于“公田”↓↓↓↓诸侯国君和卿大夫两者产生争斗(本质:分封宗法制瓦解;新兴地主阶级夺权):建立封建化政权(郡县制和任官);确立封建土地私有制↓百家争鸣,思想解放反映出的历史原理和本质:1.生产力决定生产关系2.经济基础决定上层建筑3.上层建筑反作用于经济基础4.社会存在决定社会意识,社会意识反映社会存在二、战国的变法运动1.原因:经济基础:社会生产力迅速发展,封建土地私有制发展;阶级基础:新兴地主阶级力量日益强大和士阶层崛起;客观形势:兼并战争日趋剧烈,诸侯国面临生存压力2.目的:富国强兵。
中国史前文化的统一性与多样性严文明现代中国是一个以汉族为主体并结合着五十多个少数民族的统一的多民族国家。
这样一个既有主体、又有众多兄弟,既是统一的、又保持各民族特色的社会格局,乃是长期历史发展的结果,它的根基深植于遥远的史前时期。
这一历史根基的探索和认识,是近年来中国史前考古学研究的一项重要成果。
中国史前考古学研究起始于20世纪20年代。
那时有不少外国学者参加了这一工作。
他们中间有些人过分强调了外国史前文化的影响,因而出现了所谓“中国文化西来说”乃至“南来说”、“北来说”等无视中国自身文化传统的错误倾向。
从20世纪50年代到60年代前期,中国史前考古获得了很大的发展。
外来说被新发现的许多事实证明不能成立,因而为学术界所抛弃。
但那时的田野工作是以中原地区为主的,人们对当地史前文化的研究比较深入而对其他地方的史前文化所知甚少。
因此在一个时期,某些学者又过分强调了中原史前文化的地位和作用。
这种倾向到“文化大革命”期间更发展成了所谓中原中心论,把其他地区的文化成就都看成是中原文化影响的结果,似乎只有中原地区的文化才是中国远古文化的代表。
从20世纪70年代后期以来,我国考古学者除继续在中原开展田野工作外,对其余广大地区也进行了许多调查发掘工作,有不少新的重要的发现,使我们有可能比较客观地估计各地史前文化发展的水平、它们各自的特点和相互关系。
特别是从苏秉琦先生提出要对考古学文化进行区系类型的研究以来,许多考古学者一方面倾注力量对区域性考古学文化进行深入的探索,同时又注意从宏观方面考察各地文化之间的联系和发展轨迹,并力图从理论上加以阐述,从而使我国史前文化的研究提高到了一个新的水平。
现在我们初步认识到:1.中国史前文化基本上是在本土生长和发展起来的,只是在某些边境地区同邻境的史前文化发生过一些联系。
这种联系虽然对双方都会有不同程度的影响,但对中国史前文化的主体来说,却从来没有影响到它的基本特征和发展方向。
2.中国史前文化并非出于一源,这在旧石器时代即可窥其端倪,到新石器时代就显得更加明显。
[收稿日期] 2008-09-01[作者简介] 刘家和(1928-),男,江苏省南京市人,北京师范大学历史学院,教授。
[基金项目] 教育部人文社会科学重点研究基地第三批重大项目 中西古代历史、史学与理论的比较研究 (2001ZDXM 770004)。
关于历史发展的连续性与统一性问题!!!对黑格尔曲解中国历史特点的驳论刘家和(北京师范大学历史学院,北京 100875)[摘要] 中国历史的发展具有连续性与统一性,这是大家都能公认的。
黑格尔也承认此点。
可是,他否认中国历史有发展,从而说中国的历史是 非历史的历史 ;又否认中国的统一是多元一体的统一,从而说中国的历史是 抽象的统一 。
这样就严重曲解了中国的历史。
现在这篇文章的目的是对黑格尔的这些论点进行分析与驳论。
首先,黑格尔的偏见是出于他的世界历史的观念体系,即人类历史从东方起到西方止,经过东方世界(以中国为代表)的幼年时代,到希腊世界的青年时代,到罗马世界的壮年时代,最后到日耳曼世界的老年时代,即最成熟的时代。
他给中国派定了幼年的角色,因而永远不能有所发展。
这无疑是一种曲解。
再则,须明确 连续 与 发展 两个概念的定义及相互关系,在肯定黑格尔的发展包含自我否定论点的前提下,辨明社会的质变与文明断裂的不同;黑格尔之所以不顾希腊、罗马与日耳曼之间的文明断裂而高论世界历史的发展,那只不过他的世界 精神 在不同时间和空间的连续发展。
可是,他的世界 精神 历程并非真实的世界历史。
最后,按照马克思主义的观点,社会和历史是在人们多重的交往(或关系)中形成的,正是横向的共时性的交往与矛盾推动了纵向的历时性连续发展,而这样的发展的结果也正是每一个社会交往的既定前提。
世界历史的形成以及中国文明发展的连续性与统一性就是在这种纵横关系中形成的。
[关键词] 黑格尔;历史发展;连续性;统一性;世界历史;中国历史[中图分类号] K01 [文献标识码] A [文章编号] 1002-0209(2009)01-0087-13一、弁言这篇文章本来是∀中西古代历史、史学与理论的比较研究#课题的引论。