慢病工作流程图
- 格式:doc
- 大小:578.00 KB
- 文档页数:3
慢性阻塞性肺疾病分级诊疗重点任务及服务流程图一、建立慢阻肺患者分级诊疗健康档案根据慢阻肺患病率、发病率、就诊率和分级诊疗技术方案,确定适合分级诊疗服务模式的患者数量,评估病情和基本情况。
加强信息系统建设,为适合分级诊疗患者建立联通二级及以上医院和基层医疗卫生机构的电子健康档案(含慢阻肺专病信息)。
二、明确不同级别医疗机构的功能定位基层医疗卫生机构负责慢阻肺的早期筛查和临床初步诊断;按照上级医院已制定的疾病诊疗方案进行规范诊治,监督患者治疗依从性;建立健康档案和专病档案,做好信息报告工作;实施患者年度常规体检,有条件的可以开展并发症筛查;开展患者随访、基本治疗及康复治疗;开展健康教育,指导患者自我健康管理;实施双向转诊。
二级及以上医院负责疾病临床诊断,按照疾病诊疗指南与规范,制定个体化、规范化的治疗方案;实施患者年度专科体检,并发症筛查;指导、实施双向转诊;定期对基层医疗卫生机构医疗质量和医疗效果进行评估。
其中,二级医院负责急症和重症患者的救治,对基层医疗卫生机构进行技术指导和业务培训。
三级医院负责疑难复杂和急危重症患者的救治,对二级医院、基层医疗卫生机构进行技术指导和业务培训。
三、建立团队签约服务模式签约团队至少包括二级及以上医院专科医师(含相关专业中医类医师,下同)、基层医疗卫生机构全科医生(含中医类医师,下同)和社区护士等。
签约服务以患者医疗需求为导向,将二级及以上医院与基层医疗卫生机构、专科与全科、健康管理与疾病诊疗服务紧密结合, 充分发挥中医药在慢性病预防、诊疗、健康管理等方面的作用。
有条件的试点地区,可以在签约团队中增加心理咨询师等人员。
结合全科医生制度建设,推广以专科医师、全科医生为核心的团队签约服务。
全科医生代表服务团队与患者签约,将公共卫生服务与日常医疗服务相结合,以患者为中心,按照签约服务内容,与专科医师、其他相关人员共同提供综合、连续、动态的健康管理、疾病诊疗等服务。
四、明确慢阻肺分级诊疗服务流程(一)基层医疗卫生机构服务流程。
附件1:慢性阻塞性肺疾病分级诊疗重点任务及服务流程图一、建立慢阻肺患者分级诊疗健康档案根据慢阻肺患病率、发病率、就诊率和分级诊疗技术方案,确定适合分级诊疗服务模式的患者数量,评估病情和基本情况。
加强信息系统建设,为适合分级诊疗患者建立联通二级及以上医院和基层医疗卫生机构的电子健康档案(含慢阻肺专病信息)。
二、明确不同级别医疗机构的功能定位基层医疗卫生机构负责慢阻肺的早期筛查和临床初步诊断;按照上级医院已制定的疾病诊疗方案进行规诊治,监督患者治疗依从性;建立健康档案和专病档案,做好信息报告工作;实施患者年度常规体检,有条件的可以开展并发症筛查;开展患者随访、基本治疗及康复治疗;开展健康教育,指导患者自我健康管理;实施双向转诊。
二级及以上医院负责疾病临床诊断,按照疾病诊疗指南与规,制定个体化、规化的治疗方案;实施患者年度专科体检,并发症筛查;指导、实施双向转诊;定期对基层医疗卫生机构医疗质量和医疗效果进行评估。
其中,二级医院负责急症和重症患者的救治,对基层医疗卫生机构进行技术指导和业务培训。
三级医院负责疑难复杂和急危重症患者的救治,对二级医院、基层医疗卫生机构进行技术指导和业务培训。
三、建立团队签约服务模式签约团队至少包括二级及以上医院专科医师(含相关专业中医类医师,下同)、基层医疗卫生机构全科医生(含中医类医师,下同)和社区护士等。
签约服务以患者医疗需求为导向,将二级及以上医院与基层医疗卫生机构、专科与全科、健康管理与疾病诊疗服务紧密结合, 充分发挥中医药在慢性病预防、诊疗、健康管理等方面的作用。
有条件的试点地区,可以在签约团队中增加心理咨询师等人员。
结合全科医生制度建设,推广以专科医师、全科医生为核心的团队签约服务。
全科医生代表服务团队与患者签约,将公共卫生服务与日常医疗服务相结合,以患者为中心,按照签约服务容,与专科医师、其他相关人员共同提供综合、连续、动态的健康管理、疾病诊疗等服务。
四、明确慢阻肺分级诊疗服务流程(一)基层医疗卫生机构服务流程。
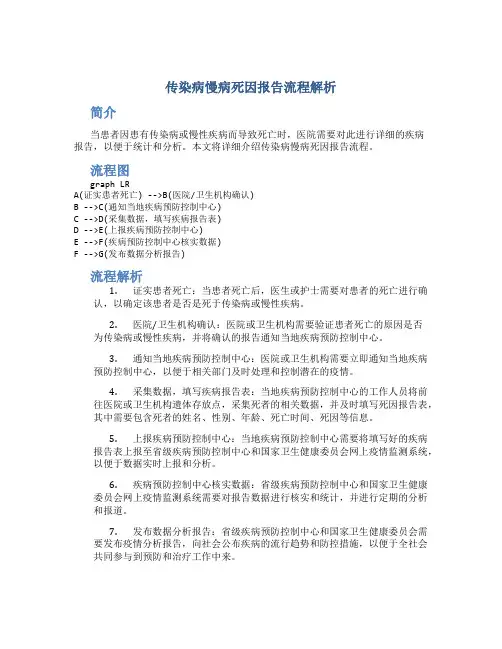
传染病慢病死因报告流程解析简介当患者因患有传染病或慢性疾病而导致死亡时,医院需要对此进行详细的疾病报告,以便于统计和分析。
本文将详细介绍传染病慢病死因报告流程。
流程图graph LRA(证实患者死亡) -->B(医院/卫生机构确认)B -->C(通知当地疾病预防控制中心)C -->D(采集数据,填写疾病报告表)D -->E(上报疾病预防控制中心)E -->F(疾病预防控制中心核实数据)F -->G(发布数据分析报告)流程解析1.证实患者死亡:当患者死亡后,医生或护士需要对患者的死亡进行确认,以确定该患者是否是死于传染病或慢性疾病。
2.医院/卫生机构确认:医院或卫生机构需要验证患者死亡的原因是否为传染病或慢性疾病,并将确认的报告通知当地疾病预防控制中心。
3.通知当地疾病预防控制中心:医院或卫生机构需要立即通知当地疾病预防控制中心,以便于相关部门及时处理和控制潜在的疫情。
4.采集数据,填写疾病报告表:当地疾病预防控制中心的工作人员将前往医院或卫生机构遗体存放点,采集死者的相关数据,并及时填写死因报告表,其中需要包含死者的姓名、性别、年龄、死亡时间、死因等信息。
5.上报疾病预防控制中心:当地疾病预防控制中心需要将填写好的疾病报告表上报至省级疾病预防控制中心和国家卫生健康委员会网上疫情监测系统,以便于数据实时上报和分析。
6.疾病预防控制中心核实数据:省级疾病预防控制中心和国家卫生健康委员会网上疫情监测系统需要对报告数据进行核实和统计,并进行定期的分析和报道。
7.发布数据分析报告:省级疾病预防控制中心和国家卫生健康委员会需要发布疫情分析报告,向社会公布疾病的流行趋势和防控措施,以便于全社会共同参与到预防和治疗工作中来。
本文通过介绍传染病慢病死因报告的流程和解析,使我们更加了解了死因报告的重要性以及对疾病的控制和治疗的重要性。
疾病预防控制工作需要全社会的共同关注和努力,只有大家共同战斗,才能够使得我们的生活更加安全和健康。
慢病流程及随访模板高血压患者管理流程图高血压患者随访记录表附表22型糖尿病患者随访服务记录表填表说明1.本表为2型糖尿病患者在接受随访服务时由医生填写。
每年的综合评估填写居民健康档案的健康体检表。
2.体征:体质指数=体重(kg)/身高的平方(m2)。
如有其他阳性体征,请填写在“其他”一栏。
体重斜线前填写目前情况,斜线后下填写下次随访时应调整到的目标。
3.生活方式指导:询问患者生活方式的同时对患者进行生活方式指导,与患者共同制定下次随访目标。
日吸烟量:斜线前填写目前吸烟量,不吸烟填“0”,吸烟者写出每天的吸烟量“××支”,斜线后填写吸烟者下次随访目标吸烟量“××支”。
日饮酒量:斜线前填写目前饮酒量,不饮酒填“0”,饮酒者写出每天的饮酒量相当于白酒“××两”,斜线后填写饮酒者下次随访目标饮酒量相当于白酒“××两”。
白酒1两相当于葡萄酒4两,黄酒半斤,啤酒1瓶,果酒4两。
运动:填写每周几次,每次多少分钟。
即“××次/周,××分钟/次”。
横线上填写目前情况,横线下填写下次随访时应达到的目标。
主食:根据患者的实际情况估算主食(米饭、面食、饼干等淀粉类食物)的摄入量。
为每天各餐的合计量。
心理调整:根据医生印象选择对应的选项。
遵医行为:指患者是否遵照医生的指导去改善生活方式。
4.辅助检查:为患者进行空腹血糖检查,记录检查结果。
若患者在上次随访到此次随访之间到各医疗机构进行过糖化血红蛋白或其他辅助检查,应如实记录。
5.服药依从性:“规律”为按医嘱服药,“间断”为未按医嘱服药,频次或数量不足,“不服药”即为医生开了处方,但患者未使用此药。
6.药物不良反应:如果患者服用上述药物有明显的药物不良反应,具体描述哪种药物,何种不良反应。
7.低血糖反应:根据上次随访到此次随访之间患者出现的低血糖反应情况。
慢性阻塞性肺疾病分级诊疗重点任务及服务流程图一、建立慢阻肺患者分级诊疗健康档案根据慢阻肺患病率、发病率、就诊率和分级诊疗技术方案,确定适合分级诊疗服务模式的患者数量,评估病情和基本情况。
加强信息系统建设,为适合分级诊疗患者建立联通二级及以上医院和基层医疗卫生机构的电子健康档案(含慢阻肺专病信息)。
二、明确不同级别医疗机构的功能定位基层医疗卫生机构负责慢阻肺的早期筛查和临床初步诊断;按照上级医院已制定的疾病诊疗方案进行规范诊治,监督患者治疗依从性;建立健康档案和专病档案,做好信息报告工作;实施患者年度常规体检,有条件的可以开展并发症筛查;开展患者随访、基本治疗及康复治疗;开展健康教育,指导患者自我健康管理;实施双向转诊。
二级及以上医院负责疾病临床诊断,按照疾病诊疗指南与规范,制定个体化、规范化的治疗方案;实施患者年度专科体检,并发症筛查;指导、实施双向转诊;定期对基层医疗卫生机构医疗质量和医疗效果进行评估。
其中,二级医院负责急症和重症患者的救治,对基层医疗卫生机构进行技术指导和业务培训。
三级医院负责疑难复杂和急危重症患者的救治,对二级医院、基层医疗卫生机构进行技术指导和业务培训。
三、建立团队签约服务模式签约团队至少包括二级及以上医院专科医师(含相关专业中医类医师,下同)、基层医疗卫生机构全科医生(含中医类医师,下同)和社区护士等。
签约服务以患者医疗需求为导向,将二级及以上医院与基层医疗卫生机构、专科与全科、健康管理与疾病诊疗服务紧密结合, 充分发挥中医药在慢性病预防、诊疗、健康管理等方面的作用。
有条件的试点地区,可以在签约团队中增加心理咨询师等人员。
结合全科医生制度建设,推广以专科医师、全科医生为核心的团队签约服务。
全科医生代表服务团队与患者签约,将公共卫生服务与日常医疗服务相结合,以患者为中心,按照签约服务内容,与专科医师、其他相关人员共同提供综合、连续、动态的健康管理、疾病诊疗等服务。
四、明确慢阻肺分级诊疗服务流程(一)基层医疗卫生机构服务流程。
慢病流程(liúchéng)及随访模板高血压患者(huànzhě)管理(guǎnlǐ)流程图高血压患者(huànzhě)随访记录表姓名(xìngmíng):编号□□-□□□□□附表22型糖尿病患者随访(suí fǎnɡ)服务记录表姓名(xìngmíng):编号□□-□□□□□填表说明(shuōmíng)1.本表为2型糖尿病患者在接受随访服务时由医生填写。
每年的综合评估填写居民健康(jiànkāng)档案的健康体检表。
2.体征:体质(tǐzhì)指数=体重(kg)/身高的平方(m2)。
如有其他阳性(yángxìng)体征,请填写在“其他(qítā)”一栏。
体重斜线前填写目前情况,斜线后下填写下次(xià cì)随访时应调整到的目标。
3.生活方式指导:询问患者生活方式的同时对患者进行生活方式指导,与患者共同制定下次随访目标。
日吸烟量:斜线前填写目前吸烟量,不吸烟填“0”,吸烟者写出每天的吸烟量“××支”,斜线后填写吸烟者下次随访目标吸烟量“××支”。
日饮酒量:斜线前填写目前饮酒量,不饮酒填“0”,饮酒者写出每天的饮酒量相当于白酒“××两”,斜线后填写饮酒者下次随访目标饮酒量相当于白酒“××两”。
白酒1两相当于葡萄酒4两,黄酒半斤,啤酒1瓶,果酒4两。
运动:填写每周几次,每次多少分钟。
即“××次/周,××分钟/次”。
横线上填写目前情况,横线下填写下次随访时应达到的目标。
主食:根据患者的实际情况估算主食(米饭、面食、饼干等淀粉类食物)的摄入量。
为每天各餐的合计量。
心理调整:根据医生印象选择对应的选项。
遵医行为:指患者是否遵照医生的指导去改善生活方式。
慢病流程及随访模板高血压患者管理流程图高血压患者随访记录表附表22型糖尿病患者随访服务记录表填表说明1.本表为2型糖尿病患者在接受随访服务时由医生填写。
每年的综合评估填写居民健康档案的健康体检表。
2.体征:体质指数=体重(kg)/身高的平方(m2)。
如有其他阳性体征,请填写在“其他”一栏。
体重斜线前填写目前情况,斜线后下填写下次随访时应调整到的目标。
3.生活方式指导:询问患者生活方式的同时对患者进行生活方式指导,与患者共同制定下次随访目标。
日吸烟量:斜线前填写目前吸烟量,不吸烟填“0”,吸烟者写出每天的吸烟量“××支”,斜线后填写吸烟者下次随访目标吸烟量“××支”。
日饮酒量:斜线前填写目前饮酒量,不饮酒填“0”,饮酒者写出每天的饮酒量相当于白酒“××两”,斜线后填写饮酒者下次随访目标饮酒量相当于白酒“××两”。
白酒1两相当于葡萄酒4两,黄酒半斤,啤酒1瓶,果酒4两。
运动:填写每周几次,每次多少分钟。
即“××次/周,××分钟/次”。
横线上填写目前情况,横线下填写下次随访时应达到的目标。
主食:根据患者的实际情况估算主食(米饭、面食、饼干等淀粉类食物)的摄入量。
为每天各餐的合计量。
心理调整:根据医生印象选择对应的选项。
遵医行为:指患者是否遵照医生的指导去改善生活方式。
4.辅助检查:为患者进行空腹血糖检查,记录检查结果。
若患者在上次随访到此次随访之间到各医疗机构进行过糖化血红蛋白或其他辅助检查,应如实记录。
5.服药依从性:“规律”为按医嘱服药,“间断”为未按医嘱服药,频次或数量不足,“不服药”即为医生开了处方,但患者未使用此药。
6.药物不良反应:如果患者服用上述药物有明显的药物不良反应,具体描述哪种药物,何种不良反应。
7.低血糖反应:根据上次随访到此次随访之间患者出现的低血糖反应情况。
附件1慢性阻塞性肺疾病分级诊疗重点任务及服务流程图一、建立慢阻肺患者分级诊疗健康档案根据慢阻肺患病率、发病率、就诊率和分级诊疗技术方案,确定适合分级诊疗服务模式的患者数量,评估病情和基本情况。
加强信息系统建设,为适合分级诊疗患者建立联通二级及以上医院和基层医疗卫生机构的电子健康档案(含慢阻肺专病信息)。
二、明确不同级别医疗机构的功能定位基层医疗卫生机构负责慢阻肺的早期筛查和临床初步诊断;按照上级医院已制定的疾病诊疗方案进行规范诊治,监督患者治疗依从性;建立健康档案和专病档案,做好信息报告工作;实施患者年度常规体检,有条件的可以开展并发症筛查;开展患者随访、基本治疗及康复治疗;开展健康教育,指导患者自我健康管理;实施双向转诊。
二级及以上医院负责疾病临床诊断,按照疾病诊疗指南与规范,制定个体化、规范化的治疗方案;实施患者年度专科体检,并发症筛查;指导、实施双向转诊;定期对基层医疗卫生机构医疗质量和医疗效果进行评估。
其中,二级医院负责急症和重症患者的救治,对基层医疗卫生机构进行技术指导和业务培训。
三级医院负责疑难复杂和急危重症患者的救治,对二级医院、基层医疗卫生机构进行技术指导和业务培训。
三、建立团队签约服务模式签约团队至少包括二级及以上医院专科医师(含相关专业中医类医师,下同)、基层医疗卫生机构全科医生(含中医类医师,下同)和社区护士等。
签约服务以患者医疗需求为导向,将二级及以上医院与基层医疗卫生机构、专科与全科、健康管理与疾病诊疗服务紧密结合, 充分发挥中医药在慢性病预防、诊疗、健康管理等方面的作用。
有条件的试点地区,可以在签约团队中增加心理咨询师等人员。
结合全科医生制度建设,推广以专科医师、全科医生为核心的团队签约服务。
全科医生代表服务团队与患者签约,将公共卫生服务与日常医疗服务相结合,以患者为中心,按照签约服务内容,与专科医师、其他相关人员共同提供综合、连续、动态的健康管理、疾病诊疗等服务。
四、明确慢阻肺分级诊疗服务流程(一)基层医疗卫生机构服务流程。
附件1:慢性阻塞性肺疾病分级诊疗重点任务及服务流程图一、建立慢阻肺患者分级诊疗健康档案根据慢阻肺患病率、发病率、就诊率和分级诊疗技术方案,确定适合分级诊疗服务模式的患者数量,评估病情和基本情况。
加强信息系统建设,为适合分级诊疗患者建立联通二级及以上医院和基层医疗卫生机构的电子健康档案(含慢阻肺专病信息)。
二、明确不同级别医疗机构的功能定位基层医疗卫生机构负责慢阻肺的早期筛查和临床初步诊断;按照上级医院已制定的疾病诊疗方案进行规范诊治,监督患者治疗依从性;建立健康档案和专病档案,做好信息报告工作;实施患者年度常规体检,有条件的可以开展并发症筛查;开展患者随访、基本治疗及康复治疗;开展健康教育,指导患者自我健康管理;实施双向转诊。
二级及以上医院负责疾病临床诊断,按照疾病诊疗指南与规范,制定个体化、规范化的治疗方案;实施患者年度专科体检,并发症筛查;指导、实施双向转诊;定期对基层医疗卫生机构医疗质量和医疗效果进行评估.其中,二级医院负责急症和重症患者的救治,对基层医疗卫生机构进行技术指导和业务培训.三级医院负责疑难复杂和急危重症患者的救治,对二级医院、基层医疗卫生机构进行技术指导和业务培训。
三、建立团队签约服务模式签约团队至少包括二级及以上医院专科医师(含相关专业中医类医师,下同)、基层医疗卫生机构全科医生(含中医类医师,下同)和社区护士等。
签约服务以患者医疗需求为导向,将二级及以上医院与基层医疗卫生机构、专科与全科、健康管理与疾病诊疗服务紧密结合,充分发挥中医药在慢性病预防、诊疗、健康管理等方面的作用。
有条件的试点地区,可以在签约团队中增加心理咨询师等人员.结合全科医生制度建设,推广以专科医师、全科医生为核心的团队签约服务.全科医生代表服务团队与患者签约,将公共卫生服务与日常医疗服务相结合,以患者为中心,按照签约服务内容,与专科医师、其他相关人员共同提供综合、连续、动态的健康管理、疾病诊疗等服务.四、明确慢阻肺分级诊疗服务流程(一)基层医疗卫生机构服务流程.签约服务流程:接诊患者并进行初步诊断→必要时转至二级及以上医院确诊→对诊断为慢阻肺的患者,判断是否能够纳入分级诊疗服务→对可以纳入分级诊疗服务的,经患者知情同意后签约→建立专病档案→按签约内容开展日常治疗、体检、健康管理等.上转患者流程:全科医生判断患者符合转诊标准→转诊前与患者和/或家属充分沟通→联系二级及以上医院→二级及以上医院专科医师确定患者确需上转→全科医生开具转诊单、通过信息平台与上转医院共享患者相关信息→将患者上转至二级及以上医院.(二)二级及以上医院服务流程。
曲阜市慢性非传染性疾病防制科工作职责1、根据上级慢病防治规划,制定本地慢病防治规划、年度工作计划并协助组织实施;做好慢病调查、死因监测、高血压、糖尿病、脑卒中等常见慢非传疾病的防治;2、承担慢病患者健康体检、咨询、配合治疗以及危险因素的监测、筛查,人群干预等工作任务;3、做好慢病信息的收集、录入、核对和上报工作,对信息资料进行及时分析和评价;4、督导综合医院、慢病监测点落实慢病工作,并进行质量控制。
5、对监测点慢病登记、报告、个案调查、资料汇总、分析等环节进行指导。
6、制定慢病相关疾病监测方案。
建立监测制度,包括信息交换、例会、培训、质量管理、档案管理等制度。
7、制定培训计划,开展对综合医院、社区卫生服务中心慢病防治人员业务知识培训;8、对综合医院、监测点慢病患者发现、治疗、健康档案管理等工作进行督导检查;9、按照国家档案管理有关规定,对各种慢病发病的原始资料、统计资料等相关资料进行管理与保存;10、设立监测点:制定监测点死因与肿瘤监测工作方案,工作计划;建立监测点死因与肿瘤登记报告网络,逐级确定专业人员,明确工作任务。
曲阜市健康教育与促进科工作职责1、协助主管部门拟定健康教育与健康促进长远规划、年度计划和考核评估标准;2、参与主管部门组织的各种专业督导和考核;3、针对本地区的主要卫生问题和突发公共卫生事件,开展经常性健康教育、重大疾病健康教育和突发公共卫生事件健康教育;4、对全市健康教育与健康促进专兼职人员进行健康教育与健康促进知识技能培训;5、建立健全健康教育工作网络;6、开展健康教育技术指导工作和效果评估,完成上级下达的项目工作任务;7、设计、制作、分发健康教育传播材料,并对其传播效果进行监测评估;8、开展健康教育学术活动和信息交流;9、负责健康教育相关资料的收集和整理;10、承担上级交办的其他健康教育工作。
曲阜市健教科工作流程示意图曲阜市疾病预防控制中心慢病科工作流程图疾病预防控制中心死亡医学证明(推断)书出具流程医院内死亡医院外死亡死亡医学证明(推断)书办理须知一、办理者应是对死者情况充分了解的直系亲属,如有特殊原因需他人代办死亡证明书的(意外事故、交通事故死亡不得代办),请代办人带家属签字盖章的委托书、委托人身份证、代办人身份证。
职工门诊慢性病鉴定工作流程图
4月1日至4月24日报慢性病鉴定委员会
4月25至4月30日慢性病鉴定办公室进行整理、汇总
5月1日至5月20日到定点医疗机构进行体检
5月21至6月8日组织专家进行封闭评审鉴定 6月9日至11日由单位领取鉴定结果
6月12日至18日为公示期 6月19日至25日对鉴定通过者建立建档手续,未通过者办理退档手续 单位审核后,在鉴定表上加盖公章,填写汇总表
参保职工填写慢性病鉴定表并准备相关的资料 7月1日按保人社字[2011]89号文件享受待遇
居民门诊慢性病、大病鉴定工作流程图
10月8日至10月24日报慢性病鉴定委员会 10月25至10月31日慢性病鉴定办公室进行整理、汇总
11月1日至11月20日到定点医疗机构进行体检
11月21至12月8日组织专家进行封闭评审鉴定 12月9日至11日由社区或者学校领取鉴定结果 12月12日至18日为公示期 12月19日至25日对鉴定通过者建立建档手续,未通过者办理退档手续 社区和学校审核后,在鉴定表上加盖公章,填写汇总表 参保居民填写慢性病和大病审批表并准备相关的资料 次年1月1日按保人社发[2011]81号文件享受待遇
季度末职工门诊慢性病、居民门诊大病鉴定工作流程图
每个季度末月的25号至月底报慢性病鉴定委员会 鉴定通过的人员于次月中旬办理建档并享受相关待遇
单位、社区或者学校审核后,在鉴定表上加盖公章,填写汇总表
参保人员填写个人鉴定表并准备相关的资料。