[VIP专享]关于考公务员现状的调查报告
- 格式:pdf
- 大小:144.75 KB
- 文档页数:7
公务员考试调查汇报材料范文尊敬的各位领导、同事们:大家好!今天我来给大家汇报一下我们关于公务员考试相关情况的调查结果。
一、调查背景。
随着就业市场竞争的日益激烈,公务员这个职业越来越受到大家的关注。
每年报考公务员的人数那是蹭蹭往上涨,就像火箭发射似的。
所以呢,我们觉得有必要好好了解一下公务员考试的方方面面,看看这到底是个啥情况,也好给那些想考的或者正在考的小伙伴们一些有用的信息。
二、调查方法。
我们这次调查啊,那可是使出了浑身解数。
一方面,我们在网上发布了调查问卷,就像撒网捕鱼一样,到处找有相关经历或者想法的人回答问题。
另一方面呢,我们还专门跑到那些公务员考试培训机构去,和那些备考的同学们聊天,听他们吐槽也好,分享经验也罢。
当然啦,我们也采访了一些已经成功上岸的公务员同志,向他们取取经。
三、调查结果。
# (一)报考动机。
这报考公务员的动机那真是五花八门。
有的人呢,是冲着公务员工作稳定去的,觉得就像找到了一个永远不会倒闭的铁饭碗,风吹雨打都不怕。
有个小伙子就跟我们说:“我可不想在那些私企里整天担心被裁员,考个公务员,安安稳稳过一辈子多好。
”还有不少人是因为家里人的期望,父母觉得公务员社会地位高,说出去有面子,就像古代中了举人一样风光。
另外,也有一些人是真的想为人民服务,他们怀揣着理想和抱负,想要在政府部门里大展拳脚,为老百姓做点实事。
# (二)考试准备情况。
1. 备考时间。
大多数人备考时间都不短,就像一场漫长的马拉松。
一般来说,准备三到六个月的人居多。
不过呢,也有一些大神,说他们只准备了一两个月就考上了,那简直就是学霸中的战斗机。
但这种情况毕竟是少数,就像中彩票一样难得。
还有一些人,准备了一年甚至更久,他们就像老黄牛一样,一直在埋头苦学。
2. 备考资料。
3. 备考难点。
说到备考难点,那可真是一把辛酸泪啊。
首先是行测的题量太大,时间不够用。
好多人都抱怨说,那些题目就像潮水一样涌过来,还没来得及仔细思考就得赶紧下一题,就像在战场上冲锋陷阵一样紧张。
关于大学生考公务员现象的调查报告近年来,大学生考公务员现象呈现出逐渐增多的趋势。
这一现象引起了人们的关注和讨论。
为了进一步了解大学生考公务员的原因和影响,我们进行了调查研究。
通过对大学生考公务员现象的调查,我们将以客观的态度、全面的数据展示其原因、影响及解决方案。
首先,我们对100名大学生进行了问卷调查。
调查结果显示,考公务员的主要原因有以下几个方面:第一,稳定的工作与收入。
近年来,全球金融危机的影响导致就业市场竞争激烈,毕业生就业难成为一个普遍问题。
与其他行业相比,公务员稳定的工作与高收入成为了吸引大学生的重要因素。
第二,好的福利待遇。
作为国家机关工作人员,公务员享有较多的福利待遇,如医疗保险、养老金等。
这些福利能够提供一定的保障,并且在一定程度上增加了大学生考公务员的积极性。
第三,社会地位的提升。
在中国社会文化中,公务员被普遍认为是有地位的人群。
拥有公务员身份可以让大学生在社会上获得尊重和认可。
这也成为一些大学生考公务员的重要动力之一。
同时,大学生考公务员现象也带来了一些问题和影响。
首先,考公务员的大学生数量逐年增多,导致竞争日趋激烈,同时也造成了公务员考试的失真。
越来越多的大学生参与考试,使得过去清寒情侣的人群逐渐扩大,这也进一步加剧了大学生就业难的问题。
其次,在大学期间,大多数学生的专业知识并不完全与公务员的工作岗位相符。
这意味着大学生在考试过程中需要花费大量的时间和精力来学习与工作岗位相关的知识,从而影响了他们在学业上的表现和个人发展。
此外,考公务员现象还加剧了大学生职业选择局限性的问题。
一些考生过分追求公务员身份,在其他行业就业的机会被忽略,导致了各行业的人才结构失衡,间接影响了经济社会发展。
面对这些问题,我们提出了以下建议:首先,应加强大学生就业指导。
学校和社会应该提供更全面的就业指导,帮助大学生了解各个行业的就业形势和发展前景,让其能够做出更明智的职业选择。
其次,需要加强对公务员招考制度的改革。
关于考公务员现状的调查报告一调查背景古之人有言“学而优则仕”。
当今中国,这句话非但不显过时,反而现状更加印证了这个说法。
在前不久结束的国家公务员考试中,共计有逾140万人报考,而仅有1.6万个岗位提供,考录比远远超过高考。
而相比之下,据记录报道,7年前报考人数仅8.7万。
由此可见,报告公务员竞争愈演愈烈,到底是什么让“金饭碗”的含金量越来越高?当代大学生们对此问题的态度是什么?针对这些问题,本人针对在校大学生做了关于公务员报考的调查。
二调查概况调查目的,针对公考愈来愈热的现象,对大学生对考公务员方向进行调查,帮助大学生更好地了解公考、认识公考,为大学生结合自身情况做出自己的决定与计划提出若干建议。
调查时间:2011.2月8日——2011.2月17日调查对象:在校大学生(本科生为主)调查方式路线: 1 、结合调查目的,设计调查问卷(见附件——页6、7)2、发放调查问卷3、回收问卷,统计分析调查结果三调查内容以及相关数据结果分析(1)公务员热的现状分析现今社会大多数人认为社会地位的高低主要决定于金钱与权力。
调查数据显示,75%的大学生认为公务员的社会地位为中上,可以看出,在大多数大学生眼里,公务员拥有相对较高的收入和权力。
在我国14亿人口中,大富大贵的上层人士毕竟很少,中下层一般劳动群众占绝大多数,因而有中上档地位的公务员工作就越显炙手可热。
随着大学扩招,大学生日益普遍,大学生的就业生存压力越来越大。
调查数据可以看出,从大学生内心来说,倾向自主创业者(32%)胜过了当公务员(22%),而想要在工商企业和非公务员事业单位工作的也不乏最求者。
现阶段国内以普通家庭为主,很少有家庭能够为子女提供创业资金,对于这些刚毕业大学生,纵使他们内心向往创业自己当老板,但复杂的现实使得更多的他们考虑相对更合适的公考。
调查中还发现,85/%大学生家庭没有行政背景,他们绝大多数不能靠家庭关系网给自己安排工作,而公考则是他们可以凭借自己实力来改变现状的一个平台。
关于大学生报考公务员热的调查报告调查方案调查前言:在当代大学生中,每年会有一大部分会选择报考公务员。
公务员,是指依法履行公职、纳入国家行政编制、由国家财政负担工资福利的工作人员。
因为公务员的收入稳定、福利待遇高、社会地位高,以至于会出现几千大学生竞争一个公务员职位的现象。
并且近些年,出现了大学生考公务员热潮持久不退的情况。
调查目的:鉴于大学生考公务员热潮居高不下,我们有必要深入了解在校大学生对此问题的看法,分析其原因,提出改善这一问题的建议。
调查内容: 1 大学生打算报考公务员的比例2 大学生报考公务员的原因3 大学生报考公务员热潮持续不退对大学生以及国家的影响调查对象:xx大学的学生,由调查人员采取抽样调查的方法进行调查,样本总数为200,男女比例为1:1地点时间:xx大学2012年9月11日问卷设计:见附页调查结果分析:详见调查报告关于大学生报考公务员热潮持久不退现象的社会调查报告一、引言“学而优则仕”这是中国读书人从古至今坚持的观念,正是这种观念推动者中国成千上万的大学生选择了考公务员这条道路。
而如今,伴随着社会竞争激烈程度的加剧,考研、考公务员更是众多大学生避开找工作这一难题的佳径。
据新华社报道2011年国家公务员考试共有140余万人报考,国家提供有1.6万个岗位,根据此来计算的话,考录比为87.5:1。
据有关数据统计,我国公务员“国考”报名人数通过最后审核人数已经连续三年超过100万人。
通过以上数据,我们清楚的看到我国大学生报考公务员热潮持久不退的现象,而其中隐含的原因是什么?我们需要对此展开深入的了解和调查。
是国家公务员职位稳定的收入和优厚的福利待遇吸引着成千上万的大学生,还是社会的过大的就业压力让他们选择了这条道路?一、调查概况调查时间:2011年9月调查对象:在校大学生调查方式:问卷调查法观察法具体问卷问题见附页二、调查内容与调查数据分析通过对在校大学生的调查,我们从最后的调查数据分析,得出了以下的结论:(一)造成大学生报考公务员热潮持久不退的原因分析1、公务员职位的优越性公务员作为社会服务部门工作人员,相对于其他部门的工作人员来说,其职位本身就具有很高的优越性。
关于大学生考公务员现象的调查报告————————————————————————————————作者:————————————————————————————————日期:2关于大学生考公务员现象的调查报告一、引言最近几年,“公务员报考热”逐年增温,而其中大学生报考尤为踊跃,公务员考试已成为名副其实的全国高等学历人才竞争最激烈的“中国第一考”。
统计发现,“国考”报名最后通过审核人数已连续三年超过100万人。
几年来公务员考试报名人员数量众多,对于报考公务员俨然已经成为一种流行趋势,成为一种追求安逸的出路。
本文分析了产生这一现象的主要原因及其存在的问题,并提出了相应的缓解这一问题的方法对策。
二、调查的背景及目的(一)调查背景2003年,“国考”报名并通过审核的人数是12.5万人,2004年18.2万人,2005年31万人,2006年54万人,2007年74万人,2008年80万人,2009年105.2万人,2010年144万人,2011年141万人,2012年133万。
报名人数9年狂翻10倍多。
而在报考人数中,大学应届毕业生占了绝大多数,他们名副其实的成为“中国第一考”的主力军。
虽然竞争激烈,但公务员考试依然“高烧不退”,而且大学生对他的追逐还有愈演愈烈之势,这值得人们进行一番思考。
(二)调查目的此份调查问卷旨在了解昆明理工大学新迎校区在校大学生对考公务员这一现象的看法。
在此基础上,对大学生考公务员这个问题作出整合分析,并得出结论,提出相应的方法对策。
三、样本框的选择与抽样方法此次调查范围仅限于新迎校区的本科大学生,其中调查对象涉及部分专业学生,采用配额抽样方式分发问卷。
四、调研方法本次调查采用匿名的调查方式,由访问人员实地发放纸质调查问卷。
共发放问卷50份,回收50份,其中有4份是残卷。
五、总体说明(一)调查数据1、调查发现,新迎校区的学生有33%不确定是否考公务员,47%的没有打算考公务员,20%有打算考公务员;2、跟考研相比,35%倾向于考公务员,33%倾向于考研;3、78%的人认为公务员考试难度大;4、考上公务员,54%的人认为需要关系网,31%认为需要社会阅历,15%认为需要专业知识;5、大学生报考公务员的主要原因:其中盲目随从占有4%,父母期望占有13%,为人民服务占有4%,工作稳定福利好占有78%;6、65%的人可以考虑公务员作为结婚对象,26%的人认为公务员不是理想结婚对象,9%的人认为公务员是理想结婚对象;7、59%的人对公务员的日常工作不了解;8、其中,没有一个人认为公务员考试公平,52%的人认为不公平,48%认为公平是相对的,不是绝对的;9、“公务员热”持续时间:20%认为1-5年,46%认为5-10年,35%认为10年以上;10、假如有更好的就业条件,74%的人不会选择报考公务员。
【精品】关于大学生报考公务员热的调查报告随着我国经济的快速发展,大学生对就业形势的压力越来越大。
在这种情况下,越来越多的大学生选择报考公务员。
为了解大学生报考公务员的原因和态度,本文进行了一次调查。
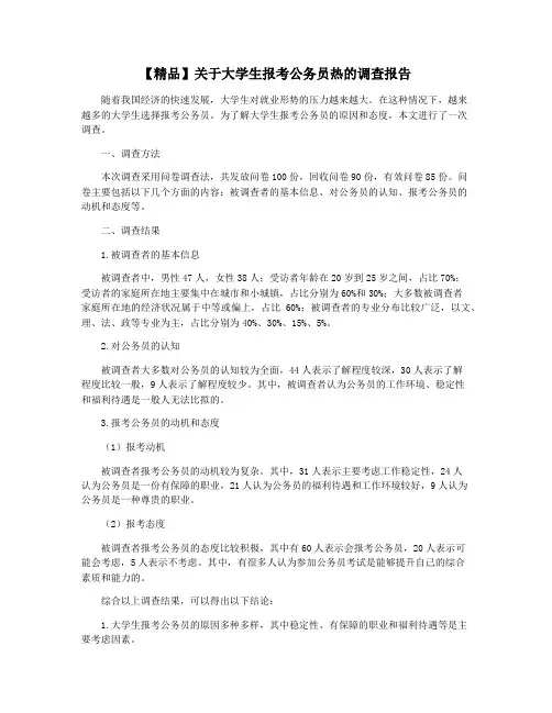
一、调查方法本次调查采用问卷调查法,共发放问卷100份,回收问卷90份,有效问卷85份。
问卷主要包括以下几个方面的内容:被调查者的基本信息、对公务员的认知、报考公务员的动机和态度等。
二、调查结果1.被调查者的基本信息被调查者中,男性47人,女性38人;受访者年龄在20岁到25岁之间,占比70%;受访者的家庭所在地主要集中在城市和小城镇,占比分别为60%和30%;大多数被调查者家庭所在地的经济状况属于中等或偏上,占比60%;被调查者的专业分布比较广泛,以文、理、法、政等专业为主,占比分别为40%、30%、15%、5%。
2.对公务员的认知被调查者大多数对公务员的认知较为全面,44人表示了解程度较深,30人表示了解程度比较一般,9人表示了解程度较少。
其中,被调查者认为公务员的工作环境、稳定性和福利待遇是一般人无法比拟的。
3.报考公务员的动机和态度(1)报考动机被调查者报考公务员的动机较为复杂。
其中,31人表示主要考虑工作稳定性,24人认为公务员是一份有保障的职业,21人认为公务员的福利待遇和工作环境较好,9人认为公务员是一种尊贵的职业。
(2)报考态度被调查者报考公务员的态度比较积极,其中有60人表示会报考公务员,20人表示可能会考虑,5人表示不考虑。
其中,有很多人认为参加公务员考试是能够提升自己的综合素质和能力的。
综合以上调查结果,可以得出以下结论:1.大学生报考公务员的原因多种多样,其中稳定性、有保障的职业和福利待遇等是主要考虑因素。
2.大多数大学生对公务员的总体认知比较全面,并且对公务员工作环境和福利待遇的认知程度深。
3.大多数大学生对报考公务员持积极态度,并认为公务员职业能够提升自己的综合素质和能力。
关于大学生考公务员现象的调查报告摘要:本调查报告旨在调查和分析当前大学生考公务员的现象。
通过问卷调查的方式,收集了大量有关大学生考公务员的数据和意见。
报告发现,大学生考公务员的主要原因包括稳定的职业前景、高待遇和福利、相对较轻的工作压力等。
然而,也存在一些问题,包括竞争激烈、学历过高导致的职位不对口等。
最后,报告提出了一些建议,鼓励大学生根据个人情况考虑职业选择,同时政府和社会应提供多元化的就业机会。
引言:在当下中国社会,考取公务员已成为许多大学生的一种就业选择。
这种现象在大多数大城市特别突出,并且越来越多的大学生加入到这一竞争激烈的行列中。
本调查报告旨在对大学生考公务员的现象进行全面调查和分析,以期能更好地了解这一现象的原因和影响。
方法:为了收集有关大学生考公务员的信息,我们设计了一份问卷调查,并通过大学生群体进行了实地调查。
问卷共包括个人信息、考公务员的原因、考公务员的优缺点以及对职业选择的建议等方面。
我们共收集了500份有效问卷,并进行了数据统计和分析。
调查结果分析:1. 大学生考公务员的主要原因根据调查结果显示,大学生考公务员的主要原因有以下几点:(1)稳定的职业前景:近六成的受访者认为公务员工作稳定性高,具有长期发展前景。
(2)高待遇和福利:约55%的受访者选择公务员职位是因为其相对较高的薪资和福利待遇。
(3)相对较轻的工作压力:有近四成的受访者认为公务员工作相对较轻松,压力较小。
2. 大学生考公务员的优点和缺点根据调查结果,大学生认为考公务员的优点主要包括:(1)稳定的工作环境和职业前景;(2)较高的薪资和福利待遇;(3)相对较轻的工作压力;(4)提供稳定的社会保障。
然而,大学生也指出了考公务员的一些缺点,如:(1)竞争激烈:很多大学生觉得公务员招录报名人数多,通过率低。
(2)学历过高导致的职位不对口:一些受访大学生认为自己的学历可能过高,从而导致找工作时出现职位不对口的问题。
建议:基于对当前大学生考公务员现象的调查和分析,我们提出以下建议:(1)个体化选择:大学生在职业选择时应综合考虑个人兴趣、专业特长和发展潜力,而非盲目追逐热门职业。
公务员考试调研报告公务员考试调研报告一、调研目的公务员考试是我国选拔和选拔优秀人才进入政府机关工作的重要途径。
作为国家公务员考试系统的一部分,公务员考试的制度规定及实施情况,直接关系到政府机关人才选拔和管理的公正性和有效性。
因此,本次调研旨在了解公务员考试的调查状况,便于采取措施改进考试制度。
二、调研方法本次调研采用了问卷调查和访谈的方法。
问卷调查主要针对参加过公务员考试的应试者进行,通过问卷了解他们对公务员考试制度的认知程度、对考试内容和形式的评价以及对考试结果的满意度。
访谈则主要针对一些公务员考试培训班的负责人进行,探讨他们对公务员考试制度的发展趋势和问题。
三、调研结果1.应试者对公务员考试制度的认知程度普遍较低。
调研结果显示,大部分应试者对公务员考试的招聘政策、考试科目和考试标准的了解不足,对报考条件和程序等方面的信息掌握不够全面。
2.应试者对考试内容和形式的评价相对较高。
调研显示,应试者普遍认为公务员考试涵盖面广,考查内容和形式相对科学合理,能够评估考生的综合能力和素质水平,但也有部分应试者认为考试难度较大,题目难以理解。
3.应试者对考试结果的满意度不高。
调研结果显示,绝大部分应试者对公务员考试结果表示不满意,认为考试分数与个人实际水平不相符,造成公正性和有效性的质疑。
四、调研结论1.公务员考试制度的宣传不足。
应试者对公务员考试制度了解不足的原因之一是制度的宣传不足,建议有关部门加大对公务员考试制度的宣传力度,提高公众对公务员考试的认知程度。
2.公务员考试的科目和题型需要合理调整。
在公务员考试科目和题型的设置上,需要更加充分地考虑应试者的实际情况及未来工作需要,避免过于偏重专业知识的考查,更加注重考查综合素质及应用能力。
3.加强考试结果的公正性和有效性。
应试者对考试结果的不满主要是因为考试分数与个人实际水平不相符,为了增强考试结果的公正性和有效性,应加强评卷过程的透明度,加大监督力度,确保评卷公正,避免偏袒和人为失误。
关于公务员考试的调研报告引言:由于我校属于公安院校,将来的就业范围比较狭窄,基本局限在公安基层,那就决定了公务员考试对于我校学生的重要性。
为了解决大一大二学生关于公务员考试的困惑,清晰明确学习方向,我们小组调查、讨论了有关公务员考试的诸多问题,最终,总结为此调研报告。
希望可以为同学们的学习提供些许思路。
一、调研简介3月17日,我组决定信息搜集方向为公务员考试,并将六名成员分成三个小组,其中,高雨薇、负责网上收集资料,、负责找公文书资料,和负责找一些相关方面的书籍。
24日,所有资料收集完毕,汇总到组长卢柏安手中。
26日,我组开始整合所有资料,并以小组的形式开会讨论,最终得到此报告。
资料来源:网址:/view/6609.htm/view/7844.htm l/2012/0202/11622.html/index.action书籍:《公务员法》公告:2012江苏省公务员考试公告二、调研报告具体内容(一)公务员的概念1.公务员,是指依法履行公职、纳入国家行政编制、由国家财政负担工资福利的工作人员。
公务员职位按职位的性质、特点和管理需要,划分为综合管理类、专业技术类和行政执法类等类别。
国务院根据中华人民共和国公务员法,对于具职位特殊性,需单独管理的,可增设其他职位类别。
国家根据公务员职位类别设置公务员职务序列。
公务员职务分为领导职务和非领导职务。
领导职务层次分为:国家级正职、国家级副职、省部级正职、省部级副职、厅局级正职、厅局级副职、县处级正职、县处级副职、乡科级正职、乡科级副职。
非领导职务层次在厅局级以下设置。
2.中国国家公务员指在中华人民共和国政府中行使国家行政权利、执行国家公务的人员。
国家公务员分为政务和业务两类。
政务类公务员,必须严格依照宪法和组织法进行管理,实行任期制,并接受社会的公开监督。
业务类公务员按照国公务员法进行管理,实行常任制,国家公务员执行宪法、组织法和国家公务员法以及国家公务员条例规定的职责。
近年来公务员考试形势报告一、状况综述近年来公务员招录考试备受社会关注,招录规模,报考人数准年扩大。
招录方式,招录对象在保持基本稳定旳前提下,也愈发完善。
报考人员人数众多(以国考为例,初步有200万人报名,最后139万人通过了资格审查,职位仅有2万个)平均录取比率已经达到了近100比1,部分职位甚至高达8000比1。
根据基本数据旳记录,国考历年报考人数,招考比例,所有成上升趋势,最高旳是在08到,筹划招录人数相称,但报名人数激增33%,但是以来,报考比例已经基本趋于稳定。
近年来国考竞争压力发生重大变化旳也许性不大,甚至在之后随着经济形势旳好转,这一比例尚有也许减少。
除去国考以外,公务员考试还涉及各省单独组织旳考试,以及多省市旳联考,自以来,各省单独组织考试越来越少,而联考基本成了趋势。
联考一般每年上下半年各一次,上半年考试一般安排在4月下旬旳周末,下半年一般安排在9月中旬旳周末,其考试内容与国考内容基本一致,但是难度稍低。
除去省考和国考以外,每年尚有选调生考试,事业单位考试等,政法干警考试,村官考试,社区工作人员考试。
选调生一般在时间和考试安排上与省考保持一致,或稍早稍晚,政法干警考试一般在每年旳夏秋之交,事业单位考试不拟定性因素很大,有些年份考了,有些年份没有组织,社区工作人员考试,陕西省是今年才开始招考旳,其内考试内容基本是社区工作知识,并有专门旳官方辅导资料发行。
二、公务员录取旳环节公务员录取一般由如下环节构成,1用人单位拟定用人筹划并向公务员主管部门提交申请2公务员主管部门审核通过制定招录筹划向社会发布考试告示一般中央、各省市自治区、副省级都市,旳公务员主管部门才有权利组织考试。
而事业单位旳考试组织就宽松许多。
公示中有诸多约束性条件需要考生认真研读。
例如户口户籍限制,应往届生旳定义,基层工作经验旳定义核算措施等。
3考生通过网络报名,填写资料,接受初步资格审查,缴费报名资料填写内容较多,建议考生如实填写,认真检查。
公务员考录调研报告公务员考录调研报告一、调研目的及背景随着社会经济的发展,公务员职业逐渐成为众多考生的热门选择。
然而,公务员考录制度的公平性、合理性以及对应招聘程序是否科学合理,一直备受争议。
本次调研旨在深入了解公务员考录现状,探究其问题所在,并提出改进和优化建议。
二、调研方法与过程本次调研主要采用问卷调查和访谈相结合的方式进行。
首先,通过问卷调查收集了100位考生对公务员考录制度的看法和反馈;随后,选择了10名已经参加公务员考试的考生进行访谈,深入了解其考试经验和观点。
三、调研结果1. 公务员考试的公平性问题问卷调查结果显示,52%的被调查者认为公务员考试存在公平性问题。
主要表现在考试科目设置单一,难度较高而与公务员实际工作相关性不强。
此外,还有一些考生认为考试的报名流程存在不公平现象,例如报名时间紧凑、报名费用高昂等。
2. 公务员招录程序的问题访谈结果显示,部分考生反映在公务员招录过程中存在排挤和不公平现象。
一些考生反映报名和参加面试环节有不合理之处。
他们表示,有些考生能通过关系和金钱进行“内部推荐”,而其他考生仅能通过公开报名的方式。
这种不公平的招录程序影响了考生的动力和积极性。
3. 公务员岗位的招聘规模问题问卷调查显示,60%的被调查者认为公务员招录规模过于庞大,导致竞争激烈。
部分考生表示,考试难度过高、招录人数过多,给他们的备考带来了巨大的压力。
四、调研建议针对以上调研结果,提出以下改进和优化建议:1. 考试科目设置多元化建议对公务员考试科目进行多元化设置,提高与实际工作相关性。
不只注重基础知识能力的考察,也要注重考察应用能力和专业素养。
2. 完善公务员招录程序建议完善公务员招录程序,打击不正当手段,确保考试过程的公平性。
加强对报名和面试过程的监督,建立公平公正的报名机制。
3. 合理控制公务员招录规模建议合理控制公务员招录规模,避免造成过于庞大的招录量和激烈的竞争。
适当压缩招录规模,提高招录门槛,注重选拔素质过硬的优秀人才。
关于公务员考试热现象调查报告(优秀范文五篇)第一篇:关于公务员考试热现象调查报告关于公务员考试热现象调查报告导语:最近几年,公务员考试热度逐年升温,公务员考试正在成为人们所关注的热门话题,越来越多的人参与其中,但录取的比例也越来越小。
录取比例由最初的十几比一到最近的几百比一,其难度之高堪称中国第一考。
尽管如此,越来越多的年轻学子还是钟情于此,把大量的时间和精力耗费在这上面,想考个一官半职,拿个饭碗。
那么公务员考试到底是社会的流行病,还是一种非理性的”唯考是利”,还是受教育者本身的问题。
对于这一股“报考公务员热”风,我们需要冷静分析,正确对待。
不能随波逐流,要有自己的个性。
正文:据京华时报报导:截止2009年10月26日18:00,2010年中央国家机关公务员考试资格审查工作宣告结束。
就报名结束时的统计结果来看,经统计总报考人数达到146万余人,较报名截止时的统计数据又增加了10万余人,最终报名人数较去年增加了40余万,再创历史新高。
平均报考比例达到了93:1。
通过最近三年数据分析,报考比例持续走高。
在我们的调查问卷中,最后数据显示:九成人认为公务员考试难,近九成被调查者认为公务员考试难度较大。
近年来,随着公务员考试的逐渐升温,越来越多的应往届毕业生参加了公务员考试,考试难度也在逐年升级。
89%的被调查者认为公务员考试难度较大。
认为我国公务员考试录用制度公平的占50%。
随着参加公务员考试的应往届毕业生不断增多,众多学子纷纷把公务员考试作为一项重要内容来了解,92%的被调查者表示对考试的内容有所了解。
八成多被调查者认为报考热应降温针对目前的公务员报考热现象,85%的被调查者认为需要对“公务员报考热”现象降温,应该保持在一定规模与合理的水平范围内。
有52%的被调查者认为目前公务员报考热现象的存在,易引发出一系列负面影响。
存在严重功利主义,不同岗位、不同地区报考比例严重失衡,提及率达到了78%,公务员的“热”也只是热在“热门”机关和经济发达地区;社会资源和人力资源浪费,造成其他行业的人才流失,提及率为60%;开拓创新精神缺失,提及率为44%。
省考公务员调研报告怎么写【省考公务员调研报告】一、引言公务员职位一直备受广大求职者的关注,而省考公务员更是备受各地考生的瞩目。
为了了解省考公务员的情况,本次调研旨在深入了解省考公务员的报考动机、备考情况、面试准备、培训需求等方面的信息。
通过本次调研,希望能够为省考考生提供一些有益的信息和建议。
二、调研方法本次调研采取问卷调查的方式,共发放400份问卷,收回有效问卷350份,有效率为87.5%。
三、调研结果及分析1. 报考动机通过问卷调查结果显示,约70%的受访者选择省考公务员主要是源于稳定的职业前景和较好的福利待遇。
另有20%的受访者表示是出于个人兴趣和志向,并希望通过公务员的身份为社会做出贡献。
只有10%的受访者表示受他人影响或从事以前相关工作的经验,选择报考省考公务员。
2. 备考情况根据调查结果,约80%的受访者表示报考省考公务员前进行了充分的准备,其中包括系统学习考试科目知识、参加培训班、模拟考试、查阅历年真题等。
另有20%的受访者表示在筹备过程中遇到了一些困难,如时间紧张、考试内容繁杂等。
为此,他们选择了参加培训班和请教老师同学等方式,以提高备考效果。
3. 面试准备在面试准备方面,绝大多数受访者认为面试准备是非常重要的一环。
他们普遍重视面试技巧的培训和参考其他考生的面试经验。
10%的受访者还表示通过模拟面试来提升面试的表现。
4. 培训需求针对省考公务员的培训需求,约30%的受访者表示希望增加已有培训机构的数量,以便更好地选择适合自己的培训班。
另有20%的受访者认为应该提供更多的在线学习资源,供考生自行学习。
此外,还有25%的受访者认为培训班的费用较高,应该提供更多的优惠政策。
五、结论与建议通过本次调研可以看出,稳定职业前景和福利待遇是考生选择省考公务员的主要动机。
而备考方面,大多数受访者进行了充分的准备,但也有一部分考生面临困难,需要更好的培训资源和支持。
同时,面试准备和培训需求也得到了考生的重视。
关于公务员考录工作调研的情况汇报尊敬的领导:自公务员考录工作开展以来,我们一直致力于尽可能做好每一项考录工作。
在考录工作中,我们积极建设考录管理信息系统,探索新的考试方式和体验,制定了一系列考试规范和监督措施,建立了德才兼备、公正公平的公务员考录评价体系。
为了提高考录工作质量,了解基层单位及考生对考录工作的反馈,我局于2021年8月份组织了一次公务员考录工作调研。
本次调研的重点是加强对考生素质的全面评估,建立更为科学的评测体系。
一、调研背景公务员考录工作是我们重要的工作之一,其质量和效率关系到政府和机关单位的形象和声誉,更为重要的是关系到政府事务、社会治理的高效运作。
为了保证公务员考录工作的公正、公平、公开,我们不断优化考试用人制度,把公务员考录工作向更为规范化、集约化、信息化和数据化方向发展。
二、调研过程本次调研以问卷调查和深入座谈为主要方式,开展了全覆盖、深入细致的调研。
在问卷调查中,我们主要了解了考生对考试方式、考试内容、评分方式、评价体系等方面的认知程度和意见建议;在座谈会中对座谈者进行了提问,并组织座谈者充分表达了对公务员考试的看法、建议。
三、调研结果(一)公频率及参与意愿调研问卷回收量接近500份,回收率为100%;座谈会共有22人参与。
经过统计,发现大部分调查对象对于公务员考录工作感兴趣,并希望有机会参加考试。
他们在考录过程中也愿意积极配合,参与面试、测评等工作。
(二)考试内容及评价体系通过问卷调查和座谈会的数据统计,我们发现座谈者对公务员考试的评价体系存在一定的不满。
其中,他们希望在评价体系中加强对于管理才能和应变能力的考察,力求打造出更加具有科学性、公平性、及完整性的评价体系。
在此基础上,建议可以着重测评与实际工作有关的技能选择相关的题目设计试卷,而非采取抽象题目方式,以便更好地测试考生实际动手能力。
(三)一些优化建议在调查中,有不少考生对于考试中出现的难度系数过高,通知发放晚、网上提交资料困难等问题产生了一定的不满。
关于公务员现状的调查报告公务员,是指依法履行公职、纳入国家行政编制、由国家财政负担工资福利的工作人员。
由于今年来大学生就业压力的增大,不少学生开始把就业方向转向公务员考试。
以至于公务员考试已经超过高考成为淘汰率最高的考试,被称为“国字第一考”。
不过我们也能从大规模的弃考中,我们已看出了越来越多的人,在做另外的选择。
但最近几年国考热还会一直持续下去。
年份招考职位招录人数审核通过参考人数最终比例20131292720879138.3万————20121048617941130万96万53:12011976315290141.5万90.2万59∶12010927515526144.3万92.7万59∶12009755613566105.2万77.5万58∶1200866911378780万64万46∶1200763611272474万53.5万42∶1200660531028254万50万48.6:120055456827131万29万35∶120044036757218.2万12万15∶120035400547512.5万8760916∶1调查概况;调查内容:在校大学生对报考公务员考试的看法,大学生竞争公务员的优势,以及有报考意向的占到的比重。
调查对象:在校大学生。
调查方式:问卷调查。
一)调查内容及数据整理。
1)在校大学生对报考公务员的看法;首先,公务员职业依然有显著的相对优势,尤其是待遇优势仍然明显。
包括工作稳定性、社会地位等,甚至隐性的东西,如住房;工资虽然名义上不高,但隐性的待遇其他行业还是比不了的。
此外,现在政府权力越来越大,掌控资源越来越多,这就有可能成为个人捞取好处的手段,按政治学的说法,就是寻租,不可否认有些考生具有这样的报考心态。
总的来说,公务员的职业优势,有些是合理合法,各国公务员都存在的,但有些是我们国家制度不健全的情况下的一种表现形式。
其次,现在公务员报考程序相对比较公平、公开和便捷。
公务员考试调研报告
《公务员考试调研报告》
近年来,公务员考试一直是备受关注的热点话题,许多人为了进入公务员队伍而努力备考。
为了解更多关于公务员考试的情况,我们进行了一次详尽的调研,并撰写了这份《公务员考试调研报告》。
首先,我们调研了公务员考试的招聘情况。
通过查阅各地招考公告和相关政策文件,我们发现不同地区的公务员招考要求和政策存在较大差异。
有些地区注重笔试成绩,有些则更看重面试表现,而有些地区还会要求进行体能测试和专业技能考核。
这使得考生需要根据不同地区的要求进行有针对性的准备,增加了报考难度。
其次,我们调研了公务员考试的备考情况。
我们发现许多考生在备考过程中面临着诸多困难,包括学习时间不足、学习资料不足、备考方法不当等等。
这些困难使得许多考生感到焦虑和无助,降低了他们的备考信心和效率。
最后,我们还调研了公务员队伍的发展和管理情况。
我们发现,虽然公务员队伍的待遇和福利在逐渐提高,但是在队伍管理和职业发展方面仍然存在一些问题,例如晋升机制不够透明、培训机会较少等。
这导致一些公务员在进入职业生涯后面临着一定的困惑和挑战。
综合来看,公务员考试不仅是一个个人的竞争过程,更是涉及
到地方政府招聘政策、考生备考资源和公务员队伍发展管理等多个方面的复杂问题。
希望我们的《公务员考试调研报告》能够为有关部门和考生们提供有益的参考,推动公务员考试制度的进一步完善和优化。
关于考公务员现状的调查报告一、引言公务员,是指依法履行公职、纳入国家行政编制、由国家财政负担工资福利的工作人员。
据新华社电2011年度国家公务员考试共有140余万人报考,提供1.6万个岗位来计算,考录比为87.5:1。
公务员考录坚持“公开、平等、竞争、择优”的原则,为各方面人才提供了公平竞争机会,大家都相信和支持这个制度,积极参与考录选拔,希望通过考录实现理想。
统计发现,“国考”报名最后通过审核人数已连续三年超过100万人。
如今被称为“国字号第一考”的公务员考试真可谓火爆,几年来公务员考试报名人员数量众多,对于报考公务员俨然已经成为一种流行趋势,成为一种追求安逸的出路。
然而,是什么原因导致公务员考试热呢?当今大学生的就业压力大是个不争的事实,作为青年人是只求稳定还是敢于接受挑战呢?二、调查概况调查时间: 2011年10月调查对象:在校大学生,毕业大学生调查方式:问卷调查法,观察法具体问卷问题见附页三、调查内容及调查数据分析通过对调查数据的分析,我们得出了以下结论:1、公务员考试热的原因分析在本次调查中,我们对公务员这一职业的好处进行了调查。
从图1中,我们可以看出,在被调查的人群中,多数人因为公务员具有以下好处而愿意参加公务员考试,主要原因有:稳定的收入和生活,良好的保障;公务员收入不是最高,但福利极好;有一定的社会地位及相应的权限;职业轨迹确定,工作没有太大的浮动性;此外,能够成为国家机构员工,本身带有荣誉性质。
从图2可以发现大多数人参加公务员考试除了因为自己个人对公务员这一职业稳定的看法之外,仍有少数人是为了接受家长的建议或增加就业渠道而参加公务员考试。
根据有关资料表明,四原因导致公务员考试热。
首要原因是水涨船高,公务员招录职位多了,报考人数自然增加;其次,从整个国家宏观经济形势和就业形势来看,这也是一个必然现象。
目前正处经济危机起暖回稳阶段,这个阶段就业压力比较大,公务员就业的待遇、旱涝保收以及社会地位相对比较高,所以吸引了很多的人报考;再者,由于公务员考试的诚信度越来越高,对人才和能力的要求也越来越高,这也促使许多高校就业指导部门把公务员考试当成提高学生素质的一个渠道,为学生创造了很多条件;最后,就中国而言,还是一个传统思想比较重的国家,人们对公务员有种传统的向往,这也是促使大家报考公务员的重要原因。
2、大学生报考公务员的态势发展分析被称为“国字号第一考”的公务员考试,无疑成为中国竞争最为激烈的考试,如今国家机关公务员的职业优势是令人趋之若鹜的根本原因,不管对此的了解程度如何,多数人都会选择公务员考试。
事实上,根据调查数据可以看出,57%的人认为大学生报考公务员的现象会持续走热,17%的人认为不会走热,26%的人对此现象不清楚。
查找有关资料得知,对于工资中等,福利较好的公务员这一职业,将会持续走热。
如今大学生越来越关注就业问题,现在大学生就业难,高校毕业生逐年增多,就业压力大,这其中都有很多人是无奈的选择。
几年来公务员考试报名人员数量众多,对于报考公务员俨然已经成为一种流行趋势,成为一种追求安逸的出路。
公务员是现代大学生的一条好出路,但也可能扼杀了许多青年才俊到社会上挥洒热血的创造激情。
作为大学生,先做好个人发展方向的定位,按既定的职业生涯规划进入相应职业,在自己适合且打算从事的职业中实践、磨练、提高,更好地发展个人所长,服务社会,同时也实现自身的人生价值。
3、青年毕业生在报考人群中的地位分析调查结果显示,68%的人认为青年毕业生报考公务员与其他报考群体相比明显处于优势地位。
当前,我国社会主义市场经济的发展和构建社会主义和谐社会,对国家行政机关提高行政效能、实现政府职能转变提出了更高的要求,而实现这一目标的关键之一就是加强公务员队伍建设,激发公务员队伍的活力。
青年公务员作为公务员队伍中最活跃的群体,是公务员队伍的中坚力量,是公务员队伍发展的关键和未来。
根据调查显示,应届本科生与其他报考群体相比明显处于优势地位。
原因如下:1、具有较高的学历水平;2、具有丰富的专业背景;3、具有较大的工作潜力;4、具有较强的进取意识;5、充满生机和活力。
总之,应届本科毕业生报考公务员能够提高我国公务员的整体素质,可塑性强且尚有较大的潜力有待挖掘,是我国公务员队伍中的一支生力军。
4、报考新政策对公务员考试的影响近一半的人认为两年工作经验对公务员考试的影响很大,30%的人认为影响不大。
据相关资料表明,国考对基层工作经验要求提高,需满两年工作经历这项新规执行后,意味着2009年7月毕业参加工作的大学生,如果要以两年工作经历报考2011年的中央国家机关公务员考试,因工作经验只能算作1年多,将不能通过相关岗位的报考资格审核。
他们只能选择报考少数不要求工作年限或工作年限要求更低的岗位。
但仍有一部分人对此表示理解和支持,他们认为,两年工作经验这一要求可以真正体现出“基层导向”。
对于一个将要成为中央机关国家公务员的大学毕业生而言,在基层扎实工作两年并不是过分要求。
基层工作经历门槛提高后,有助于应届生毕业后,更加踏踏实实地深入基层、戒骄戒躁、安心工作。
今后,一些把基层工作当“跳板”的考生,风险和成本就会增大。
而有些“等不起”的人,则会放弃考公务员的想法,通过寻找其他机会,往往也能较好地实现自身价值。
对国家机关而言,由于本身报考人数众多,提高报告门槛并不会影响考录工作,反而能够从中选拔到更了解基层的公务员。
因为实际工作两年以上的报考者,在基层工作的认识上,在从事公务员工作的决心上,将有明显提升。
扎扎实实的基层工作经历,也有利于报考者成为公务员后,既更加珍惜工作机会,又具备更多的工作技能。
5、公务员制度改革对公务员考试的必要性分析公务员制度是干部人事制度改革的重要组成部分。
公务员制度改革涉及公务员管理工作的各个环节,然而有40.8%的人认为没必要,59.2%的人认为很有必要。
据相关报道表明,公务员制度改革将向纵向发展。
重点抓的主要有三个方面:一是继续加大从基层一线选拔公务员力度,进一步优化公务员队伍结构。
按中央要求,到2012年,中央机关和省级机关录用公务员,除部分特殊职位外,均从具有两年以上基层工作经历的人员中考录,并建立健全从村(居)党支部书记、大学生“村官”和工人、农民等基层一线人员中考录公务员制度。
二是继续推进分类管理和聘任制试点工作,探索建立科学的公务员分类管理制度。
今后一个时期,我们将把推进公务员分类管理作为深入实施公务员法的重点,加大力度、加快进度,系统总结试点经验,制定专业技术类、行政执法类公务员管理办法,争取尽快出台,更好地落实公务员法关于推行公务员职位分类制度的规定。
三是着力加强基层公务员队伍建设。
目前全国有60%以上的公务员工作在基层。
要进一步优化基层公务员队伍结构,充分调动不同年龄层次公务员的积极性。
推进优质培训资源向基层延伸和倾斜。
同时也要大力加强基层公务员队伍思想作风建设,加强对基层公务员的管理和监督。
四、意见和建议面对持续走热的报考公务员现象,我们提出以下建议:1、青年人不要怕困难,勇于接受挑战,敢于奋斗,开创人生的新局面公务员职位特殊,较企业相比更加稳定,一旦进入编制,就可以不为生活发愁。
然而,年轻人本应敢于创业,探索新领域,尝试新事物,而现在却只求稳定。
从小处讲,这对本人的发展是不利的;从大处讲,青年人只求稳定,这也是国家的损失。
基层工作经历门槛提高后,有助于应届生毕业后,更加踏踏实实地深入基层、戒骄戒躁、安心工作。
今后,一些把基层工作当“跳板”的考生,风险和成本就会增大。
而有些“等不起”的人,则会放弃考公务员的想法,通过寻找其他机会,往往也能较好地实现自身价值。
2、应届毕业的大学生,应树立正确的择业观,理智参加公务员考试事实上,并不是所有的人都适合做公务员。
一些不善于人际交往,社交能力差的人;级别观念淡薄的人;看重自由思想发挥、看重创新能力,喜欢挑战自我的人,显然就会在那种场合举步维艰。
公务员考试热实则是人心所向,这里饱含着奋斗的艰辛,也夹着些许无奈。
冷静思考,我们就会发现,真正不满足于现状,敢于腾飞,不把安逸的生活当惟一目标的人,往往才会创造出非同一般的传奇。
3、国家应该实行相应政策,激发青年公务员群体的活力和创造力加强对青年公务员的作风培养,做一名合格的国家公务员,必须具有为党和人民的事业甘于奉献的精神。
加大对青年公务员宗旨意识的培养,培养青年公务员的集体荣誉感、吃苦耐劳、默默奉献的精神,使他们树立正确的责任意识、服务意识、大局意识。
热爱本职工作,勤于任事,要从大处着眼,从小事着手,勇于挑重担,勇于做大事。
关注青年公务员的身心健康和生活困难,对青年公务员的工作难题进行指导,对青年公务员的心理问题进行疏解,对青年公务员的身体健康给予关注,通过各种人文关怀和人文关注,增强青年公务员对组织的情感依赖,提高工作的主动性和积极性,从而激发青年公务员群体的活力和创造力。
附:调查问卷关于考公务员方向的调查问卷1、您认为成为公务员的好处?(可多选)a.工作稳定,旱涝保收 d.公务员的社会地位较高b.工资水平一般以上,工作量不大 e.各种社会福利优厚c.如果能够灵活处事,升迁机会比较大2、您对目前社会公务员考试热的情况了解吗?a.完全没有了解,毕业还早,以后再了解b.有点了解,但不是很清楚c.大致了解d.对公务员考试热的情况很清楚,并正为此做准备3、对于公务员的报考条件,如须有大专以上文化程度,几年工作经验等,你怎么看?a.没必要,为不拘一格地筛选人才,不应该给参加公务员考试的人设立太多门槛,应尽可能向着大范围招考方向迈进b.很有必要,对提高公务员队伍的质量很有帮助c.很有必要4、您觉得作为一名应届本科毕业生,生,与其他报考群体相比处于怎样的地位?a、优势地位b、劣势地位c、都一样5、您参加公务员考试是因为?a、可以获得一份稳定的工作和收入b、无奈家长推荐参考c、体验下,随便考考6、请问您会提前多久开始准备公务员考试?a、考前一年b、考前半年c、考前3个月d、考前一个月7、您觉得应届毕业生缺乏实践经验对于参加公务员考试影响大不大?a、影响很大,很多岗位都明确要求有工作经验,笔试和面试也有很多都涉及到与实践经验有关b、有影响,但影响不大c、基本上没什么影响,多掌握一些考试和面试的技巧就可以了d、不太清楚8、根据您对公务员相关知识的了解,您觉得大学生报考公务员会持续走热吗?a、会b、不会c、不清楚9、如果今年考公务员失利,以后还会继续考吗?a、会,而且会一直考,直到考上为止b、会再考一次,考不上就算了c、不知道,到时候再看情况d、不会再考了10、一般来说,公务员的录取比例是很低的,特别是一些热门职位,对于报考,你的如何心态?a、很有信心,录取的希望很大b、顺其自然,没有多想c、没什么把握,试试看。