关于各种专利收费的标准
- 格式:doc
- 大小:75.50 KB
- 文档页数:4
国家知识产权局专利收费标准一览表国内部分(人民币:元)(一)申请费全额个人减缓单位减缓1.发明专利900135270印刷费50不予减缓不予减缓2.实用新型专利500751503.外观设计专利50075150(二)发明专利申请审查费2500375750(三)复审费1.发明专利10002004002.实用新型专利300601203.外观设计专利30060120(四)发明专利申请维持费30060120(五)著录事项变更手续费1.发明人、申请人、专利权人的变更200不予减缓不予减缓2.专利代理机构、代理人委托关系的变50不予减缓不予减缓更(六)优先权要求费每项80不予减缓不予减缓(七)恢复权利请求费1000不予减缓不予减缓(八)无效宣告请求费1.发明专利权3000不予减缓不予减缓2.实用新型专利权1500不予减缓不予减缓3.外观设计专利权1500不予减缓不予减缓(九)强制许可请求费1.发明专利300不予减缓不予减缓2.实用新型专利200不予减缓不予减缓(十)强制许可使用裁决请求费300不予减缓不予减缓(十一)专利登记、印刷费、印花税1.发明专利255不予减缓不予减缓2.实用新型专利205不予减缓不予减缓3.外观设计专利205不予减缓不予减缓(十二)附加费1.第一次延长期限请求费每300不予减缓不予减缓月再次延长期限请求费每月2000不予减缓不予减缓2.权利要求附加费从第11项起每项增150不予减缓不予减缓收3.说明书附加费从第31页起每页增收50不予减缓不予减缓从第301页起每页增收100不予减缓不予减缓(十三)中止费600不予减缓不予减缓(十四)实用新型专利检索报告费2400不予减缓不予减缓(十五)年费全额1.发明专利1-3 年9001352704-6 年12001803607-9 年200030060010-12年4000600120013-15年6000900180016-20年8000120024002.实用新型1-3年600901804-5年9001352706-8年12001803609-10 年20003006003.外观设计1-3年600901804-5年9001352706-8年12001803609-10年2000300360注:①维持费和复审费按照80%及60%两种标准进行减缓。
专利收费标准一览表专利是指国家授予的对发明、实用新型和外观设计的专有权。
在申请专利的过程中,需要缴纳一定的费用。
专利收费标准是根据不同类型的专利和申请人的身份来确定的。
下面将详细介绍一些常见的专利收费标准,以便申请人能够更好地了解相关费用情况。
1. 申请费。
申请费是申请人在申请专利时需要缴纳的费用。
根据专利类型的不同,申请费也有所区别。
一般来说,发明专利的申请费要高于实用新型和外观设计专利的申请费。
此外,针对不同的申请人身份(如个人、企业、高校科研机构等),申请费也有所不同。
2. 实质审查费。
实质审查费是指在专利申请通过形式审查后,需要进行实质审查时所需缴纳的费用。
实质审查费的标准也是根据专利类型和申请人身份来确定的。
一般来说,发明专利的实质审查费要高于实用新型和外观设计专利的实质审查费。
3. 专利证书费。
专利证书费是指在专利申请获得授权后,需要缴纳的用于颁发专利证书的费用。
专利证书费的标准由国家知识产权局或相关部门规定,一般是固定的金额,与专利类型和申请人身份无关。
4. 年费。
年费是指申请人在专利权期限内需要定期缴纳的费用。
年费的标准根据专利类型和申请人身份来确定,一般来说,发明专利的年费要高于实用新型和外观设计专利的年费。
此外,对于高校科研机构等特定申请人,年费可能会有一定的减免政策。
5. 代理服务费。
在申请专利的过程中,申请人可以选择委托专利代理机构进行代理服务。
代理服务费是指申请人需要向代理机构支付的费用,包括代理费、官费、材料费等。
代理服务费的标准由代理机构自行确定,一般与专利类型和申请人身份有关。
综上所述,专利收费标准是根据专利类型和申请人身份来确定的,申请人在申请专利时需要根据具体情况了解相关费用情况。
同时,为了节约成本,申请人可以选择合适的代理机构进行代理服务,以及根据政策规定享受年费减免等优惠政策。
希望以上信息能够帮助申请人更好地了解专利收费标准,为专利申请提供参考。
专利收费项⽬和标准规定是什么专利申请和实施都是需要缴纳⼀定⾦额的费⽤的,那么申请专利和专利实施的费⽤标准是怎样的呢?今天,店铺⼩编为您整理了以下关于“专利收费项⽬和标准规定是什么”的内容为您答疑解惑,希望对您有所帮助。
专利收费项⽬和标准规定是什么专利申请的费⽤:1、申请专利委托代理时,申请⼈需要交纳代理费和官费。
2、代理费数额依据申请所属技术领域的难易程度和⼯作量⼤⼩由申请⼈与代理机构协商后确定。
3、官费是交给国家知识产权局的费⽤。
⾸笔官费包括申请费和发明申请审查费,数额(⼈民币)为:发明专利申请费950元(含印刷费50元);实⽤新型专利申请费500元;4、外观设计专利申请费500元;发明申请审查费2500元。
5、要获得并保持专利,申请⼈还需要在申请后的若⼲年内向专利局交纳专利年费等费⽤。
《调整后的专利收费项⽬和标准以及有关事项公告(第75号)》根据《中华⼈民共和国专利法》和《中华⼈民共和国专利法实施细则》的规定,向国家知识产权局申请专利和办理有关⼿续,应当缴纳费⽤。
按照国家发展计划委员会、财政部2000年12⽉29⽇下达的《国家计委、财政部关于调整专利收费标准的通知》(计价格[2000]2441号)的规定,现将调整后的专利收费项⽬和标准以及有关事项公布如下: ⼀、专利收费项⽬和标准(⾦额单位:⼈民币元)国内部分(⼀)申请费1.发明专利900印刷费502.实⽤新型专利5003.外观设计专利500(⼆)发明专利申请维持费每年300(三)发明专利申请审查费2500(四)复审费1.发明专利10002.实⽤新型专利3003.外观设计专利300(五)著录事项变更⼿续费1.发明⼈、申请⼈、专利权⼈的变更 2002.专利代理机构、代理⼈委托关系的变更50(六)优先权要求费每项80(七)恢复权利请求费1000(⼋)撤销请求费1.发明专利权302.实⽤新型专利权203.外观设计专利权20(九)⽆效宣告请求费1.发明专利权30002.实⽤新型专利权 15003.外观设计专利权1500(⼗)强制许可请求费1.发明专利 3002.实⽤新型专利200(⼗⼀)强制许可使⽤裁决请求费300(⼗⼆)专利登记、印刷、印花费1.发明专利 2552.实⽤新型专利 2053.外观设计专利205《专利法实施细则》第九⼗三条向国务院专利⾏政部门申请专利和办理其他⼿续时,应当缴纳下列费⽤:(⼀)申请费、申请附加费、公布印刷费、优先权要求费;(⼆)发明专利申请实质审查费、复审费;(三)专利登记费、公告印刷费、年费;(四)恢复权利请求费、延长期限请求费;(五)著录事项变更费、专利权评价报告请求费、⽆效宣告请求费。
专利费用标准专利费用标准Document number:WTWYT-WYWY-BTGTT-YTTYU-2023GT专利费用标准8月1日起停征专利记下费!专利费用标准一表搞定专利收费-国内部分(一)申请费1.发明专利9002.有用新型专利5003.外观设计专利500 (二)申请附加费1.权利要求附加费从第11项起每项加收1502.说明书附加费从第31页起每页加收50 从第301页起每页加收100 (三)公告、公布印刷费50 (四)优先权要求费(每项)80 (五)发明专利申请实质审查费2500 (六)复审费1.发明专利10002.有用新型专利3003.外观设计专利3000 (七)专利记下费1.发明专利2002.有用新型专利1503.外观设计专利150 (八)年费1.发明专利1-3年(每年)900 4-6年(每年)12007-9年(每年)200010-12年(每年)400013-15年(每年)600016-20年(每年)80002.有用新型专利、外观设计专利1-3年(每年)6004-5年(每年)9006-8年(每年)12009-10年(每年)2000(九)年费滞纳金每超过规定的缴费时光1个月,加收当年全额年费的5% (十)恢复权利哀求费1000(十一)延伸期限哀求费1.第一次延伸期限哀求费(每月)3002.再次延伸期限哀求费(每月)2000(十二)着录项目变更费1.发明人、申请人、专利权人的变更2002.专利代理机构、代理人托付关系的变更50(十三)专利权评价报告哀求费1.有用新型专利24002.外观设计专利2400(十四)无效宣告哀求费1.发明专利权30002.有用新型专利权15003.外观设计专利权1500(十五)专利文件副本证实费(每份)30注:对经济困难的专利申请人或专利权人的专利收费减缴根据《专利收费减缴方法》有关规定执行。
专利收费-PCT申请收费(一)PCT申请国际阶段部分1.国家学问产权局代世界学问产权组织国际局收取的费用国家学问产权局代世界学问产权组织国际局收取的费用(国际申请费、手续费),其收费标准和减缴规定参照《专利合作条约实施细则》执行,实际收费以国家学问产权局确定的国际申请日所在月国家XXX管理局公布的汇率计算。
专利收费标准相关文件好的,以下是为您生成的一篇关于【专利收费标准相关文件】的文章:---# 专利收费标准相关文件**前言**嘿,朋友们!在如今这个创新驱动的时代,专利可是个热门话题。
不管是大企业的科技创新,还是个人的小发明创造,都有可能涉及到专利。
而这其中,专利收费标准就像是游戏规则,咱们得搞清楚,才能在专利的世界里玩得转。
这篇文章呢,就是要给大家详细讲讲专利收费标准,让您心里有个底儿!**一、适用范围**(一)专利申请说白了,这个收费标准适用于所有想要申请专利的情况。
比如说,您研发了一款新的智能手机应用程序,想要申请专利来保护自己的创意,那么在申请过程中产生的各种费用,就按照这个标准来收取。
再比如,某科研团队研发了一种新型的环保材料,准备申请专利,从提交申请到后续的审查,相关费用都遵循此标准。
在专利审查阶段,不管是初步审查还是实质审查,所涉及的费用也都在这个标准的管辖范围内。
你可以想象,审查人员得花时间和精力去仔细研究您的专利申请,确保其符合规定,这期间产生的成本,就通过收费来弥补啦。
(三)专利维持专利获得授权后,为了保持其有效性,需要按时缴纳年费。
这年费的收取标准也是由咱们这个文件来规定的。
就像您买了一辆车,每年得交保险费来维持保障一样,专利也需要年费来维持它的“生命力”。
(四)专利相关的其他事项除了上面提到的,像专利的转让、许可,以及一些特殊情况下的费用减缓等,都依照这个收费标准执行。
比如说,A 公司把自己的一项专利转让给了 B 公司,这中间涉及的费用就按照标准来算。
**二、术语定义**(一)申请费申请费呀,就是您向专利局提交专利申请时需要缴纳的费用。
这就像是入场券,没有它,您的专利申请可进不了门。
审查费呢,是支付给专利局用于对您的专利申请进行审查的费用。
人家得认真检查您的专利是不是够新颖、够有创造性。
(三)年费年费就像是给专利交的“保护费”,每年都得交,以保证专利在有效期内一直受到保护。
专利费收取标准是按照专利类型和申请阶段的不同而有所差异。
以下是一般的专利费收取标准:
1. 申请费:申请费是申请专利时需要缴纳的费用,包括申请费、公布费和申请附加费。
申请费的缴纳期限是自申请日起两个月内,公布费的缴纳期限是在专利局公布专利申请之前。
申请附加费是在提交专利申请时需要缴纳的费用,根据不同的专利类型和要求而有所不同。
2. 实质审查费:实质审查费是在专利申请获得授权之后,申请人需要缴纳的费用。
实质审查费的目的是为了确保专利的有效性和合法性,以及防止无效的专利获得授权。
3. 年费:年费是在专利有效期内,每年需要缴纳的费用。
年费的目的是为了维持专利的有效性,并确保专利权人的权益得到保护。
年费的数额根据专利的类型和有效期而有所不同。
除了以上一般的专利费收取标准外,还有一些其他的费用,如专利权评价报告费、复审费、无效宣告请求费等。
这些费用是根据具体情况而定的,具体的缴纳方式和标准可以在相关法律法规或专利局官方网站上查询。
需要注意的是,专利费的缴纳方式和时间也有一定的规定。
一般来说,申请人可以通过银行转账或邮局汇款的方式缴纳专利费,具体的缴纳方式和时间可以在专利局官方网站上查询。
同时,申请人也需要注意遵守专利法的相关规定,及时缴纳专利费,以维护自己的权益。
专利官费收费标准专利官费是申请者在申请专利时向国家知识产权局支付的一种费用,它是保护知识产权的一个重要渠道。
专利官费的收费标准与具体的专利类型和授权地区有关。
下面我们来详细介绍一下专利官费的收费标准,内容如下:一、发明专利官费发明专利是指对发明活动所得到的新技术或者对旧技术的新改进所得到的专利。
发明专利官费的收费标准如下:1、申请费:人民币800元/项,申请人为个人的,收费减半,即人民币400元/项。
2、实质审查费:人民币4,000元/项,申请人为个人的,收费减半,即人民币2,000元/项。
3、授权费:人民币6,800元/项,申请人为个人的,收费减半,即人民币3,400元/项。
二、实用新型专利官费实用新型专利是指对实用性较强、新颖、非常规性的产品和方法所得到的专利。
实用新型专利官费的收费标准如下:1、申请费:人民币500元/项,申请人为个人的,收费减半,即人民币250元/项。
2、实质审查费:人民币2,000元/项,申请人为个人的,收费减半,即人民币1,000元/项。
3、授权费:人民币3,000元/项,申请人为个人的,收费减半,即人民币1,500元/项。
三、外观设计专利官费外观设计专利是指对外观形态、图案等方面所得到的专利。
外观设计专利官费的收费标准如下:1、申请费:每件300元。
2、实质审查费:每件1,500元。
3、授权费:每件2,500元。
总的来说,发明专利官费最高,而外观设计专利官费则最低。
在申请专利时,需要注意的是,官费只是专利申请所需的一部分费用,除了官费,还需要支付代理费、翻译费等相关费用。
此外,不同国家和地区的专利官费也有所不同。
因此,如果您有跨国申请专利的需求,建议您提前了解相关的专利官费收费标准。
同时也要注意,专利官费的收费标准可能会有所调整,申请人在申请前最好向相关权威部门进行了解,以便避免因为费用问题而造成不必要的浪费。
2024发明专利收费标准是怎样规定的随着我国的教育水平的提高,越来越多的人开始接受高等教育。
教育水平的提高为我国的发明创造也随之提高,人们在日常生活中、在工作岗位上,无时无刻不在享受这一便利。
那发明专利申请费是多少钱呢,我国又有着怎样的发明专利申请流程呢,下面小编就为大家详细介绍。
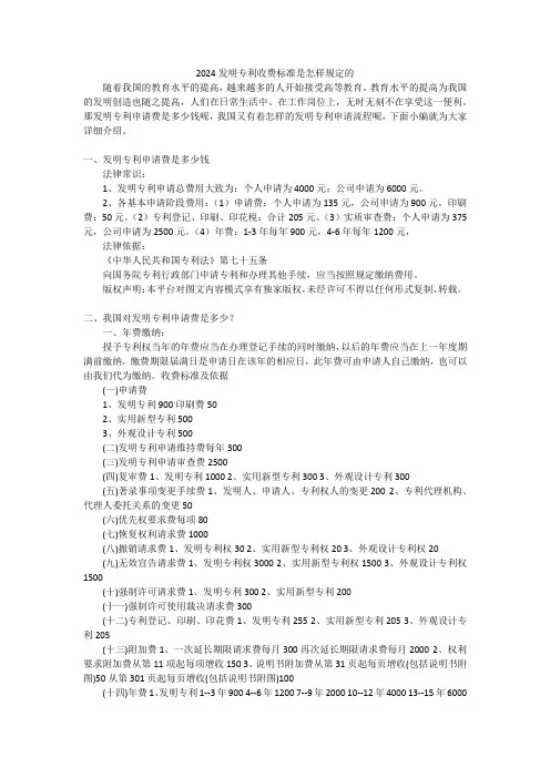
一、发明专利申请费是多少钱法律常识:1、发明专利申请总费用大致为:个人申请为4000元;公司申请为6000元。
2、各基本申请阶段费用:(1)申请费:个人申请为135元,公司申请为900元。
印刷费:50元。
(2)专利登记、印刷、印花税:合计205元。
(3)实质审查费:个人申请为375元,公司申请为2500元。
(4)年费:1-3年每年900元,4-6年每年1200元,法律依据:《中华人民共和国专利法》第七十五条向国务院专利行政部门申请专利和办理其他手续,应当按照规定缴纳费用。
版权声明:本平台对图文内容模式享有独家版权,未经许可不得以任何形式复制、转载。
二、我国对发明专利申请费是多少?一、年费缴纳:授予专利权当年的年费应当在办理登记手续的同时缴纳,以后的年费应当在上一年度期满前缴纳,缴费期限届满日是申请日在该年的相应日,此年费可由申请人自己缴纳,也可以由我们代为缴纳。
收费标准及依据(一)申请费1、发明专利900印刷费502、实用新型专利5003、外观设计专利500(二)发明专利申请维持费每年300(三)发明专利申请审查费2500(四)复审费1、发明专利1000 2、实用新型专利300 3、外观设计专利300(五)著录事项变更手续费1、发明人、申请人、专利权人的变更200 2、专利代理机构、代理人委托关系的变更50(六)优先权要求费每项80(七)恢复权利请求费1000(八)撤销请求费1、发明专利权30 2、实用新型专利权20 3、外观设计专利权20(九)无效宣告请求费1、发明专利权3000 2、实用新型专利权1500 3、外观设计专利权1500(十)强制许可请求费1、发明专利300 2、实用新型专利200(十一)强制许可使用裁决请求费300(十二)专利登记、印刷、印花费1、发明专利255 2、实用新型专利205 3、外观设计专利205(十三)附加费1、一次延长期限请求费每月300再次延长期限请求费每月2000 2、权利要求附加费从第11项起每项增收150 3、说明书附加费从第31页起每页增收(包括说明书附图)50从第301页起每页增收(包括说明书附图)100(十四)年费1、发明专利1--3年900 4--6年1200 7--9年2000 10--12年4000 13--15年600016--20年8000 2、实用新型专利1--3年600 4--5年900 6--8年1200 9--10年2000 3、外观设计专利1--3年600 4--5年900 6--8年1200 9--10年2000申请流程依据专利法,发明专利申请的审批程序分为受理、初审、公布、实质审查和授权五个阶段:(1)受理阶段专利局收到专利申请后进行审查,如果符合受理条件,专利局将确定申请日,给予申请号,并且核实过文件清单后,发出受理通知书,通知申请人。
专利年费收费标准
我国的专利共有三种类型,分别为:发明专利、实用新型专利、外观专利。
对符合一定条件的专利申请人或专利权人,可以请求年费的减缴。
若未按期缴纳年费,会出现一个滞纳金项目,年费的具体收费标准如下所示(附表)。
发明专利年费收费标准:
1-3年:900元/年
4-6年:1200元/年
7-9年:2000元/年
10-12年:4000元/年
13-15年:6000元/年
16-20年:8000元/年
实用新型专利年费收费标准:
1-3年:600元/年
4-5年:900元/年
6-8年:1200元/年
9-10年:2000元/年
外观设计专利年费标准:1-3年:600元/年
4-5年:900元/年
6-8年:1200/年
9-10年:2000元/年
11-15年:3000元/年
如果半年仍未缴纳年费和滞纳金,专利申请人或专利权人会收到国家知识产权局下发的专利终止通知书。
收到终止通知书的两个月内,仍能对专利权进行恢复。
需递交恢复请求书和专利权恢复请求费1000元,加上年费和5次的滞纳金。
如果两个月后还没进行对专利权恢复的申请,将会永久性丢掉专利权。
专利年费收费标准专利年费是指专利权人为维持专利权而向国家知识产权局缴纳的费用。
专利年费的收费标准是根据不同类型的专利和不同年限而有所不同的。
下面将分别介绍发明专利、实用新型专利和外观设计专利的年费收费标准。
首先,对于发明专利,其年费收费标准如下,在专利权期满后第3年至第6年,年费为每年500元;第7年至第10年,年费为每年1000元;第11年至第20年,年费为每年2000元。
需要特别说明的是,对于发明专利,如果申请人在规定的期限内未按时缴纳年费,可以在规定的期限内加缴滞纳金进行补缴。
其次,对于实用新型专利,其年费收费标准如下,在专利权期满后第3年至第6年,年费为每年250元;第7年至第10年,年费为每年500元;第11年至第20年,年费为每年1000元。
同样,如果申请人在规定的期限内未按时缴纳年费,也可以在规定的期限内加缴滞纳金进行补缴。
最后,对于外观设计专利,其年费收费标准如下,在专利权期满后第3年至第6年,年费为每年150元;第7年至第10年,年费为每年300元;第11年至第20年,年费为每年600元。
同样,对于未按时缴纳年费的情况,也可以在规定的期限内加缴滞纳金进行补缴。
需要特别注意的是,对于以上提到的年费收费标准,如果专利权人是在享受国家扶持政策的单位或者个人,可以根据相关规定享受减免或者延缓缴纳年费的待遇。
此外,对于在特殊情况下无法按时缴纳年费的情况,也可以根据相关规定申请减免或者延缓缴纳年费。
总的来说,专利年费收费标准是根据专利类型和年限而有所不同的,对于专利权人来说,及时缴纳年费是维护自己专利权益的重要举措,同时也需要留意相关的减免或者延缓缴纳年费的政策,以便更好地维护自己的专利权益。
国内专利收费标准(申请费、公布印刷费实质审查费、年费等)(金额单位:人民币元)专利收费-国内部分(一)申请费1.发明专利9002.实用新型专利5003.外观设计专利500(二)申请附加费1.权利要求附加费从第11项起每项加收1502.说明书附加费从第31页起每页加收50从第301页起每页加收100(三)公布印刷费50(四)优先权要求费(每项)80(五)发明专利申请实质审查费2500(六)复审费1.发明专利10002.实用新型专利3003.外观设计专利300(七)年费1.发明专利1-3 年(每年)900 4-6 年(每年)1200 7-9 年(每年)2000 10-12 年(每年)4000 13-15 年(每年)6000 16-20 年(每年)8000 2.实用新型专利1-3 年(每年)600 4-5 年(每年)900 6-8 年(每年)1200 9-10 年(每年)2000 3.外观设计专利1-3 年(每年)600 4-5 年(每年)900 6-8 年(每年)1200 9-10 年(每年)2000 11-15年(每年)3000(八)年费滞纳金每超过规定的缴费时间1个月,加收当年全额年费的5%(九)恢复权利请求费1000(十)延长期限请求费1.第一次延长期限请求费(每月)3002.再次延长期限请求费(每月)2000(十一)著录事项变更费发明人、申请人、专利权人的变更200(十二)专利权评价报告请求费1.实用新型专利24002.外观设计专利2400(十三)无效宣告请求费1.发明专利权30002.实用新型专利权15003.外观设计专利权1500(十四)专利文件副本证明费(每份)30(十五)专利权期限补偿请求费(每件)200(十六)专利权补偿期年费(每年,不足一年部分不收取)8000注:1.对进入实质审查阶段的发明专利申请,在第一次审查意见通知书答复期限届满前(已提交答复意见的除外)主动申请撤回的,可以请求退还50%的专利申请实质审查费。
一、专利申请费用是多少钱发明专利申请费950元(含印刷费50元)。
专利有三种种类,分别是发明、实用新型以及外观设计。
下面分别解释各种专利的申请费用:1、发明专利申请费950元(含印刷费50元);2、实用新型专利申请费500元;3、外观设计专利申请费500元;4、发明申请审查费2500元。
专利申请的官方费用:(一)实用新型1、申请费:500元。
2、专利登记、印花税:合计205元。
3、年费:1-3年每年600元,4-5年每年900元,6-8年每年1200元,9-10年每年2000元。
专利申请费用是多少钱二、专利申请原因1、通过法定程序确定发明创造的权利归属关系,从而有效保护发明创造成果,独占市场,以此换取最大的利益;2、为了在市场竞争中争取主动,确保自身生产与销售的安全性,防止对手拿专利状告自己侵权(遭受高额经济赔偿、迫使自己停止生产与销售);3、国家对专利申请有一定的扶持政策(如政府颁布的专利奖励政策、以及高新技术企业政策等),会给予部分政策、经济方面的帮助。
4、专利权受到国家专利法保护,未经专利权人同意许可,任何单位或个人都不能使用(状告他人侵犯专利权,索取赔偿)。
5、自己的发明创造及时申请专利,使自己的发明创造得到国家法律保护,防止他人模仿本企业开发的新技术、新产品(构成技术壁垒,别人要想研发类似技术或产品就必须得经专利权人同意)。
6、自己的发明创造如果不及时申请专利,别人把你的劳动成果提出专利申请,反过来向法院或专利管理机构告你侵犯专利权。
7、可以促进产品的更新换代,亦提高产品的技术含量,及提高产品的质量、降低成本,使企业的产品在市场竞争中立于不败之地。
8、一个企业若拥有多个专利是企业强大实力的体现,是一种无形资产和无形宣传(拥有自主知识产权的企业既是消费者趋之若鹜的强力企业,同时也是政府各项政策扶持的主要目标群体),21世纪是知识经济的时代,世界未来的竞争,就是知识产权的竞争。
9、专利技术可以作为商品出售(转让),比单纯的技术转让更有法律和经济效益,从而达到其经济价值的实现。
专利交费标准在全球范围内,不同国家和地区的专利交费标准各不相同,包括申请费、授权费、年费等方面。
以下是对专利交费标准的相关参考内容。
1. 申请费:专利的申请费用是提交专利申请时需要支付的费用。
申请费的标准通常根据专利类型、申请地点和申请人身份等因素来确定。
一般来说,发达国家的专利申请费用相对较高,而一些发展中国家的专利申请费用则较为低廉。
2. 代理费:大部分申请人在提交专利申请时都会选择聘请专利代理机构或律师事务所进行代理。
代理费是指代理机构或律师事务所为申请人提供专利代理服务所收取的费用。
代理费的标准通常根据代理机构的知名度、经验、专业水平以及专利复杂度等因素来决定。
3. 审查费:专利审查费是指对专利申请进行实质审查的费用。
审查费的标准通常根据专利申请的复杂度和审查机构的规定来确定。
一般来说,审查费用会随着专利技术领域的复杂度增加而增加。
4. 授权费:专利授权费是指在专利获得授权后,申请人需要向专利权人支付的费用。
授权费的标准通常根据专利的实用性、商业价值、市场需求等因素来确定。
在商业化运作模式下,授权费通常与专利技术的商业化利益相关。
5. 专利检索费:在申请专利之前,申请人通常需要进行专利检索,以确保自己的发明或创新与现有技术不重复。
专利检索费是指进行专利检索时需要支付的费用,通常根据检索机构的服务费用规定来确定。
6. 年费:专利年费是指在取得专利权后,专利权人需要每年向专利局缴纳的费用。
年费的标准通常根据专利授权的时间长短和国家/地区的规定而定。
若逾期未交年费,可能导致专利权终止。
需要注意的是,以上费用标准仅为参考内容,具体的专利交费标准可能因国家、地区、专利类型和申请人身份等因素而有所不同。
申请人在申请专利前应对相关收费进行充分了解,并据此进行预算和规划。
此外,还应注意及时缴纳专利费用,以确保专利权的有效性和持续保护。