营养病例写法
- 格式:doc
- 大小:22.50 KB
- 文档页数:2
四、营养病历书写要求及内容1.新入院、会诊病人经营养风险筛查,确定具备重度以上风险者,必须完整书写营养病历;内容包括人院记录、医嘱单、化验单检验报告、特殊检查治疗同意书、病程记录、疑难病例讨论、上级医师查房记录等;病人出院或营养治疗中断,各项记录应在48小时内完成;2.人院记录是指患者入院后,由经治医师通过问诊、查体、辅助检查获得有关资料,并对这些资料归纳分析书写而成的记录;要求营养风险筛查或会诊后48小时内完成;3.入院记录的要求及内容1一般情况:包括姓名、性别、年龄、民族、婚姻状况、出生地、职业、电话号码、入院日期、记录日期、病史陈述者等;2主诉:是指促使患者就诊的主要症状或体征及持续时间;3现病史:是指患者本次疾病的发生、演变、诊疗等方面的详细情况,应当按时间顺序书写;内容包括发病情况、主要症状特点及其发展变化情况、伴随症状、发病后诊疗经过及结果、睡眠、饮食等一般情况的变化,以及与鉴别诊断有关的阳性或阴性资料等;与本次疾病虽无紧密关系,但仍需治疗的其他疾病情况,可在现病史后另起一段予以记录;4既往史:是指患者过去的健康和疾病情况;5个人史:忌食或过敏食物;烟、酒、营养制剂服用情况;6家族史;7营养体格检查:应当按照系统循序进行书写;内容包括一般情况,皮肤,头部及其器官,颈部,胸部,腹部肝、脾等,四肢,指趾甲等;8营养筛查结果及营养诊断:是指经治医师根据患者人院时情况,综合分析所作出的诊断;如初步诊断为多项时,应当主次分明;4.病程记录应详细记录营养诊治过程、营养治疗调整内容;病程记录一般应三天记录一次,重危病员和骤然恶化病人应随时记录;内容包括所采取的营养途径及营养治疗方案,各种与营养代谢相关的辅助检查结果,疑难病例讨论记录,临床营养医师与住院患者有关营养诊断、营养治疗、治疗费用、治疗效果等方面的沟通记录等;营养方案调整应有依据、有分析、有目的;5.上级医师查房记录是指上级医师查房时对患者病情、诊断、鉴别诊断、当前治疗措施疗效的分析及下一步诊疗意见等的记录;营养治疗患者效果观察、阶段性营养评价、营养治疗方案的修正,发现新的营养问题等,均有查房记录;6.疑难病例讨论记录是指由科主任或具有副主任医师以上专业技术职务任职资格的医师主持、召集有关医务人员对确诊困难或疗效不确切病例的讨论的记录;内容包括:讨论日期、主持人及参加人员姓名、专业技术职务、讨论意见等;7.医嘱是指医师在医疗活动中下达的医学指令;医嘱内容及起始、停止时间应当由医师书写;医嘱内容应当准确、清楚,每项医嘱应当只包含一个内容,并注明下达时间;医嘱不得涂改;需要取消时,应当使用红色墨水笔标注“取消”字样并签名;医嘱单内容包括患者姓名、科别、住院病历号或病案号、页码、起始日期和时间、医嘱内容、停止日期和时间、医师签名、执行时间、执行者签名;8.营养病历完成后,由各级医师按要求审签,依照规定排放次序整理、装订,由科室指派专人保管;未经科室主任同意,任何人不得借阅、复制;9.营养病历排列次序:营养筛查、风险评估量表;医嘱单;入院记录;病程记录;营养治疗相关检测记录;四、营养会诊记录书写规范营养会诊记录书写应规范、准确、完整,内容包括简要的营养相关疾病病史:体征和重要的营养生化检测结果;对患者作出营养状态评价,提出营养诊断和营养治疗方案;营养治疗方案需与患者进行沟通,同时对患者进行营养知识的宣教指导;。
门诊病历模板-营养不良一、基本信息姓名:_____________________性别:_____________________年龄:_____________________住址:_____________________联系方式:_____________________二、主诉患者主诉:体重下降、乏力、食欲减退等持续X个月。
三、现病史患者自X个月前无明显诱因出现体重减轻X公斤,伴随食欲不振、乏力、头晕。
未见恶心、呕吐、腹泻等消化系统症状。
日常饮食结构单一,蔬菜摄入量少,肉类摄入不足。
近期无明显精神压力,睡眠良好。
四、既往史无慢性疾病史,未曾长期服用药物,无过敏史,无家族遗传病史。
五、体格检查一般情况:中等营养状况,表情淡漠,肤色苍白。
生命体征:体温36.5℃,脉搏75次/分钟,呼吸18次/分钟,血压120/80mmHg。
头颅五官:未见异常。
颈部:未触及甲状腺肿大。
胸部:心肺听诊未发现异常。
腹部:腹软,无压痛,无腹部包块,肝脾未触及。
四肢:无水肿,关节活动正常。
六、辅助检查血常规:红细胞、血红蛋白偏低,显示轻度贫血。
生化检验:血清蛋白、白蛋白低于正常范围。
其他:必要时进行微量元素检测、维生素水平测定等。
七、初步诊断1. 营养不良2. 贫血八、治疗计划1. 指导合理膳食,增加蛋白质和热量的摄入。
2. 口服营养补充剂,如复合维生素和矿物质制剂。
3. 定期复查血常规和生化检验,监测营养状态。
4. 如有必要,咨询营养科进行个体化饮食指导。
九、建议与跟进建议患者保持均衡饮食,增加体育锻炼。
定期门诊复查,1个月后复查血常规和生化指标,根据治疗效果调整治疗方案。
医师签名:_____________________日期:____年____月____日。
营养不良病例分析在医学领域中,营养不良是一个常见但又复杂的问题。
它不仅会影响个体的身体健康,还可能对其生活质量和未来发展产生深远的影响。
下面我们将通过一个具体的病例来深入分析营养不良的成因、症状、诊断和治疗方法。
病例介绍:患者小李,是一位 10 岁的男孩。
他的父母反映,孩子近几个月来食欲明显下降,体重减轻,经常感到疲倦无力,注意力也难以集中,学习成绩有所下滑。
此外,小李还容易生病,频繁出现感冒、咳嗽等症状。
病因分析:1、饮食不均衡经过详细了解,发现小李平时有挑食、偏食的习惯,尤其不爱吃蔬菜和水果,导致摄入的维生素、矿物质和膳食纤维严重不足。
2、消化吸收问题进一步检查发现,小李的胃肠道功能较弱,存在消化不良的情况,影响了营养物质的吸收。
3、运动量不足由于课业负担较重,小李很少参加户外活动和体育锻炼,这也在一定程度上影响了他的食欲和新陈代谢。
症状表现:1、身体消瘦小李的体重明显低于同年龄、同性别儿童的正常范围,皮下脂肪减少,肌肉松弛。
2、面色苍白营养不良导致小李气血不足,面色显得苍白无华。
3、容易疲劳缺乏足够的能量和营养支持,小李总是感到疲倦无力,难以维持正常的学习和活动。
4、免疫力下降频繁的感冒、咳嗽等感染症状,表明小李的免疫系统功能减弱。
诊断过程:医生首先对小李进行了全面的身体检查,包括身高、体重、BMI (身体质量指数)的测量,以及血常规、生化指标的检测。
同时,还详细询问了小李的饮食、生活习惯和家族病史。
综合各项检查结果和临床表现,最终确诊小李为营养不良。
治疗方案:1、饮食调整制定科学合理的饮食计划,增加蔬菜、水果、全谷物、瘦肉、鱼类、蛋类、豆类等富含营养的食物摄入。
保证食物的多样性,以满足身体对各种营养素的需求。
2、补充营养素根据小李的具体情况,适量补充维生素 C、维生素 D、铁、锌等营养素。
3、改善消化功能给予一些促进消化的药物,如益生菌、消化酶等,帮助改善胃肠道的消化吸收功能。
4、增加运动量鼓励小李每天进行适量的户外活动和体育锻炼,如跑步、跳绳、游泳等,促进新陈代谢和食欲。
XXXXX医院营养病历姓名:性别:年龄:籍贯:身高:160cm病区:床号:住院号:职业:体重:54kg工作单位:婚姻:联系电话:家庭住址:入院日期:出院日期:临床诊断:2型糖尿病、糖尿病视网膜病变?高血压病2级极高危经治医生:病史摘要:患者发现血糖升高8年余,视物模糊2年收住入院。
患者于8年前体检时发现空腹血糖升高,静脉为8.5mmol/L,后经多次检查均高于正常值(具体不详),无明显口干多饮多尿症状,无明显体重改变,无脾气暴躁,无畏寒发热,无视物模糊及四肢末梢麻木,诊断为“糖尿病”,在当地医师指导下口服降糖药治疗至今,先后口服二甲双胍片、达美康、瑞易宁、拜糖平等多种降糖药,现用“格列美脲4mg 1/日+阿卡波糖50mg 3/日”控制血糖,期间监测空腹血糖多在8-9mmol/L左右,未测餐后血糖。
2年前无明显诱因下出现视物模糊,无四肢末梢麻木,一直未予重视,未积极就诊及治疗,今为进一步控制空腹血糖及筛查并发症,来院就诊拟“糖尿病”收住入院。
患者病来精神可,胃纳睡眠可,大小便无殊,体重无明显改变。
既往高血压病史10余年,最高150/100mmHg,一直口服“压氏达5mg 1/日”控制至今,平素血压监测均在140/90mmHg 以内,无头晕等不适。
医嘱低盐低脂糖尿病软食,糖尿病健康宣教,甘精胰岛素针12u+门冬胰岛素针4u、4u、4u,根据血糖调整剂量、压氏达5mg 1/日控制血压,监测血糖、血压,阿司匹林片0.1 1/晚抗血小板聚集、苦碟子30ml 1/日和参麦30ml 1/日改善循环等治疗。
饮食习惯:以面米为主,无食物过敏史,略偏清淡,无其它特殊嗜忌,无烟酒嗜好。
营养治疗方案:(1)据患者身高、体重测得BMI为21.1kg/m2,正常范围。
患者目前住院以休息为主,活动量可,计算其热能及营养素,予热能25Kcal/kg/日,蛋白质供能占15%,优质蛋白质占50%以上。
碳水化合物占60%,脂肪占25%。
营养门诊病历书写范文一、基本信息。
姓名:李四。
性别:男。
年龄:35岁。
职业:程序员(传说中的“码农”)二、就诊原因。
这大哥一进门就开始吐槽,说自己最近感觉身体像个破车,老是没劲儿。
一天到晚坐在电脑前敲代码,忙起来就随便吃点快餐,什么炸鸡、汉堡包的,那是他的“亲密伙伴”。
结果呢,体重蹭蹭往上涨,就像吹气球似的,而且还老是犯困,感觉整个人都很“虚”。
三、现病史。
1. 饮食情况。
早餐:经常不吃,要是吃的话就是路边摊买个煎饼果子,还得加根肠,酱料放得满满的,那味道是香,可这营养嘛,就不咋地了。
午餐:公司附近的快餐店解决,基本就是盖浇饭,最爱那种油汪汪的卤肉饭,米饭堆得像小山一样,肉也是肥肥的。
蔬菜?有几片青菜叶子就算不错了,感觉就是用来点缀的。
晚餐:有时候加班到很晚,回家就点个外卖,什么麻辣烫、烧烤,麻辣烫里全是各种丸子、粉条,汤又浓又辣,还特别咸。
烧烤就更不用说了,羊肉串、烤韭菜啥的,再来几瓶啤酒,那叫一个“爽”,可这肚子也越来越大了。
2. 生活习惯。
运动:基本没有,每天从家到公司,再从公司到家,两点一线。
唯一的“运动”就是从办公室这头走到那头去接水,这几步路都算高强度活动了。
作息:晚上很晚才睡,一般都得12点以后,说是代码写到一半停不下来。
早上又得早起赶地铁,睡眠时间严重不足,每天都感觉睡不醒。
四、既往史。
没有什么特别严重的疾病,就是偶尔会有点感冒,吃点药就好了。
不过小时候有过一次比较严重的肠胃炎,那时候吃坏了肚子,上吐下泻的,在医院躺了好几天呢。
五、家族史。
家里人身体还算可以,老爸有点高血压,老妈身体还行,就是有点骨质疏松。
他觉得自己还年轻,这些病离自己还远着呢,以前从来没当回事儿。
六、体格检查。
1. 身高体重。
身高175cm,体重已经达到了85kg。
这BMI一算,都快超重不少了。
我就跟他说:“哥呀,你这身体里可藏了不少‘小肉肉’啊,得开始重视了。
”2. 血压。
血压有点偏高,135/85mmHg。
重型颅脑损伤(TBI)能全力肠内营养治疗病例男性,52岁,体重75kg,身高171cm入院情况:因从高处坠落致伤头部伴意识障碍1h入院。
伤后持续昏迷,GCS5分,右侧瞳孔散大,急诊行CT检查表现弥漫性脑肿胀、DAI、tSAH、颅底骨折入院。
诊断:重型闭合性颅脑损伤:弥漫性脑肿胀、弥散性轴索损伤、外伤性蛛网膜下腔出血、颅底骨折、头皮挫裂伤入院后治疗情况:入院后行术前准备,急诊行双侧标准外伤大骨瓣减压术,术中置颅内压脑实质内探头监测,术后带气管套管住神经外科重症监护病房(NSICU)进行监测和治疗。
营养治疗理由:神经外科重症、意识障碍,需尽早达到营养治疗的能量和蛋白目标营养支持方式:能全力+鼻胃管营养治疗过程:1、术后12h下鼻胃管;2、术后24h开始肠内营养(循环稳定,无明显腹胀,回抽胃残留量,80ml,注回后开始肠内营养整蛋白型肠内营养制剂能全力,肠内营养泵匀速,以30ml/h开始输注。
)3、4h后观察无呕吐返流、腹胀腹泻,回抽胃残留量,低于200ml,注回并用20ml温水冲洗管道,速度调至50ml/h,以此程序,逐渐增加速度维持第1个24h 最大速度为70ml/h,24h后根据目标营养量设定速度。
4、实施肠内营养24小时后,每间隔4小时评估一次胃肠道功能,根据体重计算出目标营养量1750kcal/d,以75ml/h的速度持续泵输入,达到营养治疗的初步目的。
5、营养治疗过程中监测白蛋白、氮平衡、感染指标等,并观察并发症,及时调整营养治疗策略或采用药物治疗。
6、24h后采用75ml/h的肠内营养泵匀速输注能全力的方式进行营养治疗。
7、5天后撤离机械通气、10天后颅内压稳定,搬出ICU。
营养治疗疗效:能量及蛋白目标得到满足营养治疗体会:1、包括重型颅脑损伤在内的神经外科重症病人需要营养治疗:我们常用的营养不良风险筛查表,所有神经重症病人均有高风险病例,需要营养治疗,颅脑损伤TBI 5~7天内不给予营养治疗会导致死亡率增加2~4倍,因而营养不足带来的危害不言而喻。
营养不良门诊病历模板范文营养不良门诊病历模板范文营养不良是一种常见的健康问题,特别是在发展中国家或一些特殊群体中。
这种状况通常由于摄入的营养不足或不充足的营养摄取引起。
对于医生来说,了解和评估患者的营养状况至关重要,这样他们才能制定适当的治疗方案。
以下是一份营养不良门诊病历模板范文,旨在帮助医生全面评估患者的健康状况,并为其提供有效的治疗计划。
病历编号:XXXXXX 日期:XXXX年XX月XX日1. 主诉:患者(尊称)主诉体重下降、疲劳乏力、食欲不振等相关症状。
2. 现病史:- 就诊时间:XXXXX年XX月XX日- 症状:患者近期出现明显的体重下降(具体数值)、乏力、食欲不振等营养相关症状,持续时间约为X个月。
- 伴随症状:是否存在咳嗽、呕吐、腹泻、腹胀、便秘等与消化道、呼吸道相关的症状。
- 过去病史:是否曾患有消化系统相关疾病、呼吸系统相关疾病或其他慢性病。
- 饮食习惯:患者的常规饮食习惯是否合理,是否偏食、挑食或存在其他不正常饮食行为。
- 药物史:患者当前或曾经使用的药物,包括处方药、非处方药、补剂等。
3. 个人史:- 芳龄:患者的芳龄,与其营养需求有关。
- 性别:患者的性别,在影响其营养需求和状况方面可能存在差异。
- 身高:患者的身高,与体重下降的程度和BMI有关。
- 体重:患者的体重,与体重下降及BMI计算有关。
- BMI:根据患者的身高和体重计算出的BMI数值。
- 营养状况评估:对患者进行评估,了解其营养不良程度和类型,例如缺铁性贫血、维生素缺乏等。
4. 体格检查:- 一般情况:描述患者的精神状态、肌肉量、皮肤状况等。
- 面容:是否出现面色苍白、眼窝凹陷等与营养不良相关的表现。
- 体格指标:包括身高、体重、BMI等指标。
- 营养相关体征:例如皮肤状况、口腔黏膜、毛发、眼角膜、肌力、振动反应等。
5. 实验室检查:- 血象:血红蛋白、白细胞计数、血小板计数等。
- 肝、肾功能:ALB、TP、BUN、Cr等。
随着临床营养学的不断发展,营养病历的书写已成为营养治疗工作中一项必要的内容和重要环节。
但就全国范围看,现有营养病历无论是格式上或是内容上,均无统一标准,这对营养师业务水平的提高、各地间的交流以及病历本身的标准化管理都是不利的。
我院自1992年开始营养病历书写工作,现就我院营养病历内容及格式进行介绍。
一、营养病历首页首页是营养治疗的扼要总结,其格式类似于医疗病历,主要有一般情况、住院号、营养病历号、临床诊断、营养治疗起止时间、膳食习惯、营养治疗措施、疗效评定、日常营养素供给量、出院小结、出院饮食指导。
其中出院小结重点记录营养治疗的简要情况,应包括治疗原则、营养支持方式及疗效分析,可以从氮平衡情况、免疫功能、内脏蛋白及人体测量改善情况等方面加以分析,最后是出院情况。
对出院饮食指导应简单明了。
二、营养病历续页(一)首次病程记录:1.疾病主诉、简要病史、临床诊断、主要临床治疗措施、饮食习惯、有无影响进食的疾病,以及是否用过治疗饮食,如进行过应注明效果。
2.查体情况、人体测量结果、与疾病有关的实验室检查,并对营养状况进行初步评定。
3.拟定营养治疗方案、确定营养素供给量、制订膳食配方。
(二)病程记录:一般病人每周查房两次并书写病程记录,危重病人隔天或1天1次,出现特殊情况随时记录。
病程记录主要记载病人对营养治疗的反映及疗效、营养生化指标变化、临床医护人员和上级营养师的意见、饮食治疗方案调整及营养宣教内容。
三、实验室检查记录表记录营养治疗过程中有关实验室结果,以表格形式按时间顺序分别记载,它相当于临床医疗病历中化验单部分,以表格形式较为直观,便于查找。
四、营养状况评价参考值正确地对住院病人进行营养状况评价是制定营养治疗措施的前提条件。
表中所列为营养评价主要参考指标及评价标准。
五、膳食营养评价分析这部分内容我院采用的是微机分析打印形式。
无论是一般治疗饮食,还是特殊饮食,如匀浆膳、要素膳等都将膳食配方和营养评价分析一式两份,一份附于病历后,一份交给患者,为患者讲解的过程实际上也是营养宣教的过程(见示范营养评价及表1~3略)。
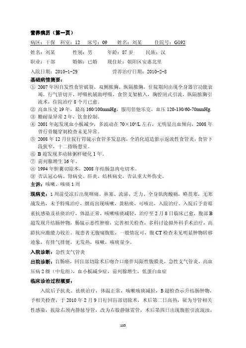
营养病历(第一页)病区:干保科室:12床号:09姓名:刘某住院号:G192姓名:刘某性别:男年龄:87岁民族:汉职业:干部婚姻:已婚现住址:朝阳区安惠北里入院日期:2010-1-29营养治疗日期:2010-2-8基础病情摘要:①2007年因自发性食管破裂、双侧脓胸、纵隔脓胸,住院期间出现全身器官功能衰竭,行气管切开,呼吸机辅助呼吸,食管支架植入,胸腔闭式引流,纵隔脓胸引流术,住院治疗8个月已愈。
②高血压史19年,最高160/100mmHg,服用倍他乐克,血压120-130/60-70mmHg。
③糖耐量异常2年,饮食控制。
④2001年起发现血小板减少,多波动在70×109/L左右,无明显出血倾向,2008年曾行骨髓穿刺检查未见异常。
⑤2008年12月住院行胃镜示食管多发息肉,全消化道造影示返流性食管炎,食管下段狭窄,十二指肠憩室。
⑥B超发现多动脉粥样硬化1年。
⑦前列腺增生16年。
⑧1994年胆囊切除术,2008年结肠息肉电切术。
⑨否认冠心病、肾病史、肝炎、结核病史,否认重大外伤史。
主诉:咳嗽、咳痰1周现病史:1周前受凉后出现咽痛、鼻塞、流涕、乏力、全身肌肉酸痛,略畏寒,无寒战发热,未予特殊治疗,继而出现咳嗽,黄粘痰,可咳出,入院治疗。
入院后予青霉素抗感染及祛痰治疗,体温正常,咳嗽咳痰减轻,治疗至2月8日临床已愈,腹部B 超发现升结肠肿物,肠镜示恶性肿瘤,完善相关检查,多科讨论拟外科手术治疗,高龄抗应激能力较差。
现患者无腹痛腹胀,一般情况可,腹CT检查未见明显肿物转移迹象,有排气排便,无发热,咳嗽,咳痰量少。
入院诊断:急性支气管炎出院诊断:盲肠癌,回盲部切除术后吻合口瘘伴局限性腹膜炎,急性支气管炎,高血压病2级(中危组),血小板减少症,前列腺增生,低蛋白血症临床诊治过程概要:入院后予抗炎、祛痰治疗,体温正常,咳嗽咳痰减轻,B超检查示升结肠肿物,予相关检查,于2010年2月9日行回盲部切除术,术后第二日高热,疑为导管相关性感染,拔除右颈内静脉导管,改为右股静脉置管,术后第四日出现腹腔引流混浊,量少,术后第五日出现腹痛腹胀,引流液混浊味臭,考虑肠瘘,急诊行剖腹探查,肠粘连松解,右半结肠切除,术后恢复较慢,二次术后第十日大便回报肠道菌群紊乱,予更换抗生素、补充益生菌制剂治疗,后逐步由肠外营养改为肠内营养、经口进食。
营养不良住院病历模板营养不良住院病历模板一、基本信息姓名:性别:年龄:住院号:入院日期:二、主诉患者主诉体重下降,食欲减退,乏力等症状。
三、现病史患者于XX年X月X日开始感觉食欲减退,渐渐出现体重下降和乏力症状。
自我调理后未见好转,于XX年X月X日就诊于本院。
四、既往史无特殊情况。
五、个人史1. 饮食习惯:患者平时饮食清淡,偏素食。
2. 运动情况:患者平时缺乏运动。
3. 吸烟情况:患者从未吸烟。
4. 饮酒情况:患者从未饮酒。
六、家族史无特殊情况。
七、查体结果1. 一般检查:体温XXX ℃;脉搏 XXX 次/分;呼吸 XXX 次/分;血压 XXX/XXX mmHg;身高 X cm;体重 X kg。
神志清楚,精神状态良好。
2. 皮肤粘膜检查:皮肤干燥,弹性差,有色素沉着。
口唇干裂,舌质红而少津液。
3. 心肺听诊:心率 XXX 次/分,心律齐,未闻及杂音。
肺呼吸音清晰。
八、辅助检查1. 血常规:白细胞计数 X 10^9/L,中性粒细胞百分比 XX%,淋巴细胞百分比 XX%。
2. 生化检查:血清蛋白总量 X g/L,血清白蛋白 X g/L,血清前白蛋白X g/L。
3. 营养评估:BMI XX kg/m^2,体重下降率 XX%。
九、诊断营养不良。
十、治疗方案1. 饮食调理:根据患者的实际情况制定合理的饮食方案,并加强营养教育。
2. 药物治疗:给予多种维生素和微量元素的补充,并根据患者情况给予适当的营养支持治疗。
3. 康复训练:加强患者的运动训练,促进身体恢复。
十一、病程记录1. 入院后给予相应治疗,患者情况逐渐好转。
2. 每日监测患者的体重、营养状态等指标,并及时调整治疗方案。
3. 患者于XX年X月X日出院,症状消失,体重恢复正常。
十二、随访记录1. 患者于出院后定期进行随访,并根据需要进行营养调整和康复训练。
2. 随访期间患者情况良好,体重稳定,未见明显不适。
十三、总结营养不良是一种常见的疾病,在治疗过程中需要全面评估患者的营养状态,并制定合理的治疗方案。
广东省中医院营养病历(第一页)科室:XXXX 床号:XX 姓名:XXXX 住院号:XXXXXX科室:XXXX 床号:XX 姓名:XXXX 住院号:XXXXXX科室:XXXX 床号:XX 姓名:XXXX 住院号:XXXXXX标准营养医嘱单科室:XXXX 床号:XX 姓名:XXXX 住院号:XXXXXX营养治疗评价单科室:XXXX 床号:XX 姓名:XXXX 住院号:XXXXXX广东省中医院营养病例纸科室:XXXX 床号:XX 姓名:XXXX 住院号:XXXXXX科室:XXXX 床号:XX 姓名:XXXX 住院号:XXXXXX科室:XXXX 床号:XX 姓名:XXXX 住院号:XXXXXX科室:XXXX 床号:XX 姓名:XXXX 住院号:XXXXXX广东省中医院食谱举例姓名:性别:年龄:岁日期:XXXXXXX—XXXXXXXXXXXXXX(病名,若有特别之处,可在括号注明)─────────────────────────────────────────────菜名食物名称数量─────────────────────────────────────────────早餐:XXXX XXXX XXXXXXXX XXXXXXXX XXXXXXXX XXXX XXXXXXXX XXXX XXXX早餐后点心:XXXX XXXX午餐:XXXX XXXXXXXX XXXX XXXXXXXX XXXXXXXX XXXX XXXX午餐后点心:XXXX XXXX晚餐:XXXX XXXX肉泥烧冬瓜XXXX XXXXXXXX XXXX炒藕片XXXX XXXX晚餐后点心:XXXX XXXX XXXXXXXX XXXX其它:XXXX XXXXXXXX XXXX─────────────────────────────────────────────广东省中医院〖营养素摄入量占推荐量的百分比〗─────────────────────────────────────────────营养素摄入量单位推荐量上限百分比%─────────────────────────────────────────────能量千卡%蛋白质克%脂肪克%碳水化合物克%膳食纤维克铁(Fe)毫克%钾(K)毫克%磷(P)毫克%VitA微克RE%VitE毫克%VitB1毫克%VitB2毫克%VitC毫克%胆固醇毫克〖蛋白质和脂肪来源〗蛋白质脂肪来源──────────────────────────────动物性豆类其它植物性动物性植物性─────────────────────────────────────────────摄入量(克)构成比(%)%%%%%─────────────────────────────────────────────〖能量来源〗─────────────────────────────────────────────类别蛋白质脂肪碳水化合物─────────────────────────────────────────────摄入能量(千卡)比例%%%─────────────────────────────────────────────11。
随着临床营养学的不断发展,营养病历的书写已成为营养治疗工作中一项必要的内容和重要环节。
但就全国范围看,现有营养病历无论是格式上或是内容上,均无统一标准,这对营养师业务水平的提高、各地间的交流以及病历本身的标准化管理都是不利的。
我院自1992年开始营养病历书写工作,现就我院营养病历内容及格式进行介绍。
一、营养病历首页
首页是营养治疗的扼要总结,其格式类似于医疗病历,主要有一般情况、住院号、营养病历号、临床诊断、营养治疗起止时间、膳食习惯、营养治疗措施、疗效评定、日常营养素供给量、出院小结、出院饮食指导。
其中出院小结重点记录营养治疗的简要情况,应包括治疗原则、营养支持方式及疗效分析,可以从氮平衡情况、免疫功能、内脏蛋白及人体测量改善情况等方面加以分析,最后是出院情况。
对出院饮食指导应简单明了。
二、营养病历续页
(一)首次病程记录:
1.疾病主诉、简要病史、临床诊断、主要临床治疗措施、饮食习惯、有无影响进食的疾病,以及是否用过治疗饮食,如进行过应注明效果。
2.查体情况、人体测量结果、与疾病有关的实验室检查,并对营养状况进行初步评定。
3.拟定营养治疗方案、确定营养素供给量、制订膳食配方。
(二)病程记录:一般病人每周查房两次并书写病程记录,危重病人隔天或1天1次,出现特殊情况随时记录。
病程记录主要记载病人对营养治疗的反映及疗效、营养生化指标变化、临床医护人员和上级营养师的意见、饮食治疗方案调整及营养宣教内容。
三、实验室检查记录表
记录营养治疗过程中有关实验室结果,以表格形式按时间顺序分别记载,它相当于临床医疗病历中化验单部分,以表格形式较为直观,便于查找。
四、营养状况评价参考值
正确地对住院病人进行营养状况评价是制定营养治疗措施的前提条件。
表中所列为营养评价主要参考指标及评价标准。
五、膳食营养评价分析
这部分内容我院采用的是微机分析打印形式。
无论是一般治疗饮食,还是特殊饮食,如匀浆膳、要素膳等都将膳食配方和营养评价分析一式两份,一份附于病历后,一份交给患者,为
患者讲解的过程实际上也是营养宣教的过程(见示范营养评价及表1~3略)。
营养状况评价是营养病历的重要内容之一。
病人营养状况如何直接关系到营养治疗原则与营养支持方式的确定,亦涉及到疗效。
因此,一旦病人准备接受营养治疗,首先应对其营养状
况做综合评定,并将评定结果记录在首次病程记录中。
这一病历格式的最大特点是设有营养病历号。
营养病历作为一种基础资料,可用于总结营养
治疗经验,对提高辅助医疗水平,或是科研活动的开展都有重要意义。
而统一编写的营养病
历号既便于整理归档后查询,也便于同营养病历微机化管理接轨。
总之,与医疗病历一样,营养病历也是医院的重要技术档案之一,是营养治疗工作的全面记录和总结,也是现代化医院管理和医疗技术水平的又一体现。
而书写营养病历也是营养医师
的一项基本功,是衡量其工作水平、帮助营养诊断和治疗实施的依据。
营养医师应以极其负责的精神和实事求是的科学态度认真对待每一份病历,内容应客观、详实、准确,以保证其质量。
我院在书写营养病历时为确保书写质量,采取了一系列相应措施,如定出了营养科会诊制度、营养病历书写制度,以及上级营养医师定期查房制度,以便对营养治疗及病历书写情况及
时提出意见。
病历结束后由上级营养医师和主任查阅盖章后方可整理归档。
这就要求营养师要按时查房,特殊情况及时请上级营养医师会诊,并及时记录。
我们对凡会诊病人均建有营养病历,而且,在营养医师巡回查房过程中,在与临床医师、护士交流时,一旦发现具有治疗观察价值的病人,亦能主动建立营养病历。
疾病种类较为齐全,除常见的糖尿病、高血压病、冠心病外,尚有肾脏病人和接受放、化疗肿瘤病人、外科术后营养支持病人、管饲病人、儿童糖尿病、苯丙酮尿症等病人。
经过几年来的不断努力和实际应用,我们认为这是一份较为完整的病历,希望通过这一介绍能对营养病历的规范化、标准化及微机化管理提供一些素材,尽早改变目前不尽如人意的局面,使我国临床营养工作迈向新的、更高境界。