光纤接入设备与使用图解
- 格式:doc
- 大小:258.50 KB
- 文档页数:9
光纤跳线跳线就是不带连接器的电缆线对或电缆单元,用在配线架上交接各种链路。
光纤跳线用于长途及本地光传输网络,数据传输及专用网络,各种测试及自控系统。
光纤接头(盒)光纤接头(盒)主要用于光纤与光纤、光纤与设备之间的连接。
光纤盒光纤盒应用于利用光纤技术传输数字和类似语音,视频和数据信号。
光纤盒可进行直接安装或桌面安装。
特别适合进行高速的光纤传输。
上图的产品是100Base-TX双绞线对100Base-FX多/单模光纤转发器,主要为要求长距离、高速、宽带宽的快速以太网工作组用户设计。
上图的产品是10/100M自适应快速以太网光纤收发器。
它可以实现双绞线和光纤两种不同传输介质的转换,中继10/100Base-Tx和100Base-FX两个不同网段,能满足远距离、高速、高带宽的快速以太网工作组用户的需要。
光纤模块卡千兆系列光纤模块卡,是与交换机配合使用,使用光纤或五类双绞线传输,可扩展局域网范围,扩大带宽,适合于大、中型局域网在扩大带宽、扩展其网络覆盖范围时使用。
该光纤模块完全符合IEEE802.3z协议,工作于850nm、1300nm模式;也完全符合IEEE802.3ab协议,兼容其他相同千兆协议的设备,由于体积小,直接安装于交换机内部,不需额外占用空间,由交换机内部供电,安装使用简便,可配合多款交换机使用。
光纤耦合器光纤耦合器(Coupler)又称分歧器(Splitter),是将光讯号从一条光纤中分至多条光纤中的元件,属於光被动元件领域,在电信网路、有线电视网路、用户回路系统、区域网路中都会应用到,与光纤连接器分列被动元件中使用最大项的。
光纤耦合器可分标准耦合器(双分支,单位1×2,亦即将光讯号分成两个功率)、星状/树状耦合器、以及波长多工器(WDM,若波长属高密度分出,即波长间距窄,则属於DWDM),制作方式则有烧结(Fuse)、微光学式(Micro Optics)、光波导式(Wave Guide)三种,而以烧结式方法生产占多数(约有90%)。
光纤连接器自从前年开始,基于光缆的千兆以太网有了非常迅猛的发展。
在局域网中的主干网络(backbone)几乎大部分都采用了基于光缆的千兆以太网。
而在千兆网络的光缆链路中使用的光缆链路连接方式中也发生了新的变化。
连接方式传统的光缆链路连接方式主要是ST,SC 式。
目前它们仍然在大量使用。
其形状如图1所示。
方式简单方便,所连接的每条光缆都是可以独立使用在安装这些光缆链路时,并不知道在实际中这些光缆是不知道光缆的信号传输方向。
在实际使用中,将光缆和,就要首先确定信号在光缆中的传输方向,才能正确地,光缆的连接器的制作也不方便,需要特殊的工具等。
SC插入锁定-------------ST插入锁定---------------- FC旋紧锁定2.新型的光缆连接方式大家知道,千兆以太网在连接光缆时都是成对儿使用的,即一个输出(output,也为光源),一个输入(input,光检测器),例如路由器和交换机的光缆连接。
如果在使用时,能够成对一块儿使用而不用考虑连接的方向,而且连接简捷方便,那将会有助于千兆以太网的连接。
因此不少光缆布线的厂商推出了各种连接器来满足这种应用。
这种新的光缆连接器叫做SFF(Small Form Factor)。
目前还没有比较明确的术语来描述,我们一般将其称作微型光缆连接器。
目前市场最主要SFF光缆连接器有四种类型。
1)LC类型,它是Lucent公司推出的一种SFF类型的连接器。
2)FJ类型,它是由Panduit公司推出的连接器。
3)MT-RJ 型,它是由美国AMP公司推出的连接器以及由3M公司推出的VF-45连接器。
下图是这几种类型的连接器。
这种连接器是一对儿光缆一起连接而且接插的方向是固定的。
所以在实际使用中比较方便,也不会误插。
光纤配线箱光纤配线箱适用于光缆与光通信设备的配线连接,通过配线箱内的适配器,用光跳线引出光信号,实现光配线功能。
也适用于光缆和配线尾纤的保护性连接。
如图为3M公司的8200室内型光纤配线箱,适用于光纤接入网中的光纤终端点采用。
前言:在网络布线中,通常室外(楼宇之间连接)使用的是光缆,室内(楼宇内部)使用的是以太双绞线,那么,楼外的光缆传输媒介与楼内以太网传输媒介之间如何转换?其中,又用到了什么设备?它们的作用是什么?之间的关系又如何呢?连接关系步骤1:室外光缆光缆接入终端盒,目的是将光缆中的光纤与尾纤进行熔接,通过跳线,将其引出。
步骤2:将光纤跳线接入光纤收发器,目的是将光信号转换成电信号。
步骤3:光纤收发器引出的便是电信号,使用的传输介质便是双绞线。
此时双绞线可接入网络设备的RJ-45 口。
到此为止,便完成了光电信号的转换。
说明:现在网络设备有很多也有光口(光纤接口),但如果没有配光模块(类似光纤收发器功能),该口也不能使用。
光缆终端盒、尾纤的作用和接法光缆终端盒作用:终接光缆,连接光缆中的纤芯和尾纤,光缆终端盒内部结构,如图所示。
如图所示,接入的光缆可以有多芯。
例如:一根4 芯的光缆(光缆中有4 根纤芯),那么,这根光缆经过终端盒,便可熔接出最多4 根尾纤,即往外引出4 根跳线。
上图,只熔接了2 根,也就往外引出了2 根跳线。
如图所示,这是一根外皮是黄色尾纤。
尾纤:一端有连接头,另一端是一根光缆纤芯的断头。
通过熔接,与其他光缆纤芯相连。
尾纤作用:主要是用于连接光纤两端的接头。
尾纤一端跟光纤接头熔接,另一端通过特殊的接头跟光纤收发器或光纤模块相连,构成光数据传输通路。
一般我们购买不到纯粹的尾纤,而是如图所示的跳线,中间一剪开,便成了尾纤。
名词解释尾纤:用在终端盒里,连接光缆中的光纤,通过终端盒耦合器(适配器),连接尾纤和跳线。
跳线:跳纤两头都是活动接头。
起连接尾纤和设备作用。
光纤耦合器:是用于两条光纤或尾纤的活动连接通俗称为法兰盘。
光纤终端盒:是一条光缆的终接头,他的一头是光缆,另一头是尾纤,相当于是把一条光缆拆分成单条光纤的设备。
光缆接续盒:是两条光缆对接成一条长的光缆用的。
他们之间是不能互换使用的,光缆与光端机之间是通过光纤终端盒连接的,也就是光端机上只能插尾纤。
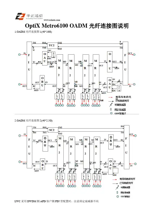
OptiX Metro6100 OADM光纤连接图说明1.OADM光纤连接图1(40*10G)
2.OADM光纤连接图2(40*2.5G)
LWC采用DWDM侧APD/客户侧PIN管配置时,注意固定衰减器不同.
3.OADM设备配置图
4.OADM连纤说明
1)发货时已连接好的内部尾纤:
机柜内部MR2间光纤连接是内部尾纤,出厂前已安装;
机柜内FIU、OAU、OBU、MR2、OTU间光纤连接均属于内部连纤,出厂前已安装;
2)需要现场连接的机柜外部尾纤用红线表示:
OTU的SDH侧光接口与SDH设备间光纤连接需要现场布放;
主机柜与非主机柜MR2级连光纤是外部连纤,需要现场布放;
FIU与线路光缆之间的光纤是外部连纤,需要现场布放。
家庭光纤宽带连接⽰意图
现在,光纤基本上都已经⼊户,不管是20M、50M还是100M。
光纤⼀般已经接⼊到了弱电箱,家⾥客厅、房间的⽹络接⼝⼀般也已经汇聚到了弱电箱。
那⼀般家⾥的⽹络该如何接呢?弱电箱⾥该放什么?路由器该怎么放?
下图是⼀个⽐较常见的⽹络拓扑图,下⾯做⼀个简单的说明:1、弱电箱⾥⾯⼀般放运营商的光猫和⼀台⼩交换机(4⼝或者8⼝均可),交换机的上联⼝连接到光猫的LAN⼝,光猫⼀定要运营商设置为⾃动拨号的。
2、⽆线路由器建议放在家⾥的⼏何中⼼位置,如客厅,⽆线路由器设置为⾃动获取IP即可 3、房间如果接墙上⽹络接⼝,电脑⾃动IP即可。
光纤接入设备及使用图解由于不同种类信息得需求也越来越多,伴随而来得不断增长得IP数据、话音、多媒体图像等多种新业务需求,促使了各大网络运营商得传送网络环境发生了翻天俯地得变化,以前那些以承载模拟话音为主要目得得传统城域网与接入网在容量以及接口种类上都已经无法满足多种多样得新业务传输与处理得要求。
于就是迫于社会信息量得突飞猛进,那些专门为城域网与接入网上提供新业务传送得技术及设备迅速发展起来。
其中以MSTP(多业务传输平台)与PON(无源光网络)发展就是最具有代表性得,它们都就是基于光纤传送技术、在城域网或接入网上提供多种新业务承载得最佳解决方案。
基于光缆得光纤接入技术就是未来宽带网络得发展方向,它得发展也离不开光纤接入设备发展与支持,就像鱼与水一样。
谈起光纤接入设备不得不提起它得三代发展经历:第一代大量采用地PDH(光纤光端机)设备,包括点到点型与星型局端设备,不具备汇聚功能。
全部采用PDH传输协议,也没有光接口规范、用户业务如E1与数据业务通过远端设备,利用私有PDH 协议进行复接,经光纤传输到局端设备、局端设备按照私有协议对PDH光信号进行分接,又转换成为E1等PDH接口,再通过电缆经DDF配线架与城域骨干/汇聚设备连接。
由于PDH协议得局限性致使各类光纤接入设备很快落伍。
第二代鉴于第一代设备得缺陷,一些PDH设备厂商研发出第二代设备,即在局端设备中增加一个SDH(密集型光波复用)终端卡、在局端与远端设备之间仍然采用私有得PDH协议,而在局端提供汇聚功能,将原来得E1信号经SDH终端卡复用,并给出标准SDH接口、主要解决了局端设备与城域骨干设备得互连问题与统一接口标准、第三代就是SDH直通设备,包括汇聚型与非汇聚型。
由于新业务覆盖面广,新一代SDH直通设备已经能够按照SDH规范,自动适配到SDH进行传送;非汇聚型得远端设备可以通过SDH光接口直接连接到城域网汇聚层节点上,适合从汇聚层网络上分支出较少得业务接口。
光纤接入设备及其使用引言随着互联网的快速发展,越来越多的家庭和企业需要更高速、更稳定的网络连接。
光纤接入设备作为一种高效、可靠的网络接入方式,被广泛应用于家庭和办公场所。
本文将介绍光纤接入设备的原理、类型以及使用方法,帮助用户更好地了解和使用光纤接入设备。
光纤接入设备的原理光纤接入设备是将光信号转化为电信号或者将电信号转化为光信号的装置。
其原理是利用光纤作为传输介质,通过光纤将信号传输到目标位置。
光纤接入设备通常由光纤传输设备、光纤转换设备以及光纤调制解调器等组成。
在光纤接入设备中,光纤传输设备负责将光信号转化为电信号或将电信号转化为光信号。
光纤转换设备负责将光信号从一种类型转换为另一种类型,例如将单模光纤转换为多模光纤。
光纤调制解调器则负责将电信号转化为光信号或将光信号转化为电信号,以实现信号的传输和接收。
光纤接入设备的类型光纤接入设备根据其功能和用途的不同可以分为多种类型。
以下是常见的光纤接入设备类型:1.光纤调制解调器(Optical Modem):用于将光信号转化为电信号或将电信号转化为光信号,在光纤传输和接收过程中起到关键作用。
2.光纤交换机(Optical Switch):用于光纤网络中的数据交换,在不同设备之间进行数据的转发和分发。
3.光纤路由器(Optical Router):用于光纤网络的路由和转发,将数据包从源设备转发到目标设备。
4.光纤分配器(Optical Splitter):用于将光信号分开,将一个输入的光信号分为多个输出信号,常用于将光纤信号分配到不同的终端设备。
5.光纤收发器(Optical Transceiver):用于光纤信号的收发,将电子信号转化为光信号并进行发送,同时将接收到的光信号转化为电子信号进行接收。
光纤接入设备的使用方法光纤接入设备的使用方法大致相同,以下是一般的步骤:1.连接光纤:首先,将光纤接入设备与光纤连接,确保连接稳固。
2.设置参数:根据光纤接入设备的要求,设置相应的参数,例如IP地址、子网掩码等。
ST、SC、FC光纤接头是早期不同企业开发形成的标准,使用效果一样,各有优缺点。
ST、SC连接器接头常用于一般网络。
ST头插入后旋转半周有一卡口固定,缺点是容易折断;SC连接头直接插拔,使用很方便,缺点是容易掉出来;FC连接头一般电信网络采用,有一螺帽拧到适配器上,优点是牢靠、防灰尘,缺点是安装时间稍长。
MTRJ 型光纤跳线由两个高精度塑胶成型的连接器和光缆组成。
连接器外部件为精密塑胶件,包含推拉式插拔卡紧机构。
适用于在电信和数据网络系统中的室内应用。
光纤接口连接器的种类光纤连接器,也就是接入光模块的光纤接头,也有好多种,且相互之间不可以互用。
不是经常接触光纤的人可能会误以为GBIC和SFP模块的光纤连接器是同一种,其实不是的。
SFP模块接LC光纤连接器,而GBIC接的是SC光纤光纤连接器。
下面对网络工程中几种常用的光纤连接器进行详细的说明:① FC型光纤连接器:外部加强方式是采用金属套,紧固方式为螺丝扣。
一般在ODF侧采用(配线架上用的最多)② SC型光纤连接器:连接GBIC光模块的连接器,它的外壳呈矩形,紧固方式是采用插拔销闩式,不须旋转。
(路由器交换机上用的最多)③ ST型光纤连接器:常用于光纤配线架,外壳呈圆形,紧固方式为螺丝扣。
(对于10Base-F连接来说,连接器通常是ST类型。
常用于光纤配线架)④ LC型光纤连接器:连接SFP模块的连接器,它采用操作方便的模块化插孔(RJ)闩锁机理制成。
(路由器常用)⑤ MT-RJ:收发一体的方形光纤连接器,一头双纤收发一体常见的几种光纤线光纤接口大全各种光纤接口类型介绍光纤接头FC 圆型带螺纹(配线架上用的最多)ST 卡接式圆型SC 卡接式方型(路由器交换机上用的最多)PC 微球面研磨抛光APC 呈8度角并做微球面研磨抛光MT-RJ 方型,一头双纤收发一体( 华为8850上有用)光纤模块:一般都支持热插拔,GBIC Giga Bitrate Interface Converter, 使用的光纤接口多为SC或ST型SFP 小型封装GBIC,使用的光纤为LC型使用的光纤:单模: L ,波长1310 单模长距LH 波长1310,1550多模:SM 波长850SX/LH表示可以使用单模或多模光纤在表示尾纤接头的标注中,我们常能见到“FC/PC”,“SC/PC”等,其含义如下:“/”前面部分表示尾纤的连接器型号“SC”接头是标准方型接头,采用工程塑料,具有耐高温,不容易氧化优点。
/blog/static/110370131201031610244180/在网络布线中,通常室外(楼宇之间连接)使用的是光缆,室内(楼宇内部)使用的是以太双绞线,那么,楼外的光缆传输媒介与楼内以太网传输媒介之间如何转换?其中,又用到了什么设备?它们的作用是什么?之间的关系又如何呢?如图所示:连接关系:步骤1:室外光缆光缆接入终端盒,目的是将光缆中的光纤与尾纤进行熔接,通过跳线,将其引出。
步骤2:将光纤跳线接入光纤收发器,目的是将光信号转换成电信号。
步骤3:光纤收发器引出的便是电信号,使用的传输介质便是双绞线。
此时双绞线可接入网络设备的RJ-45口。
到此为止,便完成了光电信号的转换。
说明:现在网络设备有很多也有光口(光纤接口),但如果没有配光模块(类似光纤收发器功能),该口也不能使用。
图解:光缆终端盒、尾纤的作用和接法光缆终端盒作用:终接光缆,连接光缆中的纤芯和尾纤。
光缆终端盒内部结构,如图所示。
如图所示,接入的光缆可以有多芯,例如,一根4芯的光缆(光缆中有4根纤芯),那么,这根光缆经过终端盒,便可熔接出最多4根尾纤,即往外引出4根跳线。
上图,只熔接了2根,也就往外引出了2根跳线。
如图所示,这是一根ST接头的单模(外皮是黄色)尾纤。
尾纤:一端有连接头,另一端是一根光缆纤芯的断头。
通过熔接,与其他光缆纤芯相连。
尾纤作用:主要是用于连接光纤两端的接头。
尾纤一端跟光纤接头熔接,另一端通过特殊的接头跟光纤收发器或光纤模块相连,构成光数据传输通路。
一般我们购买不到纯粹的尾纤,而是如图所示的跳线,中间一剪开,便成了尾纤。
尾纤:用在终端盒里,连接光缆中的光纤,通过终端盒耦合器(适配器),连接尾纤和跳线。
跳线:跳纤两头都是活动接头。
起连接尾纤和设备作用。
光缆类有8家企业的产品获得“中国名牌”,分别是长飞光纤光缆有限公司、亨通集团有限公司、通光集团有限公司、烽火通信科技股份有限公司、中天科技集团有限公司、永鼎集团有限公司、富通集团有限公司、通鼎集团有限公司。
图解光缆终端盒、光纤收发器、尾纤、跳线等使用图解:光缆、终端盒、尾纤的作用和接法在网络布线中,通常室外(楼宇之间连接)使用的是光缆,室内(楼宇内部)使用的是以太双绞线,那么,楼外的光缆传输媒介与楼内以太网传输媒介之间如何转换?其中,又用到了什么设备?它们的作用是什么?之间的关系又如何呢?如图所示:连接关系:步骤1:室外光缆光缆接入终端盒,目的是将光缆中的光纤与尾纤进行熔接,通过跳线,将其引出。
步骤2:将光纤跳线接入光纤收发器,目的是将光信号转换成电信号。
步骤3:光纤收发器引出的便是电信号,使用的传输介质便是双绞线。
此时双绞线可接入网络设备的RJ-45口。
到此为止,便完成了光电信号的转换。
说明:现在网络设备有很多也有光口(光纤接口),但如果没有配光模块(类似光纤收发器功能),该口也不能使用。
图解:光缆终端盒、尾纤的作用和接法光缆终端盒作用:终接光缆,连接光缆中的纤芯和尾纤。
光缆终端盒内部结构,如图所示。
如图所示,接入的光缆可以有多芯,例如:一根4芯的光缆(光缆中有4根纤芯),那么,这根光缆经过终端盒,便可熔接出最多4根尾纤,即往外引出4根跳线。
上图,只熔接了2根,也就往外引出了2根跳线。
如图所示,这是一根ST接头的单模(外皮是黄色)尾纤。
尾纤:一端有连接头,另一端是一根光缆纤芯的断头。
通过熔接,与其他光缆纤芯相连。
尾纤作用:主要是用于连接光纤两端的接头。
尾纤一端跟光纤接头熔接,另一端通过特殊的接头跟光纤收发器或光纤模块相连,构成光数据传输通路。
一般我们购买不到纯粹的尾纤,而是如图所示的跳线,中间一剪开,便成了尾纤。
尾纤:用在终端盒里,连接光缆中的光纤,通过终端盒耦合器(适配器),连接尾纤和跳线。
跳线:跳纤两头都是活动接头。
起连接尾纤和设备作用。
光缆终端盒是在光缆敷设的终端保护光缆和尾纤熔接的盒子。
光纤耦合器是用于两条光纤或尾纤的活动连接通俗称为法兰盘。
光纤终端盒是一条光缆的终接头,他的一头是光缆,另一头是尾纤,相当于是把一条光缆拆分成单条光纤的设备。
论光纤接入设备及其使用图解(doc 8页)部门: xxx时间: xxx制作人:xxx整理范文,仅供参考,勿作商业用途谈光纤接入设备及使用图解由于不同种类信息的需求也越来越多,伴随而来的不断增长的IP数据、话音、多媒体图像等多种新业务需求,促使了各大网络运营商的传送网络环境发生了翻天俯地的变化,以前那些以承载模拟话音为主要目的的传统城域网和接入网在容量以及接口种类上都已经无法满足多种多样的新业务传输与处理的要求。
于是迫于社会信息量的突飞猛进,那些专门为城域网和接入网上提供新业务传送的技术及设备迅速发展起来。
其中以MSTP(多业务传输平台)和PON(无源光网络)发展是最具有代表性的,它们都是基于光纤传送技术、在城域网或接入网上提供多种新业务承载的最佳解决方案。
基于光缆的光纤接入技术是未来宽带网络的发展方向,它的发展也离不开光纤接入设备发展和支持,就像鱼与水一样。
谈起光纤接入设备不得不提起它的三代发展经历:第一代大量采用地PDH(光纤光端机)设备,包括点到点型和星型局端设备,不具备汇聚功能。
全部采用PDH传输协议,也没有光接口规范。
用户业务如E1和数据业务通过远端设备,利用私有PDH协议进行复接,经光纤传输到局端设备。
局端设备按照私有协议对PDH光信号进行分接,又转换成为E1等PDH接口,再通过电缆经DDF配线架与城域骨干/汇聚设备连接。
由于PDH协议的局限性致使各类光纤接入设备很快落伍。
第二代鉴于第一代设备的缺陷,一些PDH设备厂商研发出第二代设备,即在局端设备中增加一个SDH(密集型光波复用)终端卡。
在局端与远端设备之间仍然采用私有的PDH协议,而在局端提供汇聚功能,将原来的E1信号经SDH终端卡复用,并给出标准SDH接口。
主要解决了局端设备与城域骨干设备的互连问题和统一接口标准。
第三代是SDH直通设备,包括汇聚型和非汇聚型。
由于新业务覆盖面广,新一代SDH直通设备已经能够按照SDH 规范,自动适配到SDH进行传送;非汇聚型的远端设备可以通过SDH光接口直接连接到城域网汇聚层节点上,适合从汇聚层网络上分支出较少的业务接口。
光纤接入设备及使用图解
由于不同种类信息的需求也越来越多,伴随而来的不断增长的IP数据、话音、多媒体图像等多种新业务需求,促使了各大网络运营商的传送网络环境发生了翻天俯地的变化,
以前那些以承载模拟话音为主要目的的传统城域网和接入网在容量以及接口种类上都已经无法满足多种多样的新业务传输与处理的要求。
于是迫于社会信息量的突飞猛进,那些专门为城域网和接入网上提供新业务传送的技术及设备迅速发展起来。
其中以MSTP(多业务传输平台)和PON(无源光网络)发展是最具有代表性的,它们都是基于光纤传送技术、在城域网或接入网上提供多种新业务承载的最佳解决方案。
基于光缆的光纤接入技术是未来宽带网络的发展方向,它的发展也离不开光纤接入设备发展和支持,就像鱼与水一样。
谈起光纤接入设备不得不提起它的三代发展经历:
第一代大量采用地PDH(光纤光端机)设备,包括点到点型和星型局端设备,不具备汇聚功能。
全部采用PDH传输协议,也没有光接口规。
用户业务如E1和数据业务通过远端设备,利用私有PDH协议进行复接,经光纤传输到局端设备。
局端设备按照私有协议对PDH光信号进行分接,又转换成为E1等PDH接口,再通过电缆经DDF配线架与城域骨干/汇聚设备连接。
由于PDH 协议的局限性致使各类光纤接入设备很快落伍。
第二代鉴于第一代设备的缺陷,一些PDH设备厂商研发出第二代设备,即在局端设备中增加一个SDH(密集型光波复用)终端卡。
在局端与远端设备之间仍然采用私有的PDH协议,而在局端提供汇聚功能,将原来的E1信号经SDH终端卡复用,并给出标准SDH接口。
主要解决了局端设备与城域骨干设备的互连问题和统一接口标准。
第三代是SDH直通设备,包括汇聚型和非汇聚型。
由于新业务覆盖面广,新一代SDH直通设备已经能够按照SDH规,自动适配到SDH进行传送;非汇聚型的远端设备可以通过SDH光接口直接连接到城域网汇聚层节点上,适合从汇聚层网络上分支出较少的业务接口。
汇聚型则在局端插入SDH汇聚设备,将来自多个方向的VC12业务汇聚到上行SDH接口中,从而节省大容量骨干节点设备上的STM-1接口卡数量。
主要解决了各设备兼容问题,便于以后升级、维护。
光纤接入设备发展到今天,由于光纤接入技术的不断更新和越来越多的生产商加盟,光纤接入设备的类别也越来越明显,主要分三大类为:
(1)光纤通信接续文元件(适用通信及计算机网络终端连接),如:光纤跳线、光纤接头(盒)等。
(2)光纤收发器(适用计算机网络数据传输),如:包括光纤盒、光纤耦合器和配线箱(架)等。
(3)光缆工程设备、光缆测试仪表(大型工程专用),如:光纤熔接机、光纤损耗测试仪器等。
对于前两大类是我们经常可以了解、接触的光纤接入设备产品,下面小编就以光纤通信接续文元件和光纤收发器两大类设备作个介绍:
光纤跳线
跳线就是不带连接器的电缆线对或电缆单元,用在配线架上交接各种链路。
光纤跳线用于长途及本地光传输网络,数据传输及专用网络,各种测试及自控系统。
光纤接头(盒)
光纤接头(盒)主要用于光纤与光纤、光纤与设备之间的连接。
光纤盒
光纤盒应用于利用光纤技术传输数字和类似语音,视频和数据信号。
光纤盒可进行直接安装或桌面安装。
特别适合进行高速的光纤传输。
上图的产品是100Base-TX双绞线对100Base-FX多/单模光纤转发器,主要为要求长距离、高速、宽带宽的快速以太网工作组用户设计。
上图的产品是10/100M自适应快速以太网光纤收发器。
它可以实现双绞线和光纤两种不同传输介质的转换,中继10/100Base-Tx和100Base-FX两个不同网段,能满足远距离、高速、高带宽的快速以太网工作组用户的需要。
光纤模块卡
千兆系列光纤模块卡,是与交换机配合使用,使用光纤或五类双绞线传输,可扩展局域网围,扩大带宽,适合于大、中型局域网在扩大带宽、扩展其网络覆盖围时使用。
该光纤模块完全符合IEEE802.3z协议,工作于850nm、1300nm模式;也完全符合IEEE802.3ab协议,兼容其他相同千兆协议的设备,由于体积小,直接安装于交换机部,不需额外占用空间,由交换机部供电,安装使用简便,可配合多款交换机使用。
光纤耦合器
光纤耦合器(Coupler)又称分歧器(Splitter),是将光讯号从一条光纤中分至多条光纤中的元件,属於光被动元件领域,在电信网路、有线电视网路、用户回路系统、区域网路中都会应用到,与光纤连接器分列被动元件中使用最大项的。
光纤耦合器可分标准耦合器(双分支,单位1×2,亦即
将光讯号分成两个功率)、星状/树状耦合器、以及波长多工器(WDM,若波长属高密度分出,即波长间距窄,则属於DWDM),制作方式则有烧结(Fuse)、微光学式(MicroOptics)、光波导式(WaveGuide)三种,而以烧结式方法生产占多数(约有90%)。
ST耦合器
FC耦合器
六口SC耦合器板
以上产品适用于测试设备、局域网、光纤CATV和不同类型式标志间的转接。
单、多模光纤转换器
单、多模光纤收发器用于光缆之间的数据通讯,支持用户利用单模或多模光纤扩展UTP网络的规模,广泛应用于以太网数据通讯扩展传输距离的地方,通过光纤链路实现网络的扩展和延伸。
•光端机
视频复用光端机采用国际最先进的数码视频、千兆光纤高速传输技术和全数字无压缩技术,因此能支持任何高分辨率运动、静止图像无失真传输;克服了常规的模拟调频、调相、调幅光端机多路信号同传时交调干扰严重、容易受环境干扰影响、传输质量低劣、长期工作稳定性差等致命弱点。
它还可以同时提供多路视频、音频、数据、语音、以太网在光纤上同时传输,大大节省了用
户设备投资成本,提高了光缆利用率。
广泛应用于安防监控、高速公路、电子警察、自动化、智能小区、海关、电力、水利、石油、化工等诸多领域。
光纤配线架
光纤配线设备是专为光纤通信机房设计的,由光纤分配单元和机柜或机架组成,每单元最大配线能力24纤,单元结构为19 英寸机箱,一般高度为9cm,适合于标准机柜或机架。
用户可根据实际需求选配单元数量或单元规格。
既可用作光纤分配,同时又可以作为光缆终端盒使用;既可单独装配成光纤配线架,也可以与数字配线单元、音频配线单元同装在一个机柜/ 架构成综合配线架。
该设备配置灵活、安装使用简单,容易维护,便于管理,是中小型光纤通信机房实现排纤、跳纤、熔纤及光缆接入必不可少的设备之一。
适用于光纤接入网中的光纤终端点,具有光缆的配线和熔接功能,可以实现光缆纤芯的灵活跳线及存储。