气动系统设计与分析大作业
- 格式:doc
- 大小:1.66 MB
- 文档页数:13
气动系统设计问题描述:使用切割装置剪切固定尺寸的纸张。
按下两个启动按钮后,切割刀前进对纸张进行剪切。
松开按钮后,切割刀缩回到开始位置。
条件:切割装置气动气体设计最大工作压力:P=0.8MP ;负载力:F=300N ;气缸行程:L=200mm ;气缸杆伸出缩回时间各取t=5s气动系统的设计计算(一)缸的设计计算1、缸的主要尺寸的计算1.1、计算气缸内径Dp Fπ4D ==0.022m式中:F---液压缸上的最大外负载;p---液压缸的工作压力;D---缸内径;圆整为标准直径取值:D =25mm1.2、计算活塞杆直径dd=0.707D=17.7圆整为标准直径取值:d =12mmφ---气缸的往复速度比;由表4.4得φ=1.33D---缸内径;d---活塞杆直径;2、气缸的耗气量计算2.1、活塞杆外伸行程的耗气量1qa a 121p p p t L 4D q +=πp---气缸的工作压力;D---缸内径;L---气缸行程;1t ---缸外伸行程的时间;a p ---气缸行程;2.2、活塞杆外伸行程的耗气量2q()a a 2222p p p t L 4d -D q +=πd---活塞杆的直径;2t ---杆内缩行程时间;3、缸的强度计算与校核3.1、缸筒壁厚δ的计算缸筒是液压缸和气压缸中最重要的零件,他承受液体或气体作用的压力,其壁厚须进行计算。
活塞杆受到轴向压缩负载时,为避免发生轴向弯曲,还应进行压杆稳定性验算。
中、高缸一般用无缝缸做缸筒,大多属薄壁筒,即D/d ≥10时,其最薄处的壁厚用材料力学薄壁圆筒公式计算,即:[]σδ2pD ≥ []σ---缸筒材料的许用应力p---气缸的工作压力;δ---薄壁缸筒厚;圆整为标准壁厚取值:δ=5mm ;3.2、活塞杆的稳定性缸保持稳定的条件为:crcr n F F ≤ F---液压缸上的最大外负载;cr F ---活塞杆不产生弯曲变形的临界力;cr n ---稳定性安全系数,一般取cr n =2~6; 由于细长比i m >kl 22cr l i F EJ π≤l---安装长度,其值与安装形式有关,见表4.6;k---活塞杆最小截面的惯性半径,Al k =; m---柔性系数,对钢取m=85;i---由缸支承方式决定的末端系数,其值见表4.6; E---活塞杆材料的弹性模量,对钢取E=a 11p 102.06⨯; J---活塞杆最小截面的惯性矩;A---活塞杆最小截面的截面积;由以上数据得有关公式计算:N 105.020********.062l i F 52411222cr⨯=⨯⨯⨯⨯⨯==πππEJ N 300N 108.36105.0n F F 45cr cr 1>⨯=⨯== 所以稳定性符合要求。
一、实训目的本次气动实训旨在让学生了解和掌握气动技术的基本原理、应用及操作方法,培养学生的实际动手能力和团队协作精神。
通过本次实训,使学生能够熟练运用气动元件和系统,解决实际问题。
二、实训内容1. 气动元件的认识与操作(1)认识气动元件:包括气缸、气阀、气源处理装置等。
(2)操作方法:掌握气动元件的安装、调试和维修方法。
2. 气动系统设计与调试(1)设计气动系统:根据实际需求,设计合适的气动系统。
(2)调试与优化:对设计的气动系统进行调试,确保系统运行稳定、可靠。
3. 气动控制系统的应用(1)认识气动控制元件:包括电磁阀、比例阀等。
(2)应用实例:学习气动控制系统在实际工程中的应用。
4. 气动系统的故障排除(1)故障分析:掌握气动系统故障分析方法。
(2)故障排除:根据故障现象,排除气动系统故障。
三、实训过程1. 实训准备(1)学习气动技术基本原理和元件知识。
(2)了解实训设备的使用方法和注意事项。
2. 实训实施(1)气动元件的认识与操作:通过实际操作,熟悉气动元件的安装、调试和维修方法。
(2)气动系统设计与调试:根据实际需求,设计合适的气动系统,并进行调试和优化。
(3)气动控制系统的应用:学习气动控制系统在实际工程中的应用实例。
(4)气动系统的故障排除:通过故障分析,排除气动系统故障。
3. 实训总结(1)对实训过程中遇到的问题进行总结,分析原因,提出改进措施。
(2)对实训成果进行评估,总结实训收获。
四、实训结果1. 学生掌握了气动技术的基本原理和元件知识。
2. 学生能够熟练运用气动元件和系统,解决实际问题。
3. 学生具备了一定的团队协作精神和实际动手能力。
4. 学生对气动技术有了更深入的了解,为今后的学习和工作奠定了基础。
五、实训心得1. 气动技术在实际工程中具有广泛的应用,掌握气动技术对于从事相关行业的人员具有重要意义。
2. 实训过程中,团队协作精神至关重要,只有相互配合,才能顺利完成实训任务。
一、实验目的1. 了解气动原理的基本概念和基本规律。
2. 掌握气动元件的结构和工作原理。
3. 通过实验,验证气动原理在工程中的应用。
4. 提高动手能力和实验操作技能。
二、实验原理气动原理是指利用气体压力能和动能的相互转换,实现机械能传递和转换的原理。
在实验中,我们主要研究以下气动元件及其工作原理:1. 压缩机:将气体压缩,提高气体压力,实现气体压力能的转换。
2. 蓄能器:储存气体压力能,为气动系统提供能量。
3. 电磁阀:根据电信号控制气体的通断,实现气动系统的控制。
4. 气缸:将气体压力能转换为机械能,实现运动机构的动作。
三、实验器材1. 气动实验台2. 压缩机3. 蓄能器4. 电磁阀5. 气缸6. 控制箱7. 量筒8. 压力表9. 连接管路四、实验步骤1. 连接实验台,检查各气动元件是否正常。
2. 启动压缩机,观察压力表读数,确保系统压力稳定。
3. 接通蓄能器,观察压力表读数,记录蓄能器压力。
4. 接通电磁阀,观察气缸运动情况,记录气缸动作时间。
5. 调整电磁阀,观察气缸运动情况,记录气缸动作时间。
6. 关闭电磁阀,观察气缸停止运动情况,记录气缸停止时间。
7. 重复步骤4-6,记录不同压力下气缸的动作时间。
8. 比较不同压力下气缸动作时间的差异,分析压力对气缸运动的影响。
9. 改变蓄能器压力,观察气缸运动情况,记录气缸动作时间。
10. 分析蓄能器压力对气缸运动的影响。
五、实验数据1. 压缩机压力:0.5MPa2. 蓄能器压力:0.3MPa3. 气缸动作时间(开启):1s4. 气缸动作时间(关闭):0.8s5. 不同压力下气缸动作时间(开启):0.5MPa时,0.9s;0.8MPa时,1.2s;0.7MPa时,1.5s6. 改变蓄能器压力下气缸动作时间(开启):0.3MPa时,1.1s;0.2MPa时,1.3s六、实验结果与分析1. 实验结果表明,在相同压力下,气缸动作时间随着压力的增大而减小,说明压力对气缸运动有显著影响。
气动制动系统设计与优化气动制动系统是一种广泛应用于汽车和其他交通工具中的装置,旨在提供安全可靠的制动控制。
该系统通过利用气体动力学原理,将运动车辆的动能转化为热能,并阻止车辆继续前进。
本文旨在探讨气动制动系统的设计与优化方法,并提供一些相关的研究成果和案例。
首先,我们将介绍气动制动系统的基本原理。
气动制动系统主要由制动器、制动液、制动管路和控制系统组成。
当车辆司机按下制动踏板时,制动液会通过管路传输到制动器中,产生一定的压力。
制动器内部的活塞随之移动,压实制动鼓或制动盘,从而摩擦产生热能,进而减慢车辆的速度。
然而,设计一个高效的气动制动系统并不容易。
考虑到车辆的质量、速度和行驶状态的差异,需要不同的设计和参数配置来保证制动效果的稳定和可靠性。
设计气动制动系统的第一步是确定所需的制动力。
制动力取决于车辆的质量和所需的减速度。
一般来说,车辆质量越大,所需的制动力也越大。
而所需的减速度则取决于车辆的速度和制动距离。
在设计制动系统时,需要将这些因素综合考虑,以确保制动力的可控性和适用性。
其次,需要选择合适的制动器类型。
常见的制动器包括盘式制动器和鼓式制动器。
盘式制动器具有散热性能好、制动力平稳等优点,常用于高速车辆和重型车辆。
而鼓式制动器具有结构简单、成本低等优点,常用于低速车辆和轻型车辆。
在选择制动器类型时,需要考虑车辆的使用环境、使用寿命和制动要求等因素。
此外,制动液的选取也是设计气动制动系统的重要部分。
制动液是连接制动器和制动管路之间的介质,能够承受高压和高温,并保持一定的黏度和稳定性。
常用的制动液有水、酒精、液压油等。
在选择制动液时,需要考虑其冷热稳定性、湿气吸收和蒸发性等因素。
最后,在设计气动制动系统时,需要充分考虑制动管路的布置和长度。
制动管路的设计应尽量简化,减少压力损失和泄漏风险。
同时,制动管路的长度也要尽量缩短,以减少制动力传输的延迟和损失。
优化气动制动系统的方法有很多,其中一个重要的方向是提高制动器和制动液的性能。
机械系统的气动特性分析与优化设计导言:机械系统的气动特性是指在气体流动过程中所表现出的特性以及对系统性能的影响。
气动特性的分析与优化设计是机械工程领域中的一项重要课题,涉及到众多工程实践领域,如飞机、汽车、风力发电等。
本文将从气动特性的分析方法、优化设计技术以及一些实际应用案例等方面展开阐述。
一、气动特性的分析方法1. 流动的基本理论气动特性的分析离不开流体力学的基本理论,如质量守恒方程、动量守恒方程和能量守恒方程等。
这些方程可以通过数值模拟方法,如计算流体力学(CFD)模拟,来研究气体在机械系统中的流动情况。
2. 风洞试验风洞试验是一种常用的气动特性分析方法。
通过在实验室中模拟外界的气流条件,可以对机械系统在不同气流速度下的气动特性进行测试。
风洞试验能够提供直观的实验数据,对系统的气动性能分析具有重要意义。
3. 气动力矩测量气动力矩是机械系统中的重要参数,用于描述气流对系统的力矩作用。
通过使用测力传感器和测量设备,可以测量气动力矩,并进一步分析系统的稳定性和控制性能。
二、优化设计技术1. 多目标优化机械系统的气动特性分析和优化设计中常涉及多个目标函数的优化问题,如降低气动阻力、提高升力等。
通过使用多目标优化方法,如遗传算法、模拟退火算法等,可以在多个目标之间寻求最佳平衡点。
2. 参数优化在气动特性优化设计中,系统的参数选择和调整是至关重要的。
通过改变系统的几何形状、尺寸、材料等参数,可以在保持系统功能的前提下,优化其气动性能。
参数优化可以通过实验和数值模拟相结合的方式进行。
三、实际应用案例1. 飞机设计中的气动特性分析与优化设计飞机的气动特性对其飞行性能和燃油消耗等有着重要影响。
通过对机翼、机身等部件的气动特性进行分析和优化设计,可以提高飞机的升力、降低阻力,从而提高其效率和性能。
2. 汽车设计中的气动特性分析与优化设计汽车的气动特性直接影响其行驶的稳定性和燃油消耗等。
通过改进汽车外形、减小阻力系数,可以提高汽车的运动性能和燃油经济性。
气动机械手控制系统设计分析气动机械手是一种用气压作为动力源的机械手臂,主要应用于工业自动化制造中的装配、夹取等工作。
气动机械手控制系统是机械手操作的重要组成部分,本文将从气动机械手控制系统设计分析的角度,对气动机械手控制系统相关问题进行分析。
一、气动机械手控制原理气动机械手的控制原理是通过空气压力驱动气缸活塞,改变气缸活塞的位置从而实现机械手臂的运动。
气动机械手控制系统一般由执行机构、感应元件、控制器、传感器等组成,其中最重要的部分就是控制器。
在气动机械手控制系统中,控制器是独立的微型计算机,其主要功能是根据操作者的设定来计算控制信号并形成控制指令,同时控制器还负责接收传感器的信号,控制气缸的开闭以及控制气压的大小等。
控制器一般使用PLC(可编程逻辑控制器)或PC(个人计算机)等。
二、气动机械手控制系统设计1、控制器选型气动机械手控制系统设计的一个重要因素是选择控制器类型。
可编程逻辑控制器(PLC)是主要的控制器类型之一,它是一种基于电子技术的智能控制器,具有可编程性和可扩展性特点。
PLC的应用是非常广泛的,它可以用于机器人、制造业、自动化系统等领域。
另外,个人计算机(PC)也可以作为气动机械手控制器。
相比PLC,PC的可编程性更强,其控制功能也更加灵活。
不过,PC在可靠性和实时性方面相对较弱,其控制系统需要通过编写控制软件或使用现有的控制程序来实现。
因此,在实际应用中需要根据具体的控制要求和性能要求来选择控制器类型。
2、传感器选型在气动机械手控制系统中,传感器是非常重要的部分,它能够实现机械手运动的持续监测和位置检测。
传感器的选型应该根据需求进行,有以下几种常用传感器:(1)接触式传感器:可以感知物体的接触情况,通常用于检测机械手夹持物体的情况。
(2)光电传感器:可以感知物体的存在和位置,通常用于检测工件的位置和方向。
(3)压力传感器:可以感知气压变化,通常用于检测气缸的工作状态。
(4)编码器:可以检测机械手的位置和方向,通常用于机械手的导航。
一、实验目的1. 了解气动系统的基本原理和组成。
2. 掌握气动元件的结构和功能。
3. 学会气动系统的设计方法和实验操作。
4. 培养动手能力和创新思维。
二、实验原理气动系统是一种利用压缩空气作为动力源的机械系统。
它主要由气源、气动元件、执行机构和控制系统组成。
气动系统具有结构简单、控制方便、工作可靠等优点,广泛应用于工业生产、交通运输、医疗设备等领域。
三、实验设备1. 气动实验台2. 气动元件:气源、气缸、单向阀、换向阀、压力表、流量计等3. 控制系统:电磁阀、手动控制阀等4. 实验工具:扳手、螺丝刀、连接管等四、实验步骤1. 气动元件认识与安装(1)认识各种气动元件的结构和功能。
(2)按照实验要求,将气动元件安装到实验台上。
2. 气动系统设计(1)根据实验要求,确定气动系统的基本功能。
(2)设计气动系统的工作流程,绘制气动系统图。
(3)选择合适的气动元件,计算气缸、流量计等参数。
3. 气动系统实验(1)连接气动元件,检查气路是否通畅。
(2)启动气源,观察气动系统的工作状态。
(3)调整气动元件,实现气动系统的各项功能。
4. 实验结果分析(1)观察气动系统的工作状态,分析实验结果。
(2)对实验过程中出现的问题进行总结,提出改进措施。
五、实验结果与分析1. 实验结果通过实验,成功设计并实现了气动系统。
气动系统工作稳定,各项功能符合实验要求。
2. 实验分析(1)气动系统工作原理:气源提供压缩空气,通过气动元件实现能量传递和转换,驱动执行机构完成工作任务。
(2)气动元件选择:根据实验要求,选择了合适的气动元件,确保了气动系统的可靠性和稳定性。
(3)实验过程中,发现部分气动元件连接不牢固,导致气路不畅。
通过调整连接管和连接方式,解决了问题。
六、实验结论1. 通过本次实验,掌握了气动系统的基本原理和组成。
2. 学会了气动元件的结构和功能,为气动系统设计奠定了基础。
3. 提高了动手能力和创新思维,为今后的工作打下了良好基础。
第1篇一、实验目的1. 了解和掌握不同气动布局的基本原理和特点。
2. 分析不同气动布局对飞行器性能的影响。
3. 通过实验验证理论知识的正确性。
二、实验器材1. 气动模型(如飞机模型、导弹模型等)2. 风洞实验装置3. 数据采集与分析软件4. 测量工具(如风速计、压力计等)三、实验原理气动布局是指飞行器各个部件的相对位置布置,它直接影响飞行器的空气动力学性能。
不同的气动布局具有不同的升力、阻力、稳定性、机动性等特性。
四、实验内容1. 常规气动布局实验(1)实验步骤:将气动模型置于风洞中,调整角度和速度,记录升力、阻力等数据。
(2)数据分析:分析常规气动布局在不同攻角和速度下的升力、阻力特性。
2. 鸭式气动布局实验(1)实验步骤:将鸭式气动布局模型置于风洞中,调整角度和速度,记录升力、阻力等数据。
(2)数据分析:比较鸭式气动布局与常规气动布局在不同攻角和速度下的升力、阻力特性。
3. 飞翼布局实验(1)实验步骤:将飞翼布局模型置于风洞中,调整角度和速度,记录升力、阻力等数据。
(2)数据分析:分析飞翼布局在不同攻角和速度下的升力、阻力特性。
4. 三翼面布局实验(1)实验步骤:将三翼面布局模型置于风洞中,调整角度和速度,记录升力、阻力等数据。
(2)数据分析:比较三翼面布局与常规气动布局在不同攻角和速度下的升力、阻力特性。
五、实验结果与分析1. 常规气动布局常规气动布局具有较好的稳定性和机动性,但升力系数相对较低。
在低速和低攻角下,升力系数较高;在高速和高攻角下,升力系数较低。
2. 鸭式气动布局鸭式气动布局具有较好的机动性和升力系数,但稳定性较差。
在低速和低攻角下,升力系数较高;在高速和高攻角下,升力系数较低。
3. 飞翼布局飞翼布局具有较好的升力系数和隐身性能,但机动性和稳定性较差。
在低速和低攻角下,升力系数较高;在高速和高攻角下,升力系数较低。
4. 三翼面布局三翼面布局具有较好的升力系数、稳定性和机动性。
机械工程中的气动系统分析与优化引言:气动系统是机械工程中的重要组成部分,广泛应用于各个领域,如航空航天、汽车制造、能源等。
气动系统的分析与优化对于提高机械系统的效率和性能至关重要。
本文将探讨气动系统的基本原理、分析方法以及优化技术,旨在帮助读者更好地理解和应用气动系统。
一、气动系统的基本原理气动系统是利用压缩空气或气体流体来传递能量和控制机械运动的系统。
气动系统的基本原理是通过压缩空气或气体流体的流动来产生力和运动。
气动系统中的关键元件包括压缩机、储气罐、阀门、管道和执行器等。
二、气动系统的分析方法1. 流体力学分析流体力学分析是气动系统设计和优化的基础。
通过对流体的流动特性进行分析,可以确定气体在系统中的压力、速度、流量等参数。
常用的流体力学分析方法包括数值模拟、实验测试和解析计算等。
2. 系统动力学分析系统动力学分析是研究气动系统的运动特性和响应的方法。
通过建立系统的数学模型,可以预测系统在不同工况下的运动行为和响应。
常用的系统动力学分析方法包括传递函数法、状态空间法和频域分析等。
三、气动系统的优化技术1. 设计优化在气动系统的设计过程中,可以通过优化技术来改善系统的性能和效率。
设计优化的目标可以是降低能耗、提高输出功率、减小系统体积等。
常用的设计优化技术包括参数优化、拓扑优化和多目标优化等。
2. 控制优化控制优化是指通过调整气动系统的控制策略和参数来提高系统的性能和稳定性。
控制优化的目标可以是降低响应时间、提高控制精度、减小能耗等。
常用的控制优化技术包括模糊控制、自适应控制和最优控制等。
四、气动系统的应用案例1. 航空航天领域在航空航天领域,气动系统广泛应用于飞机的起落架、襟翼和尾翼等部件。
通过对气动系统的分析和优化,可以提高飞机的飞行性能和安全性。
2. 汽车制造领域在汽车制造领域,气动系统主要应用于发动机的进气和排气系统,以及制动系统和悬挂系统等。
通过对气动系统的分析和优化,可以提高汽车的燃油经济性和驾驶稳定性。
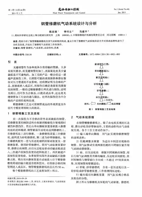
《气动系统设计与分析气动系统设计与分析》》大作业题目1. 某专用打孔机的结构如下图所示某专用打孔机的结构如下图所示,,其动作要求如下其动作要求如下::工件夹紧 钻孔 返回 工件松开 推出工件 准备下一次动作准备下一次动作。
要求夹紧力大于200N ,钻孔推力大于100N ,画出系统的气动原理图画出系统的气动原理图,,写出计算过程写出计算过程,,选择气缸型号选择气缸型号((建议选SMC 或FESTO ,),画出控制程序流画出控制程序流程图程图并利用并利用automation 软件仿真软件仿真。
(提交设计说明书提交设计说明书,,PLC 控制程序控制程序,,automation 仿真图仿真图))2.如下图所示的阀门流量检测如下图所示的阀门流量检测系统系统系统,,其功能是测试燃气阀门的其功能是测试燃气阀门的流量流量流量,,并检验出不符合流量的阀符合流量的阀。
已知工装盘大小为400×400,工装盘和阀门总质量为15kg ,阀门的门的标准标准标准通径为通径为7mm 。
假设假设由于加工误差使得阀门通径为由于加工误差使得阀门通径为6.9mm ,设计本系统使之能够检测出不合格的阀使之能够检测出不合格的阀。
气缸动作如下气缸动作如下::顶起气缸顶起气缸((图片中图片中被工装盘挡住被工装盘挡住被工装盘挡住))伸出 下压气缸伸出 堵嘴气缸伸出 充气测试 读取流量传感器数值 堵嘴气缸缩回 下压气缸缩回 顶起气缸顶起气缸缩回缩回 测试完毕测试完毕。
要求选择气缸要求选择气缸、、控制电磁阀和流量传感器的型号阀和流量传感器的型号,,画出画出控制程序流程图控制程序流程图控制程序流程图,,并利用automation 软件仿真软件仿真。
(提交设计说明书提交设计说明书,,PLC 控制程序控制程序,,automation 仿真图仿真图))3.如下图所示的阀门低压开启密封检测系统如下图所示的阀门低压开启密封检测系统,,其功能是检测燃气阀门在0.05MPa 压力下的密封性能压力下的密封性能。
气压传动系统设计实例分析气动技术是实现工业生产机械化、自动化的方式之一,由于气压传动本身所具有的独特优点,所以应用日益广泛。
以土木机械为例,随着人们生活水平的不断提高,土木机械的结构越来越复杂,自动化程度不断提高。
由于土木机械在加工时转速高、噪声大,木屑飞溅十分严重。
在这样的条件下采用气动技术非常合适,因此在近期开发或引进的土木机械上,普遍采用气动技术。
下面以八轴仿形铣加工机床为例加以分析。
(1)八轴仿形铣加工机床简介八轴仿形铣加工机床是一种高效专用半自动加工木质工件的机床。
其主要功能是仿形加工,如梭柄、虎形腿等异型空间曲面。
工件表面经粗、精铣,砂光和仿形加工后,可得到尺寸精度较高的木质构件。
八轴仿形铣加工机床一次可加工8个工件。
在加工时,把样品放在居中位置,铣刀主轴转速一般为8000r/min左右。
由变频调速器控制的三相异步电动机,经蜗杆\蜗轮传动副控制降速后,可得工件的转速范围为15~735r/mino纵向进给由电动机带动滚珠丝杠实现,其转速根据挂轮变化为20~1190r/min或40~2380r/mino工件转速、纵向进给运动速度的改变,都是根据仿形轮的几何轨迹变化,反馈给变频调速器后,再控制电动机来实现的。
该机床的接料盘升降,工件的夹紧松开,粗、精铣,砂光和仿形加工等工序都是由气动控制与电气控制配合来实现的。
(2)气动控制回路的工作原理八轴仿形铣加工机床使用加紧缸B(共8只),接料盘升降缸A(共2只),盖板升降缸C,铣刀上、下缸D,粗、精铣缸E,砂光缸F,平衡缸G共计15只气缸。
(3)气控回路的主要特点①该机床气动控制与电气控制相结合,各自发挥自己的优点,互为补充,具有操作简便、自动化程度较高等特点;②砂光缸、铣刀缸和平衡缸均与气容相连,稳定了气缸的工作压力,在气容前面都设有减压阀,可单独调节各自的压力值;③用平衡缸通过悬臂对吃刀量和自重进行平衡,具有气弹簧的作用,其柔韧性较好,缓冲效果好;④接料托盘缸采用双向缓冲气缸,实现终端缓冲,简化了气控回路。
一、实习目的本次气动实训旨在通过实际操作,使学生掌握气动元件的结构、原理、性能和应用,提高学生对气动系统的设计、安装、调试和维护能力,增强理论联系实际的能力,为今后的工作打下坚实的基础。
二、实训时间2023年3月15日至2023年3月21日三、实训地点XX学院工业自动化实验室四、实训内容1. 气动元件认识与测试2. 气动系统设计与应用3. 气动系统安装与调试4. 气动系统故障排除与维护五、实训过程1. 气动元件认识与测试(1)了解气动元件的种类、结构、原理及性能;(2)学习气动元件的测试方法,如压力测试、流量测试等;(3)动手操作测试仪器,测试气动元件的性能。
2. 气动系统设计与应用(1)分析气动系统的需求,确定系统类型和元件选型;(2)根据系统需求,设计气动系统的控制电路;(3)绘制气动系统原理图,并进行元件布局;(4)根据原理图,选择合适的气动元件,计算元件参数。
3. 气动系统安装与调试(1)按照原理图和元件参数,安装气动元件;(2)连接气动元件,调试气动系统;(3)检查系统是否满足设计要求,如压力、流量、速度等;(4)调整系统参数,确保系统稳定运行。
4. 气动系统故障排除与维护(1)了解气动系统常见故障及原因;(2)学习故障排除方法,如检查元件、调整参数等;(3)进行实际故障排除操作,如更换元件、调整系统参数等;(4)总结故障排除经验,提高维护能力。
六、实训结果1. 学生掌握了气动元件的结构、原理、性能和应用;2. 学生具备了气动系统的设计、安装、调试和维护能力;3. 学生能够根据实际需求,选择合适的气动元件,设计出满足要求的气动系统;4. 学生提高了理论联系实际的能力,为今后的工作打下了坚实的基础。
七、实训总结1. 通过本次实训,学生对气动技术有了更深入的了解,提高了动手能力;2. 实训过程中,学生发现并解决了实际问题,提高了问题分析和解决能力;3. 实训使学生认识到理论知识与实践操作相结合的重要性,为今后的学习和工作打下了良好的基础。
液压与气压传动课程设计--液压气动系统系统设计与分析宁波理工学院液压气动系统系统设计与分析姓名朱贤晖学号 3100612086专业班级机械电子工程102分院机电与能源工程学院完成日期 2013年12月19日目录1.设计任务书 (3)1.1课程设计题目 (3)1.2课程设计的目的和要求 (3)2.负载分析 (3)3.液压系统设计方案 (5)3.1确定液压泵类型 (5)3.2选用执行元件 (5)3.3快速运动回路和速度换接回路 (5)3.4换向回路的选择 (5)3.5组成液压系统绘原理图 (5)4.液压系统的参数计算 (7)4.1液压缸参数计算 (7)4.1.1初选液压缸的工作压力 (7)4.1.2确定液压缸的主要结构尺寸 (7)4.1.3计算液压缸各工作阶段的工作压力、流量和功率 (8)4.2液压泵的参数计算 (9)4.3电动机的选择 (9)5.液压元件的选择 (10)5.1液压阀及过滤器的选择 (10)5.2油管的选择 (11)5.3油箱容积的确定 (11)6.验算液压系统性能 (12)6.1压力损失的验算及泵压力的调整 (12)6.1.1工进时的压力损失验算和小流量泵压力的调整 (12)6.1.2快退时的压力损失验算及大流量泵卸载压力的调整 (12)6.2液压系统的发热和温升验算 (14)7.阀块的3D结构 (15)8.总结及感谢 (19)8.1设计小结 (19)8.2设计所得及感谢 (19)9.参考文献 (20)1.设计任务书1.1课程设计题目设计一台上料机的液压传动系统。
1)工作台的工作循环过程:“快速上升-慢速上升-停留-快速下降”。
2)工作参数:工件的重量为500Kg ,滑台的重量为100Kg ,快速上升要求>=45mm/s,慢速上升要求>=8mm/s ,快速下降要求>=55mm/s,滑台采用V 型导轨,导轨面夹角为90°,滑台与导轨的最大间隙为2mm ,气动加速与减速时间均为0.5s ,液压缸的机械效率为0.91(考虑密封阻力)。
《气动系统设计与分析》大作业
题 目 气动系统设计与分析
姓 名 陈明豪
学 号 3110612003 专业班级 机电111
指导教师 黄方平
学 院 机电与能源工程学院
完成日期 2014年12月30日 宁波理工学院
目录
1设计任务 ......................................................................... 错误!未定义书签。
2总体方案设计 . (2)
2、1 ................................................................................................. 系统控制流程图
2
2、2 ..................................................................................................... 气动原理设计
2
2、3 ............................................................................................................... 工作过程
3
2、4PLC控制程序 (3)
2、5 ............................................................................................................... 系统仿真
3
3气动系统设计计算 (5)
3、1 ..................................................................................................... 执行元件选择
5
3、1、1 ................................................................................. 气缸1参数计算
5
3、1、2 ................................................................................. 气缸2参数计算
5
3、1、3 ................................................................................. 气缸3参数计算
6
3、2 ..................................................................................................... 控制元件选择
6
3、3 ..................................................................................................... 确定管道直径
7
3、4 ........................................................................................ 气动辅助元件的选择
7
3、5 .......................................................................................................... 选择空压机
8
3、6 ..................................................................................................... 元件明细列表
8
4设计小结 (9)
5参考文献 (10)
1设计任务
某专用打孔机的结构如下图所示,其动作要求如下:工件夹紧----钻孔----返回----工件松开----推出工件----准备下一次动作。
要求夹紧力200N,钻孔推力大于100N,画出系统的气动原理图,写出计算过程,选择气缸型号,画出控制程序流程图并利用automation软件仿真。
(提交设计说明书,PLC控制程序,automation仿真图)
气动原理图图1
2总体方案设计
2.1系统控制流程图
控制流程图图2-1
2.2气动原理设计
空气压缩机提供动力。
启动工作,首先打开空气压缩机提供气源,二位二通电磁换向阀1得电,气缸1夹紧工件;接着,二位二通电磁换向阀2得电,气缸2钻孔并返回;最后,二位二通电磁换向阀1得电,气缸1松开工件,二位二通电磁换向阀3得电,气缸3推出工件,完成一次周期工作。
2.3工作过程
循环工作:工件夹紧----钻孔----返回----工件松开----推出工件----准备下一次动作
2.4P LC控制程序
PLC控制程序图2-4
2.5系统仿真
工位1夹紧图2-5-1
工位2钻孔图2-5-2
工位3工件推出图2-5-3
工序结束图2-5-4
3气动系统设计计算
3.1执行元件选择
通过F=P*A公式,已知夹紧力200N,钻孔压力100N;选用SMC标准气缸MB系列型号,最高使用压力为P1、0MPa。
因此,可得最小缸径。
又因处于安全考虑,选用缸径稍大气缸。
SMC标准气缸MB系列型号图3-1
3.1.1夹紧气缸参数计算
A1=F1/P=200N/1MPa=Pi*R2
R=8、0mm
因此选用缸径为32mm的SMC气缸
3.1.2钻孔气缸参数计算
A1=F1/P=100N/1MPa=Pi*R2
R=3、9mm
因此选用缸径为32mm的SMC气缸
3.1.3推出气缸参数计算
A1=f max/P=200N/1MPa=Pi*R2
R=8、0mm
因此选用缸径为32mm的SMC气缸
3.2控制元件选择
(1)换向阀的选择
选用费斯通G1/4二位二通电磁换向阀
(2)压力阀的选择
选用费斯通G1/4快插压力阀
(3)单向节流阀的选择
选用费斯通G1/4快插单向节流阀
3.3确定管道直径
(1)确定管道直径
由于气缸最大使用压力为1MPa,因此选择最大承受压力为2MPa的M6软管。
(2)计算压力损失
管道中的压力损失分沿程压力损失与局部压力损失、
沿程压力损失Pf=(λL/d)ρV^2/2
局部压力损失Pj=∑ζρV^2/2
管道中的总压力损失
Pw=Pf+Pj=(λL/d)ρV^2/2+∑ζρV^2/2=[(λL/d)+∑ζ]ρV^2/2
式中:λ-—管道的沿程阻力系数;L——管道长度;d——管道内径;
∑——总与号;ζ-—管道的局部阻力系数;ρ--流体密度;V-
-管道流速。
对于长管道,局部压力损失可忽略,管道中的总压力损失Pw=Pf=
(λL/d)ρV^2/2
或 Pw=ρgsLQ^2
式中:ρ-—流体密度;g--重力加速度;s——管道比阻;L--管
道长度;Q-—管道流量。
管道比阻与沿程阻力系数的关系:s=8λ/(gπ^2d^5)
3.4气动辅助元件的选择
选择多款口径为M6的快插接头
3.5选择空压机
(1)计算空压力的供气量
Qs = Q0 (1 + 111 % ×Δp) ,m3/ min
式中 Qs ———降低排气压力后的排气量, m3/ min Q0 ———原机型额定排气压力下的排气量,m3/ min Δp = p0 - p1 , bar
p0 ———原机型额定排气压力, bar
p1 ———所需排气压力, bar
(2)计算供气压力
供气压力可选用气缸最大压力的60%,即为0、6MPa。
3.6元件明细列表
4设计小结
在黄老师的指导下,经过一学期的努力,我的气动系统设计与分析的大作业总算有了初步的成果。
通过此次设计,我再一次系统性的学习了专业知识,受益匪浅。
通过这次的气动系统的设计与分析,让我体验了学习该门课程的基本模式与相关学习思路。
这门课程中,我向往常一样根据老师所给的题目去构思,收集整理设计中所需要的资料,不浪费一分一秒,来更好的完成该门课程的大作业。
这个过程就是艰辛的,但也让我再次明白设计工作的辛酸。
通过该门课程的大作业实践的过程,它使我更好的将理论知识与实际设计相结合,真正做到了理论联系实际,并且学会了如何综合运用学过的知识。
这也算温习所学知识,使知识点牢固于心。
最后,再次感谢黄老师能在百忙中,抽空帮忙与指导我完成该门作业。
5参考文献
[1]《机械设计手册》(第五卷) 机械工业出版社徐灏主编
[2]《液压与气压传动》山东大学出版社徐冬主编
[3]《机电一体化设计手册》江苏科学技术出版社万德钧主编。