(完整版)八年级科学下册第一章:粒子的模型与符号知识点整理
- 格式:doc
- 大小:476.01 KB
- 文档页数:13
第一章粒子的模型与符号复习提纲§1-1模型,符号的建立与作用1.使用能简单明了地表示事物,建立可以帮助人们认识和理解一些不能直接观察到的事物。
★2.下列所出示的代表符号的是,代表模型的是A地球仪; B t;Cρ;D 细胞模式图;E地图;F S=vt; G W.C.; H O23.读图:书本P2图1-3液态水与气态水的模型,从中可以得出的结论有:(1)水在状态变化中,水分子其本身(有或没有)发生变化,发生变化的只是分子之间的;(2)态水的水分子之间间隔最大;★(3)水的三态变化(物理变化)从分子角度看,其变化的本质是水分子本身(有或没有)发生变化,只是分子之间的发生了变化而已。
§1-2物质与微观粒子模型1.电解水的实验中,发现水最终变成了两种不同的气体,分别是和,它们的体积比约为,这是个变化(物理或化学)。
2.英国科学家提出了原子的概念。
3.读图P5图1-8水分子电解模型图:(1)发现一个水分子通电分裂为个氧原子和个氢原子。
个氧原子重新组合变1个氧分子,个氢原子重新组合变成1个氢分子;★(2)从中可知化学反应从分子这个角度看,是分子为原子,原子再变成其它新的分子;反应前后分子的种类(发生或不发生)变化,而原子的种类(发生或不发生)变化;★(3)化学反应从微观角度看,可再分,而不可再分,所以是化学反应中的最小微粒。
4.水通电时,水分子最终变成了氢分子和氧分子,它们的化学性质与水分子的化学性质(不同或相同),★所以是保持物质化学性质的最小粒子。
(注:当物质直接由原子构成时,保持物质化学性质的最小粒子就是原子。
)★5.物质通常由构成,分子由构成,但有些物质也可以由直接构成的,如、、等。
(注:联系后面一节中可知物质也可能由另一种粒子离子构成,所以构成物质的微粒有、、三大类)6.保持氧气化学性质的最小微粒是,保持铁的化学性质的最小微粒是,保持金刚石化学性质的最小微粒是。
7.自然界中分子种类繁多,分子的种类是由和决定的。
八年级下册科学第一章粒子的模型与符号1.速记元素周期表前20元素:第一周期:氢氦---- 侵害第二周期:锂铍硼碳氮氧氟氖---- 鲤皮捧碳蛋养福奶第三周期:钠镁铝硅磷硫氯氩---- 那美女桂林留绿牙(那美女鬼流露绿牙)第四周期:钾钙钪钛钒铬锰---- 嫁改康太反革命铁钴镍铜锌镓锗---- 铁姑捏痛新嫁者砷硒溴氪---- 生气休克2. 元素周期表的排列特点:一般每一周期开头的是金属元素,每一周靠近尾部的是非金属元素,每一周结尾的是稀有气体二、元素的符号及分类:①、元素的分类:金属元素:“钅”旁,汞除外;非金属元素:“氵”“石”“气”旁表示其单质在通常状态下存在的状态;稀有气体元素:“气”。
②、元素符号的写法:一大二小的原则:Fe、Cu、Mg、C l、H等。
③、书写常见元素的符号(H、O、C、N、S、Si、Na、Fe、Cu、C l、Ca、Ag、I、K、P)④、元素符号表示的意义:表示一种元素(种类):表示这种元素的一个原子(微粒):(知道一种元素,还可查出该元素的相对原子质量)三、关于化合价的记忆口诀一家请驴脚拿银,(一价氢氯钾钠银)二家羊盖美背心。
(二价氧钙镁钡锌)三铝四硅五价磷二三铁、二四碳一至五价都有氮铜汞二价最常见正一铜氢钾钠银正二铜镁钙钡锌三铝四硅四六硫二四五氮三五磷一五七氯二三铁二四六七锰为正碳有正四与正二再把负价牢记心负一溴碘与氟氯负二氧硫三氮磷四、元素符号表示的量一、相对原子质量标准:以一个碳12原子的质量的1/12为标准,其他一个原子的质量与之相比的比值。
1个碳原子质量 1.993×10-26千克1/12的碳原子质量 1.661×10-25千克1个氧原子质量 2.657×10-26千克则,氧的相对原子质量为:161个氢原子质量 1.674×10-27千克则,氢的相对原子质量为:1以此类推,也可得出其它的相对原子质量。
*注:相对原子质量的单位符号为“1”,无须表明。
粒子符号与模型4-7节一、启发导学、梳理整合1、元素定义:具有相同质子数的一类原子的总称。
分类:(1)金属元素,如:____________。
(2)非金属元素,如:___________。
(3)稀有气体元素,如:__________。
存在形态:(1)单质:由同种元素组成的纯净物。
(游离态)(2)化合物:由不同种元素组成的纯净物。
(化合态)元素符号意义:(1)表示物质。
(直接有原子构成的物质其元素符号才有这个意义)(2)表示一种元素。
(元素属于宏观、不能说“一个元素”)(3)表示一个原子。
(微观含义)2、元素周期表3、化学式:用元素符号表示物质分子组成的式子称化学式。
(1)一种纯净物只有一个化学式,混合物没有化学式(2)化学式中元素符号右下角数字是经过试验测定得出,不能随意改动。
化学式的写法:化合物:(1)氧化物:两种元素组成,其中有一种是氧元素的化合物,氧写在右边;读法:氧化某或几氧化几某(2)氢化物:氢与其它元素组合,一般情况下氢写在左边;读法:某化氢(3)离子化合物:金属元素与非金属元素组成的物质。
写法:其化学式常用其离子最简单整数比表示。
金属左,非金属右。
读法:某化某化学式的意义:4、离子表示方法:在形成离子原子的元素符号右上角标出该离子所带的电荷数。
(1)标在元素符号右上角(“1”省去);(2)先写数字后写正负号。
原子团:由2种以上的原子组成的离子称为某某根离子,是带电的原子团。
如CO 32-称为碳酸根离子。
单质稀有气体:由原子直接构成,用元素符号表示。
如He 、Ne 、Ar 等 金属单质、固态非金属单质:结构复杂,用元素符号表示K 、Ca 、Fe 、Cu 等 C 、Si 、S 、P 等 双原子分子构成的单质:H 2、O 2、Cl 2、F 2、N 2、Br 2、I 2等5、化合价定义:一种元素一定数目的原子跟其他元素一定数目的原子化合的性质。
(化合价是元素的性质,因此,化合价只具有宏观意义。
模型符号的建立与作用、物质与微观粒子模型[知识要点1]符号和模型1. 模型的含义、意义和作用(1)含义:人们通过一定的科学方法,建立一个适当的模型来反映和代替客观对象,并通过研究这个模型来揭示客观对象的形态、特征和本质,这种方法叫模型法。
(2)意义和作用:帮助人们认识和理解一些不能直接观察到的事物。
(3)它的类型有:①某种物体的放大或缩小的复制品;②可以是一幅图、一张表或是一个计算机软件;③有的模型不是简单地表示一个具体事物,而是表示一个过程,如描述水的三态变化的示意图“水的三态变化模型”。
④有的模型是抽象的,如一些数学公式或某些特定的词。
2. 符号的含义、意义和作用(1)含义:是指有一定意义的图形、文字等。
如数学运算符号、电路元件符号等。
(2)意义和作用:用符号能简单明了地表示事物;用符号可避免由于外形不同引起的混乱;用符号可避免表达的文字语言不同而引起的混乱。
(3)常见的符号有:交通标志、消防安全标志、汽车标志、元件符号等。
3. 对液态水与气态水的状态模型(表示水分子)的观察。
(1)水在三态变化中,分子没有变。
(2)水在三态变化中,分子间的距离发生了变化。
【典型例题】例1、下列表达方式中属于符号的是()例2、如下图:(1)水在三态变化中,有没有变成其他物质?;构成水这种物质的水分子有没有变成其他的分子?;故水的三态变化属于(物理或化学)变化。
(2)在液态水变成气态水的变化中,发生了改变。
例3、在研究物体机械运动时,为了表示物体的运动快慢所构建的速度模型是:v=s/t则符号v、s、t所表示的事物分别是什么?[知识要点2]物质与微观粒子模型:1、分子:(1)分子的定义:分子是构成物质的一种微粒。
在由分子构成的物质中,分子是保持物质化学性质的最小粒子。
(2)分子的性质:分子很小(肉眼不能看见,需通过扫描隧道显微镜等显微设备来观察)、分子在不断地做无规则运动、分子间有间隔、同种分子化学性质相同(3)分子在化学反应中可分裂为原子。
粒子的模型与符号一、模型(1)模型的概念:模型是依照实物的形状和结构按比例制成的物品,是用来显示复杂事物或过程的表现手段,如图画、图表、计算机图像等。
(2)模型的分类:①物体的复制品②事物变化的过程③图片④数学公式、表达式或特定的词(3)模型的作用:建立模型能帮助人们理解他们无法直接观察到的事物,如科学家们经常用模型来代表非常庞大或极其微小的事物(太阳系中的行星、细胞的细微结构等)。
[说明]一个模型可以是一幅图、一张表或计算机图像,也可以是一个复杂的对象或过程的示意。
二、符号(1)符号的概念:符号是代表事物的标记。
(2)符号的作用:①能简单明了地表示事物。
②可以避免由于事物外形不同而引起的混乱。
③可以避免由于表达事物的文字语言不同而引起的混乱。
[说明]在某种意义上说符号也是一种模型。
三、化学模型的建立模型可以是实物的模型,一可以是事件的模型,模型能表达出研究对象的基本的特征。
如:(1)人们用水分子结构模型来了解水分子的构成:两个氢原子成104.5°角附在氧原子上:比例模型棍棒模型(2)分子聚集成物质四、分子的构成(1)分子是由原子构成的。
(2) 分子构成的描述:以分子A m B n 为例,1个A m B n 分子由m 个A 原子和n 个B原子构成。
如1个H 2分子由2个H 原子构成;1个O 2分子由2个O 原子构成;1个H 2O 分子由2个H 原子和1个O 原子构成。
五、 物质的构成⎪⎪⎪⎪⎩⎪⎪⎪⎪⎨⎧⎩⎨⎧⎩⎨⎧离子构成分子的粒子化学变化中的最小粒子原子粒子化学变化中可以再分的小粒子保持物质化学性质的最分子构成物质的粒子[说明](1)分子是构成物质的一种基本粒子,有的物质是由原子直接构成的,如金属、金刚石、石墨等。
由分子构成的物质在发生物理变化时,物质的分子本身没有变化;由分子构成的物质在发生化学变化时,它的分子起了变化,变成了别的物质的分子。
所以,分子是保持物质化学性质的最小粒子。
粒子的模型与符号基础入门知识点总纲§1-1模型,符号的建立与作用1.使用能简单明了地表示事物,建立可以帮助人们认识和理解一些不能直接观察到的事物。
2.下列所出示的代表符号的是,代表模型的是A地球仪; B t;Cρ;D 细胞模式图;E地图;F S=vt; G W.C.; H O2§1-2物质与微观粒子模型1.电解水的实验中,发现水最终变成了两种不同的气体,分别是和,它们的体积比约为,这是个变化(物理或化学)。
2.英国科学家提出了原子的概念。
4.水通电时,水分子最终变成了氢分子和氧分子,它们的化学性质与水分子的化学性质(不同或相同),★所以是保持物质化学性质的最小粒子。
(注:当物质直接由原子构成时,保持物质化学性质的最小粒子就是原子。
)★5.物质通常由构成,分子由构成,但有些物质也可以由直接构成的,如、、等。
6.保持氧气化学性质的最小微粒是,保持铁的化学性质的最小微粒是,保持金刚石化学性质的最小微粒是。
7.自然界中分子种类繁多,分子的种类是由和决定的。
不同种类和不同数量的原子经过不同的组合能构成千万种分子。
8.构成分子的原子可以是同种原子,如分子,也可以是由不同种原子,如分子;★10.原子与分子的主要区别是:A原子质量小,分子质量大; B原子体积小,分子体积大;C分子能构成物质,原子不能;D分子可分,原子不可分;E原子是化学反应中的最小粒子。
§1-3原子结构的模型1.将下列科学家与其提出的相应的原子模型连线:英国道尔顿电子云模型(电子像云雾笼罩在原子核的周围)英国汤姆森分层模型(电子在固定的轨道上分层运动)英国卢瑟福卫星模型(原子核像太阳,电子像行星围绕核运行)丹麦波尔西瓜模型(电子嵌在平均分布着正电荷的原子球体)现代科学家实心球模型(认为原子是组成物质的最小的单位)★3.现代科学实验证明原子的结构:核外电子(一个电子带一个单位电荷)原子质子(一个质子带一个单位电荷)(电性)原子核(带电荷)中子(中子电)相关说明:(1)原子核带的电荷数又叫;★(2)由于整个原子不显电性,所以原子中各粒子的关系:核电荷数质子数核外电子数(3)原子中的质量可以略不计,故原子的质量主要集中在;(注:联系后面讲到原子的相对原子质量=中子数+质子数);有些原子中可以没有,不同的原子中一定不同;原子中质子数和中子数(一定或不一定)相等;4.下列基本粒子中最小的是:;★化学反应中最小的基本粒子是:相同的原子中数一定相同。
第一章粒子的模型和符号1、构成物质的基本微粒有分子、原子、离子。
①分子是保持物质化学性质的最小粒子②原子是化学变化中的最小粒子③离子是带电的原子或原子团。
2、原子的构成:核电荷数=质子数=核外电子数质子和中子由夸克构成。
原子的质量主要集中在原子核上,所以,一个氯原子和一个氯离子质量几乎相等。
3、元素:具有相同核电荷数的同一类原子的总称。
判断是否为同一元素的标准就是看质子数是否相同。
4、同位素原子:原子中原子核内质子数相同、中子数不相同的同类原子统称为同位素原子。
5、元素分为金属元素、非金属元素(稀有元素)两大类。
目前发现的元素有110多种。
6、元素的分布(识记元素由多到少的顺序)①地壳:O、Si、Al、Fe②人体:O、C、H ③海水:O、H、Cl、Na7、元素周期表中,原子序数=核电荷数=质子数=核外电子数。
在同一族内,各元素的化学性质都很相似。
8、物质的分类:9、在化合物中,氢元素通常显+1价,氧元素通常显-2价。
单质的化合价为零。
在化合物中,各种元素的正负化合价的代数和等于零。
10、元素符号所表示的量①相对原子质量:以C—12质量的1/12作为标准,其它原子的质量跟这个标准的比值。
相对原子质量= 质子数+ 中子数如:钠的相对原子质量为23,质子数为11,则中子数为23-11=12②相对分子质量:一个分子中各原子相对原子质量的总和。
③相关计算:NH4HCO3的相对分子质量=14×1+1×5+12×1+16×3=79N:H:C:O=(14×1):(1×5):(12×1):(16×3)=14:5:12:48NH4HCO3中氮元素的质量分数为:11、水由氢元素和氧元素组成;水由水分子构成;水分子由氢原子和氧原子构成;一个水分子由两个氢原子和一个氧原子构成(把水换成二氧化碳,上面四句话应该怎么表达……)公共邮箱:用户名:tyxxkx密码:kxtyxx。
第一章粒子的模型与符号复习(一)[复习过程]一、本章知识体系及单元重点2、单元重点:(1)理解物质是由分子、原子、离子构成。
(2)掌握原子结构(3)理解化学式的含义和正确书写化学式。
(4)单质、化合物的区别。
二、复习策略:1、对于原子、分子、元素等容易混淆的概念,要通过对比分析异同找出联系和区别2、运用归纳法把物质组成、结构等基础知识用相互联系的方法连称“知识线”,使零散的知识系统化、条理化、网络化。
3、对元素符号和化学式两种化学用语,复习时首先理解它们表示的化学涵义,然后结合事实或概念来理解记忆。
如把元素符号和它的名称以及具体元素的原子概念结合起来记忆。
三、考点透视(一)元素、原子、离子、分子的区别与联系:说明:1、分子:(1)分子是组成物质的一种粒子。
它既不是最小的粒子,也不是唯一的粒子(2)分子只保持物质的化学性质,而不是保持物质的如颜色状态熔点等物理性质.(3)分子能保持物质的化学性质,但不是保持物质化学性质的唯一最小的粒子。
因为虽然大多数物质的分子是保持物质化学性质的最小粒子,如氧气、水等,但也有许多物质是由原子构成,如铁等金属,保持它们化学性质的微粒就是原子。
2、元素:(1)区别元素的本质依据:原子的核电核数即质子数不同。
(2)“一类原子”是指核电荷数相同而核内中子数不一定相同的一类原子。
如同位素原子属于同种元素但不是同种原子。
3、用分子、原子观点看化学变化实质:分裂成重新组合构成新的分子新物质(二)物质简单分类:单质:由同种元素组成的纯净物。
纯净物按组成元素的(一种物质种类可分为化合物:由不同种元素组成的纯净物。
物质按组成或一种分子)成分可分为混合物:由多种物质组成(或多种分子构成),如空气等。
注意:同种元素可以组成不同的纯净物。
如:金刚石和石墨(三)化学式:用元素符号来表示物质组成的式子。
1、写法与读法:(1)单质:(2)化合物:书写化学式要明确:组成元素、元素排列顺序,表示原子个数的数字的书写位置。
教师辅导讲义学员姓名:辅导课目:科学年级:八年级学科教师:汪老师授课日期及时段课题第一章《粒子的模型与符号》6——7节学习目标1、表示物质的符号2、教学内容第一章《粒子的模型与符号》6——7节【第6节表示物质的符号】一、化学式:1、化学式:用元素符号来表示物质分子组成的式子2、化学式书写原则:①物质的化学式是通过实验来确定的,(如水的组成是通过电解水实验,分析产物得到的)不是能凭空想像;②一种物质(纯净物)只能有一种化学式。
(1)单质化学式的写法:①先写出组成单质的元素符号,再在右下角标出构成1个单质分子的原子个数。
②稀有气体、金属单质和部分非金属单质,直接用元素符号表示它们的化学式。
(2)化合物化学式的写法及读法:①氧与其它元素组成,氧写在右边;读法:氧化某或几氧化几某如:MgO 、CuO 、CO2 、 SO2、Fe3O4、P2O5、MnO2氧化物:两种元素组成,其中有一种是氧元素的化合物②氢与其它元素组合,一般情况下氢写在左边;读法:某化氢----氢化物如:H2O、HCl、H2S。
氢与其它元素组合也有例外,如NH3(氨气)、CH4(甲烷)③金属元素与非金属元素组成的物质,其化学式常用其离子最简单整数比表示。
金属左,非金属右。
读法:某化某二、化学式的意义:1、表示某种物质 3、表示物质的一个分子2、表示组成物质的种类 4、表示物质分子的构成微观宏观【例】分析化学式“CO 2” 表示的意义:⑪ 表示二氧化碳 ⑫ 表示二氧化碳由碳元素和氧元素组成⑬ 表示一个二氧化碳分子 ⑭ 表示一个二氧化碳分子由一个碳原子和两个氧原子构成 三、离子的符号:1、离子符号的表示:(1)先写上元素符号,在其右上角标出所带的电荷数及其电性。
如Na + Cl - (2)有些离子是带电的原子集团,方法与上同,将它看成一个整体即可,称为某某离子 如:铵根离子NH 4+ 碳酸根离子CO 32-原子:核电荷数=核外电子数 不显电性 离子:核电荷数≠核外电子数 显电性 2、常见的原子团离子四、化合价1、化合价的含义:各种元素在相互化合时,原子之间都有固定的化合数目,用化合价表示这种性质。
教 师 辅 导 讲 义学员姓名: 辅导课目:科学 年级:八年级 学科教师:汪老师 授课日期及时段课 题第一章《粒子的模型与符号》4——6节学习目标1、组成物质的元素2、表示元素的符号3、表示物质的符号教学内容第一章《粒子的模型与符号》4——6节【 第4节 组成物质的元素 】1、人类已知的元素有110多种。
2、物质的分类:⎪⎪⎩⎪⎪⎨⎧⎩⎨⎧−−−−−−→−−−−−−−−→−化合物单质纯净物混合物物质组成的元素种类分子种类构成的物质/ 混合物没有固定的沸点,可以用化学式表示的物质一定是纯净物。
3、元素的分类:⎩⎨⎧元素)非金属元素(包括稀有及汞)金属元素(钅字旁的以元素 稀有气体(又称惰性气体)化学性质非常稳定,在通常情况下很难与其他元素或物质发生化学反应,这类 元素就叫稀有元素。
在110多种元素中,金属元素占大多数。
4、元素的存在形态:⎩⎨⎧素)化合态(化合物中的元)游离态(单质中的元素元素的存在形态5、元素的分布:① 在地壳中:氧、硅、铝、铁。
② 在人体中:氧、碳、氢。
③ 在海水中:氧、氢、氯、钠。
6、有机化合物主要由碳、氢、氧三种元素组成。
人造元素是通过核反应制得的,放射性对人体有害,但也可 以检查和治疗一些疾病。
空气中含量最高的是氮,宇宙中含量最高的是氢。
【典型例题】:南昌下列四种粒子的结构示意图中,属于稀有气体元素的原子是()北京地壳中含量最多的元素是()A. 氧B. 硅C. 铝D. 铁北京决定元素种类的是()A. 质子数B. 中子数C. 电子数D. 最外层电子数海南“嫦娥一号”的任务之一是探测月球上氦—3资源,氦—3原子结构示意图为,图中x为()A.1B.2C.3D.4鹤岗用化学用语填空:(1)温度计中填充的液态金属是_______。
(2) 表示的粒子是_________。
嘉峪关对分子、原子、离子的下列认识,其中正确的是()A.氢原子是最小的粒子,不可再分B.镁原子的质子数大于镁离子的质子数C.当液态水变成冰,水分子间不存在间隔D.分子、原子、离子都可以直接构成物质荆州对某种离子变成原子的下列分析判断中,正确的是()A.一定失去电子B.一定得到电子C.得、失电子都有可能 C.既不需得到电子,也不需失去电子来宾下列原子结构示意图中所表示的原子具有相对稳定结构的是()攀枝花下面是五种粒子的结构示意图:(1)图中粒子共表示________种元素。
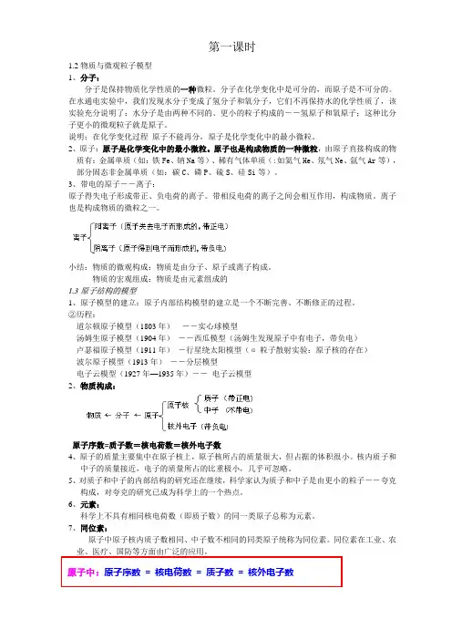
第一课时1.2物质与微观粒子模型1、分子:分子是保持物质化学性质的一种微粒。
分子在化学变化中是可分的,而原子是不可分的。
在水通电实验中,我们发现水分子变成了氢分子和氧分子,它们不再保持水的化学性质了,该实验充分说明了:水分子是由两种不同的、更小的粒子构成的――氢原子和氧原子;这种比分子更小的微观粒子就是原子。
说明:在化学变化过程原子不能再分,原子是化学变化中的最小微粒。
2、原子:原子是化学变化中的最小微粒。
原子也是构成物质的一种微粒,由原子直接构成的物质有:金属单质(如:铁Fe、钠Na等)、稀有气体单质(:如氦气He、氖气Ne、氩气Ar等),部分固态非金属单质(如:碳C、磷P、硫S、硅Si等)。
3、带电的原子――离子:原子得失电子形成带正、负电荷的离子。
带相反电荷的离子之间会相互作用,构成物质。
离子也是构成物质的微粒之一。
小结:物质的微观构成:物质是由分子、原子或离子构成。
物质的宏观组成:物质是由元素组成的1.3原子结构的模型1、原子模型的建立:原子内部结构模型的建立是一个不断完善、不断修正的过程。
②历程:道尔顿原子模型(1803年)――实心球模型汤姆生原子模型(1904年)――西瓜模型(汤姆生发现原子中有电子,带负电)卢瑟福原子模型(1911年)―行星绕太阳模型(α粒子散射实验:原子核的存在)波尔原子模型(1913年)――分层模型电子云模型(1927年—1935年)――电子云模型2、物质构成:原子序数=质子数=核电荷数=核外电子数4、原子的质量主要集中在原子核上,原子核所占的质量很大,但占据的体积很小。
核内质子和中子的质量接近,电子的质量所占的比重极小,几乎可忽略。
5、对质子和中子的内部结构的研究还在继续,科学家认为质子和中子是由更小的粒子――夸克构成,对夸克的研究已成为科学上的一个热点。
6、元素:科学上不具有相同核电荷数(即质子数)的同一类原子总称为元素。
7、同位素:原子中原子核内质子数相同、中子数不相同的同类原子统称为同位素。
一、分子1.分子的含义:分子是构成物质的一种粒子。
在由分子构成的物质中,分子是保持物质化学性质的最小粒子。
2.分子的性质(1)分子很小。
(2)分子是不断运动的。
(3)分子之间有空隙。
(4)同种物质的分子化学性质相同,不同种物质的分子化学性质不同。
3.用分子观点解释物质变化:物质变化有化学变化和物理变化两种。
若物质由分子构成,分子本身没有发生变化,则属于物理变化;若分子本身发生变化,即变成了其他物质的分子,则属于化学变化。
二、原子1.有些物质由分子构成,而分子又由原子构成。
有些物质则直接由原子构成。
若物质直接由原子构成,则原子是保持物质化学性质的最小粒子。
2.原子是化学变化中的最小粒子,即在化学变化中,分子可以再分成原子。
3. 分子和原子的区别与联系:例1. 200多年前,法国化学家拉瓦锡用定量的方法研究空气的成分,其中一项实验是加热红色氧化汞粉末得到汞和氧气,该反应示意图如图所示:下列说法正确的是()A.氧化汞分解过程中,原子的个数没有发生改变B.氧化汞分解过程中,分子的种类没有发生改变C.氧化汞、汞、氧气都由原子构成D.氧化汞、汞、氧气都由分子构成解析:物质的微观构成:分子可以直接构成物质,原子也可以直接构成物质。
化学变化的微观解释是:反应前是氧化汞分子,反应后变成了汞原子和氧分子,分子的种类发生了变化。
原子个数不变:反应前后,氧原子个数都是2个,汞原子个数也都是2个。
原子种类不变:反应前后,都是氧原子和汞原子。
氧化汞由氧化汞分子构成,汞由汞原子构成,氧气由氧分子构成。
答案: A点拨:本题考查化学变化的微观解释,即构成物质的粒子发生了变化。
一、不同种类的物质1、不同种类和不同数量的原子能构成不同的分子。
2、同种原子可以构成各种结构不同的物质。
3、原子构成分子时结构和种类不同,物质的化学性质也不同。
二、粒子大小与质量1、分子和原子都有一定的质量和体积。
原子的体积很小,原子半径一般在10-10米数量级;原子的质量也非常小,原子的质量的数量级一般在10-26千克。
《粒子的模型与符号》知识点总结及同步练习初中科学【八下】【第1章】粒子的模型与符号知识点总结及同步练习第1节模型、符号的建立与作用【知识点整理】一、模型1、模型作用:帮助人们认识和理解一些不能直接观察到的事物或过程。
2、模型类型1)物体的放大或缩小的复制品,如航模、各种建筑模型等;2)一幅图、一张表或是一个计算机软件;3)事物变化的过程,如描述水的三态变化的示意图“水的状态模型”;4)抽象模型,如一个数学方程、公式、化学方程式,甚至是某些特定的词,如“黑箱”;二、符号1、符号:是指有一定意义的图形、文字等,如交通符号、电学符号、元素符号、数学运算符号等。
2、符号作用:能简单明了地表示事物,可以避免由于表达的文字语言不同和事物外形不同而引起的混乱;【同步练习】1、下列所示的代表符号的是_____,代表模型的是____A.地球仪;B. t;C.ρ;D. 细胞模式图;E.地图;F. S=vt;G. W.C.H. O22、仔细观察下列四幅图片并选出属于符号的正确选项( )奥运会徽A 眼球结构B 地球仪C 动物细胞结构D3、如图表示在一定条件下发生的某化学反应,则下列说法正确的是( )A.该反应属于化合反应 B.该反应不符合质量守恒定律C.该反应前后元素的种类发生了改变 D.两种反应物均为化合物4、下列化学反应可用右图表示的是( )A.H2CO3△ CO2↑+H2O B.2H2SO3 + O2 ===2H2SO4C.2HClO 光照HCl+O2↑ D.CaCO3 高温CaO+CO2↑5、建立一个适当的模型来反映和代替客观现象,可以更简单明了地表示事物。
(1)甲图是人体中元素质量分数模型,则A代表的一种元素是。
(2)小明模仿甲图构建了NH4NO3中各元素质量分数的模型(如乙图),则乙图中表示氮元素的是6、下图中“●”和“○”分别表示两种含有不同质子数的原子,则图中表示单质的是()7、下列用微观图示表示的物质变化,属于化学变化的是()A.①②B.②③C.①③D.①②③【能力自查】序号能力自查自查结果第2节物质与微观粒子模型【知识点整理】一、分子是由什么构成的1、分子的构成1)分子由原子构成,分子可由不同种原子构成,也可以由同种原子构成。
姓名班级第一章粒子的模型与符号一.重要概念1.元素:。
元素是宏观概念,只论种类而不讲个数。
元素的分类:元素的分布:a.地壳中-- b.海洋中-- c.人体中-- d.大气中--2.同位素:3..相对原子质量--- 相对原子质量=数+数4. 单质:化合物:二.构成物质的微粒1.分子的定义:保持化学性质的粒子除了分子外,也可以是原子、离子----物质由哪种微粒直接构成,它的化学性质就由那种微粒保持。
原子的定义:离子的定义:2.由分子构成的物质有:由原子直接构成的物质有:由离子构成的物质有:3.分子和原子的根本区别是:4.原子结构:原子的质量主要集中在上,原子核的体积很小,电子的质量可以。
在原子中,数=数=数5.原子半径数量级为:原子质量数量级为:6.水电解实验的结论(5条):三.模型与符号1.符号的作用:2.模型可以是:3.水在状态的变化过程中,不变的是,改变的是 .4.原子结构模型建立历程5.表示分子的符号是,表示原子的符号是,离子用表示。
6.元素符号的意义:⑴⑵写出下列元素的符号:氢氦锂铍硼碳氮氧氟氖钠镁铝硅磷硫氯氩钾钙锰铁铜锌金银碘钡汞铅7.元素周期表:a.纵行为,横行为,b.同一周期中,从左到右,元素原子的质子数逐渐增加。
c.在同一族内,各元素的化学性质都很相似,化学性质由决定。
8.化学式意义(5点)9.化学式的书写:①单质---双原子分子有氟氯溴碘氮氢氧,其他元素符号直接表示②化合物--根据读法:五氧化二磷四氧化三铁根据化合价:氧化铝氯化镁常见元素化合价(顺口溜,写元素符号):10.离子符号:先写上元素符号,在其右上角标出所带的电荷数及其电性(联系化合价)。
11.原子团的化合价(写符号):四.典型题型:1.写出表示下列意义的符号或指出数字3的意义:⑴一个氧分子_________ _____ ⑵二个镁原子_____________________⑶+2价的锌元素________ ________ ⑷碳酸根离子____ ____________⑸三个五氧化二磷分子______________ (6)Al3+(7)Al2O3 (8)3N2.以羟基磷酸钙[Ca5(OH)(PO4)3]为原料生产的陶瓷,能够制造人工骨、人工关节及人工假牙。
⼋年级下粒⼦符号与模型1-3节复习第⼀章 1-3节⼀、知识梳理1、模型的含义、意义和作⽤(1)含义:⼈们通过⼀定的科学⽅法,建⽴⼀个适当的模型来反映和代替客观对象,并通过研究这个模型来揭⽰客观对象的形态、特征和本质,这种⽅法叫模型法。
(2)意义和作⽤:帮助⼈们认识和理解⼀些不能直接观察到的事物。
2、符号的含义、意义和作⽤(1)含义:是指有⼀定意义的图形、⽂字等。
如数学运算符号、电路元件符号等。
(2)意义和作⽤:⽤符号能简单明了地表⽰事物;⽤符号可避免由于外形不同引起的混乱;⽤符号可避免表达的⽂字语⾔不同⽽引起的混乱。
3、分⼦的定义和性质(1)分⼦的定义:是构成物质的⼀种微粒。
分⼦是保持物质化学性质的最⼩粒⼦。
(2)分⼦的性质:分⼦很⼩、分⼦在不断地作⽆规则运动、分⼦间有间隔、同种分⼦化学性质相同。
(3)由分⼦构成的物质,发⽣物理变化时分⼦本⾝未变。
发⽣化学变化时,分⼦本⾝发⽣变化,变成其它物质的分⼦。
4、原⼦的定义:原⼦是化学变化中的最⼩粒⼦。
即在化学变化中原⼦不能再分。
5、原⼦的结构:(1)物质通常是由分⼦构成的,如⽔、氢⽓、氧⽓等分别由⽔分⼦、氢分⼦、氧分⼦等构成。
(2)有些物质是直接由原⼦构成的,如⾦属、稀有⽓体、碳、硫、磷等⾮⾦属。
(3)化学变化的实质:分⼦分解、原⼦重新组合。
7、元素:具有相同核电荷数(即质⼦数)的同⼀类原⼦总称为元素。
如氧元素就是所有氧原⼦的总称。
8、同位素:原⼦中原⼦核内质⼦数相同,中⼦数不相同的同⼀类原⼦统称为同位素原⼦。
9、离⼦(1)离⼦的定义:离⼦的带电的原⼦或原⼦团。
带正电的叫阳离⼦,如钠离⼦(符号Na +);带负电的叫阴离⼦,如氯离⼦(符号Cl -)。
(2)离⼦与原⼦的关系:离⼦和原⼦间可通过得失电⼦实现相互转化。
(3)离⼦与分⼦、原⼦⼀样也是构成物质的基本粒⼦。
原⼦阴离⼦阳离⼦失电⼦失电⼦得电⼦得电⼦⼆、反馈训练⼀、选择1、构成物质的微粒有()A、只有分⼦B、只有原⼦C、有多种,分⼦和原⼦是其中的两种D、以上说法都错2、⽔蒸⽓变成⽔,⽔分⼦主要改变的是()A.⽔分⼦本⾝体积变⼤B.⽔分⼦本⾝质量变⼤ C.⽔分⼦间隔变⼩D.⽔分⼦变⼩3、能闻到汽油的⽓味是因为()A.分⼦有质量B.同种物质的分⼦性质相 C.分⼦在不停地运动 D.分⼦很⼩4、下列关于原⼦的说法错误..的是()A、原⼦是化学变化中的最⼩粒⼦B、原⼦在不断地运动C、有些物质是由原⼦直接构成的D、原⼦是不可再分的粒⼦5、原⼦虽⼩,但也有⼀定的质量,它的质量主要决定于()A.质⼦的质量B.核外电⼦的质量 C.中⼦的质量D.原⼦核中质⼦和中⼦的质量之和6、铁原⼦有26个质⼦,30个中⼦,其核外电⼦总数为( )A.26 B.30 C.56 D.47、决定元素种类的是()A、质⼦数B、中⼦数C、电⼦数D、中⼦数和核外电⼦数8、关于原⼦和分⼦的主要不同点下列说法正确的是()A. 原⼦⼩,分⼦⼤B. 在化学反应中原⼦不可分,分⼦可分C. 原⼦不能运动,分⼦不停地运动D. 原⼦之间没有间隔,分⼦之间有间隔9、下列关于⽔的叙述正确的是()A、⽔是由⽔元素组成B、⽔是由⽔分⼦构成C、⽔是由⽔原⼦构成D、1个⽔分⼦中含有氢原⼦和氧原⼦10、加油站必须粘贴的标志是:()11、能保持氧⽓化学性质的微粒是()A、氧元素B、氧原⼦C、氧离⼦D、氧分⼦12、发现原⼦中存在电⼦的科学家是()A汤姆森B卢瑟福C波尔D⽜顿13、质⼦是由什么构成的()A原⼦B夸克C电⼦D中⼦14、核电荷数取决于下列微粒个数中的()A、质⼦数B、质⼦数+中⼦数C、中⼦数D、都不对15、在原⼦结构中,微粒数⽬相同的是( )A质⼦数和中⼦数B质⼦数和电⼦数C中⼦数和电⼦数D都不相同16”表⽰氢原⼦,则保持⽔的化学性质的粒⼦是() A、、17、依据卢瑟福的原⼦⾏星模型理论,在原⼦中绕核⾼速旋转的是()A 核⼦B 电⼦C 质⼦D 中⼦A B C D18、科学研究发现:氮⽓不活泼,在3000℃时仅有0.1%的分⼦分裂。
第一章粒子的模型和符号知识点第一节模型和符号的建立和作用一、模型1、常见的模型:地球仪、细胞模式图、眼球模型等。
2、作用:代替客观对象。
3、好处:帮助认识和理解不能直接观察和复杂的事物。
4、形式:一个物体、一张图、一个表,一条线等。
5、水分子的模型及汽化过程。
二、符号1、形式:一个图形、一个字母。
2、好处:简单明了表示事物,可以避免由于外形不同的混乱,可以避免由于语言不同的混乱。
第二节物质与微观粒子的模型一、分子是由什么构成的1、分子是由比它更小的粒子原子构成的。
2、1803年英国道尔顿提出了原子的概念。
3、原子:化学变化中的最小微粒。
在化学变化中原子是不能再分的。
4、分子:分子由原子构成。
化学变化中是可以再分。
分子是保持化学性质的一种微粒(不保持物理性质)。
物质通常由分子构成。
5、物质构成:微观上:分子(水、氧气、氢气等)、原子(铝、石墨、金刚石)、离子(氯化钠,硫酸铜晶体)。
宏观上:都由元素构成。
6、物理变化和化学变化(是否生成新物质)7、化学变化中:分子种类有变化,原子的种类和数目不变。
8、一个水分子由两个氢原子和一个氧原子构成。
一个氧分子由两个氧原子构成。
一个氢分子由两个氢原子构成。
二、不同的分子1、不同的物质由不同的分子构成。
2、由几百种原子可组成无数的分子(110多种元素)。
3、分子和原子都有一定的质量和体积。
4、原子的体积很小,其半径一般为10-10米的数量级。
5、分子和原子的质量非常小。
(10-26kg 数量级)。
6、不同种类的分子和原子其质量和体积不同。
第三节原子结构的模型一、原子结构模型的建立1、1803年英国道尔顿提出原子概念,建立原子实心球模型。
2、1897年英国汤姆生发现电子,建立西瓜模型。
3、1911年英国卢瑟福发现了原子核,建立了卫星模型。
4、1913年波尔建立了轨道模型。
二、原子核的结构1、原子由原子核和核外电子构成,原子核由质子和中子构成。
2、质子带正电、电子带负电、中子不带电。
第一章《粒子的模型与符号》基础知识一、模型与符号原子和分子1、模型的作用:模型可以帮助人们认识和理解一些不能直接观察到的或复杂的事物。
模型可以是一幅图、一张表或计算机图象,也可以是一个复杂的对象或过程的示意2、符号的作用:(1)、简单明了地表示事物(2)、可避免由于事物形态不同引起的混乱(3)、可避免由于表达的文字语言不同引起的混乱3、分子是构成物质,并保持物质化学性质的一种..微粒。
同种分子性质相同,不同种分子性质不同。
扩散现象是大量分子运动的宏观表现。
扩散现象证明了分子在不断地运动。
温度越高,分子运动越快。
酒精和水混合实验,证明:分子之间存在着间隔。
分子间还存在着引力和斥力。
(1)运动(温度越高,运动越快)----扩散现象分子运动论(2)间隔 ----酒精和水混合实验4、构成物质有三种微粒:5、由原子直接构成的物质有:金属单质(如:铁Fe、钠Na等)、稀有气体单质(:如氦气He、氖气Ne、氩气Ar等),部分固态非金属单质(如:碳C、磷P、硫S、硅Si等)、碳酸钙等6、由离子直接构成的物质有:食盐(氯化钠NaCl)、硫酸铜CuSO47、由分子直接构成的物质有:水、二氧化碳、氮气、氢气、二氧化硫五氧化二磷、一氧化碳、甲烷、氧气、蔗糖、酒精等8、不同种类和不同数量的原子能构成各种不同的分子。
如:氧气和臭氧;氧气和氮气9、构成分子的原子可以是同种原子,也可以是不同种原子10、同种原子构成不同物质时结构是不一样的。
如金刚石和石墨;红磷和白磷等11、物质的性质是由它自身的结构决定的:结构→性质12、原子结构的初步知识质子:每一个质子带一个单位的正电荷(带正电)原子核原子(带正电)中子:(不带电)(氢原子没有中子)核外电子(带负电):每个电子带一个单位的负电荷说明:1、原子核和核外的电子所带的电荷总数相等,电性相反,整个原子不显电性。
2、质子和中子又是由更小的微粒夸克构成3、核电荷数 = 质子数 = 核外电子数相对原子质量=质子数+中子数13、同位素:原子中原子核内质子数相同、中子数不相同的同类原子的统称14、同位素的应用:核设施、文物鉴定、医学诊断等15、原子结构模型的发展历史:道尔顿:实心原子结构模型→汤姆森:“汤姆森模型”→卢瑟福:“核式模型”→波尔:“分层模型”→“电子云模型”16、第一个提出原子概念的人是;第一个发现电子的人是17、带电的原子或原子团-离子18、相对原子质量:国际上以碳-12原子质量的1/12作为标准,其他原子的质量跟它相比较所得的比值,就是该种原子的相对原子质量。
粒子的模型与符号一、模型(1)模型的概念:模型是依照实物的形状和结构按比例制成的物品,是用来显示复杂事物或过程的表现手段,如图画、图表、计算机图像等。
(2)模型的分类:①物体的复制品②事物变化的过程③图片④数学公式、表达式或特定的词(3)模型的作用:建立模型能帮助人们理解他们无法直接观察到的事物,如科学家们经常用模型来代表非常庞大或极其微小的事物(太阳系中的行星、细胞的细微结构等)。
[说明]一个模型可以是一幅图、一张表或计算机图像,也可以是一个复杂的对象或过程的示意。
二、符号(1)符号的概念:符号是代表事物的标记。
(2)符号的作用:①能简单明了地表示事物。
②可以避免由于事物外形不同而引起的混乱。
③可以避免由于表达事物的文字语言不同而引起的混乱。
[说明]在某种意义上说符号也是一种模型。
三、化学模型的建立模型可以是实物的模型,一可以是事件的模型,模型能表达出研究对象的基本的特征。
如:(1)人们用水分子结构模型来了解水分子的构成:两个氢原子成104.5°角附在氧原子上:比例模型棍棒模型(2)分子聚集成物质四、分子的构成(1)分子是由原子构成的。
(2)分子构成的描述:以分子A m B n为例,1个A m B n分子由m个A原子和n个B 原子构成。
如1个H2分子由2个H原子构成;1个O2分子由2个O原子构成;1个H2O分子由2个H原子和1个O原子构成。
五、物质的构成⎪⎪⎪⎪⎩⎪⎪⎪⎪⎨⎧⎩⎨⎧⎩⎨⎧离子构成分子的粒子化学变化中的最小粒子原子粒子化学变化中可以再分的小粒子保持物质化学性质的最分子构成物质的粒子[说明](1)分子是构成物质的一种基本粒子,有的物质是由原子直接构成的,如金属、金刚石、石墨等。
由分子构成的物质在发生物理变化时,物质的分子本身没有变化;由分子构成的物质在发生化学变化时,它的分子起了变化,变成了别的物质的分子。
所以,分子是保持物质化学性质的最小粒子。
同种物质的分子,化学性质相同;不同种物质的分子,化学性质不同,分子不能保持物质的物理性质。
(2)同种原子构成的物质,由于原子排列不同,可以构成不同的物质。
如金刚石、石墨是由碳原子构成的,足球烯(C60)是由C60分子构成的。
金刚石石墨C60六、粒子的大小与质量分子和原子都有一定的质量和体积。
(1)原子的体积很小,原子半径一般在10-10m数量级。
(2)分子和原子的质量也非常小。
氢分子是最轻的分子,其分子质量的数量级是10-27kg。
(3)不同种类的分子和原子质量不同,体积也不同。
[说明]组成某个分子的原子,肯定比分子更小,如氢分子由2个氢原子构成,氢原子比氢分子小。
但并不能说原子一定比分子小,某些原子比某些分子大,如铁原子比氢分子大。
(4)分子的特性:①分子在不断运动;②分子间有间隔。
热胀冷缩就是分子间间隔发生改变的结果。
七、分子和原子的区别⎪⎩⎪⎨⎧③构成物质的一种离子的粒子②化学变化中可以再分小粒子①保持物质化学性质最分子⎪⎩⎪⎨⎧构成物质的一种粒子构成分子的粒子化学变化中的最小粒子原子[说明]物质由什么粒子直接构成,其化学性质就由该种粒子保持。
八、区分不同的分子分子是构成物质的一种基本粒子,不同的分子构成不同的物质。
由原子构成分子时:(1)相同的原子种类,不同的原子个数,能够成不同的分子。
如O2分子与O3分子、CO分子与CO2分子、SO2分子与SO3分子等。
(2)相同的原子个数,不同的原子种类,也能构成不同的分子。
如H2与O2、N2,H2O与CO2、SO2,CO与N2,SO3与NH3等。
[说明]构成分子的原子可以是同种原子(如H2、O2、N2等),也可以是不同种原子(如CO、H2O等)。
九、化学反应实质、模型的建立当水分子分解时,生成氢原子和氧原子,每两个氢原子又结合成一个氢分子,每两个氧原子结合成一个氧分子。
结论:(1)分子是由原子构成的;(2)物质在发生化学变化时,分子分解成原子,原子重新组合形成新的分子。
在化学变化中,分子是可以再分的,原子是不能再分的,原子是化学变化中的最小粒子。
十、原子的构成⎪⎪⎩⎪⎪⎨⎧⨯⎪⎩⎪⎨⎧⨯⨯kg101176.9kg106748.1kg106726.1131-27-27-质量为核外电子:带负电荷,为中子:不带电荷,质量个单位正电荷,质量为质子:带原子核)原子(XAZ[说明](1)原子是“空心球体”,原子里有“很大”的空间,电子在绕核做高速运动。
(2)原子核所带的电量和核外电子的电量相等,但电性相反,因此整个原子不显电性。
对原子而言,核电荷数=质子数=核外电子数。
(3) 一般地,原子核内质子数小于或等于中子数。
(4) 原子的质量主要集中在原子核上。
(5) 质子和中子都是由更微小的基本粒子——夸克构成的。
(6) 原子符号(X AZ)中X ——原子种类,Z ——质子数,A ——质子数与中子数之和。
十一、 元素的概念具有相同核电荷数(即质子数)的一类原子总称为元素。
元素概念中的“一类原子”包括:(1) 质子数相同、中子数不同的同位素原子,如O 168、O 178、O 188。
(2) 质子数相同、化合价不同的元素,如0、+1、+3、+5、+7、-1价的氯元素。
(3) 质子数相同的单核粒子,如Cl -与Cl 原子都属于氯元素。
(4) 元素只论种类,不讲个数。
十二、 同位素原子中核内质子数相同、中子数不同的同类原子统称为同位素。
[说明]元素是同位素原子的总称,同位素原子是一种元素的不同种原子,即原子的“孪生兄弟”。
同位素原子有“三相同三不同”,三相同是:质子数相同、电子数相同、化学性质相同;三不同是:中子数不同、原子质量不同、物理性质不同。
十三、 元素、同位素的比较十四、 离子(1) 概念:离子是带电荷的原子或原子团。
原子团是“原子的集团”,由几个原子组成,在许多化学反应里作为一个整体参加反应。
(2) 分类:① 阳离子:带正电荷;质子数大于电子数。
② 阴离子:带负电荷;质子数小于电子数。
(3) 离子也是构成物质的一种基本粒子。
十五、 元素与原子的比较十六、 原子和离子的比较十七、 应用“四数一量”分析原子结构(1)“四数一量”原子:核电荷数=质子数=核外电子数;近似相对原子质量=质子数+中子数。
①核电荷数”指原子核所带的电荷数,即质子所带电荷数之和。
② 并非所有原子核中都含有中子,如H 11没有中子。
一般地:质子数≤中子数。
③化学变化过程中,原子核不发生变化,即质子数和中子数不发生变化。
(2)分析同位素原子种类质子数 中子数 电子书 相对原子质量 H 11 1 0 1 1 H 21 1 1 1 2 H 311 2 1 3 C 126 6 6 6 12 C 136 6 7 6 13 C 14668614十八、 元素的存在形式元素的存在形式有两种,即存在于单质或化合物中。
单质:只由同种元素组成的纯净物叫做单质,如氧气、氢气、铜等。
化合物:由两种或两种以上元素组成的纯净物叫做化合物。
如水、二氧化碳等。
氧化物:由两种元素组成,其中一种元素是氧元素的化合物。
[说明]区分单质和化合物是在“纯净物”的前提下,以所含元素是一种或一种以上作为标准去辨识的。
由同种元素形成的不同种单质互称为同素异形体。
如O 2和O 3等。
十九、 元素的种类和分布(1) 已知的元素有110多种,其中有十几种是人造元素。
元素在地壳里的分布量:元素在生物细胞中的分布量:海水中的元素分布:O(85.5%)、H(10.7%),两者约占总量的96.5%;Cl(2.0%),Na、Mg等占1.5%。
(海水中溶解着近80种元素,不仅陆地上的天然元素在海水中几乎都存在,而且有17种元素在陆地上很稀少)(2)人造元素和放射性元素①人造元素:以自然元素为基础,利用核反应的方法,通过用 粒子、氘核、质子或中子对原子核产生作用而人工制造出来的。
②放射性元素:元素周期表中元素符号是红色的是放射性元素,放射性元素对人体有害,但可以用来检查和治疗一些疾病,如用“放疗”治癌症,用X射线检查肺部。
(3)元素的分类:按元素的性质来分,元素可分为金属元素、非金属元素和稀有气体元素,其中金属元素有80多种,占全部元素的4/5。
[说明]通过元素的中文名称可对元素进行简单的分类。
一般有“气”字头(表示单质在常温下是气体),“氵”字旁(表示单质在常温下为液体),“石”字旁(表示单质在常温下为固态)的元素属于非金属元素,而有“钅”字旁的元素属于金属元素(汞也为金属元素)。
二十、单质与化合物概念的区别和联系单质化合物宏观组成同种元素不同种元素微观构成同种原子或同种原子构成的同种分子由不同种原子构成的同种分子化学性质不能发生分解反应一定条件下发生分解反应联系均属于纯净物。
单质发生化合反应可生成化合物,化合物发生分解反应可生成单质二十一、描述物质组成的方法与规律物质、元素、分子、原子之间的关系可用图表示。
元素是宏观概念,只有种类之分,没有数量之别。
在讨论物质的组成时,应该用“……由某元素组成”来描述,其中只涉及种类而没有数量多少的含义。
原子、分子、离子是微观的概念,当讨论物质的微观结构时,就应该用原子(或分子、离子)来描述,不仅要讲种类而且要讲个数。
故在讨论物质的组成和结构时,应注意规范地运用这些概念,在具体描述过程中,一般是元素与“组成”匹配,而分子、原子与“构成”匹配。
现举例如下:(1) 由分子构成的物质,有三种说法(以二氧化碳为例):①二氧化碳是由氧元素和碳元素组成的;②二氧化碳是由二氧化碳分子构成的;③每个二氧化碳分子是由2个氧原子和1个碳原子构成的。
(2) 由原子(或离子)直接构成的物质(如汞、食盐),有两种说法:①汞是由汞元素组成的,食盐是由钠元素和氯元素组成的;②汞是由汞原子构成的,食盐是由钠离子和氯离子构成的。
二十二、元素符号及其表示的意义元素符号是表示元素的一种专用符号,国际上采用元素拉丁文名称的第一个字母大写来表示。
当两种元素的第一个大写字母相同时,写上该元素名称的第二个字母(小写)以示区别。
如:Ne (氖)、Na (钠);Mg (镁)、Mn (锰);Cu (铜)、Ca (钙)、Co (钴)。
元素符号表示的意义: (1) 表示一种元素;(2) 表示这种元素的一个原子;(3) 若是由原子直接构成的物质,则表示这种物质。
如:⎩⎨⎧表示一个氢原子。
表示氢元素;H ⎪⎩⎪⎨⎧表示碳这种物质。
表示一个碳原子;表示碳元素;C 二十三、元素周期表根据元素的原子结构和性质,把现在已知的110多种元素按原子序数(核电荷数)科学有序地排列起来,得到的表叫做元素周期表。
(1) 在元素周期表中,每一种元素均占据一格。
对于每一格,均包含元素的原子序数(核电荷数)、元素符号、元素名称、相对原子质量等内容。
此外,在周期表中还用不同的颜色对金属元素、非金属元素做了分区。