四合一气体检测仪安全使用方法-设备管理部参考文档
- 格式:ppt
- 大小:1.54 MB
- 文档页数:10
新宇宙四合一气体检测仪说明书新宇宙四合一气体检测仪说明书第一章:产品介绍1.1 产品概述新宇宙四合一气体检测仪是一款基于先进传感器技术的便携式气体检测设备。
该设备能够同时检测并监测空气中的四种重要气体成分:一氧化碳、二氧化碳、氧气和可燃气体。
它是工业、室内空气质量检测和安全防护领域的理想选择。
1.2 主要特点1)便携式设计,方便携带和操作。
2)高精度传感器,可靠性强。
3)支持同时监测四种气体成分。
4)配备大屏幕显示器,直观展示检测结果。
5)可编程报警功能,能够及时警示危险情况。
6)可通过数据线连接电脑或打印机,导出检测数据。
7)长续航时间,可持续工作超过8小时。
1.3 适用范围新宇宙四合一气体检测仪广泛适用于以下场景:1)工业生产现场,如化工厂、石油炼制厂等。
2)室内空气质量检测,如办公室、商场、酒店等公共场所。
3)安全防护领域,如消防员作业现场、隧道巡检等。
4)医疗行业,如手术室、实验室等。
第二章:产品结构及参数2.1 产品结构新宇宙四合一气体检测仪主要由以下组成部分构成:1)外壳:采用工程塑料制成,具有抗压、防水、防腐等性能。
2)显示屏:采用高清液晶显示屏,直观展示检测结果。
3)按键:设有多个功能按键,方便用户操作。
4)传感器:通过传感器检测气体成分,具有高精度和可靠性。
5)电池:设有可充电电池,长续航时间。
6)数据接口:可通过数据线连接电脑或打印机,导出检测数据。
2.2 主要参数1)检测气体:一氧化碳(CO)、二氧化碳(CO2)、氧气(O2)、可燃气体(LEL)2)检测原理:传感器检测和分析原理3)测量范围:- 一氧化碳:0-1000ppm- 二氧化碳:0-5000ppm- 氧气:0-25%- 可燃气体:0-100%LEL4)分辨率:- 一氧化碳:1ppm- 二氧化碳:1ppm- 氧气:0.1%- 可燃气体:1%LEL5)精度:- 一氧化碳:±5%FS- 二氧化碳:±3%FS- 氧气:±2%FS- 可燃气体:±2%LEL6)工作原理温度:-20℃~50℃7)工作湿度:20%~90%RH(无结露)8)电源:内置可充电锂电池9)续航时间:≥8小时(连续工作)10)外观尺寸:150mm×80mm×30mm11)重量:约300g第三章:使用方法3.1 准备工作1)打开检测仪,确保电量充足。
便携式四合一气体检测仪(气体检测报警器)使用说明书Operatiom Manual目录1、概述2、结构特征3、技术特性4、功能与操作5、菜单操作6、使用注意事项7、常见故障及其解决方法8、储存9、配件及其它10、附表一、概述本便携式气体检测仪(以下简称检测仪)采用了最先进的大规模集成电路技术,国际标准智能化技术水准设计技术及专有数字模拟混合通讯技术而设计的完全智能化的气体检测仪。
检测仪采用自然扩散方式检测气体,敏感元件采用优质气体传感器,具有极好的灵敏度和出色的重复性,使用和维护方便,极大的满足了工业现场安全监测对设备可靠性的要求,外壳采用高强度工程塑料,强度高、手感好、并且防水、防尘、防爆。
本检测仪广泛应用于石油、化工、环保、冶金、炼化、燃气输配、生化医药、农业等行业。
1.1本产品设计、制造、检定遵守以下国家标准:GB3836.1-2010《爆炸性环境第1部分:设备通用要求》GB3836.4-2010《爆炸性环境第4部分:由本质安全型“i”保护的设备》GB15322.3-2003《便携式可燃气体探测器第3部分:测量范围为(0~100)%LEL的便携式可燃气体探测器》JJG693-2011《可燃气体检测报警器的检定均规程》JJG365-2008电化学氧测定仪检定规程JJG695-2003硫化氢气体检测仪检定规程JJG915-2008一氧化碳检测报警器检定规程二、结构特征及工作原理2.1结构功能对照表2.2检测仪结构:主要由壳体、线路板、电池、显示屏、传感器、充电器等部件组成2.3工作原理:电化学式和催化燃烧式三、技术特性常规气体检测范围:气体种类量程低报警点高报警点分辨率EX (0~100)%LEL 25%LEL 50%LEL 1%LEL H2S (0~100)PPM 10PPM 20PPM 1PPM CO (0~1000)PPM 50PPM 200PPM 1PPM O2(0~30)%VOL19.5%VOL23.5%VOL0.1%VOL其他组合气体请联系公司显示误差:±5%FS(可燃)、±10%(一氧化碳)、±5μmol/mol(硫化氢)响应时间:T<30s指示方式:LCD显示实时数据及系统状态56388412发光二极管、声音、振动指示报警、故障及欠压工作环境:温度-20℃~50℃;湿度<95%RH(无结露)工作电压:DC3.7V(锂电池容量2000mAh)防爆标志:Ex ib IIB T3Gb 充电时间:6h~8h 待机时间:大于8小时传感器寿命2年尺寸:130*65*45(mm)重量:0.5kg 四、功能与操作4.1开机自检及预热过程探测器在关机状态下,按下中键约3秒,伴随两声“滴滴”,探测器显示屏的背光点亮,此时探测器由关机进入开机状态,同时屏幕显示欢迎界面。
四合一气体检测仪使用说明一、使用前须知1.产品技术参数2.产品简介本仪器是一款便携式多气体检测仪,它能同时连续检测4种气体:O2,LEL(可燃气体),CO,H2S。
每种气体浓度读数都会显示在液晶显示屏上。
仪器提供用户可自行设置的低浓度/高浓度报警,及STEL/TWA报警功能。
当检测结果超出预先设置的报警设定值,仪器便以声、光及振动报警提醒用户。
3.仪器整机视图传感器窗口AS8930采样泵连接点液晶显示屏向下按键向上按键光报警充电接口开机/关机按键确认按键声报警二、操作说明1.仪器操作———————————————————————————————————————————————开机蜂鸣并伴有振动,液晶显示屏上所有的图标和字段都将点亮,接着屏幕将显示仪器软件版本。
之后,仪器进入18秒钟的倒计时,当倒计时完成后,仪器进入常规的气体读数模式。
关机持续3秒,待仪器3次蜂鸣后即可关机。
背光灯2.气体读数模式开机后进入气体读数模式,将开始对全部四种气体(O2,LEL,CO,H2S)度报警设定值(包括STEL/TWA报警设定值),仪器就会发出报警。
在报警状态下,仪器按一定频率就会发出低频蜂鸣(低浓度报警),高频蜂鸣(高浓度报警),光报警以及振动报警。
当气体浓度低于报警设定值时,仪器将返回键进入另外4个模式。
3.峰值显示模式可前进至峰值显示模式。
在此模式下,屏幕将显示有毒气体和可燃气体传感器所测得的峰值气体浓度读数,氧气传感器测得4.TWA读数观察模式]键3次,仪器进入TWA读数观察模式,在该模式下,屏幕上出现[ TWA ]字符以及两个有毒气体传感器测得的TWA(时间平均暴露量极限)数值。
TWA值在每次仪器断开电源后将重新设置,而该时间基———————————————————————————————————————————————准设定为8小时。
TWA只对有毒气体有效,若仪器为无毒气体传感器,该项将不显示。
5.STEL读数观察模式在气体读数模式下,按[]键4次,仪器进入STEL读数观察模式,在该模式下屏幕上出现[ STEL ]字符以及两个有毒气体传感器测得的STEL数值这两个有毒气体传感器的STEL(短期暴露极限)在每次仪器断开电源后将重新设置,而STEL时间基准设定为15分钟。
四合一气体检测仪安全使用方法设备管理部1. 气体检测仪的概述四合一气体检测仪是一种高效、精准的气体检测设备,可用于检测多种有害气体,如一氧化碳、可燃气体、氧气和硫化氢等。
其主要应用于工业生产、化工、矿山、建筑等领域中的气体检测作业。
使用气体检测仪能够有效地保障工作人员的生命安全,预防事故的发生,减少损失和风险。
2. 气体检测仪的使用方法在使用气体检测仪前,请严格按照以下步骤进行操作:1.检查气体检测仪是否正常,包括电池电量和是否处于校准状态。
2.将气体检测仪打开,并对其进行自检,以确保设备正常工作。
3.检查环境压力和温度是否在设备工作范围内。
4.将气体检测仪靠近被测气体,进行气体检测。
5.在检测过程中需要注意气体检测仪的指示灯,根据指示灯颜色和信号音判断被测气体浓度是否超标。
6.在完成检测后,将气体检测仪关机,并注意对设备进行保养和维护。
3. 气体检测仪的维护为了保证气体检测仪的性能和稳定性,需要进行日常的维护和检查:1.定期检查气体检测仪的传感器和滤网,保证其清洁和无污染。
2.根据厂家要求进行校准,确保其检测精度和可靠性。
3.定期更换电池,保证设备正常工作。
4.经常对设备进行保养和维护,定期检查电路和外壳,确保其安全可靠。
4. 气体检测仪的注意事项在使用气体检测仪时,需注意以下几点:1.检测之前需要对设备进行自检,确保设备正常工作。
2.要注意外部环境的温度和压力,以确保设备正常工作。
3.在检测过程中,要避免将设备浸泡在水或其他液体中。
4.检测过程中不要使用钢丝等尖锐器具碰撞设备,以免造成设备的损坏或短路。
5.在进行校准时,需严格按照相关标准进行操作,并注意安全防护。
6.处理气体浓度超标时,需要采取相应措施,如疏散人员,适当处理或处理有害气体。
4合1气体检测仪使用方法
仪器的使用方法如下:
1. 首先,确保仪器已经正确连接电源,并且正常启动。
检查仪器的显示屏是否亮起,并显示出相应的指示信息。
2. 检查仪器的传感器是否正常,需要确保传感器已经正确安装在仪器上,并且没有松动或损坏的情况。
如果有损坏的传感器,需要更换后再进行操作。
3. 对于气体检测仪的四个不同功能,需要按照具体的需求选择相应的检测模式。
例如,如果需要检测可燃气体,应选择相应的可燃气体检测模式。
如果需要检测有害气体,应选择相应的有害气体检测模式。
4. 根据具体的使用环境,调整仪器的灵敏度。
通过调整灵敏度,可以使仪器对待测气体的检测范围进行调整。
注意,在调整灵敏度时需要根据所需的检测结果进行合理的调整。
5. 将仪器靠近待测气体源或者将气体源靠近仪器的传感器位置,待仪器检测到气体后会自动显示出浓度值或者发出警报。
需要注意的是,为了确保测量结果的准确性,应尽量将仪器靠近气体源,确保传感器充分暴露在大气环境中。
6. 在使用结束后,将仪器关闭并拔掉电源。
需要注意的是,为了延长仪器的使用寿命,应注意正确存放仪器,避免受到高温、湿度等影响。
希望以上使用方法可以帮助您正确操作4合1气体检测仪。
四合一气体检测仪的使用是怎样的呢如果你需要在工作环境中检测气体的浓度,可能会用到四合一气体检测仪。
四合一气体检测仪可以检测四种主要气体的浓度:氧气、二氧化碳、一氧化碳和可燃气体。
这些气体有时可以在工作环境中出现,因此使用四合一气体检测仪可以确保安全。
那么,四合一气体检测仪的使用是怎样的呢?下面就来介绍具体的使用步骤和注意事项。
步骤一:通电和预热使用四合一气体检测仪之前,你需要将其开机,并进行预热。
插入电源适配器,然后按下电源键,设备就可以开机。
通常这个设备需要几分钟的预热时间,所以在使用之前你需要确保它已经完成预热。
当屏幕上显示当前气体检测仪正在进行预热时,请耐心等待,不要进行其他操作或检查。
步骤二:选择检测模式和气体类型选择适当的检测模式和气体类型是使用四合一气体检测仪的关键。
你需要在设备上选择检测模式和气体类型。
一些气体检测仪可以同时检测多种气体类型。
根据你的工作需要选择适当的检测模式和气体类型。
步骤三:校准仪器在使用四合一气体检测仪之前,你需要对它进行校准。
你可以通过使用校准气体进行自动或手动校准。
在手动校准之前,请确保你已经了解了检测仪校准的正确步骤。
在自动校准模式下,设备将在极短时间内对检测仪进行校准。
在手动校准时,应使用标准气体,并根据设备的用户手册按照精确的步骤进行校准。
步骤四:检测气体浓度使用四合一气体检测仪可以检测四种主要气体的浓度:氧气、二氧化碳、一氧化碳和可燃气体。
当设备出现浓度警报时,处理危险情况并采取适当的措施。
请注意,在安全气体检测和使用第一次使用检测仪之前,请务必查看设备措施的技术说明,以确保在使用四合一气体检测仪时可以最大程度地保护工作场所、个人和供应链。
注意事项•确保设备已经预热,然后再开始检测。
•确保选择正确的检测模式和气体类型。
•在使用检测仪之前,确保它已校准。
•当工作环境中含有可燃气体、二氧化碳、氧气和一氧化碳时,请使用四合一气体检测仪进行检测并采取适当措施。
四合一气体检测仪使用方法
四合一气体检测仪通常可以检测氧气含量、可燃气体浓度、二氧化碳含量和有毒有害气体浓度。
具体的使用方法如下:
1.打开仪器电源并等待预热。
通常需要等待几分钟,待显示屏幕上的数据稳定后,仪器才可进行使用。
2.选择检测范围。
根据需要检测的气体类型和环境,选择相应的检测范围。
3.放入待检测区域。
将检测探头或传感器置于待检测的区域并等待几秒,仪器会自动采集数值并在显示屏上显示数值。
4.观察显示屏。
在数值显示的过程中,需要观察不同气体的值是否达到安全范围,并及时采取必要的措施,如报警等。
5.完成检测并关机。
检测完成后,需要将探头或传感器从检测区域取出,并关闭仪器电源。
需要注意的是,四合一气体检测仪是一种精密仪器,需要受过专业培训后方可使用。
操作前应详细阅读仪器操作说明书,了解仪器各项功能及注意事项,以确保正确使用,避免发生意外。
同时,在使用过程中也要注意仪器的维护保养,
如及时更换传感器,保持探头清洁等,以保证仪器检测数据的准确性和工作寿命。
四合一气体检测仪使用说明一、产品概述四合一气体检测仪是一种测量环境中有害气体浓度的仪器。
它可以同时检测并显示环境中的氧气(O2)、可燃气体(LEL)、二氧化硫(SO2)和一氧化碳(CO)的浓度。
该仪器适用于工业生产、矿井、环境监测、有毒气体泄漏响应等场合。
二、仪器部件及功能1.仪器外壳:为仪器提供防尘、防水、耐腐蚀的保护;2.显示屏:用于显示测量结果;3.开/关按钮:用于启动和关闭仪器;4.校准按钮:用于仪器校准;5.报警指示灯:用于指示气体浓度超过设定的报警阈值;6.充电接口:用于连接电源适配器进行充电;7.传感器接口:用于连接传感器模块;8.手柄:方便携带和操作仪器。
三、使用准备1.将四合一气体检测仪连接到电源适配器进行充电,直至电池充满;2.打开充电接口上的盖子,插入电源适配器;3.仪器充电完成后,断开充电器;4.将传感器模块插入传感器接口,并轻轻旋转至固定位置。
四、仪器校准1.液晶屏显示校准菜单,按下校准按钮进入校准模式;2.选择需要校准的气体类型,按下校准按钮确认;3.进入校准过程后,仪器会自动显示所需要的校准气体浓度;4.使用校准气体进行校准时,将校准气体接入仪器的气管,并等待测量结果稳定;5.当显示屏上的测量结果稳定后,按下校准按钮,确认校准完成。
五、仪器使用1.打开仪器开关,仪器开始工作;2.仪器启动后,显示屏上将显示当前环境中的氧气、可燃气体、二氧化硫和一氧化碳的浓度;3.如需设置报警阈值,按下设置按钮进入设置模式,选择相应的报警阈值,按下确认按钮进行保存;4.当有害气体浓度超过设定的报警阈值时,仪器报警指示灯将亮起,并发出声音警示;5.仪器使用完毕后,关闭仪器开关。
六、注意事项1.仪器在使用前应进行校准,以保证测量结果的准确性;2.仪器应保持干燥,避免日晒雨淋;3.如长时间不使用仪器,请将电量放至低电量状态,以延长电池寿命;4.使用过程中,应注意仪器的工作环境,避免高温、油污等影响仪器使用;七、维护保养1.使用后,请清洁仪器外壳,并存放在干燥通风处;2.不要将仪器摔落或强烈震动;3.定期检查传感器接口是否有松动,并适时更换传感器模块;4.如仪器长时间不使用,请将其置于防潮、防尘的保护袋中。
四合一气体检测仪使用方法四合一气体检测仪是一种用于检测空气中氧气(O2)、可燃气体(LEL)、二氧化硫(SO2)和一氧化碳(CO)等气体含量的仪器。
它广泛应用于工业生产、危险品运输、安全管理等领域。
下面是使用四合一气体检测仪的详细步骤。
步骤一:准备工作首先,确保仪器已经充电,并具备足够的电量。
检查传感器是否正常,如有损坏或不正常情况应立即更换传感器。
检查天线是否安装牢固,以避免灰尘和水分进入仪器。
步骤二:开机启动将四合一气体检测仪连至稳定的支架上。
按下电源开关,进入到仪器的主界面。
根据仪器的型号和操作系统,界面可能各有不同,但通常会显示各项气体的浓度、时间、日期等信息。
步骤三:设置功能进入设置界面,按照需要设置报警阈值。
根据不同的环境和要求,设定好上下限的浓度值,一旦浓度超过设定值,仪器将会发出声光报警。
此外,还可以进行其他设置,如显示方式、时间设置等。
步骤四:预热时间步骤五:校准仪器校准是确保四合一气体检测仪准确无误的重要步骤。
校准前应将仪器放在干净的空气中,以便清除残余气体。
根据仪器说明,依次选择校准气体。
将校准气体接入仪器,待仪器稳定后按下校准按钮,直至显示值稳定。
重复以上步骤校准其他气体。
步骤六:测量气体浓度点击仪器主界面上的测量按钮,仪器将开始测量周围环境中各种气体的浓度值。
在测量过程中,应注意自己的安全,保持基础防护措施。
仪器将持续监测气体浓度并显示在屏幕上。
步骤七:处理异常情况如果检测到浓度超过设定的报警阈值时,四合一气体检测仪将会发出声光报警。
此时应迅速采取措施,确保自己和他人的安全。
可以通过开启通风设备、离开危险区域、佩戴防护装备等方式来处理异常情况。
步骤八:关机与清洁使用完四合一气体检测仪后,应及时关机。
在关机前,可以对仪器进行简单的清洁,例如用干净的布擦拭仪器表面,以去除污渍和灰尘。
然后,将仪器存放在干燥通风的地方,以防止损坏。
使用四合一气体检测仪还需要了解一些常用的注意事项。
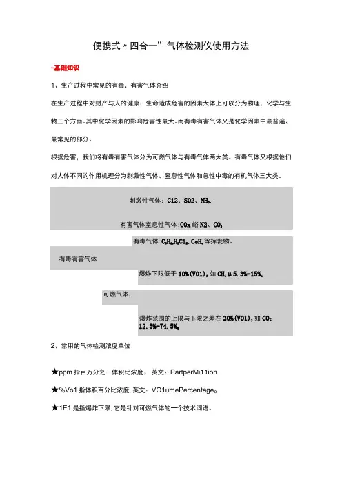
便携式〃四合一”气体检测仪使用方法-基础知识1、生产过程中常见的有毒、有害气体介绍在生产过程中对财产与人的健康、生命造成危害的因素大体上可以分为物理、化学与生物三个方面。
其中化学因素的影响危害性最大。
而有毒有害气体又是化学因素中最普遍、最常见的部分。
根据危害,我们将有毒有害气体分为可燃气体与有毒气体两大类。
有毒气体又根据他们对人体不同的作用机理分为刺激性气体、窒息性气体和急性中毒的有机气体三大类。
2、常用的气体检测浓度单位★ppm指百万分之一体积比浓度,英文:PartperMi11ion★%Vo1指体积百分比浓度,英文:VO1umePercentage o★1E1是指爆炸下限,它是针对可燃气体的一个技术词语。
可燃气体在空气中遇明火种爆炸的最低浓度,称为爆炸下限一简称"1E1"。
英文:1owerExp1osion1imited o空气中可燃气体浓度达到其爆炸下限值时,我们称这个场所可燃气环境爆炸危险度为百分之百,即100%1E1.如果可燃气体含量只达到其爆炸下限的百分之十,我们称这个场所此时的可燃气环境爆炸危险度为1O%1E1;对环境空气中可燃气的监测,常常直接给出可燃气环境危险度,即该可燃气在空气中的含量与其爆炸下限的百分比来表示:[%1E1];所以,这种监测有时也被称作"测爆〃,所用的监测仪器也称"测爆仪〃。
具体指标如下:若使用测爆仪时,被测对象的可燃气体浓度≤爆炸下限20%(体积比、下同);若使用其他化学分析手段时,当被测气体或蒸气的爆炸下限≥10%时,其浓度应小于1%;当爆炸下限小于10%、≥4%时,其浓度应小于0.5%;当爆炸下限小于4%、≥1%时,其浓度应小于0.2%。
若有两种以上的混合可燃气体,应以爆炸下限低者为准。
IPPm=I/1,000,000密闭空间,如果将1立方米看作一个密闭空间,则1立方厘米就是IPPm。
ppm是极微小的体积单位,一般用在可燃气微小泄漏及有毒气体泄漏检测。
四合一气体分析仪安全操作及保养规程1. 前言四合一气体分析仪是一种广泛应用于工业、环保、消防和安全生产等领域的检测仪器,能够对空气中的氧气、二氧化碳、二氧化硫和一氧化碳等气体进行测量和分析。
在使用过程中,为了确保个人安全、设备正常运行,必须遵守以下安全操作及保养规程。
2. 安全操作规程2.1 空气检测在对空气中的气体进行检测时,必须先检测空气本身是否存在危险。
在对空气进行检测前,应打开窗户或门,让空气流通一段时间,以确保检测得到的数据准确可靠。
同时,应注意观察仪器的显示屏,确保检测时气体浓度不超过设定的安全值。
2.2 防止气体泄漏在使用四合一气体分析仪时,应防止气体泄漏,以免造成安全事故。
在进行检测前,应检查仪器的管路、接口是否密封,同时应确保气瓶的存放安全可靠,气体瓶应在固定的架子上垂直放置,以免气瓶倾斜或摇晃而导致气瓶爆炸。
2.3 正确使用仪器在使用四合一气体分析仪时,必须操作正确,切勿擅自更改参数。
在检测过程中,应始终重视警报和报警信息,并及时采取措施,以免造成安全事故。
同时,在使用过程中应严格按照说明书操作,避免误操作和不当使用。
2.4 适当保护仪器在使用四合一气体分析仪时,应保证仪器的安全可靠。
在使用过程中,应避免严重碰撞、震动等情况,以免影响仪器精度和寿命。
同时,应注意保持仪器干燥、清洁,避免灰尘和杂物进入仪器内部。
3. 保养规程3.1 定期维护四合一气体分析仪应定期进行维护。
建议每年对仪器进行一次全面维护,清洗仪器内部和接口,更换旧的管路和留样瓶,并对仪器的电路板进行检查,以确保仪器性能和精度。
3.2 管路清洗在使用四合一气体分析仪时,仪器的管路容易受到空气中的灰尘、污染物等的影响,造成管路污染和管路中气体浓度的变化。
为了避免此类影响,应定期对仪器的管路进行清洗,建议至少每半年进行一次清洗,并更换管路。
3.3 购买原厂配件在进行维护和更换配件时,应选用原厂配件。
原厂配件具有更好的兼容性和相应的质量保证,能够保证仪器的性能和精度。
便携式四合一气体检测仪操作规程一、安全操作须知1.操作人员必须穿着符合安全要求的防护服装、帽子、手套和安全鞋。
2.在使用气体检测仪前,检查仪器是否完好无损,传感器是否正常,电量是否充足。
3.在操作过程中,要保持仪器远离易燃易爆物和酸碱等腐蚀性物质。
二、气体检测仪的启动和校准1.气体检测仪启动前,先按下开机键,等待数秒钟,直到屏幕显示开始进行校准。
2.在校准前,确保检测仪的传感器和屏幕都清洁无污染。
3.检测仪校准时,应按照仪器使用说明书的要求进行操作。
三、气体检测仪的测量操作1.确定待检测区域内是否有可燃气体、有毒气体以及氧气浓度等问题,设置仪器的测量范围和报警阈值。
2.将气体检测仪放在待测区域内,保持仪器与待测区域的距离20-30厘米,然后按下启动键进行测量。
3.在测量过程中,仪器将实时显示测量结果,如发现异常,请立即采取应急措施并报告相关人员。
4.测量结束后,将仪器置于安全位置,关闭电源开关,并进行数据备份。
四、维护与保养1.定期对检测仪进行维护与保养,包括清洗和校准传感器,检查电池和电源线是否正常,保持仪器良好运行状态。
2.每次使用后,应将仪器存放在干燥通风的地方,避免阳光直射和高温环境。
3.根据仪器使用说明书要求,定期更换传感器和滤网等易损耗部件。
五、事故处理1.如果在使用过程中出现故障或异常情况,应立即停止使用,并及时报告相关人员。
2.对于发生泄漏、放火等事故,应立即采取相应的安全措施,并迅速撤离人员至安全区域。
六、操作注意事项1.严禁在不熟悉仪器操作规程和安全注意事项的情况下进行操作。
2.在使用过程中,严禁碰触仪器的传感器和探头,以免影响测量结果和损坏仪器。
3.在操作过程中,严禁随便拔掉电源线或更换电池,以免发生意外事故。
4.在操作中,严禁将仪器置于易爆环境或靠近火源。
5.操作过程中,如发现屏幕显示异常、声音异常或其他故障,请立即停止使用,并报告维修人员。
以上是便携式四合一气体检测仪的操作规程,使用者在使用仪器时务必严格按照规程操作,确保仪器的正常运行和人员的安全。
四合一气体检测仪的使用方法四合一气体检测仪是一种用于检测环境中气体浓度的仪器,可以同时检测氧气、可燃气体、二氧化硫和一氧化碳的浓度。
它在工业生产、环境监测、安全生产等领域有着广泛的应用。
正确的使用方法不仅可以保证检测结果的准确性,还可以保障使用者的安全。
下面将介绍四合一气体检测仪的使用方法。
1. 准备工作。
在使用四合一气体检测仪之前,首先需要进行一些准备工作。
确保设备已经充电或安装好电池,并且处于正常工作状态。
检查仪器的传感器是否干净,没有被污物覆盖,以免影响检测结果。
另外,还需要准备好相关的防护设备,如手套、口罩等,以防意外发生。
2. 打开仪器。
将四合一气体检测仪放置在平稳的地面上,按下电源开关,等待仪器自检完成。
在自检过程中,不要进行其他操作,以免影响仪器的正常工作。
待仪器显示屏上出现正常工作界面后,即可进行下一步操作。
3. 进行气体检测。
选择需要检测的气体类型,并根据需要进行相关设置。
将检测仪的探头放置在待测气体的位置,等待一定时间,直到仪器稳定显示出当前气体浓度的数值。
在进行气体检测时,需要注意保持仪器与待测气体的接触良好,以确保检测结果的准确性。
4. 记录和分析数据。
当检测仪显示出稳定的气体浓度数值后,可以进行数据的记录和分析。
记录下当前的气体浓度数值,并根据实际情况进行分析。
如果检测结果超出了安全范围,需要立即采取相应的措施,保障人员的安全。
5. 关闭仪器。
在使用完毕后,按下电源开关,将四合一气体检测仪关闭。
将仪器放置在干燥通风的地方,避免阳光直射或潮湿环境,以免影响仪器的使用寿命。
总结。
四合一气体检测仪的使用方法并不复杂,但需要严格按照操作步骤进行。
正确的使用方法不仅可以保证检测结果的准确性,还可以保障使用者的安全。
在使用过程中,需要注意仪器的维护保养,定期清洁和校准,以确保其长期稳定的工作。
希望本文能够帮助您正确、安全地使用四合一气体检测仪。
4合1气体检测仪使用方法气体检测仪是一种用于检测环境中气体浓度的仪器,它可以广泛应用于工业、化工、矿山、环保、消防等领域。
4合1气体检测仪是一种集氧气、可燃气体、二氧化硫和一氧化碳检测功能于一体的仪器,能够同时监测多种气体浓度,保障工作场所的安全。
下面将介绍4合1气体检测仪的使用方法,希望能够帮助大家正确、安全地使用这一仪器。
1. 准备工作。
在使用4合1气体检测仪之前,首先要做好准备工作。
首先,要确保气体检测仪已经充电并且电量充足,以确保在使用过程中不会因为电量不足而影响检测效果。
其次,要检查传感器是否正常,保证传感器的灵敏度和准确度。
最后,要检查仪器的外观是否完好,确保没有损坏或者漏气的情况。
2. 开机操作。
当准备工作完成后,就可以进行开机操作了。
首先,按下电源开关,等待仪器自检完成后,屏幕上会显示出当前环境中各种气体的浓度。
在此过程中,要确保仪器处于稳定的工作状态,避免因为外界干扰导致测量结果不准确。
3. 使用方法。
在正式使用4合1气体检测仪进行检测时,需要注意以下几点。
首先,要选择合适的检测模式,根据实际情况选择氧气、可燃气体、二氧化硫或一氧化碳的检测模式。
其次,要将仪器靠近待检测区域,等待一段时间以确保仪器稳定后进行检测。
在检测过程中,要注意观察仪器的显示屏,及时发现异常情况并采取相应的应对措施。
4. 结束操作。
当检测完成后,要及时关闭仪器,避免浪费电量和影响仪器寿命。
同时,要将仪器进行清洁和保养,确保下次使用时仪器处于良好的工作状态。
另外,要将检测数据进行记录和存档,以备日后查阅和分析。
5. 安全注意事项。
在使用4合1气体检测仪时,要注意以下安全事项。
首先,要定期对仪器进行维护和校准,确保仪器的准确度和可靠性。
其次,要避免将仪器暴露在高温、潮湿或者腐蚀性气体环境中,以免影响仪器的使用寿命。
最后,在使用过程中,要严格按照操作规程进行,避免因为操作不当而导致事故的发生。
总结。
4合1气体检测仪是一种非常重要的安全检测设备,正确的使用方法和注意事项能够有效地保障工作场所的安全。
四合一气体检测仪的使用方法四合一气体检测仪的使用方法介绍•四合一气体检测仪是一种多功能便携式检测设备,可用于检测空气中的有毒气体、可燃气体、氧气和二氧化碳的浓度。
•本文将详细介绍四合一气体检测仪的各种使用方法,帮助用户正确、安全地操作该设备。
准备工作•确保四合一气体检测仪已经充电或安装好新电池。
•确保四合一气体检测仪已校准并且处于工作状态。
•佩戴适当的个人防护装备(如手套、护目镜等)。
有毒气体检测方法1.打开气体检测仪的电源开关,待设备启动完成。
2.选择所需检测的有毒气体类型(如甲醛、苯等)。
3.将气体检测仪的探头靠近待测区域,确保探头与空气充分接触。
4.等待几秒钟,检测仪将显示当前检测区域内有毒气体的浓度。
可燃气体检测方法1.打开气体检测仪的电源开关,待设备启动完成。
2.选择所需检测的可燃气体类型(如天然气、甲烷等)。
3.将气体检测仪的探头靠近待测区域,确保探头与空气充分接触。
4.等待几秒钟,检测仪将显示当前检测区域内可燃气体的浓度。
氧气检测方法1.打开气体检测仪的电源开关,待设备启动完成。
2.将气体检测仪的探头靠近待测区域,确保探头与空气充分接触。
3.等待几秒钟,检测仪将显示当前检测区域内氧气的浓度。
二氧化碳检测方法1.打开气体检测仪的电源开关,待设备启动完成。
2.将气体检测仪的探头靠近待测区域,确保探头与空气充分接触。
3.等待几秒钟,检测仪将显示当前检测区域内二氧化碳的浓度。
注意事项•在使用四合一气体检测仪前,务必阅读并理解产品的操作手册。
•让其他人远离待测区域,以免干扰检测结果。
•如需保证测量准确性,定期对气体检测仪进行校准。
•若发现气体浓度超过安全范围,应及时采取相应的紧急措施,并与相关人员沟通。
注意:本文所述操作仅供参考,请根据您所使用的具体设备进行操作。
以上是四合一气体检测仪的使用方法的详细说明,希望能帮助读者正确、安全地使用该设备。
在使用过程中请务必注意安全,并按照操作手册进行操作。
四合一气体检测仪使用方法本操作以GasAlertMicroClip为例1、仪表简介1.1检测仪的示意图1.2部件示意图部件项目描述1 视觉报警LED灯2 液晶显示屏(LCD)3 听觉报警器4 按钮5 传感器6 充电接口7 鳄鱼夹1.3相应的参数:检测仪:1、2、3 或 4 -气体检测仪自动归零:是校准:自动背景光:报警条件(自动)和根据指令重新启动全功能自检:传感器、电路以及电池是否完好;声音/闪光警报传感器:插入式电化传感器(有毒气体和氧气);插入式催化型传感器(LEL)用户选项:调整STEL 周期(5 到15 分钟,1 分钟间隔);设置校准跨度范围和到期日;切换开/关;提示音;启动时自动执行氧气校准;启动时LEL、CO 和H2S 自动归零;锁定警报;“SAFE”显示功能(不显示气体浓度,除非读数发生变化);用于静默操作的静音模式;校准过期时强制校准;校准锁定(校准必须通过IR 调用);强制执行冲击测试;冲击测试提示;LCD 语言选择(英语、法语、德语、葡萄牙语和西班牙语);选择测量0-100% LEL(爆炸下限)或甲烷气体0-5.0% v/v ;禁用警报设置点(设为零则关闭);校准到期日(1 到365 天,设为零则关闭);提示音(启用后每隔10 秒响一次);启用/禁用个别传感器报警指示器:以声、光和振动警报清楚地告知报警级别可视警报:广角LED 闪光警报光柱LCD 显示探测到的气体和所处的报警级别声音警报:95+ 分贝可变脉冲声音警报,距离11.81 英寸/ 30 厘米(100 分贝典型)振动警报:在气体报警条件下或任何报警状态下发出振动警报其他:电量不足警报、超量程警报、多气体警报和传感器缺失警报警报级别:针对所有气体的瞬时低限警报;针对所有气体的瞬时高限警报;针对H2S、CO 的TWA(时间加权平均值)和STEL(短期曝露极限)警报;OL(超限警报)LCD:不间断的字母数字式气体读数和状态显示,可显示:探测到的气体:H2S、CO、O2、可燃气体(0-100% LEL 或0-5.0% 甲烷)气体浓度:不间断地同时显示当前气体的浓度(ppm、%LEL 或% v/v)STEL/TWA ppm:根据指令记录STEL 和TWA 浓度及显示信息峰值ppm 或%:根据指令记录和显示峰值气体浓度及显示信息报警设置点:启动时显示检测:全功能自检:启动时执行全功能自检电池:不间断供电通用规格:坚固的合成材料,带有连体的防震外罩工作温度:-4 到136 oF / -20 到58 oC温度代码:T4湿度:0% 到95% 相对湿度(非冷凝)EMI/RFI:符合EMC 导则89/336/EEC侵入性:IP66/67(预期)电池供电时间:长达12 小时(典型)规格:4.2 x 2.4 x 1.4 英寸/10.7 x 6.0 x 3.6 厘米重量:5.6 盎司/160 克事件记录:可记录并传输多达10 个气体报警事件事件信息:气体种类、峰值浓度(ppm 或%);警报持续时间(以分和秒计算);报警后经过的时间(以天、小时和分计算)、剩余电量、序列号、自检、累计警报时间数据记录器:可供用户下载的数据记录器数据记录仪:所有事件及情况采样率:出厂设置为间隔15 秒存储:16 小时;当写满后,最新的数据会覆盖最早的数据(回绕功能)担保:保修2 年(包括所有传感器)2、操作指南2.1显示项目项目描述1 警报状况2 传感器自动跨度调整3 气瓶4 气体标识5 电量指示6 静音模式7 数值8 传感器自动归零按钮功能说明•启动检测仪,按O•关闭检测仪,按住O直到OFF(关机)标识倒计时完成,LCD关闭。
四合一气体测试仪安全操作及保养规程四合一气体测试仪是一种用于检测环境中有毒有害气体浓度的设备。
正确使用并保养四合一气体测试仪,可以确保检测结果的准确性,并有效保障工作人员的生命安全。
安全操作规程1.操作前准备在使用四合一气体测试仪之前,应先了解所要检测的气体种类、常用浓度范围、检测方法及实施标准等相关信息,并根据要求配备好相应的探头、校准气体、电池等。
同时,还需保证仪器处于正常工作状态,电量充足、探头清洁、仪器无损等。
2.操作方式在操作时,应按照设备说明书中的说明进行,如下:•首先打开仪器,进行自检和校准;•然后选择所要检测的气体种类,并根据需要选择探头或对其进行更换;•待仪器进入测量状态后,将探头置于待测气体附近,待仪器稳定后,查看检测结果并记录。
3.操作注意事项在操作四合一气体测试仪时,也需要注意保护自身安全,如下:•佩戴好个人防护装备,如手套、防护服、安全带等;•不要将测试仪仪器互换哦并混用其他型号探头;•在检测过程中,不要将探头放入易燃、易爆物体中。
保养规程1.定期校准定期校准是确保四合一气体测试仪稳定、准确的前提。
不同型号、不同用途四合一气体测试仪的校准频率不同。
一般情况下,建议在每三个月至半年之间进行一次校准操作。
2.保养要求保养四合一气体测试仪是确保设备性能的正常运转的关键因素,如下:•在使用结束时,及时清洗、消毒和通风干燥,防止探头感应头污染和被损坏;•避免将仪器长时间处于高温、高湿度、强磁、强电等环境中;•定期更换仪器电池、滤网,以及维护仪器内部清洁。
总结四合一气体测试仪作为一种专业检测设备,在使用时需要严格按照说明操作,并且要认真且定期地进行校准和保养。
在使用过程中,要关注自身身体健康和安全,同时要在使用完成后,立刻进行清洗、消毒和维护工作。
只有这样,才能确保四合一气体测试仪的稳定、长效、准确和安全。