地产精装修管理案例
- 格式:doc
- 大小:24.83 MB
- 文档页数:47
第1篇一、案件背景近年来,随着我国经济的快速发展,房地产市场日益繁荣。
许多房地产开发商为了吸引消费者,推出了精装修房这一新型房屋销售模式。
然而,由于精装修房涉及多个环节,从设计、施工到材料采购等,一旦出现问题,往往引发消费者与开发商之间的纠纷。
本案便是一起因精装修房质量问题引发的纠纷案例。
二、案情简介原告李某于2019年购买了一套精装修房,房屋总价为200万元。
购房合同约定,开发商应在2019年12月31日前交付房屋。
在验收房屋过程中,李某发现房屋存在以下质量问题:1. 室内墙面多处裂缝,裂缝长度不等,最长可达20厘米;2. 沙发、餐桌、橱柜等家具出现变形,无法正常使用;3. 卫生间地面瓷砖松动,多处瓷砖脱落;4. 水电设施存在安全隐患,如插座松动、电线裸露等。
针对以上问题,李某与开发商多次协商,要求开发商进行整改。
然而,开发商以各种理由推脱,拒绝承担整改责任。
无奈之下,李某将开发商诉至法院,要求开发商承担修复房屋、赔偿损失等责任。
三、法院审理1. 开发商答辩开发商在答辩中辩称,房屋在交付前已经过质量检验,不存在质量问题。
李某提出的质量问题系使用不当或自然灾害等原因造成,与房屋本身无关。
同时,开发商还表示,李某在购房合同中已明确约定房屋交付后的维修责任由购房者承担,故不同意李某的诉讼请求。
2. 法院审理法院经审理认为,李某购买的房屋为精装修房,购房合同中明确约定了房屋交付标准。
根据《中华人民共和国合同法》第一百零九条规定:“当事人应当按照约定全面履行自己的义务。
”开发商作为出卖人,有义务确保房屋质量符合约定标准。
李某购买的房屋存在多处质量问题,已严重影响居住使用,开发商应承担相应的责任。
关于开发商提出的房屋质量问题系使用不当或自然灾害等原因造成的辩解,法院认为,房屋质量问题应当由开发商承担举证责任。
开发商未能提供充分证据证明李某提出的质量问题系使用不当或自然灾害等原因造成,故法院不予采信。
关于开发商提出的购房合同中已明确约定房屋交付后的维修责任由购房者承担的辩解,法院认为,购房合同中的约定不能免除开发商在房屋交付前应承担的质量保证责任。
探究房地产项目中精装修工程成本管理——以上海淡水湾花园工程为例摘要:近些年来,我国经济水平逐渐提升,房地产行业开始迈入了全新的阶段,而精装修工程也得到了越来越多的关注,基于此有必要对其成本管理展开研究。
本文以上海淡水湾花园工程为例,简略阐述了房地产项目中精装修工程成本管理的含义与意义,并从设计阶段、招投标、施工准备、施工阶段、以及结算阶段几个方面入手分析了精装修工程成本管理的途径。
关键词:房地产项目;精装修工程;成本管理;施工工艺;预算方案引言:现如今,精装修已成为房地产行业的必然发展趋势,但由于各种环境因素影响,房地产公司的利润在逐渐缩小,为了能使房地产公司的利润空间得到扩大,有必要加强对于将装修工程的成本控制管理,以此实现利益最大化,推动我国房地产行业整体的持续平稳发展。
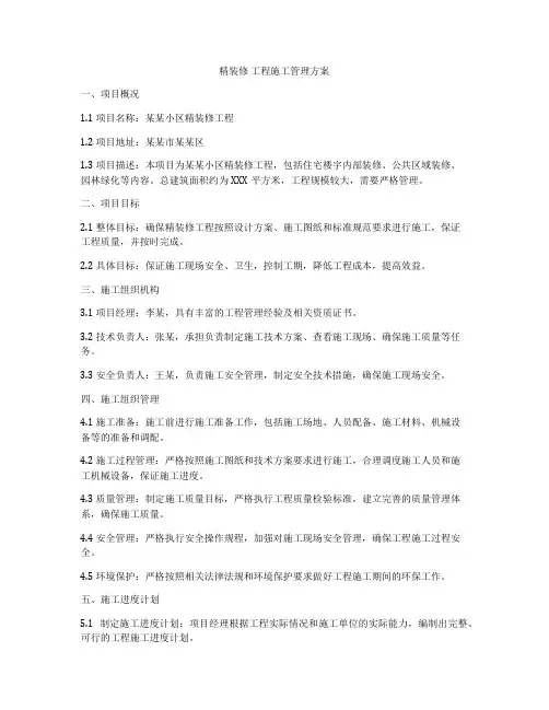
1房地产项目中精装修工程成本管理——以上海淡水湾花园工程为例1.1含义上海淡水湾花园工程属于中档项目,装修报价为2000元/m2,其总建筑面积为143470m2,精装修工程的主要内容包括厨房系统、卫浴系统、客厅以及主卧,如图1所示。
在该房地产项目的精装修工程中,成本控制管理包含着诸多内容,具体包括纠偏、控制、分析、决策以及核算等一系列的行为。
开展精装修工程的成本管理的目的便是能够将全体项目人员充分地动员起来,在确保工程效果以及工程质量的同时,强化精装修工程所设计到各个生产环节中的成本管理,以期通过最少的成本投入获取最高的经济效益。
图1 上海淡水湾花园精装修实例1.2意义房地产项目的精装修成本控制指的是管理费用、人工费用以及装修用材等整个精装修项目施工过程中所产生的开支以及消耗的资源。
尽可能在确保精装修的条件下,最大限度将相关费用维持在合理预算的范围之内,并在经过监督以及核算工作之后达成相应的成本目标,尽可能实现成本的降低,以此实现公司经济效益的提高。
对于项目投资来说,精装修工程的成本管理工作有着至关重要的影响,房地产项目具有一定的特殊性,其存在工程建设周期较长的特点,与此同时,其成本管理工作所涉及的内容便比较多,比较复杂。
精装修工程施工管理方案一、项目概况1.1 项目名称:某某小区精装修工程1.2 项目地址:某某市某某区1.3 项目描述:本项目为某某小区精装修工程,包括住宅楼宇内部装修、公共区域装修、园林绿化等内容。
总建筑面积约为XXX平方米,工程规模较大,需要严格管理。
二、项目目标2.1 整体目标:确保精装修工程按照设计方案、施工图纸和标准规范要求进行施工,保证工程质量,并按时完成。
2.2 具体目标:保证施工现场安全、卫生,控制工期,降低工程成本,提高效益。
三、施工组织机构3.1 项目经理:李某,具有丰富的工程管理经验及相关资质证书。
3.2 技术负责人:张某,承担负责制定施工技术方案、查看施工现场、确保施工质量等任务。
3.3 安全负责人:王某,负责施工安全管理,制定安全技术措施,确保施工现场安全。
四、施工组织管理4.1 施工准备:施工前进行施工准备工作,包括施工场地、人员配备、施工材料、机械设备等的准备和调配。
4.2 施工过程管理:严格按照施工图纸和技术方案要求进行施工,合理调度施工人员和施工机械设备,保证施工进度。
4.3 质量管理:制定施工质量目标,严格执行工程质量检验标准,建立完善的质量管理体系,确保施工质量。
4.4 安全管理:严格执行安全操作规程,加强对施工现场安全管理,确保工程施工过程安全。
4.5 环境保护:严格按照相关法律法规和环境保护要求做好工程施工期间的环保工作。
五、施工进度计划5.1 制定施工进度计划:项目经理根据工程实际情况和施工单位的实际能力,编制出完整、可行的工程施工进度计划。
5.2 施工进度监督与调整:对施工进度进行全程监督和调整,及时发现问题,采取措施解决,并保证工程按时完成。
六、设备管理6.1 采购设备:根据施工需要,进行设备和工具的采购,确保施工的顺利进行。
6.2 设备维护:确保施工设备和工具的正常运转,定期进行设备的维护和保养,延长设备的使用寿命。
6.3 设备管理:建立设备档案,对设备进行登记和管理,规范使用,防止损坏和浪费。
万科、中海、华润这样做精装修管控,不得不服!随着市场居住需求的不断提升与精装修政策力度加大,“非精装不买房”已然是大势所趋。
但相较之毛坯项目,精装修的管理难度成倍增长,要想做好精装修并非易事。
所以,如何在精装修大潮中做品质管控,成了众多开发商最为关注的重点。
本期我们就针对以下4点,结合标杆案例解读,来跟大家一起进行学习。
1、如何在土建阶段便开始前置施工,做好三边两线与同户型实测实量,有效减少返工项?2、在质量通病防治上,怎样才能通过精装修样板与重点工序来进行提前预控?3、精装修成品保护阶段,都有哪些关键要点要注意细节管理?4、怎样才能通过交付评估来形成质量管理闭环,把好品质大关?/一/把控第一步:土建阶段前置施工对于精装修施工来说,常用的是矩阵式集成管理,以工序排列,把所有问题集中透露到一起进行集成优化,即“问题集成”管理。
由N个“工序”组成,进而涉及到多个“过程”组成。
优势在于可以节约时间,返工、浪费较少。
从集成管理构架中可知,精装修管理中的五个“交圈”,实质上是精装修施工管理的“五要素”,而为了更好的进行过程管控,我们更要注意以下两个重点,做好前置工作:①在移交阶段要制定好土建移交精装修质量标准:依据土建总包合同、国家及地方相关规范和标准制定对精装修观感有影响的土建质量标准,主要指标有垂直度、平整度、阴阳角方正度、顶板极差、开间及进深尺寸、柜体镶嵌部位尺寸。
②土建阶段做好放线管理,重点是三边两线与同户型实测实量:为了控制观感与做好规模型精装品质,实测指标需要关注三边两线的工序与同户型尺寸偏差。
★三边两线在现场施工管理过程中,应始终保持设定明确可量化的标准来控制土建基面的尺寸精度,为装饰、装修工程材料的定尺加工、安装提供有效保证。
三边包括窗边、门边、线盒周边,两线则是踢脚线与阴阳角线。
比如线盒的放线:砼结构墙体内预埋线盒需要在关模板前采用标高控制线(塔吊标高控制线、建筑物标高控制线)、结构双控线(构件边线、控制线)做精确定位。
某地产精装修实操案例引言地产行业在如今的社会发展中扮演着重要的角色。
随着人们对生活品质追求的增加,精装修的地产项目越来越受到人们的欢迎。
本文将以某地产精装修实操案例为出发点,讲述该地产项目的精装修实施过程以及所取得的成果。
项目背景某地产项目位于城市中心地带,周边设施完善,交通便利,受到了众多购房者的关注和喜爱。
为了进一步提升项目的销售竞争力,开发商决定将部分单位进行精装修销售。
设计方案为了确保精装修能够符合购房者的需求和期望,开发商决定聘请具有丰富经验和专业能力的室内设计团队定制设计方案。
设计团队在收集购房者意见和需求的基础上,提出了创新且具有差异化的设计方案。
设计方案涵盖了空间布局、墙面装饰、地板材料、家具摆放等方面。
为了满足购房者对高品质生活的追求,设计团队采用了优质的装饰材料、独特的设计元素和现代化的家居设备。
他们还通过充分利用空间、灵活运用色彩和光线等手法,增强了室内空间的视觉效果和舒适感。
实施过程精装修实施过程主要包括招标、施工和验收等环节。
招标开发商在选择装修公司时,除了考察其实力和信誉度外,还增加了对施工工艺和装修质量的要求。
通过招标的方式,确保装修工程能够按照设计方案的要求进行,并达到预期的效果。
施工施工阶段是精装修实施的核心环节。
装修公司按照设计方案和合同要求,依次进行墙面处理、地板铺设、家具安装等工作。
在施工过程中,需要严格把控施工工艺、材料使用和施工质量,确保精装修项目能够按时、按质量要求完成。
验收在工程完工后,设计团队和开发商代表对装修项目进行验收。
他们主要检查工程质量、材料使用和设计效果是否符合合同要求和设计方案。
如果发现问题,装修公司需要进行整改,直至达到验收标准。
成果展示经过精心策划和实施,这个地产项目的精装修取得了显著成果。
首先,设计方案的个性化和创新性得到了购房者的认可和喜爱。
购房者对精装修的设计风格和品质给予了高度评价,提升了项目的市场竞争力。
其次,施工质量得到了有效控制。
第1篇一、案件背景随着我国城市化进程的加快,住宅小区的建设规模不断扩大,公摊面积与精装修成为住宅市场的热点话题。
近年来,因公摊面积和精装修引发的纠纷屡见不鲜。
本案例将以一起公摊精装修纠纷为切入点,分析相关法律问题,为类似案件提供参考。
二、案情简介原告甲某于2019年购买了某开发商开发的住宅小区一套房屋,合同约定房屋面积为100平方米,公摊面积为20平方米,精装修费用为每平方米3000元。
甲某在签订合同时,对公摊面积和精装修标准存在疑问,但开发商未提供详细说明。
甲某在入住后发现,实际公摊面积远超过合同约定的20平方米,且精装修质量与宣传不符。
甲某认为,开发商存在虚假宣传和欺诈行为,遂向法院提起诉讼,要求开发商退还公摊面积差价、赔偿精装修质量不合格的损失,并承担诉讼费用。
三、法院审理法院在审理过程中,主要围绕以下问题进行判决:1. 公摊面积是否符合约定?法院经审理查明,实际公摊面积为25平方米,超出合同约定5平方米。
法院认为,开发商未按照合同约定提供公摊面积,构成违约。
2. 精装修质量是否合格?法院委托专业机构对精装修质量进行鉴定,鉴定结果显示,精装修存在多处质量问题,如地板起翘、墙面开裂等。
法院认为,开发商提供的精装修质量不合格,构成违约。
3. 赔偿金额如何确定?针对公摊面积和精装修质量问题,法院判决如下:(1)开发商退还甲某公摊面积差价:5平方米×10000元/平方米=50000元。
(2)开发商赔偿甲某精装修质量不合格的损失:根据鉴定结果,赔偿甲某20000元。
(3)本案诉讼费用由开发商承担。
四、案例分析1. 公摊面积的法律规定根据《中华人民共和国物权法》第七十二条规定,建筑物专有部分面积和公摊面积,应当以测绘机构的测绘结果为准。
开发商在销售房屋时,应当如实向消费者提供公摊面积信息。
2. 精装修的法律规定根据《中华人民共和国合同法》第一百零三条规定,当事人应当按照约定履行自己的义务。
开发商在销售房屋时,应当保证房屋质量符合合同约定。
44㊀|R E A LE S T A T EG U I D E精装修别墅设计管理流程及实例分析邵俊炜㊀(上海紫竹半岛地产有限公司㊀上海㊀200241)[摘㊀要]㊀本文以余山晶园精装别墅为例,从设计管理的流程中发现的问题为切入点,找到相应的解决措施;分析房地产精装别墅在设计管理过程中优化路径,探讨精装别墅设计管理的难点㊁要点和价值所在,希望能够为相关企业提供参考,以扩大精装别墅这一类住宅的受众面.[关键词]㊀精装别墅;设计管理;分析[中图分类号]T U 986㊀㊀㊀[文献标识码]A ㊀㊀㊀㊀[文章编号]1009-4563(2023)10-044-03引言近年来,我国经济持续增长,房地产产业不断发展,民众对居住环境和生活方式有了更高的要求,体现在住宅方面,包括购置改善型大面积住宅(大平层公寓)㊁独栋或联排别墅等.大众日益提高的审美和物质需求,使开发商的精装住宅有了更为广阔的市场.别墅作为一种高端住宅,不乏众多高端客户的追求.常规别墅一般均以毛坯交付,业主购买后根据喜好自行进行设计及施工,在此过程中,由于设计的专业性限制,往往会出现最终呈现的效果与方案效果图大相径庭,成本远超预算等状况.另外,后期施工单位施工质量的参差不齐,往往令项目变成了遗憾工程.基于这一背景,开发商精装别墅应运而生,通过更好的精装设计管理来实现集美学㊁功能㊁艺术于一身的精装产品.精装别墅不同于精装公寓项目,作为别墅住宅所面向的客户一般都是高净值客户,这类客户对于生活品质的追求会更高.别墅精装设计管理的前期难点在于较难准确拿捏此类客户需求,如何在平面功能和视觉效果上达到更好的效果;中期难点在于如何控制设计质量,如何控制项目成本,使项目利益最大化;后期如何控制项目落地,以保证达到最初设计效果.这些都是精装设计管理中需要解决和细化的问题.本文通过分析别墅精装设计管理流程并通过实例找到解决上述问题的方法.1㊀别墅精装设计管理的原则及流程1.1㊀设计管理原则在进行设计管理之初,明确设计原则便于开展后续的精装设计工作,也能为整个精装设计管理过程提供方向引导,简要来说,精装别墅设计主要包含以下几个原则.1.1.1㊀优先满足客户使用需求.住宅的实用性永远是第一位,其余的装修风格创新㊁装修设计优化位于其次,要优先保障建筑住宅居住环境的舒适性,满足客户改善型住房以及实际生活功能的需求.1.1.2㊀强化视觉效果.客户进入住宅后,第一感官印象极为重要,这就要求设计者在对住宅整体装修风格的把控上有一个清晰的认知,优化采光和色彩搭配,结合人群特点,选取合适的色彩风格,展现出优美的视觉效果.1.1.3㊀考虑到一定的经济性.作为精装别墅最终的目的还是要符合市场规律,严格控制精装成本保证开发商的实际利益也是设计管理的重要原则.1.2㊀设计管理流程及重点1.2.1㊀前期方案准备阶段㊀别墅的特点是面积大㊁功能多,所以做好空间功能配置和空间区域组合划分是精装设计前期的难点和重点,作为设计管理者本阶段的工作主要包括以下几个方面:(1)制定任务设计书.这部分设计管理主要是针对本次精装项目的定位和需求进行一个确定,结合装修项目的实际情况,因为别墅分层更多,结构更复杂,对应的使用用途也更多元,这就需要积极引导设计单位了解住宅设计框架和设想功能布局,从而因地制宜制定合理科学的设计任务书.(2)择优选择设计单位.经过前期准备,已经确定了大致的项目定位,功能设想,根据自身装修要求通过招投标的方式选择合适的设计单位,并在后续的设计过程中,积极引导设计单位以确保装修风格和整体效果达到要求.1.2.2㊀中期方案设计阶段㊀对于房地产公司而言,精装修过程中关键点就是尽可能降低成本造价,对成本控制目标作动态管理.在精装管理的中期阶段就是要做好施工前的准备工作.主要工作包括以下几个方面:(1)方案完成后及时与各专业工作人员协调工作,以确保方案的可实施性.方案设计阶段,对设计单位的方案文本(效果图文件)需仔细审查,考虑材料是否合理运用,各材料间的转换是否有收口问题,仔细询问方案阶段认为后期有实施难度的设计点,判断后期施工工艺是否能达到设计效果.(2)及时对成果进行审查和评价.分析设计成果的成本控制情况,如有明显不符合预算的设计要及时干预调整.要精细化分析方案与实际情况的契合程度,一旦发现问题要及时沟通和解决.(3)施工图纸的审查,考虑材料的合理运用,成本的精确控制.施工图设计阶段,施工图必须清晰㊁准确㊁完整,要求提供平面㊁天花㊁地面布置图及立面设计图,节点大样图,材料选型清单㊁灯具选型表,五金洁具配置表等文件,并提交成本部进行成本概算.如存在超限情况,会要求设计对方案进行优化.在这一阶段进行设计优化,如发现超标情况应及时与设计单位沟通调整设计方案,在保证设计效果的前提下,通过材料调整或工艺优化节省成本.1.2.3㊀后期方案完成落地阶段㊀购房者对别墅精装修的质量㊁装修细节要求越来越高,在后期方案落地施工阶段,精装设计管理需要应对一系列现场配合和管理工作,包括:设计交底㊁样板施工㊁工艺技术等.重点配合项目部各专业处理与设计相关的包括因土建施工容差等现场出现的技术问题,并参与施工过程中的定位放线㊁机电管线定位及标高确认等工作.作为设计管理者应实时关注项目进展,审核审查施工单位及各专业分包单位提供的深化设计图纸,而设计单位应作为此项工作辅助方,当部分图纸及工艺无法实现设计效果时,应当要求设计单位补充优化设计方案,如有重大修改需同步调整效果图,设计管理者应全程跟踪并协助设计单位共同完成方案优化及修改工作.Copyright ©博看网. All Rights Reserved.R E A LE S T A T EG U I D E |45㊀2㊀某别墅项目精装设计管理实证研究2.1㊀建设背景上海佘山晶园别墅项目,位于上海市松江区佘山别墅区内,建筑面积从315㎡至485㎡,属于独栋别墅建筑,别墅从2017年起从对别墅市场需求的分析和对当时销售策略的综合考量,决定对剩余未售别墅实行精装交付.精装别墅推出后广受好评,销量也直线上升,成为上海佘山地区标杆住宅项目.本项目别墅设计时间较早,建造完工时间较长,别墅的空间布局随着当今家庭的需求,发现原有的布局不再满足,比如:有些卧室太大或太小,卫生间数量不够(无法满足一房一卫),缺少特定的功能区域来满足当下的生活方式等.为满足不同客户群体需求并确保后续项目进展顺利,在项目开始之初,就开始对整个项目的设计框架进行梳理和搭建,对项目的设计内容,方向,周期有明确计划;而别墅设计过程中复杂的材料体系及技术控制对成本控制和设计质量保障带来了不小的挑战.在项目进入施工阶段时如保证项目能按设计要求落地实施也是项目成功的前提之一.通过对整个设计管理流程中的要点难点进行细致分析,通过抓住别墅设计管理的重点来实现高品质的别墅精装项目.2.2㊀前期设计管理2.2.1㊀平面功能的规划㊀由于别墅住宅的自身的特点,别墅住宅功能的可变性可以说是千变万化,不同的生活方式造就不同的空间功能.本项目作为精装项目,在精装交付后所有功能就已确定,几乎无法再更改,所以如何做好平面布局,给客户耳目一新的感觉,变得非常重要.作为设计管理者,平面功能规划是设计任务的核心.通过搭建各楼层功能框架来确定各楼层大致功能,比如一楼为会客接待区,二楼为家庭休息区,地下室为娱乐休闲区.然后通过对别墅住宅人群的年龄,爱好,家庭成员等一系列数据的调研分析得出各区域主要功能布局.注重引导客户认识新的别墅生活方式,通过专业的功能规划满足大部分购房业主的基本居住需求.此外还需结合目标客户们的爱好,习惯量身定制一些休闲功能(例如茶室,影视厅,s pa 房等).除了功能划分外还需引导设计单位考虑好整体的流线分析,主人活动区域流线与阿姨工作流线需独立,以保证主人生活的私密性.另外优化别墅的垂直交通流线也是平面优化工作的内容之一.景观楼梯的位置,无障碍电梯的增设都是精装别墅中不可缺少的设计亮点(见图一).图1㊀别墅一层平面布置图(来源:项目组提供)2.2.2㊀选择合适的设计风格㊀作为精装饰别墅的设计风格首先应尽量避免多风格混搭,其次装饰设计风格应符合大众审美要求.一般以现代表现手法为主,风格可以结合当下最流行的风格为主,比如前几年美式别墅比较流行,那就以美式风格以现代的表现手法表达,法式风格也是一样如此,可结合近两年的流行风格设计相应风格套系,了解当下最流行的风格,如网红的莫兰迪配色以及咤寂风等也可让设计单位融入设计.在条件及成本允许的情况下可以推出2-3种不同风格供客户选择.在本项目实施过程中,作为设计管理者需要通过前期对别墅风格的大量调研,以及当下流行趋势进行一定的分析及判断.在此基础上本项目做了现代简约,现代美式,现代中式三种设计风格.设计风格是否符合大众的审美标准也是项目能否成功的重要因素之一.2.3㊀中期设计管理2.3.1㊀各专业的牵头协调工作㊀别墅精装设计管理中需要做好各专业的牵头协调工作.协调工作的难点在于别墅精装修设计过程中将会涉及各个专业以及领域的知识,例如本项目中,涉及外立面门窗调整,楼梯结构形式深化,局部梁位优化等建筑结构专业调整.而室内给排水调整,强弱电箱位置调整等一系列由精装设计而产生的机电专业的问题需要共同解决.作为设计管理者需在明确本专业设计意图前提下,协调各专业达到最终精装设计效果.例如作为别墅住宅最头疼的排水问题,作为精装设计管理者需要明确排水方式为同层排水或异层排水,在层高足够的前提下应提倡同层排水,这样能更好地解决隔音及后期管道漏水问题.在层高不足时应考虑楼下是否也为卫生间功能,同为卫生间功能可采用异层排水.如若楼下非卫生间功能,则应协调结构专业考虑结合下一层吊顶造型做局部降板的同层排水.做好相关协调工作能便于精装设计工作的顺利开展,通过精装专业的牵头能使其他专业更能理解精装设计意图,更好地服务于精装设计工作.2.3.2㊀成本控制㊀作为精装别墅严格控制装饰成本是设计管理中期的重要工作重点.一个成功的精装项目除了出众的装饰效果外,还应严格控制成本造价.(1)选择合适的材料控制成本造价材料选择是精装修设计管理中的一大难点,对于整个精装修施工成本来说,材料费在其中占比较高,直接影响到了精装修整体交付的成本支出.所以需要设计管理者在设计中凭借自己丰富的经验以及对各类材料的质量㊁成本的了解来选择适合的材料.市场上的材料品种繁多,质量和价格也参差不齐,如何选择合适的材料既能满足设计效果需求,又能满足成本概算.就本项目别墅精装修设计中材料的选择,一般注重以下几点:①参考设计单位的建议.专业设计师具有丰富的经验和专业知识,可以根据方案的实际效果提供合适的材料选择方案.②选择知名品牌材料.在设计单位提供设计样板后,可能根据资材库中知名品牌材料的同款材料进行替换,以保证精装品质.③整体平衡预算,对于一些华而不实的材料予以替换.(2)高新技术的运用控制成本造价在本项目中通过最新的b i m 技术对方案的可行性进行模拟,通过对三维模型的推导复核方案落地的可实施性,发现问题及时对施工图进行修改,以此保证后期施工不会返工.b i m 技术可以渲染设计场景,并且可以直接导出图纸,适用于异形造型的分析.本案例中,顶层屋面形式为坡屋面,设计管理时可以通过b i m 技术的引入分(下转第48页)Copyright ©博看网. All Rights Reserved.48㊀|R E A LE S T A T EG U I D E定方案.特别是要强化重点工艺设计和施工控制,明确检验要点.三是加强施工队伍建设和教育培训.四是对关键环节按照方案做出样板段,大面积施工中即按照样板段确定标准开展作业.制定好措施做好成品保护,避免不必要返修.与业主㊁监理方加强沟通,收集反馈信息,整改质量问题.五是坚持科学的质量管理制度,一方面需审核分供方管理体系,对其存在漏洞提出意见责令整改,更换其中管理能力不足的人员.一方面则需落实好三检制度,即自检㊁互检和专检,每道工序完成后即组织自检并记录,合格后由专职检查员复核.组织同工种的不同施工班组互检,形成竞争局面.专职质量检查员负责专检工作,严格复核自检记录,并报专项负责人验收.在三检制度实施中,需配合实施奖惩制度,奖励责任心强㊁管理能力强的个人,处罚质量问题多㊁多次验收才合格的班组.六是项目部需每周组织质量例会,宣读本周奖罚案例,总会产品质量,责令存在质量缺陷的部位,商议改进措施.七是重要工序需执行审批制度,比如混凝土浇筑㊁模板拆除等,需向专项负责人向监理申报,签发通过后确认方案无误再执行[5].3.4.2㊀施工阶段成本控制㊀一是加强人力成本控制.人力成本中施工人员成本占比较大,大多数建筑工程需要大量施工人员,需加强对施工人员的技术培训以提高其工作效率,同时控制好人工时费率,也就是累计人工费与人工时的比例,主要在设计中就确定了,要符合设计标准.二是做好材料与设备质量管理.建设质量不达标准会影响到项目整体经济效益,对此需重视质量管理,从材料和设备质量管控入手,提高材料与设备质量意识,学习先进管理方法.对材料做好验收和保管工作,设备要加强维护.三是建立责任成本管理制度.确认项目实施各环节的成本目标,并建立起完善的监督机制㊁责任机制,明确参与人员责任.四是重视施工中安全管理.施工中安全管理不到位而引发安全事故的情况下,会导致进度延缓㊁施工效率降低㊁质量降低,E P C 总承包企业需全面根据项目特点和施工现场情况加强安全管理,日常做好安全宣传和教育,配备完善的安全措施,杜绝违规操作,保障施工安全.结束语E P C 总承包模式下,建筑工程管理面临一些现实问题,需优化管理方法,加强对施工质量㊁成本㊁设计等管理,发挥总承包模式优势,在国际竞争中占据有利位置.参考文献[1]㊀肖斌.E P C 总承包模式下建筑工程管理的优化对策分析[J ].中国建筑装饰装修,2022(20):122-124.[2]㊀郭河君.E P C 总承包模式下项目管理的优化研究[J ].房地产世界,2022(17):104-106.[3]㊀梁汉成.E P C 总承包模式下建筑工程管理优化探讨[J ].城市住宅,2021,28(12):253-254.[4]㊀王佳树.E P C 总承包模式下项目管理的思考[J ].住宅与房地产,2019(03):109.[5]㊀谢宇翔.E P C 总承包模式下建筑工程管理的优化方法研究[J ].建筑 建材 装饰,2021(8):19-20.(上接第45页)析屋面高度,管线出屋面方式,屋面造型是否合理等问题.同时b i m 技术可以指导各层机电管线走向,复核精装设计图纸中天花造型及高度是否合理.如图2利用B I M 可视化功能进行管线碰撞检测,可尽量减少现场的管线碰撞和返工现象,以最实际的方式体现降本增效,践行低碳施工的理念.先行通过模型模拟碰撞检验再导出施工图,有效地控制精装设计效果及造价成本.图2㊀B I M 可视化功能进行管线碰撞检测图(来源:项目B I M 模型中截取)2.4㊀后期管理注重设计方案落地作为设计管理者应实时关注项目进展,审核审查施工单位及各专业分包单位提供的深化设计图纸.在本项目中所牵涉的专业分包较多,需要确认的图纸也不少,如瓷砖排版图㊁木饰面加工图㊁橱柜加工图㊁石材排版图㊁各种工艺优化节点等图纸,所有图纸都应一一审核确认,发现有问题的应及时调整整改.设计图纸最终能否呈现之前的设计效果需要设计管理者的严格把控.作为别墅精装设计,其复杂程度要远高于普通精装住宅设计,对于深化设计的管控显得尤为重要.比如审核瓷砖排版图纸时需要注意是否墙地能够对缝,为了美观考虑应尽量避免有小块墙地砖的出现.施工配合工作是后期设计管理的重心,是项目能否完美落地的前提.所以后期一定要做好施工跟踪,做好深化设计的管控.结语随着房地产产业的不断发展,各类精装住宅类产品络绎不绝,作为住宅的金字塔尖,别墅住宅一定在豪宅市场中占据一席之地,精装别墅也将越来越走向成熟,作为精装设计的管理者必须提升管理水平,提高自身专业素养,在设计的前期㊁中期㊁后期抓住各阶段的管理要点,力求为客户提供更为优质的服务和居住环境.案例中每个阶段的工作重点可以作为经验应用到后续的装修设计管理流程当中,在此基础上,进一步提高设计管理水准,也为整个别墅精装饰设计的发展提供借鉴.参考文献[1]㊀林俊杰.批量精装修工程精细化管理研究[J ].住宅与房地产,2019(6):134.[2]㊀吴涛.浅谈室内装修设计与发展趋势[J ].文摘版:工程技术,2015(9):268.[3]㊀王筱菡,孙运晓.浅谈室内装饰装修设计与发展趋势[J ].城市建设理论研究:电子版,2016(12):78-79.Copyright ©博看网. All Rights Reserved.。
目录中档装修案例2上海万科新里程2上海淡水湾花园5上海仁恒家园7上海一品漫城10上海爱家豪庭14上海达安河畔雅苑17上海慧芝湖花园19上海海上海新城24上海金地未未来26广州万科城29广州中海璟晖华庭32广州富力城35北京万科紫台37北京远洋万和城40天津城上城43天津富力城47杭州留庄50中档装修案例上海万科新里程1.工程简况浦东小高层185328.85m21.50万科2.产品配置万科新里程主要产品配置表地面墙面配置海尔橱柜,抽屉、拉栏等简单配置,西门子三件防滑砖墙砖套的炉灶、电器配置,摩恩水槽防滑砖墙砖科勒卫浴三件套、主卫配浴缸,配中高档玻化砖实木复合地板涂料实木复合地板涂料3.产品分析♦预制板吊装工艺装修工程的首次尝试,多种建筑技术在该工程中得以应用,如:局部同层排水、轻钢龙骨及ALC板隔墙等;♦室内收纳系统均采用嵌入式拉手,防止儿童碰伤。
4.工程浏览入户区域玄关区域配置储藏柜,收纳空间充足,全部采用嵌入式拉手,提高安全性客厅、餐厅客厅、餐厅一体设计,以灯带的照射效果来区隔空间卧室卧室橱柜根据不同使用需求配置抽屉局部吊顶、隐藏灯带,在不影响层高的前提下,增强了设计感厨房设备充分利用炉灶、水槽下的空间,布置收纳空间炉灶和水槽均采用时下新款卫浴空间卫生间设计简约,通过拼花墙面强化视觉效果上海淡水湾花园1.工程简况淡水湾花园中档39000-42000元/ m22000元/ m2内环内卢湾8栋18-30层高层143470 m25.30上海天益房地产开发有限公司等2.产品配置淡水湾花园主要产品配置表地面墙面配置名牌墙地砖金属扣板吊顶、高级防水灯高级石材料理台面、高级不锈钢水斗、高档单柄厨房龙头、名牌厨房电器(煤气灶、脱排油烟机)、美国名牌雷力士热水炉、进口材料摩维高档橱柜名牌墙地砖金属扣板吊顶、高级防水灯名牌科勒洁具及龙头实木复合地板高级乳胶漆大金空调实木复合地板高级乳胶漆大金空调3.产品分析装修整体效果简洁、大气,对基础性的装修部位做的很到位,匹配工程的整体定位。
4.工程浏览客厅、餐厅浅黄色实木复合地板铺设地面,采用了简洁的色彩组合卧室卧室与客厅采用不同色系的地板以区隔不同空间厨房设备实木门板的整体橱柜,欧式橱柜简化处理,古朴典雅卫浴空间卫生间配台盆、坐便器、浴缸或淋浴房在选择时,造型方面有一定考虑上海仁恒家园1.工程简况仁恒家园中档16000-18000元/ m21500元/ m2中外环浦东12栋7-8层多层82000 m20.80[仁恒置地] 上海仁恒高桥房地产有限公司2.产品配置仁恒家园主要产品配置表地面墙面配置高级地砖高级乳胶漆高级配套组合橱柜,三星台面,不锈钢水槽,华伦帝品牌脱排油烟机、燃气灶具、消毒柜,容积式热水炉科勒品牌洁具,微晶石洗面台并配有墙镜,高高级地砖高级乳胶漆仪龙头,浴霸实木复合地板涂料大金品牌空凋柚木面复合地板高级乳胶漆局部位置配高级固定橱或柜、大金品牌空凋3.产品分析♦厨房电器的配给、以及细节效果中展现了工程品质,再次体现仁恒一贯为市场称道的装修水准和细节用心。
♦在仁恒丰富的装修经验作用下,使得此工程在该报价区间的中档装修中,具有代表性。
4.工程浏览客厅、餐厅餐厅和客厅选用了偏红色系的地板铺设,配以暖黄色的灯光,营造出了温馨的视觉效果卧室柚木面复合地板,品质感较强厨房设备华伦帝VALENTI品牌,具有一定品牌号召力韩国著名品牌三星台面,海蒂诗HETTICH品牌卫生环保、抗油抗污能力强设有阻尼装置,开关无声住宅设备西班牙著名品牌FERMAX对讲机大金中央空调韩国数码电子门锁,开锁方式有机械钥匙/遥控器/密码厨房设有燃气报警器与小区监控多种选择,更人性化设计,使用方便、安全性高。
中心联网,安全、可靠上海一品漫城1.工程简况2.产品配置一品漫城主要产品配置表3.产品分析♦硬装部分处理的很好,为之后的软装留有了余地;♦整个产品在选材及设计方面进行了一定的思考,在该装修规范下,选择了观感较好的产品。
4.工程浏览入户区域大理石拼花入户,玄关吊顶提升工程品味客厅、餐厅地板为天然石材拼花铺设,吊顶较为简洁,繁简对比增加客厅的稳重感卧室实木复合地板铺设卧室地面厨房设备L型厨房木纹橱柜门板内嵌式三眼灶具双水槽卫浴空间卫生间基本三件套,造型感较强浴霸造型台盆主卧卫生间住宅设备楼宇对讲系统中央空调上海爱家豪庭1.工程简况爱家豪庭中档19000-2000元/m21500-1600元/m2内环内虹口6栋20-31层高层64131 m23.30上海爱家豪庭房地产有限公司2.产品配置爱家豪庭主要产品配置表地面墙面配置防滑砖墙砖VALENTI抽油烟机防滑砖墙砖科勒洁具、KOHLER龙头实木复合地板涂料中央空调实木复合地板涂料松下空调3.产品分析简单墙地面的装饰,配备合理的品牌厨卫部品,有效的考虑了成本及工程本身的定位。
4.工程浏览客厅、餐厅红色系实木复合地板铺设客厅与餐厅地面卧室白色漆墙面,简易吊顶阳台改做成小型书房厨房设备L型厨房操作台抽油烟机内嵌式燃气灶卫浴空间台盆下设储物收纳系统铝扣板吊顶坐便器淋浴器马赛克墙面装饰住宅设备卧室内分体空调客厅中央空调楼宇对讲系统上海达安河畔雅苑1.工程简况达安河畔雅苑中档25000-29000元/m21500元/m2内环内静安1栋15层小高层16700m23.70上海达安企业发展有限公司2.产品配置达安河畔雅苑主要产品配置表地面墙面配置地砖瓷砖加拿大进口橱卫地砖瓷砖科勒卫浴进口地板品牌漆开关、插头进口地板品牌漆/3.产品分析♦选用亮色系的饰面材料颜色,在视觉上减少了空间的压抑感;♦整体效果明快、轻松、简洁,风格表现明显。
4.工程浏览客厅、餐厅黄色地板条状铺装地面,乳胶漆简单涂饰墙面卧室几何构造空间,简单、干净厨房设备受空间限制,选用玻璃推拉门,空间通透卫浴空间精巧卫生间上海慧芝湖花园1.工程简况慧芝湖花园中档20000-20500元/m21500元/m2内中环闸北3栋18层小高层。
5栋22-28层高层138515 m22.90上海国广房地产经营有限公司2.产品配置慧芝湖花园主要产品配置表地面墙面配置高级地砖墙砖弗兰卡水槽、ZANUSSI 燃气灶、林内牌热水器、微晶板或三聚氢氨板上下柜,嵌入式拉手,主材不锈抽油烟机、灶具、水槽,人造石台面板,数码恒温热水器,快装铰链,阻尼抽屉路轨高级地砖高级瓷砖,玻璃马赛克/幻彩马赛克乐家洁具、奥普浴霸、进口人造大理石台盆台面,主材不锈钢卫生配件,主材陶瓷卫生洁具,主材钢化玻璃冲淋房,主材不锈钢龙头 实木复合地板 优质乳胶漆 进户门锁为进口密码锁 实木复合地板优质乳胶漆窗台板为进口人造大理石3.产品分析厨房的配备完善,对于成本的控制独到,在有限的成本中尽量齐全的配置部品。
4.工程浏览 入户区域入户与厅房相连,地板铺设客厅、餐厅宽敞明亮客厅卧室卧室白墙、红地板厨房设备平行式厨房操作台面弗兰卡水槽吊柜内带有照明设施抽油烟机ZANUSSI燃气灶橱柜多组合收纳空间工作阳台使用了下悬窗,便于通风与保暖卫浴空间镜面收纳柜毛巾架淋浴器台盆下收纳坐便器浴缸浴霸住宅设备楼宇可视系统高级门锁红色报警按钮浴室防溅插座上海海上海新城1.工程简况海上海新城中档20000-22000元/ m22.产品配置海上海新城主要产品配置表3.产品分析♦在样板房中,采用花色饰面材料视觉效果较好,且对空间起到了延伸的作用。
♦该工程所采用的硬装设计简洁,但在样板房中以软装提升了产品的品质,对客户产生一定的引导作用。
4.工程浏览客厅、餐厅样板间经过精心设计,有效提升了交房规范所带来的设计效果卧室简单的吊顶,实木的地板上海金地未未来1.工程简况金地未未来中档14000-16000元/m22000元/m2中外环浦东10栋14-15层小高层。
22栋4-5层多层154212m21.60上海深翔房地产发展有限公司2.产品配置金地未未来主要产品配置表地面墙面配置防滑砖墙砖抽油烟机、燃气灶、水槽防滑砖墙砖卫浴三件套、高级五金件实木复合地板涂料/实木复合地板涂料/3.产品分析♦对各功能区域的天、地、墙常规性饰面进行简单的处理,以简洁作为主要基调,保证了小户型的空间感。
♦卫生间干湿分离的设计,提高了台盆的使用率,使使用更为便捷。
4.工程浏览客厅、餐厅卧室实木复合地板,高级强漆至天花卫浴空间规范卫浴部品配置广州万科城1.工程简况万科城中档12000元/m22.产品配置万科城主要产品配置表3.产品分析♦万科一贯的规范化装修,颜色、饰材的选择上大众接受度强,并且容易采购操作的产品;♦对使用率高的厨房、卫生等空间处理得人性化,考虑周到。
4.工程浏览客厅、餐厅餐厅、客厅实木地板铺设,入户处用大理石卧室深色系地板营造卧室温馨感厨房设备整体厨房,内嵌式烤箱,预留微波炉位置双水槽设计质感实木门板橱柜卫浴空间卫生间整体效果坐便器毛巾环和伸拉式化妆镜内嵌式矩形台盆,造型新颖广州中海璟晖华庭1.工程简况中海璟晖华庭中档17000-18000元/m22500元/m2环城高速内天河区5栋32层高层75242 m27.00[中国海外]广州中海地产有限公司2.产品配置中海璟晖华庭主要产品配置表地面墙面配置附送精美名牌橱柜一套、煤气灶、洗手盆、抽高级贴转高级贴转油烟机等厨具一套防滑砖高级瓷砖名牌洁具一套高级石材地砖高级乳胶漆/实木复合地板高级乳胶漆/3.产品分析在饰面材料的选择上注重观感,以装饰材料提升工程品质,思路独特。
4.工程浏览入户区域大理石拼花入户卧室红棕色实木复合地板条状铺设厨房设备厨房局部卫浴空间大理石台面墙面用高级墙砖铺贴,腰线点缀住宅设备楼宇对讲系统广州富力城1.工程简况2.产品配置广州富力城主要产品配置表3.产品分析装修的细节方面处理独到,镜框线、窗台等做工精细,在中档装修中营造出高档之感。
4.工程浏览卫浴空间梳妆镜加镜前灯,独立淋浴房、功能分隔明确厨房设备全套整体橱柜、子母水槽、名牌脱排油烟机等厨房设备客厅、卧室柚木实木复合地板配木脚线,局部地方有拼花北京万科紫台1.工程简况万科紫台中档16000元/ m22000元/ m2四至五环间丰台区小高层。
低层115000 m22.50万科2.产品配置万科紫台主要产品配置表地面墙面配置地砖墙砖德国汉森橱柜、水槽,海尔牌嵌入式冰箱防滑砖墙砖卫浴四件套分别选用乐家、科勒、俊朗玻化砖涂料/实木复合地板涂料/3.产品分析♦万科规范化的又一产品,秉承了万科在细节方面考虑仔细周到的特点;♦在配备的部品选择上,多采用知名品牌,配置合理,且装饰效果较好。
4.工程浏览卫浴空间卫浴四件套分别选用乐家、科勒、俊朗次卫采用干湿分离,空间利用合理散热式供暖有效避免地面潮湿影响供暖分区照明使卫生间更明亮门框底角采用石材包裹,避免水气受潮冠军面砖,局部仿石材面砖厨房设备不锈钢面板墙面,方便清洗淤积油烟德国汉森橱柜、水槽,品牌保证海尔嵌入式冰箱厅房系统石材装饰面,视觉舒适感大理石地面,特色拼花,石材踢角,使客厅宽敞高贵北美枫情品牌实木复合地板,暖色调地板增加房间温馨感收纳系统全开放式拉门设置,衣帽间内没有死角墙面安装饰镜使玄关柜更显宽敞设备系统双控开关,厅房开关联动,方便实用紧急报警按钮,为家庭提供保障免提可视门禁系统北京远洋万和城1.工程简况远洋万和城中档21000-29000元/m22000元/m2四至五环间朝阳区1栋15层小高层。