流行音乐伴奏和弦知识
- 格式:docx
- 大小:14.85 KB
- 文档页数:1
和弦知识点总结在音乐理论中,和弦是由多个音符组成的音乐元素,是构成音乐和声的基本组成部分。
和弦在音乐中扮演着非常重要的角色,它们可以创造出丰富多彩的和声,使音乐更加丰满和有层次感。
本文将介绍和弦的基本概念、种类、构成、使用和常见的和弦进行分析。
一、和弦的基本概念和弦是由两个或以上的音符组成的音乐元素。
在西方音乐中,常见的和弦包括三音和弦、四音和弦和七音和弦。
三音和弦由根音、第三音和第五音组成,如C大三和弦由C、E、G组成。
四音和弦在基础上再添加一个第七音,如C大七和弦由C、E、G、B组成。
七音和弦在基础上再添加一个第七音和一个第九音,如C大九和弦由C、E、G、B、D组成。
这些和弦的构成不仅决定了和弦的音色,还影响了和弦的功能和用法。
二、和弦的种类在西方音乐中,常见的和弦种类包括大调和弦、小调和弦、属调和弦和半减七和弦。
大调和弦由大三和弦、大七和弦、增四和弦和减五和弦构成。
小调和弦由小三和弦、小七和弦、减三和弦和增五和弦构成。
属调和弦由属七和弦、小三和弦、小七和弦和减五和弦构成。
半减七和弦由小三和弦、小七和弦和减五和弦构成。
这些和弦的种类决定了它们在音乐中的用法和功能。
三、和弦的构成和弦的构成是由音程组成的。
音程是两个音高之间的距离,通常用严格的数字关系来表示。
音程可以分为主音程和复合音程。
主音程包括纯一度、小三度、大三度、纯四度、增四度、纯五度、小六度、大六度、小七度和大七度。
复合音程是主音程的八度复制,可以分为大二度、小二度、增八度和减八度。
和弦的构成是由这些音程按照特定的规则组合而成的,不同的音程组合会产生不同的和弦。
四、和弦的用法和弦在音乐中有很多不同的用法,包括伴奏、和声、赋格、转位和共振等方面。
在伴奏中,和弦可以通过琶音、滚动和弦、把法和分解和弦等方式来进行演奏,产生出丰富多彩的伴奏效果。
在和声中,和弦会与旋律同时进行,产生出不同的和声效果。
在赋格中,和弦会与主题进行对位,产生出复杂的赋格效果。
其中举到一些例子,为方便说明问题和比较,全都用C大调或者A小调。
现在我列出几个非常非常常用的和弦进行,尤其是大陆港台日韩这边的歌差不多都用这些。
1。
C-Am-F-G我并不是说整首曲子中都只有这个进行,不过如果你就想写一首流行朋克的曲子那这个足够了。
当然这不是死的,有可能你在编的时候会变成C-Am7-Dm7-G7。
但这可以是一个基本骨架。
后面说到的东西也是同理。
姑且认为这个进行的BASS是i-6-4-5吧。
其实从前这个进行通常是i-6-2-5,因为6级和弦正好是2级的属和弦,2级和弦又正好是5级的属,然后再回来,因为5级是1级的属和弦。
举例:安立奎Enrique Iglesias的Hero大家肯定都听过吧(没听过就下一首听去哪都有)。
这歌就两段。
我记得好象是G调的,如上面说过的,为了好说明问题就改成C调来说了。
第一部分的进行就是C-Am-F-G的重复,对不?2。
Am-F-C-G。
假如你喜欢爱微尔,那么你用这个进行写几个复歌,你会立即把她的盘扔进垃圾筒(我不会,我有张原盘以后还卖呢,哈哈),因为她几乎在每首歌里都用到这个进行,那个Michelle Branch的All You Wanted也是如此。
但是不管怎么说,这个进行的确是很常用的。
Evanescence 的Going Under的复歌也是这个进行。
还有!有的时候也有很多用Am-F-G-C的,跟Am-F-C-G 差不多流行。
比如F.I.R的Lydia(够口水吧不过这歌我觉得的确不错,绝对不在糟泔之列)。
第三部分高潮那里就用到了这个进行。
3。
F-G-C。
这个进行在复歌中非常常用。
一首C大调的曲子,比如说一开始第一部分是C,当曲子发展到高潮部分的时候以4级和弦开始。
这例子可就太多啦。
比如像优客李林的认错。
复歌部分是F-G-C-C7-F-G-C-...也有很多地方用Dm-G-C-...的,那就不光是写高潮部分的了,在过渡段里也更经常的能用到。
4。
BASS音阶!这是个重要的规律啊。
大学音乐综合练习5和弦基础知识一、和弦的定义二、和弦的分类和弦可以分为三大类:大三和弦、小三和弦和增减和弦。
1. 大三和弦:由根音、大三度音和纯五度音构成,给人一种稳定、明亮的感觉。
例如C大三和弦由C、E、G三个音符组成。
2. 小三和弦:由根音、小三度音和纯五度音构成,给人一种柔和、暗淡的感觉。
例如Am小三和弦由A、C、E三个音符组成。
3. 增减和弦:由根音、大三度音和小三度音构成,给人一种紧张、不稳定的感觉。
例如Caug增和弦由C、E、G三个音符组成。
三、和弦的转位和弦的转位指的是将和弦中的音符顺序改变,形成不同的和弦形态。
常见的转位有:1. 第一转位:将和弦中的根音移动到最高音,形成六和弦。
2. 第二转位:将和弦中的根音移动到次高音,形成四六和弦。
3. 第三转位:将和弦中的根音移动到最低音,形成二和弦。
四、和弦的练习方法1. 听觉训练:多听不同和弦的音响效果,提高对和弦的辨识能力。
2. 视唱练耳:通过视唱和练耳,熟悉和弦的构成和转位。
3. 和弦连接:练习和弦的连接,提高和声的流畅性和稳定性。
4. 和弦伴奏:学习如何为旋律编配和弦,提高编曲能力。
5. 和弦分析:分析经典曲目中的和弦运用,学习大师的和声技巧。
大学音乐综合练习5和弦基础知识五、和弦的功能在音乐理论中,和弦具有不同的功能,包括:1. 主和弦:在音乐中起到稳定作用,通常位于乐曲的开始和结束部分。
2. 属和弦:具有推动音乐向前发展的作用,通常位于乐曲的高潮部分。
3. 附属和弦:包括下属和弦和属七和弦等,为音乐提供更多的变化和色彩。
六、和弦的运用1. 和弦的进行:和弦的进行是指和弦在音乐中的排列顺序,常见的和弦进行有:IIVVI(CFGC)IviiiVI(CAmDmGC)3. 和弦的外音:和弦的外音是指不属于和弦构成音的音符,它们可以用来增加音乐的色彩和动感。
七、和弦的编配技巧1. 和弦的选择:根据旋律的风格和情感,选择合适的和弦。
2. 和弦的密度:根据乐曲的需要,调整和弦的密度,以保持音乐的平衡。
1级和弦(主和弦)用来明确调性一般大调的歌曲都以它开始,也以它结束。
不过在曲子的中间能够尽量少用主和弦,否则老是给人以终止感,乐曲的实行也会很硬2级和弦是一个很柔和的和弦,它的最重要用途就是放在属和弦即5级和弦之前。
而5级和弦则自然要回到1级和弦,所以很容易就形成了2-5-1的实行。
这是一个极其常用的实行3级和弦也是一个十分柔和的和弦。
音乐的实行中有了她马上就会变得柔美而略带忧伤。
1-3-4的实行,也即在C大调中的C-Em-F是一个很常用的实行。
乐曲中本来用1级和弦的地方有时能够考虑换成3级和弦,音乐立即就不强硬了。
港台音乐中这种手法很常用4级和弦(下属和弦)大调中的又一正三和弦,属于骨干和弦之一。
它十分明亮,让人感觉心胸开阔,有一种一下子“飞”起来的感觉。
我们听到的美国乡村乐和描写西部大草原和大峡谷的歌曲都使用4级和弦来表现。
1级和弦后面跟4级与跟3级和弦是绝对不同的5级和弦(属和弦)大调中的第三个正三和弦,任何一首歌曲都不可缺少。
它起着对主和弦支撑的作用。
乐曲的终止感就是由5-1这样的实行产生的。
当然现代流行音乐特别是欧美音乐中不使用5-1终止的歌曲也很多,这正是流行音乐的特色,但5级和弦作为音乐的骨架和弦仍然不可动摇6级和弦一个中性的和弦,假如把它作为主和弦那就是小调了。
歌曲肯定会变得忧郁,悲伤。
假如6级和弦出现在大调中的某些局部,那它起到的就是连接不同和弦的作用。
6级和弦象一座桥,它前面能够接几乎所有的和弦,后面也是如此。
它能够是和弦的实行连接,不呆板。
1-6-4-5是极为常用的实行,事实上就用这四个和弦就能够写歌了7级和弦,在流行音乐中很少用。
因为它是减三和弦,有一种向里收缩的紧张感,一般只在某些特定实行中使用,或是为了根音的流动而使用主四六和弦(K46和弦)这是一个在古典音乐中很常用的和弦,但它在流行音乐中仍然有很重要的作用。
它的形式是主和弦的第二转位,以C大调举例就是C/G和弦,即5-1-3和弦。
七和弦分类知识点总结一、七和弦的基本构成在讨论七和弦的分类之前,我们首先来了解一下七和弦的基本构成。
七和弦由根音、大三度、完全五度和小七度组成,其和弦符号通常用大写字母表示根音,后面加上“7”表示为七和弦。
例如,C7表示C大七和弦,Bb7表示Bb大七和弦。
七和弦的构成为:根音-大三度-完全五度-小七度。
例如,C大七和弦由C、E、G、Bb组成。
二、七和弦的分类根据不同的构成,七和弦可以分为以下几种类型:1. 大七和弦(Major 7th Chord)大七和弦由大三度、完全五度和大七度组成,其构成为根音-大三度-完全五度-大七度。
大七和弦的和弦符号通常为大写字母加上“Maj7”,例如Cmaj7表示C大七和弦。
2. 小七和弦(Minor 7th Chord)小七和弦由小三度、完全五度和小七度组成,其构成为根音-小三度-完全五度-小七度。
小七和弦的和弦符号通常为大写字母加上“m7”,例如Cm7表示C小七和弦。
3. 属七和弦(Dominant 7th Chord)属七和弦由大三度、完全五度和小七度组成,其构成为根音-大三度-完全五度-小七度。
属七和弦的和弦符号通常为大写字母加上“7”,例如C7表示C属七和弦。
4. 减五七和弦(Diminished 7th Chord)减五七和弦由小三度、减五度和减七度组成,其构成为根音-小三度-减五度-减七度。
减五七和弦的和弦符号通常为大写字母后面加上“dim7”,例如Cdim7表示C减五七和弦。
5. 增大七和弦(Augmented Major 7th Chord)增大七和弦由大三度、增四度和大七度组成,其构成为根音-大三度-增四度-大七度。
增大七和弦的和弦符号通常为大写字母后面加上“+Maj7”,例如C+Maj7表示C增大七和弦。
6. 小大七和弦(Minor Major 7th Chord)小大七和弦由小三度、完全五度和大七度组成,其构成为根音-小三度-完全五度-大七度。
三和弦知识点总结根音、第三音和第五音是构成三和弦基本的音符。
在C大调音阶中,C、E和G分别代表了C大调的根音、第三音和第五音。
将这三个音符同时按下,就组成了一个C大三和弦。
同样地,如果在G大调音阶中,G、B和D分别代表了G大调的根音、第三音和第五音,将这三个音符同时按下,就组成了一个G大三和弦。
不同音阶的和弦构成方式都是一样的,只是音符的位置和音高不同而已。
三和弦的种类主要有两种:大三和弦和小三和弦。
大三和弦由一个大三度和一个纯五度组成,音符的间隔为4个半音和3个半音。
它的和弦符号通常为一个大写字母,例如C、D、E等,不加符号表示大三和弦。
小三和弦由一个小三度和一个纯五度组成,音符的间隔为3个半音和4个半音。
它的和弦符号通常为一个小写字母加上一个小“m”,例如Cm、Dm、Em等,表示小三和弦。
三和弦的组成方式决定了它的音色和特点。
大三和弦的音色明亮、清晰,常用于欢快、开放的音乐风格中,比如流行音乐、摇滚乐等。
小三和弦的音色较为沉稳、富有情感,常用于抒情、温暖的音乐风格中,比如民谣、爵士乐等。
在不同音乐中,三和弦的应用方式也各有不同,演奏者可以根据音乐的风格和情感需要来选择使用大三和弦或小三和弦。
三和弦的变化方式有很多种,常见的有挂四和弦、挂二和弦、七和弦等。
挂四和弦是在三和弦的基础上加上一个四度音程,构成一个由四个音符组成的和弦。
比如在C大三和弦的基础上加上F音符,就构成了一个C挂四和弦。
挂四和弦常用于音乐中的过渡、衔接和增加音乐表现力的目的。
挂二和弦是在三和弦的基础上加上一个二度音程,构成一个由四个音符组成的和弦。
比如在C大三和弦的基础上加上D音符,就构成了一个C挂二和弦。
七和弦是在三和弦的基础上加上一个七度音程,构成一个由四个音符组成的和弦。
比如在C大三和弦的基础上加上B音符,就构成了一个C七和弦。
七和弦具有更加丰富的音色和和声性,常用于爵士乐和蓝调音乐中。
三和弦在吉他和键盘乐器中的演奏方式也有所不同。
和弦编配归纳,实在太全面了〔建议收藏〕编曲中国,国音乐资讯最全的音乐平台和弦构成:和弦名称组成音记法C大三和弦135CC小三和弦1b35CmC增和弦13#5CaugC减和弦1b3b5CdimC挂四和弦154Csus4C六和弦1356C6C小六和弦1b356Cm6C大小七和弦135b7C7C小七和弦1b35b7Cm7C大七和弦1357Cmaj7C九和弦135b72C9C小九和弦1b35b72Cm9C七减五和弦13b5b7C7-5C小七减五和弦1b3b5b7Cm7-5C大九和弦13572Cmaj9C十一和弦135b724C11C小十一和弦1b35b724Cm11C十三和弦135b7246C13C七挂四和弦15b74C7sus4C减七和弦1b3b5bb7Cdim7这20种是现代音乐中比较常用的和弦。
记忆这些和弦是有方法的。
先来看看英文单词的意思。
Min是小的意思,Augmented是增加的意思。
diminished是减的意思。
Suspend 是挂的意思。
major是大调的意思。
我们先来把和弦分为两类,135类和1b35类。
135 是C,1b35是Cm。
六和弦在上面加上六度音。
C6就是1356,Cm6就是1b356。
七和弦在上面加上七度音。
C7就是135b7,Cm7就是1b35b7。
而Cmaj7就是第七度音不要降,组成大二度音1357。
九和弦在上面加上七度和九度音。
C9就是135b72。
Cm9就是1b35b72。
而Cmaj9就是13572。
同理我们也可以推出C11就是135b724。
Cm11就是1b35b724。
C13就是135b7246。
什么是增和弦呢?就是两个大二度的和弦,Caug的音就是13#5。
减和弦就是两个小二度的和弦,Cdim就是1b3b5。
什么是挂四和弦,挂四和弦就是挂留四度音,135 变成了145 。
Csus4就是145。
C7-5就是在C7的根底上降低5度音,音的组成就是13b5b7。
最后是C减七和弦,Cdim7就是在Cdim的根底上在减去七度音,音为1b3b5bb7。
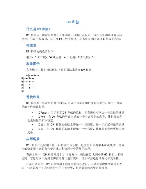
D9和弦什么是D9和弦?D9和弦是一种常用的爵士音乐和弦,也被广泛应用于流行音乐和其他音乐风格中。
它是由根音D、大三度F#、纯五度A、小七度C和大九度E构成的和弦。
构成音D9和弦的构成音如下:根音:D 大三度:F# 纯五度:A 小七度:C 大九度:E和弦图示在吉他上,我们可以通过下面的指法来演奏D9和弦:e|---5---B|---7---G|---5---D|---7---A|---5---E|-------替代和弦D9和弦有一些常见的替代和弦,可以用来丰富和扩展和弦进行。
其中一些常见的替代和弦包括:•D7sus4:用于丰富D9和弦的色彩,并在进行中增加一些悬挂的感觉。
•D7#9:在D9和弦的基础上增加一个半音阶上的高音,使和弦的音色更加复杂和不稳定。
•D11:在D9和弦的基础上增加一个纯四度,进一步扩展和弦的音域。
•D13:在D9和弦的基础上增加一个纯六度,使和弦的音色更加丰富、复杂。
应用场景D9和弦广泛应用于爵士乐和流行音乐中,是创作和伴奏中不可或缺的一部分。
它的稳定而丰富的音色使其成为和弦进行中的常用选择。
在爵士乐中,D9和弦常用于Ⅴ-Ⅰ进程中,例如在D大调中的G7和C大和弦之间。
它也可以作为属七和弦的替代进行使用,增加和弦进行的变化和复杂性。
在流行音乐中,D9和弦常用于创作中的和弦进行,用来丰富歌曲的音色和表达。
它可以被用在和弦进行中的任何位置,根据歌曲的需要进行选用。
总结D9和弦是一种常用的爵士和流行音乐和弦,由根音D、大三度F#、纯五度A、小七度C和大九度E构成。
通过合适的指法,可以在吉他上演奏D9和弦。
它的替代和弦和应用场景使其成为创作和伴奏中不可或缺的一部分。
即兴伴奏和弦公式即兴伴奏是即兴演奏音乐的一种技巧,可以是演奏乐曲的和弦进行、旋律或 improvisation。
这种表演方式常见于爵士乐和蓝调音乐,但也可以在其他音乐风格中应用。
即兴伴奏和弦公式是一种方法,可以通过学习和理解常用的和弦进行,为即兴演奏提供一个基本的框架。
在本文中,我将介绍一些常见的即兴伴奏和弦公式,并提供一些实际的例子来帮助初学者理解和应用这些公式。
首先,让我们回顾一下和弦的基础知识。
一个和弦是由三个或更多音符组成的音符堆叠。
常见的和弦包括三和弦、七和弦和九和弦等。
对于即兴伴奏来说,我们通常使用更简单的和弦类型,如三和弦和七和弦。
在即兴伴奏和弦公式中,有一些常见的和弦进行可以作为基础。
其中一个常见的进行是 I-IV-V 进行。
在 C 大调中,这个进行是 C-F-G。
这个进行在许多流行音乐和蓝调音乐中都被广泛使用,具有非常稳定和流畅的声音。
我们可以使用这个进行来伴奏一个简单的蓝调曲目,如 "Stormy Monday"。
一个例子是在 C 大调中,我们可以使用 C 和弦伴奏大部分的曲目,并在 F 和弦和 G 和弦之间进行转换。
还有一个常见的进行是 ii-V-I 进行。
在 C 大调中,这个进行是Dm7-G7-C。
这个进行在爵士乐中非常常见,常用于即兴演奏。
例如,我们可以使用这个进行来伴奏一个爵士乐曲目,如 "Autumn Leaves"。
在这个例子中,我们可以使用 Dm7 和弦伴奏整首曲目,并在 G7 和弦和 C 和弦之间进行转换。
此外,还有一个常见的进行是 I-VI-ii-V 进行。
在 C 大调中,这个进行是 C-Am-Dm-G7、这个进行也在许多爵士乐曲目中常见,因为它具有一种特定的旋律感。
例如,我们可以使用这个进行来伴奏一首著名的爵士乐曲目,如 "All The Things You Are"。
在这个例子中,我们可以使用C 和弦伴奏大部分的曲目,并在 Am 和弦、Dm 和弦和 G7 和弦之间进行转换。
万能和弦伴奏公式(一)万能和弦伴奏公式简介在音乐创作过程中,和弦伴奏是非常重要的一部分。
采用适合的和弦伴奏可以使音乐更加丰富和动听。
而很多创作者都希望能够有一种通用的公式来帮助他们快速而有效地构建和弦伴奏。
这就是我们所说的“万能和弦伴奏公式”。
I-IV-V和弦进程在很多音乐类型中,最基本的和弦进程即是I-IV-V和弦进程。
这个公式适用于各种流派的音乐创作,尤其是流行乐和摇滚乐。
下面是一些使用I-IV-V和弦进程创作的例子:•“Twist and Shout” by The Beatles–I-IV-V进程:C-F-G•“Sweet Child O’ Mine” by Guns N’ Roses–I-IV-V进程:D-G-A•“Johnny B. Goode” by Chuck Berry–I-IV-V进程:A-D-E在这些例子中,我们可以看到I-IV-V进程的简单性和实用性。
通过这一公式,创作者可以快速找到适合的和弦伴奏来配合歌曲的旋律和节奏。
六和弦的替代除了I-IV-V进程之外,还有一种常见的和弦伴奏公式是使用六和弦的替代。
这种公式常见于爵士乐和流行音乐中,给人一种更加复杂和柔和的感觉。
下面是一些使用六和弦替代的例子:•“Fly Me to the Moon” by Frank Sinatra–替代和弦:C6-Dm7-G7•“Hallelujah” by Leonard Cohen–替代和弦:C-Am-F-G•“Isn’t She Lovely” by Stevie Wonder–替代和弦:Eb6-Ebmaj7-Abmaj7-G7这些例子中,使用六和弦的替代增加了和弦的变化和色彩,给歌曲带来了更加丰富的音乐层次。
二和弦进程除了以上列举的公式外,还有一种常用的和弦伴奏公式是二和弦进程。
这种公式常见于流行音乐和乡村音乐中,给人一种轻快和明亮的感觉。
下面是一些使用二和弦进程创作的例子:•“Happy” by Pharrell Williams–二和弦进程:Fmaj7-C•“Brown Eyed Girl” by Van Morrison–二和弦进程:G-C•“Proud Mary” by Creedence Clearwater Revival–二和弦进程:D-A这些例子中,二和弦进程的简单性和流畅性使得歌曲更加容易上口,适合快乐和欢快的氛围。
关于主和弦、属和弦和下属和弦第一章和弦新论传统和声学把所有的和弦都归为三度关系来解释,并且力求和声进行的完美和规范。
但是现代流行音乐特别是爵士音乐的和声已经高度复杂化和自由化,三度叠置虽然仍是和弦构成的基本原则,但已不是重要的解释手段。
这年头可以这样说:把几个音合在一起发音就构成和弦。
和声的进行是否规范属于次要问题,平行五,八度的错误基本上不予考虑。
唯一的准则是:听起来是否舒服,到位。
爵士音乐中复杂的加音和弦几乎使你分不清和弦的功能性,布鲁斯和弦同名大小调搅和在一起,莫名其妙的模进进行很难用经典的和声理论来解释。
我们现在就进入现代和弦的奇妙世界。
第二章和弦标记本教程采用字母和弦标记法来表示和弦。
这是流行音乐中通用的标记法,把它和级数标记法结合使用会感到很方便,能使你很透彻地领悟到不同调的和弦的相互微妙的关系,好象你的脑子里就有一张和弦表。
下面我们就来熟悉这个标记法。
1。
大三和弦:根音与三音是大三度,三音与五音是小三度,用根音的大写英文字母音名来表示,如DO,MI,SOL和弦用C表示,FA,LA,DO和弦用F表示,降MI,SOL,降SI就用Eb 表示,升FA,升LA,升DOL用F#表示。
2。
小三和弦:根音与三音是小三度,三音与五音是大三度,用根音的大写英文字母音名加上小写m表示,如RE,FA,LA和弦用Dm表示,MI,SOL,SI和弦用Em表示,降MI,降SOL,降SI用Ebm表示。
3。
增三和弦:根音与三音,三音与五音都是大三度,用根音的大写英文字母音名加上aug 或加一个“+”。
如DO,MI,升SOL和弦表示为Caug或C+,FA,LA,升DO和弦表示为Faug 或F+。
4。
减三和弦:根音与三音,三音与五音都是小三度,用根音的大写英文字母音名加上dim 或一个“-”。
如RE,FA,降LA,表示为Ddim或D-,升DO,MI,SOL表示为#Cdim或#C-。
5。
大小七和弦:在大三和弦基础上再加小三度,用根音的大写英文字母音名加上“7”即可,如SOL,SI,RE,FA和弦用G7表示,LA,S升DOL,MI,SOL用A7表示。
44拍左手和弦伴奏方法首先,我们需要了解什么是44拍。
44拍是指每小节有四个拍子,每个拍子的时长相等。
这是一种常见的拍子格,常见于许多流行音乐中。
接下来,我们需要选择合适的和弦。
通常在使用44拍左手和弦伴奏方法时,我们会选择与歌曲的调性相对应的和弦。
这可以通过音阶或和弦进程来确定。
例如,如果歌曲的调性是C大调,我们可以选择C大调中的和弦作为伴奏。
在确定了和弦之后,我们可以开始练习44拍左手和弦伴奏。
以下是一种基本的方法:1.第一拍:用左手的大拇指按下和弦的根音,即和弦的最低音。
2.第二拍:用左手的食指按下和弦的第三音。
3.第三拍:用左手的中指按下和弦的第五音。
4.第四拍:用左手的小指按下和弦的第七音(或其他合适的音)。
重复以上四拍的过程,直到小节结束。
可以根据需要自由地选择和弦进行演奏。
练习时,可以从简单的进行开始,例如使用C大调的C和弦。
然后逐渐增加难度,加入更多的和弦进行或更复杂的和声技巧。
除了基本的44拍左手和弦伴奏方法,还可以尝试其他变化和技巧,例如:-同一小节内使用不同的和弦进行演奏,以增加变化和丰富度。
-加入和声技巧,如倒置和弦、转位和弦等,以增加和声的层次感。
-添加一些额外的音符,如低音或上行音符,以丰富伴奏的音响效果。
最后,要注意练习时的节奏感和稳定性。
保持稳定的节奏是实现良好伴奏的关键。
建议使用节拍器或其他节奏辅助工具来进行练习。
总结起来,44拍左手和弦伴奏方法是一种简单而实用的技巧,适用于吉他、钢琴或其他乐器。
通过选择合适的和弦和掌握基本的演奏技巧,可以为音乐增添更多的和声层次和稳定的节奏基准。
不断练习和尝试不同的和弦进行和技巧,可以提高自己的和弦伴奏水平。
和弦谱上的知识点总结一、和弦谱的基本含义和弦谱是一种用来表示和弦的音高、音名及演奏方式的符号图谱,它以乐谱的形式呈现,通过横向排列的线和纵向排列的字母符号来表示和弦的演奏方式。
和弦谱常用于吉他演奏、钢琴伴奏和乐队编曲等场合,在音乐教学和演奏实践中有着广泛的应用。
二、和弦谱的构成要素1. 和弦谱的横向线条表示吉他的弦,通常有6条线,分别表示从高音到低音的六根弦,如表1所示。
表1 和弦谱的线条表示序号 6 5 4 3 2 1音名 E A D G B E2. 和弦谱的纵向线条表示手指按弦的位置,用数字和符号来表示,其中数字表示手指按下的品位,数字0表示空弦演奏,符号“X”表示不演奏,如图1所示。
图1 和弦谱的手指按弦位置示意图3. 和弦谱的音名则是用字母符号来表示,如C、D、E等,代表了和弦的音高和音名。
三、和弦谱的演奏方法和弦谱的演奏方法主要包括手指按弦和弹奏技巧两个方面。
1. 手指按弦手指按弦是指指法和和弦形状的组合,通常使用大拇指(T)、食指(1)、中指(2)、无名指(3)、小指(4)分别按弦弹奏,每根手指负责弹奏一根或多根弦。
2. 弹奏技巧弹奏技巧包括了手指的轻重、手指位置的准确、和弦过渡的流畅等方面,需要通过不断的练习和演奏来提高。
四、和弦谱的常见类型根据和弦的音高和音名不同,和弦谱可以分为基本和弦、属七和弦、变化和弦等多种类型,下面分别介绍。
1. 基本和弦基本和弦是指由音名、三音和五音组成的和弦,包括了大三和弦、小三和弦、属七和弦和减五和弦等。
2. 属七和弦属七和弦是在基本和弦的基础上加上了小七音的和弦,具有激昂、动感的特点,常用于摇滚乐、流行乐等音乐风格的演奏中。
3. 变化和弦变化和弦是指在基本和弦和属七和弦的基础上,通过升高或降低音名和音高来变化和弦的音色和特点,包括了升号和弦、降号和弦等。
五、和弦谱的扩展应用除了基本的和弦演奏之外,和弦谱还可以用于演奏技巧、编曲创作、音乐分析等方面,具有多种扩展应用。
钢琴即兴伴奏和弦公式简单整理序号和弦标记和弦名称和弦内音和弦公式1 C 大三和弦135 大三度+小三度2 Cm 小三和弦1b35 小三度+大三度3 C-5 大三减五和弦13b5 大三度+增二度4 C+5,C+,Cang 增和弦13#5 大三度+大三度5 Cdim,C-,C° 减和弦1b3b56 小三度+小三度+小三度6 Csus4,Csus 挂四和弦145 纯四度+大二度7 C6 大六和弦1356 大三和弦+大二度8 Cm6 小六和弦1b356 小三和弦+大二度9 C7 七和弦135b7 大三和弦+小三度10 Cmaj7,CM7 大七和弦1357 大三和弦+大二度11 Cm7 小七和弦1b35b7 小三和弦+小三度12 Cm#7 小升七和弦1b357 小三和弦+大二度13 C7+5,C7#5 七增五和弦13#5b7 增和弦+大二度14 C7-5,C7b5 七减五和弦13b5b7 大三减五和弦+大三度15 Cm7-5 ,Cm7b5 小七减五和弦1b3b5b7 减三和弦+大三度16 C7sus4 七挂四和弦135b74 七和弦+纯四度17 C7/6 七六和弦135b76 七和弦+大六度18 Cm79 大七九和弦13572 大七和弦+小三度19 Cmaj9,CM9 大九和弦13572 大七和弦+小三度20 C9 九和弦135b72 七和弦+大三度21 C9+5 九增五和弦13#5b72 七增五和弦+大三度22 C9-5 九减五和弦13b5b72 七减五和弦+大三度23 Cm9 小九和弦1b35b72 小七和弦+大三度24 C7+9 七增九和弦135b7#2 七和弦+纯四度25 Cm9#7 小九增七和弦1b3572 小升七和弦+小三度26 C7b9 七减九和弦135b7b2 七和弦+小三度27 C7-9+5 七减九增五和弦13#5b7b2 七增五和弦+小三度28 C7-9-5 七减九减五和弦13b5b7b2 七减五和弦+小三度29 C69 六九和弦13562 大六和弦+纯四度30 Cm69 小六九和弦1b3562 小六和弦+纯四度31 C11 十一和弦135b724 九和弦+小三度32 Cm11 小十一和弦1b35b724 小九和弦+小三度33 C11+ 九增十一和弦135b72#4 九和弦+大三度34 C13 十三和弦135b7246 十一和弦+大三度35 C13-9 十三减九和弦135b7b246 七减九和弦+大三度+大三度36 C13-9-5 十三减九五和弦13b5b7b246 七减五和弦+小三度+大三度+大三度乐曲和声的运用本节的目的,不是在于说明或讨论关于和声细微的技术要点与进行法则,而是要解释和声与音乐其他表现方式的关系,例如织体(Texture)和结构(Design)等,此外还有一些和声上的问题。
三和弦知识详解什么是三和弦?三和弦是音乐中常见的和弦类型之一。
在音乐理论中,和弦是由多个音符组成的音群。
三和弦由三个音符构成,其中包括根音、三度和五度。
根音是和弦的基准音,三度是离根音3个音程的音符,五度是离根音5个音程的音符。
三和弦常用于各种音乐曲目中,包括流行、摇滚、古典等。
三和弦的构成三和弦的构成由根音、三度和五度三个音符组成。
以C大调为例,C是根音,E是三度,G是五度。
构成C大调的三和弦则为C-E-G。
不同的调性和音阶决定了不同的三和弦构成。
在构成三和弦时,可以根据需要将音符进行重复和变化。
比如,在C大调中,我们可以在三和弦中加入根音或五度的重复音符。
这样的改变能够增加和弦的音韵和层次感。
三和弦的类型三和弦的类型可以分为主和弦、次和弦和增减和弦。
主和弦是一首曲目中最重要的和弦类型,通常用大写字母表示。
次和弦是相对于主和弦而言的,通常用小写字母加上数字表示。
增减和弦是在主和弦基础上增加或减少音符的类型,通常用符号表示。
常见的主和弦有以下几种:•大三和弦(M):由根音、大三度和纯五度构成。
比如C大三和弦为C-E-G。
•小三和弦(m):由根音、小三度和纯五度构成。
比如C小三和弦为C-Eb-G。
•属七和弦(dom7):由根音、大三度、纯五度和小七度构成。
比如C属七和弦为C-E-G-Bb。
常见的次和弦有以下几种:•二和弦(sus2):由根音、大二度和纯五度构成。
比如C二和弦为C-D-G。
•四和弦(sus4):由根音、纯四度和纯五度构成。
比如C四和弦为C-F-G。
常见的增减和弦有以下几种:•增和弦(aug):由根音、大三度和增五度构成。
比如C增和弦为C-E-G#。
•减和弦(dim):由根音、小三度和减五度构成。
比如C减和弦为C-Eb-Gb。
如何使用三和弦?使用三和弦需要熟悉和弦的构成和类型,并适当地应用到音乐创作或演奏中。
以下是一些使用三和弦的常见技巧:1.和弦进行:在音乐中,和弦进行是指按照一定的顺序和时间关系使用不同的和弦。
钢琴即兴伴奏和弦公式
在钢琴即兴伴奏中,常用的和弦公式有以下几种:
1. I-IV-V:即主音和弦、四声和弦和五声和弦。
这是最常见的
和弦进行,在C大调中,对应的和弦为C-F-G。
2. II-V-I:即二声和弦、五声和弦和主音和弦。
这是常见的爵
士乐和弦进行,在C大调中,对应的和弦为Dm7-G7-C。
3. I-vi-IV-V:即主音和弦、六声和弦、四声和弦和五声和弦。
也是一种常见的流行音乐和弦进行,在C大调中,对应的和
弦为C-Am-F-G。
4. I-IV-V-IV:即主音和弦、四声和弦、五声和弦和四声和弦。
这种进行常用于摇滚音乐,使音乐更有动感,在C大调中,
对应的和弦为C-F-G-F。
5. iii-vi-ii-V-I:即三声和弦、六声和弦、二声和弦、五声和弦
和主音和弦。
这种进行常用于爵士乐和流行音乐,创造出一种复杂而丰富的和声效果,在C大调中,对应的和弦为Em7-
Am7-Dm7-G7-C。
注意,以上仅为常见的和弦进行例子,实际上在即兴伴奏中,可以根据曲目的风格、调性和个人的创造力进行各种组合和变化。
流行音乐伴奏和弦知识
一认识和弦理解和弦
D7 12#46 大小七
Dm7 1246 减七
G7sus4 512
Bm7-5 是半减七和弦就是在减三和弦的基础上再加大三度也就是7246
Esus4 23#57
G/F 452 后一个音当根音沿用前面的和弦的根三音
Am7G 5613
cmaj7. 1573
Dadd9. 2623
☆#表示升高半音
b表示降低半音
只有音高,表示大三和弦
音高加m,如C#m表示小三和弦
音高加7,表示大小七和弦(属七和弦)
音高加sus4,表示四和弦
音高加dim,表示减三和弦
音高加arg,表示增三和弦
音高加maj7表示大七和弦
☆全称“挂留四度和弦”,简称“挂四和弦”,属于“挂留和弦”中的一种,挂四和弦是由一个根音,一个纯四度,与一个纯五度音程,用sus4表示,“sUs”是英文字母“suspended”的缩写。
就是纯四度音代替原来的三度音而排列组合成的和弦比如csus4和弦:1,4,5三个音组成,4代替了3。
☆add9在三音构成的和弦上添加音符,就是所谓的[Add和弦](添加和弦)
☆书写:和弦名称add+添加的音符度数☆cadd9就是C和弦,135再加上9度音(即高八度的2) ☆音名则为cEGD(其中D是根音c的9度音)
☆再例如Aadd9就是A和弦6#13加上9度音(高八度的7)
☆音名则为A#CEB(其中B为根音A的9度音
☆9和弦一般只用属9和弦,可省5音7音,不重复79音,基本上不用转位.多由7合弦引入,可这样解决V7-V9-V7-l
☆分解开来就是所谓的旋律外音
二具体应用
挂留和弦因用甲音(一般是和弦外音)替代和弦中的乙音,使原来的和弦音程关系发生变化,改变了该和弦性质及功能,进而让整个和弦连接产生风格上的转换。
如果我们要让乐句或旋律紧张度降低,或者音乐进行变得不那么强烈,或者产生一种独特的音乐风韵,我们可以在正格终止、变格终止中加入挂留和弦,挂留和弦虽然也不稳定,当倾向性比不上其他不协和和弦,完全可以舒缓和调剂乐曲的和声节奏,同时也能给音乐带来新的气象、新的活力。
民族调式以及吉他音乐配器中,常常见到挂留和弦,西洋音乐中并不多见,其个中原由自去猜测。