低压配电开关对应电缆规格型号表
- 格式:xls
- 大小:23.50 KB
- 文档页数:15
配电箱柜型号低压开关柜分为进线柜、母联柜、PT柜、出线柜、电容柜、聚优柜、隔离柜等。
1、隔离柜:也称之为母线隔离柜,内部有隔离手车,高压电缆一般从隔离柜下口接入。
主要是和外部电源隔开。
2、进线柜:内部主开关是真空断路器,电经隔离柜过来经真空断路器进线控制,因为真空断路器具有多种保护的功能,而隔离开关没有。
3、PT柜:把大电压变成小电压,便于测量、保护等。
4、出线柜:又称馈线柜,由它把电输送给变压器或者其他用电设备。
5、电容柜:也就是电容出线柜,由它把电送到电容器组(TBB柜)。
6、母联柜:连接两段母线用的柜子,内装有两段母线之间的联络开关。
AA 高压配电柜第一位字母:A组件及部件、第二位字母:(第一位A+第二位字母)A表示交流配电屏(柜)ABC 设备监控器箱、建筑自动化控制器箱AC 控制屏台箱柜ACC或ACP 低压电容补偿柜AD 直流配电箱柜ADD 住户配线箱AE 应急照明箱、励磁箱柜E是Emergency应急AF 低压负荷开关箱柜AFC 火灾报警控制器箱AH 高压开关柜AM 高压计量柜、多种电源配电箱柜AJ 高压电容柜AK 刀开关箱柜AL 低压照明配电箱柜L代表照明Light,ALE 应急照明配电箱柜AP 低压电力配电箱柜APE 应急电力配电箱柜AR 继电保护箱柜ARC 低压漏电断路器箱柜AS 操作信号箱柜AT 双电源自动切换箱柜ATF 信号放大器箱AW 计量箱柜A VP 分配器箱AX 电源插座箱AXT 接线端子箱GCK 低压抽屉式开关柜G低压配电柜、C抽屉式、K控制开关GCS 低压抽屉式开关柜G低压配电柜、C抽屉式、S--森源电气系统GDH 低压动力配电柜G低压配电柜、G固定式、H杭州美开电气有限公司GGD 低压固定式动力柜G低压配电柜、G固定式、D动力GXL 建筑工地低压配电箱;MNS 交流低压配电柜,是按照瑞士ABB公司转让技术制造的产品PGL 交流低压配电柜;JXF 基业防护箱;XL 动力配电箱X箱、L动力;XZW 综合配电箱;ZBW 箱式变电站;PZ20、PZ30系列终端照明配电箱;PZ40、XDD(R)电表计量箱PXT01 PXT01 dq系列配电箱PXT(R)K-250/10-1/3-6×3-1/IP30系列规格型号解释:PXT 明装配电箱、暗装加(R)、K有如表1的系列配线方式、额定电流/额定短时耐受电流能力:用数字表示,250/10表示:额定电流250A/额定短时耐受电流能力10kA,根据顾客要求可以降低、1/3进线型式:1单相输入;3三相输入;1/3表示混合输入、6×3出线回路:单相回路×三相回路,6×3单相6回路,三相3回路、1/IP30主开关型式/防护等级;1/IP30单相主开关/IP30;3/IP30三相主开关/IP30CZ 插座箱DC 动力插座箱DL 动力箱DZ 动力照明箱HH 混合功能箱JC 计量插座箱JD 计量动力箱JL 计量箱JZ 计量照明箱ZC 照明插座箱ZM 照明箱ZN 智能箱W是Wire 电线的意思,在这里代表导线回路WP是动力回路WL是照明回路电气元件规格型号CM 1L-400M/4330 400A 塑壳漏电断路器CM1常熟开关厂产品,塑壳断路器、L漏电断路器、400壳架等级为400A、M-极限分断能力为M(较高级),对应65kA极限分断电流、4330中4表示4极(断路器)、330表示附件分类,对应(欠电压复式脱扣器)、400A表示设计选用的(整定电流)400ADZ 塑料外壳式断路器DZ15LE 100/4901 漏电断路器DZ漏电断路器、15设计代号、LE 特殊派生代号(电子式漏电断路器)、100壳架等级断路电流为100安培、4极数2:2极;3:3极;4:4极;3N:3线4极、90液压式电磁脱扣器、1保护种类1为配电保护用过电流脱扣器2为电动机保护用过电流脱扣器GLD2-20/4 负载断路开关GL是格力电器、D2是负荷断路器、20是壳架电流等级、4是4级(三相线、一零线)NH 隔离开关NH2-100 NH2隔离开关型号、100额定工作电流100ANM 塑壳断路器DZ47 小型断路器NB1LE-40 C20NB1LE-40是漏电保护器的型号、N表示企业特征代号、B表示小型断路器、1表示设计序号、LE表示功能代号,也就是带漏电保护功能、40是壳架等级额定电流为40A、C表示照明保护用、20表示漏电保护器的额定电流为20A。
1.3×35+2×16电缆与4×35+1×16的区别单从电缆线芯规格上看,两者都是三相五线,区别就是N线(也称零线)前一个是16mm2,后一个是35mm2,当使用的单相负荷较多且三相负荷不均衡时,后者可以流过更大的零线电流。
2.电力电缆型号2*WDZA-YJY-3*35+2*16 分别代表什么2 代表2根的意思WDZA-YJY 代表电缆的型号3*35+2*16代表电缆的规格3.电气施工图的3(NHYJV-0.6/1KV-4*240mm2)表示什么3根耐火交联4芯240平方耐压0.6/1.0KV电缆。
3-3根,NH-耐火,YJV-交联绝缘,聚氯乙烯护套,0.6/1KV-耐压0.6/1.0KV,4*240mm2-4芯每芯电缆截面积为240平方毫米。
4.HD13BX-1000/31HD大电流刀开关13设计序号BX旋转式操作1000电流3极1带灭弧罩而HD13BX一般是指旋转式刀开关。
如果用于PGL 柜型,一般用HD13系列,而如果是用于GGD型,就要使用HD13BX系列了。
自动空气开关1、自动空气开关的作用自动空气开关又称自动空气断路器,是低压配电网络和电力拖动系统中非常重要的一种电器,它集控制和多种保护功能于一身。
除了能完成接触和分断电路外,尚能对电路或电气设备发生的短路.严重过载及欠电压等进行保护,同时也可以用于不频繁地启动电动机。
2、自动空气开关的特点自动空气开关具有操作安全.使用方便.工作可靠.安装简单.动作后(如短路故障排除后)不需要更换元件(如熔体)等优点。
因此,在工业.住宅等方面获得广泛应用。
自动空气开关具有过载和短路两种保护功能,当电路发生过载、短路、失压等故障时能自动跳闸,正常情况下可以用来不频繁的接通和断开电路以及控制电机的启动和停止。
自动空气开关有DW系列(称为框架式或万能式)和DZ系列(称为塑料外壳式或装置式)两种。
DW系列主要用作配电网络的保护开关及正常工作条件下不频繁转换电路用。
低压馈电开关整定-204配电室馈电开关:1、名称:低压防爆开关规格型号:QBZ-400编号:4082用途:控制运输设备、液压泵、水泵、照明综保、皮带、所带负荷267KW (1)过负荷保护整定值为:IZ1=K1 艺Ie= 1.2X267=320 (A)(2)短路保护整定值为:IZ2=8le=8 X 320=2560 (A)(3)灵敏度系数校验电缆长度换算成50mm2为38m,查表得两相短路电流为6120Id minIz 6120 2.39>1.2 25602、名称:低压防爆开关规格型号:QBZ-400编号:4026用途:控制水泵、真空泵、照明综保所带负荷34KW(1)过负荷保护整定值为:IZ1=K1 艺le= 1.2 X 34=40 (A)(2)短路保护整定值为:IZ2=8Ie=8 X 40=320 (A)(3)灵敏度系数校验电缆长度换算成50mm2为40m,查表得两相短路电流为6117AId min 611719.1>1.2Iz 3203、名称:低压防爆开关规格型号:QBZ-400编号:4032用途:联络开关(1)过负荷保护整定值为:400A(2)短路保护整定值为:IZ2=8le=8 X 400=3200 (A)4、名称:低压防爆开关规格型号:QBZ-400编号:4045用途:总开关所带负荷301KW(1)过负荷保护整定值为:IZ1=K1 艺le= 1.2X 301=361.2 (A) 取360A(2)短路保护整定值为:IZ2=8Ie=8 X 360=2880 (A)(3)灵敏度系数校验电缆长度换算成50mm2为30m,查表得两相短路电流为6415AId minIz 6415 2.2>1.2 28805、名称:低压防爆开关规格型号:QBZ-400编号:4029用途:控制绞车、推车机、防跑车装置、挡车门所带负荷318KW(1)过负荷保护整定值为:IZ1=K1 艺le= 1.2X 318=381.6 (A) 取380A(2)短路保护整定值为:IZ2=8le=8 x 380=3040 (A)(3)灵敏度系数校验电缆长度换算成50mm2为40m,查表得两相短路电流为6117AId min 6117 2.01 >1.2Iz 30406、名称:低压防爆开关规格型号:QBZ-400编号:4030用途:控制绞车、人行车、液压站、照明综保、水泵、给煤机、液压油泵所带负荷120KW(1)过负荷保护整定值为:IZ1=K1 艺le= 1.2x 120=144 (A)取150A(2)短路保护整定值为:IZ2=8Ie=8 x 150=1200 (A)(3)灵敏度系数校验电缆长度换算成50mm2为65m,查表得两相短路电流为4626AId min 46263.8>1.2Iz 12007、名称:低压防爆开关规格型号:QBZ-400编号:4046用途:总开关所带负荷438KW(1)过负荷保护整定值为:IZ1=K1 艺Ie= 1.2X438=525.6 (A)取530A(2)短路保护整定值为:IZ2=8le=8 X 530=4240 (A)(3)灵敏度系数校验电缆长度换算成50mm2为35m,查表得两相短路电流为5183Id minIz 5138 1.22 >1.2 4240-520配电室馈电开关:1、名称:低压防爆开关 规格型号:QBZ-400编号:4010用途:控真空泵、电磁阀、电抗器、电动闸阀、照明综保 所带负荷40KW(1) 过负荷保护整定值为:IZ1=K1 艺 le= 1.2 X 40=48 (A ) 取 50A(2) 短路保护整定值为:IZ2=8Ie=8 X 50=400 (A )(3) 灵敏度系数校验 电缆长度换算成50mm2为20m ,查表得两相短路电流为5368A控绞车、皮带机、溜子、双联风机、信号综保、水泵 所带负荷160KW (1) 过负荷保护整定值为:IZ1=K1 艺 Ie = 1.2X 160=190 (A )(2) 短路保护整定值为:Iz4002、名称:低压防爆开关规格型号:QBZ-400编号:4030、用途: 备用开关 无整定值3、名称: 低压防爆开关规格型号:QBZ-400编号:4011 用途:Id min 5368 13.4 >1.2IZ2=8le=8 X 190=1520 (A)(3)灵敏度系数校验电缆长度换算成50mm2为30m,查表得两相短路电流为5183AId min 5183 3.41>1.2Iz 15204、名称:低压防爆开关规格型号:QBZ-400编号:4038用途:备用开关无整定值5、名称:低压防爆开关规格型号:QBZ-400编号:4012用途:控绞车、皮带机、溜子、双联风机、信号综保所带负荷166KW (1)过负荷保护整定值为:IZ1=K1 艺le= 1.2X 166=199.2 (A) 取200A(2)短路保护整定值为:IZ2=8le=8 X 200=1600 (A)(3)灵敏度系数校验电缆长度换算成50mm2为35m,查表得两相短路电流为5090AId min lz 509016003.18 >1.26、名称:低压防爆开关规格型号:QBZ-400编号:总开关所带负荷200KW(1)过负荷保护整定值为:IZ1=K1 艺le= 1.2X200=240 (A)(2)短路保护整定值为:IZ2=8Ie=8 X 240=1920 (A)(3)灵敏度系数校验电缆长度换算成50mm2为10m,查表得两相短路电流为4013用途: 5533AId min Iz 553319202.88 >1.27、名称:低压防爆开关规格型号:QBZ-400编号: 4014用途: 总开关所带负荷200KW(1)过负荷保护整定值为:IZ1=K1 艺Ie= 1.2X200=240 (A)(2)短路保护整定值为:IZ2=8le=8 X 240=1920 (A)(3)灵敏度系数校验电缆长度换算成50mm2为10m,查表得两相短路电流为5533AId min lz 553319202.88 >1.2-550配电室馈电开关:1、名称:低压防爆开关规格型号:QBZ-400编号: 控绞车、多级泵、照明综保所带负荷185KW (1)过负荷保护整定值为:IZ1=K1 艺le= 1.2 X 185=222 (A) 取220A(2)短路保护整定值为:IZ2=8Ie=8 X 220=1760A)(3)灵敏度系数校验4004用途: 5275AId min Iz 527517602.98 >1.24038用途:联2、名称:低压防爆开关规格型号:QBZ-400编号:络开关(1)过负荷保护整定值为:400A(2)短路保护整定值为:IZ2=8le=8 X 400=3200 (A)3、名称:低压防爆开关规格型号:QBZ-400编号:4028用途: 控主排水泵、皮带机、溜子、照明综保所带负荷460KW (1)过负荷保护整定值为:IZ1=K1 艺le= 1.2 X 460=552 (A) 取550A(2)短路保护整定值为:IZ2=8Ie=8 X 550=4400A)(3)灵敏度系数校验电缆长度换算成50mm2为25m,查表得两相短路电流为5368AId min 5368 1.22 >1.2Iz 44004、名称:低压防爆开关规格型号:QBZ-400编号:4006用途: 总开关同4004馈电开关所带负荷185KW(1)过负荷保护整定值为:IZ1=K1 艺Ie= 1.2 X 185=222 (A )取220A (2)短路保护整定值为:IZ2=8le=8 X 220=1760A )(3) 灵敏度系数校验电缆长度换算成50mm2为25m ,查表得两相短路电流为4401综采工作面1、 称:低压防爆开关 规格型号:QBZ-400编号:4047用途:乳 化泵所带负荷264KW(1) 过负荷保护整定值为:5275A Id minlz 5275 1760 2.98 >1.25、名称:低压防爆开关 规格型号:QBZ-400编号:总开关同4028馈电开关所带负荷570KW(1) 过负荷保护整定值为: IZ1=K1 艺 le= 1.2 X 460=552 (A ) 取 550A(2) 短路保护整定值为:IZ2=8Ie=8 X 550=4400A )(3) 灵敏度系数校验电缆长度换算成50mm2为25m ,查表得两相短路电流为 4003用途:5368A Id min Iz 53684400 1.22 >1.2IZ1=K1 艺Ie=0.7 X 264=184.8 (A) 取190A(2)短路保护整定值为:IZ2=8le=8 X 190=1520A)(3)灵敏度系数校验电缆长度换算成50mm2为320m,查表得两相短路电流为2915A 樂1.92>1.2lz 15202、称:低压防爆开关规格型号:QBZ-400编号:4030用途:采煤机、刮板机所带负荷490KW(1)过负荷保护整定值为:IZ1=K1 艺le=0.7X490=343 (A) 取345A(2)短路保护整定值为:IZ2=8Ie=8 X 345=2760A)(3)灵敏度系数校验电缆长度换算成50mm2为300m查表得两相短路电流为3370AId min Iz 337027601.22>1.2。
低压配电系统图符号及字母含义配电系统图符号母含义(从电源引入端开始向配出端顺序看):1、scb10-200010/0.4d/yn11。
干式变压器,10kv/0.4kv,容量2000kva,高压两端三角形接法,低压侧为星形接法,连接组别为d/yn11(星三角11点接法);2、tmy-3[2*(125*10)]+1*(125*10)。
扰动进线柜主母线或扰动水平母线规格,125*10软铜排,3条相线为双排,pen为单排;3、mt40h1/3pmic5.0i=3200a。
扰动总进线自动(万能)断路器,施耐德品牌,电流规格4000a,整定电流(长延时)3200a,性能要求查厂家样本;4、4000/5a。
进线两端电流互感器变比,4000/55、ns100h/3pi=100agpu3-60ii。
浪涌保护辅助回路,配施耐德ns100h/3p开关、gpu3-60ii浪涌稀释保护器;6、d1:mns1000*1000*2200。
低压柜编号、型号,mns系列,进线柜尺寸为1000宽、1000浅、2200低;7、d2、d3:无功功率补偿。
电容补偿柜8、glr-1250/3p,zwkarc-12/j。
拎熔断器隔绝控制器1250a/3p,无功功率自动补偿控制器(恩科瑞品牌)12路;9、fys-0.22。
浪涌稀释维护(避雷器);10、nt100-100a。
熔断器,100a;11、lc1-dpk12m7c。
施耐德产接触器,须要密产品样本(略),用作自动转换电容器组;12、fk-dr30/440/7。
电容器组回路串接电抗器,防止瞬间切换过电流;13、10*mkpg0.44-30-3。
10组与电容器,mkpg0.44型号,30kvar、三相;14、d7,含4套ns系列断路器。
低压出线柜,ns400n/3p200a表示施耐德ns400n断路器,400a框架,整定电流为200a;15、112kwwdza-yjy-4*185+e95。
该出线回路为112kw负荷,出线电缆为无卤低烟a级阻燃(交联聚乙烯绝缘、交联聚乙烯护套),规格为4*185+e95,e95则表示pe线规格95;16、acr220e、300/5。
电缆线规格型号一览表(一)一、电线电缆产品主要分为五大类:1、裸电线及裸导体制品本类产品的主要特征是:纯的导体金属,无绝缘及护套层,如钢芯铝绞线、铜铝汇流排、电力机车线等;加工工艺主要是压力加工,如熔炼、压延、拉制、绞合/紧压绞合等;产品主要用在城郊、农村、用户主线、开关柜等。
2、电力电缆本类产品主要特征是:在导体外挤(绕)包绝缘层,如架空绝缘电缆,或几芯绞合(对应电力系统的相线、零线和地线),如二芯以上架空绝缘电缆,或再增加护套层,如塑料/橡套电线电缆。
主要的工艺技术有拉制、绞合、绝缘挤出(绕包)、成缆、铠装、护层挤出等,各种产品的不同工序组合有一定区别。
产品主要用在发、配、输、变、供电线路中的强电电能传输,通过的电流大(几十安至几千安)、电压高(220V至500kV及以上)。
3、电气装备用电线电缆该类产品主要特征是:品种规格繁多,应用范围广泛,使用电压在1kV及以下较多,面对特殊场合不断衍生新的产品,如耐火线缆、阻燃线缆、低烟无卤/低烟低卤线缆、防白蚁、防老鼠线缆、耐油/耐寒/耐温/耐磨线缆、医用/农用/矿用线缆、薄壁电线等。
4、通讯电缆及光纤(本公司目前不生产该类产品,故作简略介绍)随着近二十多年来,通讯行业的飞速发展,产品也有惊人的发展速度。
从过去的简单的电话电报线缆发展到几千对的话缆、同轴缆、光缆、数据电缆,甚至组合通讯缆等。
该类产品结构尺寸通常较小而均匀,制造精度要求高。
5、电磁线(绕组线)(本公司目前不生产该类产品,故作简略介绍)主要用于各种电机、仪器仪表等。
电线电缆的衍生/新产品:电线电缆的衍生/新产品主要是因应用场合、应用要求不同及装备的方便性和降低装备成本等的要求,而采用新材料、特殊材料、或改变产品结构⒒蛱岣吖ひ找蟆⒒蚪煌分值牟方凶楹隙?采用不同材料如阻燃线缆、低烟无卤/低烟低卤线缆、防白蚁、防老鼠线缆、耐油/耐寒/耐温线缆等;改变产品结构如:耐火电缆等;提高工艺要求如:医用线缆等;组合产品如:OPGW等;方便安装和降低装备成本如:预制分支电缆等。
配电系统图符号字母含义电缆的1、SCB10-200010/0.4D/Yn11干式变压器10KV/0.4KV容量2000KVA高压侧三角形接法低压侧为星形接法连接组别为D/Yn11星三角11点接法。
2、TMY-3212510112510低压进线柜主母线或低压水平母线规格12510硬铜排3条相线为双排PEN为单排。
3、MT40H1/3PMIC5.0I3200A低压总进线自动万能断路器施耐德品牌电流规格4000A整定电流长延时3200A性能要求查厂家样本。
4、4000/5A进线侧电流互感器变比4000/5。
5、NS100H/3PI100AGPU3-60II浪涌保护辅助回路配施耐德NS100H/3P开关、GPU3-60II 浪涌吸收保护器。
6、D1:MNS100010002200低压柜编号、型号MNS系列进线柜尺寸为1000宽、1000深、2200高。
7、D2、D3:无功功率补偿电容补偿柜。
8、GLR-1250/3PZWKARC-12/J 带熔断器隔离开关1250A/3P无功功率自动补偿控制器安科瑞品牌12路。
9、FYS-0.22浪涌吸收保护避雷器。
10、NT100-100A熔断器100A。
11、LC1-DPK12M7C施耐德产接触器需要查产品样本略用于自动切换电容器组。
12、FK-Dr30/440/7电容器组回路串接电抗器防止瞬间切换过电流。
13、10MKPg0.44-30-310组电容器MKPg0.44型号30KVar、三相。
14、D7含4套NS系列断路器低压出线柜NS400N/3P200A表示施耐德NS400N断路器400A 框架整定电流为200A。
15、112KWWDZA-YJY-4185E95该出线回路为112KW负荷出线电缆为无卤低烟A级阻燃交联聚乙烯绝缘、交联聚乙烯护套规格为4185E95E95表示PE线规格95。
16、ACR220E、300/5安科瑞品牌仪表出线回路电流表配300/5电流互感器。
低压开关柜区别及特点GGD、GCK、GCS、MNS、MCS低压开关柜的型号区别及特点目前市场上流行的开关柜型号很多,归纳起来有以下几种型号,现把各种型号的开关柜型号及其优缺点列举如下,供大家参考:一. 型号GGD、GCK、GCS、MNS、MCS介绍①GGD系列:l用途GGD型交流低压配电柜适用于变电站、发电厂、厂矿企业等电力用户的交流50Hz,额定工作电压380V,额定工作电流1000-3150A的配电系统,作为动力、照明及发配电设备的电能转换、分配与控制之用。
GGD型交流低压配电柜是根据能源部,广大电力用户及设计部门的要求,按照安全、经济、合理、可靠的原则设计的新型低压配电柜。
产品具有分断能力高,动热稳定性好,电气方案灵活、组合方便,系列性,实用性强、结构新颖,防护等级高等特点。
可作为低压成套开关设备的更新换代产品使用。
l产品型号及含义l结构特点■GGD型交流低压配电柜的柜体采用通用柜形式,构架用8MF冷弯型钢局部焊接组装而成,并有20模的安装孔,通用系数高。
■GGD柜充分考虑散热问题。
在柜体上下两端均有不同数量的散热槽孔,当柜内电器元件发热后,热量上升,通过上端槽孔排出,而冷风不断地由下端槽孔补充进柜,使密封的柜体自下而上形成一个自然通风道,达到散热的目的。
■GGD柜按照现代化工业产品造型设计的要求,采用黄金分割比的方法设计柜体外形和各部分的分割尺寸,使整柜美观大方,面目一新■柜体的顶盖在需要时可拆除,便于现场主母线的装配和调整,柜顶的四角装有吊环,用于起吊和装运。
■柜体的防护等级为IP30,用户也可根据环境的要求在IP20—IP40之间选择。
②GCK系列l产品型号及含义GCK G是封闭式开关柜C是抽出式K是控制中心GCK低压抽出式开关柜(以下简称开关柜)由动力配电中心(PC) 柜和电动机控制中心(MCC)两部分组成。
该装置适用于交流50(60)HZ、额定工作电压小于等于660V、额定电流4000A及以下的控配电系统,作为动力配电、电动机控制及照明等配电设备。
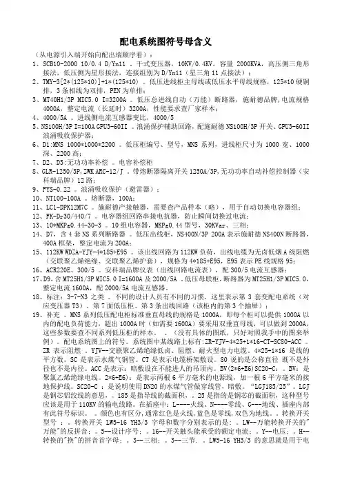
配电系统图符号母含义(从电源引入端开始向配出端顺序看):1、SCB10-2000 10/0.4 D/Yn11 。
干式变压器,10KV/0.4KV,容量2000KVA,高压侧三角形接法,低压侧为星形接法,连接组别为D/Yn11(星三角11点接法);2、TMY-3[2*(125*10)]+1*(125*10) 。
低压进线柜主母线或低压水平母线规格,125*10硬铜排,3条相线为双排,PEN为单排;3、MT40H1/3P MIC5.0 I=3200A 。
低压总进线自动(万能)断路器,施耐德品牌,电流规格4000A,整定电流(长延时)3200A,性能要求查厂家样本;4、4000/5A 。
进线侧电流互感器变比,4000/55、NS100H/3P I=100A GPU3-60II 。
浪涌保护辅助回路,配施耐德NS100H/3P开关、GPU3-60II浪涌吸收保护器;6、D1:MNS 1000*1000*2200 。
低压柜编号、型号,MNS系列,进线柜尺寸为1000宽、1000深、2200高;7、D2、D3:无功功率补偿。
电容补偿柜8、GLR-1250/3P,ZWK ARC-12/J 。
带熔断器隔离开关1250A/3P,无功功率自动补偿控制器(安科瑞品牌)12路;9、FYS-0.22 。
浪涌吸收保护(避雷器);10、NT100-100A 。
熔断器,100A;11、LC1-DPK12M7C 。
施耐德产接触器,需要查产品样本(略),用于自动切换电容器组;12、FK-Dr30/440/7 。
电容器组回路串接电抗器,防止瞬间切换过电流;13、10*MKPg0.44-30-3 。
10组电容器,MKPg0.44型号,30KVar、三相;14、D7,含4套NS系列断路器。
低压出线柜,NS400N/3P 200A表示施耐德NS400N断路器,400A框架,整定电流为200A;15、112KW WDZA-YJY-4*185+E95 。
电缆线规格型号一览表2021-09-09 牵手hte2h...转自庋藏天下电缆线规格型号一览表一、电线电缆产品主要分为五大类:1、裸电线及裸导体制品本类产品的主要特征是:纯的导体金属,无绝缘及护套层,如钢芯铝绞线、铜铝汇流排、电力机车线等;加工工艺主要是压力加工,如熔炼、压延、拉制、绞合/紧压绞合等;产品主要用在城郊、农村、用户主线、开关柜等。
2、电力电缆本类产品主要特征是:在导体外挤(绕)包绝缘层,如架空绝缘电缆,或几芯绞合(对应电力系统的相线、零线和地线),如二芯以上架空绝缘电缆,或再增加护套层,如塑料/橡套电线电缆。
主要的工艺技术有拉制、绞合、绝缘挤出(绕包)、成缆、铠装、护层挤出等,各种产品的不同工序组合有一定区别。
产品主要用在发、配、输、变、供电线路中的强电电能传输,通过的电流大(几十安至几千安)、电压高(220V至500kV及以上)。
3、电气装备用电线电缆该类产品主要特征是:品种规格繁多,应用范围广泛,使用电压在1kV及以下较多,面对特殊场合不断衍生新的产品,如耐火线缆、阻燃线缆、低烟无卤/低烟低卤线缆、防白蚁、防老鼠线缆、耐油/耐寒/耐温/耐磨线缆、医用/农用/矿用线缆、薄壁电线等。
4、通讯电缆及光纤(本公司目前不生产该类产品,故作简单介绍) 随着近二十多年来,通讯行业的飞速开展,产品也有惊人的开展速度。
从过去的简单的电报线缆开展到几千对的话缆、同轴缆、光缆、数据电缆,甚至组合通讯缆等。
该类产品构造尺寸通常较小而均匀,制造精度要求高。
5、电磁线(绕组线)(本公司目前不生产该类产品,故作简单介绍) 主要用于各种电机、仪器仪表等。
电线电缆的衍生/新产品:电线电缆的衍生/新产品主要是因应用场合、应用要求不同及装备的方便性和降低装备本钱等的要求,而采用新材料、特殊材料、或改变产品构造⒒蛱岣吖ひ找蟆⒒蚪煌分值牟方凶楹隙 ?采用不同材料如阻燃线缆、低烟无卤/低烟低卤线缆、防白蚁、防老鼠线缆、耐油/耐寒/耐温线缆等;改变产品构造如:耐火电缆等;提高工艺要求如:医用线缆等;组合产品如:OPGW等;方便安装和降低装备本钱如:预制分支电缆等。
MNS型低压抽出式开关柜技术规范书1、我方所提供开关设备的总体说明:1.1低压开关设备的型号规格:MNS是一种模块化、多功能的低压配电配,应用于冶金、石油、化工、工矿企业及基础设施等领域中所有需要高可靠性场合的低压、配电和电动机控制系统。
MNS采用的柜体结构具有高度的灵活性。
根据不同客户的需要或不同的使用场合,柜体内可安装多种型号及规格元器件。
根据不同的用电设备,多种类型的馈电单元可以装在同一列柜或同一台柜中,如:馈电回路与电动机控制回路可混装在一起。
MNS是一种全系列的低压开关柜,可以满足您全方位的需要,适用于4000A以下的所有低压系统。
MNS可以提供高水准的可靠性和安全性、人性化的设计,加强了对人身和设备安全所需的保护。
MNS为全组装式结构,其特有的型材结构及连接方式以及对各种元器件的兼容性,可满足苟刻工期及供电边续性的要求。
1.2低压开关设备的主要材料:主构架柜体基础结构是由C型材装配组成,C型型材是以E=25mm为模数安装孔的钢板弯制而成,全部框架及内层隔板都作镀锌钝化处理,四周门板,侧板则作喷塑涂漆。
1.3低压开关设备的技术特点:1.3.1MNS系列低压开关柜包括固定技术和抽屉技术。
选用材料又分钢板结构技术和塑料结构技术。
技术水平达到当代国际水平。
1.3.2设计紧凑,以较小的空间能容纳较多的功能单元。
1.3.3结构通用性强,组装灵活:以便25mm为模数的C型型材能满足各种结构型式、防护等级及使用环境的要求。
1.3.4采用标准模块设计:分别可成保护、操作、转换、控制、调节、测定、指示等标准单元,用户可根据需要任意组装,以便200余种组装件可以组成不同方案的框架结构和抽屉单元。
1.3.5安全性:大量采用高强度阻燃型工程塑料组件,有效加强防护安全性能。
1.3.6技术性能高:主要参数达到当代国际水平。
1.3.7压缩场所:三化程度高,可大大压缩储存和运输预制件的场所。
1.3.8装配方便:不需要特殊复杂工具。
1.3×35+2×16 电缆与4×35+1 ×16 的区别单从电缆线芯规格上看,两者都是三相五线,区别就是N 线(也称零线)前一个是16mm2 ,后一个是35mm2, 当使用的单相负荷较多且三相负荷不均衡时,后者可以流过更大的零线电流。
2.电力电缆型号2*WDZA-YJY-3*35+2*16 分别代表什么2 代表2 根的意思WDZA-YJY 代表电缆的型号3*35+2*16 代表电缆的规格3.电气施工图的3(NHYJV-0.6/1KV-4*240mm2)表示什么3根耐火交联4芯240 平方耐压0.6/1.0KV 电缆。
3-3根,NH- 耐火,YJV -交联绝缘,聚氯乙烯护套,0.6/1KV -耐压0.6/1.0KV ,4*240mm2 -4芯每芯电缆截面积为240 平方毫米。
4.HD13BX-1000/31HD 大电流刀开关13 设计序号BX 旋转式操作1000 电流3 极1 带灭弧罩而HD13BX 一般是指旋转式刀开关。
如果用于PGL 柜型,一般用HD13 系列,而如果是用于GGD 型,就要使用HD13BX 系列了。
自动空气开关一、自动空气开关的作用自动空气开关又称自动空气断路器,是低压配电网络和电力拖动系统中非常重要的一种电器,它集控制和多种保护功能于一身。
除了能完成接触和分断电路外,尚能对电路或电气设备发生的短路.严重过载及欠电压等进行保护,同时也可以用于不频繁地启动电动机。
二、自动空气开关的特点自动空气开关具有操作安全.使用方便.工作可靠.安装简单.动作后(如短路故障排除后)不需要更换元件(如熔体)等优点。
因此,在工业.住宅等方面获得广泛应用。
自动空气开关具有过载和短路两种保护功能,当电路发生过载、短路、失压等故障时能自动跳闸,正常情况下可以用来不频繁的接通和断开电路以及控制电机的启动和停止。
自动空气开关有DW 系列(称为框架式或万能式)和DZ 系列(称为塑料外壳式或装置式)两种。
电缆线规格型号一览表(一)一、电线电缆产品主要分为五大类:1、裸电线及裸导体制品本类产品的主要特征是:纯的导体金属,无绝缘及护套层,如钢芯铝绞线、铜铝汇流排、电力机车线等;加工工艺主要是压力加工,如熔炼、压延、拉制、绞合/紧压绞合等;产品主要用在城郊、农村、用户主线、开关柜等。
2、电力电缆本类产品主要特征是:在导体外挤(绕)包绝缘层,如架空绝缘电缆,或几芯绞合(对应电力系统的相线、零线和地线),如二芯以上架空绝缘电缆,或再增加护套层,如塑料/橡套电线电缆。
主要的工艺技术有拉制、绞合、绝缘挤出(绕包)、成缆、铠装、护层挤出等,各种产品的不同工序组合有一定区别。
产品主要用在发、配、输、变、供电线路中的强电电能传输,通过的电流大(几十安至几千安)、电压高(220V至500kV及以上)。
3、电气装备用电线电缆该类产品主要特征是:品种规格繁多,应用X围广泛,使用电压在1kV及以下较多,面对特殊场合不断衍生新的产品,如耐火线缆、阻燃线缆、低烟无卤/低烟低卤线缆、防白蚁、防老鼠线缆、耐油/耐寒/耐温/耐磨线缆、医用/农用/矿用线缆、薄壁电线等。
4、通讯电缆及光纤(本公司目前不生产该类产品,故作简略介绍) 随着近二十多年来,通讯行业的飞速发展,产品也有惊人的发展速度。
从过去的简单的电报线缆发展到几千对的话缆、同轴缆、光缆、数据电缆,甚至组合通讯缆等。
该类产品结构尺寸通常较小而均匀,制造精度要求高。
5、电磁线(绕组线)(本公司目前不生产该类产品,故作简略介绍) 主要用于各种电机、仪器仪表等。
电线电缆的衍生/新产品: 电线电缆的衍生/新产品主要是因应用场合、应用要求不同及装备的方便性和降低装备成本等的要求,而采用新材料、特殊材料、或改变产品结构⒒蛱岣吖ひ找蟆⒒蚪煌分值牟方凶楹隙? 采用不同材料如阻燃线缆、低烟无卤/低烟低卤线缆、防白蚁、防老鼠线缆、耐油/耐寒/耐温线缆等;改变产品结构如:耐火电缆等;提高工艺要求如:医用线缆等;组合产品如:OPGW等;方便安装和降低装备成本如:预制分支电缆等。
配电系统图符号母含义、常见电线电缆的规格型号、电气安装配管符号表示方法配电系统图怎么看,符号,字母含义等从电源引入端开始向配出端顺序看:1、SCB10-200010/0.4D/Yn11干式变压器,10KV/0.4KV,容量2000KVA,高压侧三角形接法,低压侧为星形接法,连接组别为D/Yn11(星三角11点接法);2、TMY-3[2*(125*10)]+1*(125*10)低压进线柜主母线或低压水平母线规格,125*10硬铜排,3条相线为双排,PEN为单排;3、MT40H1/3PMIC5.0I=3200A低压总进线自动(万能)断路器,施耐德品牌,电流规格4000A,整定电流(长延时)3200A,性能要求查厂家样本;4、4000/5A进线侧电流互感器变比,4000/55、NS100H/3PI=100AGPU3-60II浪涌保护辅助回路,配施耐德NS100H/3P开关、GPU3-60II浪涌吸收保护器;6、D1:MNS1000*1000*2200低压柜编号、型号,MNS系列,进线柜尺寸为1000宽、1000深、2200高;7、D2、D3:无功功率补偿电容补偿柜8、GLR-1250/3P,ZWKARC-12/J 带熔断器隔离开关1250A/3P,无功功率自动补偿控制器(安科瑞品牌)12路; 、FYS-0.22 9浪涌吸收保护(避雷器);10、NT100-100A熔断器,100A;11、LC1-DPK12M7C施耐德产接触器,需要查产品样本(略),用于自动切换电容器组; 12、FK-Dr30/440/7电容器组回路串接电抗器,防止瞬间切换过电流;13、10*MKPg0.44-30-310组电容器,MKPg0.44型号,30KVar、三相; 14、D7,含4套NS系列断路器低压出线柜,NS400N/3P200A表示施耐德NS400N断路器,400A框架,整定电流为200A;15、112KWWDZA-YJY-4*185+E95 该出线回路为112KW负荷,出线电缆为无卤低烟A级阻燃(交联聚乙烯绝缘、交联聚乙烯护套),规格为4*185+E95,E95表示PE线规格95; 16、ACR220E、300/5安科瑞品牌仪表(出线回路电流表),配300/5电流互感器;17、D9,含MT25H1/3PMIC5.0I=1600A及2000/5A低压母联柜,断路器为MT25H1/3PMIC5.0,整定电流1600A,配2000/5A电流互感器。
低压开关柜的型号区别及特点电气设计网目前市场上流行的开关柜型号很多,归纳起来有以下几种型号,现把各种型号的开关柜型号及其优缺点列举如下,供大家参考:一. 型号GGD、GCK、GCS、MNS、MCS介绍①GGD系列:●用途GGD型交流低压配电柜适用于变电站、发电厂、厂矿企业等电力用户的交流50Hz,额定工作电压380V,额定工作电流1000-3150A的配电系统,作为动力、照明及发配电设备的电能转换、分配与控制之用。
GGD型交流低压配电柜是根据能源部,广大电力用户及设计部门的要求,按照安全、经济、合理、可靠的原则设计的新型低压配电柜。
产品具有分断能力高,动热稳定性好,电气方案灵活、组合方便,系列性,实用性强、结构新颖,防护等级高等特点。
可作为低压成套开关设备的更新换代产品使用。
●产品型号及含义●结构特点■GGD型交流低压配电柜的柜体采用通用柜形式,构架用8MF冷弯型钢局部焊接组装而成,并有20模的安装孔,通用系数高。
■ GGD柜充分考虑散热问题。
在柜体上下两端均有不同数量的散热槽孔,当柜内电器元件发热后,热量上升,通过上端槽孔排出,而冷风不断地由下端槽孔补充进柜,使密封的柜体自下而上形成一个自然通风道,达到散热的目的。
■ GGD柜按照现代化工业产品造型设计的要求,采用黄金分割比的方法设计柜体外形和各部分的分割尺寸,使整柜美观大方,面目一新■柜体的顶盖在需要时可拆除,便于现场主母线的装配和调整,柜顶的四角装有吊环,用于起吊和装运。
■柜体的防护等级为IP30,用户也可根据环境的要求在IP20—IP40之间选择。
②GCK系列●产品型号及含义GCK G是封闭式开关柜 C是抽出式K是控制中心GCK低压抽出式开关柜(以下简称开关柜)由动力配电中心(PC) 柜和电动机控制中心(MCC)两部分组成。
该装置适用于交流50(60)HZ、额定工作电压小于等于660V、额定电流4000A及以下的控配电系统,作为动力配电、电动机控制及照明等配电设备。
配电系统图符号母含义(从电源引入端开始向配出端顺序看):1、SCB10-2000 10/0.4 D/Yn11 。
干式变压器,10KV/0.4KV,容量2000KVA,高压侧三角形接法,低压侧为星形接法,连接组别为D/Yn11(星三角11点接法);2、TMY-3[2*(125*10)]+1*(125*10) 。
低压进线柜主母线或低压水平母线规格,125*10硬铜排,3条相线为双排,PEN为单排;3、MT40H1/3P MIC5.0 I=3200A 。
低压总进线自动(万能)断路器,施耐德品牌,电流规格4000A,整定电流(长延时)3200A,性能要求查厂家样本;4、4000/5A 。
进线侧电流互感器变比,4000/55、NS100H/3P I=100A GPU3-60II 。
浪涌保护辅助回路,配施耐德NS100H/3P开关、GPU3-60II浪涌吸收保护器;6、D1:MNS 1000*1000*2200 。
低压柜编号、型号,MNS系列,进线柜尺寸为1000宽、1000深、2200高;7、D2、D3:无功功率补偿。
电容补偿柜8、GLR-1250/3P,ZWK ARC-12/J 。
带熔断器隔离开关1250A/3P,无功功率自动补偿控制器(安科瑞品牌)12路;9、FYS-0.22 。
浪涌吸收保护(避雷器);10、NT100-100A 。
熔断器,100A;11、LC1-DPK12M7C 。
施耐德产接触器,需要查产品样本(略),用于自动切换电容器组;12、FK-Dr30/440/7 。
电容器组回路串接电抗器,防止瞬间切换过电流;13、10*MKPg0.44-30-3 。
10组电容器,MKPg0.44型号,30KVar、三相;14、D7,含4套NS系列断路器。
低压出线柜,NS400N/3P 200A表示施耐德NS400N断路器,400A框架,整定电流为200A;15、112KW WDZA-YJY-4*185+E95 。
配电系统图符号母含义(从电源引入端开始向配出端顺序看):1、SCB10-2000 10/0.4 D/Yn11 。
干式变压器,10KV/0.4KV,容量2000KVA,高压侧三角形接法,低压侧为星形接法,连接组别为D/Yn11(星三角11点接法);2、TMY-3[2*(125*10)]+1*(125*10) 。
低压进线柜主母线或低压水平母线规格,125*10硬铜排,3条相线为双排,PEN为单排;3、MT40H1/3P MIC5.0 I=3200A 。
低压总进线自动(万能)断路器,施耐德品牌,电流规格4000A,整定电流(长延时)3200A,性能要求查厂家样本;4、4000/5A 。
进线侧电流互感器变比,4000/55、NS100H/3P I=100A GPU3-60II 。
浪涌保护辅助回路,配施耐德NS100H/3P开关、GPU3-60II浪涌吸收保护器;6、D1:MNS 1000*1000*2200 。
低压柜编号、型号,MNS系列,进线柜尺寸为1000宽、1000深、2200高;7、D2、D3:无功功率补偿。
电容补偿柜8、GLR-1250/3P,ZWK ARC-12/J 。
带熔断器隔离开关1250A/3P,无功功率自动补偿控制器(安科瑞品牌)12路;9、FYS-0.22 。
浪涌吸收保护(避雷器);10、NT100-100A 。
熔断器,100A;11、LC1-DPK12M7C 。
施耐德产接触器,需要查产品样本(略),用于自动切换电容器组;12、FK-Dr30/440/7 。
电容器组回路串接电抗器,防止瞬间切换过电流;13、10*MKPg0.44-30-3 。
10组电容器,MKPg0.44型号,30KVar、三相;14、D7,含4套NS系列断路器。
低压出线柜,NS400N/3P 200A表示施耐德NS400N断路器,400A框架,整定电流为200A;15、112KW WDZA-YJY-4*185+E95 。
0。
4kV低压配电设施命名及编号原则(试行)1 总则1。
1为了规范0.4kV配电线路及设备的命名及编号,结合广西电网系统低压配电网的实际情况,制定本原则。
执行中凡与本规定有冲突文件,按本文件执行。
1。
2适用范围:广西电网公司所属资产的0.4配电线路和设备,客户资产参照执行。
2 规范性引用文件下列文件中的条款通过本标准的引用而成为本标准的条款。
凡是注日期的引用文件,其随后所有的修改单(不包括勘误的内容)或修订版均不适用于本标准。
凡是不注日期的引用文件,其最新版本适用于本标准。
《广西电网公司中压配电线路及设备标志管理规定》《广西电网公司10kV及以下配电线路及设备命名原则》《电网一次设备编号及调度管辖范围划分原则》(Q/GDD-316.16—2002)3线路命名、编号3.1 主干线命名为:“从属的变压器名称"+“从属低压总开关末位序号”。
例如:XX公变401开关出线,命名为“XX公变1线"。
若台区低压出线处为总刀闸,则线路编号以刀闸第3位序号确定。
例如:XX 公变4021刀闸出线,命名为“**公变2线”.3。
2 一级支线命名为:“T 接主干线名称”+“一级支线编号"。
支线编号从电源侧向负荷侧依次递增编号,不允许重号。
例如:“**线1支"。
3。
3 二级支线命名为:“T 接主干线名称”+“一级支线编号”+“-”+“二级支线编号”,二级支线编号从支线电源侧向负荷侧依次递增编号。
例如:“**线1—1支"。
3。
4 三级及以下支线原则上不进行命名,有特殊需要可参考3。
3条款进行下一级支线的命名。
3。
5 对于低压主干线多于9回的线路,低压主干线可参考3.1条文进行命名,即采用:“总开关后两位序号进行命名”。
如图1所示。
图13.6架空线路回路、长度、型号表示架空线路长度表示“回路数×导线型号-截面/回路长度(km)”,例如:2×JKY-240/0.5,表示2回交联聚氯乙烯240mm2铜芯共杆(担)架设长0.5km线路。