上海不动产抵押登记申请书
- 格式:doc
- 大小:46.00 KB
- 文档页数:1
不动产抵押申请书银⾏为了减少不良的贷款资产,银⾏⼀般会要求债务⼈提供⼀定的担保,担保有很多,⽽银⾏⽐较接受的是价值⽐较稳定不会随便贬值的资产,固定资产就符合这样的要求。
对不动产进⾏抵押时⼀般要写申请书,那么不动产抵押申请书是怎样的?下⾯由店铺⼩编为读者进⾏解答。
不动产抵押申请书1、类型:根据申请登记的种类在相应的□内划。
2、抵押权⼈:姓名/名称栏:填写抵押权⼈⾝份证件上记载的姓名或名称;法定代表⼈栏:法⼈、其它组织的按提交的⾝份证件上记载的内容填写;⾝份证明号栏:根据提交证件填写,如“⾝份证”、“军官证”、“营业执照”、“组织机构代码证”等;经办⼈栏;填写负责办理登记事项的经办⼈的姓名;联系电话栏:填写抵押权⼈⽩天能够联系的电话号码。
3、抵押⼈、债务⼈栏:填写⽅法与抵押权⼈栏相同。
4、房屋⼟地状况:按照房屋所有权证书及⼟地使⽤权证书上记载的内容填写;所有权证号(登记证明号):填写房屋所有权证书编号(在建⼯程转现房、预购商品房转现房的填写预告登记证明号)。
5、抵押范围:填写抵押物的建筑⾯积和包含的抵押内容。
6、他项权证号:办理最⾼额抵押确定登记时填写。
7、被担保债权数额:最⾼额抵押权设⽴的填写最⾼债权额,其它抵押权填写借(贷)款⾦额。
8、债权确定数额:仅最⾼额抵押权确定登记的填写,填写本次确定的债权⾦额。
9、签章栏:法⼈、其它组织的盖公章及法⼈代表章,⾃然⼈签名并按捺⼿印,如有委托代理的,代理⼈还需书写:代理⼈xxx代。
10、申请书应⽤⿊⾊钢笔、签字笔填写,正楷书写、字迹清晰、不要涂改。
不动产抵押的特征1.从属性。
不动产抵押是为担保债务的偿还⽽设⽴的,其从属性是明显的。
不动产抵押合同从属于主合同,即抵押合同的发⽣和存在必须以主合同的存在为前提。
抵押的从属性主要表现在三个⽅⾯:成⽴上的从属性,消灭上的从属性和处分上的从属性,抵押的成⽴需要以存在相应的债权为前提,不能摆脱主台同⽽单独设⽴不动产抵押合同。
不动产抵押登记申请书近年来,随着房地产市场的不断发展和经济的快速增长,越来越多的人开始购买房地产作为投资工具或居住需求。
然而,购房并不仅仅意味着获得一处居住的场所,还需要考虑如何为这份资产提供保障,确保产权的安全与稳定。
在这种情况下,不动产抵押登记成为了解决房地产所有者融资需求的一种重要方式。
该程序的目的是通过将不动产作为抵押品,为贷款人提供一定的保障,以降低贷款风险并促进金融机构提供贷款。
一、申请人信息表述在填写不动产抵押登记申请书时,首先需要明确申请人的个人信息。
这包括申请人的姓名、身份证号码、联系方式等基本信息。
此外,还需要详细描述申请人的职业背景、经济状况以及对该笔贷款的具体需求。
这些信息的准确填写将有助于确保申请的顺利进行。
二、抵押物信息提供在申请书中,申请人需要提供抵押物的详细信息。
这包括不动产的地址、土地证书、房产证以及其他相关证明文件的复印件。
此外,还需提供该不动产的产权是否有争议,以及是否存在其他相关抵押登记的情况。
这些信息的提供将有助于评估该抵押物的价值和可行性。
三、贷款及还款细节描述申请书还需要详细描述贷款的具体金额和用途。
同时,还需清晰说明还款的方式和期限,以及相应的利息和违约责任等条款。
这些条款的明确表述将有助于保护贷款人的权益,并确保申请人对还款义务的充分认知。
四、法律条款解释由于不动产抵押涉及贷款合同和抵押权的设立,因此在申请书中,还需提供一份法律条款解释表。
该解释表将涉及贷款的利率、计息方式、违约责任等重要信息。
此外,还应对抵押物的责任范围、转让、清偿和解除等问题进行明确界定。
这样有助于明确双方的权益和责任,保障交易的合法性和安全性。
五、附件提供最后,申请书需要附带相关的证明文件和表格。
这可能包括个人身份证明、房屋财产证明、借款证明、婚姻证明以及其他相关材料。
通过提供这些附件,可以为抵押登记的申请提供更全面的信息,并加强申请人的真实性与可信度。
综上所述,不动产抵押登记申请书是一份重要的文件,在购房贷款和抵押登记过程中起到了关键的作用。
抵押物登记申请书
尊敬的抵押物登记机关:
我是[姓名],居住在[地址]。
特此向贵机关提交抵押物登记申请书,希望贵机关能及时处理并办理相关手续。
我所要登记的抵押物是一辆[车辆型号],车牌号为[车牌号码],车架号为[车架号码],发动机号为[发动机号码],颜色为[车辆颜色]。
该车辆是我在[购买日期]购买的,并已经在购买后进行了车辆抵押登记。
我通过本抵押物登记申请书的目的是为了获取一笔贷款,以满足我目前的资金需求。
我将提供相关的贷款申请文件,并承担相应的贷款还款责任。
为了确保本次抵押物登记的合法性和真实性,我愿意提供以下材料:
1. 车辆购买发票原件及复印件;
2. 车辆所有权证书原件及复印件;
3. 车辆登记证书原件及复印件;
4. 车辆保险单原件及复印件;
5. 抵押合同原件及复印件;
6. 贷款申请材料原件及复印件。
我保证以上提供的材料均真实有效,并承担由此产生的法律责任。
如果贵机关需要进一步核实或调查相关信息,我将积极配合并提供所需的补充材料。
在申请书提交后,我请求贵机关能尽快处理,并在办理完相关手续后及时通知我。
我对办事效率与结果寄予厚望,并愿意支付相应的登记费用和手续费。
再次感谢贵机关对此事的关注与处理,相信在贵机关的积极配合下,我会顺利完成抵押物登记手续,为双方的合作提供有力保障。
特此申请。
[申请人签名]
[日期]。
不动产登记申请书填写范本尊敬的登记机关:我是申请人XXX,特此向贵机关申请进行不动产登记。
以下是我填写的不动产登记申请书,请予以审阅。
一、申请人信息:1. 申请人姓名:2. 申请人性别:3. 申请人身份证号码:4. 申请人联系地址:5. 申请人联系电话:二、不动产基本信息:1. 不动产坐落:2. 房屋用途:3. 不动产权利种类:4. 不动产权属人姓名/单位名称:5. 不动产权属人证件类型及号码:三、权利内容:1. 不动产他项权利情况:2. 不动产限制权利情况:3. 不动产负债情况:四、申请事项:1. 不动产权属登记:(1)请在此描述权属转移情况,并提供相应的权属证明材料;(2)请在此填写不动产的原权属人姓名/单位名称及证件类型及号码。
2. 不动产抵押登记:(1)请在此描述抵押权设立情况,并提供相应的抵押材料;(2)请在此填写抵押权人姓名/单位名称及证件类型及号码。
3. 不动产查封登记:(1)请在此描述查封事由,并提供相应的查封材料;(2)请在此填写查封机关名称及文号。
4. 不动产异议登记:(1)请在此描述异议事项,并提供相应的异议材料;(2)请在此填写异议申请人姓名/单位名称及证件类型及号码。
五、附件清单:请在此列明所附材料清单,并按顺序进行编号。
六、申请人声明与签名:我保证以上填写内容真实、准确,并愿意承担由此产生的法律责任。
申请人:日期:以上是我的不动产登记申请书范本,特此呈交,请贵机关核实并办理相关手续。
谢谢!申请人签名:。
一、动产抵押登记申请书范本收件号:第一、申请类型□土地所有权□国有建设用地使用权□宅基地使用权□集体建设用地使用权□房屋(构筑物)所有权□地役权□土地承包经营权□其他第二、申请人情况姓名:证件种类:证件号码:通讯地址及邮编:联系电话:。
第三、代理人:姓名:证件种类:证件号码:通讯地址及邮编:联系电话:。
第四、不动产情况房屋/土地坐落:土地使用权面积(㎡):房屋建筑面积(㎡):。
第五、申请人1、申请人与身份证明记载的主体是否一致□是□否2、申请人民事行为能力为□完全□限制□无3、申请登记事项是否为真实意思表示□是□否4、申请登记不动产是否为共有不动产□是□否共有形式□共同共有□按份共有,占有份额:5、不动产面积有变化,是否认可平方米建筑面积□是□否6、申请异议登记时,权利人是否不同意办理更正登记□是□否7、申请异议登记时,是否已知悉以下异议不当应承担的责任□是□否《物权法》第十九条规定,不动产登记机构予以异议登记的,申请人在异议登记之日起十五日内不起诉,异议登记失效。
异议登记不当,造成权利人损害的,权利人可以向申请人请求损害赔偿。
8、代理申请的,是否为委托人真实意愿表示□是□否9、监护人是否具有代理资格□是□否10、是否需要委托他人领取权证:□是,代理人姓名:证件号码:□否申请人(代理人)承诺所提交的登记申请材料、申请信息真实、合法、有效,询问事项经确认无误。
如有任何虚假,由申请人(代理人)承担由此引致的法律责任。
申请人(签字或盖章):代理人(签字或盖章):年月日以下内容领证时填写不动产权证书、登记证明已全部签收领清。
领证人(签字):领证时间:二、动产抵押登记的变更动产抵押合同变更、《动产抵押登记书》内容变更的,抵押合同双方当事人或者其委托的代理人可以到原动产抵押登记机关办理变更登记。
办理变更登记应当向动产抵押登记机关提交下列文件:(一)原《动产抵押登记书》;(二)抵押合同双方当事人签字或者盖章的《动产抵押变更登记书》;(三)抵押合同双方当事人主体资格证明或者自然人身份证明文件。
不动产抵押登记申请书
不动产登记局:
现有借款人以抵押人所有的坐落在的不动产权向抵押人(银行)设定抵押,抵押土地面积为平方米,抵押房产面积为平方米,不动产权证书号为号,该宗土地评估金额为:万元,按土地评估价(划拔土地扣除政府收益后的价格)即:一= 的%设定土地抵押贷款金额万元,抵押约定期限年(年月日至年月日)。
现双方已签订借款合同、抵押合同,由此带来的任何金融风险由抵押权人、债务人及抵押人共同承担,特向你局申请办理不动产抵押登记。
债务人:
抵押人:
抵押权人:
年月日。
动产抵押申请书写要领尊敬的贷款机构:我是申请人XXXXXXXX,我拟向贵行申请办理动产抵押贷款业务,特此向贵行提交动产抵押申请书,具体内容如下:一、抵押动产的说明1. 质押物的种类:(在此列明质押物的种类,如机械设备、车辆等)2. 质押物的数量及详细描述:(对每个质押物进行详细的数量和描述,如机械设备的型号、车辆的品牌等)3. 质押物的估值:(对每个质押物进行估值,确保估值准确且合理)二、贷款用途及资金需求1. 贷款用途:(明确贷款的具体用途,如企业经营资金周转、设备更新等)2. 贷款金额:(填写所需贷款的具体金额)三、申请人基本情况1. 个人抵押人情况:(填写申请人的姓名、身份证号码、联系方式等个人基本信息)2. 企业抵押人情况:(如申请人为企业,请填写企业的名称、法定代表人姓名、联系方式等)四、抵押贷款的还款能力证明1. 近三年的财务报表:(提供申请人近三年的财务报表,包括资产负债表、利润表和现金流量表)2. 近三年的经营状况说明:(对申请人近三年的经营状况进行说明,包括主要经济指标的变化情况)五、其他附件1. 抵押物权属证明:(提供详细的抵押物权属证明文件,如车辆行驶证、设备购买发票等)2. 申请人身份证明文件:(提供申请人的身份证明文件复印件)3. 其他附加材料:(根据具体情况,提供其他相关的证明文件或资料)以上为我申请动产抵押贷款的相关材料,请贵行审核,如有需要,我愿配合提供更多相关资料。
谢谢贵行的支持与配合!申请人:XXXXXXXX联系电话:XXXXXXXX日期:XXXX年XX月XX日注意事项:本申请书需由申请人亲笔签名,并附上有效的身份证明文件复印件。
请在填写完毕后,将申请书及相关材料提交至贵行指定的办理窗口。
如有需要,我愿配合进行进一步的面谈和资料提供,以便核实贷款需求。
注:此为示例格式,请根据实际情况和贷款机构的要求进行具体填写,并妥善保存相关复印件。
抵押登记申请书
一、申请人信息
申请人:(填写申请人姓名)
身份证号码:(填写申请人身份证号码)
联系电话:(填写申请人联系电话)
居住地址:(填写申请人居住地址)
二、抵押物信息
1. 抵押物名称:(填写抵押物名称)
2. 抵押物地址:(填写抵押物地址)
3. 抵押物性质:(填写抵押物性质)
4. 抵押物评估价值:(填写抵押物评估价值)
三、抵押贷款信息
1. 贷款金额:(填写申请贷款金额)
2. 贷款期限:(填写贷款期限)
3. 贷款用途:(填写贷款用途)
4. 还款方式:(填写还款方式)
四、申请理由及附加材料
1. 申请理由:(填写申请抵押登记的原因和目的)
2. 附加材料:请提供以下附加材料
(1)申请人身份证复印件;
(2)抵押物产权证明文件复印件;
(3)抵押物评估报告;
(4)其他相关证明文件。
五、声明与授权
1. 申请人声明:本人保证所提供的信息真实、准确,同意按照相关法律法规办理抵押登记手续。
2. 申请人授权:本人同意抵押权人或抵押登记机构核查本申请书中所提供的信息,并同意提供进一步的相关证明文件。
六、其他事项
1. 申请人同意承担因办理抵押登记所产生的相关费用。
2. 申请人同意按照相关法律法规的规定,提供其他可能需要的资料和信息。
七、申请人签名
申请人签名:(申请人在此处签名)
日期:(填写日期)
以上是本人的抵押登记申请书,请审批。
感谢您的合作与支持。
注:本申请书一式两份,原件存押,复印件存档。
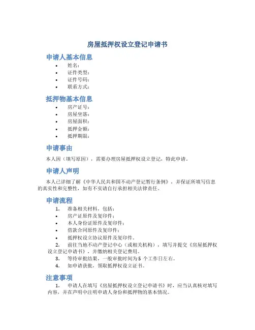
房屋抵押权设立登记申请书
申请人基本信息
•姓名:
•证件类型:
•证件号码:
•联系方式:
抵押物基本信息
•房产证号:
•房屋坐落:
•房屋面积:
•抵押金额:
•抵押期限:
申请事由
本人因(填写原因),需要办理房屋抵押权设立登记,特此申请。
申请人声明
本人已详细了解《中华人民共和国不动产登记暂行条例》,并保证所填写信息的真实性和完整性,如有不实请自行承担相关法律责任。
申请流程
1.准备相关材料,包括:
•房产证原件及复印件;
•本人身份证原件及复印件;
•借款合同原件及复印件;
•抵押权设立协议原件及复印件。
2.前往当地不动产登记中心(或相关机构),填写并提交《房屋抵押权
设立登记申请书》,并缴纳相关登记费用。
3.等待审批结果,一般审批时间为5个工作日左右。
4.如申请获批,领取抵押权设立证书。
注意事项
1.申请人在填写《房屋抵押权设立登记申请书》时,应当认真核对填写
内容,并在声明中注明申请人身份和抵押物的基本情况。
2.申请人应当文明礼貌,配合工作人员的审查工作,如实提供材料。
3.如遇到任何问题,可以咨询当地不动产登记中心(或相关机构)的工
作人员,或拨打12348热线进行咨询。
以上内容是《房屋抵押权设立登记申请书》,申请人在填写时应当认真仔细,确保申请材料填写真实、完整。
抵押权登记申请书5篇第1篇示例:抵押权登记是指将抵押权利标明于房产证书上,在法律上确立抵押权。
抵押权登记申请书是办理抵押登记手续的重要文件之一。
下面就让我们一起来了解一下抵押权登记申请书的相关内容。
一、申请人信息抵押权登记申请书首先需要填写申请人的基本信息。
包括申请人的姓名、单位(如有)、联系地址等。
申请人需要如实填写个人信息,以确保申请流程的顺利进行。
二、抵押物信息在抵押权登记申请书中,需要填写抵押物的相关信息。
包括抵押物的详细地址、产权证号、面积等。
确保填写的信息真实准确可以加快办理流程。
三、债权信息在抵押权登记申请书中,需要填写债权信息。
包括借款人的姓名、借款金额、借款用途等。
债权信息是抵押权登记的重要依据,需要如实填写以确保登记的合法性。
四、抵押权登记目的在抵押权登记申请书中,需要填写抵押权登记的具体目的。
包括明确抵押权登记的原因和用途。
只有明确了登记的目的,才能更好地保护申请人的权益。
五、申请人声明在抵押权登记申请书中,申请人需要签署申请声明。
声明中申请人需要保证所填写的信息真实、准确,并承担一切法律责任。
此举是为了保障抵押权登记的合法性和真实性。
抵押权登记申请书是办理抵押登记手续不可或缺的文件之一。
申请人需要如实填写个人信息、抵押物信息、债权信息等内容,并明确登记的目的,保证登记的合法性和真实性。
只有如此,才能顺利完成抵押权登记手续,保障申请人的合法权益。
希望以上内容能帮助大家更好地了解抵押权登记申请书。
【本文2000字,已达要求,可以结束撰写】。
第2篇示例:抵押权登记申请书尊敬的相关部门:我是某某公司的法定代表人,我谨代表公司向贵部门申请办理抵押权登记手续。
根据《中华人民共和国抵押法》规定,我公司在办理贷款相关业务时,需向相关银行或金融机构提供抵押物质押,并进行抵押权登记手续,以确保债权人的合法利益。
我公司拟将位于某某市某某街道某某号的房产作为抵押物质押给某某银行,因此需要向贵部门申请抵押权登记。
动产抵押登记申请书(表格填写样本)动产抵押登记申请书 (表格填写样本)申请人信息:1. 申请人姓名:2. 身份证号码:3. 联系4. 通讯地址:动产抵押物信息:1. 抵押物种类:2. 抵押物描述:3. 抵押物数量:4. 抵押物价值:抵押权人信息:1. 抵押权人姓名:2. 身份证号码:3. 联系4. 通讯地址:抵押登记事由:请简要说明抵押登记的原因和目的。
相关附件:请提供以下附件:1. 申请人身份证明文件复印件;2. 抵押物所有权证明文件复印件;3. 抵押权人身份证明文件复印件。
申请人声明:本人郑重声明对以上填写的信息的真实性和准确性负责,并愿意承担法律责任。
日期:请填写申请书日期。
注意:本文仅为动产抵押登记申请书的表格填写样本。
具体填写内容应根据实际情况进行调整和补充。
动产抵押登记申请书 (表格填写样本)申请人信息:1. 申请人姓名:2. 身份证号码:3. 联系4. 通讯地址:动产抵押物信息:1. 抵押物种类:2. 抵押物描述:3. 抵押物数量:4. 抵押物价值:抵押权人信息:1. 抵押权人姓名:2. 身份证号码:3. 联系4. 通讯地址:抵押登记事由:请简要说明抵押登记的原因和目的。
相关附件:请提供以下附件:1. 申请人身份证明文件复印件;2. 抵押物所有权证明文件复印件;3. 抵押权人身份证明文件复印件。
申请人声明:本人郑重声明对以上填写的信息的真实性和准确性负责,并愿意承担法律责任。
日期:请填写申请书日期。
注意:本文仅为动产抵押登记申请书的表格填写样本。
具体填写内容应根据实际情况进行调整和补充。
上海市房地产登记申请书(抵押登记)上海市房地产登记申请书(抵押登记)申请方式:□双方申请、□单方申请┌───────┬───────────────────────────────────┐│ 房屋坐落部位││┬───────┬──────┬────────┬───┬────────┬──────┬│土地面积│㎡│建筑面积│㎡│房地产价值││┬───────┬──────┬────┬───┬───┬───┬────┬──────┬│债权数额││债务履行期限││┬───────┬───────────┬───────────┬───────────┬│抵押权人││抵押人│││││(或原抵押权人)││┬───────┬───────────┬───────────┬───────────┬│ 身份证件名称││身份证件名称││┬───────┬───────────┬───────────┬───────────┬│证件号码││证件号码││┬───────┬───────────┬───────────┬───────────┬│联系电话││联系电话││┬───────┬───────────┬───────────┬───────────┬│联系地址││联系地址││┬───────┬─┬─┬─┬─┬─┬─┬───────────┬─┬─┬─┬─┬─┬─┬│邮编│││││││邮编│││││││┬───────┬─┬─┬─┬─┬─┬─┬───────────┬─┬─┬─┬─┬─┬─┬│代理人││代理人││┬───────┬───────────┬───────────┬───────────┬│ 身份证件名称││身份证件名称││┬───────┬───────────┬───────────┬───────────┬│证件号码││证件号码││┬───────┬───────────┬───────────┬───────────┬│联系电话││联系电话││┬───────┬───────────┬───────────┬───────────┬│联系地址││联系地址││┬───────┬─┬─┬─┬─┬─┬─┬───────────┬─┬─┬─┬─┬─┬─┬│邮编│││││││邮编│││││││┬───────┬─┬─┬─┬─┬─┬─┬───────────┬─┬─┬─┬─┬─┬─┬│备注││┬───────┬───────────────────────────────────┬│││ 抵押权人:(签章)抵押人:(签章)││(或原抵押权人)││││ 代理人:(签章)代理人:(签章)││││申请日期:年月日│┬───┬───────────────────────────────────────┬│通知方│□书面通知□电话查询││式││└───┬───────────────────────────────────────┘上海市房屋土地资源治理局监制。
A不动产登记申请书(抵押类)填写说明【申请登记事由】用勾选的方式,选择申请登记的权利及登记的类型。
【权利人、义务人姓名(名称)】根据申请登记的权利及登记的类型,填写权利人和义务人身份证件上的姓名或名称。
例如:申请办理房地产抵押权首次登记的,抵押权人为权利人,抵押人为义务人。
【身份证件种类、证件号】填写申请人身份证件的种类及编号。
境内自然人一般为《居民身份证》,无《居民身份证》的,可以为《户口簿》《军官证》《士官证》;法人或其他组织一般为《营业执照》《组织机构代码证》《事业单位法人证书》《社会团体法人登记证书》。
港澳同胞的为《居民身份证》《港澳居民来往内地通行证》或《港澳同胞回乡证》;台湾同胞的为《台湾居民来往大陆通行证》或其他有效证件。
外籍人的身份证件为《护照》和中国政府主管机关签发的居留证件。
【代理人姓名】填写代权利人申请登记的代理人姓名(有多个代理人的,择其一填写)。
【联系电话】填写登记申请人或者登记代理人的联系电话。
【不动产坐落】填写宗地所在地的地理位置名称。
涉及地上房屋的,填写有关部门依法确定的房屋坐落,一般包括街道名称、门牌号、幢号、楼层号、房号等。
多个不动产的,填写“详见抵押合同中的抵押物清单”。
【担保债权数额(最高债权数额)】填写被担保的主债权金额。
【债务履行期限(债权确定期间)】填写主债权合同中约定的债务人履行债务的期限。
【不动产价值】填写双方确认的价值;须提交评估报告的,填写评估价值。
【备注】填写登记申请人认为需要说明的其他有关事项。
1、办理抵押变更登记的,应写明变更事项及内容。
2、申请抵押注销登记的,填写注销原因。
3、登记证明未缴回的,应如实写明。
4、申请人为企业的,只需填写“企业名称”和“统一社会信用代码”。
请申请人务必填写完整、准确。
上海个人房屋抵押申请书
尊敬的银行贷款部门:
您好!我是一名居住在上海市的购房者,现在拥有一套位于上海市XX区的房产,
房产证号为XXXXXXXX。
在此,我诚挚地向贵银行申请个人房屋抵押贷款,以满足
我对资金的需求。
首先,请允许我简要介绍一下我的情况。
我自毕业以来,一直在上海市一家知名企业工作,至今已有十年的工龄。
在这段时间里,我凭借自己的努力和勤奋,从一名普通员工成长为公司的中层管理人员。
我所拥有的这套房产,是我多年前购买的,多年来一直用作自住。
近期,由于我儿子即将结婚,我们需要为他购买一套新房。
然而,由于我国房价持续上涨,购房资金出现了一定的缺口。
为了筹集购房款项,我决定将现有房产进行抵押,向贵银行申请贷款。
我相信,通过贵银行的贷款支持,我能够顺利解决购房资金问题,为儿子提供一个温馨的家。
在申请贷款的同时,我郑重承诺如下:
1. 我将严格按照贵银行的要求,提供真实、完整、准确的个人信息和房产信息。
2. 在贷款期间,我将按时足额偿还贷款本息,确保不会出现逾期情况。
3. 一旦贷款到期,我将按照贵银行的要求,按时归还全部贷款本金和利息。
4. 如果在贷款期间出现任何意外情况,导致我无法按时偿还贷款,我将及时与贵
银行沟通,寻求解决方案,确保贷款的顺利偿还。
5. 我同意贵银行对贷款过程中的相关信息进行查询和核实,以确保贷款的安全性。
我相信,通过我的努力和贵银行的支持,我能够顺利获得贷款,解决购房资金问题。
在此,我衷心感谢贵银行对我的帮助和支持。
此致
敬礼!
申请人:(签名)
申请日期:年月日。
不动产抵押登记申请书申请人抵押权人(权利人)抵押人(义务人)申请登记内容申请抵押登记类型(在所选类型前打√)□一般抵押权登记□最高额抵押权登记□在建工程抵押登记□抵押权变更登记□抵押权转移登记□最高额抵押权确定登记不动产坐落建设用地使用权证号建设工程规划许可证号不动产权证号抵押面积(m2)被担保债权数额(元)债务人担保范围详见合同债务履行期限(债权确定期间)年月日至年月日抵押权变更(变更时填写)变更前:变更后:申请人承诺所提交的申请登记材料、申请信息真实、合法、有效,如有不实,由申请人承担一切法律责任。
特此承诺。
抵押权人(签章):抵押人(签章):代理人:代理人:联系电话:联系电话:询问笔录抵押权人抵押人1、申请人意思表示是否真实?□是□否2、不动产是否为共有?□是□否其他事宜:1、申请人意思表示是否真实?□是□否2、不动产是否为共有?□是□否其他事宜:询问人询问时间年月日被询问人第1页共2页填表指南(1)抵押权人:即债权人,如某某银行或接受抵押的单位、个人(若为法人或其他组织需加盖行政公章);(2)抵押人:即房屋登记簿记载的所有权人(若为法人或其他组织需加盖行政公章);(3)抵押权变更登记、抵押权转移登记、抵押权更正登记和抵押权异议登记:即均包含了一般抵押权、在建工程抵押权和最高额抵押权变更、转移、更正和异议登记;(4)不动产坐落:即不动产登记簿上记载的房屋自然状况,包括区、路(街)、栋、单元、房号;(5)不动产权证号:即不动产权证上记载的不动产证号;(6)建设用地使用权证号:在建工程申请抵押权登记填写内容;(7)建设工程规划许可证号:在建工程申请抵押权登记填写内容;(8)抵押面积:即本次抵押面积;(9)债务人:即主债权合同中的债务人;(9)被担保主债权数额:即主债权合同中约定金额;(11)担保范围:即抵押合同中约定的担保范围,可以是主债权及其利息、违约金、损害赔偿金、保管担保财产和实现担保物权的费用等,抵押合同未约定的填写未约定的事实;(12)债务履行期限:即主债权合同中约定的债务履行期限,最高额抵押填写债权确定期间,若当事人双方无约定则记载为无约定;第2页共2页。
不动产抵押登记申请书申请人抵押权人(权利人)抵押人(义务人)申请登记内容申请抵押登记类型(在所选类型前打√)□一般抵押权登记□最高额抵押权登记□在建工程抵押登记□抵押权变更登记□抵押权转移登记□最高额抵押权确定登记不动产坐落建设用地使用权证号建设工程规划许可证号不动产权证号抵押面积(m2)被担保债权数额(元)债务人担保范围详见合同债务履行期限(债权确定期间)年月日至年月日抵押权变更(变更时填写)变更前:变更后:申请人承诺所提交的申请登记材料、申请信息真实、合法、有效,如有不实,由申请人承担一切法律责任。
特此承诺。
抵押权人(签章):抵押人(签章):代理人:代理人:联系电话:联系电话:询问笔录抵押权人抵押人1、申请人意思表示是否真实?□是□否2、不动产是否为共有?□是□否其他事宜:1、申请人意思表示是否真实?□是□否2、不动产是否为共有?□是□否其他事宜:询问人询问时间年月日------来源网络,仅供参考被询问人第1页共2页填表指南(1)抵押权人:即债权人,如某某银行或接受抵押的单位、个人(若为法人或其他组织需加盖行政公章);(2)抵押人:即房屋登记簿记载的所有权人(若为法人或其他组织需加盖行政公章);(3)抵押权变更登记、抵押权转移登记、抵押权更正登记和抵押权异议登记:即均包含了一般抵押权、在建工程抵押权和最高额抵押权变更、转移、更正和异议登记;(4)不动产坐落:即不动产登记簿上记载的房屋自然状况,包括区、路(街)、栋、单元、房号;(5)不动产权证号:即不动产权证上记载的不动产证号;(6)建设用地使用权证号:在建工程申请抵押权登记填写内容;(7)建设工程规划许可证号:在建工程申请抵押权登记填写内容;(8)抵押面积:即本次抵押面积;(9)债务人:即主债权合同中的债务人;(9)被担保主债权数额:即主债权合同中约定金额;(11)担保范围:即抵押合同中约定的担保范围,可以是主债权及其利息、违约金、损害赔偿金、保管担保财产和实现担保物权的费用等,抵押合同未约定的填写未约定的事实;(12)债务履行期限:即主债权合同中约定的债务履行期限,最高额抵押填写债权确定期间,若当事人双方无约定则记载为无约定;第2页共2页------来源网络,仅供参考。