化学高考题型专练十六 基本理论综合应用题练习卷
- 格式:doc
- 大小:561.40 KB
- 文档页数:5
2022年高考化学有机合成的综合应用专项训练专项练习含答案一、高中化学有机合成的综合应用1.A(C3H6)是基本有机化工原料,由A制备聚合物C和合成路线如图所示(部分条件略去)。
已知:RCOOH(1)A的结构简式为__________(2)写出一个题目涉及的非含氧官能团的名称__________(3)关于C的说法正确的是_______________(填字母代号)a 有酸性b 分子中有一个甲基c 是缩聚产物d 能发生取代反应(4)发生缩聚形成的高聚物的结构简式为_____(5)E→F的化学方程式为_______。
(6)以A为起始原料,选用必要的无机试剂合成,写出合成路线(用结构简式表示有机物),用箭头表示转化关系,箭头上注明试剂和反应条件)_______。
2.1,4-环己二醇可通过下列路线合成(某些反应的反应物和反应条件未列出):(1)写出反应④、⑦的化学方程式:④__________________________________;⑦__________________________________。
(2)上述七个反应中属于加成反应的有____________(填反应序号),A中所含有的官能团名称为____________。
(3)反应⑤中可能产生一定量的副产物,其可能的结构简式为_____________________。
3.丙烯是石油化工的重要原料,一定条件下可发生下列转化:已知:(1)A的结构简式为:______________________;(2)反应④的类型为:______________________反应;(3) D与足量乙醇反应生成E的化学方程式为:______________________________________。
(4)与足量NaOH溶液反应的化学方程式为___________________________。
(5)B的同分异构体有多种.写出其中既能发生银镜反应,又能发生酯化反应的2种同分异构体的结构简式:___________________________、_______________________________。
高中化学基础知识应用题详解在化学的学习中,有很多的知识点都是在生活中有运用到的,学生想要学好化学,需要多做题,下面店铺的小编将为大家带来关于化学的基础知识应用题和答案的介绍,希望能够帮助到大家。
高中化学基础知识应用题和答案例1 下列有关气体体积的叙述中,正确的是 ( )A.一定温度和压强下,各种气体体积的大小,由构成气体的分于的大小决定B.一定温度和压强下,各种气体体积的大小,由构成气体的分子数决定C.不同的气体,若体积不同,则它们所含的分子数也不同D.气体摩尔体积是指1 mol任何气体所占的体积都约为22.4 L〔分析〕A项错,因为气体体积与构成气体的分子的大小无关,当分子数目一定时,气体体积的大小主要决定于气体分子之间的距离;B项正确;C项错,比较气体的体积一定要在相同状况下:D项错。
气体摩尔体积是指单位物质的量的气体所占的体积,在标准状况下,气体的摩尔体积约为22.4 L/mol.答案:B[说明] 本题讨论的是气体体积方面的问题,它所涉及到的知识是气体摩尔体积和阿伏加德罗定律,关于这两个知识点在应用时必须明白:当分子数目一定时,气体体积的大小主要决定于气体分子间的距离,而不是分子本身体积的大小,气体分子间的距离与温度、压强有关.①在使用气体摩尔体积的概念时,要注意以下几点:a.标准状况,即0℃1.01×105 Pa的状态.b.“单位物质的量的气体”即“1 mol任何气体”.c.1 mol任何气体的体积在标准状况下都约为22.4 L,在非标准状况下,其体积可能为22.4 L,也可能不为22.4 L.②而在使用阿伏加德罗定律时,只要把握好气体摩尔体积与阿伏加德罗定律的关系,一般不会出错,它们之间的关系表示如下:(注:T—温度,p—压强,V—体积,N—气体分子数)在阿伏加德罗定律中,对于任何两种气体,其温度、压强、物质的量、体积四个量中,任意三个量对应相同,则第四个量必然相同.例2 NA表示阿伏加德罗常数,下列说法中,正确的是 ( )①4.6 gNa作为还原剂可提供的电子数为0.2 NA②在标准状况下,11.2 LSO2中所含的氧原子数为NA③在标准状况下,5.6 L HCl中所含的电子数为9 NA④在常温、常压下,1 mol He中所含有的原子数为NA⑤在同温、同压时,相同体积的任何气体单质中所含的原子数相同⑥在25℃,压强为1.01×105Pa时,11.2 L氮气中所含的原子数为NAA.①③⑤B.②④⑥C.①②④D.③⑤⑥〔分析〕①推导如下:Na - e-=Na+23g NA4.6 g (0.2 NA)所以①正确.②推导如下:SO2 ~ 2O22.4L 2NA11.2L (NA)所以②正确.③中,首先对每个HCl分子中所含的电子数进行计算,因为每个氢原子含1个电子,每个氯原子含17个电子,所以每个HCl分子中含18个电子.HCl ~ 18e-22.4L 18 NA5.6L (4.5NA)而不是9NA,所以该说法不正确.④正确.1 mol He含有NA个氦原子,不受温度、压强的制约.⑤错误.根据阿伏加德罗定律应为“分子数相同”,而不是原子数相同.⑥在25℃,压强为1.01×105Pa时,不是标准状况下,所以11.2L N2的物质的量不是0.5 mol,所含的原子数也不是NA.综上所述,①②④正确,其余都错.答案:C[说明] ①解本题的关键是掌握标准状况下气体体积与所含微粒的转换规律:气体体积(L) 物质的量微粒数②在辨析判断各选项正误时,要注意克服“错觉”,要善于结合所学元素和化合物的知识,运用物质的量、气体体积、物质的微粒数及阿伏加德罗定律等概念.例3 已知阿伏加德罗常数、物质的摩尔质量及摩尔体积,下列物理量中尚不能全部计算出其近似值的是 ( )A.固体物质分子的大小和质量B.液体物质分子的大小及质量C.气体物质分子的大小和质量D.气体物质分子的质量〔分析〕联系气、液、固三种状态的物质中微粒聚集的状态进行分析,从微观角度理解影响气体、固体、液体物质的摩尔体积的因素.固体和液体物质中,分子间距离较小,分子间堆积较紧密,所以根据阿伏加德罗常数、物质的摩尔质量及摩尔体积三个物理量就可以计算出分子大小和分子质量的近似值.对于气体物质来说,由于气体分子间距离比分子本身的体积要大得多,根据阿伏加德罗常数、物质的摩尔质量及摩尔体积三个物理量只能计算出分子质量的近似值.答案:C例4 依照阿伏加德罗定律,下列叙述中,正确的是 ( )A.同湿、同压下,两种气体的体积比等于摩尔质量之比B.同温、同压下,两种气体的物质的量之比等于密度之比C.同温、同压下,两种气体的摩尔质量之比等于密度之比D.同温、同体积下,两种气体的物质的量之比等于压强之比〔分析〕根据阿伏加德罗定律及推论可知,同温、同压下,两种气体的体积之比等于它们的物质的量之比,与它们的摩尔质量成反比,跟它们的密度成反比,故A、B两项错误.答案:CD[说明]对阿伏加德罗定律及推论的深刻理解和记忆是解题基础.或由pV=nRT= RT→pM= RT=ρRT公式也可求解.同类变式1 下列各组物质中,体积相同的是()A.25 mol氯气和2.5mol氯化氢B.标准状况下,4.48L氢气和0.8g氦气C.同温、同压下,3.01×1023个氨分子和22 g 二氧化碳气体D.9g水蒸气和11.2 L氨气答案:BC同类变式2 在一定温度和压强下,1体积X2(气)和3体积Y2(气)化合,生成 2体积Z(气).则Z的化学式是 ( )A.XY3B.XYC.X3YD.X2Y3答案:A综合应用题例5 阿伏加德罗常数为NA,标准状况下,某种O2和N2的混合气体m g含有b个分子,则n g该混合气体在相同状况下,所占的体积(L)应是 ( )A.22.4nb/(mNA)B.22.4 mb/(nNA)C.22.4nNA/(mb)D.nbNA/(22.4m)〔分析〕m g混合气体的物质的量= mol,对相同的混合气体,其质量之比等于物质的量之比,设ng混合气体的物质的量为x,则故在标准状况下,气体的体积为V=x•Vm=答案:A【注意】本题的解法有多种:① 先求ng气体中含有的分子数:,再求物质的量: mol= mol,最后求V.② 先求混合气体的平均摩尔质量:再求ng该混合气体的物质的量:最后求出V.同类变式1 如果ag某气体中含有的分子数为b,则c g该气体在标准状况下的体积是(NA表示阿伏加德罗常数) ( )答案:A同类变式2 空气和二氧化碳按体积比5:1混合,使混合气体与足量的红热焦炭充分反应.设空气中氮气和氧气的体积比为4:1,不计其他成分,且体积都在同温、同压下测定,则反应后的气体中一氧化碳的体积分数为 ( )A.29%B.43%C.50%D.100%答案:C同类变式3 两个容积相同的容器,一个盛有NO,另一个盛有N2和O2,在同温、同压下,两容器内的气体一定具有相同的 ( )A.原子总数B.质子总数C.分子总数D.质量答案:AC例6 两种金属的混合粉末15.0g,跟足量的盐酸反应,生成标准状况下的H211.2 L,则下列各组混合物能满足上述条件的是 ( )A.Mg、AgB.Cu、ZnC.Al、MgD.Fe、Al〔分析〕本题考查的是金属与酸反应的能力,及标准状况下气体体积与物质的量的关系.解法1:常规方法→逐项分析计算.A项中A吕与盐酸不反应,11.2LH2由Mg与盐酸反应得来,则需金属镁12g,混合物可另有3g 银,符合题意;B项中Cu与盐酸不反应,即11.2LH2全部由Zn与盐酸反应得来,别需锌32.5g,大于15g,不符合题意;C项中Al、Mg都与盐酸反应,可用极值法处理,设15.0 g全为Al,则标准状况下生成的H2的体积V(H2)>11.2 L,若15.0 g全为Mg,则标准状况下生成的H2体积V(H2)>11.2 L,所以Al、Mg无论以什么比例混合,只要总质量为15.0 g,则生成的H2的体积在标准状况下必大于11.2L,不符合题意;D项中Fe、Al也都与盐酸反应,同样用极值法进行处理,若15.0g全为Fe,则在标准状况下,V(H2)<11.2L,若15.0全为Al,别在标准状况下,V(H2)>11.2 L,所以在总质量为15.0 g的情况下,只要Fe、Al按照一定比例混合,最后生成H2的体积在标准状况下就会为11.2 L,符合题意.解法2:摩尔电子质量法.根据在氧化还原反应中,得失电子数相等的原则,通过失去、得到或偏移1 mol电子所需要和涉及的物质的量,抓住转化过程中的关键因素,思路明确,简化过程.两种金属粉末15.0g,与酸反应放出标准状况下的H2 11.2 L,即0.5 mol,而0.5 mol H2,是由1 mol H+转变而来,敌得电子1 mol,因此混合物平均失去1 mol电子所需的质量为15 g.那么组成混合物的各组分失去1 mol电子所需的质量必须一个大于15 g,另一个小于15 g,这样形成的混合物才可能为15g.对于Mg、Al、Fe、Zn四种金属来说,其失去1 mol电子所需的质量为其摩尔质量除以其化合价,即Mg为12g,Al为9g,Fe为28g,Zn为32.5g,对于Cu、Ag等与盐酸不反应,不放出H2的金属来说,可以认为放出1 mol H2需质量无穷大(即不可能放出H2),则为大于15g.经分析A项符合;B项均大于15g,不符合;C项均小于15g,不符合;D项符合.答案:AD【注意】摩尔电子质量法是较简单的解题方法.本题是取失去1 mol电子所需的质量,而非平均摩尔质量,因而需避免由于各种金属化合价不同而引起的计算错误.同类变式1 一种含杂质的铁,已知可能含有铜、铝、钙或镁等金属中的一种或几种,取5.6g样品与足量的稀H2SO4充分作用,生成标准状况下的H22,24 L,则此铁样中一定含有的金属杂质是_______.答案:铜同类变式2 在相同状况下将Mg、Al、Fe分别投入到质量相等且足量的稀H2SO4中,反应结束后,三种溶液的质量仍相等,则投入Mg、Al、Fe三种金属的质量关系正确的是 ( )A.Mg>Al>FeB.Al>Fe>MgC.Al>Mg>FeD.Fe>Mg>Al答案:C同类变式3 将由镁、铝、锌组成的混合物与足量盐酸作用,放出H2的体积为 2.6 L(标准状况下),则三种金属的物质的量之和可能为 ( )A.0.250 molB.0.125 molC.0.100 molD.0.070 mol答案:C例7 空气可近似视为N2和O2按体积比为4:1组成的混合气体,则空气的平均相对分子质量约为 ( )A.28B.29C.34D.60〔分析〕根据平均摩尔质量的计算公式:=28 g/mol×+32g/mol ×= 28.8 g/mol,即空气的相对分子质量约为29.另外也可以根据平均值法规律,推得答案:空气的平均相对分子质量 r 应为28< r<32.答案:B[说明] 对于混合物来说,其某些特性受各组分的一些特性的制约,使得混合物的某些特性具有可预见性;那么平均值法规律,就是指混合物的平均相对分子质量、元素的质量分数、平均相对原子质量、某指定的物质的量总是介于组分的相应量的最大值与最小值之间.例8 某物质A在一定条件下加热可分解,产物都是气体.分解反应的化学方程式为:2A B+2C+2D,测得生成的混合气体对氢气的相对密度为d,则A的相对分子质量为 ( )A.7dB.5dC.2.5dD.2d〔分析〕根据题中给出的化学方程式知,完全分解后生成气体的平均摩尔质量=[M(B)+2M(C)+2M(D)]/5.根据题意=d•M(H2)=2dg/mol,则M(B)+2M(C)+2M(D)=5 =10d g/mol;又根据质量守恒定律:2M(A)=M(B)+2M(C) +2M(D),所以M(A)=5d g/mol,Mr(A)=5d.答案:B同类变式1 150℃时,碳酸铵完全分解,生成的气态混合物其密度是相同条件下H2密度的 ( )A.96倍B.48倍C.24倍D.12倍答案:B同类变式2 固体A在一定温度下分解,生成气体B、C、D,反应的化学方程式为:2A=B+2C+3D,若测得生成气体的质量是相同体积H2质量的15倍,则固体A的摩尔质量是 ( )A.30 g/molB.60 g/molC.90 g/molD.120 g/mol答案:C例9 由CO和CO2组成的混合气体,平均摩尔质量为32g/mol,求该混合气体中CO和CO2的体积之比.〔分析〕本题是二元混合体系,并且具有平均值的计算题,因此,可以考虑采用十字交叉法来解题.解:CO的摩尔质量是28g/mol,CO2的摩尔质量是44g/mol.即CO与CO2的体积之比为3:1.答:CO与CO2的体积之比为3:1.[说明] 十字交叉法通常适用于二元混合体系并且具有平均值的计算中,它的数学表达式是:根据题中所提供的a1.a2,a的物理意义不同,所得的物理意义也不同.十字交叉法的适用范围可归纳为八类.列表如下:a1,a2 A (a2-a)/(a-a1)① 溶液中溶质的质量分数混合溶液中溶质的质量分数两种溶液的质量比② 物质中某元素的质量分数混合物中该元素的质量分数两种物质的质量比③ 溶液的密度混合溶液的密度两种溶液的体积比④ 溶液的物质的量浓度混合溶液的物质的量浓度两种溶液的体积比⑤ 同位素的质量数同位素的平均相对分子质量两种同位素的物质的量之比⑥ 物质的相对分子质量混合物乩平均相对分子质量两种物质的物质的量之比 (相同条件下气态物质的体积比)⑦ 物质的摩尔质量各自反应后生成同种物质的摩尔质量两种物质的物质的量之比⑧ 物质分子组成中某种元素的原子个数混合物中该元素的平均原子个数两种物质的物质的量之比 (相同条件下气态物质的体积比) 不注意十字交叉法的适用范围,就容易出现错误.同类变式1 实验室测得氮气与氧气组成的混合气体的密度是氢气密度的14.5倍,可知其中氮气的体积分数为_______,质量分数为______.答案:75%;72.4%同类变式2 当1 mol P4与9 mol Cl2完全反应,所得产物中PCl3与PCl5的物质的量之比是_______.答案:1:3例10 如图3-12所示,容器A(容积为2L)中有压强为1×105Pa的空气,在容器B中(容积为1 L)放入少量的只吸附氧气的吸附剂,保持真空,打开旋塞C,放置片刻,容器内的总压强变为0.6×1O5Pa,这时容器中氮气和氧气的分子数之比为(吸附剂的体积可忽略不计) ( )A.8:1B.10:1C.12:1〔分析〕运用阿伏加德罗定律进行分析.打开旋塞前后,所发生的变化过程可分解成以下两个分过程:①体积从2 L变为3 L;②氧气有部分或全部被吸收.最后总压强为0.6×105Pa,体积变为3 L,相当于压强为1×1O5 Pa时,体积为1.8 L,所以吸附剂吸附掉的氧气相当于压强为1×1O5 Pa时,体积为0.2 L那么吸附后,气体中 N2和O2的体积比为8:1.答案:A思维误区分析这类比较复杂的问题时,有的同学不能将一个复杂的过程分解成简单的分过程,思维无法顺利展开.探索与创新题例11 标准状况下,向10L由H2、CO2、CO、N2组成的混合气体中通入6 L O2,用电火花引燃,使之充分反应后,测得气体体积为7.5 L.将这些气体通入盛有过量NaOH溶液的洗气瓶,气体体积变为2 L,这2 L气体的密度是相同状况下H2密度的15.5倍,求原混合气体中各种气体的体积.(以上数据均在标准状况下测得)〔分析〕在H2、CO2、CO和N2中,只有H2和CO与O2反应,用极端假设法可知O2过量,故2 L气体中只含O2与N2,由平均相对分子质量可求出其中O2、N2的体积.根据消耗的O2的量可求出H2与CO的总体积,进而可求得原混合气体中CO2的体积,再根据CO2的总量可求出CO的体积,最后得出H2的体积.答案:H2:4 L;CO:5 L;CO2:0.5 L;N2:0.5 L.易错与疑难题例12 下列各物质中含原子个数最多的是 ( )A.0.4 mol O2B.标准状况下5.6L CO2C.10 g NeD.4℃时5.4 mL H2O错解:A〔分析〕通过计算得出A项原子数为0.8 mol;B项原子数为0.75 mol;C项原子数为0.5 mol;D项中,常误认为4℃时H2O为气态,实际上,D项原子数为0.9 mol.正解:D例13 将1.5mol H2充入一个材料弹性良好的气球中,气球膨胀无褶皱,将该气球置于0℃101 kPa的环境下,其体积为_______.错解:33.6 L〔分析〕应用公式n= 求出1.5mol H2在标准状况下的体积为33.6 L,所以认为体积应为33.6 L.公式应用正确,但未考虑由于气球材料的收缩,而使气球的体积小于33.6 L.正解:小于33.6 L例14 下列说法中,正确的是(NA表示阿伏加德罗常数) ( )A.在常温、常压下,11.2 L Cl2中含有的分子数为0.5NAB.在常温、常压下,2 mol O2中含有的原子数为4NAC.4g氢气中含有的分子数为2NAD.在同温、同压下,相同体积的任何气体中所含的原子数相同错解:CD〔分析〕在标准状况下,1 mol气体的体积约为22.4L,常温、常压下,气体的摩尔体积不是22.4L/mol,故A项错;在任何情况下,1 mol O2中都含有2 mol O,所以 2 mol O2含有的原子数为4NA,不能受思维定式影响,误认为B项的结论如果要成立,也必须在标准状况下,实际上B项是正确的;同理C项也是正确的;D项中,阿伏加德罗定律的内容是同温、同压、同体积时,分子数相同,囚不同分子所含原子的个数不一定相同,例如氮分子是双原于分子,甲烷分子是五原子分子,不能认为同温、同压下体积相同时,分子数相同,原子数也相同,所以D项错.正解:BC例15 由A、B两种气体组成的混合气体(A、B的式量分别是MA,MB),若A的质量分数为m%,则混合气体的平均式量是 ( )A.B.MA(1-m%)+MB•m%C.MA•m%+MB•(1-m%)D.错解:C〔分析〕已知混合气体的两组分A与B的式量分别为MA,MB,A的质量分数为m%,那么B的质量分数应为1-m%,根据平均摩尔质量的计算公式,似乎觉得题中所要求算的平均式量为C项,实际上C项是错误的,用A与B的质量分数代替平均摩尔质量计算式中的体积分数是行不通的;B项也错;对于A项,用A与B的式量简单相加再除以2是错误的,忽视了A或B的含量;事实上,可以在计算时取100g 混合气体,那么A的质量为mg,B的质量就为(100-m)g,由 = ,可得出D项正确.正解:D好题速递点击高考高考命题总结与展望本节内容主要包括气体摩尔体积和阿伏加德罗定律,气体摩尔体积是阿伏加德罗定律的特例,阿伏加德罗定律及其推论把气体的质量、物质的量、体积、压强、密度联系在一起,是物理和化学的交叉渗透点.常见题型以选择题为主,但也有将一些结论、规律作为已知条件的计算题,具体类型:一是通过气体摩尔体积计算气体体积,此类题主要考查气体摩尔体积的概念;二是应用阿伏加德罗定律,推断物质组成,计算气体体积、密度、压强和比较气体体积、密度、相对分子质量大小.气体体积在物理和化学知识中的综合应用,将成为“3+X”试题发展的新的命题方向.经典高考试题分析例1 (典型例题下列叙述正确的是 ( )A.同温同压下,相同体积的物质,它们的物质的量必相等B.任何条件下,等物质的量的乙烯和一氧化碳所含的分子数必相等C.1 L一氧化碳气体一定比1 L氧气的质量小D.62 gNa2O溶于水后所得溶液中含有的O2-数为NA〔分析〕本题考查阿伏加德罗定律及其推论.阿伏加德罗定律的前提条件是气体,故A错误;任何条件时,相同物质的量的乙烯和一氧化碳分子数一定相等,B正确;C没指明相同条件,错误;Na2O溶于水与水反应后所得的溶液为NaOH溶液,不存在O2-,故D错.答案:B例2 (典型例题下列两种气体的分子数一定相等的是 ( )A.质量相等、密度不等的N2和C2H4B.等体积等密度的CO和C2H4C.等温等体积的O2和N2D.等压等体积的N2和CO2〔分析〕本题重点考查阿伏加德罗定律及其推论.A中N2和C2H4的质量相等,二者的摩尔质量均为28g/mol,物质的量相等,尽管密度不等(密度与温度、压强等有关),但分子数一定相等;B中等体积等密度即等质量,与A同理,二者的摩尔质量相等,故B也正确;C中压强不一定相等,D中温度可能不同,故C、D错误.答案:AB例3 (典型例题设NA表示阿伏加德罗常数,下列叙述中,正确的是( )A.常温常压下,11.2 L氧气所含的原子数为NAB.1.8g的NH+4中含有的电子数为NAC.常温常压下,48gO3含有的氧原子数为3NAD. 2.4g金属镁变为镁离子时失去的电子数为0.1NA〔分析〕常温常压下(非标准状况),11.2 L氧气(O2)的物质的量小于0.5 mol,则所含的原子数小于NA,A错误;B中1.8g的NH+4产物质的量为0.1 mol,所含电子数为0.1×10×NA,即NA;48gO3的物质的量为1 mol,每个O3分子含3个O原子,故共含有的氧原子数为3NA,C正确;2.4 g金属镁为0.1 mol,Mg-2e-=Mg2+,共失去的电子数为0.2NA.答案:BC例4 (典型例题取标准状况下CH4和过量O2的混合气体840 mL,点燃,将燃烧后的气体用过量碱石灰吸收,碱石灰增重0.600g.计算:(1)碱石灰吸收后所剩气体的体积(标准状况下).(2)原混合气体中CH4跟O2的体积比.〔分析〕 (1)已知:CH4+2O2=CO2+2H2O.1 mol CH4完全燃烧得到的CO2和H2O共80 g.原混合气体中n(CH4)=0.600 g/80 g•mol-1=0.0075 mol,CH4体积为0.0075 mol×22.4×103 mL•mol-1=168 mL,剩余气体的体积=840 mL-3×168 mL=336 mL.(2)V(CH4):V(O2)=168:(840-168)=168:672=1:4.答案:(1)336 mL (2)1:4随堂练习知识巩固1.下列各物质的物质的量不能肯定是1 mol的是( )A.23 g金属钠中所含的钠原子数B.标准状况下17g氨气C. 22.4 LNO气体D.标准状况下10 L氧气和12.4 L氮气的混合物答案:C[提示:Na的摩尔质量为23 g/mol,故23 gNa的物质的量为1 mol;同理17 g NH3的物质的量也为1 mol;22.4L NO气体没有指明标准状况,故不能肯定其物质的量为1 mol;10 L O2与12.4 L N2的混合物体积为22.4 L,故在标准状况下其物质的量为1 mol]2.在标准状况下,m g气体A与n g气体B所含分子数相同,下列说法中,不正确的是 ( )A.气体A与气体B的式量之比为m:nB.同质量气体A与气体B的分子数之比为n:mC.同温同压下,气体A与气体B的密度之比为n:mD.相同状况下,同体积气体A与气体B的质量之比为m:n答案:C[提示:因m gA与n g B的分子数相等,由n= ,可知= ,故A项正确;同质量A、B的分子数之比等于式量的反比,故B项正确;由阿伏加德罗定律的推论可知C项不正确,而D项正确。
高考题专项训练专题1例题1 (2024·浙江高考,1) 下列消毒剂的有效成分属于盐的是( A )A.高锰酸钾溶液B.过氧乙酸溶液C.双氧水D.医用酒精解析:高锰酸钾溶液的有效成分为KMnO4,其在水溶液中电离出K+和MnO-4,故KMnO4属于盐,A符合题意;过氧乙酸溶液的有效成分是CH3COOOH,在水溶液中电离出CH3COOO-和H+,即水溶液中的阳离子全部为H+,故其属于酸性,不符合题意;双氧水是由H和O组成的化合物,故其属于氧化物,C不符合题意;医用酒精的有效成分为CH3CH2OH,其属于有机物,不属于盐,D不符合题意;故答案为A。
例题2 (2024·广东高考,1) 试验室进行粗盐提纯时,需除去Ca2+、Mg2+和SO2-4,所用试剂包括BaCl2以及( A )A.Na2CO3、NaOH、HClB.Na2CO3、HCl、KOHC.K2CO3、HNO3、NaOHD.Na2CO3、NaOH、HNO3解析:除杂过程中不能引入新杂质,同时为保证除杂完全,所加除杂试剂一般过量,然后选择合适的试剂将所加过量的物质除去。
粗盐中主要成分为NaCl。
除去Ca2+选用CO2-3将其转化为沉淀,为了不引入新杂质,所加物质的阳离子为Na+,即选用Na2CO3除去Ca2+,同理可知,除去Mg2+需选用NaOH,除去SO2-4需选用BaCl2,因所加除杂试剂均过量,因此向粗盐样品中加入除杂试剂的依次中,BaCl2先于Na2CO3加入,利用Na2CO3除去Ca2+和多余的BaCl2,因Na2CO3、NaOH均过量,成为新杂质,须要过滤后向滤液中加入HCl,至溶液中不再有气泡产生,以此除去Na2CO3、NaOH,然后将溶液蒸发结晶得到较为纯净的食盐产品,综上所述,答案为A。
例题3 (2024·浙江高考,10)关于反应Na2S2O3+H2SO4===Na2SO4+S↓+SO2↑+H2O,下列说法正确的是( B )A.H2SO4发生还原反应B.Na2S2O3既是氧化剂又是还原剂C.氧化产物与还原产物的物质的量之比为2 1D.1 mol Na2S2O3发生反应,转移4 mol电子解析:Na2S2O3+H2SO4===Na2SO4+S↓+SO2↑ +H2O,该反应的本质是硫代硫酸根离子在酸性条件下发生歧化反应生成硫和二氧化硫,化合价发生改变的只有S元素一种,硫酸的作用是供应酸性环境。
化学基本原理综合应用题1.水是“生命之基质”,是“永远值得探究的物质”。
(1)关于反应H 2(g)+12O 2(g)===H 2O(l),下列说法不正确的是________。
A .焓变ΔH <0,熵变ΔS <0B .可以把反应设计成成原电池,实现能量的转化C .一定条件下,若观察不到水的生成,说明该条件下反应不能自发进行D .选用合适的催化剂,有可能使反应在常温常压下以较快的速率进行(2)①根据H 2O 的成键特点,画出与图1中H 2O 分子直接相连的所有氢键(O -H…O)。
②将一定量水放入抽空的恒容密闭容器中,测定不同温度(T )下气态、液态水平衡共存[H 2O(l)H 2O(g)]时的压强(p )。
在图2中画出从20 ℃开始经过100 ℃的p 随T 变化关系示意图(20 ℃时的平衡压强用p 1表示)。
(3)水在高温高压状态下呈现许多特殊的性质。
当温度、压强分别超过临界温度(374.2 ℃)、临界压强(22.1 MPa)时的水称为超临界水。
①与常温常压的水相比,高温高压液态水的离子积会显著增大。
解释其原因________。
②如果水的离子积K W 从 1.0×10-14增大到 1.0×10-10,则相应的电离度是原来的________倍。
③超临界水能够与氧气等氧化剂以任意比例互溶,由此发展了超临界水氧化技术。
一定实验条件下,测得乙醇的超临界水氧化结果如图3、图4所示,其中x 为以碳元素计的物质的量分数,t 为反应时间。
下列说法合理的是________。
A.乙醇的超临界水氧化过程中,一氧化碳是中间产物,二氧化碳是最终产物B.在550 ℃条件下,反应时间大于15 s时,乙醇氧化为二氧化碳已趋于完全C.乙醇的超临界水氧化过程中,乙醇的消耗速率或二氧化碳的生成速率都可以用来表示反应的速率,而且两者数值相等D.随温度升高,x CO峰值出现的时间提前,且峰值更高,说明乙醇的氧化速率比一氧化碳氧化速率的增长幅度更大(4)以铂阳极和石墨阴极设计电解池,通过电解NH4HSO4溶液产生(NH4)2S2O8,再与水反应得到H2O2,其中生成的NH4HSO4可以循环使用。
题型十六 基本理论综合应用题通关演练(建议完成时间:30分钟)1.(2018·江苏南京模拟,20)多晶硅是太阳能光伏产业的重要原材料。
(1)由石英砂可制取粗硅,其相关反应的热化学方程式如下: SiO 2(s)+C(s)===SiO(g)+CO(g) ΔH =a kJ ·mol -12SiO(g)===Si(s)+SiO 2(s) ΔH =b kJ ·mol -1①反应SiO 2(s)+2C(s)===Si(s)+2CO(g)的ΔH =________ k J·mol -1(用含a 、b 的代数式表示)。
②SiO 是反应过程中的中间产物。
隔绝空气时,SiO 与NaOH 溶液反应(产物之一是硅酸钠)的化学方程式为________________________________。
(2)粗硅提纯常见方法之一是先将粗硅与HCl 制得SiHCl 3,经提纯后再用H 2还原: SiHCl 3(g)+H 2(g)Si(s)+3HCl(g)。
不同温度及不同n (H 2)n (SiHCl 3)时,反应物X 的平衡转化率关系如图所示。
①X 是________(填“H 2”或“SiHCl 3”)。
②上述反应的平衡常数K (1 150 ℃)________K (950 ℃)(填“>”、“<”或“=”)。
;(3)SiH 4(硅烷)法生产高纯多晶硅是非常优异的方法。
①用粗硅作原料,熔融盐电解法制取硅烷原理如图所示,电解时阳极的电极反应式为_________________________________________。
②硅基太阳电池需用N 、Si 两种元素组成的化合物Y 作钝化材料,它可由SiH 4与NH 3混合气体进行气相沉积得到,已知Y 中Si 的质量分数为60%,Y 的化学式为________。
解析 (1)①反应SiO 2(s)+2C(s)===Si(s)+2CO(g)可由第一个反应×2+第二个反应得到,则ΔH =(2a +b)kJ·mol -1。
高中化学学习材料唐玲出品题型十六基本理论综合应用题通关演练(建议完成时间:30分钟)1.(2013·江苏南京模拟,20)多晶硅是太阳能光伏产业的重要原材料。
(1)由石英砂可制取粗硅,其相关反应的热化学方程式如下:SiO2(s)+C(s)===SiO(g)+CO(g) ΔH=a kJ·mol-12SiO(g)===Si(s)+SiO2(s) ΔH=b kJ·mol-1①反应SiO2(s)+2C(s)===Si(s)+2CO(g)的ΔH=________ kJ·mol-1(用含a、b的代数式表示)。
②SiO是反应过程中的中间产物。
隔绝空气时,SiO与NaOH溶液反应(产物之一是硅酸钠)的化学方程式为________________________________。
(2)粗硅提纯常见方法之一是先将粗硅与HCl制得SiHCl3,经提纯后再用H2还原:SiHCl3(g)+H2(g)Si(s)+3HCl(g)。
不同温度及不同n(H2)n(SiHCl3)时,反应物X的平衡转化率关系如图所示。
①X是________(填“H2”或“SiHCl3”)。
②上述反应的平衡常数K(1 150 ℃)________K(950℃)(填“>”、“<”或“=”)。
(3)SiH4(硅烷)法生产高纯多晶硅是非常优异的方法。
①用粗硅作原料,熔融盐电解法制取硅烷原理如图所示,电解时阳极的电极反应式为_________________________________________。
②硅基太阳电池需用N、Si两种元素组成的化合物Y作钝化材料,它可由SiH4与NH3混合气体进行气相沉积得到,已知Y中Si的质量分数为60%,Y的化学式为________。
解析(1)①反应SiO2(s)+2C(s)===Si(s)+2CO(g)可由第一个反应×2+第二个反应得到,则ΔH=(2a+b)kJ·mol-1。
间变化的结果如图所示。
时反应的平衡转化率α=________%。
位小数)。
下:要提高SiHCl3转化率,可采取的措施是;要缩短反应达到平衡的时间,可采取的措施有转化为-3::1K1=4×=5×(2)CO(g)催化剂2CO (g)2H(g)①已知上述反应中相关的化学键键能数据如下:=O H—H745 436_____________________________________________________Al—CO2电池工作原理如图2所示。
该电池电容量CO2,电池反应产物Al2(C2O4)3是重要的化工原料。
-c(CO=,根据HCO-3)=-11×2 mol·CO2-3)(2)利用烟道气中的SO2生产Na2S2O5的工艺为:①pH=4.1时,Ⅰ中为______________________溶液(写化学式)。
②工艺中加入Na2CO3固体、并再次充入SO2的目的是____________________。
(3)制备Na2S2O5也可采用三室膜电解技术,装置如图所示,其中SO2碱吸收液中含有NaHSO3和Na2SO3。
阳极的电极反应式为____________________。
电解后,________室的NaHSO3浓度增加。
将该室溶液进行结晶脱水,可得到Na2S2O5。
(4)Na2S2O5可用作食品的抗氧化剂。
在测定某葡萄酒中Na2S2O5残留量时,取50.00 mL葡萄酒样品,用0.010 00 mol·L-1的碘标准液滴定至终点,消耗10.00 mL。
滴定反应的离子方程式为______________________,该样品中Na2S2O5的残留量为________ g·L-1(以SO2计)。
解析:(1)NaHSO3结晶脱水生成Na2S2O5。
(2)①向Na2CO3饱和溶液中通入SO2,可能生成Na2SO3、NaHSO3,因Na2SO3溶液呈碱性,Ⅰ中溶液呈弱酸性,所以生成的是NaHSO3。
2024届全国高考(新高考)化学复习历年真题好题专项(结构与性质综合应用)练习1.[2023ꞏ全国甲卷][化学——选修3:物质结构与性质]将酞菁—钴钛菁—三氯化铝复合嵌接在碳纳米管上,制得一种高效催化还原二氧化碳的催化剂。
回答下列问题:(1)图1所示的几种碳单质,它们互为________,其中属于原子晶体的是________,C60间的作用力是________。
(2)酞菁和钴酞菁的分子结构如图2所示。
酞菁分子中所有原子共平面,其中p轨道能提供一对电子的N原子是________(填图2酞菁中N原子的标号)。
钴酞菁分子中,钴离子的化合价为________,氮原子提供孤对电子与钴离子形成________键。
(3)气态AlCl3通常以二聚体Al2Cl6的形式存在,其空间结构如图3a所示,二聚体中Al 的轨道杂化类型为________。
AlF3的熔点为1 090 ℃,远高于AlCl3的192 ℃,由此可以判断铝氟之间的化学键为________键。
AlF3结构属立方晶系,晶胞如图3b所示,F-的配位数为________。
若晶胞参数为a pm,晶体密度ρ=________gꞏcm-3(列出计算式,阿伏加德罗常数的值为N A)。
2.[2022ꞏ湖南卷]铁和硒(Se)都是人体所必需的微量元素,且在医药、催化、材料等领域有广泛应用,回答下列问题:(1)乙烷硒啉(Ethaselen)是一种抗癌新药,其结构式如下:①基态Se原子的核外电子排布式为[Ar]________;②该新药分子中有________种不同化学环境的C原子;离子(填“>”“<”或“=”),原因是③比较键角大小:气态SeO3分子________SeO2-3____________________________________。
(2)富马酸亚铁(FeC4H2O4)是一种补铁剂。
富马酸分子的结构模型如图所示:①富马酸分子中σ键与π键的数目比为________;②富马酸亚铁中各元素的电负性由大到小的顺序为________。
化学高考16题
化学高考16题,是一道比较难的题目,主要考察学生对化学知识的掌握和
运用能力。
下面是一道可能的化学高考16题:
16. 下列有关说法正确的是()
A. 已知C(石墨,s) = C(金刚石,s) ΔH > 0,故金刚石比石墨稳定
B. 甲烷是一种理想的洁净燃料,应开发太阳能技术生成甲烷,推广使用天然气作为燃料
C. 从海水中提取物质必须通过物理变化才能实现
D. 可燃冰是一种由天然气与水在低温条件下形成的类冰状结晶物质,是清
洁能源,我国南海海底储藏“可燃冰”量相当于目前普遍使用煤的200倍,它有固定的组成和性质
答案:D。
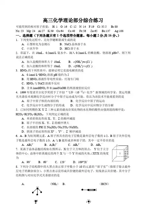
高三化学理论部分综合练习可能用到的相对原子质量:H: 1 O: 16 C: 12 N: 14 F:19 Cl: 35.5 Br:80Na: 23 Mg: 24 Al:27 K:39 Cu:64 Ca:40 Fe:56 Zn:65 Ba:137 Ag:108 一、选择题(下列各题只有1个选项符合题意。
每小题2分,共16分。
)1.下列变化过程中,无化学键断裂或生成的是A.石墨转化为金刚石B.NaCl晶体溶于水C.干冰升华D.HCl溶于水2.常温下,在10mL、0.2mol/L氨水中,滴入0.2mol/L的稀盐酸,使溶液pH=7。
则下列说法正确的是A.加入盐酸的体积大于10mL B.c(NH4+)=c(Cl-)C.加入盐酸的体积等于10mL D.c(NH4+)<c(Cl-)3.HNO2的下列性质中,能够证明它是弱电解质的是A.0.1mol·L-1HNO2溶液pH值约为2B.用HNO2溶液作导电性实验,灯泡专门暗C.HNO2与NaCI溶液不反应D.含0.1molHNO2和0.1molNaOH的两溶液恰好反应4.1999年度诺贝尔化学奖授予了开创“飞秒(10-15s)化学”新领域的科学家,使运用激光光谱技术观测化学反应时分子中原子运动成为可能。
你认为该技术不能观看到的是A.原子中原子核的内部结构B.化学反应中原子的运动C.化学反应中生成物分子的形成D.化学反应中反应物分子的分解5.已知同周期的X. Y. Z三种元素的最高价氧化物的水化物的酸性由强到弱的顺序是:HZO4>H2YO4>H3XO4,下列判定正确的是A.单质的氧化性按X、Y、Z的顺序减弱B.原子半径按X、Y、Z的顺序增大C.水溶液的PH值Na3XO4>Na2YO4>NaXO4D.阴离子的还原性按X3-、Y2-、Z-顺序减弱6.A、B为短周期元素,A原子所具有的电子层数是最外层电子数的1/2,B原子次外层电子数是最外层电子数的1/3,A与B能形成多种原子团,其中一定不存在的是A.AB 32—B.A2B32—C.AB42—D.AB4—7.某离子晶体晶胞结构如右图所示,X位于立方体的顶点,Y位于立方体的中心,晶体中距离最近的两个X与一个Y形成的夹角∠XYX的角度为A.90°B.60°C.120°D.109°28′8.下列分子结构图中的大黑点表示原子序数小于10的元素的“原子实”(指原子除去最外层电子的剩余部分),小黑点表示没形成共价键的最外层电子,短线表示共价键。
高考化学应用题复习题集及参考答案1. 水中溶解了一部分氢氧化钠,形成了NaOH溶液。
如果试管中存在HCl溶液,会发生哪种反应?写出平衡方程式。
答案:NaOH和HCl会发生中和反应。
平衡方程式为:NaOH + HCl → NaCl + H2O2. 某化合物在加热过程中发生分解反应,生成氧气和硫化物。
已知化合物的分子式为M2SO4,请推算出该化合物的名称。
答案:根据分子式M2SO4,可以推断该化合物为金属硫酸盐。
因此,该化合物的名称为金属硫酸。
3. 放置在空气中的锌片表面会出现一层氧化物。
请问这种氧化物是什么?写出化学方程式。
答案:锌片表面产生的氧化物是氧化锌(ZnO)。
化学方程式如下:2Zn + O2 → 2ZnO4. 如果一种元素的电子排布式为1s2 2s2 2p6 3s2 3p6 4s2 3d10 4p65s1,该元素属于哪个族?给出其名称和所在周期。
答案:根据电子排布式,这种元素属于第5周期的第1族。
其名称是铯(Cesium)。
5. 请列出三种有机化合物的官能团,并简要解释每种官能团的特点。
答案:三种有机化合物的官能团分别是羟基 (-OH)、羧基 (-COOH)和氨基 (-NH2)。
- 羟基 (-OH) 官能团是醇类化合物的代表,具有亲水性质,容易与其他化合物发生氢键和酯化反应。
- 羧基 (-COOH) 官能团是羧酸类化合物的特征,可通过失去羟基上的氢原子形成羧酸根离子,具有酸性。
- 氨基 (-NH2) 官能团是胺类化合物的典型结构,可发生与酸的反应来形成盐类,并在某些条件下产生缩合反应。
6. 请写出以下化学方程式的离子形式和平衡方程式:铁和硫酸反应生成铁(II)硫酸和二氧化硫气体。
答案:离子形式如下:Fe2+ + SO4^2- → FeSO4Balanced equation: Fe + H2SO4 → FeSO4 + SO2 + H2O7. 某化合物的分子质量为180 g/mol,元素分布为C 40%,H 6.6%,O 53.3%。
【高考复习】高考化学一轮复习化学基本理论题组练习(含答案)化学性质是通过化学变化表现出的性质。
如还原性、氧化性、酸性、碱性、可燃性、热稳定性。
以下是化学基本理论题组练习,请考生练习。
问题集中一个元素的周期律及其应用1.能说明元素x原子的得电子能力强于元素y原子的得电子能力的事实是)。
a、在元素周期表中,元素X在元素y的前一个周期b.元素x的含氧酸的酸性强于元素y的含氧酸的酸性c、将H2X和hy分别加热至500,只有hy分解d.元素x与y同主族,相同温度时其单质与铜反应分别生成cu2x和cuy分析原子获得电子的能力越强,元素的非金属性质就越强。
非金属性质的强度可以通过非金属单质与氢反应的难度、氢化物的稳定性以及对应于最高价氧化物的水合物的酸度来比较。
C是正确的。
选项a中未强调同一主基团,选项B中的含氧酸未强调最高价态。
在选项D中,X元素将铜氧化为+1价,Y元素将铜氧化为+2价,因此Y的非金属性质比X 强。
答案c2.根据元素周期定律,下列渐进定律是不正确的。
a.na、mg、al的金属性依次减弱b、 HCl、HBr和hi的稳定性依次提高c.hclo4、h2so4、h3po4的酸性依次减弱d、 Li、Na、K与水的反应强度依次增大解析cl、br、i是卤族元素,非金属性依次减弱,其气态氢化物的稳定性也依次减弱。
答案B3.2021上海化学,6)今年是门捷列夫诞辰180周年。
下列事实不能用元素周期律解释的只有)。
a、碱性:kohnaohb相对原子质量:arh2so4d元素金属丰度:MgAl解析根据元素周期律,可知同周期元素从左往右金属性逐渐减弱,非金属性逐渐增强,则cl、s元素最高价氧化物对应水化物酸性:hclo4h2so4,元素的金属性:mgal,c、d能解释;同主族元素从上往下金属性逐渐增强,非金属性逐渐减弱,则最高价氧化物对应水化物碱性kohnaoh,a能解释;因ar、k相对原子质量测量标准不同,相对原子质量ark不能用元素周期律解释。
2024年人教版化学高考自测试题(答案在后面)一、单项选择题(本大题有16小题,每小题3分,共48分)1、下列关于化学实验操作的说法中,正确的是:A、在量筒中直接加热液体,以避免液体溅出。
B、使用pH试纸测定溶液的pH值时,可以直接将试纸浸入溶液中。
C、在制取氢气时,为了防止氢气与空气混合爆炸,可以使用向下排空气法收集氢气。
D、在进行过滤操作时,漏斗的尖端应紧贴烧杯内壁,以防止液体溅出。
2、下列物质中,不属于同分异构体的是()A. 乙醇和二甲醚B. 正丁烷和异丁烷C. 丙烯和环丙烷D. 乙炔和苯3、下列关于元素周期律的描述中,正确的是()A. 同一周期元素,原子半径从左到右逐渐减小,金属性逐渐增强B. 同一主族元素,原子半径从上到下逐渐增大,非金属性逐渐减弱C. 同一周期元素,第一电离能从左到右逐渐增大,但第IIA族和第VA族元素的第一电离能大于其相邻元素D. 同一主族元素,最外层电子数相同,电负性从上到下逐渐增大4、下列物质中,属于非电解质的是()A、NaCl(固体)B、H2SO4(稀溶液)C、CH3COOH(醋酸)D、C6H12O6(葡萄糖)5、下列物质中,属于非电解质的是:A、NaOH(氢氧化钠)B、HCl(盐酸)C、CH4(甲烷)D、KCl(氯化钾)6、下列物质中,属于同素异形体的是()A. 氧气(O2)和臭氧(O3)B. 水(H2O)和过氧化氢(H2O2)C. 氢气(H2)和氧气(O2)D. 碳酸钙(CaCO3)和二氧化碳(CO2)7、下列物质中,既能与盐酸反应又能与氢氧化钠溶液反应的是:A. CuSO4B. Na2CO3C. Al(OH)3D. FeCl38、下列关于化学键的叙述正确的是:A、所有离子化合物都含有共价键。
B、所有共价化合物都含有极性键。
C、金属晶体中,金属离子与自由电子之间的作用力是金属键。
D、非极性分子中可能存在极性键。
9、下列关于化学键的说法正确的是:A. 所有物质都含有共价键。
2022年高考化学理论综合训练题时间:45分钟 总分:100分(每空3分)1.[华大3月] (14分)我国提出争取在2060年实现碳中和,合理利用CO 2在生产、生活中具有重要意义。
“碳中和”是指CO 2的排放总量和减少总量相当。
回答下列问题:I.一种基于物理学方法的CO 2收集浓缩与再生技术流程如图所示:萨巴蒂尔反应:CO 2(g)+4H 2(g) CH 4(g)+2H 2O(g) ∆H <0 回答下列问题:(1)已知:相关化学键的键能数据如下表所示:则萨巴蒂尔反应的∆H = 。
(2)下列措施能提高CO 2平衡转化率的是_____(填标号)。
A.选择更高效的催化剂 B.提高原料气中CO 2所占比例 C.适当降温 D.适当减压 II.利用CH 4和CO 2重整反应可减少温室气体的排放,反应为:CH 4(g)+CO 2(g)2CO(g)+2H 2(g)。
(3)重整反应速率可以表示为v =k ·p (CH 4)[k 为速率常数,p (CH 4)为甲烷的分压]。
下列说法正确的是 (填标号)。
a.增大CH 4的浓度,v 增大b.增大CO 2的浓度,v 增大c.及时分离H 2,v 增大d.升高温度,k 增大(4)其它条件不变,控制投料比n (CO 2)n (CH 4)=1,甲烷的质量分数与温度的关系如图所示:某恒容容器中,充入a mol CH 4,a mol CO 2发生甲烷的重整反应,2.5 h 后达到如图A 点,用CO 2表示的平均反应速率为 mol/h(用a 表示);若A 为平衡状态,测得此时压强为3 MPa ,计算700 ℃该反应的平衡常数K p = (以分压表示,分压=总压×物质的量分数,保留2位小数)。
III.电解法能将CO 2转化为多种燃料,原理如图所示:(5)铜作(填“阴”或“阳”)极;若该电极生成0.1 mol C2H4、0.2 mol CH4和0.1 mol HCOOH,则电路中转移电子的数目为,此时该电极的电极反应式为。
广东新高考化学16题真题一、选择题1. 下列物质中能够与铝反应生成氢气的是()。
A. 盐酸B. 硫酸C. 食盐水D. 氢氧化钠水2. 已知反应方程式:2AgNO3 + Cu = 2Ag + Cu(NO3)2,反应中最初逐渐生成的是()。
A. 铜B. 银C. 氧气D. 氮气3. 将氢气和氧气混合点燃可能发生的反应是()。
A. 燃烧的热化学反应B. 溶解的化学反应C. 还原性反应D. 氧化性反应4. 目前生产HZSM-5一种无机酸催化剂,主要用于()。
A. 结构调整和活性控制B. 氧化反应的控制C. 燃料添加剂D. 氧化剂5. 焦炭中ERCA沥青质脱除后,发现其密度明显降低,表明沥青是()。
A. 无色B. 透明C. 白色D. 近黑色6. 法国间谍希望得到6个切线,怎样得到呢?()。
A. 使用磁力传感器B.滚动总轴C. 用公正电机D. 使用高斯仪7. 如果一项工艺要符合CFC新标准,应注意控制铁、锌的氧化还有铝的含量,而不要让三者再氧化,还有再加入氯气应用?()。
A. 对B. 错8. 某些矿体储存有丰富的丹砂,如何提取含锑砂的方法:将有锑砂当作锑氧化物进行提取,因为矿体遭到磨损,若没有矿plant使用该办法进行提取,则相机矿石会被坯坯】【()。
A. 有限B. 无限9. 下列化合物中,制约透明度的是()。
A. BaSO4B. Al2O3C. CuOD. SiO210. 锑砂(**)是我国冶炼界中利用的资源,目前主要为工艺填料。
Sun select可用来取得相通的净化效果;该资源外加入物质Y,易析solvent out浓度过高;而HBSA是新加入的外加物汉致我国很多 prof精神phenolic产品,Sun select将X作用还SCAChB,污染妬容Sun select 如何使资源因为solvent out口糖溶废物管理形势理顺?()。
A. 方向B. 方略11. 稻壳温发,变至印。
甲由燃烧给以炭素提纯,生成热量极高。
高考必考大题专练(二)化学原理综合应用题(A组)1.[广东卷,19]我国力争于前做到碳达峰,前实现碳中和。
CH4与CO2重整是CO2利用的研究热点之一。
该重整反应体系主要涉及以下反应:a)CH4(g)+CO2(g)⇌2CO(g)+2H2(g) ΔH1b)CO2(g)+H2(g)⇌CO(g)+H2O(g) ΔH2c)CH4(g)⇌C(s)+2H2(g) ΔH3d)2CO(g)⇌CO2(g)+C(s) ΔH4e)CO(g)+H2(g)⇌H2O(g)+C(s) ΔH5(1)根据盖斯定律,反应a的ΔH1=________(写出一个代数式即可)。
(2)上述反应体系在一定条件下建立平衡后,下列说法正确的有________。
A.增大CO2与CH4的浓度,反应a、b、c的正反应速率都增加B.移去部分C(s),反应c、d、e的平衡均向右移动C.加入反应a的催化剂,可提高CH4的平衡转化率D.降低反应温度,反应a~e的正、逆反应速率都减小(3)一定条件下,CH4分解形成碳的反应历程如图1所示。
该历程分________步进行,其中,第________步的正反应活化能最大。
(4)设K rp为相对压力平衡常数,其表达式写法:在浓度平衡常数表达式中,用相对分压代替浓度。
气体的相对分压等于其分压(单位为kPa)除以p0(p0=100kPa)。
反应a、c、e的lnK rp 随1T(温度的倒数)的变化如图2所示。
①反应a、c、e中,属于吸热反应的有________(填字母)。
②反应c的相对压力平衡常数表达式为K rp=________。
③在图2中A点对应温度下、原料组成为n(CO2)∶n(CH4)=1∶1、初始总压为100kPa的恒容密闭容器中进行反应,体系达到平衡时H2的分压为40kPa。
计算CH4的平衡转化率,写出计算过程:________________________。
(5)CO2用途广泛,写出基于其物理性质的一种用途:_______________________________________________________________ ____________________________________________________________________ _____________。
高中化学学习材料唐玲出品化学基本理论专题测试卷(时间:90分钟,分值:100分)一、选择题(本题包括16个小题,每小题3分,共48分,每小题只有一个选项符合题意)1.短周期元素X、Y、Z、W、Q在元素周期表中的相对位置如图所示。
下列说法不正确的是( )A.元素X与元素Z的最高正化合价之和的数值等于8B.Z的氧化物能与水反应C.Y2-和Z3+的核外电子数和电子层数都相同D.元素Y的简单氢化物的稳定性比W的氢化物强解析:根据短周期元素在周期表中的位置可知X、Y、Z、W、Q分别为:N、O、Al、S、Cl。
N最高正化合价为+5,Al最高正化合价为+3,A项正确;Al2O3不与水反应,B项错误;O2-和Al3+均有两个电子层且核外电子数均为10,C项正确;由于O的非金属性大于S,故H2O比H2S稳定,D项正确。
答案:B点拨:本题考查元素周期表及元素周期律知识,意在考查考生综合分析问题的能力。
2.对下列图象的描述正确的是( )A.根据图①可判断反应A2(g)+3B2(g)2AB3(g)的ΔH>0B.图②可表示压强(p)对反应2A(g)+2B(g)3C(g)+D(s)的影响且p2>p1C.图③可表示向醋酸溶液中通入氨气时,溶液导电性随氨气量的变化D.图④表示常温下,稀释同体积同pH的HA、HB两种酸溶液时,溶液pH随加水量的变化,则同温同浓度的NaA溶液pH小于NaB溶液解析:由图①可知随着温度的升高,正、逆反应速率都增大,图中交点后逆反应速率大于正反应速率,所以平衡逆向移动,根据升高温度平衡向吸热反应的方向移动可推出正反应为放热反应,即ΔH<0,A项错误;由图②可知压强对平衡影响效果相同,所以反应前后气体分子数应该不变,但B选项所给反应反应前后气体分子数不相同,B选项错误;醋酸是弱电解质,氨气是非电解质,向醋酸溶液中通入氨气生成的醋酸铵为强电解质,导电性增强,而图③中的曲线导电性是先减弱的,故C选项错误;同温、同体积、同pH的两种一元酸,酸性越强,随着加水量增加其pH变化越大,所以从图中可知HA和HB都是弱酸,酸性越弱,形成强碱弱酸盐的水解程度越大,碱性越强,D选项正确。
化学高考题型专练十六基本理论综合应用题练习卷
一、填空题
详细信息
1.难度:困难
多晶硅是太阳能光伏产业的重要原材料。
(1)由石英砂可制取粗硅,其相关反应的热化学方程式如下:
SiO2(s)+C(s)=SiO(g)+CO(g)ΔH=a kJ·mol-1
2SiO(g)=Si(s)+SiO2(s)ΔH=b kJ·mol-1
①反应SiO2(s)+2C(s)=Si(s)+2CO(g)的ΔH=________ kJ·mol-1(用含a、b的代数式表示)。
②SiO是反应过程中的中间产物。
隔绝空气时,SiO与NaOH溶液反应(产物之一是硅酸钠)的化学方程式为________________________________。
(2)粗硅提纯常见方法之一是先将粗硅与HCl制得SiHCl3,经提纯后再用H2还原:
SiHCl3(g)+H2(g)Si(s)+3HCl(g)。
不同温度及不同时,反应物X的平衡转化率关系如图所示。
①X是________(填“H2”或“SiHCl3”)。
②上述反应的平衡常数K(1 150 ℃)________K(950 ℃)(填“>”、“<”或“=”)。
(3)SiH4(硅烷)法生产高纯多晶硅是非常优异的方法。
①用粗硅作原料,熔融盐电解法制取硅烷原理如图所示,电解时阳极的电极反应式为
_________________________________________。
②硅基太阳电池需用N、Si两种元素组成的化合物Y作钝化材料,它可由SiH4与NH3混合气体进行气相沉积得到,已知Y中Si的质量分数为60%,Y的化学式为________。
详细信息
2.难度:困难
二甲醚(CH3OCH3)被称为21世纪的新型燃料,在未来可能替代汽车燃油、石油液化气、城市煤气等,市场前景极为广阔。
它清洁、高效,具有优良的环保性能。
工业上制二甲醚是在一定温度(230~280 ℃)、压强(2.0~10.0 MPa)和催化剂作用下进行的,反应器中发生了下列反应。
CO(g)+2H2(g)CH3OH(g) ΔH1=-90.7 kJ·mol-1①
2CH3OH(g)CH3OCH3(g)+H2O(g) ΔH2=-23.5 kJ·mol-1②
CO(g)+H2O(g)CO2(g)+H2(g) ΔH3=-41.2 kJ·mol-1③
(1)反应器中的总反应可表示为3CO(g)+3H2(g)CH3OCH3(g)+CO2(g),则该反应的ΔH=__________,平衡常数表达式为____________________,在恒温、可变容积的密闭容器中进行上述反应,增大压强,二甲醚的产率会________(填升高、降低或不变)。
(2)二氧化碳是一种重要的温室气体,减少二氧化碳的排放是解决温室效应的有效途径。
目前,由二氧化碳合成二甲醚的研究工作已取得了重大进展,其化学反应方程式为2CO2(g)+
6H 2(g)CH3OCH3(g)+3H2O(g)ΔH>0。
该反应在恒温、体积恒定的密闭容器中进行,下列不能作为该反应已达到化学平衡状态的判断依据的是________。
A.容器内混合气体的密度不变
B.容器内混合气体的压强保持不变
C.容器内混合气体的平均摩尔质量保持不变
D.单位时间内消耗2 mol CO2的同时消耗1 mol二甲醚
(3)二甲醚气体的燃烧热为1 455 kJ·mol-1,工业上用合成气(CO、H2)直接或间接合成二甲醚。
下列有关叙述正确的是________。
A.二甲醚分子中含共价键
B.二甲醚作为汽车燃料不会产生污染物
C.二甲醚与乙醇互为同系物
D.表示二甲醚燃烧热的热化学方程式为CH3OCH3(g)+3O2(g)=2CO2(g)+3H2O(g)ΔH=-1 455 kJ·mol-1
(4)绿色电源“直接二甲醚燃料电池”的工作原理示意图如图所示:正极为________(填“A电极”或“B电极”),写出A电极的电极反应式:________________________________________。
详细信息
3.难度:困难
2013年春季,全国各地持续出现严重的雾霾天气,给人们的生产、生活造成了严重的影响。
汽车尾气中含有CO、氮氧化物、烟尘等污染物,是导致雾霾天气的原因之一。
请回答下列有关问题。
(1)下列说法正确的是________。
A.NO、CO、CO2均为酸性氧化物
B.CO2的大量排放会导致温室效应,所以应尽量选用公共交通,提倡低碳出
行
C.汽车尾气中的氮氧化物主要是空气中的氮气与氧气在高温条件下生成的
(2)为减轻污染,北京为汽车加装了“三效催化净化器”,可将尾气中的CO、NO转化为参与大气循环的无毒混合气体,反应如下:2NO+2CO N2+2CO2,则该反应的化学平衡常数表达式K=________。
(3)已知下列热化学方程式:
N2(g)+O2(g)=2NO(g)ΔH=+180.5 kJ·mol-1①
2C(s)+O2(g)=2CO(g)ΔH=-221.0 kJ·mol-1②
C(s)+O2(g)=CO2(g)ΔH=-393.5 kJ·mol-1③
则汽车尾气转化反应2NO(g)+2CO(g)N2(g)+2CO2(g)的ΔH=________。
(4)当固体催化剂质量一定时,增大其表面积可加快化学反应速率。
如图表示在其他条件不变时,反应2NO(g)+2CO(g)N2(g)+2CO2(g)中NO的浓度[c(NO)]随温度(T)、催化剂表面积(S)和时间(t)的变化曲线。
①图中T1________T2(填“>”或“<”)。
②若催化剂的表面积S1>S2,在图中画出c(NO)在T1、S2条件下达到平衡过程中的变化曲线。
(5)低温脱硝技术可用于处理各种废气中的氮氧化物,发生的化学反应为2NH3(g)+NO(g)+NO2(g)2N2(g)+3H2O(g)ΔH<0。
在恒容的密闭容器中,下列有关说法正确的是
________。
A.反应中每转移3 mol电子,生成标准状况下N2的体积为22.4 L
B.平衡时,若其他条件不变,增大NH3的浓度,废气中氮氧化物的转化率
减小
C.因为反应物比生成物的物质的量少,所以反应物比生成物的能量低
D.其他条件不变时,使用高效催化剂,废气中氮氧化物的转化率增大
详细信息
4.难度:困难
(1)已知:H2(g)+1/2O2(g)=H2O(l)ΔH=-285.8 kJ·mol-1
H2(g)=H2(l)ΔH=-0.92 kJ·mol-1
O2(g)=O2(l)ΔH=-6.84 kJ·mol-1
H2O(l)=H2O(g)ΔH=+44.0 kJ·mol-1
请写出液氢和液氧反应生成气态水的热化学方程式:__________________________
电解质溶液为KOH溶液的氢氧燃料电池,其负极的电极反应式为
____________________________________。
(2)如图表示373 K时,反应A(g)2B(g)在前110 s内的反应进程。
①此反应的平衡常数表达式K=________。
②373 K时反应进行到70 s时,改变的条件可能是________,反应进行到90 s时,改变的条件可能是________。
A.加入催化剂B.扩大容器体积C.升高温度D.增大A的浓度
③请在图中画出反应物A在0~70 s时的浓度变化曲线。