中国教育简史复习题及参考答案
- 格式:doc
- 大小:40.00 KB
- 文档页数:11
《中国教育简史》练习题答案第一章先秦时期的教育一、填空1、中国教育的起源是生产劳动和社会生活的需要。
2、西周官学在设置上可分为国学和乡学两类,层次上可分为大学和小学两级。
西周时诸侯所设的大学被称为官学。
3、先秦诸子百家中,被韩非称为“显学”的是儒家和墨家。
4、孔子招收学生的原则是有教无类。
5、“因材施教”的提法源出于《朱熹〈四书集注法〉》。
6、中国古代第一个论述教育与经济之间关系的教育家是孔子。
7、“教育”、“学校”的概念最早都是出于《孟子》一书。
“启发”一词最早出于《论语·述而》一书。
8、孟子将教育对人类的发展的作用概括为性善论,意思是找回散失的本性,保存和发扬天赋的善心。
9、《中庸》关于学习的五步骤是博学之、审问之、慎思之、明辨之、笃行之。
10、法家关于教育实施的主张是以法为教、以吏为师。
二、简答题1、在“学”与“思”的关系上,孔子、孟子、荀子各有什么特点?(p91-96)答:在“学”与“思”的关系上,孔子、孟子、荀子各有特点,孔子主张学思并重,他认为:“学而不思则罔,思而不学则殆。
”两者不宜偏废。
已初步揭示学习和思考的辩证关系。
孟子把认识看作是一种对内心世界的探索,因此在学与思的关系上,他强调“思”的作用,“思则得之,不思则不得也。
”荀子认为教育是“化性起伪”的过程,是不断地积累知识、道德的过程,因此更侧重于“学”,终日而思,不如须臾之所学。
2、简述孔子对教育所做的主要贡献。
(P91-92)答:孔子对教育所做的主要贡献有:第一、首创私学,实行“有教无类”的教育方针,扩大教育对象的范围,促进文化学术的下移;第二、他提出教育在社会发展和个体发展中的重要作用,强调要重视教育;第三、他提倡“学而优则仕”,为封建官僚的政治体制准备了条件;第四、他重视古代文化的继承和整理,进行了教材建设,奠定了后世儒家经籍教育体系的基础;第五、他总结了教育实践经验,提出了许多教育教学原则方法,揭示了许多教育教学规律。
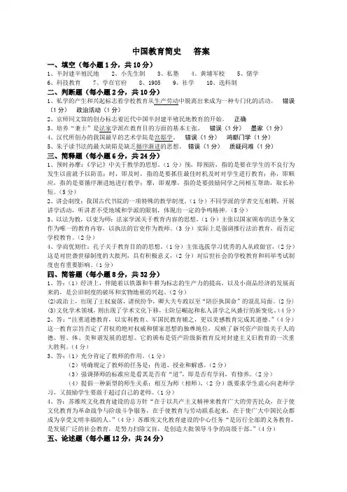
中国教育简史答案一、填空(每小题1分,共10分)1、半封建半殖民地2、小先生制3、私塾4、黄埔军校5、儒学6、科技教育7、学在官府8、19059、社学 10、选科制二、判断题(每小题2分,共10分)1、私学的产生和兴起标志着学校教育从生产劳动中脱离出来成为一种专门化的活动。
错误(1分)政治活动(1分)2、京师同文馆的创办标志着近代中国半封建半殖民地教育的开始。
正确3、培养“兼士”是法家学派在教育目的方面的基本主张。
错误(1分)墨家(1分)4、汉代所创办的我国最早的艺术学院是宫邸学。
错误(1分)鸿都门学(1分)5、朱子读书法的最大缺陷是缺乏循序渐进的思想。
错误(1分)质疑问难(1分)三、简释题(每小题6分,共24分)1、预时孙摩:《学记》中关于教学的思想。
(1分)预,即预防,指的是要在学生的不良行为发生以前就予以防范;时,即及时,指的是要抓住最佳时机及时对学生进行教育;孙,即顺应,指的是要循序渐进地进行教学;摩,即观摩,指的是要鼓励同学之间相互帮助,取长补短。
(5分)2、讲会制度:我国古代书院的一项特殊的教学制度。
(1分)不同学派的学者交互相聘,开展讲学活动,听讲者不受地域和学派的限制,体现出一定的争鸣精神。
(5分)3、以法为教,以吏为师:法家学派关于教育内容的思想。
(1分)主张以国家颁布的法令条文作为唯一的教育内容,以执法的官吏作为教师。
(3分)实际上是强调推行法治教育,而否定学校教育。
(2分)4、学而优则仕:孔子关于教育目的的思想。
(1分)主张选拔学习优秀的人从政做官,(2分)这是对世袭世禄制度的大批判,具有积极意义,(2分)对后世社会的学校教育和科举考试制度也有重要影响。
(1分)四、简答题(每小题8分,共32分)1、答:(1)经济上,伴随着以铁器和牛耕为标志的生产力的提高,以及小商品经济的发展而来的,是公田制度的破坏和实物地租的兴起。
(2分)(2)政治上,出现了王权衰落,诸侯纷争,卿大夫专政以至“陪臣执国命”的混乱局面。
一、填空(每题1分,共30分)1、氏族公社时期的教育活动有:()、()、()、()、().2、“六艺”是指:()、()、()、()、()、().3、晏阳初的“四大教育”是指:()、()、()、().4、《中庸》把学习过程分为:()、()、()、()、().5、北宋“理学三先生”是指:()、()、().6、西周小学学程是:()7、宋元的书院有:()、()、()、()、()、().二、名词解释(每题4分,共20分)1、有教无类:2、壬寅学制:3、壬子癸丑学制:4、洋务学堂:5、东林书院:三、简答题(每题4分,共20分)1、试述1922年新学制的特点?2、如何评价“性相近、习相远”3、试述科举制度与学校教育之关系?4、试述私学的历史特点?5、试述“中体西用”的历史作用及其局限性?四、论述题(每题10分,共30分)1、试述蔡元培“五育并举”的教育方针?2、试述孔子对中国教育的贡献?3、试述陶行知的生活教育理论及其价值。
中国教育史试题答案111一、填空(每题2分,共18分)1. 生产劳动教育、生活习俗、原始宗教、原始艺术、体格军事训练2. 礼、乐、射、御、书、数3. 文艺教育、生计教育、卫生教育、公民教育4. 学、问、思、辩、行5. 胡瑗、孙复、石介6. 7 年7. 白鹿洞书院、岳麓书院、应天府书院、嵩阳书院、石鼓书院、茅山书院二、名词解释(每题4分,共20分)1、有教无类:不分贵贱贫富和种族,人人都可以入学受教育。
2、壬寅学制:是中国近代第一个以中央政府名义制定的全国性学制系统,具体规定了各级各类学堂的性质、培养目标、入学条件、在学年限、课程设置和相互衔接关系。
3、壬子癸丑学制:又称1912-1913年学制,特点是:a、缩短了学制年限。
b、女子享有与男子平等的法定教育权。
c、取消对保人的制度。
d、规定一学年度为三个学期。
4、洋务学堂:是洋务运动的重要组成部分,其目的在于培养洋务活动所需要的翻译、外交、工程、技术、水陆军事等多方面的专门人才,教学内容以所谓的“西文”与“西艺”为主。
《中国教育简史》复习题及参考答案————————————————————————————————作者:————————————————————————————————日期:2《中国教育简史》复习题及参考答案一一、填空题(每小题1分,共10分)1、西周诸侯所设大学,规模比较简单,仅有一学,因半环以水,故称“”。
2、汉武帝采纳董仲舒的建议推行的文教政策是。
3、荀子把教学或学习的过程具体化为四个环节,并把行看作是教学的最终目标。
4、《中庸》把教学过程概括为5.韩愈《》的基本精神就在于“存师卫道”,从恢复与捍卫儒家道统的高度,对教师问题进行系统论述。
6.夏代“为政尚武”,故在国都设“”以培养武士。
7.稷下学宫采取“”的办学方针,保证了稷下先生学术自由。
8.中国近代教育史上最先制定的而又实际推行的系统的学校制度,是光绪二十九年(1903年)张之洞等人拟定的《》。
9.1927年5月,国民政府正式实施“”的教育方针。
10.洋务运动最早创办的外国语学堂是____________。
二、单项选择题(每小题1分,共10分)1.秦始皇采纳法家的建议推行的文教政策是……………………()A无为而治 B儒道释三教合一C以法为教,以吏为师 D罢黜百家,独尊儒术2.孔子把教学过程概括为………………………………………()A学、思、行 B闻、见、知、行C学、问、思、辨、行 D见闻为与开心意3.唐代科举考试设题指事,由被试者做文章的方法是………………()A帖经 B墨义 C诗赋 D策问4.朱熹认为大学教育的重点是…………………………………………()A学习四书五经 B“明其理” C应科举 D“学其事”5.王安石在太学的教学管理上实行了…………………………………()A苏湖教法 B三舍法 C监生历事制度 D“升斋积分法”和“贡生制”。
6.西周时期教育主要特征为……………………………………………()A.政教一体,学在官府B.官学衰落,私学兴起C.以法为教,以吏为师D.罢黜百家,独尊儒术7.王守仁教育思想的理论基础是他的………………………………()A. “存天理,去人欲”说B. “致良知”说C. “教为圣人”说D. “知行合一”说8.明末清初进步思想家在教育目的上主张…………………………()A.培养经世致用的实用人才B.修己以安人C.提倡实学,重视自然科学D.学而优则仕9.陶行知生活教育理论的方法论是………………………………………()A. “生活即教育”B. “做中教、做中学、做中求进步”C. “主动”、“习行”D. “教学做合一”10. 王充把教学过程概括为………………………………………………()A.学、思、行B.闻、见、知、行C.学、问、思、辨、行D.见闻为与开心意三、名词解释(每小题5分,共25分)1、有教无类“有教无类“是孔子关于教育对象的思想,(1分)意思是说,实施教育,不分贵贱、贫富、地域、种族。
电大《中国教育简史》2019-2020期末试题及答案一、填空题(每空1分,共22分)1.西周官学在设置上可分____和____两类。
2.诸子百家中,被韩非称为“显学”的是____和____。
3.汉代选士统称____,最经常化的科目是____。
4.隋炀帝大业三年,改国子寺为____,长官称为____。
5.由范仲淹主持的____,是北宋历史上第一次全国性的大规模兴学运动。
6.明清时期在民间比较经常和普遍设置的蒙学主要是____,蒙学的教师一般称____7.魏源提出学习西方的观点是____8.在儿童教育方法上,王守仁采取“诱”、“导”、“讽”的“____”。
9.企业家盛宣怀建立的天津____ 和上海____是中国最早的分阶段的新型普通学校。
10.癸卯学制颁布于1904年,其中中小学部分包括____、___和中学堂三个层次。
11.五四运动前后,大批赴美留学生回国,使以____为代表的美国实用主义教育思潮在中国的影响剧增。
12.抗日战争时期,国民党政府将部分大学迁往内地,其中,清华大学、北京大学、南开大学迁往云南的____,称为____13.杨贤江的两部主要教育著作是____和____二、名词解释(每题6分,共18分)14.三大文教政策15.三合法16.小先生制三、筒答题l每题15分,共30分)17.简述苟子对教师地位、作用、条件的论述。
18.简述为什么科举制度必须废除?四、论述题(30分,二选一)19.论述孔子的基本教育主张,并予以评价。
20.分析和评价陈鹤琴的“活教育”思想。
试题答案及评分标准(供参考)一、填空题(每空1分,共22分)。
《中国教育简史》复习题及参考答案一一、填空题(每小题1分,共10分)1、西周诸侯所设大学,规模比较简单,仅有一学,因半环以水,故称“2、汉武帝采纳董仲舒的建议推行的文教政策是-3、荀子把教学或学习的过程具体化为四个环节,并把行看作是教学的最终目标。
4、《中庸》把教学过程概括为5.韩愈《»的基本精神就在于“存师卫道”,从恢复与捍卫儒家道统的高度,对教师问题进行系统论述。
6.夏代“为政尚武”,故在国都设“”以培养武士。
7.稷下学宫采取“”的办学方针,保证了稷下先生学术自由。
8.中国近代教育史上最先制定的而又实际推行的系统的学校制度,是光绪二十九年(1903年)张之洞等人拟定的《»09.1927年5月,国民政府正式实施“”的教育方针。
10.洋务运动最早创办的外国语学堂是0二、单项选择题(每小题1分,共10分)1.秦始皇采纳法家的建议推行的文教政策是,,,,,,,,(A无为而治B儒道释三教合一C以法为教,以更为师D罢黜百家,独尊儒术2.孔子把教学过程概括为,,,,,,,,,,,,,,,A学、思、行B闻、见、知、行C学、问、思、辨、行D见闻为与开心意3.唐代科举考试设题指事,由被试者做文章的方法是,,,,,,A帖经B墨义C诗赋D策问4 .朱熹认为大学教育的重点是,,,,,,,,,,,,,,,,()A 学习四书五经B “明其理”C 应科举D “学其事”5 .王安石在太学的教学管理上实行了,,,,,,,,,,,,,()A 苏湖教法B 三舍法C 监生历事制度D “开斋积分法”和“贡生制”6 .西周时期教育主要特征为A.政教一体,学在官府B,官学衰落,私学兴起C.以法为教,以更为师D.罢黜百家,独尊儒术7 .王守仁教育思想的理论基础是他的,,,,,,,,,,,,(A.”存天理,去人欲”说B.“致良知”说C.“教为圣人”说D.“知行合一”说8.明末清初进步思想家在教育目的上主张,,,,,,,,,,(三、名词解释(每小题5分,共25分) 1、有教无类 “有教无类”是孔子关于教育对象的思想,(1分)意思是说,实施教育,不分贵贱、贫富、地域、种族。
电大《中国教育简史》2023-2024期末试题及答案一、填空题【每空1分,共22分)1.中国教育的起源是____和____的需要。
2.“教学相长”的原则最早是在____中提出的。
3.秦朝建立以后,采取“书同文”政策,以____为文字形体的标准。
4.王充的主要著作是____,他把培养目标分为四个层次,理想的培养目标是____ 5.____是由皇帝亲自对礼部奏名进士进行最后决定性的考试。
6.北宋三次兴学中规模和范围最大的一次是____。
7.南宋中期以后,____对宋代理学进行了全面的总结和发挥,成为宋代理学的集大成者和主要代表人物。
8. 1839年底,被命名为____的中国第一所西式学校在____ 正式开学。
9. ____是中国最早的留学生之一。
10. 1905年底,清政府仿效日本,正式设立____,作为中央教育行政机构。
11. 1919年《____》出版了“马克思主义研究专号”,特别是发表了李大钊的《____》,开始系统地宣传马克思主义。
12.杨贤江的主要教育著作是________和____。
13.中国最早的工人教育机构是1920年举办的____14.第一次国共合作时期成立的培养农运干部的学校是____15.陈鹤琴认为活教育的教学方法是:“做中教,____ ,”。
16. 1919年,43岁的____ 赴法国勤工俭学,回国后任湖南第一女子师范学校校长。
二、名词解释(每题6分,共18分)17.稷下学官18.越名教而任自然19.苏维埃文化教育建设总方针三、简答题(每题15分,共30分)20.简述墨子关于教育作用的主张。
21.简述“中学为体,西学为用”的含义和实质。
四、论述题(30分,二选一)22.论述韩愈和柳宗元关于师道观的异同。
23.试评述1922年学制的产生背景、主要内容和历史地位。
题答案及评分标准(供参考)一、填空题(每空1分,共22分)1.生产劳动社会生活2.《学记》3.小篆4.《论衡》鸿儒5.殿试6.崇宁兴学7.朱熹8.马礼逊学堂澳门9.容闳10.学部11.新青年我的马克思主义观12.《新教育大纲》《教育史ABC》13.长辛店劳动补习学校14.农民运动讲习所15.做中学做中求进步16.徐特立二、名词解释(每题6分,共18分)17.稷下学官是战国时期齐国的一所著名学府,因其建于齐国都城临淄的稷门之下而得名(2分)。
《中国教育简史》往届试题及答案(一)填空:1.“明人伦”的观点是孟子提出的,内容是父子有亲,君臣有义,夫妇有别,长幼有序,朋友有信。
2. 中国人创办的最早的近代新式学校是京师同文馆,建于1862年。
3.革命根据地教育由三部分构成,分别是干部教育,群众教育,儿童教育。
(二)名词解释:1.豫时孙摩是《学记》中提出的四个教育原则。
“豫”是预防,“禁于未发之谓豫”,即在不良行为尚未出现时就要加以预防。
“时”是及时,“当其可之谓时”,即要抓住最适宜的时机进行相应教育。
“孙”是循序,“不陵节而施之谓孙”,即要依照一定次序开展教育。
“摩”是观摩,“相观而善之谓摩”,即相互观摩,取长补短。
2.黄埔军校正式名称为中国国民党陆军军官学校,是第一次国共合作时培养革命军事干部的学校。
1924年建于广州郊区的黄埔,到1927年4月共办了5期,毕业生近7000人,为革命培养出一大批军事、政治人才。
蒋介石叛变革命后,黄埔军校变质为培养他的嫡系军官的场所。
(三)简答题:1.颜之推在家庭教育方面有那些主要见解?他引用孔子“少成若天性,习惯成自然”的观点,强调家庭教育应该及早进行。
他对许多家庭中父母对子女“无教而有爱”的溺爱现象进行了严肃的批评,主张要把爱与教结合起来。
特别要注重对子女进行良好行为习惯的培养,从小不骄横,不任性。
在学习方面,应当虚心与师友切磋,反对“高谈虚论”,要务实学,掌握“应世经务”的真实本领。
2.洋务派办的新式学校有什么主要特点?第一,这类学校都是个案办学,还构不成自身体制,只能算做是封建传统教育之外的补充而已。
第二,都是专业技术学校,专业范围集中在外语和军事两个方面,体现的是狭窄的实用性。
第三,从教学到管理,大权多被外国人所把持。
第四,仍保留着封建教育的主要阵地。
有中国教习负责传统儒家经学的教学和考核,保持旧官学的管理传统。
尽管有这些局限性,这类学校毕竟是中国人办的最早的近代新式学校,培养出一批专业知识技术和近代新思想的人才。
最新国家开放大学电大《中国教育简史》期末题库及答案考试说明:本人针对该科精心汇总了历年题库及答案,形成一个完整的题库,并且每年都在更新。
该题库对考生的复习、作业和考试起着非常重要的作用,会给您节省大量的时间。
做考题时,利用本文档中的查找工具,把考题中的关键字输到查找工具的查找内容框内,就可迅速查找到该题答案。
本文库还有其他网核及教学考一体化答案,敬请查看。
《中国教育简史》题库及答案一一、填空(每空l分。
共22分)1.古代文献中所记载的最早的学校类型有两种,第一种是“—-—”,第二种是“-------’,2.《中庸》提出 ----- 、 ------- 、 -------- 、 ------- 、------的学习五步骤。
3.“三,百,千”是指 ---------- 、 -------- 和----------- 。
.4.元代除普通国子学外,还有-------- 和----------。
5.明清科举考试最大的特点是----------- 。
6.----------------- 是中国最早论述三育并重的教育家。
’7.中国人办的第一所近代新式学校是-------- 年建立的 --------- 。
8.中华民国临时政府成立后,首任教育总长是------------- 。
9.------- 提出“活教育”课程的两条原则是---------- 和------------10.抗大全称是--------------,它的前身是-------------------------- 。
二、解释(每题6分,共l8分)1.六学二馆2.庚款兴学3.大学院和大学区制三、简答(每题l0分,共30分)1.朱熹是如何划分小学和大学的学习阶段和学习宗旨的?2.洋务派办的新式学校有什么主要特点?3.20~30年代进行的教学改革试验主要包括哪些内容?四、回答(30分。
可以二选一)1.王夫之有哪些具有重要教育价值的教育观点?2.“中学为体,西学为用”的含义和实质是什么?对它在教育领域的作用加以分析。
简答题1.颜之推的家庭教育思想:家教奠基,父母有责教儿婴孩,勿失良机偏宠有害,严教师爱注意环境的影响注重家庭的语言教育重视儿童心理观察2.科举制度在中国历史上的作用:积极作用:学校教育制度是陪养人才的制度,成为国家社会人才的重要来源,学校不断输送人才供科举考试选拔,是科举赖以发展的基础。
科举考试制度是选拔人才的制度,科举为学校培养的人才开辟了政治出路促进了学校教育的发展。
学校教育与科举考试相辅相成,关系相当密切。
消极作用:第一,国家只重科举取士,而忽略学校教育。
学校成为科举考试的预备机构,切教学活动都围绕着科举考试进行,学校失去了相对独立的地位和作用。
第二,科举束缚思想,败坏学风。
学校教学安排围绕科举进行,导致学校教育中重文辞少实学、重记诵而不求义理,形成了教条主义、形式主义的学习风气。
这种风气影响了中国知识分子的性格。
第三,在科举制的影响下,人们读书的目的不是为了求知求真,而是为了获取功名利禄,催生了具有强烈功利色彩的读书观、学习观。
3.古代私塾教育的特点及意义:特点:(1)多由私人经办,办学形式多样。
(2)注重启蒙,强调严格要求,打好基础。
私整教有十分强调对儿童进行严格的基本训练。
例如,在生活礼节方面,要求儿童居处必恭,步立必正,视听必端,言语必谨,容貌必庄,衣冠必整,饮食必节,堂室必洁等。
(3)制定学规,培养儿童的行为习惯。
蒙学阶段的儿童可塑性大,为了培养儿童的行为习惯教育家制定了各种形式的《须知》《学则》等,对儿童的衣服冠腹,语言步趋、洒扫涓洁、读书写字、杂细事宜等都作了详密的条文式规定,(4)注意根据儿童的心理特点,因势利导,激发他们的学习兴趣。
意义:(1)蒙学教材丰富:(2)营学教师的散业精神:(3)产生了一批蒙学教学理论;(4)运用小学教育的读写教学方法。
4.古代书院的特点及精神:①.教学与研究相结合。
书院既是一个教育机构,又是学术研究基地。
同时,许多书院还有一定规模的图书馆和有影响的印刷出版机关。
《中国教育简史》往届试题及答案(一)填空:1.“明人伦”的观点是孟子提出的,内容是父子有亲,君臣有义,夫妇有别,长幼有序,朋友有信。
2. 中国人创办的最早的近代新式学校是京师同文馆,建于1862年。
3.革命根据地教育由三部分构成,分别是干部教育,群众教育,儿童教育。
(二)名词解释:1.豫时孙摩是《学记》中提出的四个教育原则。
“豫”是预防,“禁于未发之谓豫”,即在不良行为尚未出现时就要加以预防。
“时”是及时,“当其可之谓时”,即要抓住最适宜的时机进行相应教育。
“孙”是循序,“不陵节而施之谓孙”,即要依照一定次序开展教育。
“摩”是观摩,“相观而善之谓摩”,即相互观摩,取长补短。
2.黄埔军校正式名称为中国国民党陆军军官学校,是第一次国共合作时培养革命军事干部的学校。
1924年建于广州郊区的黄埔,到1927年4月共办了5期,毕业生近7000人,为革命培养出一大批军事、政治人才。
蒋介石叛变革命后,黄埔军校变质为培养他的嫡系军官的场所。
(三)简答题:1.颜之推在家庭教育方面有那些主要见解?他引用孔子“少成若天性,习惯成自然”的观点,强调家庭教育应该及早进行。
他对许多家庭中父母对子女“无教而有爱”的溺爱现象进行了严肃的批评,主张要把爱与教结合起来。
特别要注重对子女进行良好行为习惯的培养,从小不骄横,不任性。
在学习方面,应当虚心与师友切磋,反对“高谈虚论”,要务实学,掌握“应世经务”的真实本领。
2.洋务派办的新式学校有什么主要特点?第一,这类学校都是个案办学,还构不成自身体制,只能算做是封建传统教育之外的补充而已。
第二,都是专业技术学校,专业范围集中在外语和军事两个方面,体现的是狭窄的实用性。
第三,从教学到管理,大权多被外国人所把持。
第四,仍保留着封建教育的主要阵地。
有中国教习负责传统儒家经学的教学和考核,保持旧官学的管理传统。
尽管有这些局限性,这类学校毕竟是中国人办的最早的近代新式学校,培养出一批专业知识技术和近代新思想的人才。
中国教育史试题及答案一、单项选择题(每题2分,共20分)1. 中国古代最早设立的学校是:A. 太学B. 国子监C. 书院D. 私塾答案:A2. 孔子提倡的教育思想是:A. 因材施教B. 有教无类C. 学而优则仕D. 以上都是答案:D3. 科举制度起源于:A. 汉朝B. 隋唐C. 宋朝D. 元朝答案:B4. 明清时期的教育制度中,最高学府是:A. 国子监B. 太学C. 书院D. 府学答案:A5. 近代中国教育改革的标志性事件是:A. 洋务运动B. 戊戌变法C. 辛亥革命D. 新文化运动答案:B6. 新中国成立后,第一次全国教育工作会议召开于:A. 1949年B. 1950年C. 1951年D. 1952年答案:B7. 改革开放后,中国教育的发展方向是:A. 应试教育B. 素质教育C. 职业教育D. 终身教育答案:B8. 21世纪初,中国教育的重点是:A. 普及九年义务教育B. 发展高等教育C. 提高教育质量D. 促进教育公平答案:D9. 中国特色社会主义教育的根本任务是:A. 培养德智体美劳全面发展的社会主义建设者和接班人B. 提高国民素质C. 促进经济发展D. 传承文化答案:A10. 当前中国教育改革的核心是:A. 课程改革B. 考试制度改革C. 教师教育改革D. 教育管理体制改革答案:A二、多项选择题(每题3分,共15分)1. 中国古代教育的特点包括:A. 重视道德教育B. 强调经典学习C. 重视实践能力D. 重视师生关系答案:ABD2. 科举制度的主要影响有:A. 促进了社会流动B. 强化了儒家思想C. 限制了科技发展D. 削弱了地方势力答案:ABD3. 近代中国教育改革的主要内容包括:A. 废除科举制度B. 建立新式学堂C. 推广白话文D. 实施义务教育答案:ABC4. 新中国成立后,教育改革的主要成就包括:A. 普及基础教育B. 建立高等教育体系C. 实施素质教育D. 推动教育公平答案:ABCD5. 当前中国教育改革面临的主要挑战包括:A. 教育资源分配不均B. 应试教育倾向严重C. 教师队伍建设不足D. 教育质量有待提高答案:ABCD三、简答题(每题5分,共20分)1. 简述孔子的教育思想。
《中国教育简史》复习资料参考答案填空1、《四书》包括(《大学》、《中庸》、《论语》、《孟子》)。
它是由(朱熹)编定的。
《中庸》关于学习的五步骤是(博学之审问之慎思之明辨之笃行之)。
2、1925年8月,(黄炎培)提出的(《山西划区试办乡村职业教育计划》)是第一部开展农村改进实验的方案。
3、1926年,广东召开第二次农民代表大会,通过了(《农村教育决议案》),实际上成了大革命时期全国农民教育的具体纲领。
4、1926年10月,中华平民教育促进会选择(河北定县翟城村)为试验区,1929年梁漱溟选择(河南辉县)为试验区。
5、1932年国民党政府废除综合中学制,中等教育分为(普通中学、师范学校、职业学校)三类学校。
6、北宋崇宁三年(1103年)设立的中国古代最早的地方教育行政管理机构叫(国子监)。
7、北宋初期六所最著名的书院是(白鹿洞书院岳麓书院应天府书院嵩阳书院石鼓书院茅山书院)。
8、北宋的三次兴学运动依次为(庆历兴学、熙宁兴学、崇宁兴学)。
9、蔡元培的教育独立论强调教育不应受(政党)和(教会)的影响。
10、蔡元培提出了(军国民教育、实利主义教育、公民道德教育、世界观教育、美感教育)等“五育并举”的方针。
11、董仲舒关于义利之辩的观点是(正其谊不某其利,明其道不计其功)。
12、法家关于教育实施的主张是(以法为教以吏为师)。
13、革命根据地教育由三部分构成,分别是(干部教育,群众教育,儿童教育)。
14、革命根据地扫盲的组织形式有(识守班、扫盲班、夜校),教学的特有方式是(以民教民)。
15、国民党政府推崇的“四维”是(礼、义、廉、耻),“八德”是(忠、孝、仁、爱、信、义、和、平)。
16、韩愈论教师的基本任务是(传道、授业、解惑)。
17、汉代的私学就其程度而言,有(初级程度的门学和高级程度的专经研习)两种类型。
18、汉代太学建立于(公元前124)年,教师称为博士),学生称(博士弟子或弟子、诸生、太学生)。
19、黄炎培职业教育的基本目的是(为个人谋生之预备,为个人服务社会之预备,使世界和国家增进生产能力之预备)。
电大《中国教育简史》2022-2023期末试题及答案一、填空(每空l分。
共22分)1.西周官学在设置上可分____和____两类。
2.____是战国时齐国的一所著名学府。
3.诸子百家中,被韩非称为“显学”的是____和____。
4.汉代地方官学始创于景帝末年,创办人是蜀郡太守____。
5.隋炀帝大业二年,始置____,标志着____的创立。
6.魏晋南北朝时期,颜之推所写的《____》是一部比较系统的家庭教育著作。
7.韩愈的《____》,是我国第一篇专论教师的名作。
8.由范仲淹主持的____,是北宋历史上第一次全国性的大规模兴学运动。
9.宋代书院教学实行“____”,学者不受地域、学派的限制都可前来听讲。
10.明清时期,“____”,是社会上使用最为广泛韵蒙学教材。
11.《劝学篇》是张之洞所著,其中内篇宗旨是____,外篇宗旨是____12。
中国最早的近代技术学校是1866年左宗棠在福州设立的____。
13.魏源提出学习西方的观点是____。
14.1915年,在文化教育领域兴起了一场反封建的文化革命,即____。
15.杨贤江的两部主要教育著作是____和____16·中国人民抗日军政大学的校训是“团结、____、____、活泼”。
二、名词解释(每题6分。
共18分)1.教学相长2.三大文教政策3.留法勤工俭学运动三、简答(每题l0分。
共30分)1.简述朱子读书法的基本内容。
2.梁启超关于培养“特色之国民”的观点是什么?3.抗日民主根据地的中等教育有什么特点?四、回答(每题30分。
可以二选一)1.试比较孟子、苟子关于教育作用及学习方式上的主要异同。
2.试述陶行知的生活教育理论的渊源、主要观点及意义。
试题答案及评分标准(供参考)一、填空(每空l分。
共22分)1.国学乡学2.稷下学宫3.儒学墨学4.文翁5.进士科科举制6.颜氏家训7.师说8.庆厉兴学9.门户开放10.三、百、千、千11.正人心(或中学为体) 开风气(或西学为用)12.福建船政学堂13.师夷之长技以制夷14.新文化运动15.新教育大纲教育史ABC(允许次序颠倒)16.紧张严肃二、名词解释(每题6分。
中国教育史试题及答案一、单项选择题(每题1分,共10分)1. 中国古代“六艺”教育中,不包括以下哪一项?A. 礼B. 乐C. 射D. 算2. “学而时习之,不亦说乎?”这句话出自哪部经典著作?A. 《论语》B. 《孟子》C. 《大学》D. 《中庸》3. 科举制度在中国历史上延续了多久?A. 1000年B. 1500年C. 1300年D. 1600年4. 下列哪位教育家提出了“因材施教”的教育思想?A. 孔子B. 荀子C. 墨子D. 韩非子5. 清朝末年,哪项教育改革标志着中国近代教育的开端?A. 废除科举B. 建立新学C. 推广白话文D. 实行义务教育6. 以下哪项不是新文化运动期间的教育主张?A. 提倡白话文B. 反对文言文C. 强调科学教育D. 维护旧礼教7. 1949年新中国成立后,教育方针的主要内容是什么?A. 教育为无产阶级政治服务B. 教育与生产劳动相结合C. 教育要面向现代化D. 教育要面向世界8. 改革开放后,中国教育发展的主要方向是什么?A. 普及基础教育B. 发展职业教育C. 推进高等教育D. 促进教育公平9. “双一流”建设是中国教育发展中的哪一项战略?A. 建设世界一流大学和一流学科B. 建设国际一流大学和一流学科C. 建设国内一流大学和一流学科D. 建设区域一流大学和一流学科10. 21世纪初,中国教育改革的主要目标是什么?A. 实现教育现代化B. 实现教育国际化C. 实现教育信息化D. 实现教育均衡化二、多项选择题(每题2分,共10分)11. 以下哪些是中国教育史上的重要时期?A. 春秋战国时期B. 秦汉时期C. 隋唐时期D. 明清时期12. 以下哪些是中国古代教育的特点?A. 重视道德教育B. 重视文学教育C. 重视实践教育D. 重视等级制度13. 科举制度的主要作用包括哪些?A. 选拔人才B. 促进社会流动C. 维护封建统治D. 推动文化发展14. 新文化运动期间,教育改革的主要内容包括哪些?A. 废除科举B. 推广白话文C. 提倡科学教育D. 强调民主与自由15. 改革开放后,中国教育改革的主要措施包括哪些?A. 普及九年义务教育B. 推行素质教育C. 扩大高等教育规模D. 促进教育公平三、简答题(每题5分,共20分)16. 简述中国古代“六艺”教育的主要内容。
《中国教育简史》复习题及参考答案一一、填空题(每小题1分,共10分)1、西周诸侯所设大学,规模比较简单,仅有一学,因半环以水,故称“”。
2、汉武帝采纳董仲舒的建议推行的文教政策是。
3、荀子把教学或学习的过程具体化为四个环节,并把行看作是教学的最终目标。
4、《中庸》把教学过程概括为5.韩愈《》的基本精神就在于“存师卫道”,从恢复与捍卫儒家道统的高度,对教师问题进行系统论述。
6.夏代“为政尚武”,故在国都设“”以培养武士。
7.稷下学宫采取“”的办学方针,保证了稷下先生学术自由。
8.中国近代教育史上最先制定的而又实际推行的系统的学校制度,是光绪二十九年(1903年)张之洞等人拟定的《》。
年5月,国民政府正式实施“”的教育方针。
10.洋务运动最早创办的外国语学堂是____________。
二、单项选择题(每小题1分,共10分)1.秦始皇采纳法家的建议推行的文教政策是……………………()A无为而治 B儒道释三教合一C以法为教,以吏为师 D罢黜百家,独尊儒术2.孔子把教学过程概括为………………………………………()A学、思、行 B闻、见、知、行C学、问、思、辨、行 D见闻为与开心意3.唐代科举考试设题指事,由被试者做文章的方法是………………()A帖经 B墨义 C诗赋 D策问4.朱熹认为大学教育的重点是…………………………………………()A学习四书五经 B“明其理” C应科举 D“学其事”5.王安石在太学的教学管理上实行了…………………………………()A苏湖教法 B三舍法 C监生历事制度 D“升斋积分法”和“贡生制”。
6.西周时期教育主要特征为……………………………………………()A.政教一体,学在官府B.官学衰落,私学兴起C.以法为教,以吏为师D.罢黜百家,独尊儒术7.王守仁教育思想的理论基础是他的………………………………()A. “存天理,去人欲”说B. “致良知”说C. “教为圣人”说D. “知行合一”说8.明末清初进步思想家在教育目的上主张…………………………()A.培养经世致用的实用人才B.修己以安人C.提倡实学,重视自然科学D.学而优则仕9.陶行知生活教育理论的方法论是………………………………………()A. “生活即教育”B. “做中教、做中学、做中求进步”C. “主动”、“习行”D. “教学做合一”10. 王充把教学过程概括为………………………………………………()A.学、思、行B.闻、见、知、行C.学、问、思、辨、行D.见闻为与开心意三、名词解释(每小题5分,共25分)1、有教无类“有教无类“是孔子关于教育对象的思想,(1分)意思是说,实施教育,不分贵贱、贫富、地域、种族。
(1分)因为在孔子看来,既然人性相近,则人人皆有向善的可能性,因此对所有的人都应该一视同仁,施以教育。
(2分)孔子提出“有教无类”,打破了贵族垄断、学在官府的格局,使教育活动扩展到了民间。
(1分)2、稷下学宫3、鸿都门学4、福建船政学堂5、六艺教育四、简答题(每小题15分,共30分)1、春秋战国时期私学勃兴的原因主要有哪些?2、简述张之洞“中学为体,西学为用”教育主张。
五、论述题(本题25分)评述陶行知的生活教育理论。
答:陶行知生活教育内容主要包括三个方面,即生活即教育,社会即学校,教学做合一。
(3分)所谓“生活即教育”,即是要求教育与实际生活联系,克服传统教育脱离生活,甚至与生活相对立的弊端。
陶行知认为:“生活教育是生活所原有,生活所自营,生活所必要的教育”。
(2分)所谓的“社会即学校”,来源于杜威“学校即社会”的理论。
但陶行知认为杜威的“社会即学校”仍是一种鸟笼式的教育,他主张扩大教育的范围,凡是生活的场所——工厂、农村、店铺、庙宇、监牢等都是教育的场所,达到学校与社会合一。
(2分)所谓的“教学做合一”,脱胎于杜威的“从做中学”,而又加以改造。
认为“做”是一切教育活动的中心,“教学做是一件事”。
(2分)可以说,在陶行知的生活教育理论中,“生活即教育”是其实质,“社会即学校”是其课堂,“教学做合一”是其实施的方法。
(2分)陶行知的生活教育虽受杜威的实用主义教育思想的影响,但杜威要解决的问题是美国资本主义社会的特定问题,而陶行知面对的是半殖民地半封建的中国。
(2分)杜威的办法搬到中国来解决普及中国民众教育的问题行不通,故陶行知的生活教育论更多地关注中国的社会现实。
(2分)陶行知从生活教育论出发全面否定传统教育,忽视系统理论知识,有失偏驳。
但他的一些具体的作法,如普及识字教育、扫除文盲在很多方面是适用的。
生活教育在强调教育与社会生活本身的相互关联方面,也是积极的。
(2分)从根本上讲,生活教育理论是在反对封建的旧教育、探索中国教育发展出路的过程中逐步形成的,在克服传统教育的弊端方面发挥了积极的作用。
(1分)福师1203考试批次《中国教育简史》复习题及参考答案二一、填空题(每小题1分,共10分)1、西周诸侯所设大学,规模比较简单,仅有一学,因半环以水,故称“”。
2、荀子把教学或学习的过程具体化为四个环节,并把行看作是教学的最终目标。
3、唐代在中央设有、太学、四门学、书学、算学、律学,为六学。
4、韩愈《》的基本精神就在于“存师卫道”,从恢复与捍卫儒家道统的高度,对教师问题进行系统论述。
5、中国古代比较完备的中央集权制的教育行政体系创始于__________代。
6、西周学校的类型,大概可以分为“国学”与“”两大系统。
7、朱熹逝世后不久,他的弟子汇集他的读书经验加以概括,归纳为“______________________”六条。
8、1866年12月,奕诉等奏请在同文馆内添设,讲习化学、天文、数学等,京师同文馆遂成为一所培养外语和自然科学人才的综合性新式学堂。
9、陈鹤琴指出:“活教育的目的就是在做人,做中国人,。
”10、西晋时创设,这是中国古代在太学之外另立高等学府的开始。
二、单项选择题(每小题1分,共10分)1.殷商重祭祀、崇礼乐,专为贵族子弟设立学习礼乐的学校……………()①瞽宗②成均③辟雍④东胶2.秦始皇采纳法家的建议推行的文教政策是……………………………()①无为而治②儒道释三教合一③以法为教,以吏为师④罢黜百家,独尊儒术3.中国古代最早的一部系统完整的家庭教育专著是……………………()①《学记》②《孔子世家》③《颜氏家训》④《朱子读书法》4.唐代科举考试设题指事,由被试者做文章的方法是……………………()①帖经②墨义③诗赋④策问5.明代在各省设立的教育行政机构为…………………………………()①学务处②儒学提举司③提学使司④劝学所6.春秋战国时期主要教育变革标志为……………………………………()①政教一体②官学衰落,私学兴起③以法为教,以吏为师④罢黜百家,独尊儒术7.韩愈“弟子不必不如师”之说,是强调……………………………………()①尊师重道②师法、家法③能者为师④师道遵严8.王守仁教育思想的理论基础是他的……………………………………()①“存天理,去人欲”说②“致良知”说③“教为圣人”说④“知行合一”说9.洋务运动最早创办的军事学堂是………………………………………()①天津武备学堂②福建船政学堂③江南水师学堂④北洋水师学堂年我国高等教育改革的重大举措是……………………………()A.颁布“高教六十条”B.“统一高考”C.“扩大办学自主权”D.院系调整三、名词解释(每小题5分,共25分)1、平民主义教育思潮2、设科射策3、万木草堂1891年康有为会试落榜后回广州,在长兴里设立万木草堂,兼授中学和西学。
(1分)学生每日要写札记,隔日有体操,每月初一、十五练习演说,逢假期出门游历,显然引进了近代西方的教学方法。
(2分)从1891年到1895年,他在这里积极培养维新运动的骨干,并写了《新学伪经考》、《孔子改制考》,构筑了变法运动的理论体系。
4、壬寅学制5、1922年学制四、简答题(每小题15分,共30分)1、简述王守仁的儿童教育思想。
2、阐述壬子癸丑学制的进步意义。
五、论述题(本题25分)评述隋唐的科举制度及其对学校教育的影响。
隋代为了强化中央集权制和选拔优秀人才补充官吏队伍,逐渐以分科举人取代了九品中正制度。
科举制度产生了隋炀帝大业二年(公元606年),其主要特点是面向全社会公开考试,录取标准专凭试卷成绩,专重资才,而不是由地方察举。
唐承隋制,进一步从考试程序、科目和方法等方面完善了科学制度,使之在人才选拔以至国家政治生活中占居越来越重要地位。
隋唐科举制度的实行,对学校教育产生极为深刻的影响。
一方面,由于选才与育才标准的统一;科举制度促进了当时学校教育的发展:①由于通过科举可以取得功名,而进学读书又是参加科举的前提,这就引起社会各阶层对学校教育的重视;②科举考试主要是以儒家经典为内容,这对于学校教育教学内容的统一和标准的一致,也具有积极意义;③科举科目中有明法、明算、童子、武举等,促进了当时专科教育、英才儿童教育及文武兼备教育的发展。
另一方面,科举又使学校教育成为其附庸,对学校教育产生消极影响:①科举考试的内容局限于几部儒家经典,造成学校教育内容脱离社会现实,空疏无用;②科举考试的方法僵化、呆板。
又使得学校的教学重记诵不求义理,充满教条主义、形式主义的恶习;③科举考试把读书、应考和做官三件事紧密联系起来,使得"万般皆下品,唯有读书高。
"等人生哲学支配了学校教育,使学校成为声利之场,严重影响着一般知识分子的思想。
福师1203考试批次《中国教育简史》复习题及参考答案三一、填空题(每小题1分,共10分)1、元代国子学在教学管理上实行了“”和“贡生制”。
2、陶行知生活教育理论的方法论是________________________。
3、是世界上启发式教学的首倡者。
4、明代在各省设立的教育行政机构为________________________。
5、春秋时期规模最大、时间最长、组织最完备的私学由__________开办。
6、__________________是魏晋南北朝时期选士的主要制度,一般认为,这一制度是在魏黄初元年由吏部尚书陈群提出来的。
7、中国人民抗日军政大学的校训是“_____________________________”。
8、严复在《原强》中提出了“_______________________”的三育救国论。
9、魏源提出“____________________”的教育主张,要求学习西学。
:10、“_________________”是孔子伦理思想体系的核心,也是他道德教育的基本内容。
二、单项选择题(每小题1分,共10分)1. 陈鹤琴“活教育”的方法论是……………………………………()A.“生活即教育”B.“做中教、做中学、做中求进步”C.“主动”、“习行”D.“教学做合一”2.以下哪项不属于徐特立的“三化”文化教育方针………………()A.科学化B.民族化C.现代化D.大众化3. 察举制度的特点是录取士人主要根据……………………………()A.社会舆论B.“家世”C.“品”、“状”D.试卷成绩4.唐代科举考试中要求对经义做简单的笔试问答,被试者按试题要求叙述经典中相关事实与大义的是………………………………………………()A.墨义B.帖经C.诗赋D.策问5.北宋的熙宁、元丰兴学的主持人是…………………………………()A.范仲淹B.胡瑗C.王安石D.蔡京6.民国时期的“壬子癸丑学制”从横向把整个国家教育分为三大系统,不包含以下哪项……………………………………………………………………()A.初级教育B.普通教育C.师范教育D.实业教育7.在教育思想上继承儒家传统的教育观念,并提出了穷理尽性,推诚主静等一套道德教育原则和方法的人是…………………………………………()A.韩愈B.王通C.范仲淹D.王安石8.我国最早一部用历史唯物主义观点和方法研究教育历史的著作是…………………………………………………………………………()A.《新教育大纲》B.《活教育的理论与实施》C.《大同书》D.《教育史ABC》9.中国近代史上第一个比较系统地介绍和传播西方自然科学和社会科学的启蒙思想家是………………………………………………………………()A.魏源B.严复C.康有为D.梁启超10.明太祖定都南京,重建国学于鸡鸣山下。