普惠制产地证(FORM A )申办指南
- 格式:doc
- 大小:41.00 KB
- 文档页数:7
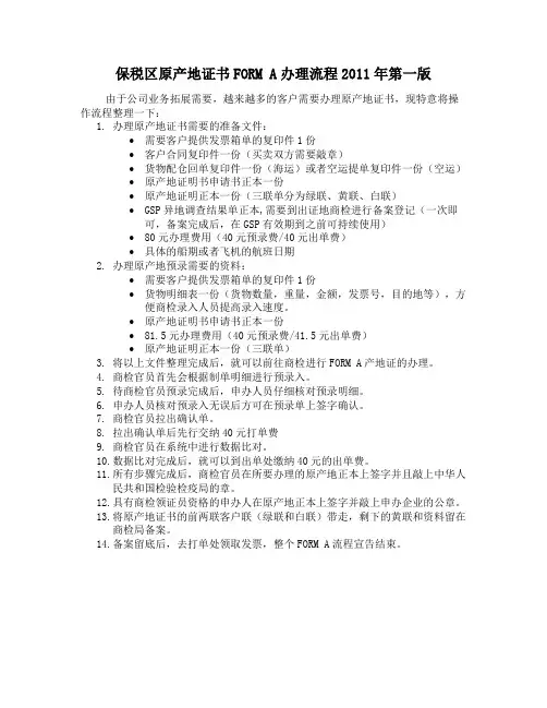
保税区原产地证书FORM A办理流程2011年第一版由于公司业务拓展需要,越来越多的客户需要办理原产地证书,现特意将操作流程整理一下:1.办理原产地证书需要的准备文件:∙需要客户提供发票箱单的复印件1份∙客户合同复印件一份(买卖双方需要敲章)∙货物配仓回单复印件一份(海运)或者空运提单复印件一份(空运)∙原产地证明书申请书正本一份∙原产地证明正本一份(三联单分为绿联、黄联、白联)∙GSP异地调查结果单正本,需要到出证地商检进行备案登记(一次即可,备案完成后,在GSP有效期到之前可持续使用)∙80元办理费用(40元预录费/40元出单费)∙具体的船期或者飞机的航班日期2.办理原产地预录需要的资料:∙需要客户提供发票箱单的复印件1份∙货物明细表一份(货物数量,重量,金额,发票号,目的地等),方便商检录入人员提高录入速度。
∙原产地证明书申请书正本一份∙81.5元办理费用(40元预录费/41.5元出单费)∙原产地证明正本一份(三联单)3.将以上文件整理完成后,就可以前往商检进行FORM A产地证的办理。
4.商检官员首先会根据制单明细进行预录入。
5.待商检官员预录完成后,申办人员仔细核对预录明细。
6.申办人员核对预录入无误后方可在预录单上签字确认。
7.商检官员拉出确认单。
8.拉出确认单后先行交纳40元打单费9.商检官员在系统中进行数据比对。
10.数据比对完成后,就可以到出单处缴纳40元的出单费。
11.所有步骤完成后,商检官员在所要办理的原产地正本上签字并且敲上中华人民共和国检验检疫局的章。
12.具有商检领证员资格的申办人在原产地正本上签字并敲上申办企业的公章。
13.将原产地证书的前两联客户联(绿联和白联)带走,剩下的黄联和资料留在商检局备案。
14.备案留底后,去打单处领取发票,整个FORM A流程宣告结束。
普惠制原产地证明书FORM A填制说明普惠制原产地证明书格式A(以下简称FORM A证书)共有十二栏, 各栏的填写方法如下:产地证标题栏(右上角),填上签证当局所规定的证书号。
具体规定如下: A、证书号码示意图如下:* ** ********* ****┬┬─┬──┬─│││└────企业自编流水号(4位)││││││││└────企业注册号(9位)│││││││└─────────年份末二位数(2位)│└───────证书识别代码:FORM A证书为G(1位)例如:证书号G063800000050045是注册号为380000005的单位2006年办理的第45票FORM A证书。
B、签证当局已经签发的证书,申报单位如需要更改,须提出更改申请,并退还原签发证书。
更改证的号码与新证的编码规则一致,但改变流水号。
C、如原签发的证书遗失,经签证当局同意重发证书,重发证的号码与新证的编码规则一致,但改变流水号。
D、出口日本产品采用日本原料的证书,其附件《从日本国进口原料的证明书》(CERTIFICATE OF MATERIALS IMPORTED FROM JAPAN)的号码为原产地证书号码后加“A”(A即为ANNEX之意),如:G063800000050045A。
第一栏:出口商的名称,地址,国别例如:NINGBO SKYLAND GROUP CO.,LTD.ROOM 1209,ZHONGSHAN MANSION,93 EAST ZHONGSHANROAD,NINGBO CHINA注意:此栏是带有强制性的,应填明在中国境内的出口商详细地址,包括街道名、门牌号码等。
出口商必须是已办理产地注册的企业,且公司英文名称应与检验检疫局注册备案的一致。
此栏切勿有香港、台湾等中间商出现。
第二栏:收货人的名称,地址,国家例如:JENSON & JESSON,LANGE MUHREN 9, F-2000,HAMBURG, GERMANY注意:一般应填给惠国最终收货人名称(即信用证上规定的提单通知人或特别声明的收货人),此栏不能填香港、台湾等其他中间商的名称,在特殊情况下,此栏也可填上TO ORDER 或TO WHOM IT MAY CONCERN。
普惠制产地证明书(格式A)(Generalized System of Preferences Certificate of Origin “Form A”)又称G.S.P证书、FORM A证书。
普惠制产地证明书是发展中国家向发达国家出口货物,按照联合国贸发会议规定的统一格式而填制的一种证明货物原产地的文件,又是给惠国(进口国)给予优惠关税待遇或免税的凭证。
凡享受普惠制规定的关税减免者,必须提供普惠制产地证明书。
FORM A要向各地检验机构购买,需用时由出口公司缮打,连同一份申请书和商业发票送商检局,经商检局核对签章后即成为有效单据。
一套FORM A中有一份正本、两份副本,副本仅供寄单参考和留存之用,正本是可以议付的单据。
证书号码(Reference No.)填写签证当局编号的证书号码。
在SimTrade中,该号码由系统自动产生。
发货人(出口商名称、地址、国家)(Goods consigned from...)按实际情况详细填写。
若属信用证项下,应与规定的受益人名址、国别一致。
需注意的是,本栏目的最后一个单词必须是国家名。
如为第三方发货,须与提单发货人一致。
如:CHINA NATIONAL LIGHT INDUSTRIAL PRODUCTS IMPORT & EXPORT CORP.NO. 82 DONGANMENT STREET. BEIJING, CHINA此栏必须填明在中国境内的出口商详址,包括街道、门牌号码和城市名称,及国家名。
收货人(收货人名称、地址、国别)(Goods consigned to...)填写实际给惠国的最终目的地收货人名址、国别,不得填中间商的名址。
填写时必须注意:(1)信用证无其他规定时,收货人一般即是开证申请人。
(2)若信用证申请人不是实际收货人,而又无法明确实际收货人时,可以提单的被通知人作为收货人。
(3)如果进口国为欧共体成员国,本栏可以留空或填“To be ordered”。
普惠制原产地证FORM A填制说明【产地证标题栏】(右上角 Reference No. 之后):此栏应填写证书号。
证书号编号方法如下:证书类型+年份+企业产地证注册号+ 证书序号(共16位)例:产地证注册号为“370900001”的企业2009年第1份证书的编号为:“G093709000010001”【第l栏】(出口商的名称、地址和国别):应填写中国境内出口商的名称和地址。
例如:SHANDONG SILK IMPORT AND EXPORT CORP., 17 DONGFENG ROAD, WEIFANG, CHINA注意:此栏是带有强制性的,必须填写中国境内的出口商详细名称、地址和中国国名,不能填写中国以外的出口商。
【第2栏】(进口商的名称、地址和国别):一般应填写给惠国最终收货人名称、地址和国别(即信用证上规定的提单通知人或特别声明的收货人),但不要填中间转口商的名称。
例如:JEBSON & JESSEN, LANGE MUHREN 9, F-2000, HAMBURG, GERMANY 注意:1、此栏请勿留空,如不体现具体进口商,应在此栏填写“TO ORDER”或者“TO WHOM IT MAY CONCERN”;2、如果体现具体进口商,必须填写进口国的全名。
【第3栏】(运输方式及路线):应填写货物的起运地、目的地及运输方式。
如系转运商品,还应加上转运地。
例如:FROM QINGDAO,CHINA TO HAMBURG,GERMANY BY SEA 注意:1、起运地必须是中国大陆境内的港口或城镇;2、目的地必须是给惠国境内的港口或城镇(欧盟成员国视为一个给惠国);3、运输方式必须明确,如BY SEA,BY AIR,BY TRAIN,BY TRUCK 等,如果是联运方式,可以填BY SEA & LAND,BY SEA & AIR等;4、如系转运,应填“VIA 转运地”。
外贸行业中单据FORM3,FORM7,FORMA简介及办理程序产地证分为一般产地证和普惠制产地证CO-----一般产地证(CERTIFICATE OF ORIGIN)FORMA-----普惠制产地证(GENERALIZED SYSTEM OF PREFERENCES CERTIFICATE OF ORIGINAL FORM A)商检局备案办理。
是具有法律效力的我国出口产品在给惠国享受在最惠国税率基础上进一步减免进口关税的官方凭证。
世界给与我过优惠的国家有38个(只有这些国家才做F/A):澳大利亚、加拿大、日本、白俄罗斯、保加利亚、哈萨克斯坦、俄罗斯、乌克兰、新西兰、挪威、瑞士。
欧盟27个国家(法国、英国、爱尔兰、德国、丹麦、意大利、比利时、荷兰、卢森堡、希腊、西班牙、葡萄牙、奥地利、芬兰、瑞典、马耳他、塞浦路斯、波兰、匈牙利、捷克、斯洛伐克、斯洛文尼亚、爱沙尼亚、拉脱维亚、新西兰、俄罗斯、白俄罗斯、乌克兰、哈萨克斯坦、土耳其)【备注给惠国:世界上共有39个发达国家给予发展中国家普惠制待遇,这些发达国家被称为给惠国】两者区别共同点:都是产地证,清关文件之一;不同点:FORMA 是互惠的,是主动的,而CO是仅证明产地,是被动的。
在进口清关时,FORMA货物可享受最惠国税率征税,可以减免一些货物的关税;而CO仅享受普通税率征税;(只有双方国家签有享受最惠国待遇的前提下,出示CO货物才可享受按最惠国税率征税;)一般FORMA是给发达国家的,CO主要是发展中国家,取决于客人。
CO可以由贸促会和检验检疫局签发,而FORMA只有检验检疫局能够签发。
检验检疫局是官方机构,贸促会是民间机构,所以贸促会比较容易办理,不过没有检验检疫局办出来的有效性。
(商检局)产地证申领程序FORM A一、办理注册登记申请签发产地证书,必须先办理注册登记,经审核确认有申请资格后,才能按正常程序进行申请签发产地证书。
自注册之日起满二年需办理年审。
普惠制产地证明书填写(实用版)目录一、普惠制产地证明书的概念及作用二、普惠制产地证明书的填写要求1.发货人信息2.收货人信息3.运输方式和路线4.官方使用三、普惠制产地证明书申请办理流程正文一、普惠制产地证明书的概念及作用普惠制产地证明书,又称 G.S.P 证书或 Form A 证书,是指发达国家给予发展中国家或地区在经济、贸易方面的一种非互利的特别优惠待遇。
这种证书主要用于确认商品的原产地,以便享受普惠制国家给予的关税优惠和其他贸易优惠政策。
在我国,普惠制产地证明书主要由商检局负责办理和发放。
二、普惠制产地证明书的填写要求1.发货人信息发货人(出口商)信息包括名称、详细地址和国别。
若属信用证项下,应与规定的受益人名称、地址和国别一致。
2.收货人信息收货人(收货人)信息包括名称、详细地址和国别。
填写实际给惠国的最终目的地收货人名称、详细地址和国别,不得填中间商的名址。
并且,信用证无其他规定时,收货人一般即是开证申请人。
若信用证申请人不是实际收货人,而又无法明确实际收货人时,可以提单的被通知人作为收货人。
如果进口国为欧共体成员国,本栏允许不填。
3.运输方式和路线运输方式和路线(就所知而言)要求填列运输工具、起运港和目的地(目的港),应注意与其他单据保持一致;如需中途转运,也应注明。
4.官方使用供官方使用栏主要由进出口商检局填注。
正常情况下,此栏空白。
商检局主要有两种情况下填注:一是后补证书,则加盖 Issued Retrospectively”(后发) 的红色印章。
三、普惠制产地证明书申请办理流程普惠制产地证明书在商检局申请办理,要先去商检局注册备案方可申请。
具体办理流程如下:1.准备相关材料,包括贸易合同、发票、装箱单等;2.向所在地商检局提交申请,商检局会对申请材料进行审核;3.商检局审核通过后,企业需按照要求填写普惠制产地证明书;4.填写完成后,将产地证明书提交至商检局,商检局会进行签证;5.商检局签证完成后,企业即可取得普惠制产地证明书。
第三节检验检疫证单⼀、基本概念:1、检验检疫机构:官⽅检验检疫机构、半官⽅检验检疫机构、民间检验机构2、我国检验检疫机构的主要任务:法定检验、公正鉴定、实施监督管理法检货物有:列⼊《法检⽬录》的货物、危险品的包装容器、出⼝⾷品、装载冷冻品、易腐烂变质品的船只和运输⼯具。
⼆、报检单证1、报检单位:(1)⾃理报检单位:当地商检局注册登记,只能为⾃⼰的货物报检。
(2)代理报检单位:质检总局注册登记,为别⼈的货物报检。
2、报检依据:《商品检验法》、《动植物检疫法》、《国境卫⽣检疫法》和《⾷品卫⽣法》3、出⼊境货物报检时限:(1)⼊境货物报检的时限⼀般以7天前为限,但是进⼝活动物⼀般是提前15天,⽽微⽣物、⾎液制品、种畜、种禽、精液、胚胎等提前30天;(2)出境货物⼀般是报关或装运前7天报检,需隔离的提前60天预报,提前7天报检。
4、出⼊境货物报检地点:(1)出境⼀般是产地报检,但活动物必须在⼝岸商检。
(2)进境是⽬的地报检,但是出境活动物⼝岸报检,进境的⼤宗散装货物、易腐烂变质品、卸船时短缺破损商品、废旧品在进境⼝岸报检。
5、报检单的缮制:(1)货物产地:进⼝要写具体的县市,出⼝就写原产国(2)包装种类和数量:如托盘装运,除了写托盘数量之外,还有写托盘上的⼩包装数量(3)贸易⽅式:多写⼀般贸易(4)存放地点:写具体的⼯⼚或仓库(5)发货⽇期:写离境⽇期即可(6)输往国家:写最终⽬的国,⽽⾮贸易国(7)起运地:写离开过境的⼝岸(8)到达⼝岸:写最终⽬的港(9)集装箱规格、数量与号码:2*20’/THSU2335053,LISU235953表⽰两个20英尺的集装箱。
(10)⽤途:多写“其他”,其他有种⽤或繁殖、奶⽤、⾷⽤、观赏或演艺、伴侣动物、实验、药⽤、饲⽤等三、检验检疫证书:1、检验检疫证书的作⽤:(1)证明履约情况(2)结算单据(3)议付、结汇单据(4)实⾏进⼝管制并区别税率的依据(5)明确责任并进⾏索赔的依据,等等。
中国-新加坡自贸区优惠原产地证明书填制规范中国—新加坡自由贸易区优惠原产地证明书(以下简称中国新加坡证书)共有12栏,各栏填制要求如下:原产地证书号:标题栏(右上角),填上检验检疫机构规定的证书号。
编号规则如下:X+年份代码(2位)+申请单位备案号(9位)+流水号(4位)。
例如:证书号X173800000050045是备案号为380000005的单位2017年办理的第45票中韩证书。
注意:更改证、重发证的号码与新证的编码规则一致,但改变流水号。
第1栏:出口商的名称、地址、国家例如:NINGBO XXX GROUP CO.,LTD.ROOM XXX,XXX MANSION,93 XXX ROAD,NINGBO CHINA注意:1. 此栏是带有强制性的,应填写在中国境内的出口商名称、地址、国家等。
出口商必须是已办理原产地证备案的企业,且公司英文名称应与备案一致。
2.注册在台湾、香港、澳门的公司不能作为出口商;第2栏:收货人的名称、地址、国家例如:XXX CORPORATIN5,XXXX STREETSINGAPORE 618750注意:此栏是带有强制性的,应填写新加坡最终收货人名称、地址、国家。
若经其他国家或地区转口需填写中间商名称的,可在最终收货人后面加填英文“VIA”或“O/B”,然后填写中间商名称。
第3栏:运输方式及路线(就所知而言)例如:离港日期(Departure Date):28 JAN,2017运输工具号(Vessel/Flight/Train/Vehicle No.):KMCT ULSA V. 406S卸货口岸(Port of discharge):SINGAPORE注意:如果运输工具未知的情况下,允许仅填写BY SEA, BY TRUCK 或BY RAILWAY。
第4栏:供官方使用(官方声明)由进口成员方的海关当局在该栏简要说明根据协定是否给予优惠待遇。
申请单位应将此栏留空。
第5栏:项目编号在收货人、运输条件相同的情况下,如同批出口货物有不同品种,则可按不同品种分列“1”、“2”、“3”……, 以此类推,单项商品此栏可不填。
办理CO和FORMA的全过程FORMA, 办理原产地证书是国际贸易中用于确定货物“国籍”的有效证明文件,是货物享有不同国家关税和非关税待遇的证明文件,也是各国海关统计的主要依据之一。
目前原产地证书的种类很多,在此不逐一例举而是介绍我们日常中最常用的CO和FORMA的办理全过程。
一、申领CO和FORMA的具体环节CO可以由贸促会和检验检疫局签发,而FORMA只有检验检疫局能够签发。
向贸促会和检验检疫局申请原产地证前都要先在两家机构登记注册,具体程序可以向两家机构询问。
贸促会的收费情况是申请单位根据每年的CO申领量向贸促会购买不同的份额套餐,在份额用完后需要续费使用。
贸促会的CO每份申请还需要缴纳35元的手续费。
要向贸促会申请CO,首先要安装贸促会的软件ZFORM,通过在贸促会登记时拿到的账号、用户名和密码登陆,进入CO制作页面,根据表格内容填制好一票CO后,需要将CO信息通过网络发送到贸促会电子平台,由贸促会人员审核通过后方可到贸促会签发。
到贸促会签发CO时,要准备好贸促会CO一份(共一式四联,每一联都需要盖申请单位的中英文条型章和申领单位的申领员的签名;第一联为正本,提供给客人,第二联由出口商存档,第三联给客人存档,最后一联由贸促会存留)。
检验检疫局的收费情况是每年缴纳软件使用费,在申请每份CO和FORMA时缴纳35元手续费。
向检验检疫局申请CO和FORMA,需要事先安装“九城单证”软件,通过软件填制CO和FORMA,并且也要通过网络将填制好的原产地证信息发送到检验检疫局电子平台审核,通过后方可签发。
到检验检疫局签发CO时要持检验检疫局CO一份(同样一式四联,使用方式和盖章同贸促会——要注意的是贸促会和检验检疫局的CO有区别,贸促会CO有CCPIT字样,两者不能混淆使用),并且需要随附原产地证书申请书和发票各一份,两者都可以通过“九城单证”导出打印。
原产地证书申请书上需要盖上单位公章,而随附发票需要盖中英文条型章和法人章。
产地证申报指南第一篇:产地证申报指南产地证申报指南一、产地证基础知识介绍:1.问:目前检验检疫机构能够签发的产地证有哪些?答:目前检验检疫机构能够签发的产地证有:非优惠性原产地证和优惠性原产地证。
非优惠性原产地证书有一般原产地证(C/O证书)。
优惠性原产地证书有普惠制证书(FORM A),中国-东盟自由贸易区优惠原产地证书(FORM E),亚太贸易协定优惠原产地证书,中国-巴基斯坦自由贸易区优惠原产地证书,中国—智利自由贸易区优惠原产地证书(FORM F)。
2.问:FORMA 证书与CO证书的区别?答:CO证书为一般原产地证书,是证明商品原产地的一种证明文件,一般来说,各国海关对执有一般原产地证的货物按最惠国税率征税,目前出口到世界上大部分国家/地区的商品只要符合中国原产地规则都可以申领CO产地证;FORMA 证书是根据普惠制给惠国规定的普惠制原产地规则和要求而出具的原产地证明书,是货物享受给惠国普遍优惠关税待遇的凭证。
3.问:目前中国出口到哪些国家的货物可以申请普惠制原产地证(GSPFORMA 证书)?答:一共39个国家:澳大利亚,新西兰,加拿大,挪威,日本,哈萨克斯坦,乌克兰,欧盟二十七国(奥地利,比利时,丹麦,芬兰,法国,德国,希腊,爱尔兰,意大利,卢森堡,荷兰,葡萄牙,西班牙,瑞典,英国,波兰,匈牙利,捷克,斯洛伐克,斯洛文尼亚,塞浦路斯,马耳他,爱沙尼亚,拉托维亚,立陶宛,罗马尼亚,保加利亚),白俄罗斯,俄罗斯联邦,瑞士,土耳其,列支敦士登公国。
4.问:产地证电子签证的流程?答:企业端软件申报------机器审核------签证人员审核------企业端制证-------签证-----收费、领证。
5.问:产地证证书如何编号?答:证书种类+年份+产地证注册号+证书序列号。
如宁波市区的一家公司,注册号为380009999,2008年的第28份证书,FORMA 证书号应为G***,CO证书号应为C***,亚太证书应为B***,FORM E 证书应为E***,中-巴证书应为P***,中智证书应为F***。
原产地证书填制说明一、普惠制原产地证书(Form A)第1栏:出口商名称、地址、国家。
此栏带有强制性,应填明中国境的详细地址,包括街道名、门牌等。
不可打中间商信息。
第2栏:收货人名称、地址、国家。
应填给惠国最终收货人名称。
如最终收货人不明确,除日本、加拿大、澳大利亚、新西兰外,此栏可打“TO ORDER”或“TO WHOM IT MAY CONCERN”,不得留空。
第3栏:运输方式及路线(就所知而言)。
一般填起运港、目的港、运输方式。
转运商品应加上转运港。
第2(、第3)栏国别容与第12栏进口国保持一致,欧盟部可视为一个整体。
第4栏:供官方使用(官方声明)。
此栏由签证当局填写,企业申报时留空。
第5栏:商品顺序号。
填写商品顺序号,,单项商品此栏可不填。
第6栏:唛头及包装号。
按照出口发票上所列唛头填写完整,不可简单的填写。
不得只写“As Per Invoice”或“As Per B/L”。
嘜头不得出现中国以外地区或国家制造的字样,也不能出现、澳门、原产地字样。
如货物无唛头,应填写N/M(NO MARK)。
此栏不得留空,容多可用附页,此栏填写“SEE ATTACHMENT”。
第7栏:包装数量、种类、商品名称。
包装数量必须用英文和阿拉伯数字同时表示,散装货物加注“IN BULK”。
商品名称必须具体填明,不能笼统填写“MACHINE”、“GARMENT”等。
商品名称列完后,应在下一行加结束符。
信用证要求填具合同、信用证可填在结束符下空白处。
第8栏:原产地标准。
完全原产,不含任何非原产成分,出口到所有给惠国,填“P”。
含有非原产成分的产品,出口到:(a)欧盟、挪威、瑞士、日本、土耳其的,填“W”,后加四位HS编码,如“W”42.02。
原产地标准:(1)产品列入上述给惠国的“加工清单”,符合其加工条件;(2)产品未列入“加工清单”,但产品生产过程中使用的非原产材料和零部件已经过实质加工,产品的HS品目号不同于所有的原材料或零部件的HS品目号。
Form AI 申請FORM A 是普惠制原产地证明书格式A,它的全称是《普遍优惠制原产证明(申报与证明之联合格式)格式A》。
申请的基本程序是:一、注册登记。
由申请签发普惠制产地证书的企业(公司)事先向当地商检机构办理注册登记手续。
登记时须提交下列证件:(1)经营出口业务的批准文件;(2)国家工商行政管理部门核发的营业执照;(3)由申请签证单位法人代表签署的、委托该单位人员办理普惠制原产地证书申请及手签事宜的委托书一份,及被委托之手签人免冠半身一寸近照两张。
上述证件,经商检机构初步审核后,发给《申请签发普惠制原产地证书注册登记表》和《普惠制FORMA原产地证书申报人注册登记卡》各—式二份,由申请单位如实填写,并在规定的时间内将上述表格递交商检机构审核。
商检机构确认该单位具有申请签证资格后将准予注册,申请单位应在同时交付规定的注册费。
之后,由商检机构在指定时间内,对普惠制申请手签人员进行业务培训,考核合格后,签发申报证件。
申报人可在当年度内凭证向各地商检机构办理普惠制申请签证业务。
注册地商检机构每二年对已注册单位及申请手签人员进行复查。
二、申请出证。
申报手签人在本批货物出运前五日到商检机构办理申请事宜。
申请时一般应提交:(1)《普惠制产地证书申请书》一份;(2)出口商业发票(副本)一份;(3)装箱单一份;(4)普惠制产地证书一套;(5)对含有进口成份的出口商品申请签证,申请人应填写《含进口成份商品成本明细单》;(6)商检机构认为有必要提供的其它有关单证(如信用证、合同、报关单等),并如实解答商检机构提出的有关问题。
对首次申请签证的单位,商检机构将派员到生产现场作例行调查。
对非首次申请签证的单位,商检机构对申报内容有疑问,或认为有必要时,也可派员对产品的生产企业进行抽查。
作上述调查后,商检机构将填写《出口企业(或生产厂)普惠制签证调查记录》,以此作为是否同意签证的依据。
被调查或抽查的单位有义务积极协助商检人员进行查核,提供必要的资料、证件和工作条件。
普惠制产地证明书申请书尊敬的贵公司:您好!感谢您对我公司的信任和支持。
为了更好地为您服务,我公司特向您提供普惠制产地证明书申请服务。
一、申请人信息申请单位名称:申请人姓名:联系电话:联系邮箱:二、申请材料1.申请表(本文档);2.企业营业执照副本复印件;3.产品出口合同或销售合同复印件;4.产品出口报关单或进口国报关单复印件;5.产品出口发票或进口国发票复印件;6.产品出口运输单据或进口国运输单据复印件;7.其他相关证明材料。
三、申请流程1.申请人填写本申请表,并将申请材料邮寄或传真至我公司;2.我公司审核申请材料,如有不符合要求之处,将及时通知申请人补充材料;3.我公司出具普惠制产地证明书,并将证明书邮寄或传真至申请人。
四、注意事项1.申请人应保证所提供的申请材料真实、准确、完整;2.申请人应保证所提供的申请材料符合国家相关法律法规的要求;3.申请人应保证所提供的申请材料不侵犯他人合法权益;4.申请人应保证所提供的申请材料不得有虚假、误导、欺诈等情形;5.申请人应保证所提供的申请材料不得有违反社会公德、社会道德、商业道德等不良行为。
五、申请表申请单位名称申请人姓名联系电话联系邮箱申请材料清单:1.申请表;2.企业营业执照副本复印件;3.产品出口合同或销售合同复印件;4.产品出口报关单或进口国报关单复印件;5.产品出口发票或进口国发票复印件;6.产品出口运输单据或进口国运输单据复印件;7.其他相关证明材料。
申请人签名:____________________日期:____________________六、联系方式如有任何疑问或需要帮助,请随时联系我们:联系人:联系电话:联系邮箱:结语感谢您选择我们的普惠制产地证明书申请服务。
我们将竭诚为您服务,为您提供高效、优质的服务。
如果您对我们的服务有任何意见或建议,请随时联系我们,我们将不断改进,为您提供更好的服务。
申请单位(盖章):________注册号:_____________申请人郑重申明:本人是被正式授权代表出口单位办理和签署本申请书的。
本申请书及普惠制产地证格式A所列内容正确无误,如发现弄虚作假,冒充格式A所列货物,擅改证书,自愿接受签证机关的处罚及负法律责任。
一、申请事项1. 申请办理普惠制原产地证明书(FORM A)。
2. 证明出口货物原产于我国,符合给惠国普惠制原产地规则。
二、出口货物基本情况1. 生产单位:________2. 生产单位联系人电话:________3. 商品名称(中英文):________4. H.S.税目号(以六位数码计):________5. 商品FOB总值(以美元计):________6. 发票号:________7. 最终销售国:________8. 证书种类:________9. 货物拟出运日期:________10. 贸易方式和企业性质:________11. 包装数量或毛重或其他数量:________12. 原产地标准:________三、申请单位及出口货物说明1. 本单位为________(公司性质),具备出口货物资质。
2. 本单位出口的货物系在我国境内生产、加工,完全符合给惠国普惠制原产地规则。
3. 本单位出口的货物,未涉及任何侵犯他人知识产权、商标权等违法行为。
4. 本单位保证所提供的出口货物信息真实、准确、完整。
四、其他事项1. 申请人已向签证机构提供出口商业发票正本一份。
2. 申请人已向签证机构提供制作完毕的普惠制原产地证明书FORM A一套(一正三副)。
3. 申请人已向签证机构提供其他证明文件,如加工工序清单等。
4. 如果出口商品含有进口成分,申请人已交纳《含进口成分受惠商品成本明细单》一式二份。
申请人(签名):________电话:________日期:____年__月__日附件:1. 出口商业发票正本一份2. 普惠制原产地证明书FORM A一套(一正三副)3. 其他证明文件(如加工工序清单等)4. 《含进口成分受惠商品成本明细单》(如有)注:本申请书一式两份,申请人应将其中一份提交签证机构,另一份自行留存。
普惠制产地证(FORM A )申办指南职场2009-03-09 11:49 阅读389 评论1 字号:大大中中小小(1)FORM A 证书电子签证申请书的填写1、商品名称栏:应用中文对申报产品进行详细描述。
产品描述应当包含“用途和材料”两个方面。
不能采用笼统的描述,例如:塑料产品,木制品,五金制品等,而应明确表述为塑料玩具,塑料薄膜,木制家具,木制装饰品,五金餐具,五金钥匙链等。
2、申请单位栏:应填写在产地证处注册单位的全称。
3、H.S.税目号栏:应正确填写申报产品的六位数商品编码(H.S.NO.六位数)。
4、证书号栏:通过电子办证系统申办的证书的证书号由16个字符组成。
第1个字符为英文大写字母,代表证书类别,如“G”代表“Form A”;第2、3字符为阿拉伯数字,代表年份,如“08”代表2008年;第4-12个字符由签证机构的组织机构代码前几数和企业注册号组成,如“470ZC2039”,“470”代表“深圳局”,“ZC2039”为企业注册号;第13-16个字符为证书序号,如“0038”。
综上所例,这份证书完整的证书号为:G08470ZC20390038。
5、商品FOB总值栏:该栏以美元为单位填写证书项下产品的FOB总值,如果该批货物的FOB总值不足一百美元或超过一百万美元,申请人要在备注栏注明货物总值真实。
6、备注栏:该栏为申请人与签证人员的对话窗。
对于后发、贴唛、加签日本原材料证明等特殊证书的申请,申办单位要在该栏注明。
7、申请人应如实填写申请书的其它栏目,栏目不得留空。
(2)FORM A证书的填写1、证书编号栏:证书的右上角填写该份证书的编号,证书的编号要与申请书上的一致。
2、第一栏:出口商名称、地址、国别此栏应填写出口商的名称,地址及国名(CHINA),出口商必须经我局登记注册,其名称、地址必须与注册档案一致。
如果是代理其它公司出口,可在出口商名称、地址、国别后加上ON BEHALF OF (O/B) 、VIA或CARE OF (C/O)的字样,和被代理公司的名称及地址。
被代理公司含境外名称、地址的不得申报。
特别提示的是:该栏必须打上出口国——中国。
3、第二栏:受货人的名称、地址和国别该栏填写给惠国最终受货人名称、地址和国别,即提单通知人或信用证上特别声明的受货人,如最终受货人不明确或为中间商时可填“TO ORDER”字样。
特别提示的是:该栏打上名称、地址后必须打上进口国国名。
4、第三栏:运输方式及路线该栏填写装货和到货地点(始发地必须是中国国内的港口或城市,目的地必须是给惠国城市或国家)、离境日期及运输方式(如海运、陆运、空运、陆海联运等)。
经非给惠国地区转运的(香港、澳门除外)签证时需提供联运提单。
如到货港不清楚,可填进口国名或地区(仅限欧盟,如EU),如经香港转运,应标明离开中国境内的日期,并在日期前加上英文“ON”或“ON /AFTER”表示于×××日期或自×××日期之后启运,不能用BEFORE或ABOUT 表示在×××日期之前或前后。
月份需用英文大写表示,年份需打四位数。
该栏日期应不早于申请和签发日期,后发证书除外。
5、第四栏:供官方使用该栏供官方使用。
在签发“后发”、“补发”证书时由签证机构在证书正本和副本上加盖相应的印章。
需要加签日本原材料证明的FORM A证书,应由申请单位在此栏加上“附件参考号×××(ANNEX REF NO.×××)”。
香港中检公司“未再加工证明”亦在该栏批注。
6、第五栏:商品顺序号如果同批出口货物有不同品种或不同型号的,可按要求分列“1”、“2”、“3”……的产品序号。
此栏也可留空。
7、第六栏:唛头及包装号此栏应照实填写该批货物包装箱上完整的图案、文字标记及包装号。
如图案文字无法缮制,可采取贴唛形式, 贴唛的唛头必须完整清晰,平贴在证书第五、六、七、八、九、十栏的空白处,且不得超出证书的边线和十一、十二栏的顶线。
加贴的唛头须加盖签证机构骑缝印章。
如无唛头,应填N/M字样。
该栏不得留空。
唛头过多的可接页。
此栏不得出现“香港、台湾或其他国家和地区制造”、“见提单”、“见发票”等的字样。
8、第七栏:商品名称,包装数量及种类此栏应以产品的用途及所用材料给予商品详细的描述,产品的描述应以能确定4位H.S.税目号为准,产品的描述可参考前面申请书品名的填写。
该栏最后须用大写的英文数字并用括号加上阿拉伯数字标明产品的总箱数及包装方式,然后加上截止线,以防止加填伪造内容。
包装数量应包含各种商品的数量及总数量,货物无包装,应注明“散装(IN BULK)”或“裸装(IN NUDE)”。
唛头上注明是挂装的衣物,可打总“件数(PCS)”。
国外信用证要求填写合同、信用证号码等内容的,可加在截止线下方空白处。
证书上声明“无木质包装”或“经过熏蒸处理”等内容的,须提供信用证及相关资料的正本复印件以备查对。
9、第八栏:原产地标准此栏是国外海关审证的核心项目,必须正确填写。
(一)完全为中国原产产品,不含任何进口成份,出口到所有给惠国的均填“P”。
(二)含有进口成份的产品(须符合原产地标准)1、出口到欧盟27国、瑞士、挪威、土尔其、列支敦士登、日本等国的,填写“W”加商品的H.S.四位数编码。
例如:“W”95.03。
2、出口加拿大的产品,含有进口成份只填“F”字样,不填HS编码。
3、出口澳大利亚、新西兰含有进口成分的产品,此栏可留空或填“W”加商品的H.S.四位数编码。
4、出口俄罗斯、白俄罗斯、乌克兰、哈萨克斯坦、乌兹别克斯坦等前苏联含进口成份的商品,其进口成份不得超过离岸价的50%,填写“Y”字样,并在字母后面打上进口价值成份占出厂价的百分比。
例如:“Y”45%。
10、第九栏:毛重或其他数量此栏填写商品的记量单位,如“只”、“件”、“匹”、“双”等。
以重量计算的,则填写毛重;只有净重的,填净重亦可,但要标上“N.W.”(NET WEIGHT)。
该栏计量单位的填写应以销售单位为准,不能只打运输的重量及包装的箱数,遇到多项或多种型号的产品时,数量要分项列明。
对于一份证书申报多项产品或多种型号的,第七栏的品名,第八栏的原产地标准,第九栏的数量要一一对应。
10、第十栏:发票号及日期此栏填写发票号及发票日期,不得留空。
为避免误解,月份一律用英文缩写。
该栏的发票日期不能晚于第三、十一、十二栏的日期。
12、第十一栏:签证当局的证明此栏由签证人员审核证书无误后签名并加盖公章。
审签人签名必须清楚。
如无特殊要求,只签一份正本,不签副本。
申请人要求加签副本时,应提供信用证正本的复印件,经签证科或申报科负责人审批后签发,并将信用证复印件留底。
此栏日期不得早于第十栏日期和十二栏日期,也不能迟于提单日期。
注意:货物出口到俄罗斯,应在第十一栏用英文加注签证机构的名称、地址和联系电话。
13、第十二栏:出口商的申明此栏为出口商的申报声明,应填写出口国“中国”和进口给惠国国名,进口国名必须与第三栏目的港的国别一致。
运往欧盟的货物,进口国不明确时,此栏可填写EU。
申报单位须在此栏加盖经检验检疫机构注册的单位印章及手签。
签名与印章不要重叠。
此栏填写的申报日期不得早于第十栏日期。
其它:证书的内容,除特殊唛头等要求外,应用英文大写字母填制。
(3)FORM A更改证书的电子签发1、证书签发后,若发现错误或需更改证书内容,则需要办理更改证书。
2、申请人应当正确制证,并填写更改申请书,注明更改的栏目及内容。
3、更改证书应重新编号。
除更改栏目以外,证书其余内容应与原证书一致,更改证书第三栏的运输日期应该是实际出口日期,更改证书第十一栏、十二栏的日期可与原证书一致,也可以是实际申请日期和签证日期。
4、如果更改第三栏的出货日期而导致证书后发的,则必须提供后发单证; 如果更改证书第七栏品名或第八栏商品编码,则须查看产品或该税目号是否已注册,经注册的才可以签发。
5、申请人收到缓审的回执后,须提供原签发证书的正本到前台办理更改证书。
6、证书审核无误后, 签证人员可签发新证,并在原证书第四栏注明该证“CANCELLED”字样。
企业领证盖章时,要将原证书随发票一起交申报科留档。
(4)FORM A后发证书的电子签发1、货物出口10天后,需要办理后发证书。
2、申请人应当按实际情况填写证书第三栏的出货日期、第十栏的发票日期、第十二栏的申办日期及第十一栏的签证日期,并在申请书的备注栏注明该证为后发证书。
3、申请人收到缓审的批复回执后,应带齐后发资料到前台办理后发证书。
4、直接从中国运往给惠国的货物,办理后发证时须提供:(1)从中国出运国外的海运或空运提单;经香港或澳门转运出口的货物,必须提供:(1)内地海关及香港海关陆路出/进境载货清单(俗称司机纸);(2)经香港或澳门出运国外的海运/空运提单。
企业提供的单证必须是正本的复印件,单证的内容要完整,字迹要清楚。
5、签证员审核证书无误后,在证书的第十二栏签名,并在证书正、副本的第四栏加盖“后发”印章.6、日本不接受“后发”证书。
如果是货物已出口10天且不超过3个月的,申请人应在申请书备注栏注明“出口日本”,证书第十一、十二栏的签证日期及申请日期应不迟于货物的实际出口日期。
申请人收到缓审回执后,带齐后发单证到前台办理.签证人员审核单证无误后,按正常证书签发该证。
7、企业领取证书,加盖公章时,要将后发单证及发票一并交申报科归档。
8、根据工作的调整及安排,部份签证机构可按照下列方式签发后发证书。
出口人只提供提单及报关单的电子档案号,操作中将后发证书所申报产品的报关单及提单的单号和日期录入到申请书的备注栏。
例如:T:SKUGO7272809,08/07/15;B:167809138,08/07/15。
其中T表示提单,B表示报关单。
签证人员根据所提供的单证信息与证书的逻辑性签发FORM A 后发证书。
申报人将单证的纸质复印件留底备查。
(5)FORM A补发证书的电子签发1、证书签发后丢失的,可办理补发证书。
2、补发证书的证书编号应当是在原证书号后加英文大写字母“D”,证书第十一、十二栏日期要填写实际签证和申请日期,证书其余的内容不得更改。
3、企业应在申请书备注栏注明补发,收到缓审回执后带齐资料到前台办理。
4、申请补发证书必须提供原遗失证书正本的复印件或副本、内地海关及及香港海关陆路出/进境载货清单、提单。
5、签证员审核证书无误后,在证书的第十二栏签名。
并在证书的第四栏加盖“补发”印章并注明原证取消。
6、企业领取证书,加盖公章时,要将原遗失证书正本的复印件或副本,和上述第4项的有关单证及发票一并交申报科归档。
(6)FORM A证书增加附页的规定如果证书第六栏、第七栏或其他栏目的内容一页填写不下,可另行加页,加页必须是全页。