重庆市2015年高考文综试卷及答案解析
- 格式:doc
- 大小:248.71 KB
- 文档页数:13
2015年普通高等学校招生全国统一考试·重庆文综知识点检索号8、41、4(2015·重庆文综·T1~3·12分)二十四节气是我国独有的农业物候历,是我国优秀传统文化之一。
寒露节气在每年公历10月8日左右。
据此回答1~3题。
1.“露气寒冷,将凝结”是寒露时节的天气现象。
可引起我国这种天气现象的气压系统是()A.蒙古高压B.印度低压C.阿留申低压D.夏威夷高压2.“上午忙麦茬,下午摘棉花”是民间描述寒露时节农事活动的谚语。
在下列地区中,该谚语描述的农事活动场景最可能出现在()A.珠江三角洲B.柴达木盆地C.藏南谷地D.渭河平原3.地球绕太阳运行一周为360°,以春分日地球在黄道上的位置为0°,则寒露日地球在黄道上的位置为()A.15°B.105°C.195°D.285°【解题指南】解答本题关键抓住以下几点:(1)寒露节气在每年公历10月8日左右。
(2)理解主要气压中心出现的时间及影响。
【解析】1选A,2选D,3选C。
第1题,印度低压、夏威夷高压出现在夏半年,蒙古高压、阿留申低压出现在冬半年,“露气寒冷,将凝结”表明气温下降,我国冬季主要受蒙古高压的影响,所以选A。
第2题,“上午忙麦茬,下午摘棉花”反映的生产活动是小麦种植和棉花收获。
渭河平原种植冬小麦,10月份种植,正值棉花收摘季节。
第3题,春分日(3月21日)与寒露日(10月8日)相距约200天,由题意知地球绕日运行中,每天相距约1°,春分日地球在黄道上的位置为0°,则寒露日地球在黄道上的位置与195°相近。
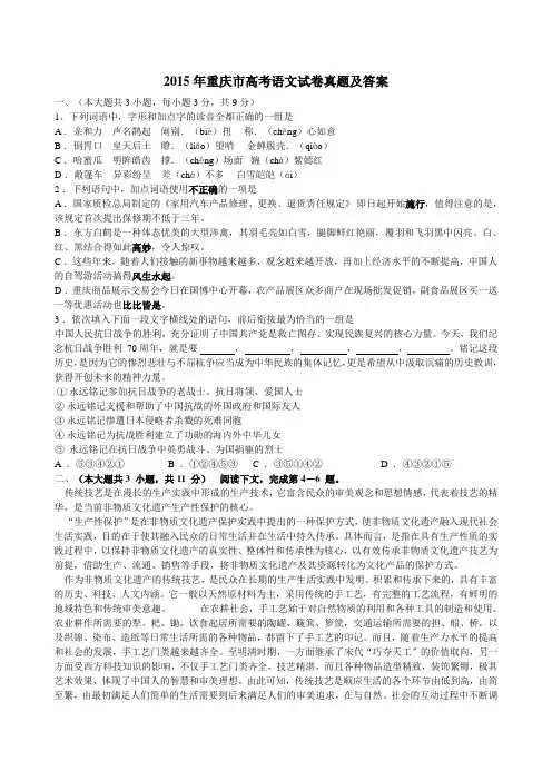
知识点检索号19、25(2015·重庆文综·T4~5·8分)下图中的曲线示意中国、日本、意大利和法国四个国家的城镇化率变化情况,曲线上的圆点表示各国不同高铁线路开始运营的年份。
读图,回答4、5题。
2015年普通高等学校招生全国统一考试(重庆卷)语文试题参考答案一、(本大题共3小题,每小题3分,共9分)1.D2.B3.C二、(本大师共3小题,共11分)4.A5.A6.(5分)(1)使传统技艺融入现代社会和日常生活;借助生产、流通、销售等手段,将传统技艺转化为文化产品。
(2)略三、(本大题共3小题,每小题3分,共9分)7.B 8.C 9.A四、(本大题共3小题,共24分)10(10分)(1)用尽他们的金融风暴中的我,耗尽他闪的精力,最终不见效,婴死了,反而相互人心归向说,这是医生的失误,而找而巫师太晚了。
(2)(只要)别人有一个好的药方,有一句有价值的(医学)见解,必定携重金不远数百里去拜他为师,一定要得到才罢休。
11.(8分)(1)表现了作者乘船观看山水时悠闲自得的心情。
用一“插”字,把江边山峰的尖峭、挺拔形象地表现出来。
(2)“悬崖”指倒映江中的陡峭山崖。
“崩坼”本倒塌断裂,此指江中的山影破碎散乱。
作者担心竹篙一撑,江面激起水波,把江中的山影漾乱,美景被破坏。
(1)策扶老以流憩(2)二川溶溶,流入宫墙(3)元嘉草草封狼居胥赢得仓皇北顾五、(本大题共5小题,共23分)13.(2分)既表现沙海中甘森的明显、清晰,又突出沙海中甘森的令人难以置信。
14.(5分)途中自然景物的单调荒凉,甘森生活景象的生机勃勃。
衬托、突出作者的主旨。
15.(4分)远离市镇,社会依托条件差;海拔高,风沙大,自然条件艰苦。
由初建油田时环境条件恶劣的荒漠,变成了环境优美的沙海绿岛——石油人的“新家园”16.(5分)(1)为了表现并赞扬甘森石油人的精神风貌。
(2)写出甘森石油人及其家属懂得爱与亲情,有家庭幸福感和责任感。
(3)写出甘森石油人及其家属艰苦奋斗,无私奉献的崇高精神。
17.(7分)(1)点题(2)西红柿是甘森石油人在荒漠中种植出来的果蔬,特殊而珍贵,显示了他们的辛勤劳动和甜美生活。
(3)西红柿又是作者情感的寄托物,它寄寓着作者对甘森石油人的美好情感,文章借西红柿颂扬甘森石油人的伟大精神和崇高品德。
2015年重庆市高考语文试卷1. 下列词语中,字形和加点字读音全都正确的一组是()A. 亲和力声名鹊起闹别.(biè)扭称.(chēng)心如意B. 倒胃口皇天后土瞭.(liǎo)望哨金蝉脱壳.(qiào)C. 哈蜜瓜明眸皓齿撑.(chēng)场面姹.(chà)紫嫣红D. 敞篷车异彩纷呈差.(chà)不多白雪皑皑.(ái)2. 下列语句中,加点词语使用不正确的一项是()A. 国家质检总局制定的《家用汽车产品修理、更换、退货责任》即日起开始施行..,值得注意的是,该规定首次提出保修期不低于三年B. 东方白鹳是一种体优美的大型涉禽,其羽毛亮如白雪,腿脚鲜红艳丽,覆羽和飞羽黑中的闪亮.白、红、黑结合得如此高妙..,令人惊叹C. 这些年来,随着人们接触的新事物越来越多,观念越来越开放,再加上经济水平的不断提高,中国人的自驾游活动搞得风生水起....D. 重庆商品展示交易会今日在国博中心开幕,农产品展区众多商户在现场批发促销,副食品展区买一送一等优惠活动也比比皆是.....3. 依次填入下面一段文字横线处的语句,前后衔接最为恰当的一组是()中国人民抗日战争的胜利,充分证明了中国共产党是救亡图存、实现民族复兴的核心力量。
今天,我们纪念抗日战争胜利70周年,就是要,,,,。
铭记这段历史,是因为它惨烈悲壮与不屈抗争应当成为中华民族的集体记忆,更是希望从中汲取沉痛的历史教训,获得开创未来的精神力量。
①永远铭记参加抗日战争的老战士、抗日将领、爱国人士②永远铭记支援和帮助了中国抗战的外国政府和国际友人③永远铭记惨遭日本侵略者杀戮的死难同胞④永远铭记为抗战胜利建立了功勋的海内外中华儿女⑤永远铭记在抗日战争中英勇战斗、为国捐躯的烈士。
A. ⑤④③②①B. ①②④⑤③C. ③⑤①④②D. ④③②①⑤阅读下文,完成下列各题。
传统技艺是在漫长的生产实践中形成的生产技术,它富含民众的审美观念和思想情感,代表着技艺的精华,是当前非物质文化遗产生产性保护的核心。
2015年重庆市高考语文试卷一、(本大题共3小题,每小题3分.共9分)1.(3分)下列词语中,字形和加点字读音全都正确的一组是()A.亲和力声名鹊起闹别.(biè )扭称.(chēng)心如意B.倒胃口皇天后土瞭.(liǎo)望哨金蝉脱壳.(qiào)C.哈蜜瓜明眸皓齿撑.(chēng)场面姹.(chà)紫嫣红D.敞篷车异彩纷呈差.(chà)不多白雪皑皑.(ái)2.(3分)下列语句中,加点词语使用不正确的一项是()A.国家质检总局制定的《家用汽车产品修理、更换、退货责任》即日起开始施.行.,值得注意的是,该规定首次提出保修期不低于三年B.东方白鹳是一种体优美的大型涉禽,其羽毛亮如白雪,腿脚鲜红艳丽,覆羽和飞羽黑中的闪亮.白、红、黑结合得如此高妙..,令人惊叹C.这些年来,随着人们接触的新事物越来越多,观念越来越开放,再加上经济水平的不断提高,中国人的自驾游活动搞得风生水起....D.重庆商品展示交易会今日在国博中心开幕,农产品展区众多商户在现场批发促销,副食品展区买一送一等优惠活动也比比皆是.....3.(3分)依次填入下面一段文字横线处的语句,前后衔接最为恰当的一组是()中国人民抗日战争的胜利,充分证明了中国共产党是救亡图存、实现民族复兴的核心力量。
今天,我们纪念抗日战争胜利70周年,就是要,,,,。
铭记这段历史,是因为它惨烈悲壮与不屈抗争应当成为中华民族的集体记忆,更是希望从中汲取沉痛的历史教训,获得开创未来的精神力量。
①永远铭记参加抗日战争的老战士、抗日将领、爱国人士②永远铭记支援和帮助了中国抗战的外国政府和国际友人③永远铭记惨遭日本侵略者杀戮的死难同胞④永远铭记为抗战胜利建立了功勋的海内外中华儿女⑤永远铭记在抗日战争中英勇战斗、为国捐躯的烈士。
A.⑤④③②①B.①②④⑤③C.③⑤①④②D.④③②①⑤二、(本大题共1小题,共11分)4.(15分)阅读下文,完成下列各题。
2015 年重庆市高考语文试卷真题及答案一、(本大题共3 小题,每小题3 分,共9 分)1、下列词语中,字形和加点字的读音全都正确的一组是A .亲和力声名鹊起闹别.(biâ)扭称.(chēng)心如意B .倒胃口皇天后土瞭.(liǎo)望哨金蝉脱壳.(qiào)C .哈蜜瓜明眸皓齿撑.(chēng)场面婉(chà)紫嫣红D .敞篷车异彩纷呈差(chà)不多白雪皑皑(ái)2 .下列语句中,加点词语使用不正确的一项是A .国家质检总局制定的《家用汽车产品修理、更换、退货责任规定》即日起开始施行,值得注意的是,该规定首次提出保修期不低于三年。
B .东方白鹤是一种体态优美的大型涉禽,其羽毛亮如白雪,腿脚鲜红艳丽,覆羽和飞羽黑中闪亮。
白、红、黑结合得如此高妙,令人惊叹。
C .这些年来,随着人们接触的新事物越来越多,观念越来越开放,再加上经济水平的不断提高,中国人的自驾游活动搞得风生水起。
D .重庆商品展示交易会今日在国博中心开幕,农产品展区众多商户在现场批发促销,副食品展区买一送一等优惠活动也比比皆是。
3 .依次填入下面一段文字横线处的语句,前后衔接最为恰当的一组是中国人民抗日战争的胜利,充分证明了中国共产党是救亡图存、实现民族复兴的核心力量。
今天,我们纪念杭日战争胜利70 周年,就是要,,,,。
铭记这段历史,是因为它的惨烈悲壮与不屈杭争应当成为中华民族的集体记忆,更是希望从中汲取沉痛的历史教训,获得开创未来的精神力量。
①永远铭记参加抗日战争的老战士、抗日将领、爱国人士②永远铭记支援和帮助了中国抗战的外国政府和国际友人③永远铭记惨遭日本侵略者杀戮的死难同胞④永远铭记为抗战胜利建立了功勋的海内外中华儿女⑤永远铭记在抗日战争中英勇战斗、为国捐躯的烈士A .⑤③④②①B .①②④⑤③C .③⑤①④②D .④③②①⑤二、(本大题共3 小题,共11 分)阅读下文,完成第4-6 题。
2015年高考全国卷—文综详细解析(附试卷)2015年高考全国卷文科综合试卷分析2015年“文科综合能力测试”全国课标Ⅰ卷严格执行了教育部考试中心颁布的《考试大纲》和《考试说明》中所规定的能力要求及内容范围,在试题类型、呈现形式、内容比例、能力考查等方面,都保持了往年的风格与特点,让考生感到稳定。
地理部分试题分析地理试题在整体上延续了“平稳变化,注重联系实际”的一贯风格;突显了“多视角重内涵,多层次重逻辑”的测试特点。
在高考测评理念与新课程理念的高度融合中,为考生创建了“有用的地理”思维平台,引导考生从地理学科独特的视角,去关注时代发展、分析地理现象、思考现实问题。
试卷的结构设置合理,试题的难度较去年略有提升。
1、Ⅰ卷选择题:独特视角,精巧构思选择题依托4组内容鲜活、主题鲜明的材料,将地理图像、图表与文字材料有机结合,使地理信息的呈现形式情境化。
每组题目的考核目标也十分明确,学科特点与地理思维逻辑十分突出。
1-3题以“雨水花园”为材料,引导学生分析花园中“铺设树皮覆盖层”的作用和其它各层的作用,进而让学生思考“雨水花园”的核心功能;4-6题以“纽芬兰岛的甘德国际机场”为材料,主要考查地理空间思维和时间思维,并巧妙的将经纬网知识与主题结合;7-9题以“渤海海冰资源”为背景信息,主要考查等值线图的读图分析能力;10-11题以“黄河三角洲的变化”为材料,主要考查地理环境的整体性原理及环境的变迁。
另外,11道选择题的排布结构合理,考查的能力要求有层次、有梯度,使选择题所应有的题型功能与作用得到了充分体现。
2、Ⅱ卷必考题:立足区域,综合分析36题,以“文—图—问”的题目结构和图文结合的形式,围绕“美国大盐湖的卤虫产业发展”主题,分层次分步骤地探索“大盐湖盛产卤虫的原因”、“早年卤虫产业规模较小的原因”以及后来产业的蓬勃发展问题。
最后一问是开放性的,为考生用地理学的不同视角对比分析、表达不同见解提供了空间。
2015年普通高等学校招生全国统一考试文科综合能力测试本试卷共16页,48题(含选考题)。
全卷满分300分。
考试用时150分钟。
选择题共35小题,每小题4分,共140分在每小题给出的四个选项中,只有一项是符合题目要求的。
雨水花园是一中模仿自然界雨水汇集、渗漏而建设的浅凹绿地,主要用于汇聚并吸收来子屋顶或地面的雨水,并通过植物及各填充层的综合作用使渗漏的雨水得到净化。
净化后的雨水不仅可以补给地下水,也可以作为城市景观用水、厕所用水等。
图1示意雨水花园结构。
据此完成1~3题。
1.铺设树皮覆盖层的主要目的A.为职务提供养分B.控制雨水渗漏速度B.吸附雨水污染物 D.保持土壤水分2.水净化起主要作用的填充层是A.覆盖层和种植土层B.种植土层和砂层C.砂层和砾石层D.树皮覆盖层和砾石层3.雨水花园的核心功能是A.提供园林观赏景观B.保护生物的多样性C.控制雨洪和利用雨水D.调节局地小气候甘肃国际机场(图2)曾是世界上最繁忙的航空之一,当时几乎所有横跨北大西洋的航班都要经停该机场补充燃料,如今,横跨北大西洋的航班不再需要经停此地。
据此完成4~6题。
4.导致甘德国际机场成为世界上最繁忙机场的主要因素是A.位置 B.经济C.地形 D.人口5.甘德国际机场失去国际航空枢纽地位的主要原因是A.地区经济发展缓慢B.横跨北大西洋的航班减少C.飞机飞行成本降低D.飞机制造技术进步6.一架从甘德机场起飞的飞机以650千米/小时的速度飞行,1小时后该飞机的纬度位置可能为A.66.5°NB.60°NC.53°ND.40°N接近淡水,是当处理后可作为淡水资源图3示意渤海及附近海域年平均气温总数的分布。
据此完成7-9题。
7.图示甲、乙、丙、丁四个海域中,海冰厚度最大的是A.甲B.乙C.丙D.丁8.下列城市附近海域,单位面积海冰资源最丰富的是12.甲乙两种复印机中选购一台,甲复印机的购置成本为22000元,乙为18000元;甲的专用耗材每年的消耗量不及乙的50%。
2015年普通高等学校招生全国统一考试语文试题(重庆卷,含解析)语文试题卷共8页。
考试时间150分钟。
第1至5题,第7至9题为选择题,24分;第6题、第10至21题为非选择题,126分,满分150分。
注意事项:1.答题前,务必将自己的姓名,准考证号填写在答题卡规定的位置上。
2.答第1至5题、第7至9题时,必须使用2B铅笔将答题卡上对应题目的答案标号涂黑。
如需改动,用橡皮擦擦干净后,再选涂其他答案标号。
3.答第6题、第10至21题时,必须使用0.5毫米黑色签字笔,将答案写在答题卡规定的位置上。
4.所有题目必须在答题卡上作答,在试题卷上答题无效。
5.考试结束后,将试题卷和答题卡一并交回。
一、(本大题共3小题,每小题3分。
共9分)1.下列词语中,字形和加点空降兵读音全都正确的一组是A.亲和力声名鹊起闹别.(biè)扭称.(chēng)心如意B.倒胃口皇天后土瞭.(liǎo)望哨金蝉脱壳.(qiào)C.哈蜜瓜明眸皓齿撑.(chēng)场面姹.(chà)紫嫣红D.敞篷车异彩纷呈差.(chà)不多白雪皑皑.(ái)【答案】D考点:识记现代汉语普通话常用字的字音。
能力层级为识记A。
2.下列语句中,加点词语使用不正确...的一项是A.国家质检总局制定的《家用汽车产品修理、更换、退货责任》即日起开始施行..,值得注意的是,该规定首次提出保修期不低于三年。
B.东方白鹳是一种体优美的大型涉禽,其羽毛亮如白雪,腿脚鲜红艳丽,覆羽和飞羽黑中的闪亮。
白、红、黑结合得如此高妙..,令人惊叹。
C.这些年来,随着人们接触的新事物越来越多,观念越来越开放,再加上经济水平的不断提高,中国人的自驾游活动搞得风生水起....。
D.重庆商品展示交易会今日在国博中心开幕,农产品展区众多商户在现场批发促销,副食品展区买一送一等优惠活动也比比皆是....。
【答案】B【解析】试题分析:施行,指方针政策等从某一天发生效力。
绝密★启用前 2015年普通高等学校招生全国统一考试(全国新课标卷2)文科综合能力测试使用地区:宁夏、黑龙江、吉林、辽宁、新疆、云南、内蒙古、青海、贵州、甘肃、广西、西藏本试卷分第Ⅰ卷(选择题)和第Ⅱ卷(非选择题)两部分。
满分300分,考试时间150分钟。
考生注意:1. 答题前,考生先将自己的姓名、准考证号码填写清楚,将条形码准确粘贴在条形码区域内。
2. 选择题必须使用2B 铅笔填涂;非选择题必须使用0.5毫米黑色字迹的签字笔书写,字体工整、笔迹清楚。
3. 请按照题号顺序在各题目的答题区域内作答,超出答题区域书写的答案无效;在草稿纸、试题卷上答题无效。
4. 保持卡面清洁,不要折叠、不要弄破、弄皱,不准使用涂改液、修正带、刮纸刀。
第Ⅰ卷本卷共35小题,每小题4分,共140分。
在每小题给出的四个选项中,只有一项是符合题目要求的。
桑基、蔗基、果基鱼塘是珠江三角洲地区传统的农业景观和被联合国推介的典型生态循环农业模式。
改革开放以来,随着工业化和城镇化的快速发展,传统的基塘农业用地大部分变为建设用地,保留下来的基塘也变为以花基、菜基为主。
据此完成1~3题。
1. 该地基塘转变为建设用地对局地气候的影响是( )A. 大气湿度增高B. 大气降水增多C. 近地面风速增大D. 气温变率增大2. 农民用花基、菜基鱼塘取代桑基、蔗基鱼塘的直接目的是( )A. 提高土壤质量B. 节省劳动力C. 促进生态循环D. 提高经济收入3. 桑基、蔗基鱼塘被保留的很少,反映了该生态循环农业模式( )A. 与当地产业发展方向不一致B. 不具有在其他地区推广的价值C. 与现代农业发展要求不相符D. 不适应当地水热条件的变化2013年7月30日,我国西北某地出现沙尘暴。
图1示意该地当日14-24时气温、气压随时间的变化。
据此完成4,5题。
4. 强沙尘暴经过该地的时间段是( )A. 16-17时 B .17-18时 C. 18-19时D. 19-20时5. 与正常情况相比,强沙尘暴经过时,该地( )A. 气温水平差异减小B. 水平气压梯度增大C. 地面吸收太阳辐射增多D. 大气逆辐射减弱1996年我国与M 国签订海洋渔业发展合作规划,至2010年我国有20多家沿海渔业企业(总部设在国内)在M 国从事渔业捕捞和渔业产品加工,产品除满足M 国需求外,还远销其他国家。
绝密★启封前2015年普通高等学校招生全国统一考试文科综合能力测试(重庆卷)政治一、选择题:本题共12小题,每小题4分,共48分。
在每小题给出的四个选项中,只有一项是符合题目要求的。
1.“亲,你也可以开店哦。
”微店作为科技时代新产物,只需手机号码即可开通。
如果说淘宝像商场,大而全,微店就像路边小店,胜在方便,它们各有市场。
微店的兴起表明A.微店比淘宝更符合社会需求B.微店代表了更高生产力水平C.科技进步可以促进大众创业D.企业微型化是未来发展趋势随着计算机技术和人工智能的发展,机器人正逐步走进人们的生活。
回答2-4题2.想像一下,你走进餐厅遇到的不是服务员,而是“萌萌哒”的机器人,他们会迎宾、送餐、报菜名,甚至还会跳舞。
随着中国人口与产业结构转型,劳动力成本增加,对机器人需求大幅度增长。
机器人的使用有助于提高A.劳动报酬比重B.社会消费水平C.全社会就业率D.资源配置效率3.人类在享受机器人带来便利的同时,也担心某一天机器人会在智能上超越人类,就像科幻电影中所描绘的:人被机器人关在“动物园”中,供机器人观赏。
科幻电影表达的这种观念A.否认了意识是社会发展的产物 B.证实了机器人具有主观能动性C.说明了人类认识发展的无限性D.体现事物发展的辩证否定过程4.科幻文学的最大魅力不是描写发生的事情,也不是描写未来可能发生的事情,而是描写永远不可能发生的事情,科幻文学A.虚构的世界是现实世界发展的最高阶段B.扩展了人类的想象力,体现了意识活动的创造性C.任意想象,不符合现实生活,是唯心主义的表现D.描写永远不可能发生的事情,缺乏社会实践基础5.某同学为了研究烟草费税的控烟效果,选择基本条件相似的甲乙两地进行比较,甲地在T时进行了提高烟草消费税的试点,乙地未进行试点,由图T可以推断出:①T时点后,甲地政府税收收入将减少②T时点后,甲乙两地香烟价格都将上涨③加税预期会增加T时点前甲地的香烟销售量④提高消费税引起甲地香烟销售下降量约为XA.①②B.①③C.②④D.③④6.发达国家在外包制造业的同时,也将污染排放外包给发展中国家,研究表明,中国22%的一氧化物和17%的黑碳颗粒物排放与出口商品制造有关,这警示我们从根本上治理污染应:A.将污染产业转移到其他落后国家B.关闭造成污染的外向型制造企业C.优化产业结构,转变对外经济发展方式D.抵制发达国家主导的国际分工体系7.在全面从严治党的新常态下,党风政风为之一新,一些地方出现了“为挂官不为”现象。
2015年重庆市高考语文试卷真题答案一、(本大题共 4 小题,每小题 3 分,共12 分)1. 下列词语中,字形和加点字的读音全都正确的一组是()A. 亲和力声名鹊起闹别(biè)扭称(chēng)心如意B.倒胃口皇天后土瞭(liǎo)望哨金蝉脱壳(qiào)C.哈密瓜明眸皓齿撑(chēng)场面姹(chà)紫嫣红D.敞篷车异彩纷呈差(chà)不多白雪皑皑( ái)2.下列语句中,加点词语使用不正确的一项是()A.国家质检总局指定的《家用汽车产品修理、更换、退货责任规定》即日起开始施行,值得注意的是,该规定首次提出保修期不低于三年。
B.东方白鹳是一种体态优美的大型涉禽,其羽毛亮如白雪,腿脚鲜红艳丽,覆羽和飞羽黑中闪亮。
白、红、黑结合得如此高妙,令人惊叹。
C.这些年来,随着人们接触的新事物越来越多,观念越来越开放,再加上经济水平的不断提高,中国人的自驾游活动搞得风生水起。
D.重庆商品展示交易会今日在国博中心开幕,农产品展区众多商户在现场批发促销,副食品展区买一送一等优惠活动也比比皆是。
3.依次填入下边一段话文字横线处的语句,前后衔接最为恰当的一组是:()中国人民抗日战争的胜利,充分证明了中国共产党是救亡图存、实现民族复兴的核心力量。
今天,我们纪念抗日战争胜利70 周年,就是要______,______,______,______,______。
①永远铭记参加抗日战争的老战士、抗日将领、爱国人士②永远铭记支援和帮助了中国抗战的外国政府和国际友人③永远铭记惨遭日本侵略者杀戮的死难同胞④永远铭记为抗战胜利建立了功勋的海内外中华儿女⑤永远铭记在抗日战争中英勇战斗、为国捐躯的烈士A . ⑤③④②① B. ①②④⑤③C. ③⑤①④②D. ④③②①⑤二、(本大题共 3 小题,共11 分)阅读下文,完成4-6 题。
传统技艺是在漫长的生产实践中形成的生产技术,它富含民众的审美观念和思想情感,代表着技艺的精华,是当前非物质文化遗产生产性保护的核心。
文科综合能力测试试卷 第1页(共38页)文科综合能力测试试卷 第2页(共38页) 绝密★启用前2015年普通高等学校招生全国统一考试(全国新课标卷1)文科综合能力测试使用地区:陕西、山西、河南、河北、湖南、湖北、江西本试卷分第Ⅰ卷(选择题)和第Ⅱ卷(非选择题)两部分。
满分300分,考试时间150分钟。
考生注意:1. 答题前,考生务必将自己的准考证号、姓名填写在答题卡上。
考生要认真核对答题卡上粘贴的条形码的“准考证号、姓名、考试科目”与考生本人准考证号、姓名是否一致。
2. 第Ⅰ卷每小题选出答案后,用2B 铅笔把答题卡上对应题目的答案标号涂黑,如需改动,用橡皮擦干净后,再选涂其他答案标号。
第Ⅱ卷用黑色墨水签字笔在答题卡上书写作答,在试题卷上作答,答案无效。
3. 考试结束,监考员将试题卷、答题卡一并收回。
第Ⅰ卷本卷共35个小题,每小题4分,共140分。
在每小题给出的四个选项中,只有一项是符合题目要求的。
雨水花园是一种模仿自然界雨水汇集、渗漏而建设的浅凹绿地,主要用于汇聚并吸收来自屋顶或地面的雨水,并通过植物及各填充层的综合作用使渗漏的雨水得到净化。
净化后的雨水不仅可以补给地下水,也可以作为城市景观用水、厕所用水等。
图1示意雨水花园结构。
据此完成1~3题。
1. 铺设树皮覆盖层的主要目的是 ( )A. 为植物提供养分B. 控制雨水渗漏速度C. 吸附雨水污染物D. 保持土壤水分 2. 对下渗雨水净化起主要作用的填充层是( )A. 树皮覆盖层和种植土层B. 种植土层和砂层C. 砂层和砾石层D. 树皮覆盖层和砾石层 3. 雨水花园的核心功能是( )A. 提供园林观赏景观B. 保护生物多样性C. 控制雨洪和利用雨水D. 调节局地小气候甘德国际机场(图2)曾是世界上最繁忙的航空枢纽之一,当时几乎所有横跨北大西洋的航班都要经停该机场补充燃料。
如今,横跨北大西洋的航班不再需要经停此地。
据此完成4~6题。
4. 导致甘德国际机场成为世界上最繁忙机场的主要因素是( )A. 位置B. 经济C. 地形D. 人口5. 甘德国际机场失去国际航空枢纽地位的主要原因是( )A. 地区经济发展缓慢B. 横跨北大西洋航班减少C. 飞机飞行成本降低D. 飞机制造技术进步6. 一架从甘德机场起飞的飞机以650千米/小时的速度飞行,1小时候后该飞机的纬度位置可能为( )A. 66.5°NB. 60°NC. 53°ND. 40°N-------------在--------------------此--------------------卷--------------------上--------------------答--------------------题--------------------无--------------------效----------------姓名________________ 准考证号_____________海冰含盐量接近淡水,适当处理后可作为淡水资源。
1.吴起在楚国实行变法,提出了“使私不害公,馋不蔽忠,言不取苟合,行不取苟容,行义不顾毁誉”的主张。
此主张旨在A.废除世卿世禄制B.整顿官场风气C.削弱王室的特权D.废除分封制【答案】B【解析】试题分析:材料内容主要体现了要求官员们不要因私而损害公家利益,统治者不要因馋言而使得忠心的人而受到伤害,官员们在言语与行为上不人苟同他人,所以答案B项正确。
其他三项都是无关项。
2.安史之乱(755~763)是唐朝由盛而衰的转折点,有位诗人在这场战乱中写了一首诗:“今夜鄜州月,闺中只独看。
遥怜小儿女,未解忆长安。
”写出了千古以来战争中妻离子散的悲哀。
这位诗人应该是A.杜牧B.孟浩然C.杜甫D.白居易【答案】C3.宋太宗时期,有官员上奏:“岭南村墟聚落,间日集裨贩(小贩),谓之墟市。
请降条约,令于城邑交易。
”该建议遭到太宗的拒绝:“徙扰民尔,可仍其旧。
”这一史实主要反映了宋朝A.专业市场每天开市B.乡村市场的繁荣C.市场监管相对宽松D.坊市制继续实行【答案】C【解析】试题分析:A项内容在材料中并未体现,材料内容反映了宋代乡村市场已成为惯例,反对在乡村交易的意见遭到最高统治者的拒绝,但并不能说明乡村市场繁荣,所以B项错误。
D 项与材料内容相反,故答案选择C项。
4.《金史》记载:“赞曰:章宗在位二十年,承世宗治平日久,宇内小康,乃正礼乐,修刑法,定官制,典章文物粲然成一代法规……亦可谓有志于治者矣.”这表明金章宗A.完善了金朝典章制度B.开始推行内阁制度C.治国理政不如金世宗D.照搬金世宗时的律令【答案】A5.明朝抗倭名将戚继光主张:“操兵之道,不独执旗走阵于场肆,而后谓之操;虽闲居坐睡嬉戏,亦操也……兵虽静处闾阎(街巷),然亦谓之操,乃真操也。
”可见戚继光更强调士兵的A.队形操练B.武艺训练C.阵法演练D.习惯养成【答案】D【解析】试题分析:材料整体内容反映了戚继光练兵不仅是在训练时间内,即使是在士兵闲居坐睡嬉戏时、在街巷独处时也在操练,所以D项正确。
绝密★启用前2015年全国普通高等学校招生统一考试文科综合地理(重庆卷带解析)试卷副标题考试范围:xxx;考试时间:16分钟;命题人:xxx学校:___________姓名:___________班级:___________考号:___________注意事项.1.答题前填写好自己的姓名、班级、考号等信息2.请将答案正确填写在答题卡上第I卷(选择题)一、选择题(题型注释)下图是某地区农业分布示意图。
读图,完成下列各题。
1、该地区果树、蔬菜布局的主要区位优势是A.地形平坦B.气候适宜C.临近市场D.资金雄厚2、与澳大利亚墨累—达令盆地农业地域类型类似的区域是图中的A.①B.②C.③D.④3、图中湖泊对①区域农作物生长的有利影响最可能是A.夏季降水增多B.夏季气温降低C.冬季降水增多D.冬季气温增高4、④区域大规模农业生产活动对当地原始自然环境的影响主要是A.温室气体减少B.森林覆盖率减小C.入湖泥沙量降低D.草原生产量降低下图中的曲线示意中国、日本、意大利和法国四个国家的城镇化率变化情况,曲线上的圆点表示各国不同高铁线路开始运营的年份。
读图,完成下列各题。
5、图中第一条高铁开始运营时,四个国家中乡村人口比重最小的为()A.20%~30%B.30%~40%C.40%~50%D.60%~70%6、图中2000—2010年高铁新运营线路最多的国家在此期间()A.工业化程度提高B.人口增长率增大C.逆城市化现象明显D.经济发展水平最高二十四节气是我国独有的农业物候历,是我国优秀传统文化之一,寒露节气在每年公历10月8日左右。
据此回答以下问题。
7、A.蒙古高压B.印度低压C.阿留申低压D.夏威夷高压8、A.珠江三角洲B.柴达木盆地C.藏南谷地D.渭河平原9、A.15°B.105°C.195°D.285°马尔代夫是以旅游业为支柱产业的著名岛屿。
2014年12月4日,马累海水淡化厂设备摧毁导致该岛淡水供应中断。
绝密★启封前2015年普通高等学校招生全国统一考试文科综合能力测试(重庆卷)政治一、选择题:本题共12小题,每小题4分,共48分。
在每小题给出的四个选项中,只有一项是符合题目要求的。
1.“亲,你也可以开店哦。
”微店作为科技时代新产物,只需手机号码即可开通。
如果说淘宝像商场,大而全,微店就像路边小店,胜在方便,它们各有市场。
微店的兴起表明A.微店比淘宝更符合社会需求B.微店代表了更高生产力水平C.科技进步可以促进大众创业D.企业微型化是未来发展趋势随着计算机技术和人工智能的发展,机器人正逐步走进人们的生活。
回答2-4题2.想像一下,你走进餐厅遇到的不是服务员,而是“萌萌哒”的机器人,他们会迎宾、送餐、报菜名,甚至还会跳舞。
随着中国人口与产业结构转型,劳动力成本增加,对机器人需求大幅度增长。
机器人的使用有助于提高A.劳动报酬比重B.社会消费水平C.全社会就业率D.资源配置效率3.人类在享受机器人带来便利的同时,也担心某一天机器人会在智能上超越人类,就像科幻电影中所描绘的:人被机器人关在“动物园”中,供机器人观赏。
科幻电影表达的这种观念A.否认了意识是社会发展的产物 B.证实了机器人具有主观能动性C.说明了人类认识发展的无限性D.体现事物发展的辩证否定过程4.科幻文学的最大魅力不是描写发生的事情,也不是描写未来可能发生的事情,而是描写永远不可能发生的事情,科幻文学A.虚构的世界是现实世界发展的最高阶段B.扩展了人类的想象力,体现了意识活动的创造性C.任意想象,不符合现实生活,是唯心主义的表现D.描写永远不可能发生的事情,缺乏社会实践基础5.某同学为了研究烟草费税的控烟效果,选择基本条件相似的甲乙两地进行比较,甲地在T时进行了提高烟草消费税的试点,乙地未进行试点,由图T可以推断出:①T时点后,甲地政府税收收入将减少②T时点后,甲乙两地香烟价格都将上涨③加税预期会增加T时点前甲地的香烟销售量④提高消费税引起甲地香烟销售下降量约为XA.①②B.①③C.②④D.③④6.发达国家在外包制造业的同时,也将污染排放外包给发展中国家,研究表明,中国22%的一氧化物和17%的黑碳颗粒物排放与出口商品制造有关,这警示我们从根本上治理污染应:A.将污染产业转移到其他落后国家B.关闭造成污染的外向型制造企业C.优化产业结构,转变对外经济发展方式D.抵制发达国家主导的国际分工体系7.在全面从严治党的新常态下,党风政风为之一新,一些地方出现了“为挂官不为”现象。
因为怕工作失误冒风险,部分干部宁肯不干事,也不要出事,纠正这一现象,应采取的措施是①建立健全决策问责和纠错制度②强化对权力滥用的制约和监管③法定职责必须为,问责“为官不为”者④加强党员干部党性修养和宗旨意识教育A.①②B. ①③C. ②④D. ③④8 .今年全国“两会”召开之际,”人民日报微博”发布了写给代表委员的几句话,其中直接反映人大代表与人民关系的是①今天,你来到这里,是一种荣誉,更是一种责任②少些空话套话,多些净言良育;少些雷人雷语,多些常识之论③你来北京,是来监督政府、参政议政的,不是来聆听指示、汇报心得的④“赞成”是你的权力,“反对”也是你的权力。
这权力,来自委托于你的人民A.①② B. ①④ C.②③ D.③④9.1949年美国支持的国民政府败逃台湾后,美国掀起一场激烈争论,谁输掉了中国?今天,美国部分人士认为,美国对华建设性接触的本意是打造一个友好的中国,事实上却培养了战略竞争对手,眼瞎这个对手正在挑战美国在西太平洋的领导权,于是一场新的战争会出现,谁输掉了亚洲,由此可以推断A.两场争论是美国霸权主义思想的一种体现B.中美之间的矛盾将是亚洲发展面临的主要问题C.国家利益的不同使得中美之间的冲突不可避免D.建设性接触初进了中国的发展进而对美国形成挑战10.事物的矛盾包括两个基本属性,斗争性与同一性,下列强调同一性的是①君子喻于义,小人喻于利②垃圾,就是放错了位置的资源③卑鄙是卑鄙者的通行证,高尚是高尚者的墓志铭④没有当年中国人民的抗日战争,就不会有今天的和平生活A.①②B.①③C.②④D.③④古人削桐为琴,纳万物之声,琴音松沉旷远,能让人雪燥静心,琴乐洁净清澈,能让人感发心志,升华心灵意境,古琴名曲《流水》表现了生命与自然的和谐,被录入特制唱片,搭载美国太空飞船向茫茫宇宙转达人类智慧和文明,回答11-12题11.关于古琴艺术,下列说法正确的是①琴乐感发心志,体现了事物间的内在联系②琴音的物理特性决定了听琴者的情感体验③欣赏古琴音乐对人体生理活动具有调节作用④古琴制作,琴曲创作具有社会历史性的特征A.①②B.①③C.②④D.③④12.古琴音乐①因其古老性,方成就其世界性②通过人们的自觉欣赏,主动接受,能转化成认得精神力量③不受社会历史条件的限制,能满足人类共同的文化需要④《流水》成为人类文化符号的代表,增强了中华文化影响力A.①②B.①③C.②④D.③④二。
综合题(本大题共2小题,共52分)13.(26分)今年是世界反法西斯战争暨中国人民抗日战争胜利70周年。
阅读材料,回答13-14题材料一中国是世界反法西斯战争的主要参战国。
面对外敌的入侵,中国人民浴血奋战,消灭并牵制了日本侵略者大量兵力,不仅保卫了国家,而且为二战的最终胜利做出重大贡献。
今天的中国,已经成为一个具有保卫人民和平生活坚强能力的伟大国家,中华民族任人宰割、饱受欺凌的时代一去不复返了。
2014年,我国通过立法确定中国人民抗日战争胜利纪念日、烈士纪念日、南京大屠杀死难者国家公祭日,并隆重纪念活动,以此铭记一切为国家、为民族、为和平付出宝贵生命的人们。
材料二 在一般情况下,战争能改变社会生产的产出组合。
图2中曲线PP ’反映了在一定时期内将所有要素投入社会生产所形成的最大产出组合。
曲线内(曲线与坐标轴围成的扇形区域)的点是生产要素没有得到充分利用的产出组合,曲线外的点是利用现有要素无法达到的产出组合。
(1)运用《政治生活》知识,结合材料一说明我国国家与公民之间的关系。
(12分)(2)在生产要素总量一定的前提下,若某个处于战争状态的国家生产处于E 点(见图2),战争结束后,其产出组合最有可能由E 点向___(A 、B 、C 、D )方向移动。
(4分)(3)和平是经济社会繁荣发展的基础。
相比战争年代,和平年代在生产、财政与对外关系等方面能为经济发展提供更好条件、更多机会。
运用《经济生活》知识,完成图3.(10分)14(26分)( l )今年,许多国家和国际组织举办了一系列纪念活动,展现共同维护世界反法西斯战争胜利成和国际公平正义的决心,警示世人勿忘历史,珍惜和维护来之不易的和平。
示例:在生产方面,有利于有限的资源更多地用于民用产品的生产 在财政方面,______________(6分) 改善民生,促进发展 和平年代 在对外经济关系方面,__________(4分)运用价值判断与价值选择的知识,说明世界范圈内举行反法西斯纪念活动的意义(14 分)(2 )只有人人都珍惜和平、维护和平,只有人人都记取战争的惨痛教训,和平才是有希望的。
运用《文化生活》知识,说明个人应如何维护和促进世界和平。
(12分)2015年重庆文综历史(word有答案)1.吴起在楚国实行变法,提出了“使私不害公,馋不蔽忠,言不取苟合,行不取苟容,行义不顾毁誉”的主张。
此主张者在A.废除世卿世禄制B.整顿官场风气C.削弱王室的特权D.废除分封制2.安史之乱(755~763)是唐朝由盛而衰的转折点,有位诗人在这场战乱中写了一首诗:“今夜鄜州月,闺中只独看。
遥怜小儿女,未解忆长安。
”写出了千古以来战争中妻离子散的悲哀。
这位诗人应该是A.杜牧B.孟浩然C.杜甫D.白居易3.宋太宗时期,有官员上奏:“岭南村墟聚落,间日集裨贩(小贩),谓之墟市。
请降条约,令于城邑交易。
”该建议遭到太宗的拒绝:“徙扰民尔,可仍其旧。
”这一史实主要反映了宋朝A.专业市场每天开市B.乡村市场的繁荣C.市场监管相对宽松D.坊市制继续实行4.《金史》记载:“赞曰:章宗在位二十年,承世宗治平日久,宇内小康,乃正礼乐,修刑法,定官制,典章文物粲然成一代法规……亦可谓有志于治者矣.”这表明金章宗A.完善了金朝典章制度B.开始推行内阁制度C.治国理政不如金世宗D.照搬金世宗时的律令5.明朝抗倭名将戚继光主张:“操兵之道,不独执旗走阵于场肆,而后谓之操;虽闲居坐睡嬉戏,亦操也……兵虽静处闾阎(街巷),然亦谓之操,乃真操也。
”可见戚继光更强调士兵的A.队形操练B.武艺训练C.阵法演练D.习惯养成6.太平天国运动之初,曾国藩指出:“今春既交,粤盗益复猖獗,西尽泗镇,东侵平梧,二千里中,几无一尺净土。
推寻本原,何尝不以有司虐用其民,鱼肉日久,激而不复反顾?盖太吏之泄泄(闲缺)于上,而一切废置不问者非一朝夕之故矣。
”据此可知,曾国藩认为天平天国运动爆发的原因是A.自然灾害频仍B.社会治安混乱C.土地兼并严重D.官吏贪暴腐败7.“抗日救国,已成为每个同胞的神圣天职,只要国民党停止进攻苏区行动,只要任何部队实行对日抗战……红军不仅立刻对之停止对敌行为,而且愿意与之亲密携手共同救国。
”中国共产党表达这一宣言促进了A.国民革命运动的兴起B.抗日救亡运动的新高涨C.联合政府的早日成立D.国民党正面战场的抗战8.1982年颁布的《中华人民共和国宪法》规定,在县以下设立乡、民族乡、镇一级人民政府,作为一级行政机关,以此取代人民公社行驶行政权力。
以下属于这一规定出台背景的是A.家庭联产承包责任制的广泛推行B.社会主义市场经济体制已初步建立C.政企分开的管理体制已普遍实行D.经济体制改革全面从农村转向城市9.426年,罗马帝国颁布《引证法》规定:凡在法律上遇到难题而成文法无明确规定时,则依照五大法学家(生活于二三世纪之交)的法律著述来解决——若他们的著述观点有分歧,则以多数为准;如果形成多数,则以伯比尼安(五大法学家之一)的观点为准;如伯比尼安未有意见表示,则由执法者自行选择。
这则材料说明在当时罗马帝国司法裁判中A.执法者具有任意裁判之权B.五大法学家的意志可凌驾于法律之上C.贵族意志等同于法律条文一D.五大法学家的法律著述具有法律效力10.1727年春,伏尔泰参加了牛顿的葬礼,随后访问了牛顿的外甥女凯瑟琳并聆听了苹果坠地的故事。
该故事通过伏尔泰的著作迅速传遍世界,成为家喻户晓的科学佳话。
这则材料可以用来说明A.科学团体推动了欧洲启蒙运动的发展B.跨国文化交流促进了科学思想的传播C.18世纪早期英国启蒙运动已接近尾声D.18世纪早期法国思想自由度逊于英国11.富兰克林·罗斯福在首次总统就职演说中表示,如果他提出的议案不能迅速获得得通过。
“届时我将请求国会采取应对危机的唯一手段——赋予我紧急状态下迅速发动战争的权力,这种权力等同于国家遭遇入侵时国民授予我的权力”。