南巺土地整理监理大纲
- 格式:doc
- 大小:479.50 KB
- 文档页数:58
目录1监理项目概况1.1项目名称1.2项目建设地点及范围1.3项目性质1.4资金来源1.5工程质量目标2监理工作范围2.1监理服务范围2.2监理服务内容2.3监理服务期限2.4监理目标2.5监理原则2.6监理依据3监理组织机构3.1监理部组织机构3.2监理人员配置4监理工作制度方案4.1工程验收管理制度4.2签证管理制度4.3工程会议制度4.4总监理工程师负责制度4.5专业监理工程师岗位责任制度4.6监理员岗位职责制度4.7原材料检验及报审制度4.8原材料检验及报审制度4.9工程质量事故处理制度4.10设计交底与图纸会审制度4.11监理工作检查制度4.12施工组织设计审核制度4.13工程开工申请制度4.14隐蔽工程检查制度4.15设计变更制度4.16施工测量复核制度4.17施工进度计划的动态监控制度4.18投资监控制度4.19项目监理部的内部工作制度4.20编写项目《监理规划》制度4.21监理月报制度4.22旁站监理制度4.23监理巡视制度4.24考评制度4.25监理投诉处理制度4.26项目监理工作总结制度4.27安全生产、文明施工监理制度5质量监理的控制方案5.1施工阶段质量控制目标与内容5.2质量控制体系5.3质量控制的措施5.4质量控制手段5.5施工阶段质量控制的程序5.6分部分项工程质量检验评定程序和办法5.7监理工作重点、难点及相应措施5.8实行严格的过程控制6 进度监理的控制方案6.1工期进度计划及进度控制目标6.2进度控制内容、工期控制点设置等6.3进度控制原则6.4进度控制的措施与手段6.5进度调整的方法和措施6.6施工总进度计划的编制和修订6.7施工进度计划的审查、修订和更新7投资监理的控制方案7.1施工阶段投资控制风险预测和防范对策7.2投资控制的重点7.3施工阶段投资控制的措施与手段7.4确定资金流量7.5施工阶段投资控制监理工作7.6工程投资监理控制程序7.7投资控制的办法8合同监理管理的方案8.1合同管理的原则8.2合同管理的工作范围8.3本工程合同管理的主要内容8.4合同管理的方法和措施8.5索赔与反索赔控制措施8.6减少施工阶段工期延期的预控措施及管理办法9信息管理方案9.1建立监理信息系统的必要性和作用9.2监理信息系统管理模式和目标9.3监理资料内容和归档9.4监理影像资料拍摄与管理10组织协调方案10.1组织协调的基本任务、要点及方法10.2组织协调的内容10.3协调程序10.4本工程组织协调措施11 监理工作质量保证措施11.1监理工作质量目标11.2监理工作质量保证措施12对施工中环境保护措施的监督12.1施工环境保护监理的目标、任务和内容12.2环境保护监理的程序12.3施工环境保护监理的措施12.4本项目施工环境保护监理要点12.5竣工后的环境恢复措施13施工监理安全措施控制方案13.1安全监理依据13.2安全监理组织体系和流程13.3安全监理人员岗位职责13.4安全监理规定13.5安全监理范围13.6安全监理任务、内容和方法13.7安全监理的具体工作13.8安全监理工作程序13.9安全监理制度13.10安全监理措施14其他14.1服务情况14.2其他措施14.3工具配备高标准基本农田建设项目监理大纲1监理项目概况1.1项目名称高标准基本农田建设项目1.2项目建设地点及范围。
一、监理大纲 (7)(一) 监理工程概况 (7)1.1工程名称 (7)1.2工程建设地点 (7)1.3工程性质 (7)1.4资金来源 (7)1.5工期监控目标 (7)1.6质量监控目标 (7)(二) 监理范围和服务内容、监理依据 (7)2.1监理范围 (7)2.2监理目标 (7)2.3监理服务内容 (7)2.4监理依据 (9)(三) 工程质量的目标和实施措施 (9)3.1工程质量目标 (9)3.2施工阶段质量控制的事前控制的方法和措施 (10)3.3事中质量控制的措施和方法 (14)3.4事后质量控制的内容和方法 (20)(四) 工程进度目标和实施措施 (23)4.1工期控制目标 (23)4.2进度控制的监理工作原则 (23)4.3工期控制的措施 (23)4.4进度滞后偏差的处理 (26)4.5编写进度报告报送发包人 (27)(五) 工程投资控制目标和实施措施 (29)5.1工程投资控制目标 (29)5.2投资控制工作程序 (29)5.2.1投资动态控制程序框图 (30)5.2.2投资控制监理工作程序框图 (32)5.2.3工程变更程序 (36)5.2.4工程计量程序 (37)5.2.5中期支付程序 (38)5.2.6竣工结算控制程序 (39)5.3投资控制监理工作制度 (41)5.3.1监理月报制度 (41)5.3.2施工材料定样制度 (42)5.4投资控制的措施——完善的建立措施 (43)5.4.1组织措施 (43)5.4.2经济措施 (43)5.4.3技术措施 (44)5.4.4合同措施 (44)5.5投资控制的措施——严格的过程控制 (44)5.5.1投资的事前控制 (44)5.5.2投资的事中控制 (45)(六) 工程安全、文明控制目标和实施措施 (47)6.1安全、文明控制目标 (47)6.2安全文明施工预控措施 (47)6.3安全文明控制措施 (47)6.3.1组织措施 (47)6.3.2经济措施 (48)6.3.3技术措施 (48)6.3.4合同措施 (48)6.4各阶段安全生产和文明施工监理措施 (48)6.4.1招标阶段的安全文明监理措施 (49)6.4.2施工准备阶段的安全监理措施 (49)6.4.3施工阶段的安全监理措施 (51)(七) 合同管理、资料和信息管理措施 (51)7.1合同管理 (51)7.1.1合同支付 (52)7. 1.2合同商务管理 (53)7.1.3合同管理的主要依据 (54)7.1.4合同管理的主要内容 (54)7.1.5合同管理措施 (56)7.1.6合同变更管理的原则与措施 (57)7.1.7施工索赔管理 (60)7.1.9违约管理制度与措施 (62)7.1.10设计变更造价控制 (62)7.1.11合同争议管理制度与措施 (63)7.1.12风险防范措施 (63)7.2资料和信息管理 (63)7.2.1资料和信息管理内容 (63)7.2.2资料和信息管理的措施 (64)(八) 各项工作制度的建立和现场组织、协调措施 (65)8.1各项工作制度的建立 (65)8.1.1内部组织管理制度 (65)8.1.2会议制度 (66)8.1.3图纸交底、会审制度 (67)8.1.4施工组织设计审核制度 (67)8.1.5监理日志、监理月报制度 (68)8.1.6施工材料定样、验收检查制度 (69)8.1.7现场安全管理制度 (71)8.2现场组织、协调的措施 (72)8.2.1工作协调的原则和程序 (72)8.2.2组织措施: (73)8.2.3技术措施: (73)8.2.4经济措施: (74)(九) 工程监理的重点、难点及明确分析、处理方法和监理意见 (75)9.1工程监理的重点、难点 (75)9.2安全文明施工控制的重点和难点分析 (76)9.3处理方法 (76)9.4监理实施意见 (77)9.4.1对工程管理方面的建议 (77)9.4.2对质量控制方面的建议 (81)9.4.3对进度控制方面的建议 (81)9.4.4对投资控制方面的建议 (82)9.4.5对合同管理方面的建议 (83)(十) 监理组织机构、岗位设置及人员安排 (86)10.1监理组织机构 (86)10.2岗位设置及人员安排——见《第八章(1)》 (86)一、监理大纲(一)监理工程概况1.1工程名称:1.2工程建设地点:1.3工程性质:1.4资金来源:1.5工期监控目标:监理服务期随施工工期1.6质量监控目标:合格(二)监理范围和服务内容、监理依据2.1监理范围:工程建设实施及保修阶段的监理工作。
土地治理项目监理大纲1. 项目背景详细介绍土地治理项目的背景,包括项目的目的、范围和重要性。
解释为什么需要进行土地治理,以及项目的预期成果。
2. 项目目标明确土地治理项目的目标,包括但不限于:恢复生态环境、保护土地资源、提高土地利用效率等。
确保项目目标与相关法规与政策要求相符,项目目标合理、可行。
3. 项目范围定义土地治理项目的范围,包括涉及的土地面积、地理位置、治理方法等。
详细描述项目所覆盖的范围,确保项目范围明确、可行。
4. 项目任务列出土地治理项目的主要任务,包括但不限于:清理和恢复受污染土地、规划和设计合理的土地利用方式、实施土地保护措施等。
确保项目任务能够实现项目目标,任务分工清晰、具体明确。
5. 项目计划安排土地治理项目的实施计划,包括项目的时间安排、人力资源、物资配备等。
确保项目能够按时、按量完成,项目计划合理、可行。
6. 项目监督制定土地治理项目的监督措施,包括监测和评估项目进展、审核项目成果等。
确保项目执行情况得到及时、有效的监督,项目监督措施完备、规范。
7. 项目风险分析土地治理项目可能面临的风险,包括但不限于:自然灾害、技术困难、财务风险等。
提出相应的风险防范和应对策略,确保项目顺利推进,风险可控。
8. 项目评估制定土地治理项目的评估指标和方法,对项目进行定期评估和总结。
通过项目评估,优化项目实施过程,提高项目效果和成果。
9. 项目团队明确土地治理项目的组织结构和人员配置,确保项目团队具备相关专业知识和能力,能够顺利推进项目。
10. 项目预算制定土地治理项目的预算,包括所需资金来源和具体使用计划。
确保项目预算合理、可行,资金使用透明、有效。
以上为土地治理项目监理大纲的主要内容,详细规划和实施过程中应根据实际情况进行补充和调整。
监理大纲一、项目概述(一)工程名称:(二)建设地点:(三)质量标准:(四)建设工期:二、工程项目监理范围和目标(一)监理范围施工图纸及招标文件全部内容工程施工及保修阶段监理。
(二)监理目标1、工期控制目标:以施工承包合同工期为控制工期。
2、质量控制目标:工程质量达到合格等级标准。
3、投资控制目标:以业主的预算投资总额为控制目标。
4、安全文明目标:协助施工方进行安全文明施工管理,杜绝重大事故发生。
三、监理依据(一)《山东省工程项目监理机构建设标准》(二)国家有关土地整理工程建设的法规、标准、规范:1、《中国人民共和国建筑法》2、《中国人民共和国合同法》3、《建设工程质量管理条例》4、《工程建设监理规定》5、《建设工程监理规范》(GB50319-2000)6、《工程建设标准强制性条文》7、本工程监理合同、附件。
业主与第三方签订的正式合同、协议及附件。
、8.9、合同指定使用经批准的设计文件、图纸及说明。
10、合同工程量清单及说明。
11、合同指定使用的标准图纸、技术规范、试验规程等。
12、国家、省、市颁布的有关工程建设和建设监理的有关法律、法规、政策、规范、标准及操作规程等。
四、监理的组成与主要职责(一)监理机构组成:1、项目工程施工监理实行总监负责制。
总监是监理单位派往项目工程监理部全权负责人,是工程质量终身制的第一负责人,全面负责和领导项目工程监理工作。
项目工程总监对内向监理单位负责,对外向业主负责。
各职能组在总监的授权下开展监理工作。
2、监理单位向施工现场派驻身体健康、专业对口并具备监理上岗资格,能胜任实际工作的足够的监理人员,对所监理工程实行全过程的管理和监督,以确保工程质量全部满足设计要求和质量评定标准。
3、项目监理机构的各级监理人员必须严格履行监理岗位职责,并按各自的岗位职责对其经手的工程质量负终身责任。
位监理单工理总监师程理项监工(二)总监工程师职责:负责全面履行监理合同中所规定的监理单位的义务和职责,:其主要职责包括(但不限于)负责与项目法人和各施工企业负责人的沟通、协调工作。
技术文件部分一、监理对策1、初步拟定的针对的本项目特点的监理工作指导思想;2、主要的管理措施和技术措施;3、拟投入的监理力量;4、为搞好本项目工程建设而向业主提出的原则性建议;二、监理大纲5、监理组织方案;6、三大目标控制方案;7、安全、合同、信息管理方案;8、组织协商方案;9、监理组织机构和人员时间安排表。
10、投入检测设备情况三、投标方对本工程监理工作重点、难点分析及拟采用的监理措施。
本技术文件是我公司开展监理工作的基础和依据。
是监理工作纲领性文件,是我公司针对本工程监理工作进行的策划,明确了公司对本项目的监理组织、监理方法及措施,监理人员配备,仪器、设备使用,用以实现建设单位的项目目标和投资意图。
我公司通过对项目进行“四控制、两管理、一协调”,使工程项目的投资、工期、质量和安全在施工转化中达到最优的目标值,确保转化过程的实际投资值不超过计划投资值,实际工期不超过计划工期,实际质量达到预期水平,安全重大事故率为零。
一、监理对策1、初步拟定的针对的本项目特点的监理工作指导思想;①监理工作指导思想:加强建设项目的质量管理,控制工期和工程费用,提高投资效益及工程管理水平,使施工监理工作法制化、标准化、规范化、程序化。
监理单位和监理人员应按照“严格监理、热情服务、秉公办事、一丝不苟”的监理原则,认真贯彻执行有关监理的各项方针、政策、法规,制定详细的工作计划,明确岗位职责,努力做好施工监理工作,保证本工程按时顺利完工。
1、工程建设是针对工程建设项目所实施的监督管理活动,是通过业主的委托和授权方式来实施其任务的。
它有如下性质:即服务性、独立性、公正性和科学性。
2、工程项目目标的控制是工程建设监理的中心任务。
也就是要严格控制经过科学的规划所确定的工程项目的投资、进度和质量三大目标。
投资控制是要实现业主预定的工程目标投资在计划限额以内;进度控制是要实现业主预定的工程进度和工期要求;质量控制是要实现业主预期的工程项目的功能要求、使用要求和其他的有关质量标准。
监理大纲一、监理项目概况1、项目名称农垦哈尔滨管理局四方山农场第一、第二管理区土地整治项目。
2、项目建设地点及范围黑龙江省四方山农场第一、第二管理区。
3、建设规模项目区总面积为2762.4751公顷,建设规模2274.2798公顷,基本农田整治面积1988.3900公顷。
4、资金来源国家财政投资。
5、工程质量目标合格。
6、计划工期2016年3月20日计划开工,2017年3月31日计划竣工。
二、监理工作范围1、监理服务范围施工及保修阶段的全过程监理。
2、监理工作内容2.1、施工阶段和竣工阶段的监理内容;1)组织施工图交底和编写审查纪要;2)制定施工总体规划,报建设单位审定;3)负责审查承包人提出的施工组织设计、施工技术方案和施工进度计划,并以文字形式提出审查意见;4)审查承包人的开工报告,报经建设单位同意后,下达开工令;5)负责督促、检查承包人严格执行工程承包合同和国家工程技术规范标准,检查施工技术措施,协调建设单位和承包人之间的关系,处理违约事件;6)每周主持施工现场例会,编写会议纪要,解决施工过程中遇到的问题并及时将每周的会议纪要和进度报表送交建设单位;7)负责计量每月完成的工程量并审查、初步签署承包人每月提交的支付报表和凭证,及时送交建设单位审核,做好造价控制工作;8)负责检查施工单位提供的材料、构配件、设备型号、规格和质量,并提出检测意见;9)协调甲方、设计、承包单位提出的工程设计变更,负责组织落实本工程设计变更的实施及设计变更工程量的审查签证,包括建设单位审核;10)负责旁站监理控制工程质量,监督、检查施工安全防护和文明施工,并严格控制工程质量和进度;11)负责组织分部、单元工程检查验收;12)负责整理合同文件、施工技术档案、竣工文件资料;13)负责组织有关单位进行工程竣工初步验收;14)负责组织隐蔽工程验收;15)参加工程竣工验收,参与工程结算审查。
监理大纲 (3)(一) 监理工程概况 (3)1.1工程名称 (3)1.2工程地点 (3)1.3资金来源 (3)(二) 监理范围和服务内容、监理依据 (3)2.1监理范围 (3)2.2监理目标 (3)2.3监理服务内容 (3)2.4监理依据 (5)(三) 工程质量的目标和实施措施 (5)3.1工程质量目标 (5)3.2施工阶段质量控制的事前控制的方法和措施. 53.3事中质量控制的措施和方法 (10)3.4事后质量控制的内容和方法 (15)(四) 工程进度目标和实施措施 (18)4.1工期控制目标 (18)4.2进度控制的监理工作原则 (19)4.3工期控制的措施 (19)4.4进度滞后偏差的处理 (21)4.5编写进度报告报送发包人 (22)(五) 工程投资控制目标和实施措施 (23)5.1工程投资控制目标 (23)5.2投资控制工作程序 (23)5.2.1投资动态控制程序框图 (24)5.2.2投资控制监理工作程序框图 (25)5.2.3工程变更程序 (27)5.2.4工程计量程序 (28)5.2.5中期支付程序 (29)5.2.6竣工结算控制程序 (29)5.3投资控制监理工作制度 (30)5.3.1监理月报制度 (31)5.3.2施工材料定样制度 (31)5.4投资控制的措施——完善的建立措施 (32)5.4.1组织措施 (32)5.4.2经济措施 (32)5.4.3技术措施 (33)5.4.4合同措施 (33)5.5投资控制的措施——严格的过程控制 (33)5.5.1投资的事前控制 (33)5.5.2投资的事中控制 (34)5.5.3投资的事后控制 (35)(六) 工程安全、文明控制目标和实施措施356.1安全、文明控制目标 (35)6.2安全文明施工预控措施 (36)6.3安全文明控制措施 (36)6.3.1组织措施 (36)6.3.2经济措施 (36)6.3.3技术措施 (37)6.3.4合同措施 (37)6.4各阶段安全生产和文明施工监理措施 376.4.1招标阶段的安全文明监理措施 (37)6.4.2施工准备阶段的安全监理措施 (38)6.4.3施工阶段的安全监理措施 (39)(七) 合同管理、资料和信息管理措施 (40)7.1合同管理 (40)7.1.1合同支付 (41)7. 1.2合同商务管理 (42)7.1.3合同管理的主要依据 (42)7.1.4合同管理的主要内容 (43)7.1.5合同管理措施 (44)7.1.6合同变更管理的原则与措施 (45)7.1.7施工索赔管理 (47)7.1.8 分包管理制度与措施 (48)7.1.9违约管理制度与措施 (49)7.1.10设计变更造价控制 (50)7.1.11合同争议管理制度与措施 (50)7.1.12风险防范措施 (50)7.2资料和信息管理 (51)7.2.1资料和信息管理内容 (51)7.2.2资料和信息管理的措施 (52)(八) 各项工作制度的建立和现场组织、协调措施528.1各项工作制度的建立 (52)8.1.1内部组织管理制度 (52)8.1.2会议制度 (53)8.1.3图纸交底、会审制度 (54)8.1.4施工组织设计审核制度 (54)8.1.5监理日志、监理月报制度 (55)8.1.6施工材料定样、验收检查制度 (56)8.1.7现场安全管理制度 (57)8.2现场组织、协调的措施 (58)8.2.1工作协调的原则和程序 (58)8.2.2组织措施: (59)8.2.3技术措施: (59)8.2.4经济措施: (60)8.2.5合同措施: (60)监理大纲(一) 监理工程概况1.1工程名称: XX县XX等(两)乡(镇)土地整治项目监理1.2工程地点: XX乡、XX镇1.3资金来源:财政(二) 监理范围和服务内容、监理依据2.1监理范围:项目工程的施工阶段、竣工阶段、保修期等阶段的全过程监理。
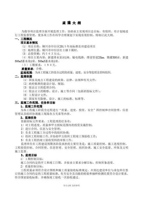
监理大纲为指导项目监理全面开展监理工作,协助业主实现项目总目标,有组织、有计划地进行工程监督管理,使各项工作在科学合理规划下实现有效控制,特制订此大纲。
一、工程概况项目基本情况〔1〕项目名称:铜川市印台区2015年高标准农田建设项目〔2〕地理位置:铜川市印台区红土镇下属村。
〔3〕总投资额:约562万元。
〔4〕项目主要内容:新建排水泵站1座,输电线路,埋设管道28km,微灌500亩,新建500m3蓄水池1座、300m3蓄水池1座。
〔5〕工期要求:180天。
质量要求:合格。
监理范围:为本工程施工阶段全过程的质量、进度、安全等监理及资料组织。
二、监理依据〔1〕国家及地方工程建设的政策、法律、法规和有关文件;〔2〕政府批准的建设计划、规划;〔3〕依法订立的监理合同;〔4〕依法订立的勘察、设计、施工等合同〔包括招投标文件〕;〔5〕工程设计文件;〔6〕国家有关勘察、设计、施工的标准、标准等。
三、监理工作范围、任务和目标1、监理工作范围为本工程施工阶段全过程进行“质量、进度、投资、安全”四控制和合同管理、信息管理以及组织协调施工现场各方关系等内容。
2、监理任务依据招标文件要求,工程监理的任务有:1〕对工程进度、质量和甲方授权范围内的投资实施控制;2〕进行合同、信息与安全管理;3〕负责工程施工全过程中的组织协调;4〕组织工程初验工作,并协助甲方组织工程竣工预验收工作;5〕负责工程的竣工验收资料的审核工作;监理单位在工程建设周期各阶段承担的主要任务是:施工质量控制、施工进度控制、工程投资控制、合同管理、信息管理、安全管理、组织协调、施工安全监督、环保及文明施工监督。
3、监理目标1〕工期控制目标:施工合同约定的开工和竣工日期,并按业主要求分解目标,控制形象进度。
2〕质量控制目标:工程质量必须符合设计图纸和施工质量验收标准规定,并到达建设单位与承包单位签订的施工合同约定的工程质量标准,有关安全及功能的检验和抽样检测结果符合设计要求,符合国家验收标准。
土地整理工程监理方案一、前言土地整理工程是指通过调整土地利用结构,改进土地利用方式,合理配置土地资源,优化土地利用结构,提高土地生产力,改善土地环境,促进农民增收致富的一项政策性、综合性的土地管理活动。
土地整理工程的实施,需要有科学合理的监理工作来保障工程质量,确保土地整理工程按照规划和设计要求有序进行,达到预期的经济、社会和生态效益,实现可持续发展的目标。
本监理方案旨在对土地整理工程的监理工作进行规范和指导,确保土地整理工程质量的有效控制和监理,实现土地整理工程的可持续发展。
二、监理组织1. 监理单位的组织结构(1)监理单位应当设立由项目负责人、专业工程师、监测技术员等组成的监理组织,负责组织、协调和实施监理工作。
(2)监理单位应当具备相应的资质和能力,经验丰富的监理工程师和技术人员,保证监理工作的专业性和科学性。
(3)监理单位应当设立专门的质量监督部门,对土地整理工程的过程和结果进行不定期的检查和评估,确保土地整理工程的质量符合要求。
2. 监理单位的职责(1)负责组织编制监理工作计划和方案,制定监理规章制度,明确监理任务和目标。
(2)负责监督和检查土地整理工程施工的质量,定期对施工单位、设计单位和施工单位的质量管理工作进行评估。
(3)对土地整理工程施工现场进行定期检查,发现问题立即提出整改意见,并对整改情况进行跟踪和评估。
(4)负责编制和提交监理报告,对土地整理工程进行动态监测和评估。
(5)协助政府和有关部门进行土地整理工程验收,确保土地整理工程的合格和安全。
三、监理工作内容1. 土地整理工程施工监理(1)监理单位应当与设计单位和施工单位密切合作,协助设计单位做好土地整理工程施工图纸的编制,确保施工图纸的准确性和完整性。
(2)监理单位要对土地整理工程的施工进度和质量进行全程监督和检查,确保施工工程按照规划和设计要求进行。
(3)监理单位要安排专业人员对土地整理工程的施工过程进行实地检查和评估,及时发现和纠正施工中存在的问题和缺陷。
监理大纲一、监理项目概况1、项目名称农垦哈尔滨管理局四方山农场第一、第二管理区土地整治项目.2、项目建设地点及范围黑龙江省四方山农场第一、第二管理区。
3、建设规模项目区总面积为2762.4751公顷,建设规模2274。
2798公顷,基本农田整治面积1988.3900公顷。
4、资金来源国家财政投资。
5、工程质量目标合格。
6、计划工期2016年3月20日计划开工,2017年3月31日计划竣工。
二、监理工作范围1、监理服务范围施工及保修阶段的全过程监理。
2、监理工作内容2。
1、施工阶段和竣工阶段的监理内容;1)组织施工图交底和编写审查纪要;2)制定施工总体规划,报建设单位审定;3)负责审查承包人提出的施工组织设计、施工技术方案和施工进度计划,并以文字形式提出审查意见;4)审查承包人的开工报告,报经建设单位同意后,下达开工令;5)负责督促、检查承包人严格执行工程承包合同和国家工程技术规范标准,检查施工技术措施,协调建设单位和承包人之间的关系,处理违约事件;6)每周主持施工现场例会,编写会议纪要,解决施工过程中遇到的问题并及时将每周的会议纪要和进度报表送交建设单位;7)负责计量每月完成的工程量并审查、初步签署承包人每月提交的支付报表和凭证,及时送交建设单位审核,做好造价控制工作;8)负责检查施工单位提供的材料、构配件、设备型号、规格和质量,并提出检测意见;9)协调甲方、设计、承包单位提出的工程设计变更,负责组织落实本工程设计变更的实施及设计变更工程量的审查签证,包括建设单位审核;10)负责旁站监理控制工程质量,监督、检查施工安全防护和文明施工,并严格控制工程质量和进度;11)负责组织分部、单元工程检查验收;12)负责整理合同文件、施工技术档案、竣工文件资料;13)负责组织有关单位进行工程竣工初步验收;14)负责组织隐蔽工程验收;15)参加工程竣工验收,参与工程结算审查。
2。
2、保修阶段监理内容1)对保修期内施工工程进行监理.2)监督施工单位对已完建设工程项目中所存在的施工质量缺陷进行处理,施工单位未能执行监理工程师的指示或未能在合理时间内完成工作时,监理机构可建议发包人雇佣他人完成质量缺陷修复工作,并协助业务处理因此项工作所发生的费用。
土壤改良监理大纲内容
今天,老师给我们讲了一个特别有趣的话题——土壤改良!我觉得好神奇呀!老师说,土壤改良就像是给土地吃了一颗大大的“营养丸”,让它变得更健康,能够长出更多好吃的蔬菜和水果呢。
老师还告诉我们,有一个叫做“监理大纲”的东西,专门用来帮助检查土壤改良的效果。
嗯,监理大纲内容就是确保土壤改良做得好,不能马虎哦!比如,要看土壤里面的营养够不够,水分是不是合适,还有有没有用不好的化肥和药品。
我觉得,土壤改良就像是在给土地做一个大大的体检,检查完了,土地就能更强壮了,种出来的植物就会更健康,大家就能吃到新鲜又好吃的东西啦!哇,好期待以后能看到改良后的土壤变得又松软又肥沃,长出更多漂亮的花和好吃的果实!真是太好玩啦!
—— 1 —1 —。
技术文件部分一、监理对策1、初步拟定的针对的本项目特点的监理工作指导思想;2、主要的管理措施和技术措施;3、拟投入的监理力量;4、为搞好本项目工程建设而向业主提出的原则性建议;二、监理大纲5、监理组织方案;6、三大目标控制方案;7、安全、合同、信息管理方案;8、组织协商方案;9、监理组织机构和人员时间安排表。
10、投入检测设备情况三、投标方对本工程监理工作重点、难点分析及拟采用的监理措施。
本技术文件是我公司开展监理工作的基础和依据。
是监理工作纲领性文件,是我公司针对本工程监理工作进行的策划,明确了公司对本项目的监理组织、监理方法及措施,监理人员配备,仪器、设备使用,用以实现建设单位的项目目标和投资意图。
我公司通过对项目进行“四控制、两管理、一协调”,使工程项目的投资、工期、质量和安全在施工转化中达到最优的目标值,确保转化过程的实际投资值不超过计划投资值,实际工期不超过计划工期,实际质量达到预期水平,安全重大事故率为零。
一、监理对策1、初步拟定的针对的本项目特点的监理工作指导思想;①监理工作指导思想:加强建设项目的质量管理,控制工期和工程费用,提高投资效益及工程管理水平,使施工监理工作法制化、标准化、规范化、程序化。
监理单位和监理人员应按照“严格监理、热情服务、秉公办事、一丝不苟”的监理原则,认真贯彻执行有关监理的各项方针、政策、法规,制定详细的工作计划,明确岗位职责,努力做好施工监理工作,保证本工程按时顺利完工。
1、工程建设是针对工程建设项目所实施的监督管理活动,是通过业主的委托和授权方式来实施其任务的。
它有如下性质:即服务性、独立性、公正性和科学性。
2、工程项目目标的控制是工程建设监理的中心任务。
也就是要严格控制经过科学的规划所确定的工程项目的投资、进度和质量三大目标。
投资控制是要实现业主预定的工程目标投资在计划限额以内;进度控制是要实现业主预定的工程进度和工期要求;质量控制是要实现业主预期的工程项目的功能要求、使用要求和其他的有关质量标准。
安庆市岳西县青天乡、五河镇等(2)个乡(镇)农村土地整理项目监理大纲安徽南巺建设项目管理投资有限公司2013年4月17日(一) 监理工程概况 (5)1.1工程名称 (5)1.2工程建设地点 (5)1.3工程性质 (5)1.4资金来源 (5)1.5工期监控目标 (5)1.6质量监控目标 (5)(二) 监理范围和服务内容、监理依据 (5)2.1监理范围 (5)2.2监理目标 (5)2.3监理服务内容 (5)2.4监理依据 (6)(三) 工程质量的目标和实施措施 (7)3.1工程质量目标 (7)3.2施工阶段质量控制的事前控制的方法和措施 (7)3.3事中质量控制的措施和方法 (11)3.4事后质量控制的内容和方法 (15)(四) 工程进度目标和实施措施 (16)4.1工期控制目标 (16)4.2进度控制的监理工作原则 (16)4.3工期控制的措施 (16)4.4进度滞后偏差的处理 (18)4.5编写进度报告报送发包人 (18)(五) 工程投资控制目标和实施措施 (20)5.1工程投资控制目标 (20)5.2投资控制工作程序 (20)5.2.1投资动态控制程序框图 (20)5.2.2投资控制监理工作程序框图 (21)5.2.3工程变更程序 (23)5.2.4工程计量程序 (24)5.2.5中期支付程序 (24)5.2.6竣工结算控制程序 (25)5.3投资控制监理工作制度 (26)5.3.1监理月报制度 (26)5.3.2施工材料定样制度 (26)5.4投资控制的措施——完善的建立措施 (27)5.4.1组织措施 (27)5.4.2经济措施 (27)5.4.3技术措施 (27)5.4.4合同措施 (28)5.5投资控制的措施——严格的过程控制 (28)5.5.1投资的事前控制 (28)5.5.2投资的事中控制 (28)5.5.3投资的事后控制 (29)(六) 工程安全、文明控制目标和实施措施 (30)6.1安全、文明控制目标 (30)6.2安全文明施工预控措施 (30)6.3安全文明控制措施 (30)6.3.1组织措施 (30)6.3.2经济措施 (30)6.3.3技术措施 (30)6.3.4合同措施 (31)6.4各阶段安全生产和文明施工监理措施 (31)6.4.1招标阶段的安全文明监理措施 (31)6.4.2施工准备阶段的安全监理措施 (31)6.4.3施工阶段的安全监理措施 (33)(七) 合同管理、资料和信息管理措施 (33)7.1合同管理 (33)7.1.1合同支付 (34)7. 1.2合同商务管理 (34)7.1.3合同管理的主要依据 (35)7.1.4合同管理的主要内容 (35)7.1.5合同管理措施 (36)7.1.6合同变更管理的原则与措施 (37)7.1.7施工索赔管理 (39)7.1.8 分包管理制度与措施 (40)7.1.9违约管理制度与措施 (41)7.1.10设计变更造价控制 (41)7.1.11合同争议管理制度与措施 (41)7.1.12风险防范措施 (42)7.2资料和信息管理 (42)7.2.1资料和信息管理内容 (42)7.2.2资料和信息管理的措施 (43)(八) 各项工作制度的建立和现场组织、协调措施 (43)8.1各项工作制度的建立 (43)8.1.1内部组织管理制度 (43)8.1.2会议制度 (44)8.1.3图纸交底、会审制度 (44)8.1.4施工组织设计审核制度 (45)8.1.5监理日志、监理月报制度 (45)8.1.6施工材料定样、验收检查制度 (46)8.1.7现场安全管理制度 (48)8.2现场组织、协调的措施 (48)8.2.1工作协调的原则和程序 (48)8.2.2组织措施: (49)8.2.3技术措施: (49)8.2.4经济措施: (50)8.2.5合同措施: (50)(九) 工程监理的重点、难点及明确分析、处理方法和监理意见 (51)9.1工程监理的重点、难点 (51)9.2安全文明施工控制的重点和难点分析 (51)9.3处理方法 (51)9.4监理实施意见 (52)9.4.1对工程管理方面的建议 (52)9.4.2对质量控制方面的建议 (55)9.4.3对进度控制方面的建议 (55)9.4.4对投资控制方面的建议 (56)9.4.5对合同管理方面的建议 (56)(十) 监理组织机构、岗位设置及人员安排 (58)10.1监理组织机构 (58)(一) 监理工程概况1.1工程名称:安庆市岳西县青天乡、五河镇等(2)个乡(镇)农村土地整治项目1.2工程建设地点:安庆市岳西县青天乡、五河镇境内1.3工程性质:土地整治1.4资金来源:财政投资1.5工期监控目标:计划工期500日历天1.6质量监控目标:合格(二) 监理范围和服务内容、监理依据2.1监理范围:工程建设实施及保修阶段的监理工作。
2.2监理目标:质量等级达到合格标准。
2.3监理服务内容1. 施工阶段的监理内容(1)组织施工图交底和编写审查纪要;(2)制定施工总体规划,报建设单位审定;(3)负责审查承包商提出的施工组织设计、施工技术方案和施工进度计划,并需以文字形式提出自己的审查意见;(4)审查承包商的开工报告、并报经建设单位同意,下达开工令;(5)负责督促、检查承包商严格执行工程承包合同和国家工程技术规范标准,检查施工技术措施,协调建设单位和承包商之间的关系,处理违约事件;(6)每周主持召开施工现场例会,编写会议纪要,解决施工中所遇到的问题并及时将每周的会议纪要和进度报表送交建设单位;(7)负责计量每月完成的工程量并审查、初步签署承包商每月提交的支付报表和凭证,及时送交建设单位审核,做好造价控制工作;(8)负责材料、构配件、设备和仪表的采购清单编制并提出相应的质量要求;(9)负责检查建设单位采购或施工单位提供的材料、构配件、设备和仪表的型号、规格和质量,并提出检测意见;(10)协调业主、设计、承包及监理单位提出的工程设计变更,负责组织落实本工程设计变更的实施及设计变更工程量的审查签证,报建设单位审核;(11)负责旁站控制工程质量,监督、检查施工安全防护施和文明施工,并严格控制工程质量和进度;(12)负责组织分部、单元工程检查验收;(13)负责施工索赔事件的鉴定及计量计价的审查计算;(14)负责整理合同文件、施工技术档案、竣工文件资料;(15)负责组织设计单位和施工单位进行工程竣工初步验收;(16)负责组织质监部门参与隐蔽工程验收;(17)负责编写竣工验收申请报告;(18)审查并签署承包商提交的竣工图和资料;(19)参加工程竣工验收,参与工程结算审查。
2. 保修阶段监理内容参加检查工程状况、建筑沉降观测、鉴定质量责任、督促保修和反馈。
2.4监理依据1.本项目工程监理执行《建设监理规范》(GB50319-2000)、《工程建设监理规程》(DBJ01-41-2002)。
2.本项目严格执行中华人民共和国国土资源行业标准TD/T1013-2000《土地开发整理项目验收规程》。
3.标准:中华人民共和国国土资源行业标准TD/T1011~T1013-2000《土地开发整理标准》。
4.监理招标文件与国家的有关法律、法规有冲突时,以国家有关法律、为准法规。
3. 建设单位与监理单位签订的工程建设监理合同和补充文件;4. 经有关部门批准的工程项目文件和设计文件(规划文件、施工图纸、会审记录和设计变更);5. 建设单位与工程承包单位、设备供应单位、材料供应单位依法签订的建设工程施工合同、设备采购合同、材料供应合同。
6. 承包单位编制的并经建设单位、监理单位审查同意的施工组织设计。
7. 工程实施过程中有关会议记录、函电及其他有效的文字记录。
(三) 工程质量的目标和实施措施3.1工程质量目标我公司在认真阅读招标文件及深入体会建设单位的建设意图基础上,领会业主对本工程的各项期望,特确定如下的质量目标:达到国家及地方现行施工质量验收规范合格等级标准。
3.2施工阶段质量控制的事前控制的方法和措施我们将按监理规范的要求做好工程开工前的准备工作,使工程今后的管理更科学规范,让项目的建设过程科学地、循序渐进地迈向既定的建设目标。
1.检查发包人和承包人的施工准备情况:包括基准测控网的移交和复核,施工用地提供情况,施工场地的通水、通路、通电条件,承包人的机械、材料、人员等的准备情况。
2.编写《监理规划》和《监理实施细则》3.编制《项目监理工作制度》,包括:(1).监理部日常作息制度(2).技术文件审批制度(3).中间产品报验制度(4).工程质量检验制度(5).工程支付签证制度(6).会议制度(7).工程验收制度4.组织技施图纸的会审,设计人的技术交底工作。
5.审核承包人的施工组织设计。
6.组织学习有关工程设计、施工方面的规程规范。
掌握设计意图,熟悉施工图纸,深入研究施工承包合同有关约定和条款,明确工程各部位的质量标准。
7.与发包人、施工承包人共同检查施工场地的准备情况。
主要检查工程施工所需的场地征用、居民占地设施或堆放物的迁移是否完成,以及道路和水、电及通信线路是否开通等,对符合开工条件的场地,及时提供给承包人使用。
8.审查承包人承担任务的施工队伍的人员资质与条件是否符合要求,主要技术负责人是否到位。
以及特殊工种、关键的施工工艺和新技术、新工艺、新材料等应用方面的操作者的素质与能力,按规定须持证上岗的岗位,检查上岗人员的资格证。
9.检查施工承包人进场的主要施工机械、设备符合投标文件的承诺,从如下几方面进行监控:(1)审查其机械选型是否恰当,是否满足质量要求和适合现场条件;(2)审查机械设备的数量是否足够,是否满足要求;(3)审查施工机械设备,是否按已批准的计划备妥,是否处于可用状态。
施工设备进场,承包人需填报《进场设备申报表》,向监理人申报审批。
10.检查承包人的工程技术环境和管理环境,主动向政府质量监督部门联系、汇报本项目开展质量监理的具体方法,取得质检部门的支持和帮助。
同时,对承包人的技术、质量管理环境进行检查,主要包括以下内容:(1)质量管理的组织结构、检测制度、人员配备等方面是否完善和明确,自检系统是否处于良好的状态;(2)质量检测、试验和计量等仪器是否满足要求,有无合格的证明和鉴定表;(3)外送检测、试验的机构资质等级是否符合要求:(4)若自然环境条件对施工作业质量可能出现不利影响时,是否己有充分的认识,并采取有效的对策措施以保证工程质量。
11.组织图纸会审和设计交底。
设计文件、图纸是工程施工的直接依据,图纸会审是质量控制的重要手段。
图纸会审将由监理人组织施工承包人、设计人及有关单位人员参加。
先由设计人介绍设计意图、施工要求和关键技术问题,然后,由各方代表对设计图纸中存在的问题及对设计人的要求进行讨论、协商,解决存在的问题和澄清疑点,并写出会议纪要。