辽宁省大连市育明高级中学2020┄2021学年高二上学期期初考试 化学
- 格式:doc
- 大小:166.50 KB
- 文档页数:7
2025届大连育明高级中学化学高二上期中调研试题考生请注意:1.答题前请将考场、试室号、座位号、考生号、姓名写在试卷密封线内,不得在试卷上作任何标记。
2.第一部分选择题每小题选出答案后,需将答案写在试卷指定的括号内,第二部分非选择题答案写在试卷题目指定的位置上。
3.考生必须保证答题卡的整洁。
考试结束后,请将本试卷和答题卡一并交回。
一、选择题(共包括22个小题。
每小题均只有一个符合题意的选项)1、下列化学方程式或离子方程式正确的是A.溴苯的制备:+Br2B.1,3-戊二烯发生加聚反应:nCH2=CH-CH=CH-CH3HCOC.苯酚钠溶液中通入少量二氧化碳:+CO2+H2O+-3D.醇可以制备卤代烃:+HBr+H2O2、下列各组元素在周期表中位于同一主族的是A.Na、Mg B.N、O C.F、Cl D.Al、Si3、下列操作能达到实验目的是()A.石油分馏时把温度计插入受热的液体中B.用乙醇和3%硫酸共热到170℃制取乙烯C.将苯和液溴混合加入铁粉制取溴苯D.将敞口久置的电石与蒸馏水混合制乙炔4、下列离子方程式中,正确的是A.稀硫酸与NaOH溶液反应:2H++OH-=H2OB.AgNO3溶液与NaCl溶液反应:Ag++Cl-=AgCl↓C.CaCO3与稀盐酸反应:CO32-+2H+=CO2↑+H2OD.Fe片插入FeCl3溶液中:Fe+Fe3+=2Fe2+5、下列反应的离子方程式正确的是()A.碳酸氢钠溶液中加入盐酸:CO32-+ 2H+ =CO2↑+ H2OB.氯化铝溶液中加入过量氨水:Al3+ + 4NH3·H2O =AlO2-+ 4NH4+ +2H2OC.碳酸钠溶液与醋酸溶液:CO32-+ CH3COOH =HCO3-+ CH3COO-D.氯化亚铁溶液中通入少量氯气:Fe2+ + Cl2 =Fe3+ + 2Cl-6、分子式C3H6O2的有机物在酸性条件下水解生成相对分子量相等的有机物M和N,M能反生银镜反应,下列有关说法不正确的是A.该有机物也能反生银镜反应B.M中没有甲基C.N能催化氧化得到M D.N能氧化得到M的同系物7、要检验某溴乙烷中的溴元素,正确的实验方法是( )A.加入四氯化碳振荡,观察四氯化碳层是否有棕红色出现B.滴入AgNO3溶液,再加入稀硝酸呈酸性,观察有无浅黄色沉淀生成C.加入NaOH溶液加热,然后加入稀硝酸呈酸性,再滴入AgNO3溶液,观察有无浅黄色沉淀生成D.加入NaOH溶液共热,冷却后滴入AgNO3溶液,观察有无浅黄色沉淀生成8、对于常温下pH=1的硝酸溶液,有关叙述:①该溶液1mL稀释至100mL后,pH=3②向该溶液中加入等体积、pH=13的氢氧化钡溶液恰好完全中和③该溶液中硝酸电离出的c(H+)与水电离出的c(H+)之比值为1×10﹣12④向该溶液中加入等体积、等浓度的氨水,所得溶液pH=7其中正确的是A.①②B.①③C.②④D.③④9、在铁制品上镀上一定厚度的铜,以下电镀方案中正确的是A.铜作阳极,铁制品作阴极,溶液中含Fe2+B.铜作阴极,铁制品作阳极,溶液中含Cu2+C.铜作阴极,铁制品作阳极,溶液中含Fe3+D.铜作阳极,铁制品作阴极,溶液中含Cu2+10、下列有关反应和反应类型不相符的是A.苯与浓硝酸、浓硫酸混合加热制取硝基苯(取代反应)B.在一定条件下,苯与氯气生成六氯环己烷(加成反应)C.由乙炔()制取氯乙烯(CH2=CHCl) (氧化反应)D.在催化剂的作用下由乙烯制取氯乙烷(加成反应)11、一定温度下在恒容的容器中发生如下反应:A(s)+2B(g)C(g)+D(g),当下列物理量不发生变化时,能表明该反应已达到平衡状态的是()①混合气体的密度②混合气体的压强③混合气体的总物质的量④B的物质的量浓度A.①④B.仅②③C.②③④D.仅④12、有一支50mL酸式滴定管其中盛有溶液,液面恰好在10mL刻度处,现把管内溶液全部流下排出,用量筒盛装,该溶液的体积应为A.10mL B.40mL C.大于40mL D.小于40mL13、“绿色化学”是当今社会提出的一个新概念。
2020-2021学年高二(上)期中化学试卷含答案解析2020-2021学年高二(上)期中化学试卷一、选择题(本大题共16小题,每小题3分,计48分。
每小题只有一个选项是符合题意的)1.(3分)化学与生产、生活密切相关。
下列事实与化学反应速率无关的是()A.食品、蔬菜贮存在冰箱或冰柜里B.家用铁锅、铁铲等餐具保持干燥C.把块状煤碾成粉状再燃烧D.制造蜂窝煤时加入生石灰2.(3分)下列变化过程中,△S>0的是()A.Na2O(s)和CO2(g)化合生成Na2CO3(s)B.氯气的液化C.氯化钠固体溶于水D.氨气与氯化氢化合成氯化铵固体3.(3分)将绿豆大小的金属钠投入加有酚酞的100mL蒸馏水中,则()A.溶液变红B.溶液变蓝C.有H2生成D.有02生成4.(3分)下列各组物质中,都是强电解质的是()A.HBr、HCl、BaSO4B.NH4Cl、CH3COOH、Na2SC.NaOH、Ca(OH)2、NH3?H2O D.HClO、NaF、Ba (OH)25.(3分)高炉炼铁过程中发生的主要反应为:Fe2O3(s)+CO(g)?Fe(s)+CO2(g)△H<0,欲提高CO的平衡转化率,可采取的措施是()①增加Fe2O3的量②移出部分CO2③提高反应温度④减小容器的容积⑤加入合适的催化剂⑥降低反应温度.A.①③B.②⑥C.②④D.④⑥6.(3分)下列关于平衡常数K的说法正确的是()A.加入催化剂可能会改变平衡常数KB.改变反应物浓度能改变平衡常数KC.平衡常数K与反应本身及温度有关D.K越大,反应物的转化率越小7.(3分)方便快捷地分离互不相溶的两种液体,需要用到的仪器是()A.B.C.D.8.(3分)下列关于反应与能量的说法正确的是()A.H2与Cl2反应生成HCl,在光照与点燃条件下,△H不同B.氢氧化钠与盐酸反应中,盐酸足量,则氢氧化钠越多,中和热越大C.已知1mol红鱗转化为1mol白磷,需吸收18.39kJ的能量,则红磷比白磷稳定D.催化剂能加快反应速率,是因为它能减小反应的焓变9.(3分)2mol A 与2mol B 混合于2L 的密闭容器中,发生如下反应:2A(g)+3B(g)?2C(g)+zD(g),2s 后A 的转化率为50%,测得υ(D)=0.25mol?L﹣1?s﹣1,下列推断不正确的是()A.z=2B.2 s 后,容器内的压强是初始的倍C.2 s 后,B 的浓度为0.5 mol/LD.2 s 时C 的体积分数为10.(3分)如图为某化学反应的速率与时间的关系示意图.下列有关t1时刻改变条件的说法正确的是()A.2SO2(g)+O2(g)?2SO3(g)△H<0,t1时刻升高温度B.4NH3(g)+5O2(g)?4NO(g)+6H2O(g)△H<0,t1时刻增大O2浓度C.H2O(g)+CO(g)?H2(g)+CO2(g)△H>0,t1时刻增大压强D.C(s)+H2O(g)?CO(g)+H2(g)△H>0,t1时刻升高温度11.(3分)下列有关乙酸和乙醇的叙述不正确的是()A.其水溶液都呈酸性,都能与金属钠反应B.乙醇在一定条件下可转化为乙酸C.可用碳酸钠溶液鉴别二者D.二者在一定条件下可发生酯化反应12.(3分)W、X、Y、Z为原子序数依次增大的短周期元素,四种元素的核外电子总数满足X+Y=W+Z;化合物XW3与WZ相遇会产生白烟。
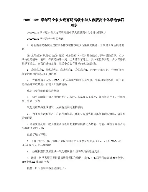
辽宁省大连市育明高级中学2025届化学高二上期中考试试题注意事项1.考试结束后,请将本试卷和答题卡一并交回.2.答题前,请务必将自己的姓名、准考证号用0.5毫米黑色墨水的签字笔填写在试卷及答题卡的规定位置.3.请认真核对监考员在答题卡上所粘贴的条形码上的姓名、准考证号与本人是否相符.4.作答选择题,必须用2B铅笔将答题卡上对应选项的方框涂满、涂黑;如需改动,请用橡皮擦干净后,再选涂其他答案.作答非选择题,必须用05毫米黑色墨水的签字笔在答题卡上的指定位置作答,在其他位置作答一律无效.5.如需作图,须用2B铅笔绘、写清楚,线条、符号等须加黑、加粗.一、选择题(每题只有一个选项符合题意)1、探究电场作用下阴阳离子的迁移。
a、b、c、d 均为石墨电极,电极间距4cm。
将pH试纸用不同浓度Na2SO4溶液充分润湿,进行如下实验,下列说法不正确的是()实验现象:时间试纸I 试纸IIlmin a极附近试纸变红,b极附近试纸变蓝c极附近试纸变红,d极附近试纸变蓝10min红色区和蓝色区不断向中间扩展,相遇时红色区约2.7cm,蓝色区约1.3cm 两极颜色范围扩大不明显,试纸大部分仍为黄色A.Na2SO4溶液中SO42-向a极和c极移动B.a极附近试纸变红的原因是:2H2O+2e-= H2↑+2OH-C.试纸I的现象说明,此环境中H+的迁移速率比OH-快D.对比试纸I和试纸II的现象,说明电解质浓度和环境影响H+和OH-的迁移2、下列实验装置(夹持装置略去)选择正确且能达到相应实验目的的是A.测定中和热B.测定反应速率C.实现化学能转化为电能D.测定食醋的浓度3、短周期非金属元素X和Y能形成XY2型化合物,下列有关XY2的判断不正确的是()A.XY2一定是分子晶体B.XY2的电子式可能是:: :X: ::C.XY2水溶液不可能呈碱性D.X可能是ⅣA,ⅤA或ⅥA族元素。
4、下列化学用语正确的是A.HSO3-+H2O SO32-+OH-B.Al3++3H2O=3H++ Al(OH)3C.NaHCO3=Na++ HCO3-D.H2S2H++S2-5、能源可分为一次能源和二次能源,直接从自然界取得的能源称为一级能源;一级能源经过加工,转换得到的能源称为二次能源。
辽宁省大连市育明高级中学2025届化学高三第一学期期中学业质量监测试题考生须知:1.全卷分选择题和非选择题两部分,全部在答题纸上作答。
选择题必须用2B铅笔填涂;非选择题的答案必须用黑色字迹的钢笔或答字笔写在“答题纸”相应位置上。
2.请用黑色字迹的钢笔或答字笔在“答题纸”上先填写姓名和准考证号。
3.保持卡面清洁,不要折叠,不要弄破、弄皱,在草稿纸、试题卷上答题无效。
一、选择题(每题只有一个选项符合题意)1、在pH=1含Ba2+离子的溶液中,还能大量存在的离子是()A.AlO2-B.ClO-C.Cl-D.SO42-2、化学实验中,常将溶液或试剂进行酸化,下列酸化处理的措施中正确的是()A.定性检验SO32-,将BaCl2溶液用HNO3酸化B.为了提高KMnO4溶液的氧化能力,用盐酸将其酸化C.检验某溶液中是否含Cl–,用HNO3酸化的AgNO3溶液D.配制FeCl2溶液时通常加少量HNO3酸化,减小其水解程度3、下列说法正确的是:()A.硫和氯气与铁反应后铁元素的价态相同。
B.将SO2通入品红溶液中,溶液褪色,加热后无变化。
C.二氧化硫具有较强的还原性,故不能用浓硫酸干燥。
D.SO2能使酸性KMnO4溶液褪色,体现了SO2的还原性。
4、将50 mL 1.0 mol/LNaCl溶液和50mL,0.5 mol/L CaCl2溶液混合后,若溶液的体积变为二者体积之和,则混合液中Cl-的物质的量浓度为A.1 mol /L B.0.55 mol /L C.0.67 mol /L D.2 mol /L5、陶瓷、青铜器、书画作品等都是中华文化的瑰宝,其中蕴藏丰富的化学知识。
下列说法中错误的是()A.商代后期铸造出工艺精湛的青铜器司母戊鼎,其材质属于合金B.宋•王希孟《千里江山图》卷中的绿色颜料铜绿的主要成分是碱式碳酸铜C.《茶经》中,唐代邢窑白瓷为上品,其烧制原料主要成分含有SiO2、A12O3、Fe2O3D.书画作品用的纸张,其化学成分主要是纤维素6、用如图所示装置和相应试剂能达到实验目的的是选项实验目的试剂a 试剂b 试剂c 装置验证非金属性:稀硝酸Na2CO3Na2SiO3溶液AN>C>SiB验证氧化性:Cl 2>Br 2 浓盐酸 KMnO 4 FeBr 2溶液C验证SO 2有还原性浓硫酸 Na 2SO 3 KMnO 4溶液D除去Na 2SO 3中的Na 2SO 4氯水 混合物 NaOH 溶液A .AB .BC .CD .D7、羟胺(NH 2OH)是一种还原剂,能将某些氧化剂还原。
辽宁省大连育明高级中学2025届化学高二上期中学业质量监测模拟试题考生须知:1.全卷分选择题和非选择题两部分,全部在答题纸上作答。
选择题必须用2B铅笔填涂;非选择题的答案必须用黑色字迹的钢笔或答字笔写在“答题纸”相应位置上。
2.请用黑色字迹的钢笔或答字笔在“答题纸”上先填写姓名和准考证号。
3.保持卡面清洁,不要折叠,不要弄破、弄皱,在草稿纸、试题卷上答题无效。
一、选择题(每题只有一个选项符合题意)1、雪是冬之精灵,在雪水冰的转化中能量变化的叙述正确的是A.ΔH1>0,ΔH2>0 B.ΔH1>0,ΔH2<0C.ΔH1<0,ΔH2<0 D.ΔH1<0,ΔH2>02、下列配合物的配位数不是6的是A.K3[Fe(SCN)6]B.Na2[SiF6]C.Na3[AlF6]D.[Cu(NH3)4]Cl23、实验室常用如图装置制备乙酸乙酯。
下列有关分析不正确的是( )A.水中羟基氢的活泼性比乙醇中强B.乙酸乙酯与正丁酸互为同分异构体C.b中导管不能插入液面下,否则会阻碍产物的导出D.在酸性条件下,CH3CO18OC2H5的水解产物是CH3CO l8OH和C2H5OH4、某元素原子的原子核外有三个电子层,K层电子数为a,L层电子数为b,M层电子数为b-a,该原子核内的质子数是(A.14 B.15 C.16 D.175、25 ℃的下列溶液中,碱性最强的是A.pH=11的溶液B.c(OH-)=0.12 mol·L-1的溶液C.含有4 g NaOH的1 L溶液D.c(H+)=1×10-10 mol·L-1的溶液6、有机化合物有不同的分类方法,下列说法正确的是①从组成元素分:烃,烃的衍生物②从分子中碳骨架形状分:链状有机化合物,环状有机化合物③从官能团分:烯烃、炔烃、芳香烃、卤代烃、醇、酚、醛、酮、羧酸、酯等A.①③B.①②C.①②③D.②③7、根据热化学方程式S(l)+O2(g)=SO2(g) ΔH1=−293.23 kJ·mol−1,分析下列说法正确的是A.反应S(s)+O2(g)=SO2(g)的热效应小于ΔH1B.反应S(g)+O2(g)=SO2(g)的热效应大于ΔH1C.1 mol SO2(g)的能量小于1 mol S(l)和1 mol O2(g)的能量之和D.1 mol SO2 (g)的能量大于1 mol S(l)和1 mol O2(g)的能量之和8、已知298K时,合成氨反应N2(g)+3H2(g)2NH3(g)ΔH=-92.2kJ/mol,此温度下,将1molN2和3molH2放在一密闭容器中,在催化剂存在时进行反应,测得反应放出的热量为(忽略能量损失)()A.一定大于92.2kJ B.一定等于92.2kJC.一定小于92.2kJ D.无法确定9、用稀硫酸与过量锌粒反应制取氢气,欲加快化学反应速率而不改变产生氢气的量,下列措施不可行的是()A.升高温度B.滴加少量浓硫酸C.滴加少量硫酸铜溶液D.改用等质量的锌粉10、在不同情况下测得A(g)+3B(g)⇌2C(g)+2D(g)的下列反应速率,其中反应速率最大的是A.v(D)=0.4mol•L-1•s-1B.v(C)=0.5 mol•L-1•s-1C.v(B)=0.6 mol•L-1•s-1D.v (A)=2mol•L-1•min-111、下列指定反应的离子方程式正确的是A.向热的稀硫酸中加入铜粉并鼓入空气:2Cu + 4H+ + O2 2Cu2+ + 2H2OB.少量SO2通入饱和的漂白粉溶液中:ClO- + SO2 + H2O = Cl- + SO42- + 2H+C.澄清石灰水与过量苏打溶液混合:Ca2+ + 2OH- + 2HCO3- = CaCO3↓+ CO32- + 2H2OD.向酸性高锰酸钾溶液中滴加少量双氧水:2MnO4- + 7H2O2 + 6H+ = 2Mn2+ + 6O2↑ + 10H2O12、在某一恒温体积可变的密闭容器中发生如下反应:A(g)+B(g)2C(g) ΔH<0。
辽宁省大连育明高级中学2024届化学高二上期中质量跟踪监视试题注意事项1.考试结束后,请将本试卷和答题卡一并交回.2.答题前,请务必将自己的姓名、准考证号用0.5毫米黑色墨水的签字笔填写在试卷及答题卡的规定位置.3.请认真核对监考员在答题卡上所粘贴的条形码上的姓名、准考证号与本人是否相符.4.作答选择题,必须用2B铅笔将答题卡上对应选项的方框涂满、涂黑;如需改动,请用橡皮擦干净后,再选涂其他答案.作答非选择题,必须用05毫米黑色墨水的签字笔在答题卡上的指定位置作答,在其他位置作答一律无效.5.如需作图,须用2B铅笔绘、写清楚,线条、符号等须加黑、加粗.一、选择题(共包括22个小题。
每小题均只有一个符合题意的选项)1、下列有关化学用语表示正确的是( )A.NH4Br的电子式:B.S2-的结构示意图:ClC.NH3的电子式:D.中子数为20的氯原子:20172、下列化合物的分子中,所有原子都处于同一平面的是A.乙烷B.丙炔C.乙醛D.氯苯3、将一定量纯净的氨基甲酸铵置于密闭真空恒容容器中(固体试样体积忽略不计),在恒定温度下使其达到分解平衡:NH2COONH4(s)2NH3(g)+CO2(g)。
判断该分解反应已经达到化学平衡的是A.密闭容器中混合气体的密度不变B.2v(NH3)正=v(CO2)逆C.密闭容器中c(NH3)∶c(CO2)=2∶1D.密闭容器中c(NH3)和c(CO2)浓度相等4、在磷酸钠(Na3PO4)分子中磷元素的化合价为( )A.+3 B.+4 C.+5 D.-55、中国5G技术成功走在了全球前列,5G时代对于海量数据的传输、储存、处理技术提出了新的要求。
某种三维存储器的半导体衬底材料是单晶硅,下列化学式中可用于表示单晶硅的是A.Si B.SiO2C.H2SiO3D.Na2SiO36、常温下,将稀NaOH溶液与稀CH3COOH溶液等浓度、等体积混合,下列说法正确的是A.c(Na+)>c(CH3COO-)>c(H+)>c(OH-)B.c(Na+)=c(CH3COO-)>c(OH-)>c(H+)C.c(Na+)>c(CH3COO-)>c(OH-)>c(H+)D.c(CH3COO-)=c(Na+)>c(H+)=c(OH-)7、向10.00mL0.01mol·L-1某一元酸HA溶液中逐滴加入0.01mol·L-1NaOH溶液,溶液pH变化曲线如图所示。
大连育明高级中学2025届化学高二第一学期期末调研模拟试题含答案考生请注意:1.答题前请将考场、试室号、座位号、考生号、姓名写在试卷密封线内,不得在试卷上作任何标记。
2.第一部分选择题每小题选出答案后,需将答案写在试卷指定的括号内,第二部分非选择题答案写在试卷题目指定的位置上。
3.考生必须保证答题卡的整洁。
考试结束后,请将本试卷和答题卡一并交回。
一、选择题(共包括22个小题。
每小题均只有一个符合题意的选项)1、在48mL0.1mol/LHNO3溶液中加入12mL0.4mol/LKOH溶液时,所得到的溶液呈A.弱酸性 B.强酸性 C.碱性 D.中性2、10 mL浓度为1 mol·L-1的盐酸与过量的锌粉反应,若加入适量的下列溶液,能减慢反应速率但又不影响氢气生成量的是()A.NaCl B.H2SO4C.CuSO4D.Na2CO33、测定气体摩尔体积的实验中,以下情况不影响测定结果的是()A.镁条表面的氧化膜未完全擦去B.镁带中含有不与酸反应的杂质C.反应后没有用注射器抽气D.硫酸过量,镁全部反应4、下列实验装置图正确的是A.实验室制乙烯B.实验室制氨气 C.实验室制乙烯D.实验室制乙酸乙酯5、常温下0.1mol/L 氨水pH为11,则下列说法中不正确的是()A.此溶液中NH3∙H2O 在常温下的电离度约为1%B.若向此溶液中通入少量氨气,NH3∙H2O电离平衡正向移动,水的电离平衡逆向移动C.若向其中加入pH为11的NaOH溶液,NH3∙H2O电离平衡不移动,但n(NH4+)减小D.若向其中加入少量水,溶液中n(H+)增大6、有等体积等pH的Ba(OH)2、NaOH和NH3·H2O三种碱溶液,滴加等浓度的盐酸将它们恰好中和,用去酸的体积分别为V1、V2、V3,则三者的大小关系正确的是A.V3>V2>V1B.V3=V2=V1C.V3>V2=V1D.V1=V2>V37、下列物质中存在顺反异构体的是A.CH3CH=CHCHCH3B.CH2=CH2C .D .8、以下实验设计能达到实验目的是实验目的实验设计A探究浓度对反应速率的影响盛有4mL1mol/L KMnO4酸性溶液的两支试管,一支加入2 mL 0.1mol/LH2C2O4溶液,另一支加入2mL0.2 mol/L H2C2O4溶液B 制备无水AlCl3蒸发Al与稀盐酸反应后的溶液C 重结晶提纯苯甲酸将粗品水溶、过滤、蒸发、结晶D比较铜和镁的金属活动性强弱用石墨电极电解Mg(NO3)2、Cu(NO3)2的混合液A.A B.B C.C D.D9、关于电解NaCl水溶液,下列叙述正确的是()A.电解时在阳极得到氯气,在阴极得到金属钠B.若在阳极附近的溶液中滴入KI溶液,溶液呈棕色C.若在阴极附近的溶液中滴入酚酞试液,溶液呈无色D.电解一段时间后,将全部电解液转移到烧杯中,充分搅拌后溶液呈中性10、既可以用来鉴别甲烷和乙烯,又可以用来除去甲烷中的少量乙烯的操作方法是( )A.混合气通过盛酸性KMnO4溶液的洗气瓶B.混合气通过盛溴水的洗气瓶C.混合气通过盛蒸馏水的洗气瓶D.混合气跟适量氯化氢混合11、金属是热和电的良好导体,因为它A.表面富有光泽B.有可成键的电子C.有金属离子D.有自由运动的电子12、常温下,用0.1000 mol/L NaOH溶液滴定20.00 mL 0.1000 mol/L HCl溶液,滴定曲线,如图所示,下列说法正确的是A .a=20.00B .滴定过程中,不可能存在: ()()()()c Cl c H c Na c OH -++->>> C .若用酚酞作指示剂,当滴定到溶液明显由无色变为红色时停止滴定 D .若将盐酸换成同浓度的醋酸,则滴定到pH=7时,a>20.0013、用Cl 2生产某些含氯有机物时会生成副产物HCl ,利用下列反应可实现氯的循环利用:4HCl(g)+O 2(g)2Cl 2(g)+2H 2O(g) ΔH =-115.6 kJ·mol -1。
辽宁省大连市育明高级中学高二化学测试题含解析一、单选题(本大题共15个小题,每小题4分。
在每小题给出的四个选项中,只有一项符合题目要求,共60分。
)1. 在1100℃,一定容积的密闭容器中发生反应:FeO(s)+CO(g)Fe(s)+CO2(g) ?△H=a kJ/mol(a >0),该温度下K=0.263,下列有关该反应的说法正确的是()A. 若生成1 mol Fe,则吸收的热量小于a kJB. 若升高温度,正反应速率加快,逆反应速率减慢,则化学平衡正向移动C. 若容器内压强不随时间变化,则可以判断该反应已达到化学平衡状态D. 达到化学平衡状态时,若c(CO)=0.100 mol/L,则c(CO2)=0.0263 mol/L参考答案:D略2. 使用化学手段可以消除某些环境污染。
下列主要依靠化学手段消除环境污染的是()A.在燃煤中添加生石灰B.将某些废旧塑料熔化后再成型C.把放射性核废料深埋于地下岩层D.用多孔吸附剂清除水面油污参考答案:AA项反应的化学方程式为CaO+SO2CaSO3,2CaSO3+O22CaSO4;B、C、D三个选项都不涉及化学反应。
3. 据报道,最近摩托罗拉公司研发了一种由甲醇和氧气以及强碱做电解质溶液的新型手机电池,其电池反应为2CH3OH + 3O2 + 4OH— 2CO32— + 6H2O,下列说法错误的是()A、放电时CH3OH参与反应的电极为负极B、充电时每生成1 mol CH3OH转移12mol电子C、放电时负极的电极反应为:CH3OH +8OH-- CO32— + 6H2O+6 e--D、充电时电解质溶液的pH逐渐增大参考答案:B略4. 下列说法中,正确的是A. 在化学反应中,发生物质变化的同时不一定发生能量变化B. 催化剂能改变化学反应的平衡转化率C. △H的大小与热化学方程式中物质的系数无关D. 反应产物的总能量大于反应物的总能量时,△H>0参考答案:D略5. 我国及美国、日本等国家都已研制出了一种陶瓷柴油机,这种柴油机的发动机部件的受热面是用一种耐高温且不易传热的材料来制造的,这种材料是A.普通硅酸盐陶瓷 B.氮化硅陶瓷C.光导纤维 D.玻璃钢参考答案:B6. 如下图所示,下列叙述正确的是()A. Y为阴极,发生还原反应B. X为正极,发生氧化反应C. Y与滤纸接触处有氧气生成D. X为滤纸接触处变红参考答案:A略7. 第三周期元素的原子,其最外层p能级上仅有一个未成对电子,它最高价氧化物对应的水化物的酸根离子是()A.RO B.RO C.RO D.RO参考答案:D考点:原子结构与元素的性质.专题:原子组成与结构专题.分析:第三周期元素的原子,其最外层p能级上仅有一个未成对电子,价层电子排布为3s23p1或3s23p5,为Al元素或Cl元素,据此判断.解答:解:第三周期元素的原子,其最外层p能级上仅有一个未成对电子,价层电子排布为3s23p1或3s23p5,为Al元素或Cl元素,它最高价氧化物对应的水化物的酸根离子是AlO2﹣或ClO4﹣,故选:D.点评:本题考查结构性质位置关系,难度不大,掌握核外电子排布规律判断元素涉及关键.8. 在一恒容真空密闭容器,通入2molPCl3和2molCl2,加热到200℃时发生了反应:PCl5(g)?PCl3(g)+Cl2(g),达到平衡时,PCl5有0.4mol,如果此时移走1molPCl3和1molCl2,再次达到平衡时PCl5的物质的量是()A.小于0.2mol B.0.2molC.0.4mol D.0.2mol和0.4mol之间参考答案:A考点:化学平衡的计算.分析:达平衡后移走1.0mol PC13和1molCl2,重新到达的平衡,可以等效为开始加入1mol PC13和1mol C12到达的平衡,与原通入2molPCl3和2molCl2,达平衡相比压强减小,平衡向逆反应移动,反应物的转化率减小,故平衡时PC15的物质的量小于原平衡的倍.解答:解:PCl5(g)?PCl3(g)+Cl2(g),正反应为体积增大的反应,在一恒容真空密闭容器,通入2molPCl3和2molCl2,达平衡后移走1mol PC13和1mol C12,重新到达的平衡,可以等效为开始加入1mol PC13和1mol C12到达的平衡,与原通平衡相比压强减小,平衡向逆反应移动,反应物的转化率减小,故达新平衡时PC15的物质的量小于原平衡的倍,即达平衡时PC15的物质的量小于0.4mol×=0.2mol,故选A.点评:本题考查等效平衡,题目难度中等,关键是设计等效平衡建立的途径,该题可以直接等效为减小压强.9. 右图是石油分馏塔的示意图, a、b、c三种馏分中A.a的沸点最高 B.b的熔点最低C.c的平均分子量最大 D.每一种馏分都是纯净物参考答案:C略10. 氯化铁溶液和氢氧化铁胶体具有的共同性质是:()A.分散质颗粒直径都在1 nm~100 nm之间B.能通过半透膜C.加热蒸干、灼烧后都有氧化铁生成D.呈红褐色参考答案:C略11. 下列有关浓硝酸的说法正确的是A.保存在棕色瓶中B.不易挥发C.与铜不反应D.受热不分解参考答案:A解析:硝酸易挥发,光照或受热易分解,故硝酸应避光保存,一般保存在棕色试剂瓶中。
2021 2021学年辽宁省大连育明高级中学人教版高中化学选修四同步2021-2021学年辽宁省大连育明高级中学人教版高中化学选修四同步2022-2022学年为期一周的考试1.绿色能源是指使用过程中不排放或排放极少污染物的能源。
下列属于绿色能源的是① 太阳能② 风能③ 油④ 煤⑤ 潮汐能⑥ 木材⑦ 地热能多少汗水已经流下,多少期待已经播种。
最后,在高考的那一刻,尘土落在了地上,多少记忆和梦想,多少青春被赋予了流水。
在我们成长之前,生活中总会有这样的成功或失败。
a.①②③⑤b.②④⑤⑥c.③④⑤⑦d.①②⑤⑦2.下列对于太阳能、生物质能和氢能的利用的说法不正确的是a、芒硝晶体(na2so410h2o)白天暴露在阳光下会失水、分解和吸收热量,晚上会再结晶并释放热量,实现太阳能的转换化为化学能继而转化为热能b、沼气发酵罐中加入植物的秸秆、枝叶、杂草和人畜粪便,在富氧条件下,过程缓慢、复杂、充分氧化反应最终生成沼气,从而有效利用生物质能c、为了在生活和生产中广泛使用氢能,我们必须首先解决水氢的能源消耗、储存和运输问题d.垃圾焚烧处理厂把大量生活垃圾中的生物质能转化为热能、电能,减轻了垃圾占地给城市造成的压力,改善了城市环境。
3.下列反应中,属于氧化还原反应同时又是吸热反应的是()a.ba(oh)28h2o与nh4cl反应b.铝与稀盐酸c、热碳和蒸汽反应生成一氧化碳和氢D.煤和氧气的燃烧反应4.最近,科学家用巨型计算机进行模拟化确认,由60个n原子可结合成n60分子,n60变成n2时放出巨大能量,以下语句中不正确的是()a.n60与n2都是氮的同素异形体b.1个n60分子中含60个n原子c、 N60的相对分子质量为840,属于高分子化合物D。
N60与N2的反应是放热反应,表明N2比N60更稳定定5.在测定中和热时,以下操作是正确的:a.为了准确测定反应混合溶液的温度,实验中温度计水银球应与小烧杯底部接触b、使用0.5mol/lnaoh溶液分别与0.5mol/l盐酸和醋酸溶液反应。
辽宁省大连市育明中学2020年高二化学月考试卷含解析一、单选题(本大题共15个小题,每小题4分。
在每小题给出的四个选项中,只有一项符合题目要求,共60分。
)1. 当我们吃馒头时,常常感觉到越嚼越甜。
在这种变化中,起重要作用的是()A、舌的搅拌B、牙齿的粉碎C、唾液中淀粉酶的催化D、水的润湿参考答案:C略2. 下列有机物的化学式与名称对应不正确的是A.石炭酸 B. TNTC. HCOOH蚁酸 D.CH2BrCH2Br 1,2—二溴乙烷参考答案:B略3. 将mol金属铜和含有mol硝酸的溶液恰好完全反应,则反应中起酸性作用的硝酸的物质的量为()A.mol B.molC.mol D.缺条件,无法计算参考答案:C略4. 下列关于实验现象的描述不正确的是A.把铜片和铁片紧靠在一起浸入稀硫酸中,铜片表面出现气泡B.用铜片做阳极,铁片做做阴极,电解氯化铜溶液,铁片表面出现一层铜C.把铜片插入三氯化铁溶液中,在铜片表面出现一层铁D.把锌粒放入盛有盐酸的试管中,加入几滴氯化铜溶液,气泡放出速率加快参考答案:C略5. COCl2(g) CO(g)+Cl2(g)ΔH>0。
当反应达到平衡时,下列措施:①升温②恒容通入惰性气体③增加CO的浓度④减压⑤恒压通入惰性气体⑥加催化剂,能提高COCl2转化率的是A.①②④ B.③⑤⑥ C.②③⑤ D.①④⑤参考答案:D略6. 我国支持“人文奥运”的一个重要体现是:坚决反对运动员服用兴奋剂。
某种兴奋剂的结构简式如右图所示,有关该物质的说法正确的是()A.遇FeCl3溶液显紫色,因为该物质与苯酚属于同系物B.该分子中的所有碳原子不可能共平面C.滴入KMnO4(H+)溶液,观察紫色变浅,是因为结构中存在碳碳双键D.1 mol该物质分别与浓溴水和H2反应时最多消耗Br2 和 H2分别为4 mol、7 mol参考答案:D略7. 下列各组中两个变化所发生的反应,属于同一类型的是①由甲苯制甲基环己烷、由乙烷制溴乙烷②乙烯使溴水褪色、乙烯直接水化法制乙醇③由乙醇制乙醛、由乙醛制乙酸④由苯制硝基苯、由乙醇制乙烯⑤由乙醇制乙醚、由溴乙烷制乙醇A.只有②③④ B.只有②③⑤ C.只有①③④ D.只有①④⑤参考答案:B略8. 某气态烃1体积只能与1体积氯化氢发生加成反应,生成氯代烷,此氯代烷1 mol可与7mol氯气发生完全的取代反应,则该烃的结构简式为A、CH2==CH2B、CH3CH3C、CH3CH==CH2D、CH2=CHCH=CH2参考答案:A略9. 下列分子结构中,原子的最外层电子满足8电子稳定结构的是A.SO3 B.PF5 C.CCl4 D.NO2参考答案:C10. 对于密闭容器中进行的反应:P(g)+ Q(g) R(g)+ S(g)下列说法可以充分说明这一反应已经达到化学平衡状态的是( )A、P、Q、R、S的浓度相等B、P、Q、R、S在密闭容器中共存C、P、Q、R、S的浓度不再变化D、用P的浓度表示的化学反应速率与用Q的浓度表示的化学反应速率相等。
辽宁省大连二十中2020┄2021学年高二(上)期中化学试卷一、单选题(每题只有一个正确答案每题2分共20分)1.下列各项与反应热的大小无关的是()A.反应物和生成物的状态 B.反应物量的多少C.反应物的性质D.反应的快慢2.有关放热反应的说法中错误的是()A.燃烧反应一定是放热反应B.反应物总能量大于生成物总能量C.反应物键能总和大于生成物键能总和D.是体系将储存的能量释放出来的过程3.已知反应A2(g)+2B2(g)⇌2AB2(g)的△H<0,达到平衡后,改变外界条件能使平衡正向移动的是()A.升高温度 B.增大压强C.使用催化剂D.增大AB2的浓度4.对于可逆反应:2SO2+O2⇌2SO3,下列措施能使反应物中活化分子百分数、化学反应速率和化学平衡常数都变化的是()A.增大压强 B.升高温度 C.使用催化剂D.多充O25.将反应Cu(s)+2Ag+(aq)═Cu2+(aq)+2Ag(s)设计成原电池,某一时刻的电子流向及电流计(G)指针偏转方向如图所示,下列有关叙述正确的是()A.KNO3盐桥中的K+移向Cu(NO3)2溶液B.Cu作负极,发生还原反应C.电子由AgNO3溶液通过盐桥移向Cu(NO3)2溶液D.工作一段时间后,AgNO3溶液中c(Ag+)减小6.下列说法错误的是()A.工业上采用电解熔融氯化铝制取金属铝B.牺牲阳极的阴极保护法实际上是利用原电池原理C.将钢闸门与外电源负极相连,可防止其腐蚀D.铅蓄电池充电时,铅电极与直流电源的负极相接7.对已达化学平衡的下列反应 2X(g)+Y(g)⇌2Z(g),减小压强时,对反应产生的影响是()A.逆反应速率增大,正反应速率减小B.逆反应速率减小,正反应速率增大C.逆反应速率先增大后减小D.正反应速率先减小后增大8.对于反应COCl2(g)⇌CO(g)+Cl2(g)△H=﹣QkJ•mol﹣1(Q>0)化学平衡常数为K 则下列叙述正确的是()A.一定条件下,该反应在任何温度下均能自发进行B.反应CO(g)+Cl2(g)⇌COCl2(g)△H=+Q kJ•mol﹣1化学平衡常数为KC.反应2COCl2(g)⇌2CO(g)+2Cl2(g)化学平衡常数为2KD.将1mol COCl2(g)置于一密闭容器中充分反应后放出QkJ的热量9.在进行中和热的测定中,下列操作错误的是()A.反应前酸、碱溶液的温度要相同B.测量溶液的温度计要一直插在溶液中C.为了使反应均匀进行,可以向酸(碱)中分次加入碱(酸)D.为了使反应更完全,可以使酸或碱适当过量10.下列关于反应能量的说法正确的是()A.101kPa时,H2(g)+1/2O2(g)═H2O(g)△H=﹣248kJ•mol﹣1,H2的燃烧热为248kJ•mol﹣1B.利用盖斯定律可以计算难以测量的反应热C.H+(aq)+OH﹣(aq)═H2O(l)△H=﹣57.3 kJ•mol﹣1,含1 mol NaOH的氢氧化钠的溶液与含0.5 mol H2SO4的浓硫酸混合后放出57.3 kJ的热量D.相同条件下,如果1 mol H原子所具有的能量为E1,1 mol H2所具有能量为E2,则2E1=E2二、单选题(每题只有一个正确答案每题3分共33分)11.已知:C(s)+CO2(g)⇌2CO(g)△H>0.当反应达到平衡时,下列措施:①升温②恒容通入惰性气体③增加CO2的浓度④减压⑤加催化剂⑥恒压通入惰性气体⑦增加Fe的物质的量,能提高CO2转化率的是()A.①②⑦B.②③⑤C.①④⑥D.③⑤⑥12.在一定温度下的定容容器中,不能表明反应A(s)+2B(g)⇌C(g)+D (g)已达到平衡状态的()A.混合气体的密度不变B.混合气体的压强不变C.混合气体的平均相对分子质量不变D.的转化率不变13.下列叙述正确的是()A.当某可逆反应平衡向正反应方向移动时,反应物的转化率一定增加B.已知金刚石不如石墨稳定,则石墨转变为金刚石需要放热C.盐酸与某强碱中和放出的热量随反应物的用量改变而改变,但中和热不变D.S(s)+O2(g)═SO2(g)△H3S(g)+O2(g)═SO2(g)△H4△H3<△H414.将0.05molSO2(g)和0.03molO2(g)放入容积为1L的密闭容器中,反应2SO2(g)+O2(g)⇌2SO3(g),在一定条件下2min时达到平衡,测得c(SO3)=0.04mol•L﹣1.以下表述正确的是()A.若恒容下,充入氮气,则c(SO3)小于0.04mol•L﹣1B.该条件下反应的平衡常数为1.6×103C.v(O2)=0.02 mol•L﹣1.min﹣1D.使用催化剂若平衡没有移动,则该反应达到化学平衡状态15.下列叙述正确的是()A.铜、铁和FeCl3溶液形成的原电池,铜极放出氢气B.电解硫酸钠溶液就是电解水,电解后溶液pH升高C.铁锅生锈的正极反应为:O2+2H2O+4e﹣═4OH﹣D.工业上电解饱和食盐水的阳极反应为:2H++2e﹣═H2↑16.综合如图判断,下列正确的说法是()A.装置Ⅰ和装置Ⅱ中负极反应均是Fe﹣2e﹣═Fe2+B.装置Ⅰ和装置Ⅱ中正极反应均是O2+2H2O+4e﹣═4OH﹣C.装置Ⅰ和装置Ⅱ中盐桥中的阳离子均向右侧烧杯移动D.放电过程中,装置Ⅰ左侧烧杯和装置Ⅱ右侧烧杯中溶液的pH均增大17.已知:4NH3(g)+5O2(g)═4NO(g)+6H2O(g),△H=﹣1025kJ/mol,该反应是一个可逆反应,若反应物起始的物质的量相同,下列关于该反应的示意图不正确的是()A. B.C.D.18.已知有热化学方程式:SO2(g)+1/2O2(g)=SO3(g);△H=﹣98.32kJ/mol.现有2molSO2参加反应,当放出137.5kJ热量时,SO2的转化率最接近于()A.40% B.50% C.70% D.90%19.某温度下,在2L的密闭容器中,加入1molX(g)和2molY(g)发生反应:X(g)+m Y(g)⇌3Z(g),平衡时,X、Y、Z的体积分数分别为30%、60%、10%.在此平衡体系中加入1molZ(g),再次达到平衡后,X、Y、Z的体积分数不变.下列叙述不正确的是()A.m=2B.加入1molZ(g)时,平衡逆向移动,达到平衡后反应物的转化率不变C.X与Y的平衡转化率之比为1:1D.第二次平衡时,Z的浓度为0.2mol•L﹣120.如图所示,甲池的总反应式为2CH3OH+3O2+4KOH═2K2CO3+6H2O.下列说法正确的是()A.若将乙池电解液换成AgNO3溶液,则可以实现在石墨棒上镀银B.甲池通入CH3OH的电极反应式为CH3OH+6e﹣+2H2O═CO+8H+ C.反应一段时间后,向乙池中加入一定量Cu(OH)2固体,能使CuSO4溶液恢复到原浓度D.甲池中消耗224mL(标准状况下)O2,此时丙池中理论上产生1.16g固体21.液体燃料电池相比于气体燃料电池具有体积小等优点.一种以液态肼(N2H4)为燃料的电池装置如图所示,该电池以空气中的氧气为氧化剂,以KOH溶液为电解质溶液.下列关于该电池的叙述错误的是()A.b极发生还原反应B.a极的反应式为N2H4﹣4e﹣═N2↑+4H+C.放电时,电流从b极经过负载流向a极D.其中的离子交换膜需选用阴离子交换膜三、非选择题22.(5分)已知25℃、101kPa条件下:4Al(s)+3O2(g)=2Al2O3(s);△H=﹣2 834.9kJ•mo﹣14Al(s)+2O3(g)=2Al2O3(s);△H=﹣3 119.1kJ•mol﹣1(1)写出O3转化成O2的热化学方程式(2)2molO3的能量3molO2的能量(填“>”“=”“<”)(3)2molO3的键能3molO2的键能(填“>”“=”“<”)(4)稳定性O3O2(填“>”“<”)23.(15分)按要求回答下列问题(1)4g CO在氧气中燃烧生成CO2,放出 9.6kJ热量,写出CO燃烧的热化学方程式.(2)已知拆开1mol H﹣H键、1mol N﹣H键、1mol N≡N键分别需要的能量是436kJ、391kJ、946kJ,则N2与H2反应生成NH3的热化学方程式为.(3)已知碳的燃烧热△H1=a kJ•mol﹣1 S(s)+2K(s)═K2S(s)△H2=b kJ•mol﹣12K(s)+N2(g)+3O2(g)═2KNO3(s)△H3=c kJ•mol﹣1则S(s)+2KNO3(s)+3C(s)═K2S(s)+N2(g)+3CO2(g)△H=.(4)已知:C(s)+O2(g)=CO2(g)△H=﹣437.3kJ•mol一1H2(g)+1/2O2(g)=H2O(g)△H=﹣285.8kJ•mol一1CO(g)+1/2O2(g)=CO2(g)△H=﹣283.0kJ•mol一1写出煤气化(碳和水蒸气反应生成一氧化碳和氢气)的热化学方程式,计算10m3(标况)水煤气完全燃烧放出的热量为kJ (结果保留到小数点后一位).24.(6分)在一定条件下,A气体与B气体反应生成C气体.反应过程中,反应物与生成物的浓度随时间变化的曲线如图,则(1)该反应的化学方程式为:(2)t1 s时反应物A的转化率为:(3)0~t1 s内A的反应速率为v(A)= .25.(10分)高炉炼铁过程中发生的主要反应为:1/3Fe2O3(s)+CO(g)⇌2/3Fe(s)+CO2(g)已知该反应在不同温度下的平衡常数如下:温度/℃100011501300平衡常数 4.0 3.7 3.5(1)该反应的平衡常数表达式K= ,△H0(填“>”、“<”或“=”);(2)在一个容积为5L的密闭容器中,1000℃时加入Fe、Fe2O3、CO、CO2各1.0mol,此时比较v(正) v(逆)(填“>”“=”“<”),反应经过2min后达到平衡.求该时间范围内反应的平均反应速率v(CO2)= ,CO的平衡转化率= ;(3)、欲提高(2)中CO的平衡转化率,可采取的措施是.A.减少Fe的量 B.增加Fe2O3的量 C.移出部分CO2D.提高反应温度 E.减小容器的容积 F.加入合适的催化剂.26.(11分)按要求完成下列各题(1)精炼铜时,阴极材料是,阴极的电极反应式是,(2)氯碱工业电解饱和食盐水的总反应方程式为.(3)MnO2可作超级电容器材料.用惰性电极电解MnSO4溶液可制得MnO2,其阳极的电极反应式是(4)为提高甲醇燃料的利用率,科学家发明了一种燃料电池,电池的一个电极通入空气,另一个电极通入甲醇气体,电解质是掺入了Y2O3的ZrO2晶体,在高温下它能传导O2﹣离子.电池工作时正极反应式为.若以该电池为电源,用石墨做电极电解100mL含有如下离子的液.离子Cu2+H+Cl﹣SOc/(mol•L﹣1)1441电解一段时间后,当两极收集到相同体积(相同条件)的气体时(忽略溶液体积的变化及电极产物可能存在的溶解现象),阳极上收集到氧气的物质的量为mol.辽宁省大连二十中2020┄2021学年高二(上)期中化学试卷参考答案与试题解析一、单选题(每题只有一个正确答案每题2分共20分)1.下列各项与反应热的大小无关的是()A.反应物和生成物的状态 B.反应物量的多少C.反应物的性质D.反应的快慢【考点】反应热和焓变.【专题】化学反应中的能量变化.【分析】热量是一个状态函数,与物质的状态、量及反应所处条件均有关,而单位与反应热大小无关,反应热单位:KJ/mol不是对反应物而言,不是指每摩尔反应物可以放热多少千焦,而是对整个反应而言,是指按照所给的化学反应式的计量系数完成反应时,每摩尔反应所产生的热效应,从定义和公式中可得出反应热与反应物和生成物的状态(固态,气态,液态)、量的多少、性质有关,而单位只是用来计算反应热,是恒定的,不影响反应热大小.【解答】解:A、反应物和生成物的状态,例如同一个化学反应,生成液态水或水蒸气,反应热肯定不一样,故A错误B、反应物量的多少,例如氢气与氧气反应生成水的化学反应中,氢气和氧气反应的量不同,反应放热不同,故B错误;C、反应物性质,例如锌和浓硫酸,锌和稀硫酸反应的反应热肯定不一样,反应热和物质的聚集状态有关,和物质的性质有关,故C错误;D、反应的快慢和反应物以及生成物间没有联系,这不会影响反应热大小,故D 正确.故选D【点评】本题考查了化学反应的焓变分析判断,反应热有关的影响因素判断,题目难度中等.2.有关放热反应的说法中错误的是()A.燃烧反应一定是放热反应B.反应物总能量大于生成物总能量C.反应物键能总和大于生成物键能总和D.是体系将储存的能量释放出来的过程【考点】反应热和焓变.【分析】A、物质燃烧反应是放热反应;B、放热反应说明反应物总能量大于生成物的总能量;C、反应过程中断裂化学键吸收能量,形成化学键放出能量,放热反应说明形成化学键放出能量多;D、放热反应是把储存的能量释放出来;【解答】解:A、物质燃烧反应都是放热反应,故A正确;B、能量守恒分析可知,放热反应说明反应物总能量大于生成物的总能量,故B 正确;C、反应过程中断裂化学键吸收能量,形成化学键放出能量,放热反应说明形成化学键放出能量多,反应物键能总和小于生成物键能总和,故C错误;D、放热反应说明反应物总能量大于生成物的总能量,是把储存的能量释放出来的过程,故D正确;故选C.【点评】本题考查了化学反应能量变化的分析应用,主要是反应前后能量的变化和键能与能量关系的理解应用,掌握基础是解题关键,题目较简单.3.已知反应A2(g)+2B2(g)⇌2AB2(g)的△H<0,达到平衡后,改变外界条件能使平衡正向移动的是()A.升高温度 B.增大压强C.使用催化剂D.增大AB2的浓度【考点】化学平衡的影响因素.【分析】该反应是正反应气体物质的量减小的放热反应,若使平衡正向移动,可以降温、加压、增大反应物浓度或减小生成物浓度,催化剂不影响平衡移动,据此分析.【解答】解:该反应是正反应气体物质的量减小的放热反应,A、升温,平衡逆向移动,故A不选;B、加压,平衡正向移动,故B选;C、催化剂能够同等程度地增大正逆反应速率,不影响平衡移动,故C不选;D、增大生成物AB2浓度平衡逆向移动,故D不选;故选B.【点评】本题考查学生影响化学平衡移动的因素知识,属于基础知识的考查,难度不大.4.对于可逆反应:2SO2+O2⇌2SO3,下列措施能使反应物中活化分子百分数、化学反应速率和化学平衡常数都变化的是()A.增大压强 B.升高温度 C.使用催化剂D.多充O2【考点】化学反应速率的影响因素.【专题】化学反应速率专题.【分析】增大反应物中活化分子百分数、化学反应速率,可升高温度或加入催化剂,如平衡常数发生变化,应改变温度,以此解答该题.【解答】解:A.增大压强,活化分子百分数不变,故A错误;B.升高温度,反应物中活化分子百分数、化学反应速率都增大,且化学平衡常数发生变化,故B正确;C.使用催化剂,平衡常数不变,故C错误;D.多充O2,活化分子百分数、平衡常数不变,故D错误.故选B.【点评】本题考查化学平衡的影响因素,侧重于基础知识的考查,注意平衡常数只受温度的影响,难度不大,学习中注意相关基础知识的积累.5.将反应Cu(s)+2Ag+(aq)═Cu2+(aq)+2Ag(s)设计成原电池,某一时刻的电子流向及电流计(G)指针偏转方向如图所示,下列有关叙述正确的是()A.KNO3盐桥中的K+移向Cu(NO3)2溶液B.Cu作负极,发生还原反应C.电子由AgNO3溶液通过盐桥移向Cu(NO3)2溶液D.工作一段时间后,AgNO3溶液中c(Ag+)减小【考点】原电池和电解池的工作原理.【分析】A、铜为负极,银为正极,所以K+移向KNO3溶液移动;B、活泼的铜为负极,发生氧化反应;C、电子不经过盐桥;D、银为正极,发生还原反应.【解答】解:A、铜为负极,银为正极,所以K+移向KNO3溶液移动,故A错误;B、活泼的铜为负极,发生氧化反应,故B错误;C、电子不经过盐桥,故C错误;D、银为正极,银离子在正极发生还原反应而析出,所以工作一段时间后,AgNO3溶液中c(Ag+)减小,故D正确;故选D.【点评】本题考查原电池的设计及工作原理,注意电极反应式的书写方法,牢固掌握原电池中电极的判断,电极反应式的书写的方法性问题.6.下列说法错误的是()A.工业上采用电解熔融氯化铝制取金属铝B.牺牲阳极的阴极保护法实际上是利用原电池原理C.将钢闸门与外电源负极相连,可防止其腐蚀D.铅蓄电池充电时,铅电极与直流电源的负极相接【考点】原电池和电解池的工作原理.【分析】A.氯化铝为共价化合物,熔融状态不导电;B.牺牲阳极的阴极保护法的原理是活泼金属为负极,被保护的金属为正极;C.将钢闸门与外电源负极相连,为外加电源的阴极保护法;D.铅蓄电池中铅为负极,充电时,铅连接电源的负极.【解答】解:A.氯化铝为共价化合物,熔融状态不导电,工业上采用电解熔融氧化铝制取金属铝,故A错误;B.牺牲阳极的阴极保护法的原理是活泼金属为负极,被保护的金属为正极,为原电池反应,故B正确;C.将钢闸门与外电源负极相连,为外加电源的阴极保护法,可达到防腐的目的,故C正确;D.铅蓄电池中铅为负极,充电时,铅连接电源的负极,阴极发生还原反应生成铅,故D正确.故选A.【点评】本题考查较为综合,涉及电解池和原电池知识,难度不大,注意把握原电池和电解池的工作原理,学习中注意相关基础知识的积累.7.对已达化学平衡的下列反应 2X(g)+Y(g)⇌2Z(g),减小压强时,对反应产生的影响是()A.逆反应速率增大,正反应速率减小B.逆反应速率减小,正反应速率增大C.逆反应速率先增大后减小D.正反应速率先减小后增大【考点】化学平衡的影响因素.【分析】对于有气体参加的化学反应,减小压强,正逆反应速率都减小;减小压强,化学平衡向气体体积增大的方向移动,据此分析.【解答】解:2X(g)+Y(g)⇌2Z(g),减小压强后,正逆反应速率都减小,平衡逆向移动,正反应速率先减小后增大,故选D.【点评】本题考查压强对反应速率及化学平衡的影响,明确化学反应为气体体积缩小的反应是解答本题的关键,难度不大.8.对于反应COCl2(g)⇌CO(g)+Cl2(g)△H=﹣QkJ•mol﹣1(Q>0)化学平衡常数为K 则下列叙述正确的是()A.一定条件下,该反应在任何温度下均能自发进行B.反应CO(g)+Cl2(g)⇌COCl2(g)△H=+Q kJ•mol﹣1化学平衡常数为KC.反应2COCl2(g)⇌2CO(g)+2Cl2(g)化学平衡常数为2KD.将1mol COCl2(g)置于一密闭容器中充分反应后放出QkJ的热量【考点】化学平衡的影响因素.【分析】A、化学反应能否自发进行,取决于焓变和熵变的综合判据;B、互为逆过程的两个反应,平衡常数之积为1;C、化学平衡常数表达式与方程式的书写有关,系数扩大2倍,平衡常数是原平衡常数的平方;D、可逆反不可能完全转化.【解答】解:A、已知:COCl2(g)⇌CO(g)+Cl2(g)△H=﹣QkJ•mol﹣1(Q>0),由方程式中气体的计量数可知反应后气体物质的量增大,所以熵增加,即△S>0,而△H<0,所以该反应在任何温度下均能自发进行,故A正确;B、反应CO(g)+Cl2(g)⇌COCl2(g)△H=+Q kJ•mol﹣1化学平衡常数为,故B错误;C、反应2COCl2(g)⇌2CO(g)+2Cl2(g),的系数是COCl2(g)⇌CO (g)+Cl2(g)的2倍,所以化学平衡常数为K2,故C错误;D、可逆反不可能完全转化,所以将1mol COCl2(g)置于一密闭容器中充分反应后放出热量小于QkJ,故D错误;故选A.【点评】本题考查反应热与焓变,反应方向的判断和化学平衡常数的相关知识,题目难度不大,注意自由能判据的应用.9.在进行中和热的测定中,下列操作错误的是()A.反应前酸、碱溶液的温度要相同B.测量溶液的温度计要一直插在溶液中C.为了使反应均匀进行,可以向酸(碱)中分次加入碱(酸)D.为了使反应更完全,可以使酸或碱适当过量【考点】化学研究基本方法及作用;中和热的测定.【专题】实验评价题.【分析】A.反应前温度要相同;B.温度计要一直插在溶液中;C.分次加入混合时,容易造成热量损失;D.为了使反应进行更完全,酸或碱要过量.【解答】解:A.反应前温度要相同,不同时误差较大,故A正确;B.温度计要一直插在溶液中,观察最高温度,故B正确;C.分次加入混合时,容易造成热量损失,使测试结果不准确,故C错误;D.为了使反应进行更完全,可以使酸(碱)适当过量,故D正确.故选C.【点评】本题考查中和热的测定,题目难度不大,把握实验操作的规范性、实验细节和实验原理为解答的关键.10.下列关于反应能量的说法正确的是()A.101kPa时,H2(g)+1/2O2(g)═H2O(g)△H=﹣248kJ•mol﹣1,H2的燃烧热为248kJ•mol﹣1B.利用盖斯定律可以计算难以测量的反应热C.H+(aq)+OH﹣(aq)═H2O(l)△H=﹣57.3 kJ•mol﹣1,含1 mol NaOH的氢氧化钠的溶液与含0.5 mol H2SO4的浓硫酸混合后放出57.3 kJ的热量D.相同条件下,如果1 mol H原子所具有的能量为E1,1 mol H2所具有能量为E2,则2E1=E2【考点】反应热和焓变.【分析】A、燃烧热是1mol可燃物完全燃烧生成稳定氧化物放出的热量;B、盖斯定律实际上是“内能和焓是状态函数”这一结论的进一步体现.利用这一定律可以从已经精确测定的反应热效应来计算难于测量或不能测量的反应的热效应;C、中和热是强酸强碱稀溶液反应生成1mol水时放出的热量;D、分子断键形成原子时吸收能量.【解答】解:A、燃烧热是1mol可燃物完全燃烧生成稳定氧化物放出的热量;热化学方程式中水是气体,不稳定;故A错误;B、盖斯定律实际上是“内能和焓是状态函数”这一结论的进一步体现.利用这一定律可以从已经精确测定的反应热效应来计算难于测量或不能测量的反应的热效应,故B正确;C、浓硫酸溶于水过程放热,1 mol NaOH的氢氧化钠溶液与含0.5 molH2SO4的浓硫酸混合后放出的热量大于57.3 kJ,故C错误;D、1mol氢分子断键变成2molH原子时吸收能量,所以2molH原子所含能量比1mol氢分子高,故D错误;故选:B.【点评】本题考查了盖斯定律的应用,燃烧热、中和热概念的分析判断,题目难度中等.二、单选题(每题只有一个正确答案每题3分共33分)11.已知:C(s)+CO2(g)⇌2CO(g)△H>0.当反应达到平衡时,下列措施:①升温②恒容通入惰性气体③增加CO2的浓度④减压⑤加催化剂⑥恒压通入惰性气体⑦增加Fe的物质的量,能提高CO2转化率的是()A.①②⑦B.②③⑤C.①④⑥D.③⑤⑥【考点】化学平衡的影响因素.【分析】化学反应C(s)+CO2(g)⇌2CO(g)△H>0是气体体积增大吸热反应;转化率的变化根据化学平衡的移动方向分析判断.①升温平衡向吸热反应方向移动;②恒容通入惰性气体,平衡不移动;③增加CO2的浓度,平衡正向进行;④减压平衡向气体体积增大的方向进行,平衡正向进行;⑤加催化剂,改变速率不改变平衡;⑥恒压通入惰性气体,相对于减小反应体系的压强,平衡向气体体积增大的方向进行,平衡正向进行;⑦增加C的物质的量,平衡不移动.【解答】解:化学反应C(s)+CO2(g)⇌2CO(g)△H>0是气体体积增大吸热反应;转化率的变化根据化学平衡的移动方向分析判断.①升温平衡向吸热反应方向移动即平衡正向进行,CO2转化率增大,故符合;②恒容通入惰性气体,平衡不移动,故不符合;③增加CO2的浓度,虽然平衡正向进行,但CO2转化率减小,故不符合;④减压平衡向气体体积增大的方向进行,平衡正向进行,CO2转化率增大,故符合;⑤加催化剂,改变速率不改变平衡,故不符合;⑥恒压通入惰性气体,相对于减小反应体系的压强,平衡向气体体积增大的方向进行,平衡正向进行,CO2转化率增大,故符合;⑦增加C的物质的量,平衡不移动,故不符合;故选C.【点评】本题考查了化学平衡的影响因素的分析判断,体积改变,平衡移动方向是判断的关键,题目难度中等.12.在一定温度下的定容容器中,不能表明反应A(s)+2B(g)⇌C(g)+D (g)已达到平衡状态的()A.混合气体的密度不变B.混合气体的压强不变C.混合气体的平均相对分子质量不变D.的转化率不变【考点】化学平衡状态的判断.【分析】根据化学平衡状态的特征解答,当反应达到平衡状态时,正逆反应速率相等,各物质的浓度、百分含量不变,以及由此衍生的一些量也不发生变化,解题时要注意,选择判断的物理量,随着反应的进行发生变化,当该物理量由变化到定值时,说明可逆反应到达平衡状态.【解答】解:A、混合气体的密度不变,说明气体的质量不变,说明达平衡状态,故A错误;B、两边的气体的计量数相等,混合气体的压强始终不变,所以不一定是平衡状态,故B正确;C、混合气体的平均相对分子质量不变,说明气体的质量不变,说明达平衡状态,故C错误;D、转化率不变,说明达平衡状态,故D错误;故选B.【点评】本题考查了化学平衡状态的判断,难度不大,注意当反应达到平衡状态时,正逆反应速率相等,但不为0.13.下列叙述正确的是()A.当某可逆反应平衡向正反应方向移动时,反应物的转化率一定增加B.已知金刚石不如石墨稳定,则石墨转变为金刚石需要放热C.盐酸与某强碱中和放出的热量随反应物的用量改变而改变,但中和热不变D.S(s)+O2(g)═SO2(g)△H3S(g)+O2(g)═SO2(g)△H4△H3<△H4【考点】反应热和焓变;化学平衡的影响因素.【分析】A、当增大某一反应物使平衡向正反应方向移动时,该反应物的转化率减小;B、金刚石的燃烧热大于石墨的燃烧热,可知金刚石的能量比石墨能量高,根据能量守恒判断;C、根据中和热的概念﹣在稀溶液中,酸跟碱发生反应生成1 mol水时的反应热叫做中和热判断;D、硫固体转变成气态要吸热.【解答】解:A、当增大某一反应物使平衡向正反应方向移动时,该反应物的转化率减小,故A错误;B、金刚石的燃烧热大于石墨的燃烧热,根据能量守恒,可知金刚石的能量比石墨能量高,所以石墨转变为金刚石需要吸热,故B错误;C、中和热是指在稀溶液中,酸跟碱发生中和反应生成1mol液态水时所释放的热量,所以中和热不受酸碱的用量变化影响,故C正确;D、硫固体转变成气态要吸热,所以S(s)+O2(g)═SO2(g)△H3S(g)+O2(g)═SO2(g)△H4△H3>△H4,故D错误;故选:C.【点评】本题考查了转化率的判断、化学反应与能量变化以及中和热的定义,题目难度中等,注意基础知识的积累.14.将0.05molSO2(g)和0.03molO2(g)放入容积为1L的密闭容器中,反应2SO2(g)+O2(g)⇌2SO3(g),在一定条件下2min时达到平衡,测得c(SO3)=0.04mol•L﹣1.以下表述正确的是()A.若恒容下,充入氮气,则c(SO3)小于0.04mol•L﹣1B.该条件下反应的平衡常数为1.6×103C.v(O2)=0.02 mol•L﹣1.min﹣1D.使用催化剂若平衡没有移动,则该反应达到化学平衡状态【考点】化学平衡的计算;化学平衡的影响因素.【专题】化学平衡计算.【分析】A.恒容下,充入氮气,反应混合物各组分浓度不变,平衡不移动;B.将0.05molSO2(g)和0.03molO2(g)放入容积为1L的密闭容器中,在一定条件下2min时达到平衡,测得c(SO3)=0.04mol•L﹣1,则:2SO2(g)+O2(g)⇌2SO3(g)起始浓度(mol/L):0.05 0.03 0变化浓度(mol/L):0.04 0.02 0.04平衡浓度(mol/L):0.01 0.01 0.04。
辽宁省2020-2021版高二上学期开学化学试卷D卷姓名:________ 班级:________ 成绩:________一、选择题 (共20题;共40分)1. (2分) (2016高一下·铜陵期中) 雷雨天闪电时空气中有臭氧(O3)生成.下列说法正确的是()A . O2和O3互为同位素B . O2转化为O3为化学变化C . 相同物质的量的O2和O3的体积相同D . 相同质量的O2和O3含有相同的分子数2. (2分) (2015高三上·枣庄开学考) 下列化学用语正确的是()A . 乙烯的结构简式CH2CH2B . Na2O2中氧元素的化合价为﹣2C . Cl﹣的结构示意图:D . 乙酸的最简式:CH2O3. (2分)金刚石的熔点低于石墨,原因可能是()A . 石墨中还有范德华力B . 石墨熔化也要破坏共价键,且键长更短C . 石墨热稳定性更好4. (2分)下列说法不正确的是()A . 海水淡化可以解决淡水供应危机,向海水中加入明矾可以使海水淡化B . 我国自行研制的“神七”航天服是由新型“连续纤维增韧”材料做成的,其主要成分是由碳化硅、陶瓷和碳纤维复合而成的,它是一种新型无机非金属材料C . “地沟油”危害健康,不仅是因为人体所必需的维生素E及脂肪酸油脂已经被破坏,营养低,而且含有黄曲霉素、苯并芘,这两种毒素都是致癌物D . 纸层析法、钠熔法、铜丝燃烧法都是定性分析法5. (2分) (2016高一下·右玉期中) 下列说法中不正确的是()A . 位于周期表中同一周期的元素,原子具有相同的电子层数B . 凡是位于周期表中同一主族的元素,原子具有相同的最外层电子数C . 凡是位于周期表中同一周期的元素,都是按从左到右的顺序原子核外最外层电子数由1递增至8D . 凡是位于周期表中同一主族的元素,都是按从上到下的顺序原子核外电子层数逐渐递增6. (2分) (2017高二上·芗城期末) 物质中,既有离子键,又有共价键的是()A . NaClB . Ca(OH)2C . H2OD . CH47. (2分) A、B、C、D、E均为短周期主族元素,B、C、D在周期表中的位置关系如图所示.A是短周期中原子半径最小的元素,A、B、C三种元素的原子序数之和等于D元素的原子序数,E是短周期中最活泼的金属元素.下列说法错误的是()A . 简单离子的半径大小关系:C>EB . D元素的气态氢化物比C元素的气态氢化物稳定C . 由A、B、C三种元素组成的离子化合物中,阴、阳离子个数比为1:1D . 由C、D、E三种元素组成的化合物,溶液显中性或碱性8. (2分) (2017高二上·宜宾期中) 下列说法中正确的是()A . 同温同压下,H2(g)+Cl2(g)=2HCl(g)在光照和点燃的条件下△H不相同B . 化学反应中的能量变化都表现为热量变化C . 任何放热反应在常温下都能发生D . 化学反应的反应热可通过反应物的键能之和减去生成物的键能之和求得9. (2分) (2016高一下·北仑期中) 下列化合物的结构中,只含有离子键的是()A . H2OB . NaClC . NaOHD . CO210. (2分) (2015高二下·武汉期中) 下列叙述正确的是()A . 纯锌与稀硫酸反应时,加入少量CuSO4溶液,可使反应速率加快B . 甲醇和氧气以及KOH溶液构成的新型燃料电池中,其负极上发生的反应为:CH3OH+6OH﹣+6e﹣═CO2+5H2OC . 在铁件上镀铜时,金属铜作阴极D . 电解精炼铜时,电解质溶液中铜离子浓度保持不变11. (2分) (2018高二上·慈溪期中) 研究不同条件对同体积同浓度的 H2O2分解速率的影响,得到如下结果。
辽宁省2020-2021年高二上学期化学开学考试试卷D卷姓名:________ 班级:________ 成绩:________一、单选题 (共15题;共30分)1. (2分)下列有关物质的性质和应用均正确的是()A . Na2O2是碱性氧化物,具有强氧化性可用于杀菌消毒B . Fe在O2中的燃烧产物可用于制红色涂料C . 瓷坩埚能耐高温,可用于加热熔化烧碱、纯碱等固体D . Mg (OH)2分解吸热且生成高熔点固体,可用作阻燃剂2. (2分) (2016高三下·浉河月考) 以下说法:①福尔马林和纯盐酸都是混合物;②沼气和核能都是可再生能源;③冰和干冰既是纯净物又是化合物;④不锈钢和建筑用螺纹钢都是合金;⑤臭氧层的破坏和空气液化制取氮气都是发生物理变化;⑥氯水使红墨水褪色原理和NH4HSO3溶液使KMnO4溶液褪色原理相同;⑦豆浆和雾都是胶体.上述说法正确的是()A . ①②③④B . ①②⑤⑥C . ③⑤⑥⑦D . ①③④⑦3. (2分)在实验室中,下列除去杂质的方法不正确的是()A . 硝基苯中混有浓硝酸,加入足量稀NaOH溶液洗涤,振荡,用分液漏斗分液B . 乙烯中混有SO2、CO2 ,将其通入NaOH溶液洗气C . 除去CO2中少量的SO2:气体通过盛饱和碳酸氢钠溶液的洗气瓶D . 乙烷中混有乙烯,通入氢气在一定条件下反应,使乙烯转化为乙烷4. (2分)下列化合物中,既能发生消去反应,又能发生水解反应的是()A . 氯仿B . 一氯甲烷C . 乙醇D . 氯乙烷5. (2分)设NA为阿伏伽德罗常数的值,下列说法正确的是()A . 分子数为NA的CO和C2H4混合气体的体积约为22.4 LB . 标准状况下,4.48 L重水(D2O)中含有的中子数为2NAC . 用MnO2与浓盐酸制取Cl2时,每生成0.5mol Cl2则转移电子数为NAD . 0.1 L 3.0 mol•L﹣1的NH4NO3溶液中含有NH的数目为0.3NA6. (2分) (2017高一上·定州期末) 氧化还原反应与四种基本类型反应的关系如图所示,则下列化学反应属于3 区域的是()A . Cl2+2KBr═Br2+2KClB . 2NaHCO3═Na2CO3+H2O+CO2↑C . 4Fe(OH)2+O2+2H2O 4Fe(OH)3D . 2Na2O2+2CO2═2Na2CO3+O27. (2分) (2016高一下·厦门期中) 下列除杂方案错误的是()选项被提纯的物质杂质除杂试剂除杂方法A CO(g)CO2(g)NaOH 溶液、浓 H2SO4洗气B Na2CO3(s)NaHCO3(s)——灼烧C Cl2(g)HCl(g)饱和食盐水、浓H2SO4洗气D NH4Cl(aq)Fe3+(aq)NaOH溶液过滤A . AB . BC . CD . D8. (2分) (2019高一下·辉南月考) 如图所示是元素周期表的一部分,X、Y、Z、W均为短周期元素,若w 原子最外层电子数是其内层电子数的,则下列说法中不正确的是()A . 原子半径由大到小排列顺序Z>Y>XB . Y元素的两种同素异形体在常温下都是气体C . 最高价氧化物对应水化物的酸性W>ZD . 阴离子半径由大到小排列顺序Z>W>X>Y9. (2分)(2015·临沂模拟) 短周期元素X,Y,Z,W在周期表中的相对位置如图,X的气态氢化物能与其最高价氧化物对应的水化物反应生成盐.下列判断错误的是()A . 最简单气态氢化物的稳定性:X>YB . 单核阴离子半径:Z>WC . 含Z元素的盐溶液可能显酸性、碱性或中性D . W元素的单质具有漂白性,常用于自来水的杀菌消毒10. (2分) (2019高三上·江西期末) 如图是一种可充电的锂离子电池充、放电的工作示意图。
辽宁省大连市育明高级中学2023年高二化学第一学期期末达标检测试题请考生注意:1.请用2B铅笔将选择题答案涂填在答题纸相应位置上,请用0.5毫米及以上黑色字迹的钢笔或签字笔将主观题的答案写在答题纸相应的答题区内。
写在试题卷、草稿纸上均无效。
2.答题前,认真阅读答题纸上的《注意事项》,按规定答题。
一、选择题(每题只有一个选项符合题意)1、纯净物X、Y、Z转化关系如图所示,下列判断正确的是()A.X可能是金属铜B.Y不可能是氢气C.Z可能是氯化钠D.Z可能是三氧化硫2、维生素A对人体,特别是对人的视力有重大作用,其结构简式如图:,下列关于该化合物的说法正确的是()A.维生素A的分子式为C16H25OB.维生素A含有苯环结构C.维生素A的一个分子中有3个双键D.维生素A的分子中含有两种官能团3、下列有机反应中,有一种反应类型与其他三种反应类型不同的是A.CH3COOH+CH3CH2OH CH3COOCH2CH33+H2OB.2CH3CH2OH+O22CH3CHO+2H2OC.CH4+Cl2CH3Cl+HClD.+Br2+HBr4、10 ℃时,某化学反应速率为0.1mol/(L.s)若温度每升高10 ℃,反应速率增加到原来的2倍为了把该反应速率提高到1.6mol/(L.s),则该反应所需的温度是( )A.30 ℃B.40 ℃C.50 ℃D.60 ℃5、改变下列条件,一定能加快反应速率的是A.增加反应物的量B.增大压强C.加热D.加酶6、下列各组烃一定是同系物的是()A.C6H6和C7H8B.C2H2和C6H6C.C2H6和C8H18D.C3H6和C5H107、由反应物 X 分别转化为 Y 和 Z 的能量变化如图所示。
下列说法正确的是A.由X→Z 反应的ΔH > 0B.由X→Y 反应的ΔH=E5 -E2C.升高温度有利于提高 Z 的产率D.降低压强有利于提高 Y 的产率8、下列电离方程式书写正确的是A.NaHS=Na++H+ +S2-B.H3PO43H+ +PO43-C.CH3COONH4CH3COO-+NH4+D.Ba(OH)2=Ba2++2OH-9、聚氯乙烯是制作装修材料的最常用原料,失火时聚氯乙烯在不同的温度下,发生一系列复杂的化学变化,产生大量有害气体,其过程大体如图所示:下列说法不正确的是()。
化学测试考试时间:90分钟 满分:100分 注意事项:1.答卷前,考生务必将自己的姓名、准考证号填写在答题卡上。
2.回答选择题时,选出每小题答案后,用铅笔把答题卡对应题目的答案标号涂黑。
如需改动,用橡皮擦干净后,再选涂其它答案标号。
回答非选择题时,将答案写在答题卡上。
写在本试卷上无效。
3.考试结束后,将本试卷和答题卡一并交回。
可能用到的相对原子质量:H :1 C :12 O :16 Na :23一、选择题:本题共14小题,每小题3分,共42分。
每小题只有一个选项符合要求1.我国化学家周其林团队因发现高效手性螺环催化剂而荣获2019年度中国国家自然科学奖一等奖。
下图是一种手性催化剂骨架,下列叙述正确的是A .图中分子属于苯的同系物B .CHFClBr 存在手性异构体C .催化剂能改变反应速率和平衡转化率D .手性异构属于位置异构 2.下列说法不正确的是A. 次氯酸氧化性强、稳定性好,常用于杀菌消毒B. 亚铁盐可用于补铁药剂的制备C. 尿素 [CO(NH 2)2] 溶液可消除汽车尾气中NO xD. SO 2 可用于葡萄酒的杀菌和抗氧化 3.在一定条件下能与水反应的电解质是A . FeB .NH 3C .Na 2O 2D .盐酸 4.实验室制备下列气体的反应原理属于氧化还原反应的是 A .Cl 2 B .C 2H 2 C .NH 3 D .CO 2 5.下列有关纯碱的描述正确的是A .侯氏制碱法反应原理:2NaCl+CO 2+H 2O=Na 2CO 3+2HClB .工业制取NaOH :Na 2CO 3+H 2O=2NaOH+CO 2C .转化锅炉中水垢CaSO 4:Na 2CO 3+CaSO 4=CaCO 3 + Na 2SO 4D .Na 2CO 3溶液中: c (Na +) + c (H +) = c (CO 32-) + c (HCO 3-) + c (OH -) 6.用下列仪器或装置进行相应实验,不能达到实验目的的是A .实验①配置100mL 0.1mol/L NaCl 溶液B .实验②制备并收集乙酸乙酯C .实验③准确量取15.00mL NaOH 溶液D .实验④制取SO 2气体并检验其还原性 7.下列化学用语描述正确的是A .氢原子电子排布式: 1p 1B .核内有8个中子的碳原子表示为: 148CC .CH 3CH 2CH 3 的球棍模型:D .乙烯的结构式:8.在指定的条件下,下列表达正确的是A .CH 2CH 2CH 3CH 2OHCH 3CHOCH 3COO -浓H 2SO 4170CuCu(OH)2OCB .CH 3CH 2BrCH 2BrCH 2BrCH 2CH 2CH 2CH2OH OHNaOH/CH 3CH 2OHBr 2NaOH/H 2OC .CuSO 4Cu(OH)2[Cu(NH 3)4](OH)2氨水NH 4Cl 溶液D .NH 3NONO 2HNO 3H 2OCuOO 29.姜黄素是一种黄色食用色素,双去甲氧基姜黄素的结构如图所示,下列有关该分子的相关说法正确的是A .含有4种官能团B .碳原子都采用sp 2杂化C .可发生加成反应、酯化反应D .1mol 该分子最多可与2mol NaOH 反应10.冠醚(皇冠状分子)因具有分子识别能力,成为超分子化学中重要一员。
大连市育明高级中学高二上学期期初考试
化学试卷(理科)
本试卷分第Ⅰ卷(选择题)和第Ⅱ卷(非选择题)两部分,共2页。
考试结束后,将答题卡交回。
注意事项:
1. 答题前,考生先将自己的姓名、准考证号填写清楚,将条形码准确粘贴在考生信息条形码粘贴
区。
2.选择题必须使用2B铅笔填涂;非选择题必须使用0.5毫米黑色字迹的签字笔书写,字体工整、笔迹清楚。
3. 请按照题号顺序在各题目的答题区域内做答,超出答题区域书写的答案无效;在草稿纸,
试卷上答题无效。
4.作图可先使用铅笔画出,确定后必须用黑色字迹的签字笔描黑。
5.保持卡面清洁,不要折叠,不要弄破、弄皱,不准使用涂改液、修正带、刮纸刀。
可能用到的相对原子质量:H:1 O:16 Li:7
第Ⅰ卷
一、选择题:(共40分)
1. 化学与人类的生产、生活息息相关,下列说法正确的是()
A.烟、云、雾在阳光照射下可观察到丁达尔效应
B.“温室效应”、“酸雨”的形成都与氮氧化合物有关
C.绿色化学的核心是对环境污染进行综合治理
D.高纯度的硅单质广泛用于制作光导纤维,光导纤维遇强碱会“断路”
2、下列实验装置不能达到实验目的的是()
3、X、Y、Z、M为原子序数依次增大的4种短周期元素.已知X、Y、Z是同周期的
相邻元素,M原子的核外电子数是Z原子最外层电子数的2倍,Y与其同主族的短周期元素可形成一种常见的气体。
下列说法正确的是()
A.原子半径:M>X>Y>Z
B.对应氢化物的沸点:M>Z>Y>X
C.对应氢化物的稳定性:Z>X>Y>M
D.XY2与MY2溶于水都能得到对应的酸
4、下表是元素周期表中短周期的一部分。
已知A元素原子的最外层电子数比其电子层
数的3倍还多。
下列关于表中六种元素的说法正确的是
()
A.X的单质在空气中可以燃烧
B.X、Y、Z三种元素中Y元素形成的单核阴离子半径最大
C.最高价氧化物对应的水化物酸性最强的是A元素
D.A单质通入NaZ溶液中,根据反应现象可证明A、Z非金属性的相对强弱
5、已知H2(g)、C2H4(g)和C2H5OH(1)的燃烧热分别是285.8kJ·mol—1、
1411.0kJ·mol-1和1366.8kJ·mol-1,则由C2H4(g)和H2O(l)反应生成
C2H5OH(l)的△H为
A.—44.2kJ·mol-1 B.+44.2kJ·mlo-1 C.—330kJ·mol-1D.+330kJ·mol-1 6、下列关于热化学反应的描述中正确的是
A.HCl和NaOH反应中和热△H=—57.3kJ/mol,则H2SO4和Ca(OH)2反应的中和热△H=2×(—57.3)kJ/mol
B.CO(g)的燃烧热是283.0kJ/mol,则2CO2(g)= 2CO(g)+O2(g)反应的△H=+2×283.0kJ/mol
C.需要加热才能发生的反应一定是吸热反应
D.1mol甲烷燃烧生成气态水和二氧化碳所放出的热量是甲烷的燃烧热
7、某固体酸燃料电池以CsHSO4固体为电解质传递H+,其基本结构见下图,电池总
反应可表示为2H2+O2===2H2O,下列有关说
法正确的是()
A.电子通过外电路从b极流向a极
B.b极上的电极反应式为O2+2H2O+4e—
===4OH—
C.每转移0.1 mol电子,便消耗1.12 L的H2
D.H+由a极通过固体酸电解质传递到b极
8、高铁电池是一种新型可充电电池,与普通高能电池相比,该电池能长时间保持稳定
的放电电压。
高铁电池的总反应为:3Zn+2K2FeO4+8H2O3Zn(OH)2+2Fe(OH)3+4KOH,下列叙述不正确的是
A.放电时负极反应为:Zn—2e—+2OH—=Zn(OH)2
B.放电时正极反应为:FeO42—+4H2O + 3e—=Fe(OH)3+5OH—
C.放电时每转移3mol电子,正极有1mol K2FeO4被还原
D.放电时正极附近溶液的pH不变
9、对可逆反应4NH3(g)+5O2(g) 4NO(g)+6H2O(g),下列叙述正确的是()
A.若单位时间内生成x mol NO的同时消耗x mol NH3,则反应达到平衡状态B.达到化学平衡时,4v正(O2)=5v逆(NO)
C.达到化学平衡时,若增加容器体积,则正反应速率减小,逆反应速率增大D.化学反应速率关系是:2v正(NH3)=3v正(H2O)
10、某温度下,体积一定的密闭容器中进行反应:X(g)+Y(g) Z(g)+W(s)
ΔH>0,下列叙述正确的是()
A.加入少量W,逆反应速率增大
B.当容器中气体压强不变时,反应达到平衡
C.升高温度,平衡逆向移动
D.平衡后加入X,上述反应的ΔH增大
第Ⅱ卷
二、填空题:(共60分)
11、LiSOCl2电池可用于心脏起搏器。
该电池的电极材料分别为锂和碳,电解液是LiAlCl4SOCl2。
电池的总反应可表示为4Li+2SOCl2===4LiCl+S+SO2↑。
请回答下列问题:
(1)电池的负极材料为______,发生的电极反应为____________________________,每转移0.5mol电子,负极的质量都会减少 g。
(2)电池正极发生的电极反应为____________________________________________。
(3)SOCl2易挥发,实验室中常用NaOH溶液吸收SOCl2,有Na2SO3和NaCl生成。
如果把少量水滴到SOCl2中,实验现象是___________________________,反应的化学方程式为______________________________。
(4)组装该电池必须在无水、无氧的条件下进行,原因是______________________。
12、红磷P(s)和Cl2(g)发生反应生成PCl3(g)和PCl5(g)。
反应过程和能量关系如图所示(图中的△H表示生成1mol产物的数据)。
根据上图回答下列问题:(1)P和Cl2反应生成PCl3的热化学方程式。
(2)PCl5分解成PCl3和Cl2的热化学方程式,上述分解反应是一个可逆反应,温度T1时,在密闭容器中加入0.80molPCl5,反应达到平衡时PCl5还剩0.60mol,其分解率α1等于_________;若反应温度由T1升高到T2,平衡时PCl5的分解率为α2,α2_______α1(填“大于”、“小于”或“等于”)。
(3)工业上制备PCl5通常分两步进行,先将P和Cl2反应生成中间产物PCl3,然后降温,再和Cl2反应生成PCl5。
原因是
(4)P和Cl2分两步反应生成1molPCl5的△H3
=,P和Cl2一步反应生成1molPCl5
的△H4△H3(填“大于”、“小于”或
“等于”)。
(5)PCl5与足量水充分反应,最终生成两种
酸,其化学方程式是________________
13、中国政府承诺,到2021年,单位GDP二氧化碳排
放比2021年下降40%~50%。
CO2可转化成有机物实
现碳循环。
在体积为1L的密闭容器中,充入1mol CO2
和3mol H2,一定条件下反应:CO2(g)+3H2(g)
CH3OH(g)+H2O(g),测得CO2和CH3OH(g)
的浓度随时间变化如下图所示。
(1)从3 min到9 min,υ(H2)=________mol·L—1·min—1。
(2)能说明上述反应达到平衡状态的是____________(填编号)。
A.反应中CO2与CH3OH的物质的量浓度之比为1∶1(即图中交叉点)
B.混合气体的密度不随时间的变化而变化
C.单位时间内消耗3mol H2,同时生成1mol H2O
D.CO2的体积分数在混合气体中保持不变
(3)平衡时CO2的转化率为______________。
(4)平衡时混合气体中CH3OH(g)的体积分数是__________________。
(5)一定温度下,第9分钟时υ逆(CH3OH) _______(填“大于”、“小于”或“等于”)第3分钟时υ正(CH3OH)。
答案
1-10、A DABA BDBDB
11、(1)锂 Li-e-=Li+ 3.5
(2)2SOCl2+4e-=4Cl-+S+SO2
(3)白雾刺激性气体 SOCl2+H2O=SO2+2HCl
(4)Li与O2、H2O反应,SOCl2与水反应
12、(1)P(s)+1.5Cl2(g)=PCl3(g)△H=-306kJ/mol (2)PCl5(g)=PCl3(g)+Cl2(g)△H=+93kJ/mol
25% 大于
(3)两步反应都放热,降温提高产率防止产物分解(4)-399kJ/mol 等于
(5)PCl5+4H2O=H3PO4+5HCl
13、(1)0.125
(2)D
(3)75%
(4)30%
(5)小于。