(完整版)水暖电预算
- 格式:doc
- 大小:52.01 KB
- 文档页数:10
水电安装工程预算书
一、项目背景
本项目为公司内部的安装工程,项目立项时间为2023年7月1日,预计在2023年8月1日完工,工程施工内容主要是装修水电工程,本预算书针对此项目拟定出一份较为合理的预算书,并对相关工程量进行了估算。
二、预算概况
2.工程总量:
①照明改造:30灯;
②排水改造:改造卫生间共4间;
③电气改造:安装10个插座;
④热水改造:安装一台集中热水系统。
3.审批进度:本工程无需获取相关审批文件,可上马实施。
三、预算明细
项目1:照明改造:
1.材料费用:30灯7800元
项目2:排水改造:
1.材料费用:管材4500元五金件3000元合计7500元
项目3:电气改造:
1.材料费用:插座1000元五金件1000元合计2000元
2.安装费用:6000元
3.管理费用:1000元合计7000元
项目4:热水改造:
四、费用付款
1.材料费:现场结算
2.安装费:三次分期付款,完工前付清
3.管理费:以工程完工时间结算。
定额讲座一、排水、采暖定额(一)总论1.站类管道和室内管道划分:站或机房的外墙皮为界。
2.室内管道与室外管道划分:建筑物外墙皮1.5m为界。
3.室外管道与市政管道划分:钢管《DN150室外,>DN150市政;无缝钢管《Φ159室外,>Φ159市政铸铁《DN250室外,>DN250市政4.操作高度:超高系数>5m ,指操作物或设备安装高度距同层地面距离。
基数:人工工日*超高系数5.高层建筑超高费:檐高>25m,取费基数:人工费*高层建筑超高费6.采暖系统调试费:单位工程人工费*14%(不含热源费用),其中人工费占调试费的78%。
7.脚手架使用费:单位工程人工费*2%(二)室内管道:理解:管道压力、材质、连接方式不同1.管道室压:低层一次试压即可;高层分层试压、单项试压、系统试压和隐蔽工程等。
2.低压镀锌钢管(丝接)DN32以内管卡以包括。
3. 低压镀锌钢管(焊接)不含支吊架,管件已含(成品:弯头,现场加工:三通口开制)4.低压镀锌钢管(法兰连接)需二次镀锌,法兰片、费用未含5.沟槽连接(卡箍连接)用于给排水、消防和燃气机械式或开孔式连接:常用于三通管件:沟槽连接6. 给水铸铁管:常用于埋地入户管(铸铁管较钢管机械强度大,耐腐蚀)7. 排水铸铁管:水平连接>6个大便器或高层建筑必设辅助透气管辅助透气管管件、透其帽、立管检查口以含量形式含在定额里,不须单独计算。
8. 柔性排水铸铁管:橡胶法兰接口A型;W型抱箍连接9.铝塑复合管:黄铜管件连接或卡套式连接,管件之间螺纹连接铝塑复合管和PVC-U给水塑料管已含管件、钢塑转换接头安装费,但未含主材,含量1.01铝塑复合管DN32以内包含管卡10.U-PVC排水塑料管件已含:透气帽、伸缩节、立检口和大便器连接管(蹲便器)不须单独计算;阻火圈或防火套管需单独提供。
11. PPR管:丝接执行镀锌钢管子目;粘接执行UPVC给水塑料管;热熔焊接执行第八章燃气管道PE管电热熔。
水暖工程预算表范文
一、项目概况
工程名称:XXX水暖工程
工程规模:XXX㎡
施工单位:XXX公司
项目地点:XXX
工程造价:XXX万元
合同类型:施工合同
二、主要材料清单
1、热源:XX型号热源机组、暖气机,预估价值XXX万元;
2、供热管网:XXX品牌非晶铜热水管线、PP-R热水管线、预估价格XXX元;
3、供暖系统:XX控制器、XX节能调节器,预估价格XXX元;
4、阀件管件:XXX品牌的阀门、法兰连接及管件,预估价格XXX元;
5、安装材料:XXX型号的隔热材料等,预估价格XXX元;
6、安装费用:XXX工作日,预估价格XXX元;
7、其他:其他安装配套件,如控制器、节能调节器等,预估价格
XXX元。
三、项目预算
项目名称预算金额(万元)
1、热源XXX
2、供热管网XXX
3、供暖系统XXX
4、阀件管件XXX
5、安装材料XXX
6、安装费用XXX
7、其他XXX。
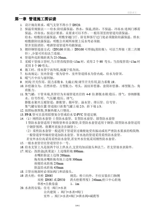
第一章管道施工图识读1.设计规范要求,暖气支管不得小于DN20.2.保温常规做法――给水:防结露保温,热水:保温,消防:不保温,冷冻水:连阀门都需保温,冷却水:按设计要求,未要求可以不作。
一般吊顶里的管道均需保温。
给水:暗敷防结露保温;明敷穿越门厅、卧室和客厅过门处必须做防结露保温。
排水:暗敷做防结露保温;明敷公共厕所座便上反水弯必须做.管井里除消防、喷洒管道管道外均做保温.3.镀锌钢管连接方式:《DN100丝接,〉DN100可焊接(需防腐),可法兰焊接(需二次镀锌),少量可丝扣法兰连接。
4.管道外皮距墙距离为25-50mm。
5.采暖干管接立管时,当立管直线管段<15m时,采用2个90。
弯头,当直线管段>15m时采用3个90.弯头。
6.施工时,排水管宁高勿低,地漏宁低勿高。
7.标高规定:室内管道一般为管中,室外管道排水为管内底,给水为管顶。
8.暖气片中应与窗同轴。
9.闸阀:开关作用,阻力系数0。
5;截止阀:调节开关作用,阻力系数19。
10.补偿器分为:自然补偿,方型胀力,弯头,波纹补偿器,套筒补偿器,球型胀力,角质胀力。
11.集气罐:干管末端,其管径为末端管道直径的4-6倍.膨胀水箱:稳压、排气、容纳膨胀水、信号作用。
气压罐:稳压、排气。
膨胀水箱共五根管道:膨胀管、循环管、溢水管、排污管、信号管。
集气罐安装位置:管道接口距集气罐上端2/3,距下端1/3。
12.按照标准图集,掌握热媒入口情况。
13.PP-R管可以套用铝塑复合管或给水U-PVC管道定额.14.(1)刚性防水套管:Ⅰ型防水套管,Ⅱ型防水套管,Ⅲ型防水套管Ⅰ型防水套管适用于铸铁管和非金属管;Ⅱ型防水套管适用于钢管;Ⅲ型防水套管适用于钢管预埋,将翼环直接含在钢管上。
(2)柔性防水套管一般适用于管道穿过墙壁处受有振动或有严密防水要求的构筑物.一般管道穿外墙的管道加防水套管。
穿水池的管道采用柔性防水套管。
若室外水位高采用柔性防水套管,若室外水位低采用刚性防水套管。
水电预算范本水电预算范本(700字)水电是家庭生活必不可少的重要资源,合理的水电预算可以帮助家庭错位支出,提高用水用电的效率,降低浪费,下面是一个水电预算范本供您参考。
一、水费预算:根据往年的水费使用情况以及目前家庭的人口数量,可以预算出水费的大致范围。
以每人每月用水50元计算,可以根据人口数量计算出每月的用水费用。
例如:家庭有4口人,每人每月用水费用为50元,那么每月的水费预算为4 × 50 = 200元。
二、电费预算:电费的预算可以通过过去几个月的用电情况来进行估算。
假设每度电的价格为1元,可以根据过去的用电情况来计算每月的电费预算。
例如:过去3个月的用电情况为100度、150度和120度,那么平均每月的用电量为(100 + 150 + 120) / 3 = 123度。
每度电的价格为1元,那么每月的电费预算为123 × 1 = 123元。
三、节约用水、用电的预算:为了减少水费和电费的开支,可以制定相应的节约用水、用电计划,并将每月的节约金额列入预算中。
例如:在洗衣机和洗碗机满载使用,不空载使用;定期检查水龙头、水管是否有漏水情况等措施,每月的节约金额为30元。
四、水电费用预算总结:根据以上的预算范本,可以计算出每月的水电费用预算总和。
例如:水费预算为200元,电费预算为123元,节约用水、用电的预算为30元,那么每月的水电费用预算总和为200 + 123 - 30 = 293元。
五、实际使用情况的调整:水电费用预算只是一个估算,具体的使用情况可能会有所偏差。
因此,每个月结束时应根据实际使用情况对预算进行调整,并对下个月的预算进行修正。
例如:实际水费为180元,实际电费为135元,节约用水、用电为25元,那么调整后的预算为180 + 135 - 25 = 290元。
通过制定水电预算范本,家庭可以更好地掌握用水用电的情况,合理安排支出,提高资源的利用效率。
希望这个水电预算范本可以对您有所帮助。
水暖工程安装预算(doc 13页)更多企业学院:《中小企业管理全能版》183套讲座+89700份资料《总经理、高层管理》49套讲座+16388份资料《中层管理学院》46套讲座+6020份资料《国学智慧、易经》46套讲座《人力资源学院》56套讲座+27123份资料《各阶段员工培训学院》77套讲座+ 324份资料《员工管理企业学院》67套讲座+ 8720份资料《工厂生产管理学院》52套讲座+ 13920份资料7.标高规定:室内管道一般为管中,室外管道排水为管内底,给水为管顶。
8.暖气片中应与窗同轴。
9.闸阀:开关作用,阻力系数0.5;截止阀:调节开关作用,阻力系数19。
10.补偿器分为:自然补偿,方型胀力,弯头,波纹补偿器,套筒补偿器,球型胀力,角质胀力。
11.集气罐:干管末端,其管径为末端管道直径的4-6倍。
膨胀水箱:稳压、排气、容纳膨胀水、信号作用。
气压罐:稳压、排气。
膨胀水箱共五根管道:膨胀管、循环管、溢水管、排污管、信号管。
集气罐安装位置:管道接口距集气罐上端2/3,距下端1/3。
12.按照标准图集,掌握热媒入口情况。
13.PP-R管可以套用铝塑复合管或给水U-PVC管道定额。
14.(1)刚性防水套管:Ⅰ型防水套管,Ⅱ型防水套管,Ⅲ型防水套管(Ⅰ型防水套管适用于铸铁管和非金属管;Ⅱ型防水套管适用于钢管;Ⅲ型防水套管适用于钢管预埋,将翼环直接含在钢管上。
)(2)柔性防水套管一般适用于管道穿过墙壁处受有振动或有严密防水要求的构筑物。
一般管道穿外墙的管道加防水套管。
穿水池的管道采用柔性防水套管。
若室外水位高采用柔性防水套管,若室外水位低采用刚性防水套管。
15.一般水表管径比管道管径小一号。
16.给水支管上凡是接两个以上供水点,支管均加活接头和法兰。
若支管接水表除外。
17.规定:洗脸盆(洗菜盆)上边缘距地800mm.水嘴距脸盆上边缘200mm.拖布池水嘴距拖布池上边缘300mm座便给水距地250mm 脸盆给水距地450mm18.立管出地面时必须加阀门和活接头。
解析学习水暖电安装预算全过程2012-7-9 13:59 | 系统分类 : 经验体会第一章管道施工图识读1. 设计规范要求,暖气支管不得小于DN20。
2. 保温常规做法――给水:防结露保温,热水:保温,消防:不保温,冷冻水:连阀门都需保温,冷却水:按设计要求,未要求可以不作。
一般吊顶里的管道均需保温。
给水:暗敷防结露保温;明敷穿越门厅、卧室和客厅过门处必须做防结露保温。
排水:暗敷做防结露保温;明敷公共厕所座便上反水弯必须做。
管井里除消防、喷洒管道管道外均做保温。
3. 镀锌钢管连接方式:《DN100丝接,>DN100可焊接(需防腐),可法兰焊接(需二次镀锌),少量可丝扣法兰连接。
4. 管道外皮距墙距离为25-50mm。
5. 采暖干管接立管时,当立管直线管段<15m时,采用2个90。
弯头,当直线管段>15m时采用3个90。
弯头。
6. 施工时,排水管宁高勿低,地漏宁低勿高。
7. 标高规定:室内管道一般为管中,室外管道排水为管内底,给水为管顶。
8. 暖气片中应与窗同轴。
9. 闸阀:开关作用,阻力系数0.5;截止阀:调节开关作用,阻力系数19。
10. 补偿器分为:自然补偿,方型胀力,弯头,波纹补偿器,套筒补偿器,球型胀力,角质胀力。
11. 集气罐:干管末端,其管径为末端管道直径的4-6倍。
膨胀水箱:稳压、排气、容纳膨胀水、信号作用。
气压罐:稳压、排气。
膨胀水箱共五根管道:膨胀管、循环管、溢水管、排污管、信号管。
集气罐安装位置:管道接口距集气罐上端2/3,距下端1/3。
12. 按照标准图集,掌握热媒入口情况。
13. PP-R管可以套用铝塑复合管或给水U-PVC管道定额。
14. (1)刚性防水套管:Ⅰ型防水套管,Ⅱ型防水套管,Ⅲ型防水套管Ⅰ型防水套管适用于铸铁管和非金属管;Ⅱ型防水套管适用于钢管;Ⅲ型防水套管适用于钢管预埋,将翼环直接含在钢管上。
(2)柔性防水套管一般适用于管道穿过墙壁处受有振动或有严密防水要求的构筑物。
水暖工程改造工程预算方案一、项目背景近年来,水暖设施老化、损坏问题时有发生。
为了更好地改善住宅区的生活环境,提高住宅的品质和舒适度,需对水暖设施进行改造升级。
本预算方案是针对某住宅小区水暖工程改造项目的预算制定,对工程所需的经费进行合理规划,确保工程能够顺利进行并取得良好的改善效果。
二、工程项目概况1.项目名称:某住宅小区水暖工程改造项目2.项目内容:(1)更换老化损坏的水管和配件;(2)改造升级水暖设施;(3)检修和维护现有的水暖设备。
三、工程预算1.费用项目(1)材料费:包括水管、接头、阀门、水暖设备等;(2)人工费:包括施工人员的工资和福利待遇;(3)设备租赁费:包括工程所需的设备(如挖掘机、吊车等)的租赁费用;(4)技术服务费:包括工程设计、施工监理等技术服务费用;(5)其他费用:包括工程施工过程中所需的零星杂费。
2.预算制定(1)材料费根据工程实际需要,结合市场行情和工程设计方案,预估材料费为100万元。
(2)人工费根据工程的施工周期和人员配备,预估人工费为50万元。
(3)设备租赁费根据工程的设备需求和租赁市场行情,预估设备租赁费为20万元。
(4)技术服务费根据工程的技术要求和技术服务市场行情,预估技术服务费为10万元。
(5)其他费用根据施工过程中可能发生的零星杂费情况,预留其他费用为10万元。
3.合计预算根据以上预算制定,工程的合计预算为190万元。
四、项目实施计划1.材料采购根据工程设计方案和施工需求,在当地水暖材料市场或者有信誉的供应商中,进行水暖材料的采购,凭借合同和发票进行结算。
2.施工组织组织专业的水暖施工队伍,制定具体的施工方案和安全措施,并按照相关规定和标准进行施工。
3.施工周期根据工程的实际情况和需求,确定合理的施工周期,并严格按照计划进行安排和组织施工。
4.质量监督设立专门的质量监督岗位,严格监督和检查工程质量,确保施工达到规定标准。
5.验收和结算在工程施工结束后,进行专业的验收工作,并结合相关部门的监督和检查,进行工程项目的结算工作。
水暖工程预算主编:宋何军水暖系绪论随着经济的发展和人民物质文化生活水平的不断提高,人们对建筑物外观造型和建筑物的功能要求也越来越高。
建筑业已经成为了我国的支柱产业,它的产品是建筑工程和安装工程。
它们为广大市民提供了舒适经济的居住环境。
课程研究的对象和任务本课程的研究对象是安装工程定额应用和安装工程造价。
其任务是学会安装工程的工程量计算,熟悉安装工程定额,要能熟练应用,掌握安装工程造价的费用构成、计算方法及价差调整,了解工程量清单及清单计价的相关知识内容。
课程内容水暖工程的工程量计算和安装工程造价的组成、计算为主要内容;本课程重点、难点与学习方法建筑安装工程造价从专业属性上包括土建工程(含装饰)造价和安装工程造价,这套校本教材主讲安装工程部分,教材编写参考了全国统一安装工程定额和河北省造价员培训教材的内容。
重点:安装工程定额组成、安装工程费用组成和工程造价的计算、材料单价的确定。
难点:各专业工程工程量的计算、综合单价的计算、材料价差的调整。
学习方法:在已有安装工程识图知识的基础上,增强安装工程识图能力,多动手做、反复练习,加深理解,牢固掌握,达到熟能生巧。
第一章给水排水工程第一节室内给水工程识图中的预算知识室内给水工程施工顺序引入管-→干管―→立管―→支管-→阀门类-→水压试验-→管道冲洗消毒。
一、引入管也称进户管1、室内外管道界限划分(1)入户处有阀门者以阀门为界(水表节点)。
(2)入户处无阀门者以建筑物外墙皮1.5m处为界。
2、防水套管入户管在穿越地下室等外墙时,要设置防水套管,根据不同的防水要求分为刚性、柔性两种。
刚性防水套管在一般防水要求时使用,柔性防水套管在防水要求较高时使用,如;2水池壁、与水泵连接处。
(1)定额单位:个(2)规格:按被套管的管径确定。
图1-1注意:入户管为DN100,那么防水套管规格即为“DN100”的,该防水套管的规格虽是“DN100”,但其真正的管径不是DN100的,而应该是DN150,比被套管的管径大,否则穿不过去。
水暖工程预算方案范本一、前言水暖工程是建筑工程中重要的一部分,是为了供应建筑物内外的用水和排水系统,保障建筑物的正常使用。
水暖工程预算是项目经理和管理团队在进行工程计划和设计时的首要任务之一。
本文将介绍一份水暖工程预算方案的范本,并按照实际情况进行适当调整。
二、项目概况1. 项目名称:XXXXX工程2. 项目地址:XXXXXX3. 建设单位:XXXX公司4. 施工单位:XXXXX有限公司5. 项目负责人:XXX6. 施工日期:XXXX年X月X日至XXXX年X月X日7. 工程性质:新建/装修/改造三、预算范本1. 项目概述根据工程设计要求和实际施工情况,本预算以确保工程质量、进度和安全为目标,在合理控制费用的前提下,制定水暖工程预算。
2. 预算编制依据(1)《建筑工程量清单》,包括水暖工程部分;(2)设计文件及技术要求;(3)施工图纸;(4)市场行情和价格指数。
3. 预算内容(1)水暖设备和材料费1)水暖设备:XXXXX元2)管道材料:XXXXX元3)附件及辅助材料:XXXXX元4)其他材料费用:XXXXX元合计:XXXXX元(2)人工费用1)管道安装工:XXXXX元2)设备安装工:XXXXX元3)水暖工程技术人员:XXXXX元合计:XXXXX元(3)机械使用费1)各种水暖工程专用机械设备费:XXXXX元(4)施工管理费1)水暖工程现场管理费用:XXXXX元2)差旅费用:XXXXX元4. 预算编制要求(1)遵循安全第一的原则,确保施工现场的安全生产;(2)严格按照设计要求进行水暖工程的施工和材料采购;(3)节约成本,提高效益,有效监控项目预算;(4)确保工程进度和质量达标。
5. 预算总结本次预算编制依据详实,合理有效,旨在实现经济、合理、科学的预算编制,确保水暖工程的质量、进度和安全。
六、预算执行与控制1. 落实预算责任根据预算编制,各部门领导及相关管理人员应严格按照预算执行,确保预算的合理执行。
安装预算(水暖篇)第一章管道施工图识读1. 设计规范要求,暖气支管不得小于DN20。
2. 保温常规做法给水:防结露保温,热水:保温,消防:不保温,冷冻水:连阀门都需保温,冷却水:按设计要求,未要求可以不作。
一般吊顶里的管道均需保温。
给水:暗敷防结露保温;明敷穿越门厅、卧室和客厅过门处必须做防结露保温。
排水:暗敷做防结露保温;明敷公共厕所座便上反水弯必须做。
管井里除消防、喷洒管道管道外均做保温。
3. 镀锌钢管连接方式:《DN100丝接,>DN100可焊接(需防腐),可法兰焊接(需二次镀锌),少量可丝扣法兰连接。
4.管道外皮距墙距离为25-50mm。
5.采暖干管接立管时,当立管直线管段<15m时,采用2个90。
弯头,当直线管段>15m时采用3个90。
弯头。
6.施工时,排水管宁高勿低,地漏宁低勿高。
7.标高规定:室内管道一般为管中,室外管道排水为管内底,给水为管顶。
8.暖气片中应与窗同轴。
9.闸阀:开关作用,阻力系数0.5;截止阀:调节开关作用,阻力系数19。
10.补偿器分为:自然补偿,方型胀力,弯头,波纹补偿器,套筒补偿器,球型胀力,角质胀力。
11.集气罐:干管末端,其管径为末端管道直径的4-6倍。
膨胀水箱:稳压、排气、容纳膨胀水、信号作用。
气压罐:稳压、排气。
膨胀水箱共五根管道:膨胀管、循环管、溢水管、排污管、信号管。
集气罐安装位置:管道接口距集气罐上端2/3,距下端1/3。
12.按照标准图集,掌握热媒入口情况。
13.PP-R管可以套用铝塑复合管或给水U-PVC管道定额。
14.(1)刚性防水套管:Ⅰ型防水套管,Ⅱ型防水套管,Ⅲ型防水套管(Ⅰ型防水套管适用于铸铁管和非金属管;Ⅱ型防水套管适用于钢管;Ⅲ型防水套管适用于钢管预埋,将翼环直接含在钢管上。
)(2)柔性防水套管一般适用于管道穿过墙壁处受有振动或有严密防水要求的构筑物。
一般管道穿外墙的管道加防水套管。
穿水池的管道采用柔性防水套管。
定额讲座一、排水、采暖定额(一)总论1.站类管道和室内管道划分:站或机房的外墙皮为界。
2.室内管道与室外管道划分:建筑物外墙皮1.5m为界。
3.室外管道与市政管道划分:钢管《DN150室外,>DN150市政;无缝钢管《Φ159室外,>Φ159市政铸铁《DN250室外,>DN250市政4.操作高度:超高系数>5m ,指操作物或设备安装高度距同层地面距离。
基数:人工工日*超高系数5.高层建筑超高费:檐高>25m,取费基数:人工费*高层建筑超高费6.采暖系统调试费:单位工程人工费*14%(不含热源费用),其中人工费占调试费的78%。
7.脚手架使用费:单位工程人工费*2%(二)室内管道:理解:管道压力、材质、连接方式不同1.管道室压:低层一次试压即可;高层分层试压、单项试压、系统试压和隐蔽工程等。
2.低压镀锌钢管(丝接)DN32以内管卡以包括。
3. 低压镀锌钢管(焊接)不含支吊架,管件已含(成品:弯头,现场加工:三通口开制)4.低压镀锌钢管(法兰连接)需二次镀锌,法兰片、费用未含5.沟槽连接(卡箍连接)用于给排水、消防和燃气机械式或开孔式连接:常用于三通管件:沟槽连接6. 给水铸铁管:常用于埋地入户管(铸铁管较钢管机械强度大,耐腐蚀)7. 排水铸铁管:水平连接>6个大便器或高层建筑必设辅助透气管辅助透气管管件、透其帽、立管检查口以含量形式含在定额里,不须单独计算。
8. 柔性排水铸铁管:橡胶法兰接口A型;W型抱箍连接9.铝塑复合管:黄铜管件连接或卡套式连接,管件之间螺纹连接铝塑复合管和PVC-U给水塑料管已含管件、钢塑转换接头安装费,但未含主材,含量1.01 铝塑复合管DN32以内包含管卡10.U-PVC排水塑料管件已含:透气帽、伸缩节、立检口和大便器连接管(蹲便器)不须单独计算;阻火圈或防火套管需单独提供。
11. PPR管:丝接执行镀锌钢管子目;粘接执行UPVC给水塑料管;热熔焊接执行第八章燃气管道PE管电热熔。
水电预算表1)4mm²铜芯多胶线 23卷×320 =7360元2) 2.5 mm²铜芯多胶线 22卷×220 =4840元3)电脑线(300m) 2卷×450 =900元4) 电视线5卷×80 =400元5)电话线 5卷×80 =400元6) 2×16路控制箱(照明用) 4只×150 =600元7)弱电控制箱(电视、电话网线) 1只×600 =600元8)三相空气开关控制箱 1只×80 =80元9) 3×15A空气开关 1只×280 =280元10) 3×100A空气开关 3只×150 =150元11) 32A空气开关 60只×18 =1080元12) 2×32A空气开关 23只×26 =598元13)五孔插座10A 82只×16 =1312元14)空调插座16A 21只×20 =420元15)开关(一开) 50只×16 =800元16)开关(二开) 30只×20 =600元17)电脑插座 22只×26 =572元18)电视插座 19只×20 =380元19)电话插座 19只×18 =342元20)ø16阻燃管 400支×4 =1600元21) 2×10阻燃线槽 30支×20 =600元22)电路辅料(底座、管卡、线卡、防水胶布) 600元23) 25mm²×(3+1)铜芯电缆 37m×75 =2775元24) 16mm²×(3+1)铜芯电缆 37m×55 =2035元25)ø25铜桩头 8只×20 =160元26)ø16铜桩头 8只×10 =80元27)雷士全铝格栅灯(3×15W) 16套×200=3200元28)雷士ø50吸顶灯 23只×180=4140元29)雷士ø30吸顶灯 20只×120=2400元30) 4ˊ筒灯(23W) 21套×60 =1260元31)镜前灯 3只×120 =360元32)安装费 900m²×13 =11700元合计:52624元注【所有房间线路均进入配电房控制箱】水暖材料:1)蹲盆 15只×60 =900元2)钢化洗脸台盘(带镜子) 14套×450 =6300元3)花岗岩洗手台盆 1套×560 =560元4)安装(泥工) 120元5) 32PVC外丝直 1只×2 =2元6) 32PPR内丝直 1只×24 =24元7)台盆水龙头单头 12只×26 =312元8)台盘水龙头冷热 3只×105 =315元9)普通水龙头 17只×10 =170元10)双菜盆 1只×165 =165元11)菜盆水龙头 1只×36 =36元12)快开阀 15只×85 =1275元13) 32不锈钢弯 15只×26 =390元14) 32PPR铜弯内丝 15只×28 =420元15)三角阀 21只×18 =378元16) 20PPR管子 73根×19.5 =1423.5元17) 32PPR管子 51根×36 =1836元18) 32×20三通 46只×4.8 =220.8元19) 32×20大小头 15只×2.2 =33元20) 32弯头 70只×4.8 =336元21) 32三通 45只×4.8 =216元22) 20弯头 150个×1.8 =270元23) 20三通 80只×2 =160元24) 20铜弯内丝 72只×10.5 =756元25) 20铜三通 31只×12 =372元26) 32直接 26只×2.3 =59.8元27) 20直接 30个×1 =30元28) 50公分软管 25条×16 =400元29)淋浴阀 3只×185元 =555元30)生料带 50个×2 =100元31)挂钩 260只×1 =260元32)堵头 55只×0.5 =27.5元33) 110×75三通 18只×8.5 =153元34) 75管子 6根×18.5 =111元35)胶水(小瓶) 30瓶×6 =180元36) 110存水弯 7只×14.5 =101.5元37) 50存水弯 9套×5.2 =46.8元38) 110管子 30根×45 =1350元39) 110弯头 22个×5.5 =121元40) 110三通 22个×12 =264元41) 110平口三通 12个×12 =144元42) 110×50三通 10只×10.5 =105元43) 110直接 16个×3 =48元44) 110 45˙弯头 12个×5.3 =63.6元45) 110伸缩接 3只×9.5 =28.5元46) 50三通 28只×3.5 =98元47) 50弯头 22只×3 =66元48) 20切丝阀 3只×26 =78元49) 32切丝阀 4只×48 =192元50)电机钻洞(110) 10个×60 =600元(75) 15个×35 =525元51)安装费15只卫生间 15只×200 =3000元52) 5间卫生间110水管下水管安装及排气管改装 650元合计:25788元共计:78412元。
水暖电安装预算第一章管道施工图识读1. 设计规范要求,暖气支管不得小于DN20。
2. 保温常规做法――给水:防结露保温,热水:保温,消防:不保温,冷冻水:连阀门都需保温,冷却水:按设计要求,未要求可以不作。
一般吊顶里的管道均需保温。
给水:暗敷防结露保温;明敷穿越门厅、卧室和客厅过门处必须做防结露保温。
排水:暗敷做防结露保温;明敷公共厕所座便上反水弯必须做。
管井里除消防、喷洒管道管道外均做保温。
3. 镀锌钢管连接方式:《DN100丝接,>DN100可焊接(需防腐),可法兰焊接(需二次镀锌),少量可丝扣法兰连接。
4. 管道外皮距墙距离为25-50mm。
5. 采暖干管接立管时,当立管直线管段<15m时,采用2个90。
弯头,当直线管段>15m时采用3个90。
弯头。
6. 施工时,排水管宁高勿低,地漏宁低勿高。
7. 标高规定:室内管道一般为管中,室外管道排水为管内底,给水为管顶。
8. 暖气片中应与窗同轴。
9. 闸阀:开关作用,阻力系数0.5;截止阀:调节开关作用,阻力系数19。
10. 补偿器分为:自然补偿,方型胀力,弯头,波纹补偿器,套筒补偿器,球型胀力,角质胀力。
11. 集气罐:干管末端,其管径为末端管道直径的4-6倍。
膨胀水箱:稳压、排气、容纳膨胀水、信号作用。
气压罐:稳压、排气。
膨胀水箱共五根管道:膨胀管、循环管、溢水管、排污管、信号管。
集气罐安装位置:管道接口距集气罐上端2/3,距下端1/3。
12. 按照标准图集,掌握热媒入口情况。
13. PP-R管可以套用铝塑复合管或给水U-PVC管道定额。
14. (1)刚性防水套管:Ⅰ型防水套管,Ⅱ型防水套管,Ⅲ型防水套管Ⅰ型防水套管适用于铸铁管和非金属管;Ⅱ型防水套管适用于钢管;Ⅲ型防水套管适用于钢管预埋,将翼环直接含在钢管上。
(2)柔性防水套管一般适用于管道穿过墙壁处受有振动或有严密防水要求的构筑物。
一般管道穿外墙的管道加防水套管。
穿水池的管道采用柔性防水套管。
若室外水位高采用柔性防水套管,若室外水位低采用刚性防水套管。
15. 一般水表管径比管道管径小一号。
16. 给水支管上凡是接两个以上供水点,支管均加活接头和法兰。
若支管接水表除外。
17. 规定:洗脸盆(洗菜盆)上边缘距地800mm.水嘴距脸盆上边缘200mm.拖布池水嘴距拖布池上边缘300mm座便给水距地250mm脸盆给水距地450mm18. 立管出地面时必须加阀门和活接头。
19. 消火栓:单栓 DN65 规范:栓口向外,不应安装在门轴侧双栓 DN65或DN50 消火栓箱厚度》240mm,栓口中心距地单栓+自救卷盘 1.1m20. 水表的安装:住宅:阀门+水表公共建筑:阀门+水表+阀门室外:阀门+水表+阀门+泄水阀+减震等21. 清扫口:接来两个及两个以上的卫生器具支管上应加清扫口,若有地漏可以不加。
立管检查口:最底层和最高层必须设置,每隔一至二层设置。
干管长度穿越几个房间每隔8-12m时应加清扫口或检查口。
22. 立管变径必须采用大小头,支管可以采用补心,如接水表变径。
23. 排水管道弯头三通的选用:横管与立管应采用90度斜三通或四通横管与横管应采用45度三通或四通立管与排水干管(如出户管)应用2个45度弯头或半径大于4倍D的90度弯头24. 存水弯:P型——蹲便S型——脸盆、小便斗第二章基础知识一、给水工程(一)室外给水系统的分类1. 以地面水为水源的给水系统2. 以地下水为水源的给水系统(二)室外给水系统形式:直流给水系统、循环给水系统、循序给水系统(三)室内给水系统分类:生活、生产、消防(四)室内给水系统组成:引入管、水表、管路、给水附件、升压贮水设备、室内消防设备(五)室内给水系统压力组成:H=H1+H2+H3+H4H1=引入管与最不利环路、最不利点的标高差H2=沿程和局部阻力H3=水表阻力H4=出水水头(采暖循环泵只克服沿程和局部阻力,扬程35-40m)(六)室内给水方式1. 简单给水方式2. 设置水箱给水方式3. 设置水泵给水方式4. 设置水池、水泵、水箱给水方式5. 分区给水方式6. 气压给水方式7. 变频给水方式(七)室内给水系统管路图式:上分、中分、下分(八)室内给水敷设方式:明装、安装(注:埋墙的镀锌钢管应做防腐)二、排水工程(一)污水及分类:生活、生产、雨雪水(二)排水体制:合流、分流(三)排水系统组成:室外、室内三、供暖工程(一)供暖系统分类1. 按使用热媒不同:热水、蒸汽、热风2. 按循环动力分:机械、自然3. 按供回水方式分:单管、双管4. 按供暖范围分:局部、集中、区域(二)热水供暖系统的基本形式1. 上供下回双管2. 下供上回双管3. 垂直单管:顺序式、跨越式、可调节顺序式、倒流式4. 单一双管系统5. 水平单管系统6. 分区供暖7. 同程、异程(三)供暖系统主要设备1. 膨胀水箱:(循含泵吸入口)定压、排气、容纳膨胀水、信号作用2. 集气罐3. 伸缩器:(高层使用)波纹伸缩器、套筒伸缩器、自然胀力伸缩器四、通风与空调(一)空调分类1. 按空气处理设备的设置分:集中系统:空调机组直接供给各个房间半集中系统:水冷机组—新风机组/风机盘管全分散系统:水冷机组—风机盘管2. 按负担室内负荷所用的介质种类分:全空气系统、全水系统、空气-水系统、冷剂系统3. 根据集中式空调处理空气来源分:封闭式、直流式、混合式4. 根据分部分:空调风系统、空调水系统、净化空调系统、制冷设备系统、水冷机组、冷却塔(二)主要设备;空调机组、新风机组、风机盘管(三)通风系统:1. 送排风系统:人防、地下室、车库(钢板、玻璃钢)2. 防排烟系统(钢板、玻璃钢、结构风道)3. 除尘系统五、锅炉分类及型号表示方法(一)分类1. 按用途分:工业、供暖、电站、机车2. 按提供载热介质分:蒸汽、热水3. 按结构分:火管、水管、水火管混合4. 按燃料分:燃煤、燃油、燃气5. 按燃烧方式分:手烧和机械6. 按整装方式分:快装、组装、散装(二)型号表示方法第三章规范(一)给排水及采暖1..阀门安装前应作强度性试验,从一批中抽10%,若抽取 10%合格率为95%或99.9%均为不合格。
强度性试验压力=公称压力*1.5;严密性试验压力=公称压力*1.12.安装在主干管的起切断作用的闭路阀门应逐个作强度性和严密性试验。
3.管道上的冲压弯头外径应=弯道外径普通冲压弯头焊接钢管无缝冲压弯头无缝钢管焊接钢管DN100 公称直径无缝钢管Φ100*4.5 外径*壁厚螺旋焊管 D109*4.5 外径*壁厚4.地下室或地下构筑物外墙有管道穿过时应采取防水措施,对于有严格要求的应作柔性防水套管。
.刚性防水套管:一般设计未要求时采用柔性防水套管:设计要求部位;地下水位较高构筑物;水池5.管道穿越伸缩缝、沉降缝、抗震缝敷设时应采取下列措施:(1)加伸缩节:给水、喷洒加橡胶软接头;冷冻水加不锈钢软接头6.支架位置正确,应埋设平整牢固:(1)设备、附件应设吊架、支架、托架(2)末端、弯头、三通(3)按规范间距均分排布(注:喷洒末端应作防晃支架)7.固定支架与管道接触应牢靠严密。
8.滑动支架、滑拖和滑槽应留有3-5m间隙。
9.无热伸缩的管道吊架吊杆应垂直安装,有热伸长管道吊架吊杆应向热膨胀方向反向偏向。
10.固定在建筑构筑物上的管道支吊架不影响结构安全。
11.采暖、给水、热水系统立管管卡的设置:(1)楼层高度《5m,每层必须装1个(2)楼层高度>5m,每层不得少于2个(3)管卡安装高度距地1.5-1.8m,2个管卡匀称(4)多层建筑给水、排水管径大于25mm时立管可以不加支架,但排水立管最底层应加管墩。
(5)排水铸铁、给水镀锌钢管立管应把支架做成落地卡。
12.有伸缩管道应加套管,采暖、热水、冷冻、冷却、凝结水穿墙、楼板应加套管,给水、消防、喷洒、排水不必要加。
13.给水管道:镀锌钢管《DN100螺纹连接,>DN100法兰或卡箍连接;给水塑料管和复合管可以采用橡胶圈接口、粘接、热熔、专用管件与法兰;给水铸铁管:水泥粘口或橡胶圈;铜管:专用接头或焊接13.螺栓拧紧后,突出螺母长度《螺杆直径的1/2,螺纹连接应外露2-3扣。
14.给水立管和装有大于等于3个的配水点支管始端均应安装可拆卸的连接件(如活接头)但若有水表、法兰阀门均不需加。
15.冷热水:上热下冷,左热右冷。
16.防腐处理:埋地排水铸铁管:沥青防腐;埋地钢管(包括镀锌钢管):三级防腐。
17.水箱溢水管和泄水管应设在排水附近但不得与排水管直接连接。
18.立式水泵减震不应采用弹簧减震器。
19.室内排水管材:U-PVC排水管、铸铁管、混凝土管、组成洗脸盆和饮用喷水器到共用水封之间和连接卫生器具排水短管处可用钢管。
带1个大便器的支管》DN100,带1个大便槽的支管》DN150,接3个以上卫生器具支管》DN7520.室内雨水管:给水铸铁管、给水塑料管、镀锌钢管、黑管(内防腐)21.立管检查口每隔一层加一个,最底层和最高层带卫生器具必须加。
22.排水立管和主干管(如入户管)应作通球试验,球直径》排水管道直径的2/3。
U-PVC排水立管应加伸缩节或三通(带伸缩节)和阻火圈(或防火套管)。
伸缩节间距不大于4米。
23.连接2个或2个以上的大便器或3个或3个以上的卫生器具横管应设扫出口。
(清通设备)24.水平管与水平管道,水平管与立管应采用45度三通或45度四通,90度斜三通或90度斜四通。
立管与排水管应采用2个45度弯头或曲率半径不小于4倍管径的90度弯头(TY 三通)。
25. 排水通气管高出屋面300mm,必须大于积雪厚度(非上人屋面)北京规定为600mm。
26. 通向室外排水管穿墙或基础必须下反时,应采用45度弯头或三通,并应在垂直管段设扫出口。
27. 室内热水分为:全循环、半循环、不循环。
热水管道应尽量利用自然补偿热伸缩(弯头、方形胀力)28. 水管道应进行冲洗,罐体不作水压试验只做灌水试验。
热水供回水、集水缸、分水缸、热水箱等均应作保温。
敞口水箱应作满水试验,密闭水箱应作水压试验。
29. 卫生器具安装应采用预埋螺栓或膨胀螺栓固定。
卫生器具应作满水试验和通水试验。
给水管道距地高度:洗脸盆450mm,座便器250mm,浴盆670mm,淋浴器1150mm,蹲便器(手动自闭式)600mm,立式小便器1130mm,挂式小便器1050mm30. 室内采暖钢管:焊接钢管《DN32螺纹连接,>DN32焊接31. 管道坡度:汽水同向热水管道、蒸汽管道和凝结水管道坡度千分之三,不得小于千分之二。
汽水逆向流动,热水管道、蒸汽管道坡度大于等于千分之五。
散热器支管坡度等于1%,坡向应利于排水和泄水。
32. 平衡阀和调节阀(系统主干管)都具有方向,具有压力区间。