五金模具验收流程和表格
- 格式:doc
- 大小:125.00 KB
- 文档页数:8
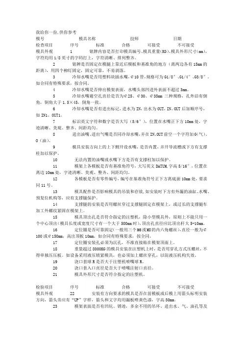
我给你一份,供你参考模号模具名称技师日期检查项目序号标准合格可接受不可接受模具外观 1 铭牌内容是否打印模具编号、模具重量(KG)、模具外形尺寸(mm),字符均用1/8英寸的字码打上,字符清晰、排列整齐。
2 铭牌是否固定在模腿上靠近后模板和基准角的地方(离两边各有15mm的距离),用四个柳钉固定,固定可靠,不易剥落。
3 冷却水嘴是否用塑料块插水嘴,¢10管,规格可为G1/8″、G1/4″、G3/8″。
如合同有特殊要求,按合同。
4 冷却水嘴是否伸出模架表面,水嘴头部凹进外表面不超过3mm。
5 冷却水嘴避空孔直径是否为¢25、¢30、¢35mm三种规格,孔外沿有倒角,倒角大于1.5×45,倒角一致。
6 冷却水嘴是否有进出标记,进水为IN,出水为OUT,IN、OUT后加顺序号,如IN1、OUT1。
7 标识英文字符和数字是否大写(5/6″),位置在水嘴正下方10mm处,字迹清晰、美观、整齐、间距均匀。
8 进出油嘴、进出气嘴是否同冷却水嘴,并在IN、OUT前空一个字符加G(气)、O(油)。
9 模具安装方向上的上下侧开设水嘴,是否内置,并开导流槽或下方有支撑柱加以保护。
10 无法内置的油嘴或水嘴下方是否有支撑柱加以保护。
11 模架上各模板是否有基准角符号,大写英文DATUM,字高5/16″,位置在离边10mm处,字迹清晰、美观、整齐、间距均匀。
12 各模板是否有零件编号,编号在基准角符号正下方离底面10mm处,要求同11号。
13 模具配件是否影响模具的吊装和存放,如安装时下方有外漏的油缸、水嘴、预复位机构等,应有支撑腿保护。
14 支撑腿的安装是否用螺丝穿过支撑腿固定在模架上,或过长的支撑腿车加工外螺纹紧固在模架上。
15 模具顶出孔是否符合指定的注塑机,除小型模具外,原则上不能只用一个中心顶出(模具长度或宽度尺寸有一个大于500mm时),顶出孔直径应比顶出杆大5-10mm。
16 定位圈是否可靠固定(一般用三个M6或M8的内六角螺丝),直径一般为¢100或¢150mm,高出顶板10mm。
模具验收程序(IATF16949-2016/ISO9001-2015)1.0目的规范新模具及模具修改后的验收操作,提高模具验收的质量。
2.0范围适用于注塑、吹塑、软管注头等新模具和模具修改后的验收、考核。
3.0职责设计部:组织协调新模具验收工作;收集模具验收过程中相关记录,完成模具的最终验收报告并进行存档;批准新模具的使用,对新模具使用过程中产生的偏差提供建议和解决方案;组织完成新模具的试生产、确定并批准新工艺参数,对由新模具生产的头三批产品进行技术放行。
质量保证部:根据产品标准,对产品进行测试、收集数据;确保产品质量记录完整、准确;确保各阶段样品的留样保存;参与新模具的综合评价并对新产品进行质量评估、放行。
模具车间:执行新模具的验收工作;在新模具试模到验收过程中,确保模具始终处于适当状态;协助设计部对新模具使用过程中产生的偏差提供建议和解决方案,解决质量问题。
生产车间:实施各个阶段性的试模、试产、调机;在机台运行中调整、控制、记录各工艺参数,协助收集生产相关数据;协助设计部对新模具使用过程中产生的偏差提供建议和解决方案,解决质量问题。
业务部:参与新产品质量评估。
4.0程序4.1.新模具验收流程4.1.1.新模具的验收流程,根据客户群、产品工艺等的不同,验收流程如下:A、级客户群,通常是指有指定产品验证要求的客户。
模具制作完成、试模结束,样品经双方确认后,模具验收严格按照客户确认的验证(EO)草案执行。
成功验证后,由设计部组织相关部门执行4.5模具验收工作。
B、级客户群,对产品验证无指定要求的,根据产品工艺的不同,依照以下验收流程:工艺类型验收流程备注说明挤吹试模→1小时试产NA注吹二步伐注吹,吹瓶模具仅试模NA注塑试模→2小时试产NA软管注头圆管:试模→2小时试产简单的软管注头模,可根据实际试模情况,判断是否需要试产过椭圆管:试模→4小时试产程4.2.维修模具的验收流程对于已经验收后的模具,因客户需求改变产品结构或尺寸,或者因为模具本身损坏或人为损坏,模具需要进行维修,对于此类维修模具需要执行SOP-ENG-003《模具日常维护程序》进行相关检查记录,并对实际模具维修项目进行重点查看。
金模具验收流程和表格 WEIHUA system office room 【WEIHUA 16H-WEIHUA WEIHUA8Q8-
五金模具验收流程
附件:《工装试模通知单》《五金模试模问题记录表》《模具验证验收单》《产品实物检测记录表》《模具验收检查表》
编制:会签:审定:
工装试模通知单
编号:
五金模具试模具问题记录表
编号:
浙江正泰建筑电器有限公司
模具验证验收单
浙江正泰建筑电器有限公司
注: 1. 此表可作为模具验收时产品的样品验证记录单;
2. 此表可用于日常零部件检验时的记录;
3. 此表可作为产品转产时的附件;
模具验收检查表
编号:
表1各关节控制的完成时间仅供参考!
表1
表1各关节控制的完成时间仅供参考!。
工装模具验收记录一、验收目的及要求本次工装模具验收旨在对新采购的工装模具进行质量检查,确保其满足设计要求和使用要求。
验收要求如下:1.工装模具的尺寸精度、形状精度、表面质量等需要符合设计要求。
2.工装模具的材质要求符合规定,具有足够的硬度和强度。
3.工装模具的表面处理要达到要求,能够耐用且易于清洁。
4.工装模具的组装和拆卸要方便,能够满足现场生产的需要。
5.工装模具的标识和使用说明书要清晰明了,便于操作和维护。
二、验收过程及结果1.验收时间:2024年5月20日2.验收人员:质量部、生产部、供应商代表等共10人。
2.1现场验收(1)验收人员首先对工装模具的尺寸进行了测量,使用了精密测量仪器进行了几组重复测量,结果显示尺寸精度满足要求。
(2)随后,验收人员对工装模具进行了外观检查,包括表面质量、材质质量以及表面处理质量等。
经过检查,所有工装模具的外观均符合要求。
(3)验收人员针对每个工装模具的组装和拆卸进行了操作测试,发现所有工装模具的组装和拆卸都很方便,能够满足现场的生产需要。
(4)最后,验收人员检查了工装模具的标识和使用说明书,发现标识清晰可辨,使用说明书内容准确详细,符合要求。
2.2抽样检验为了进一步确保工装模具的质量,验收人员随机选取了其中的5个工装模具进行了进一步的抽样检验。
抽样检验的项目包括尺寸精度、形状精度、材质强度等。
经过抽样检验,所有工装模具的检验结果均符合要求。
三、验收结论根据现场验收和抽样检验的结果,经过认真评估,新采购的工装模具质量符合设计要求和使用要求,全部达到验收标准。
四、存在的问题及处理意见在工装模具验收过程中,未发现任何质量问题,工装模具的质量完好。
五、后续维护及管理六、工装模具验收记录的保管本次工装模具验收记录将由质量部门保管,按照公司的文件管理规定予以保留,并在需要时提供给相关部门参考。
七、附件1.工装模具验收记录表格2.抽样检验数据记录表格3.工装模具的标识、使用说明书相关文件以上为本次工装模具验收记录,共计XXX字。
模具合同验收流程表模板标题:模具合同验收流程表模板合同编号:[合同编号]甲方:[甲方名称]地址:[甲方地址]联系人:[甲方联系人]电话:[甲方电话]乙方:[乙方名称]地址:[乙方地址]联系人:[乙方联系人]电话:[乙方电话]一、合同目的及背景1.1 本合同的目的是明确甲方与乙方之间的模具合同验收流程,确保模具的质量和性能符合双方的要求和期望。
1.2 甲方作为需求方,希望乙方作为供应方提供符合约定要求的模具,并在验收过程中进行确认和记录。
二、模具合同验收流程2.1 模具交付2.1.1 乙方按照合同约定的交付时间和地点将模具交付给甲方。
2.1.2 甲方对模具的数量、规格、外观等进行检查,确保无损坏或缺陷。
2.2 模具验收2.2.1 甲方组织验收小组,由甲方和乙方共同确认验收标准和流程。
2.2.2 甲方对模具的质量、性能、功能等进行全面检验,并填写验收记录表。
2.2.3 如发现模具存在任何不符合合同约定的质量问题,甲方有权要求乙方进行整改或更换。
2.3 验收结果确认2.3.1 甲方与乙方共同对验收结果进行确认,并签署验收报告。
2.3.2 如验收结果符合合同约定,双方确认模具合格并正式接受。
2.3.3 如验收结果不符合合同约定,双方协商解决方式,确保模具符合要求。
三、其他条款3.1 合同变更3.1.1 任何对合同内容的修改或变更,应经双方书面同意。
3.1.2 变更后的合同内容应作为本合同的附件,并具有同等法律效力。
3.2 争议解决3.2.1 双方因本合同引起的争议应通过友好协商解决。
3.2.2 如协商不成,应提交所在地法院进行诉讼解决。
3.3 合同生效3.3.1 本合同自双方代表签字之日起生效。
3.3.2 本合同一式两份,甲方和乙方各持一份,具有同等法律效力。
甲方(盖章):乙方(盖章):签字:签字:日期:日期:。
甲方模具验收程序总原则1、预验收场地:乙方工厂终验收场地:甲方工厂2、模具动态和静态验收之前,模具必须制造、调试完毕。
3、验收之前,检具必须制造完毕,检具验收证明书(检查成绩表)提供给甲方。
4、按乙方提供模具数据,冲压件精度标准进行验收,冲压模具必须保证:i.受力R角处硬度为HRC50以上ii.镶块刃口硬度为HRC56以上iii.部件的工作型面硬度应保证在HRC42以上5、模具:双方参加,以目视检查其外观状态,对照型方案图和模具图纸,校对其主要结构及主要尺寸,并对照冲压模具的检查结果表和模具记录表,判定是否合格。
6、冲压件:按冲压件质量基准书,使用检具由双方参加,对主要尺寸、精度进行确认并参照冲压件检查结果(表)判断其合格与否。
7、模具验收之前,乙方至少冲压出5件合格件(满足公差要求和表面精度)。
验收前检测数据提供给甲方。
8、验收时使用的钢材应与产品图要求一致。
9、预验收零件搭接面合格率应达到95%,非搭接面合格率应达到90%,所有孔的尺寸应达到100%。
10、甲方验收代表将观看冲40件的动态验收,连续冲压40件,任意抽验5件作为验收资料。
11、模具只有在所有的验收标准和必要的修正都完成后才能发货运输。
12、在验收完成之后,30件成品随模具一并运回。
13、落料尺寸图及准确的下料尺寸在预验收前提供,实际落料尺寸的准确下料坯件,应随模具一起装箱发送。
14、在运送时,每付模具中应装有1件工序件。
15、所有设计和工装均采用公制。
****公司模具验收程序总检查表零件代号:零件名称:。
模具验收程序(IATF16949-2016/ISO9001-2015)1.0目的规范新模具及模具修改后的验收操作,提高模具验收的质量。
2.0范围适用于注塑、吹塑、软管注头等新模具和模具修改后的验收、考核。
3.0职责设计部:组织协调新模具验收工作;收集模具验收过程中相关记录,完成模具的最终验收报告并进行存档;批准新模具的使用,对新模具使用过程中产生的偏差提供建议和解决方案;组织完成新模具的试生产、确定并批准新工艺参数,对由新模具生产的头三批产品进行技术放行。
质量保证部:根据产品标准,对产品进行测试、收集数据;确保产品质量记录完整、准确;确保各阶段样品的留样保存;参与新模具的综合评价并对新产品进行质量评估、放行。
模具车间:执行新模具的验收工作;在新模具试模到验收过程中,确保模具始终处于适当状态;协助设计部对新模具使用过程中产生的偏差提供建议和解决方案,解决质量问题。
生产车间:实施各个阶段性的试模、试产、调机;在机台运行中调整、控制、记录各工艺参数,协助收集生产相关数据;协助设计部对新模具使用过程中产生的偏差提供建议和解决方案,解决质量问题。
业务部:参与新产品质量评估。
4.0程序4.1.新模具验收流程4.1.1.新模具的验收流程,根据客户群、产品工艺等的不同,验收流程如下:A、级客户群,通常是指有指定产品验证要求的客户。
模具制作完成、试模结束,样品经双方确认后,模具验收严格按照客户确认的验证(EO)草案执行。
成功验证后,由设计部组织相关部门执行4.5模具验收工作。
B、级客户群,对产品验证无指定要求的,根据产品工艺的不同,依照以下验收流程:工艺类型验收流程备注说明挤吹试模→1小时试产NA注吹二步伐注吹,吹瓶模具仅试模NA注塑试模→2小时试产NA软管注头圆管:试模→2小时试产简单的软管注头模,可根据实际试模情况,判断是否需要试产过椭圆管:试模→4小时试产程4.2.维修模具的验收流程对于已经验收后的模具,因客户需求改变产品结构或尺寸,或者因为模具本身损坏或人为损坏,模具需要进行维修,对于此类维修模具需要执行SOP-ENG-003《模具日常维护程序》进行相关检查记录,并对实际模具维修项目进行重点查看。
五金模具验收流程附件:《工装试模通知单》《五金模试模问题记录表》《模具验证验收单》《产品实物检测记录表》《模具验收检查表》编制:会签:审定:工 装 试 模 通 知 单编号:产品型号、名称零部件名称、图号工装模具名称工装模具编号类型□塑料模 □冲压模 □工装夹具 □其他名称名称设备规格材料/零件/产品规格/图号其它要求完成时间月日时 第几次试模、试装第□1,□2,□3,□4,□5次试模试模、试装数量申请人签字通 知试模、试装车间申请人联系方式试模、试装安排:(先确认图纸或样品)执 行计划安排完成时间:月日时执行部门领导签字:年 月 日五 金 模 具 试 模 具 问 题 记 录 表编号:产品型号、名称零部件名称、图号工装名称工装编号类型□塑料模 □冲压模 □工装夹具 □其他试模设备名称试模设备型号试模日期试模状况工装模具情况:*工装模具结构合理性: □合理 □一般 □不合理*工装模具可操作性: □好 □一般 □需改进*工装模具安全性: □好 □需警示标志 □危险*工装模具实用性: □好 □一般 □需改进*工装模具完整性: □完整 □不完整*工装模具外观质量: □好 □一般 □需改进*加工精度是否达到要求: □是 □小部分不符 □大部分不符*按要求做热处理及其他表面处理:□是 □小部分不符 □大部分不符毛刺、飞边情况: □无毛刺飞边 □少量的 □严重有无影响产品装配的毛刺、飞边: □无 □少量,可接受□严重,不可用①存根 ②试模部门问题记录:改善建议;试模单位试模人员验证验收结论公司领导:年月日江门市华盈五金电器有限公司产品实物检测记录表产品型号零件名称零件图号型腔数材 料送检数抽 检 数模具编号模腔编号及实测尺寸记录序号技术要求尺寸尺寸符合性确认123456789101112131415161718检查人:确认人:备注内部□外部□外观检验:模具质检科长:技术确认:试装情况:试装人:确认人:产品评审注: 1. 此表可作为模具验收时产品的样品验证记录单;2. 此表可用于日常零部件检验时的记录;3. 此表可作为产品转产时的附件;模具验收检查表编号:产品型号、名称零部件名称、图号工装名称工装编号类型□塑料模□冲压模□工装夹具□其他鉴定性质□新设计制造□维修、更改□周期验证鉴定次数第次工装使用寿命万次工装保养周期万次试模设备名称试模设备型号试模日期对于新设计制造的工装模具*工装模具结构合理性:□合理□一般□不合理*工装模具可操作性:□好□一般□需改进*工装模具安全性:□好□需警示标志□危险*工装模具实用性:□好□一般□需改进*工装模具完整性:□完整□不完整*工装模具外观质量:□好□一般□需改进*加工精度是否达到要求:□是□小部分不符□大部分不符*按要求做热处理及其他表面处理:□是□小部分不符□大部分不符毛刺、飞边情况:□无毛刺飞边□少量的□严重有无影响产品装配的毛刺、飞边:□无□少量,可接受□严重,不可用对于维修、更改的工装模具*维修、更改处是否符合要求:□是□否*零部件装配是否齐全:□是□否*其他部位有无的损伤:□有□无*模具导柱有无打油 □有□无*模具有无打防锈油 □有□无*模具零部件及螺丝有无损坏与松动□有□无*模具冲头或刀口有无损坏 □有□无*模具模板有无崩裂 □有□无*冲孔部分有无积废料现象 □有□无 □合格;□不合格。
五金模具验收流程和表格-标准化文件发布号:(9456-EUATWK-MWUB-WUNN-INNUL-DDQTY-KII
五金模具验收流程
附件:《工装试模通知单》《五金模试模问题记录表》《模具验证验收单》《产品实物检测记录表》《模具验收检查表》
编制:会签:审定:
工装试模通知单
编号:
五金模具试模具问题记录表
编号:
模具验证验收单
浙江正泰建筑电器有限公司
注: 1. 此表可作为模具验收时产品的样品验证记录单;
2. 此表可用于日常零部件检验时的记录;
3. 此表可作为产品转产时的附件;
模具验收检查表
编号:
表1各关节控制的完成时间仅供参考!
表1
表1各关节控制的完成时间仅供参考!。
五金模具验收流程
附件:《工装试模通知单》《五金模试模问题记录表》《模具验证验收单》《产品实物检测记录表》《模具验收检查表》 编制: 会签: 审定:
工 装 试 模 通 知 单
五 金 模 具 试 模 具 问 题 记 录 表
①存根
②
试
模
部
门
浙江正泰建筑电器有限公司
模具验证验收单
浙江正泰建筑电器有限公司 产品实物检测记录表
注:1. 此表可作为模具验收时产品的样品验证记录单;
2. 此表可用于日常零部件检验时的记录;
3. 此表可作为产品转产时的附件;
模具验收检查表
表1各关节控制的完成时间仅供参考!
表1
表1各关节控制的完成时间仅供参考!如有侵权请联系告知删除,感谢你们的配合!。