第8章80C51的串行总线扩展单片机原理及应用(C51编程)-李全利-高教出版社
- 格式:ppt
- 大小:2.47 MB
- 文档页数:44
《单片机原理及接口技术》李全利高等教育答案章1 绪论1.答:第一台电子数字计算机ENIAC问世,标志着计算机时代的到来。
与现代的计算机相比,ENIAC 有许多不足,但它的问世开创了计算机科学技术的新纪元,对人类的生产和生活方式产生了巨大的影响。
2.答:由运算器、控制器、存储器、输入设备和输出设备组成,运算器与控制器合称为CPU。
3.答:微型计算机由微处理器、存储器和I/O接口电路构成。
各部分通过地址总线(AB)、数据总线(DB)和控制总线(CB)相连。
4.答:微处理器集成了运算器和控制器(即CPU);而微型计算机包含微处理器、存储器和I/O接口电路等。
5. 答:在一片集成电路芯片上集成微处理器、存储器、I/O接口电路,从而构成了单芯片微型计算机,即单片机。
单片机主要特点有:控制性能和可靠性高;体积小、价格低、易于产品化;具有良好的性能价格比。
6.答:微型计算机有三种应用形式:多板机(系统机)、单板机和单片机。
多板机,通常作为办公或家庭的事务处理及科学计算,属于通用计算机。
单板机,I/O设备简单,软件资源少,使用不方便。
早期主要用于微型计算机原理的教学及简单的测控系统,现在已很少使用。
单片机,单片机体积小、价格低、可靠性高,其非凡的嵌入式应用形态对于满足嵌入式应用需求具有独特的优势。
目前,单片机应用技术已经成为电子应用系统设计的最为常用技术手段。
7.答:多年来的应用实践已经证明,80C51的系统结构合理、技术成熟。
因此,许多单片机芯片生产厂商倾力于提高80C51单片机产品的综合功能,从而形成了80C51的主流产品地位,近年来推出的与80C51兼容的主要产品有:●ATMEL公司融入Flash存储器技术推出的AT89系列单片机;●Philips公司推出的80C51、80C552系列高性能单片机;●华邦公司推出的 W78C51、W77C51系列高速低价单片机;●ADI公司推出的ADμC8xx系列高精度ADC单片机;●LG公司推出的GMS90/97系列低压高速单片机;●Maxim公司推出的DS89C420高速(50MIPS)单片机;●Cygnal公司推出的C8051F系列高速SOC单片机等。
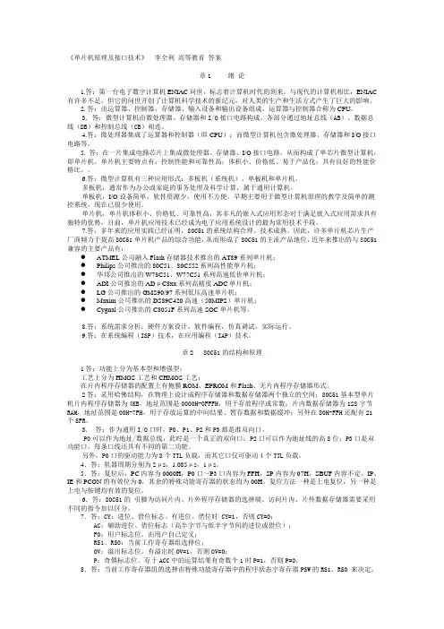
80C51单片机原理RAM地址寄存器 RAM 128B 程序地址寄存器P0驱动器 P2锁存器 P2驱动器P1锁存器 暂存器2 B 寄存器 4KB ROM暂存器1ACC SP P0锁存器 PC PC 增1 缓冲器 P3锁存器 OSC中断、串行口及定时器PSW ALU DPTRP1驱动器 P3驱动器XTAL1XTAL2 P0.0~P0.7 P2.0~P2.7 P3.0~P3.7 P1.0~P1.7 RST ALEV CCV SS定时控制 指令译码器 指令寄存器 PSEN EA表2-1 P3口各引脚与第二功能表PSW 的各位定义见表80C51 P0~P3接口功能简见大多数口线都有双重功能,介绍如下: 1、P0口具有双重功能:(1) 作为通用I/O ,外接I/O 设备。
(2) 作为地址/数据总线。
在有片外扩展存储器的系统 中,低8位地址和数据由P0口分时传送。
PSW 位地址 PS W.7PSW .6PSW .5 PSW .4 PSW .3 PSW .2 PSW .1 PSW .0 位标志CY ACF0RS1RS0OVF1P2、P1口是唯一的单功能口:作为输入/输出口,P1口的每一位都可作为输入/输出口。
3、P2口具有双重功能:(1)作为输入/输出口。
(2)作为高8位地址总线。
在有片外扩展存储器的系统中,高8位地址由P2口传送。
4、P3口具有双重功能:(1)作第一功能使用时,其功能为输入/输出口。
(2)作第二功能使用时,每一位功能定义如表2.1所示。
80C51单片机的4个I/O口都是8位双向口,这些口在结构和特性上是基本相同的,但又各具特点,以下将分别介绍之。
图2-9 P0口某位的结构图2-10 P1口某位的结构1D CPQQ MUX& T1T2锁存器地址/数据控制信号C V CC内部总线写锁存器读锁存器读引脚P0.X引脚12DCPQQ T锁存器V CC内部总线写锁存器读锁存器读引脚P1.X引脚12图2-11 P2口某位的结构图2-12 P3口某位的结构P0~P3口使用时应注意事项1、如果80C51单片机内部程序存贮器ROM 够用,不需要扩展外部存贮器和I/O接口,80C51的四个口均可作I/O 口使用。
章5 80C51的中断系统及定时/计数器1.80C51有几个中断源?各中断标志是如何产生的?又是如何复位的?CPU响应各中断时,其中断入口地址是多少?答:5个中断源,分别为外中断INT0和INT1、T0和T1溢出中断、串口中断。
电平方式触发的外中断标志与引脚信号一致;边沿方式触发的外中断响应中断后由硬件自动复位。
T0和T1,CPU响应中断时,由硬件自动复位。
RI和TI,由硬件置位。
必须由软件复位。
另外,所有能产生中断的标志位均可由软件置位或复位。
各中断入口地址:INT0―0003H,T0—000BH,INT1—0013H,T1—001BH,RI和TI—0023H。
2.某系统有三个外部中断源1、2、3,当某一中断源变低电平时便要求CPU处理,它们的优先处理次序由高到低为3、2、1,处理程序的入口地址分别为2000H、2100H、2200H。
试编写主程序及中断服务程序(转至相应的入口即可)。
答:将3个中断信号经电阻线或,接INT1。
ORG 0000HLJMP MAINORG 00013HLJMP ZDFZORG 0040HMAIN:SETB EASETB EX1SJMP $0RG 0200HZDFZ:PUSH PSWPUSH ACCJB P1.0,DV0JB P1.1,DV1JB P1.2,DV2INRET:POP ACCPOP PSWRETIORG 2000HDV0:------------JMP INRETORG 2100HDV1:------------JMP INRETORG 2200HDV2:------------JMP INRET3.外部中断源有电平触发和边沿触发两种触发方式,这两种触发方式所产生的中断过程有何不同?怎样设定?答:当IT0=0时,INT0为电平触发方式。
电平触发方式时,CPU在每个机器周期的S5P2采样INT0引脚电平,当采样到低电平时,置IE0=1向CPU请求中断;采样到高电平时,将IE0清0。
章7 80C51单片机的系统扩展1.以80C31为主机,用2片27C256扩展64K EPROM,试画出接口电路。
答:2.以80C31为主机,用1片27C512扩展64K EPROM,试画出接口电路。
答:3.以80C31为主机,用1片27C256扩展32K RAM,同时要扩展8K的RAM,试画出接口电路。
答:4.当单片机应用系统中数据存储器RAM地址和程序存储器EPROM地址重叠时,它们内容的读取是否会发生冲突,为什么?答:不会。
由于80C51对ROM的读操作由PSEN控制,指令用MOVC类;对RAM读操作用RD控制,指令用MOVX。
所以,尽管ROM与RAM的逻辑地址是重叠的,它们内容的读取也不会发生冲突。
5.根据图7.14电路,编程完成对81C55的操作:a、读81C55的80H单元。
b、将立即数88H写入81C55的30H单元。
答:a、MOV DPTR,#7E80HMOVX A,@DPTRb、MOV A,#88HMOV DPTR,#7E30HMOVX A,@DPTR6.I2C总线的特点是什么?答:a、二线制传输。
器件引脚少,器件间连接简单,电路板体积减小,可靠性提高。
b、传输速率高标准模式传输速率为100Kb/s,快速模式为400Kb/s,高速模式为3.4Mb/s。
c、支持主/从和多主两种工作方式7、I2C总线的起始信号和终止信号是如何定义的?答:SCL线为高电平期间,SDA线由高电平向低电平的变化表示起始信号;SCL线为高电平期间,SDA 线由低电平向高电平的变化表示终止信号。
起始和终止信号如图所示。
起始信号 S终止信号 P8、I2C总线的数据传送方向如何控制?答:在主机发出起始信号后要再传输1个控制字节:7位从器件地址,1位传输方向控制位(用“0”表示主机发送数据,“1”表示主机接收数据)。
9、具备I2C总线接口的E2PROM芯片有哪几种型号?容量如何?答:典型产品如A TMEL公司的AT24C系列:型号容量AT24C01A 128AT24C02 256AT24C04 512AT24C08A 1KAT24C16A 2KAT24C32A 4KAT24C64A 8KAT24C128B 16KAT24C256B 32KAT24C512B 64K10、A T24C系列芯片的读写格式如何?答:a、写操作过程对A T24C02写入时,单片机发出起始信号之后再发送的是控制字节,然后释放SDA线并在SCL线上产生第9个时钟信号。