检验科新开项目明细
- 格式:doc
- 大小:38.50 KB
- 文档页数:1
检验科开展的新项目意义一、临床检验类1。
血型检测,微量法2。
不规则抗体筛查3.精液分析4。
尿有形成分分析二、免疫类:1。
优生四项(一)、优生四项* 1.巨细胞病毒抗体IgM定性测定(CMV—IgM)* 阳性提示巨细胞病毒急性感染.* 2。
单纯疱疹病毒1型抗体IgM定性测定(HSV-1-IgM)* 阳性提示单纯疱疹病毒急性感染。
* 3.风疹病毒抗体IgM定性测定(RV—IgM)*阳性提示风疹病毒急性感染。
* 4.弓形虫抗体IgM定性测定(TOXO-IgM)*阳性提示弓形虫急性感染。
(二)、免疫球蛋白1。
免疫球蛋白A(IgA)测定IgA分为血清型和分泌型两种。
IgA是机体粘膜局部抗感染的重要物质。
如IgA合成障阻,对微生物的局部感染便增加易感性,很多病人常发生感染并发呼吸道感染是常与分泌型的IgA低下和缺乏有关。
如反复的慢支感染、胃肠道疾患常与IgA缺乏有关.2免疫球蛋白M(IgM)测定•IgM是分子量最大的免疫球蛋白,是一种高效能抗体、能固定补体,具有溶菌、抑菌、中和病毒作用。
IgM是初次免疫应答反应中最早出现的抗体。
临床上常以测定IgM的增高作为某些传染病的早期诊断。
3.免疫球蛋白G(IgG)测定IgG是血清中抗细菌、抗病毒、抗毒素的主要抗体。
巨噬细胞、中性粒细胞表面具有I gGFc受体,可增强对细菌等物质的吞噬能力。
K细胞也含有IgGFc受体,可引起K细胞的ADCC作用。
IgG是唯一能通过胎盘的免疫球蛋白。
对新生儿出生数周内的抗感染起重要作用。
(三)、补体测定1。
补体C3测定C3既是参与古典途径又是参与路旁途径的补体蛋白,有炎症反应时,是一急性时相蛋白,其值会升高,低值见于肾小球性肾炎和免疫复合物疾病。
2.补体C4测定升高:见于风湿热急性期、结节性动脉周围炎、皮肌炎、心肌梗塞、Reiter综合症和各种类型的多关节炎等。
降低:见于自身免疫性慢性活动性肝炎、SLE、多发性硬化症、类风湿性关节炎、IgA 肾病、亚急性硬化性全脑炎等.(四)、抗环瓜氨酸肽抗体(CCP)作为一种新的高特异性和高阳性预报率的抗体,抗CCP抗体可以成为辅助诊断RA的一个指标。
检验科开展项目
检验科开展的项目通常包括以下几个方面:
1. 临床化学检验:包括血常规、血生化、血糖、肝功能、肾功能、血脂等项目的检测。
2. 临床免疫学检验:如乙肝五项、梅毒抗体、艾滋病抗体等项目的检测。
3. 微生物学检验:包括细菌培养、药敏试验、病毒检测等项目。
4. 血液学检验:如凝血功能、血型鉴定、红细胞沉降率等项目的检测。
5. 体液检验:如尿液常规、粪便常规、脑脊液检查等项目的检测。
6. 遗传学检验:如染色体核型分析、基因检测等项目。
7. 肿瘤标志物检验:如癌胚抗原、甲胎蛋白等项目的检测。
8. 其他检验:如血气分析、药物浓度监测等项目。
1。
检验科预新开展项目1、胆碱酯酶(CHE)标本:血清参考值:4250-12250M/ml(37℃)临床意义:增高:见于神经系统疾病、甲状腺功能亢进、糖尿病、高血压、支气管哮喘、Ⅳ型高脂蛋白血症、肾功能衰竭等。
减低:见于有机磷中毒、肝炎、肝硬化、营养不良、恶性贫血、急性感染、心肌梗死、肺梗死、肌肉损伤、慢性肾炎、皮炎及妊娠晚期等,以及摄入雌激素、皮质醇、奎宁、吗啡、可待因、可可碱、氨茶碱、巴比妥等药物。
2、胆汁酸(TBA)标本:血清参考值:<10μmol/L升高:急性肝炎、慢性肝炎、肝硬化、酒精性肝脏疾病、胆汁淤积、初期胆汁干硬化、妊娠性胆汁淤积、儿科肝脏疾病、中毒性肝脏疾病、3、糖化血清蛋白(果糖胺GSP)标本:血清参考值:1.64~2.64mmol/L临床意义:由于血浆蛋白的半衰期为17~20天,故果糖胺可以反映糖尿病患者检测前1~3周内的平均血糖水平。
从一定程度上弥补了糖化血红蛋白不能反映较短时期内血糖浓度变化的不足。
果糖胺的测定快速而价廉(化学法),是评价糖尿病控制情况的一个良好指标,尤其是对血糖波动较大的脆性糖尿病及妊娠糖尿病,了解其平均血糖水平有实际意义4、视黄醇结合蛋白(RBP)标本:血清参考值:25~70ug/ml临床意义:升高:肾功能不全、营养过剩性脂肪肝。
血清RBP↓:急慢性肝炎;肝硬化;降低:维生素A缺乏症、低蛋白血症、吸收不良综合征、肝疾病(除外营养过剩性脂肪肝)、阻塞性黄疸、甲状腺功能亢进症、感染症、外伤等。
5、补体C3、标本:血清参考值:C3:800~1550mgL临床意义:升高:传染病及组织损伤和急性炎症时,C2、C3、C4均增加, 肿瘤患者补体量升高,特别是肝癌,C3升高最为明显,具有诊断意义. 胰腺癌晚期与隐性淋巴细胞白血病患者C3降低。
肝脏疾病患者C3多为降低,肾移植病人C3的水平不稳定,C3在排异反应开始时升高,然后下降到正常以下。
降低:抗原-抗体复合物引起的胃炎病人血清总补体和C3均明显下降, 活动性全身性红斑狼疮患者血清中C1、C4、C2和C3降低。
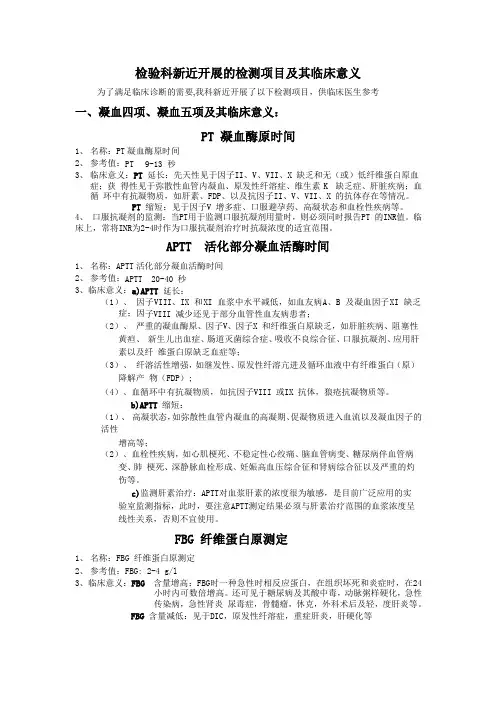
检验科新近开展的检测项目及其临床意义为了满足临床诊断的需要,我科新近开展了以下检测项目,供临床医生参考一、凝血四项、凝血五项及其临床意义:PT 凝血酶原时间1、名称:PT凝血酶原时间2、参考值:PT 9-13 秒3、临床意义:PT 延长:先天性见于因子I I、V、VII、X 缺乏和无(或)低纤维蛋白原血症;获得性见于弥散性血管内凝血、原发性纤溶症、维生素K 缺乏症、肝脏疾病;血循环中有抗凝物质,如肝素、FDP、以及抗因子I I、V、VII、X 的抗体存在等情况。
PT 缩短:见于因子V增多症、口服避孕药、高凝状态和血栓性疾病等。
4、口服抗凝剂的监测:当PT用于监测口服抗凝剂用量时,则必须同时报告PT 的INR值。
临床上,常将INR为2-4时作为口服抗凝剂治疗时抗凝浓度的适宜范围。
APTT 活化部分凝血活酶时间1、名称:APTT活化部分凝血活酶时间2、参考值:APTT 20-40 秒3、临床意义:a)APTT 延长:(1)、因子V III、IX 和X I 血浆中水平减低,如血友病A、B 及凝血因子X I 缺乏症;因子V III 减少还见于部分血管性血友病患者;(2)、严重的凝血酶原、因子V、因子X和纤维蛋白原缺乏,如肝脏疾病、阻塞性黄疸、新生儿出血症、肠道灭菌综合症、吸收不良综合征、口服抗凝剂、应用肝素以及纤维蛋白原缺乏血症等;(3)、纤溶活性增强,如继发性、原发性纤溶亢进及循环血液中有纤维蛋白(原)降解产物(FDP);(4)、血循环中有抗凝物质,如抗因子V III 或I X 抗体,狼疮抗凝物质等。
b)APTT 缩短:(1)、高凝状态,如弥散性血管内凝血的高凝期、促凝物质进入血流以及凝血因子的活性增高等;(2)、血栓性疾病,如心肌梗死、不稳定性心绞痛、脑血管病变、糖尿病伴血管病变、肺梗死、深静脉血栓形成、妊娠高血压综合征和肾病综合征以及严重的灼伤等。
c)监测肝素治疗:APTT对血浆肝素的浓度很为敏感,是目前广泛应用的实验室监测指标,此时,要注意APTT测定结果必须与肝素治疗范围的血浆浓度呈线性关系,否则不宜使用。
检验科新项目介绍一、背景随着医学科技的不断进步,新的检验项目不断涌现,为了进一步提高疾病的早期诊断和治疗效果,我们检验科最近引进了一批新的检验项目。
本文将对这些新项目进行详细介绍,包括项目原理、应用领域以及临床意义。
二、项目一:基因突变分析1. 项目原理基因突变分析使用先进的测序技术,通过对病人样本中的基因进行全面测序,检测其中的突变情况。
通过对比样本和正常基因组进行分析,可以发现致病性基因的突变,从而帮助医生确定疾病的诊断和治疗方案。
该项目主要应用于常见的遗传性疾病的诊断,例如遗传性肿瘤、先天性遗传病等。
通过分析患者基因组中的突变情况,可以为医生提供有针对性的治疗方案,有效地提高治疗效果。
3. 临床意义基因突变分析可以帮助医生在疾病早期进行精确的诊断,为患者提供更早的治疗机会。
通过了解患者基因组中的突变情况,医生可以为患者制定个性化的治疗方案,大大提高治疗的成功率。
三、项目二:新型肿瘤标志物检测1. 项目原理新型肿瘤标志物检测通过检测患者血液或尿液中特定的蛋白质等标记物的含量,来判断患者是否存在肿瘤。
检测方法通常采用免疫荧光或酶联免疫吸附技术,具有高灵敏度和高特异性。
该项目适用于各种类型的肿瘤的早期筛查和监测。
通过定期检测肿瘤标志物的变化情况,可以帮助医生及时发现肿瘤的复发和转移,同时也可以评估治疗效果。
3. 临床意义新型肿瘤标志物检测可以为肿瘤的早期诊断提供重要依据,有助于提高治疗的效果和生存率。
此外,该项目还可以在癌症治疗过程中提供实时的监测数据,帮助医生优化治疗方案,提高患者的生活质量。
四、项目三:微生物群落分析1. 项目原理微生物群落分析通过对患者样本中的微生物进行测序和分析,研究患者体内微生物的种类、数量以及其功能。
通过比较正常人群和患者微生物群落的差异,可以发现与疾病相关的微生物变化,为临床诊断和治疗提供科学依据。
2. 应用领域该项目主要应用于与肠道菌群相关的疾病的诊断和治疗。
例如,肠道菌群失调与多种疾病的发生密切相关,通过微生物群落分析可以帮助医生评估肠道菌群的状态,指导疾病的治疗和预防。
检验科开展生化项目
1.肾功四项:尿素氮、肌酐、尿酸、二氧化碳结合力。
收费32 元
2.肾功五项:尿素氮、肌酐、尿酸、二氧化碳结合力、胱抑素C、
收费:92元
3.血脂四项:胆固醇、甘油三酯、高密度脂蛋白、低密度脂蛋
白。
收费:39元
4.血脂七项:胆固醇、甘油三酯、高密度脂蛋白、低密度脂蛋
白、载脂蛋白A、载脂蛋白B、脂蛋白(a)
收费:98元
5、肝功八项:谷丙转氨酶、谷草转氨酶、r-谷氨酰转肽酶、总蛋
白、白蛋白、总胆汁酸、总胆红素、碱性磷酸酶。
收费:61元
6.肝功十三项:谷丙转氨酶、谷草转氨酶、r-谷氨酰转肽酶、总
蛋白、白蛋白、球蛋白、总胆汁酸、总胆红素、
碱性磷酸酶、间接胆红素、直接胆红素、血清前
白蛋白、胆碱酯酶。
收费:91元
7.心肌酶谱三项:谷草转氨酶、肌酸激酶、乳酸脱氢酶
收费:24
8.小生化:原来项目.收费:180元
9:大生化:原来生化加胱抑素C、载脂蛋白A、载脂蛋白B、
脂蛋白(a)、间接胆红素、直接胆红素、血清前白蛋白、胆碱酯酶。
收费:329元。
检验科新项目介绍一、生化实验室新项目介绍1、天门冬氨酸氨基转移酶线粒体同工酶(m-AST)天门冬氨酸氨基转移酶线粒体同工酶(m-AST)是一种细胞线粒体内的酶,主要存在人体心脏、肝脏、骨骼肌、肾脏等组织中,以心脏、肝脏含量最高。
血清中m-AST升高,具有很高的临床价值。
①急性肝炎急性肝炎时,由于线粒体被严重破坏,血清中m-AST含量增高,增高的幅度与肝脏损伤程度成正比。
m-AST在血清中的半寿期短,如肝脏损伤不继续加重,m-AST将迅速下降,可预示:预后较好。
如m-AST持续升高,说明肝细胞仍在损伤、坏死,预示:预后不良。
②乙醇性肝炎乙醇的毒性作用使肝细胞线粒体损害,m-AST释放入血,使血清中m-AST升高,与急性肝炎比较,升高幅度较低。
但m-AST与AST总酶活力的比值增高,在忌酒一段时间后,血清中m-AST很快下降,m-AST/AST的比值也恢复至正常范围。
因此,对乙醇性肝炎具有诊断和鉴别诊断价值。
③急性心肌梗塞急性心肌梗塞后,心肌缺氧阶段细胞膜通透性发生改变,心肌细胞损伤严重,引起线粒体蹦解,导致血清中的m-AST增高。
是诊断心肌梗死的敏感指标,并可作为临床判断心肌细胞损伤程度及临床疗效评估、预后判断的参指标。
2、腺苷脱氨酶(ADA)肝脏疾病时ADA活性增高有助与黄疸的鉴别诊断。
在阻塞性黄疸时,ADA升高很少,而在肝实质损伤时,ADA和AL T往往是同时升高,特别是在慢性活动性肝炎和肝硬变时,AL T增高不明显,而ADA活性的阳性率可达90%以上,增高幅度也较明显。
测定胸、腹水中的ADA,有鉴别诊断价值。
结核性胸腹水中的ADA 活性显著高于癌症及炎症胸、腹水中ADA活性,是早期诊断结核性胸膜炎、结核性腹膜炎较敏感的具有一定特异性的指标。
测定脑脊液中ADA活性,可作为中枢神经系统疾病的鉴别和诊断的重要指标,结核性脑膜炎ADA活性增高,病毒性脑膜炎不升高。
ADA是可常规应用的肝功能指标。
胸、腹水ADA用于结核性和癌性胸膜炎的鉴别诊断。
检验科新增项目:
糖化血红蛋白,24小时尿微量白蛋白,同型半胱氨酸,各种细菌培养与药敏鉴定等检查项目。
检查须知:
生活起居饮食状况,生理状态病理变化,治疗措施等对检验标本的质量至关重要,为了保证您的检验结果准确可靠,请注意以下提示:常规检验:病员随到随查,但以空腹为好,尿常规以早晨第一次尿的中段尿为好,尽快送检。
生化免疫项目检验:采集病员标本时必须无菌操作切不可污染标本。
饮食:避免高脂高蛋白饮食,例如蛋、肉、油腻食品,以及过多饮水。
运动:避免剧烈活动,应在安静状态下采集血样作为标本。
避免刺激物和成瘾性药物:采血前勿喝茶或咖啡勿吸烟饮酒。
痰培养应清晨漱口之后,用力咳嗽咳出肺部痰送检,以增加阳性率,不能以唾液代替。
尿培养无菌清晨中段尿尽快送检。
粪标本的留取:竹签挑取有脓血或有黏液的部分,量约为胡豆大小一块即可。
检验科预开展新项目一览表
背景
随着科技的不断进步,检验科也在不断探索新的检验技术和方法,以提高检验
效率和精度。
为了更好地服务患者,检验科决定在未来一段时间内开展多项新项目。
新项目介绍
血流动力学监测
血流动力学监测主要用于监测患者血流量、心率、血压等指标,从而全面评估
患者的心血管状况。
该项目在心血管疾病和术后监测方面具有重要作用,可以帮助医生更好地制定治疗方案。
此项目将于下个月正式投入使用。
微生物组检测
微生物组检测主要是通过对人体样本中的微生物组成进行分析识别,来了解微
生物对人体健康的影响,同时可以根据检测结果为患者提供更好的治疗和预防方案。
此项目已经完成技术准备,正在进行设备安装和人员培训,预计在今年年底前正式开展。
代谢组检测
代谢组检测是通过检测人体样本中的代谢产物,来了解人体代谢状态和代谢病
变的情况。
该项目可以为患者提供更全面的健康评估和疾病预测服务。
此项目正在进行技术优化和验证阶段,预计在明年上半年正式开展。
应急传染病检测
应急传染病检测主要是为适应突发传染病疫情的需求而开展的,该项目通过快
速检测患者的病原体,以提高传染病的诊断效率和治疗效果。
此项目已经具备开展条件,正在等待政府相关部门的审批。
以上为检验科未来一段时间计划开展的新项目,这些项目将为患者提供更好的
医疗服务和治疗方案,也将为检验科的发展注入新的动力。
我们将在项目实施过程中,不断优化服务质量和技术水平,为患者和医生提供更好的支持。