(完整)word排版教程笔记之——总结上,推荐文档
- 格式:pdf
- 大小:419.73 KB
- 文档页数:12
Word文档排版技巧详解第一章导言Word文档是我们日常工作中最常用的文件格式之一,良好的排版能够提升文档的可读性和专业度。
本章将讨论Word文档排版的重要性,并介绍一些基本的排版规则。
第二章页面设置在进行文档排版之前,正确的页面设置是至关重要的。
在Word中,我们可以通过页面布局、页边距、纸张大小等设置来调整文档的外观。
一般情况下,A4纸张、标准页边距和适当的页面布局是比较常见的选择。
第三章字体与字号选择选择合适的字体和字号是文档排版中最基础的一步。
在选择字体时,我们应该注重其可读性和专业性。
例如,宋体、黑体和仿宋体都是常见的中文字体;Times New Roman、Arial和Calibri则是常用的英文字体。
字号的选择应根据文档的用途和读者的需求进行判断,一般来说,正文的字号在11号至12号之间比较合适。
第四章标题层次与样式通过使用标题层次和样式,我们可以使文档结构清晰,易于阅读。
在Word中,可以通过使用不同级别的标题样式来实现。
标题样式可以通过设置字体、字号、加粗、斜体等来突出标题的重要性和层次。
第五章行距与段落间距调整适当的行距和段落间距可以让文档更加易读。
在Word中,可以通过设置行距和段落间距来实现。
一般来说,正文的行距可以选择1.5倍或者1.2倍,段落间距可以选择单倍或者多倍。
第六章列表与对齐方式在Word文档中,使用列表可以使内容更加有序和清晰。
可以通过使用有序列表和无序列表来实现。
另外,对齐方式也是文档排版中的重要要素。
一般来说,正文的对齐方式可以选择左对齐,标题则可以选择居中对齐。
第七章插入表格与图片表格和图片的插入可以使文档更加生动和直观。
在Word中,通过插入表格可以方便地展现数据,通过插入图片可以使文档更加丰富多样。
在插入表格和图片时,应注意其大小、位置和清晰度。
第八章节的使用与分页控制如果文档较长,我们可以使用节的功能来实现不同部分的独立设置。
此外,分页的控制也是文档排版中需要注意的一点。
关于word长篇文档排版技巧学习总结(修改)[五篇范文]第一篇:关于word长篇文档排版技巧学习总结(修改)管理信息系统实验第八组关于word长篇文档排版技巧学习总结(修改)随着计算机的广泛运用,以word为代表的办公软件逐渐的改变着我们的工作、学习和生活的方式,把我们从过去的纸质时代带到了信息时代,而这个过程中如何学习使用这些技巧成为我们需要迫切的解决的问题,我组同学为了学习这种技巧,在观看《word长篇文档排版技巧》后作出了总结,为我们自身在以后的生涯中提供借鉴,也使我们掌握了如何快速做好一个专业的文档。
以下是我组同学对王宁讲师的授课内容记录,简单的向我们描述如何来进行对长篇文档的排版。
视频的内容主要分为三大块,分别从单面打印的简单报告、双面打印的复杂报告和难点答疑来向我们解释。
一、单面打印的简单报告处理。
这个部分从纸张的设置和文档的网格、设置样式、层次结构、文章分节、页眉的处理、页码的添加和插入目录共七个方面来介绍如何处理。
做一个文档首先应该做的就是纸张设置,我们需要以多大的纸张来完成我们的文档要求,所以在页面布局里面我们需要根据实际要求对纸张进行调整,如边距、方向的设置。
在完成纸张设置后就是对需要编辑文字进行设置,在编辑前就应该知道我们以怎样的行间距、字数来设置页面。
在做完纸张和文章的设置后,我们需要做的是对文档的样式和层次结构处理,对于不同的文字我们需要给与不同的格式,而这些格式在一起就形成了样式,有了样式可以为我们目录生成等操作带来了便利,所以文档的样式处管理信息系统实验理很重要。
打开文档的样式,我们既可以通过格式刷来对文字进行样式处理,如标题一、标题二、正文等来区别不同文字,同时也可以利用格式刷对文字进行格式处理,但是总的来说各种处理都有优缺点,择需而用。
在利用样式时,我们也可以对样式设置成模板,这对我们在处理一些固定格式性文档具有很大的方便性。
在我们完成对文档的格式设置后,我就可以查看到文章的层次,因为在设置格式时我就运用了不同的层次,如大标题、小标题、正文等把文档内容层次性区分开来。
Word排版技巧全解析Word是目前最常用的文字处理软件之一,它提供了丰富的排版功能,可以帮助用户实现文档的整洁美观。
本文将全面解析Word的排版技巧,帮助读者更好地利用这些功能。
一、页面设置在开始排版之前,我们首先需要进行页面设置,确保文档的格式符合要求。
Word提供了简单易用的页面设置功能,可以通过以下步骤进行操作:1. 打开Word软件,点击页面布局(或页面设置)选项卡;2. 在页面布局选项中,设置页面的纸张大小、页边距、页眉页脚等参数;3. 确认页面设置无误后,点击确定。
通过合理设置页面参数,可以使文档在纸质打印或电子阅读时呈现出较好的效果。
二、字体与字号字体与字号是排版过程中的重要考虑因素,能够直接影响到文档的阅读体验。
以下是一些常用的字体与字号选择建议:1. 字体选择:根据实际需要,选择一种适合的字体。
例如,在正式文档中,宋体、仿宋、黑体等是一些常用字体,适合于正式场合的排版。
在创意文档中,可以尝试一些个性化字体,如华文行楷、方正舒体等。
2. 字号选择:字号的选择应根据文档的整体版面和内容进行调整。
标题一般会选择较大的字号,以突出重点;正文的字号一般较为统一,以保持整洁一致的视觉效果。
三、段落设置良好的段落设置可以使文档结构分明,内容清晰可读。
以下是一些建议:1. 段落对齐:通过选择居左、居中、居右或两端对齐来进行段落的对齐方式调整。
在大多数情况下,左对齐是最常用的对齐方式,能够保持内容的整齐与易读。
2. 首行缩进:对于正文段落,适当使用首行缩进功能,可以让段落更加整齐美观。
可以通过选择段落格式中的“首行缩进”来实现。
3. 行距设置:适当设置行距可以使文档更加易读。
可以选择单倍行距、1.5倍行距或者2倍行距等合适的行距设置。
段落格式选项中可以进行调整。
四、标题与目录标题与目录是大型文档中常用的排版元素,它们能够使文档结构更清晰、内容更易查找。
1. 标题设置:使用Word的标题样式功能可以轻松设置标题格式。
1.字体设置选中需要设置的字体,格式—字体(或者右键—字体)打开后有三张选项卡:分别是“字体”选项卡、“字符间距”选项卡、“文字效果”选项卡“字体”选项卡可设置:字体、字形、字号、字体颜色、字体下划线、着重号。
“字符间距”选项卡可设置:字符缩放、字符间距“文字效果”选项卡可设置:动态效果。
如:礼花绽放等等。
2.段落设置选中需要设置的段落,格式—段落(或者右键—段落)打开后有三张选项卡:这里只要求同学们掌握,也是最常用的第一个选项卡“缩进和间距”选项卡。
“缩进和间距”选项卡可设置:缩进(左缩进、右缩进)、特殊格式(首行缩进、悬挂缩进)、间距(段前间距、段后间距)、行距(注意“固定值”和“多陪行距”的用法。
给出磅值就选择“固定值”)。
在段落中可以设置对齐方式,注意对齐方式有5种:左对齐、右对齐、居中对齐、分散对齐、两端对齐3.页面设置文件—页面设置可以设置:页边距、纸张大小(如:A4、16K等等)、纸张方向(横向、纵向)4.页眉页脚视图—页眉页脚注意看清楚题目是需要在页眉还是在页脚处进行编辑(打开页眉页脚后,时间、页码、页数等内容利用“自动图文集”来进行设置。
)5. 页码插入——页码(可设置页码对齐方式如:内侧或者外侧,设置页码样式等)6. 底纹设置格式——边框和底纹7.分栏效果设置格式——分栏可设置两栏、三栏,或偏左两栏、偏右两栏8.图片的插入与编辑插入图片:插入——图片——来自文件(或者剪贴画)编辑图片:选中图片——右键——设置图片格式9.替换功能替换文章中的文字:编辑——替换——在查找处和替换出输入内容。
word排版知识点总结页面设置:1.页面尺寸:在Word中,可通过页面布局选项卡中的页面尺寸命令来设置纸张的大小,比如A4、A3等。
2.页边距:页边距可以通过页面布局选项卡中的页边距命令进行设置,常用的设置有正常、窄、宽等选择。
3.页面方向:页面可以设置为纵向或横向,通过页面布局选项卡中的页面方向命令进行设置。
4.分栏:可以将页面分成多个栏,通过页面布局选项卡中的分栏命令进行设置。
段落格式:1.对齐方式:可以设置段落的对齐方式,如左对齐、居中、右对齐或两端对齐。
2.行距:可以设置段落的行距,如单倍行距、1.5倍行距或双倍行距等。
3.缩进:可以设置段落的缩进,如首行缩进、悬挂缩进或左右缩进等。
4.间距:可以设置段落的前后间距,如段前、段后间距等。
字号字体:1.字号:可以设置文本的字号大小,如小四、五号、六号等。
2.字体:可以设置文本的字体样式,如宋体、黑体、微软雅黑等,也可以设置加粗、倾斜、下划线等格式。
标题样式:1.标题级别:可以为章节和子章节设置不同的标题级别,以便生成目录和快速导航。
2.样式设置:可以自定义标题样式,包括字号、字体、颜色和间距等属性。
页眉页脚:1.页眉:可以在页面的顶部插入页眉,包括标题、页码、日期等内容,并可以设置不同的页眉信息。
2.页脚:可以在页面的底部插入页脚,包括页码、版权信息等内容,并可以设置不同的页脚信息。
目录:1.标题样式:需要根据文档的标题样式来自动生成目录,可以通过插入目录命令来实现。
2.更新目录:在文档内容发生改变时需要及时更新目录,可以通过右键点击目录选择更新域来更新目录。
引用:1.引用格式:可以插入引文、注释和参考文献等内容,并可以设置不同的引用格式。
2.交叉引用:可以进行交叉引用,如交叉引用标题、图表和公式等内容,以便快速定位和链接。
插入图片和表格:1.图片插入:可以插入图片,并可以设置图片格式、大小和位置等属性。
2.表格插入:可以插入表格,并可以设置表格的行列数、样式和边框等属性,也可以进行表格合并和分割。
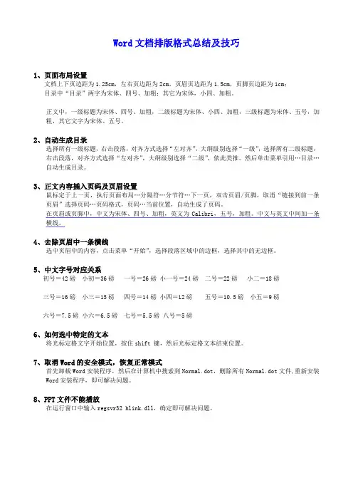
Word文档排版格式总结及技巧1、页面布局设置文档上下页边距为1.25cm,左右页边距为2cm。
页眉页边距为1.5cm,页脚页边距为1cm;目录中“目录”两字为宋体、四号、加粗;其它为宋体,小四、加粗。
正文中,一级标题为宋体、四号、加粗,二级标题为宋体、小四、加粗,三级标题为宋体、五号,加粗,其它文字为宋体、五号。
2、自动生成目录选择所有一级标题,右击段落,对齐方式选择“左对齐”,大纲级别选择“一级”,选择所有二级标题,右击段落,对齐方式选择“左对齐”,大纲级别选择“二级”,依此类推。
然后单击菜单引用…目录…自动生成目录。
3、正文内容插入页码及页眉设置鼠标定于上一页,执行页面布局…分隔符…分节符…下一页,双击页眉/页脚,取消“链接到前一条页眉”选择页码…页码格式,页码…当前位置,自动生成了页码。
在页眉或页脚中,中文为宋体、四号、加粗,英文为Calibri,五号,加粗。
中文与英文中间加一条横线。
4、去除页眉中一条横线选中页眉中的内容,点击菜单“开始”,选择段落区域中的边框,选择其中的无边框。
5、中文字号对应关系初号=42磅小初=36磅一号=26磅小一号=24磅二号=22磅小二=18磅三号=16磅小三=15磅四号=14磅小四=12磅五号=10.5磅小五=9磅六号=7.5磅小六=6.5磅七号=5.5磅八号=5磅6、如何选中特定的文本将光标定格文字开始位置,按住shift 键,然后光标定格文本结束位置。
7、取消Word的安全模式,恢复正常模式首先卸载Word安装程序,然后在计算机中搜索到Normal.dot,删除所有Normal.dot文件,重新安装Word安装程序,即可解决问题。
8、PPT文件不能播放在运行窗口中输入regsvr32 hlink.dll,确定即可解决问题。
掌握Word中的文档排版技巧在现代社会中,文档排版技巧是每个专业人士都必须掌握的基本技能之一。
Word作为最常用的文档编辑工具,其强大的排版功能为用户提供了许多方便快捷的操作。
本文将介绍一些在Word中掌握的文档排版技巧,以帮助读者更好地利用这一工具。
第一章:页面设置与布局页面设置与布局对文档排版有着至关重要的作用。
在Word中,我们可以通过点击页面布局选项卡来设置页面的大小、方向和边距等。
例如,如果我们要设置横向页面,只需在“页面布局”选项卡中选择“页面设置”,然后在“页面边距”选项中选择“横向”。
除了页面设置,我们还可以通过使用分栏来优化文档布局。
在Word中,我们可以将文档分为多栏,以便更好地组织信息。
只需在“页面布局”选项卡中点击“分栏”按钮,然后选择所需的栏数即可。
第二章:标题与标题样式在Word中,为文档添加标题可以提高文档的可读性和结构性。
我们可以通过选择不同级别的标题样式,快速为文档添加标题。
只需在开始选项卡中选择所需的标题级别,然后输入标题内容即可。
如果Word提供的默认标题样式不满足需求,我们还可以自定义标题样式。
在“开始”选项卡的样式组中,点击“样式”下拉菜单中的“管理样式”,然后在弹出的对话框中点击“新建样式”来创建自定义的标题样式。
第三章:段落与对齐方式正确的段落设置和对齐方式能够让文档更加专业和易读。
在Word中,我们可以通过调整段落的缩进和行间距来实现。
只需在“开始”选项卡的段落组中选择“段落对话框”,然后在弹出的对话框中进行设置即可。
另外,对齐方式也是排版中需要注意的一点。
我们可以选择左对齐、右对齐、居中对齐或两端对齐,来使文档的排版更加美观。
只需在“开始”选项卡的段落组中选择相应的对齐方式即可。
第四章:文本格式化与字号设置文本的格式化和字号设置对于文档的可读性和视觉效果至关重要。
在Word中,我们可以通过点击“开始”选项卡的字体组来实现。
通过选择合适的字体、加粗、倾斜、下划线等样式,可以使文本内容更加突出。
Word排版笔记(一)原创2022-03-30 办公office函数WORD概述一. 简介1. 产生:美国微软公司推出的字表处理办公软件Microsoft Word是微软公司的一个文字处理器应用程序。
它最初是为了运行DOS的IBM计算机而在1983年编写的。
随后的版本可运行于Apple Macintosh (1984年), SCO UNIX,和Microsoft Windows (1989年),并成为了Microsoft Office的一部分。
2. 发展:WORD97,2000,2003,2007,2010,2013,2016,20193. 功能WORD是一个功能强大的文字处理软件,用来处理文字的录入、修改、排版和输出等一整套文字处理工作,将文字组合后变成信件、单位公函、学术论文、书籍、报刊等。
具体可实现以下功能:(1). 排版打印(2). 图文混排(3). 制作表格(文字为主,相对复杂的表格)(4). 特殊文档处理(公文、长文档等)4. OFFICE系列办公软件(1). Excel:表格制作、数据运算和处理(2). PowerPoint:幻灯片制作(3). Outlook Express:电子邮件管理(4). FrontPage:网页制作(5). Access:数据库管理(6). Publisher:创建和发布各种出版物(7). InfoPage:创建在大量正式或非正式商业程序中收集和共享信息的动态表单的工具(8). OneNote:会议记录工具二. 启动和退出1. 启动(1). 开始/所有程序/Microsoft.word.(2). 双击桌面word图标2. 退出(1). 直接单击标题栏上的“关闭”按钮(2). 文件/退出(3). Alt+F4三. WORD 窗口的组成1. 标题栏:显示当前程序和文档的名称标题栏位于WORD窗口的顶端,包括控制菜单按钮、文档名称、程序名称、窗口的控制按钮,当打开或创建文档时,文档的名称及程序名称就会出现在标题栏上。
Word中的排版技巧与操作指南在当今数字化办公的时代,Word 软件无疑是我们日常工作和学习中最常用的工具之一。
无论是撰写报告、论文、简历,还是制作文档、合同等,掌握 Word 中的排版技巧都能让我们的文档更加专业、美观、易读。
下面,我将为您详细介绍一些实用的 Word 排版技巧和操作方法。
一、页面设置页面设置是排版的基础,它决定了文档的整体布局和外观。
首先,打开 Word 文档,点击“布局”选项卡,在这里您可以设置页面的大小、方向(纵向或横向)、页边距等。
对于一般的文档,A4 页面大小通常是比较合适的选择。
如果您需要制作特殊规格的文档,比如海报或者宣传册,可以根据实际需求选择其他页面大小。
页边距的设置也很重要。
通常,上下边距可以设置为 254 厘米,左右边距可以设置为 318 厘米。
当然,如果您的文档内容较多,需要节省纸张,可以适当减小页边距;如果文档需要更加美观和舒适的阅读体验,可以适当增大页边距。
页面方向的选择要根据文档的内容来决定。
如果文档中包含较多的宽表格或者图片,横向页面可能更合适;如果是一般的文字内容,纵向页面则更为常见。
二、字体和字号选择合适的字体和字号可以让文档更具可读性。
在 Word 中,常用的字体有宋体、黑体、楷体等。
对于正文部分,宋体通常是一个不错的选择,它清晰易读;标题部分可以使用黑体或者楷体,以突出重点。
字号的选择也要根据文档的用途和内容来决定。
一般来说,正文的字号可以设置为小四号(12 磅)或者五号(105 磅);标题的字号则要比正文大,比如一级标题可以使用三号字,二级标题使用四号字,以此类推。
同时,还要注意字体的颜色和加粗、倾斜等效果的使用。
字体颜色不要过于花哨,以免影响阅读;加粗和倾斜可以用于强调某些重要的内容。
三、段落格式段落格式的设置包括行距、段落间距、缩进等。
行距的选择会影响文档的疏密程度。
一般来说,正文的行距可以设置为 15 倍行距或者固定值 28 磅,这样可以让文档看起来更加舒适。
word文档总结的排版Word文档排版非常重要,可以让文档更有吸引力、易于阅读和理解。
下面是关于Word文档排版的一些重要建议,以帮助您创造一个具有吸引力和清晰的文档。
1. 字体:选择对读者易于阅读的字体,如Arial、Calibri等。
标题可以使用较大的粗体,正文可以使用较小的字体。
还要注意使用通用的字体,以确保在接收者的计算机上能正确显示。
2. 行距:正确使用行距可以让文档更加清晰,重点更容易阅读。
在正文中,建议使用1.5倍的行距。
在标题和段落间使用较大的间距会使文档更加清晰。
3. 对齐方式:建议在文档中使用左对齐,因为这是最容易阅读的一种方式。
头部、页脚和标题可以居中,但不要将正文内容居中。
4. 标题:使用标题可以让文档更清晰和易于理解。
建议使用粗体和居中的方式来将标题突出显示。
同时,使用编号或者序号系统使得用户可以更加快速定位所需内容。
5. 列表:使用有序或无需列表可以更好地组织文档。
有序列表使用数字或编号来指出顺序。
无序列表可以使用符号圆点、实心圆圈或方框来显示所显示点条款。
同时,注意各项内容的平衡性,让文档更加美观舒适。
6. 插图:插图可以使文档更加生动,也可以帮助阐述主题。
建议使用高清晰度的图片,同时确保图片大小合适。
图片可以与内容结合,也可以放在独立页面上。
7. 段落:使用小段落和换行符来将文档分割成小块。
这可以使文档更易于阅读。
同时,控制段落长度,以保持阅读时的节奏。
另外,需要保证段落的连续性,避免内容的跳跃性。
8. 边距:正确设置页边距可以确保文档内容不受页面边缘影响。
建议设置1英寸的边距,顶部和底部的边距可以适当调整。
9. 分页:确保在必要的地方进行分页。
建议将页面分为小块,分页时文本内容要保证完整。
同时,分页不应该影响本来连续的内容。
10. 打印:在打印文档之前,请在Word文档的打印选项中查看预览,并确保页面设置和排版在打印之前设置正确。
以上是十项关于Word文档排版的重要建议,希望可以对您创造一个具有吸引力和清晰的文档有所帮助。
详解Word文档排版技巧第一章页边距设置在Word文档中,设置正确的页边距是一个良好排版的基础。
页边距的设置决定了文档内容与页面边缘的距离,包括上、下、左、右四个方向。
合适的页边距使文档看起来更加整洁、专业。
第二章字体和字号选择字体和字号的选择对于Word文档的排版同样至关重要。
合适的字体和字号能够使文档更加易读。
常用的字体有微软雅黑、宋体、Arial等,字号一般选择12号或14号。
第三章标题的层次结构在Word文档中,合适的标题层次结构有助于实现文档内容的层次化呈现。
通过使用标题1、标题2等不同级别的标题样式,可以使读者更好地理解文档的内容结构。
第四章表格的设计和设置在一些专业文档中,表格是必不可少的。
使用Word进行表格排版时,需要注意合适的列宽和行高,以及表格边框的设置。
合理设计的表格能够使文档更加清晰、易读。
第五章图片的插入和调整图表和图片的插入对于表达文档内容和增强可读性起到重要作用。
在插入图片时,应注意图片的大小和位置与周围文字的协调,避免影响文档的整体美观。
第六章列表和缩进的运用对于一些内容较多的文档,使用列表和缩进能够使文档更加清晰、易读。
使用有序列表或无序列表时,需要注意列表的层次结构和标点符号的选择。
第七章页眉和页脚的设置在Word文档中,页眉和页脚是常用的元素之一,用于显示文档的标题、页码等信息。
合适的页眉和页脚设置能够使文档更加规范、专业。
第八章页面分隔与分节管理在撰写较长文档时,常常需要进行页面分隔和分节管理。
使用分页符和分节符能够实现不同页面或章节的独立样式和格式设置,增强文档的可读性。
第九章添加目录和交叉引用当文档内容较多时,添加目录和交叉引用有助于读者快速定位所需信息。
通过使用Word的目录和交叉引用功能,能够实现自动生成目录和快速跳转功能。
第十章文档格式和样式的统一在进行文档排版时,保持文档格式和样式的统一非常重要。
通过使用Word中的样式功能,可以统一设置文档的标题、正文、段落等样式,使文档整体呈现更加一致、整洁。
知识点总结怎样排版好在文档编辑和出版过程中,排版是非常重要的一环。
好的排版能够让文档内容更加清晰明了,使读者更容易理解和阅读。
本文将从页面设置、字体选择、行距、段落间距以及图片插入等方面给出排版技巧的知识点总结。
一、页面设置1. 页面尺寸:选择合适的页面尺寸是排版的第一步。
一般来说,A4纸是最常用的尺寸,尤其是在学术论文、报告和公文排版中。
设置纸张尺寸时要注意保证左右上下的边距均匀,以避免文字和图像显示不全或留白过大的情况。
2. 页边距:通常情况下,左右边距应略大于上下边距,这样可以让页面看上去更加平衡和整洁。
一般来说,上下边距为2.5厘米,左右边距为3厘米是比较常见的设置,但可以根据具体需求进行微调。
3. 页眉和页脚:在文档排版中,页眉和页脚通常用来放置标题、作者姓名、日期等信息。
合理设计页眉和页脚的内容和格式可以提高文档的整体美感和专业度。
二、字体选择1. 字体类型:在文档排版中,要选择适合的字体类型,比如宋体、黑体、楷体等。
一般来说,正文字体选择宋体、微软雅黑等即可,标题可以选择黑体、楷体等,但要保持一致性和整体风格。
2. 字体大小:正文一般选择小四号(12磅),标题可以适当加大。
但是要根据具体排版需求进行调整,比如学术论文中一般要求正文使用小四号字体,标题使用小三号、小四号字体。
3. 字体颜色:文档排版中一般使用黑色字体、灰色字体,避免使用过于花哨的颜色。
如果需要突出某些内容,可以使用加粗、下划线等方式,不建议使用过多的颜色。
三、行距和段落间距1. 行距:在文档排版中,对于正文段落,一般选择1.5倍行距或者1.25倍行距。
这样可以让段落之间有一定距离,让读者更加舒适地阅读文档内容。
2. 段落间距:在文档编辑时,除了行距之外,还要设置段落间距,一般使用段前段后间距来控制。
这样可以让不同段落之间有明显的分隔,使得整体结构更加清晰。
四、图片插入1. 图片调整:在插入图片时,要注意调整图片的大小和位置,使得图片与文字之间的关系和谐。
总结word排版知识点一、页面设置1. 页面尺寸和方向:在Word中,可以通过页面布局选项设置页面的大小和方向,在页面布局中,可以通过点击“大小”按钮来设置页面的大小,可以选择A4、A5等不同的尺寸,也可以自定义页面尺寸。
在“方向”按钮中可以选择页面的方向,比如横向或者纵向。
2. 边距设置:页面的边距也是排版中需要注意的地方,可以在页面布局中的边距按钮中来设置页面的上下左右边距,也可以通过自定义来设置不同的页边距。
3. 标题页和封面设计:在进行排版时,可能需要设计标题页和封面,可以利用Word中的插入功能插入封面图片或表格,然后通过排版的方式进行设计。
4. 分栏设置:在排版时,可能需要将页面分成多栏,可以通过页面布局中的分栏设置来实现这个功能。
5. 页眉页脚设置:在Word中可以通过插入功能设置页眉和页脚,可以在其基础上设置不同的格式和内容。
6. 首页设置:在进行排版时,可能需要将首页设置成不同的格式,比如首页不显示页眉页脚,可以通过页面布局中的首页不同选项来进行设置。
7. 水平线和分页符:在Word中可以插入水平线和分页符,可以通过这些功能来进行排版。
二、文字样式1. 字体设置:在进行排版时,可能需要设置不同的字体大小和样式,可以在Word中通过样式选项来进行设置。
2. 加粗、倾斜和下划线:在排版时,可能需要对文字进行加粗、倾斜和下划线的设置,可以通过工具栏中的标识按钮来进行设置。
3. 颜色和背景:在进行排版时,可能需要设置文字的颜色和背景色,可以在Word中通过字体和颜色选项进行设置。
4. 段落格式:在进行排版时,需要注意段落的格式,比如缩进、对齐、行距等设置,可以通过段落选项进行设置。
5. 列表:在排版时,可能需要插入有序或无序列表,可以通过工具栏中的列表按钮进行设置。
6. 脚注和尾注:在进行排版时,可能需要插入脚注和尾注,可以通过插入功能来进行设置。
7. 插入文本框:在进行排版时,可能需要插入文本框,可以通过插入功能来进行设置。
Word排版笔记2008年05月05日星期一11:07Word排版笔记1. 排版的基本原则是将内容与版式相分离,也就是将TeX排版的精神运用到Word 中,具体包括:a) 所有文本的格式采用【格式】来生成,不要手工生成;b) 在中文文档中不使用空格,一切间距用【格式】来控制;c) 不要手工输入编号,包括图和表格的序号,在引用图和表格时一定要用【交叉引用】;d) 将长文档的每章单独作为一个文件保存,这个文件中没有任何格式,所有格式在主控文档中定义;2. “制表符”就是tab,可以通过点击标尺的下边来生成,可以水平拖动以改变位置,当向下拖动时就是删除该制表符,可以用选择多行文本,统一生成一个制表符的方法对齐多行文本;3. 关于图、表序号:a) 选中图后插入【题注】,需要引用该图时插入【交叉引用】,如果希望“图1”的两个字中间没有空格,可手工删除;b) 自动更新问题:Ctrl+A然后F9即可(【更新域】快捷键F9)。
4. 关于主控文档和子文档5. 关于文档保护:【工具-保护文档】a) 将文档设为只读(不能作任何修改),只有在密码正确的情况下才能修改内容:勾选【编辑限制】,限制类型选为【未作任何更改(只读)】,然后【启动强制保护】即可;要修改时【工具-取消文档保护】,输入密码即可;b) 只允许不知道密码的人添加批注:与上面相同,只是限制类型选为【批注】即可;c) 允许修改内容,但修改的地方必须由作者确认后才能生效:与上面相同,只是限制类型选为【修订】即可;要接受修订内容,首先要取消文档保护,然后在【审阅】工具栏上点【接受所选修订】即可;d) 文件开启密码和修改密码(不知道的话无法打开文件和修改文件):【工具-选项-安全性】中设置;这个设置容易造成文档变成只读,无法修改,慎用!感觉【保护文档】功能比较可靠;6. 关于参考文献的编写,基本有四种方法:a) 将参考文献作为普通的编号项放在文末,每条参考文献手工输入,文中使用【交叉引用】来引用这些编号项,这种方法可以适应各种格式,操作也相对简单,当参考文献数量不大时(手工输入量不大,也不存在文档搜索等问题)是最好的解决方案;b) 将参考文献作为尾注放在文末,这种方法操作很繁琐(例如要该尾注格式,去掉分隔线等等),而且有一定的限制,比如同时引用多处文献可能会出问题;c) 使用EndNote软件管理参考文献(Word2007可以使用EndNote X),这种方法最专业,只需输入参考文献的各个信息项,EndNote负责所有其他工作,参考文献数据库可以作为单独的文件保存,可以搜索已有的文献等等许多管理功能,这种方法适用于有大量参考文献进行管理;d) 使用Word2007自带的参考文献功能,位置在【引用-引文和书目】,具备基本的文档管理功能,但参考文献的样式不能自己定制,而且自带的格式不符合现有的参考文献格式(自动序号格式,但自带“著者-年代”格式),因此中文论文无法使用这种方法;7. 加入批注时的作者名称可以在【工具-选项-用户信息】中修改;8. 自动生成目录功能:Word默认将样式为【标题1】~【标题3】的文字生成目录,可以在【插入-引用-索引和目录-目录】中进行设置,例如如果将【标题4】也加入目录,可以将【显示级别】调高;每一级目录文字的字体、字号、大小等所有格式属性可以在【修改】按钮中进行更改;9. Word的版本控制:【文件-版本】中可以为当前的文档保存一个版本,勾选【关闭时自动保存版本】可以在每次关闭文档后自动保存一个版本,该设置只对某一具体文件有效;a) 如何比较不同版本的区别?10. 如何利用一个已有的文档制作一个模版,例如论文模版、项目报告模版等?11. 关于带序号公式的排版方法a) Word2003中的排版方法i. 建立一个“公式”格式,特点是数学公式居中对齐,自动编号,并居右对齐:公式前、后各放置一个tab,后面是序号,也就是“tab 公式tab 序号”的形式,然后选中这个段落(整行),【格式-样式与格式】,在“所选文字的格式”下拉框中点“新建样式”,在名称中输入“我的公式”,【确定】即可,后面再输入公式,仍然是“tab 公式tab 序号”,然后将格式设置为“我的公式”即可;ii. 公式序号的自动排序:将手写的公式序号删除,然后插入一个题注(不要先选中公式),标签名称设为【公式】,选中插入的这个题注,插入一个【书签】,【书签名】可以用中文,例如“Pn的值”,在需要引用这个公式的地方插入交叉引用,【引用类型】为“书签”,【引用内容】为“书签文字”即可。
word文档排版总结Word文档排版是指在编辑文档时,利用不同的样式、字体大小、段落格式等方式,使文档呈现出整洁、规范、易读的效果。
对于很多人而言,Word文档排版是一个不太注重的细节问题,但是它对于提升文档整体的效果和表现力至关重要。
下面就是一篇关于Word文档排版总结的1000字文章。
一、标题的排版标题是文档结构的关键,标题的标题级别不同,应该采用不同的字号进行排版。
通常,大标题字号不小于 16 号,二级标题一般是 14 号,三级标题一般是 12 号。
更深度的标题字号不建议设置过小,否则会影响整体视觉效果。
二、正文的排版正文是整篇文档的主要内容,它直接影响着文档的整体质量。
在排版正文时,应该注意以下几点:1. 文本对齐方式一般来说,正文对齐方式应该是两端对齐。
这种方式可以使文稿看起来整齐,且便于排版。
不过,对于某些文本内容,如诗歌、文章题目等,建议采用居中对齐的格式。
2. 段落缩进Word 文档排版中,段落缩进是非常重要的一部分。
它使段落之间的划分更加明确,防止文本混淆。
在使用缩进时,可以采用 Tab 键以及首行缩进两种方式。
建议使用首行缩进的方式,使排版更加美观、整齐。
3. 行距和字间距行距和字间距是排版的非常重要的一部分,设置合理的行距和字间距可以帮助读者更好地阅读文本内容。
建议正文行距设置为1.5倍或2倍,字间距设置为标准。
三、字体的选择与使用字体也是排版的重要组成部分,不同的字体形式可以给读者带来不同的视觉效果。
除了常见的宋体、黑体,还有一些其他字体也值得探索使用,如微软雅黑、楷体等等。
需要注意的是,字体的使用应该贴合文档的整体风格,并且排版中字体不宜过多,建议限制为 2-3 种。
四、首行缩进的使用首行缩进在文档排版中是非常常见的方式,通过首行缩进,可以使段落之间的划分更加明显,档案可读性更强。
在使用首行缩进时,应该注意设置正确的缩进量和缩进方式。
建议设置为 2 个字符,通过使用段落对话框进行缩进。
Word文字排版知识点总结【页面格式化】1.掌握页边距、纸型、纸方向、文字方向、页面边框的调整(“文件”菜单栏/“页面设置”)2.插入批注、脚注或尾注(“插入”菜单栏/“批注”或“尾注和脚注”)3.掌握页眉页脚的设置(“视图”菜单栏/“页眉和页脚”/页眉页脚工具栏)(1)制作奇偶页不同、首页不同(2)自定义页眉页脚(分页符的使用)(3)插入页码(设置页码格式)(4)删除页眉页脚【字符格式化】(可通过格式工具栏或“格式”菜单栏/“字体”对话框设置)1.掌握字体、字形、字号、字体颜色、下划线、着重号2.掌握上下标、阴阳文等效果设置和删除(“格式”菜单栏/“字体”/“字体”选项卡)3.掌握缩放比、字符间距、位置设置(“格式”菜单栏/“字体”/“字符间距”选项卡)4.掌握文字效果设置和删除(“格式”菜单栏/“字体”/“文字效果”选项卡)5.中文版式设置和删除(“格式”菜单栏/“中文版式”)【段落格式化】(可通过格式工具栏或“格式”菜单栏/“段落”对话框设置)1.掌握段落对齐、缩进、段间距、行间距的设置(单位的转换:直接输入单位或通过“工具”菜单栏/选项设置)2.分栏(注意以下5点问题)(1)分栏样式设置(改变栏宽)(2)特殊分隔线的添加(“格式”菜单栏/“边框和底纹”)(3)分栏区域不能设置段间距,若设置段间距需在非分栏区域完成。
(4)为最后一段分栏,是否选择回车符会影响分栏效果。
(5)如何删除分栏效果(在普通视图下删除分节符)3.首字下沉(可通过“格式”菜单栏/“首字下沉”对话框设置和删除)4.项目符号和编号(可通过“格式”菜单栏/“项目符号和编号”对话框设置和删除)(1)项目符号(自定义项目符号、图片项目符号)(2)编号(自定义编号样式)5.边框和底纹(可通过“格式”菜单栏/“边框和底纹”对话框设置和删除)(1)边框(掌握段落边框或文字边框的设置)(2)底纹(填充颜色在上方颜色盒中选择;图案式样颜色在下方颜色盒中选择)【图片编辑】(可通过“插入”菜单栏/“图片”命令设置)1.掌握插入剪贴画或外来图片方法。