精品案例-基于移动网络的“电子围栏”实现方案及应用
- 格式:docx
- 大小:3.65 MB
- 文档页数:35
电子围栏的方案引言电子围栏是一种基于技术的安全防护系统,可以用于监控和管理特定区域的边界。
它通过使用无线电信号或其他传感器技术来创建一个虚拟的围栏,当有物体或人员越过该虚拟围栏时,系统会发出警报。
电子围栏可以应用于各种场景,比如家庭安全、商业安全和动物保护等。
本文将介绍一种常见的电子围栏方案,包括其原理、构建方法和应用场景等。
原理电子围栏的原理基于无线电信号或其他传感器技术。
一般情况下,该系统由以下几个主要组成部分组成:1.发射器:发射器负责发射无线电信号或其他传感器信号,用于创建虚拟围栏。
发射器通常安装在特定区域的边界上或区域周围的固定位置。
2.接收器:接收器负责接收发射器发送的信号,并进行处理和分析。
当接收器检测到有物体或人员越过虚拟围栏时,会触发报警系统。
3.控制器:控制器是整个系统的中枢,负责控制发射器和接收器的工作。
控制器可以根据需要调整围栏的范围和敏感度等参数。
4.报警系统:当接收器检测到有物体或人员越过虚拟围栏时,会触发报警系统,通过警报声音、光线闪烁或发送警报信息等方式提醒相关人员。
构建方法下面是构建电子围栏的一般步骤:1.确定需求:首先需要确定您想要保护的区域以及对围栏的要求。
例如,需要保护的区域大小,要求控制器能够支持的最大距离等。
2.选择技术:根据需求选择合适的技术,比如使用无线电信号、红外线、微波等传感器技术。
不同的技术有不同的工作原理和适用场景。
3.安装发射器:将发射器安装在需要保护的区域的边界上或周围的固定位置。
根据需要调整发射器的参数,比如围栏范围和敏感度。
4.安装接收器:将接收器安装在合适的位置,以便能够接收到发射器发送的信号。
接收器可以连接到控制器或直接连接到报警系统。
5.配置控制器:根据需要配置控制器的参数,如围栏范围、敏感度等。
控制器通常提供用户界面或配置工具来简化配置过程。
6.测试系统:在系统安装完成后,进行测试以确保系统正常工作。
通过测试可以验证围栏的范围和敏感度是否符合要求,并提前发现可能存在的问题。
电子围栏方案
目录
1. 简介
1.1 什么是电子围栏
1.2 电子围栏的作用
1.3 电子围栏的工作原理
2. 电子围栏的应用领域
2.1 家庭安全
2.2 商业场所
2.3 农业领域
3. 电子围栏的优势
3.1 方便快捷
3.2 省时省力
3.3 灵活性强
4. 电子围栏的发展趋势
4.1 智能化
4.2 多功能化
4.3 高效化
简介
电子围栏是一种利用电子技术建立起来的虚拟边界,用于限定特定区域的范围。
通过设置围栏,可以实现对目标区域的监控和管理,保障安全。
电子围栏的作用是为了防止未经许可的人员或物体进入特定区域,起到一种警示和阻挡的作用。
它可以帮助用户实现对特定区域的有效监控和保护。
电子围栏的工作原理是通过安装在围栏周边的传感器设备,监测和检测围栏范围内的动态变化。
一旦有异常情况发生,系统会及时报警提醒用户。
电子围栏的应用领域非常广泛,包括家庭安全领域、商业场所和
农业领域。
在家庭安全方面,电子围栏可以帮助家庭保护隐私和安全;在商业场所,它可以帮助企业实现对重要区域的管控和保护;在农业
领域,可以帮助农民监控牲畜的活动范围。
电子围栏的优势在于方便快捷、省时省力和灵活性强。
用户可以
根据需要设定围栏的形状和大小,实现个性化定制。
电子围栏未来的发展趋势是智能化、多功能化和高效化。
随着科
技的不断进步,电子围栏将会越来越智能化,能够实现更多的功能和
更高效的监控管理。
电子围栏案例电子围栏是一种利用电子技术实现对特定区域进行监控和限制的设备,它可以广泛应用于家庭、商业和工业领域。
下面我们将介绍一个关于电子围栏的实际案例,以便更好地了解其应用和效果。
在某个小区的物业管理中,经常会遇到一些居民违规停车或者擅自进入禁止通行的区域的情况,这给物业管理工作带来了不小的困扰。
为了解决这一问题,物业管理决定引入电子围栏系统来加强对小区内车辆和人员的管控。
首先,物业管理团队在小区的入口处安装了电子围栏设备,并设置了相应的监控区域和警示标识。
当有车辆或者行人试图越过电子围栏进入禁止通行区域时,系统会立即发出警报并记录相关信息,同时物业管理人员也会收到实时通知。
这样一来,物业管理人员可以第一时间发现违规行为并及时进行处理,有效减少了违规事件的发生次数。
其次,电子围栏系统还可以通过智能识别技术对小区内的车辆和居民进行有效管理。
通过提前录入车辆和居民的信息,系统可以自动识别合法通行的对象,并对非法通行行为进行警示和记录。
这种智能管理方式不仅提高了管理效率,也降低了人为的管理成本,为物业管理工作带来了极大的便利。
另外,电子围栏系统还可以与其他安防设备进行联动,形成更加完善的安全防护网络。
比如,当电子围栏系统发现有可疑行为时,可以立即触发周边监控摄像头进行录像,并向相关安保人员发送紧急求助信号。
这种联动式的安防体系可以更加全面地保障小区内居民和财产的安全,提高了整个小区的安全防范能力。
综上所述,电子围栏系统在小区物业管理中的应用效果显著,不仅加强了对小区内车辆和行人的管控,也提高了管理效率和安全防范能力。
通过这个案例,我们可以看到电子围栏在实际应用中的重要性和价值,相信在未来的发展中,它将会得到更广泛的应用和推广。
电子围栏项目实施方案一、项目背景近年来,随着城市化进程的不断加快,城市的人口和交通流量都呈现出爆炸式的增长趋势。
因此,为了保障人民的生命财产安全,提高城市管理水平,电子围栏项目应运而生。
二、项目目标本项目旨在通过引入先进的电子技术,建立一套智能、高效的围栏监控系统,实现以下目标:1. 防止非法入侵:通过电子围栏系统的布设,有效阻止不法分子的潜入,确保辖区安全。
2. 提高城市管理水平:通过实时监控和报警功能,提高城市管理部门的反应速度和处理效率。
3. 保障居民生活质量:电子围栏项目的实施,有助于提高居民的生活质量,增强居民的安全感。
三、项目内容1. 围栏布设:根据辖区特点,合理布设围栏,采用钢铁材质,保证围栏的坚固性和稳定性。
2. 电子设备安装:在围栏上安装相应的电子设备,包括监控摄像头、报警器等,确保系统的正常运行。
3. 数据互联:建立相应的数据传输网络,将各设备的监控数据进行实时传输和交互,为后续数据分析和处理提供支持。
4. 软件开发:开发相应的管理软件,实现对围栏系统的远程监控以及异常报警功能。
5. 项目测试:完成软、硬件的部署后,对系统进行全面测试,保证系统的稳定性和可靠性。
6. 项目实施:根据测试结果,逐步投入使用,确保项目的顺利实施。
四、项目计划本项目计划分为以下几个阶段进行:1. 项目准备阶段:确定项目目标、制定项目计划、进行人员组建和资源准备。
2. 布设围栏阶段:根据设计方案进行围栏的布设,并进行土地准备、围栏材料购买以及施工工作。
3. 电子设备安装阶段:根据围栏布设情况,安装相应的电子设备,并保证设备的正常运行。
4. 数据互联与软件开发阶段:建设数据传输网络,开发相应的管理软件,实现监控数据的传输和管理。
5. 项目测试与调试阶段:对整个系统进行全面测试,确保系统的稳定性和可靠性。
6. 项目实施阶段:根据测试结果,逐步投入使用,对系统进行优化和改进。
五、项目风险及对策在项目实施过程中,可能面临以下风险:1. 技术风险:由于电子围栏项目涉及的技术较为复杂,可能存在技术难题。
电子围栏解决方案电子围栏是一种基于现代科技的安全措施,主要用于防止越界入侵和保护财产安全。
电子围栏可以应用于各种场所和情景,如住宅区、工业区、商业区等。
下面将介绍一个基于电子围栏的解决方案,来解决特定的安全问题。
再以住宅区为例,电子围栏可以有效地解决一些常见的安全问题,如盗窃入侵、潜在危险的人员进入等。
以下是一个基于电子围栏的解决方案的主要步骤和措施:1. 进行实地勘测和规划:首先,需要进行实地勘测,了解住宅区的地形和环境条件,以便合理规划电子围栏的位置和布局。
此外,还需要考虑住宅区的特点和安全需求,确定电子围栏的高度、宽度和材料等。
2. 安装探测器和报警系统:将探测器安装在电子围栏上,并与报警系统连接。
探测器可以分为多种类型,如红外线探测器、微波探测器、声音探测器等,以监测围栏周围的情况。
当有人或物体靠近电子围栏时,探测器会感知到,并向报警系统发送信号。
3. 设定围栏区域和警戒区域:根据实际需求,设定围栏的有效区域和警戒区域。
可以通过软件或控制面板进行设定,以确保围栏的可视范围和响应时间。
4. 配置报警方式和处理措施:根据需要,可以配置不同的报警方式和处理措施。
例如,当有人进入警戒区域时,可以通过发出声音、闪光灯或向安全人员发送警报信息等方式进行报警,以及实时监控和追踪可疑人员的行动。
5. 定期维护和检修:为了保证电子围栏的正常运行和安全性,需要定期进行维护和检修。
维护包括清洁围栏、检查探测器和报警系统的状态、更换电池等。
同时,还要定期测试系统的响应时间和准确度,确保其正常工作。
通过以上的解决方案,基于电子围栏的安全措施可以有效地防止住宅区的入侵和安全事故发生。
电子围栏具有安装方便、监测精准、报警及时、可视化等优点,能够提供全天候、全方位的安全保护。
同时,该解决方案还可以与其他安防系统集成,提供更加全面和完善的安全保护措施。
总之,电子围栏是一种可行的安全解决方案,能够应对不同场所和环境的安全需求。
电子围栏解决方案概述随着城市化进程的快速发展,越来越多的人们开始关注和重视家庭和企业安全的问题。
传统的围栏虽然可以提供一定的安全保障,但仍然存在一些弊端,比如易受破坏、难以监控等。
为了解决这些问题,电子围栏技术应运而生。
本文将介绍电子围栏解决方案,包括其原理、功能及应用场景。
原理电子围栏是一种通过无线电频率实现的周界保护系统。
其原理是利用无线电信号通过发射器和接收器之间的电磁波传输,形成一个无形的电子围栏。
当有人或物体进入或越过围栏时,系统会立即发送警报信号给用户或安全监控中心,提醒其注意。
功能1. 周界保护:电子围栏可以帮助家庭或企业建立一个确保安全的周界保护系统。
它可以覆盖一定范围内的围墙、大门、窗户等,有效地阻止不法入侵。
一旦有人或物体进入或越过围栏,系统将立即触发警报。
这无疑提高了家庭和企业的安全性。
2. 防止破坏:传统的围栏很容易被破坏或绕过,给家庭或企业的安全带来隐患。
而电子围栏则具有更高的安全性,因为它是无形的,不易受到物理攻击。
即使有人试图破坏或离开围栏范围,系统仍然能及时发出警报。
3. 高效监控:电子围栏配备了先进的监控技术,能够实时监测围栏内的状态,并将信息传输给用户或安全监控中心。
用户可以通过手机或电脑随时随地监控围栏状态,确保家人和财产的安全。
应用场景1. 家庭安全:在现代社会,家庭安全问题备受关注。
电子围栏解决方案可以帮助家庭建立一个安全保护体系,确保家人的安全。
无论是儿童还是老人,他们都能够享受到更安全的生活环境。
2. 商业安全:企业安全是企业发展的重要保障。
电子围栏解决方案可以帮助企业建立起一个严密的安全防线,有效地防止入侵和盗窃行为。
这对于保护企业的财产和机密信息非常重要。
3. 物业管理:在大型物业管理中,电子围栏也可以起到重要的作用。
通过安装电子围栏,物业管理公司可以有效地监控园区的安全状态,提高物业的价值和竞争力。
总结电子围栏解决方案是一种先进的周界保护系统,通过利用无线电信号建立无形的电子围栏,提供有效的安全保障。
电子围栏施工方案1. 引言电子围栏是一种基于电子技术和无线通信的安防设备,可以用于对特定区域进行监控和防范。
它通过在围栏周边布置传感器和报警设备,当有异常情况发生时,可以及时发出警报并通知相关人员。
这种设备在物业管理、工地安全和家庭安全等领域有着广泛的应用。
本文将介绍电子围栏的施工方案及相关注意事项。
2. 施工流程2.1 规划围栏区域首先,需要对围栏的区域进行规划。
根据实际需要,确定需要布置围栏的范围和形状。
考虑到围栏的安全性和可行性,可以选择合适的材料来建造围栏,如钢筋混凝土、铁丝网等。
在规划好围栏区域后,需要进行围栏支架的安装。
围栏支架是固定围栏的基础结构,需要选择合适的支架材料,并确保安装位置准确无误。
在安装围栏支架时,需要考虑围栏的稳固性和耐久性。
2.3 布置传感器和设备在围栏支架安装完成后,需要布置传感器和设备。
传感器主要用于监测围栏区域的情况,如有无人经过、有无异常活动等。
常用的传感器包括红外线传感器、微波传感器等。
此外,还需要安装报警设备,用于发出警报和通知相关人员。
报警设备可以是声音报警器、短信通知等。
2.4 进行测试和调试在布置传感器和设备后,需要进行测试和调试。
测试主要包括对传感器和设备进行功能测试,确保其能够正常工作并与警报系统配合。
调试则是对围栏系统进行细节优化和调整,确保系统能够以最佳性能工作。
在测试和调试完成后,需要进行围栏系统的完善。
这包括整理布线、安装报警监控中心、设置警报规则等。
同时需要对围栏系统进行保养和维护,定期检查设备的工作状态,以确保系统的长期稳定运行。
3. 注意事项在进行电子围栏的施工过程中,需要注意以下事项:3.1 安全问题在施工过程中,需要注意人员的安全。
在安装围栏支架时,要确保支架的稳固性,防止因支架倒塌而导致人员伤害。
同时,在测试和调试过程中,要注意设备的安全使用,避免触电等意外情况的发生。
3.2 环境适应性在选择围栏材料和设备时,需要考虑围栏所处环境的适应性。
电子围栏系统方案摘要:电子围栏系统是一种利用电子技术实现对特定区域进行边界控制和访问限制的系统。
本文将介绍电子围栏系统的工作原理、技术组成、实施步骤以及优缺点。
引言:随着社会的不断发展和人们对安全性的要求日益提高,围栏系统逐渐走进人们的视野。
然而,传统的物理围栏存在着许多弊端,如建设难度大、维护成本高、易被破坏等。
为了解决这些问题,电子围栏系统应运而生。
本文将详细介绍电子围栏系统的方案。
一、工作原理:电子围栏系统采用无线电频率感应技术和电子软件控制,通过安装在设定区域周边的探测器,实现对入侵者的监测和报警。
当探测器检测到有人或物进入设定区域时,系统会立即发出警报,并通过与安保人员的通信设备进行实时通知。
二、技术组成:1.探测器:探测器是电子围栏系统的核心部件,用于监测设定区域的边界。
常见的探测器类型包括红外线探测器、微波探测器、超声波探测器等。
这些探测器能够感知到人体的热能、运动或声波等信号,从而发出警报。
2.控制中心:控制中心是电子围栏系统的大脑,负责接收和处理探测器发出的信号,并进行判断和响应。
控制中心通常配备有报警系统、视频监控系统和通信系统等,可以实现对设定区域的全方位监控和管理。
3.报警装置:报警装置是电子围栏系统的重要组成部分,用于在探测到入侵者时发出警报信号。
报警装置可采用声光报警器、手机短信通知、安保人员呼叫等方式,以确保及时有效地响应入侵事件。
三、实施步骤:1.需求分析:根据实际需求进行详细的需求分析,包括设定区域的大小、形状、安全级别以及人员流量等信息。
根据需求分析结果确定合适的探测器、控制中心和报警装置。
2.系统设计:根据需求分析结果进行系统设计,包括探测器的布置位置、控制中心的搭建和报警装置的选择等。
系统设计应充分考虑设定区域的特点和要求,确保系统能够有效、稳定地工作。
3.系统实施:根据系统设计方案进行系统实施。
这包括探测器的安装、控制中心的连接和报警装置的调试等。
实施过程应严格按照设计方案进行,确保各个组件的正常工作。
电子围栏方案电子围栏方案随着现代社会的发展和人们对安全意识的提高,电子围栏作为一种高效且便捷的安全防护手段在各个领域得到了广泛的应用。
本文将探讨电子围栏的原理、技术特点以及应用方案。
一、电子围栏的原理电子围栏是通过电子设备和软件系统构成的一种智能安全防护系统,其原理基于电磁场或微波探测技术。
当有人或物体进入围栏范围时,系统会发出警报并立即通知管理人员,从而保护所属区域的安全。
二、电子围栏的技术特点1. 多种检测技术:电子围栏采用多种检测技术,包括红外线、微波、超声波等,以实现对不同区域的监测和警戒。
2. 高精度定位:电子围栏通过技术手段对入侵者进行高精度定位,确保快速、准确地发出警报。
3. 智能化管理:电子围栏系统可集成智能化监控和管理软件,实现对多个围栏的远程监控和管理,提高工作效率。
4. 灵活配置:电子围栏的参数和布点可以根据具体需求进行灵活配置,适应不同场景和需求。
三、电子围栏的应用方案1. 住宅围栏安全方案在住宅小区或别墅建设中,电子围栏可用于围合整个小区或别墅区域,确保住户的安全。
通过配置合适的传感器和报警装置,实时监控周界,一旦有人闯入便立即发出警报,及时采取措施。
2. 工业园区围栏安全方案在工业园区内,电子围栏可用于对重要区域、设备和机械进行监测和警戒,确保园区内重要资源的安全。
通过远程监控和集中管理系统,及时发现和处理异常情况,减少安全风险。
3. 军事基地围栏安全方案在军事基地周边,电子围栏可用于监测和预防外部威胁,保护军事基地的安全。
通过密集配置探测器和报警器,并与军事指挥系统集成,实现多层次的防护和应急响应,提升军事基地的安全性。
4. 牧场畜栏安全方案在牧场和畜牧业中,电子围栏可用于隔离和监测牲畜的行动范围,防止其逃脱或被外来人员窃取。
通过设置合理的围栏参数和报警区域,及时察觉和应对牲畜的异常行为,保障畜牧业的发展和收益。
5. 公共场所围栏安全方案在公共场所如机场、车站、购物中心等,电子围栏可用于划定安全区域和限制人员流动。
电子围栏项目实施方案一、项目背景近年来,随着城市化的快速发展以及人口的增加,城市安全问题日益引人关注。
为了提高城市的安全性,电子围栏项目应运而生。
本文将介绍电子围栏项目的实施方案,以帮助相关方在项目实施过程中能够顺利进行。
二、项目目标电子围栏项目的目标是通过建立电子围栏系统,实现对特定区域的管控和监测,进而提高城市的整体安全水平。
具体目标包括:1. 建立高效的围栏监测系统,能够及时检测和响应区域内的异常情况;2. 提供完善的报警机制,及时向相关部门发送报警信息,以便采取相应措施;3. 实现围栏系统与其他安防设备的互联互通,提高整体的安全性;4. 提供稳定可靠的电力供应系统,确保系统运行的连续性和可靠性。
三、项目实施方案1. 需求调研:在项目启动之前,应进行充分的需求调研,了解用户的具体需求和建议,以便在实施过程中能够充分考虑到相关因素。
2. 设计规划:根据需求调研结果,制定详细的设计规划,包括围栏的位置布置、监测设备的选择以及报警系统的配置等。
3. 系统搭建:在规划设计完成后,进行系统的搭建工作,包括围栏的搭建和监测设备的安装等。
4. 软件开发:为了实现围栏系统与其他设备的互联互通,需要进行软件开发工作,以确保系统的整体运行效果。
5. 系统测试:在软件开发完成后,需要进行系统的测试工作,以确保系统的功能和性能能够满足项目需求。
6. 系统优化:在测试过程中,发现问题和不足之后,需要进行相应的优化,以提高系统的效率和可靠性。
7. 项目交付:在系统开发和优化完成之后,进行项目的交付工作,包括培训用户和提供相关技术支持等。
四、项目进度安排1. 需求调研:预计耗时2周;2. 设计规划:预计耗时1周;3. 系统搭建:预计耗时2周;4. 软件开发:预计耗时4周;5. 系统测试:预计耗时2周;6. 系统优化:预计耗时1周;7. 项目交付:预计耗时1周。
五、风险管理在项目实施过程中,可能会面临以下风险及应对方案:1. 技术风险:在软件开发和系统优化中可能遇到技术难题,应成立专业团队进行技术攻关,或者考虑外部技术支持。
手机电子围栏方案简介随着智能手机的普及和技术的发展,手机电子围栏成为一种实用的解决方案。
手机电子围栏是利用 GPS、Wi-Fi 和移动网络等技术,结合手机应用程序,在特定区域内对手机进行定位和跟踪的一种方式。
本文将详细介绍手机电子围栏的原理、应用场景及实现方式。
原理手机电子围栏的原理主要是基于位置服务技术,通过定位功能获取手机的地理位置信息,进而判断手机是否在指定的围栏区域内。
常用的位置服务技术包括 GPS、Wi-Fi 定位和基站定位。
手机电子围栏系统需要结合这些定位技术来实现准确的定位。
手机电子围栏的定位流程如下:1.启动手机应用程序,获取手机的位置信息。
2.判断手机的位置是否在预设围栏区域内。
3.如果手机未进入围栏区域,则继续获取手机的位置信息。
4.如果手机进入围栏区域,则触发相应的操作,例如发送通知或警报。
应用场景手机电子围栏可以应用于多个场景,以下是其中几个常见的应用场景:儿童安全家长可以使用手机电子围栏来确保孩子的安全。
他们可以在手机应用程序中设置一个安全区域,一旦孩子走出这个区域,手机将自动触发警报,提醒家长注意孩子的行踪。
宠物管理手机电子围栏还可以用于宠物管理。
用户可以设置一个围栏区域,确保宠物不会离开指定范围。
当宠物跨越围栏边界时,手机将通知用户,方便用户及时采取相应措施。
资产追踪手机电子围栏也可以用于资产追踪。
用户可以设定一个围栏区域,如果手机离开该区域,用户将收到相应的提醒。
这在保护贵重物品或防止盗窃方面非常有用。
旅游导航手机电子围栏还可以用于旅游导航。
用户可以在手机应用程序中设置多个围栏区域,当手机进入某个区域时,系统将自动提供该区域的相关信息。
这对于旅游者来说,提供了更好的导航体验。
实现方式实现手机电子围栏方案,需要将硬件设备和软件应用结合起来,以下是具体的实现方式:1.安装手机应用程序:用户需要下载并安装支持电子围栏功能的手机应用程序。
2.注册账号:用户需要注册一个账号,以便登录并使用手机应用程序的电子围栏功能。
电子围栏设计方案一、引言随着现代科技的不断发展,电子围栏作为一种先进的防护措施,在保护财产安全和人员安全方面扮演着越来越重要的角色。
电子围栏利用电子信号感测和报警系统,可以有效监测并防止人员或动物进入特定区域。
本文将介绍一个基于电子技术的电子围栏设计方案。
二、方案概述本设计方案基于以下原则:1. 使用低功耗的传感器和设备,以减少能耗并延长电池寿命。
2. 借助无线通信技术,实现传感器和报警器之间的信息传输。
3. 整合智能化控制系统,提供灵活的用户界面和远程控制功能。
三、设计细节1. 传感器选择为了保证电子围栏的准确性和可靠性,选用具有高精度和可调节灵敏度的传感器是关键。
通过使用红外线传感器或微波传感器,可以检测到人体或动物的移动。
此外,还可以选择加速度传感器用于检测碰撞或震动。
2. 无线通信模块为了实现传感器和报警器之间的数据传输,使用可靠的无线通信模块十分重要。
例如,可以使用Wi-Fi、蓝牙或ZigBee等无线协议实现数据的传输和控制。
3. 报警器在检测到潜在威胁时,报警器将触发警报以提醒用户。
报警器可以是声音警报器、闪光灯或者通过手机推送通知等形式。
灵活的报警方式可以满足不同用户的需求。
4. 控制系统为了实现用户对电子围栏的灵活控制和监测,设计一个智能化的控制系统是必要的。
可以通过一个用户友好的手机应用或者网页界面,实现对电子围栏的远程设置和监测功能。
5. 供电和能耗为了确保电子围栏的持续运行,需要选择合适的电源供电方式,并采取措施降低系统的能耗。
例如,可以使用可充电电池作为主要电源,并采用休眠或睡眠模式来降低传感器和通信模块的功耗。
四、优势和应用领域1. 优势通过电子围栏设计方案,可以提供以下优势:- 实时监测和报警:电子围栏能够实时监测特定区域,并在检测到入侵威胁时立即触发警报。
- 远程控制和监测:用户可以通过手机应用或者网页界面对电子围栏进行远程控制和监测,提高便利性和灵活性。
- 低成本和易安装:相比传统的物理围栏,电子围栏的成本较低且安装方便快捷。
电子围栏方案书1. 背景介绍电子围栏是一种基于无线通信技术和定位技术的安全防护系统,通过使用电子设备来创建一个虚拟的边界,以便监视和控制指定区域的进出。
电子围栏系统广泛应用于家庭安全、商业场所安保、工地监管等领域。
随着人们对安全性和隐私保护的要求越来越高,传统的固定围栏已经无法完全满足需求。
电子围栏系统作为一种先进的安全防护方案,具有灵活性高、安装便捷、易于管理和控制的优势。
本方案书将详细介绍电子围栏的实施方案和操作流程。
2. 方案概述电子围栏方案基于一套完整的硬件和软件系统,主要包括以下组件:•电子围栏设备:使用无线通信技术和定位技术,能够实时监测和报警。
•控制中心:负责管理和控制电子围栏设备,并提供可视化界面展示相关数据和报警信息。
•移动终端应用:通过手机等移动终端设备,可以随时随地监控电子围栏状态并接收实时报警信息。
3. 硬件设备3.1 电子围栏设备电子围栏设备是实现电子围栏功能的关键组件,其主要特点包括:•无线通信能力:可以通过无线网络接入控制中心。
•定位技术:采用定位技术确定设备所处位置,精度高。
•报警功能:当有人员或物体进出围栏范围时,能够实时发出报警信号。
3.2 控制中心控制中心是电子围栏系统的核心部分,主要功能包括:•设备管理:管理和配置所有电子围栏设备。
•数据展示:实时展示设备状态、报警信息等相关数据。
•报警管理:根据设备产生的报警信息,进行相应的处理和响应。
4. 软件系统4.1 控制中心软件控制中心软件是整个电子围栏系统的核心控制端,其主要功能包括:•设备管理界面:提供设备注册、配置、管理等功能。
•数据展示界面:通过图表、表格等方式展示设备状态、报警信息等数据。
•报警管理界面:对报警事件进行记录、处理和响应。
4.2 移动终端应用移动终端应用是电子围栏系统的便捷接入端,通过手机等移动设备可以随时随地监控围栏状态和接收报警信息。
其主要功能包括:•登录功能:用户通过移动终端应用登录控制中心进行围栏监控。
电子围栏方案范文电子围栏是一种通过电子技术来实现对特定区域进行监控和限制的安全方案。
它可以应用于多种场景,例如住宅小区、工厂、商场等。
本文将重点探讨电子围栏方案的原理、实施步骤以及应用案例。
一、电子围栏方案原理电子围栏方案主要采用了无线电频率识别(RFID)技术和射频识别(RFID)技术。
其原理是在设定区域内部和边界上设置感应器和接收器,当有人或物体进入设定区域时,感应器会通过射频信号发送警报信息给接收器,然后接收器会通过联网设备,将收到的信息发送给安全监控中心或相关管理人员。
这样就可以及时发现异常情况,并采取相应的措施。
二、电子围栏方案实施步骤1.规划设计:首先需要确定电子围栏的布置范围和需要监控的区域。
然后根据实际情况,确定需要设置感应器和接收器的位置和数量。
同时,还需要选择合适的联网设备和监控系统。
2.安装设备:根据设计方案,安装感应器和接收器,并进行相应的调试和测试工作。
确保设备正常运行,并能够准确地识别特定区域内的人员和物体。
3.网络连接:将接收器与联网设备进行连接,并测试通信是否正常。
确保接收到的信息能够及时传输到安全监控中心或相关管理人员的设备上。
4.监控系统调试:根据需要,配置监控系统的相关参数和功能。
例如,设置警报门限、安全区域范围等。
并通过实际的测试场景来验证系统的可靠性和准确性。
5.培训和运维:对相关管理人员进行培训,使其能够熟练操作和维护电子围栏系统。
同时,定期进行设备巡检和维护工作,确保系统的长期稳定运行。
三、电子围栏方案应用案例1.住宅小区:电子围栏可以用于住宅小区的出入口和围墙上,用来监控和限制外来人员的进入。
当有人试图翻越围墙或进入禁止区域时,系统会立即发出警报,并将相关信息发送给物业管理人员。
2.工厂:电子围栏可以用于工厂的重要场所,如机房、仓库等。
当未经许可的人员进入这些场所时,系统会立即发出警报,并将相关信息发送给安全人员进行处理。
3.商场:电子围栏可以用于商场的高价商品区域。
电子围栏方案随着城市化进程的加速和户外活动的增多,以及快速发展的互联网技术,电子围栏的使用作为追踪和保护人们的一种方式变得越来越受欢迎。
这种技术越来越被大众接受,因为它提供了一种简单但有效的方法来追踪和保护人们,同时保护人的个人隐私。
电子围栏是基于全球定位系统、互联网和无线通讯技术开发的,它通过在设备中安装GPS芯片和GSM模块来实现对设备的追踪和监控。
用户可以将设备放置在身上或车辆上,并设定一定的范围,当设备超出这个范围时,用户将得到一个警告。
电子围栏方案的选择取决于使用场景和需求。
以下是一些电子围栏方案的例子:1. 智能手表电子围栏:智能手表是近年来出现的一种新型电子设备,它打破了传统手表的设计,具有功能强大、精密化、多样化、智能化等特点。
智能手表可以安装电子围栏技术,可以用来跟踪儿童、老人或其他易于迷路的人。
例如,如果儿童超出了事先设定的范围,智能手表将自动发送通知给父母,提醒他们儿童可能有危险。
2. 车辆电子围栏:车辆电子围栏是指将装有电子围栏模块的设备安装在车上,实现对车辆的追踪和保护。
该方案可以通过对车辆位置的跟踪来监控车辆是否在安全范围内。
如果车辆被盗或超出安全范围,电子围栏将自动向车主发送指定的警报信息,从而帮助车主及时采取措施。
3. 宠物电子围栏:宠物电子围栏是为喜欢带宠物出门的人们提供的一种解决方案,可以实现对宠物的追踪和保护。
用户只需要将设备安装在宠物上,设定一定的范围,当宠物超出设定的范围时,用户将得到一个警告。
这样,用户可以放心地带着宠物出门,而不必担心宠物会走失或迷路。
4. 学生电子围栏:学生电子围栏可以帮助学校管理人员安全地跟踪学生。
学生可以戴着电子围栏设备,以便学校管理人员能够时刻知道学生的位置。
此外,学校也可以将电子围栏设备用于监管学生是否在校期间去了不允许去的地方。
总之,电子围栏方案是一种现代化和便捷的方法,可以帮助人们追踪和保护家庭成员、宠物或车辆,并提供更好的个人安全保护。
电子围栏项目实施方案实施方案一、背景介绍电子围栏是一种利用电磁波或无线信号技术建立虚拟边界的安全系统。
它利用电子设备和软件来监控和控制特定区域的进出,以保护人员和财产的安全。
本文将详细介绍电子围栏项目的实施方案。
二、项目目标1. 提供有效的安全防护措施:通过电子围栏系统,帮助用户建立一道可靠的防线,防止未经授权的人员进入特定区域。
2. 实现实时监控和报警功能:通过联网设备,及时掌握围栏内的情况,并在发生异常时迅速报警,提高安全防护能力。
3. 提高安全保障效率:电子围栏系统可以实现自动化管理,减少人为操作,提高安全保障效率。
三、项目实施步骤1. 系统设计与规划在项目初期,我们将与用户充分沟通,了解其需求和特定要求。
根据这些信息,我们将进行整体系统设计,并确定电子围栏的布局和工作模式。
2. 材料采购与准备根据设计方案,我们将采购所需的电子设备、传感器、监控摄像头等,并在项目实施前对其进行测试和调试,确保其正常工作。
3. 现场施工与设备安装在施工过程中,我们将按照设计要求,在特定区域进行布线,并安装相关设备和器材。
4. 软件开发与系统配置我们将根据用户需求进行软件开发,并在完成后对系统进行配置调试,确保其正常运行和满足用户需求。
5. 系统测试与调优在完成系统搭建后,我们将进行全面的测试,并对系统进行性能调优,以确保系统的可靠性和稳定性。
6. 人员培训与技术支持在系统交付后,我们将进行用户培训,指导其如何使用和维护电子围栏系统。
同时,我们将提供长期的技术支持服务,解决用户在使用过程中遇到的问题。
四、项目实施过程中的关键问题和解决方案1. 地形和环境限制在一些复杂的地形或环境中,围栏的布设可能受到限制。
我们将通过合理的设计和技术手段,充分利用现有条件,确保围栏的功能和效果。
2. 隐私保护与法律合规在实施电子围栏项目时,我们将严格遵守相关法律法规和隐私保护要求,并在设计过程中考虑到用户的特定需求,以保证合规性和隐私保护。
电子围栏解决方案1. 引言电子围栏(Geofencing)是一种基于地理位置的技术,通过使用全球定位系统(GPS)或无线网络连接(如Wi-Fi或蓝牙)来创建虚拟边界。
当设备进入或离开设定的围栏区域时,系统将触发预设的操作。
电子围栏解决方案已被广泛应用于许多不同的行业,包括物流管理、安全监控和基于位置的服务等。
本文将介绍电子围栏解决方案的基本原理、应用领域以及实施步骤,帮助读者了解该技术并为其实施电子围栏解决方案提供指导和参考。
2. 电子围栏解决方案的原理电子围栏解决方案基于位置服务技术,其核心原理是通过定位设备(如智能手机、车载设备等)的位置信息,判断其是否进入或离开事先设定的虚拟边界区域。
以下是实现这一原理的基本步骤:1.确定边界区域:在地理信息系统(GIS)上设定虚拟边界区域。
该区域可以是一个圆形或多边形,并通过经纬度或其他地理坐标进行定义。
2.收集位置信息:定位设备通过GPS或其他无线网络连接,获取当前的地理位置信息,并定时上传到服务器或云端存储。
3.位置判断:服务器或云端应用程序根据预先设置的边界区域进行位置判断,判断设备是否进入或离开该区域。
4.触发操作:当设备进入或离开边界区域时,系统将触发预设的操作,如发送通知、调用其他应用程序或执行特定的业务逻辑等。
3. 电子围栏解决方案的应用领域电子围栏解决方案在以下几个应用领域中有广泛的应用:3.1 物流管理电子围栏技术能够实时监测货物的位置和运输状态,提高物流管理的效率和安全性。
物流公司可以使用电子围栏来跟踪货物在运输过程中的位置,并在设备进入或离开边界区域时触发预设的操作,如发送提醒通知给相关人员或自动调整物流路线等。
3.2 安全监控电子围栏解决方案可以用于实时监控特定区域的安全性。
当有人员或车辆进入或离开特定区域时,系统可以立即触发警报,通知安全人员进行相应的处理。
这在保护企业或个人财产安全方面非常有用,如仓库、停车场或私人住宅等。
3.3 基于位置的服务电子围栏技术为基于位置的服务提供了基础。
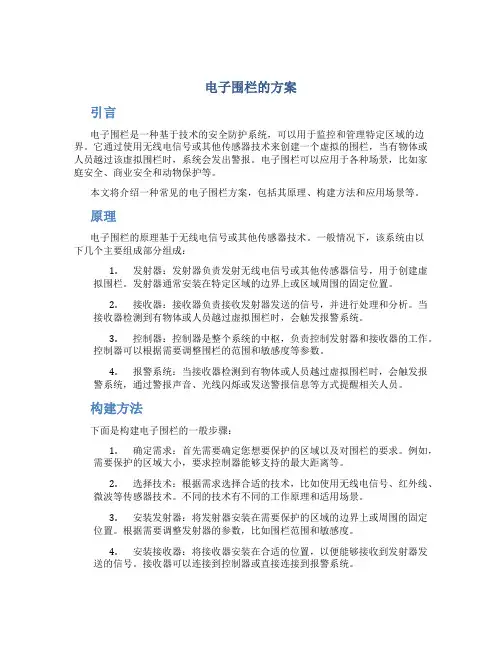
基于移动网络的“电子围栏”实现方案及应用目录一、概述 (3)二、主要创新点 (3)三、成果展示 (4)3.1 “热点电子围栏”独立PCI优化方案 (4)3.1.1方案实现 (4)3.1.2成效展示 (5)3.2 “热点电子围栏”异频频点方案 (6)3.2.1实现方案 (6)3.2.2成效展示 (7)3.3 “微蜂窝电子围栏”方案成效展示 (7)3.3.1实现方案 (7)3.3.2成效展示 (8)3.4 “微蜂窝电子围栏”应用 (10)3.4.1犯罪嫌疑人逃亡路线监控 (10)3.4.2特定区域人流监控 (10)四、“热点电子围栏”实施方案 (11)4.1 “热点电子围栏”原理 (11)4.2 “热点电子围栏”独立PCI优化方案 (12)4.2.1 方案实现 (12)4.2.2 方案成效 (12)4.3 “热点电子围栏”异频频点 (13)4.3.1 方案实现 (13)4.3.2 方案成效 (14)五、“微蜂窝电子围栏”实施方案 (16)5.1 “微蜂窝电子围栏”原理 (16)5.2 基于LTE网络TAU的“微蜂窝电子围栏” (16)5.2.1 方案实现 (16)5.2.2 现网验证 (19)5.2.3 方案成效 (20)5.3 基于CDMA网络位置登记的“微蜂窝电子围栏” (24)5.3.1 方案实现 (24)5.3.2 现网验证 (26)5.3.3 方案成效 (27)5.4 “微蜂窝电子围栏”实施方案的应用场景 (30)5.4.1 犯罪嫌疑人逃亡路线监控 (30)5.4.2 特定区域人流监控 (34)六、小结 (35)一、概述电子围栏系统,是一种新一代电子追踪控制装备,利用运营商先进的无线移动网络和电子信息技术,能够对特定的区域或指定的人员进行精确管控。
现行的“热点电子围栏”的仿真基站是独立系统,开通以后会对电信网络造成较大干扰,对电信用户的感知造成了明显的影响。
因此如何基于电信无线网络的特性,建立起既能满足客户电子追踪的需求,又不影响到电信用户感知的“电子围栏”系统,对保障网络稳定性和支撑前端具有重要意义。
本项目研究并提出了两种基于现行“热点电子围栏”的优化方案,并创新性地提出了一种新型电子围栏实施方案——“微蜂窝电子围栏”:通过对无线网络参数的配置,实现了保障电信网络稳定性和满足客户数据采集需求的双赢。
具体如下:●“热点电子围栏”独立PCI优化方案:通过仿真基站配置独立规划的PCI,避免与现网出现PCI冲突,从而提高周边站点的切换成功率,保障用户感知。
●“热点电子围栏”异频频点优化方案:通过对仿真基站配置不同频点以及最高的频点优先级,降低了对运营商现有频点的干扰,并保证用户在上报信息后依然能够驻留在电信4G网络上,保障用户感知。
●基于无线网络的“微蜂窝电子围栏”方案:将电信4G与3G现网小区作为“电子围栏”,利用位置更新上报信息机制,实现用户信息的采集。
本项目还探索了“微蜂窝电子围栏”方案的应用场景,利用“微蜂窝电子围栏”采集的信息,进一步区分用户行为、出行方式,深挖用户价值,开发新应用:●犯罪嫌疑人逃亡路线监控应用●特定区域人流监控应用二、主要创新点➢“热点电子围栏”独立PCI优化方案:通过给“热点电子围栏”仿真基站配置独立规划的PCI,避免仿真基站与周边电信小区同PCI造成的冲突,降低干扰,提高周边小区的切换成功率。
经验证方案实施后周边小区切换成功率有所提升,目前该优化方案已在现网“热点电子围栏”的优化过程中使用。
➢“热点电子围栏”异频频点优化方案:通过现网小区异频重选列表添加仿真基站的高优先级异频频点,解决仿真设备对公网频点的干扰问题,同时保证设备采集的数据量。
该优化方案不需要公网基站发射频点或者对功率作任何调整,同时仿真基站频点优先级最高也能保证仿真基站数据采集率,经验证方案实施后用户能够驻留在4G网络,已应用于现行“热点电子围栏”的优化中。
➢基于无线网络的“微蜂窝电子围栏”方案:基于无线网络用户终端在位置更新时需上报信息的机制,采用电信现网小区作为“电子围栏”,既满足了客户收集用户信息的需求,又避免了现行“热点电子围栏”对电信网络的干扰。
经验证采用“微蜂窝电子围栏”方案电信用户感知明显优于“热点电子围栏”,目前该方案已作为福建省公安厅主推方案。
➢“微蜂窝电子围栏”的应用场景探索●犯罪嫌疑人逃亡路线的监控:在重要卡口位置的电信基站设置“微蜂窝电子围栏”,当手机终端进、出“微蜂窝电子围栏”覆盖范围时,基站采集手机终端用户身份信息,并与公安数据库进行比对,识别出犯罪嫌疑人的手机终端,从而实现跟踪犯罪嫌疑人逃亡路线的目的。
该方案主要应用于公安系统,目前已在多个本地网落地实施。
●特定区域人流的监控:对特定室外道路、室内空间的人流情况进行监控,可以用于指导交通规划、开店选址人流预估、景区人流控制等场景,目前正在推广中。
三、成果展示3.1 “热点电子围栏”独立PCI优化方案3.1.1方案实现对处于业务态的切换终端,仿真基站与切换的目标基站同PCI会造成严重干扰,导致切换失败。
通过修改仿真基站的PCI,配置独立PCI,使得业务终端切换时不会发生PCI冲突,保障用户感知。
3.1.2成效展示 99.36%90.01%94.86%“热点电子围栏”未开通开通后未修改PCI 开通后修改PCI切换成功率“电子围栏”仿真基站 用户终端F1/PCI1 F1/PCI2F1/PCI2“电子围栏”仿真基站用户终端F1/PCI1 F1/PCI2F1/PCI3修改仿真基站PCI 后,切换成功率和用户感知优良率均有明显改善,但仍然低于正常水平。
3.2 “热点电子围栏”异频频点方案3.2.1实现方案处于空闲态终端尝试接入仿真基站被拒绝,导致无法驻留4G 。
修改仿真基站的频点和频点优先级,使得终端在被仿真基站拒绝后可以检测到其他频点电信基站的信号并选择驻留。
“电子围栏”仿真基站 用户终端F1/PCI1 F1/PCI2“电子围栏”仿真基站用户终端F1/PCI1 F1/PCI2F2/PCI23.2.2成效展示修改仿真基站频点和频点优先级后,用户感知优良率改善明显,但仍然低于正常水平。
进行现场测试发现,终端可以始终驻留在4G网络。
3.3 “微蜂窝电子围栏”方案成效展示3.3.1实现方案位置跟踪区1用户终端进入电信“微蜂窝电子围栏”基站覆盖范围,由于位置跟踪区发生变化触发用户终端发起位置更新,上报用户信息。
3.3.2成效展示进入“微蜂窝电子围栏”区域区域用户信息上报成功率为100%,由此可见“微蜂窝电子围栏”可以代替现行的“热点电子围栏”,实现用户信息采集的需求。
“微蜂窝电子围栏”KPI指标、KQI指标相对与“热点电子围栏”有显著提升,与未开通“电子围栏”的现网小区基本持平。
可见“微蜂窝电子围栏”对网络没有负面影响。
3.4 “微蜂窝电子围栏”应用3.4.1犯罪嫌疑人逃亡路线监控在重要卡口位置的电信基站设置“微蜂窝电子围栏”,当犯罪嫌疑人手机终端进、出“微蜂窝电子围栏”覆盖范围时,均采集犯罪嫌疑人身份信息,由此绘制犯罪嫌疑逃亡路线。
该方案主要应用于公安系统,目前已在多个本地网落地实施。
3.4.2特定区域人流监控沿道路设置“微蜂窝电子围栏”基站1—2—3,统计有在1、2、3上报信息的用户数。
如,用户上报信息顺序为1—>2—>3,则判断为该方向的人流。
反之亦然。
对于室内和场馆周边场景,覆盖扇区信号控制在一个相对密闭的空间内,且用户行为简单,可以比较方便准确地定位用户。
因此可以简单地通过在该“微蜂窝电子围栏”小区上报“微蜂窝电子围栏”基站1 “微蜂窝电子围栏”基站2 “微蜂窝电子围栏”基站3“微蜂窝电子围栏”基站2“微蜂窝电子围栏”基站34信息的人数进行人流监控。
特定区域人流监控可以用于指导交通规划、开店选址人流预估等场景,目前正在计划推广。
四、“热点电子围栏”实施方案4.1 “热点电子围栏”原理“热点电子围栏”方案,即在指定位置设置其独立的4G仿真基站,通过向周边发射4G 模拟基站信号,在其信号覆盖区内与4G用户终端建立连接,通过交互采集需要的信息。
该方案中仿真基站设备是独立系统,当4G终端重选到仿真基站之后,由于仿真基站不能进行业务,此时4G终端会表现无网络状态。
仿真基站小区的频点和PCI设置与附近电信LTE小区相同,相当于一个强烈的下行干扰。
因此仿真基站会对电信网络造成较大干扰,干扰区域的站点突然出现往现网某个小区切换大量失败的现象,整个切换指标恶化明显,在网管统计上系统内切换成功率、X2切换成功率极为严重劣化、掉线率劣化、RRC重连比例严重劣化。
在用户体验上可以看出手机脱网,业务态手机出现速率下降直至掉线。
4.2 “热点电子围栏”独立PCI 优化方案 4.2.1 方案实现给仿真基站小区分配一个独立的PCI ,由于仿真基站小区PCI 设置与附近电信LTE 小区PCI 不同,目标基站与仿真基站两个基站之间相互干扰较小,源基站向目标基站切换时,仿真基站不会影响目标基站,可以执行相关操作,由于源基站无法向仿真基站做相关操作,因此各项指标仍然恶化,但与同频同PCI 情况来比,恶化程度较轻。
4.2.2 方案成效给仿真基站分配一个现网暂时不用的PCI=(501、502、503),通过现网KPI 指标统计结果可以看出,通过修改仿真基站PCI 后,KPI 指标有明显改善,但是仿真基站周边区域用户,进入仿真基站覆盖范围后依旧会脱网,并且无法正常占用4G 网络,实际用户感知仍然较差。
“电子围栏”仿真基站用户终端F1/PCI1F1/PCI2F1/PCI2“电子围栏”仿真基站用户终端F1/PCI1F1/PCI2F1/PCI34.3 “热点电子围栏”异频频点4.3.1 方案实现由于仿真基站设备要采集终端信息,模拟跟现网一样的频点(1825)才能让终端切换到设备上面,根据仿真基站工作原则,终端切换到仿真基站设备之后,3~5秒后就可以强制拒绝终端继续驻留,会把终端放回去公网,终端被仿真设备拒绝再次访问之后,会继续检测其他的LTE频点,但是由于目前电信只有一个频点,所以终端只会不停监测1825这个频点,但是由于在距离仿真基站较近的区域公网的1825频点和仿真设备的1825频点相比较弱,手机终端会不停申请驻留到最强的1825频点上面(即仿真设备上面),但是仿真设备拒绝终端驻留,因此就会出现,手机终端停留在3G制式,一直检测并且想切换到最强的LTE小区上,但是却被仿真设备拒绝,体现在用户感知上会直观地表现为终端无法使用4G制式,一定范围内的1825的公网设备被仿真基站所干扰而无法使用。
要解决仿真设备对公网频点的干扰的问题,同时保证设备采集的数据量,可在异频重选列表添加一个高优先级的频点,即在LTE系统广播消息的SIB5里面添加一个高优先级的2.3频段的频点即可(如38950频点,并且把这个频点的优先级设置得比现网要高),不需要公网基站发射频点或者对功率作任何调整。