煤层气检测相关标准信息
- 格式:pdf
- 大小:95.54 KB
- 文档页数:2
煤层气测定方法(解吸法)MT/T 77—94中华人民共和国煤炭工业部1994—03—18批准1994—07—01实施1 主题内容与适用范围本标准规定了在煤田地质勘探阶段利用煤芯煤样采用解吸法测定煤层气的方法。
本标准适用于正常钻进的钻孔和井下煤芯中气体的测定。
本标准不适用于严重漏水钻孔、煤层气喷出钻孔和井下倾斜钻孔煤芯中气体的测定,也不适用于岩芯中气体的测定。
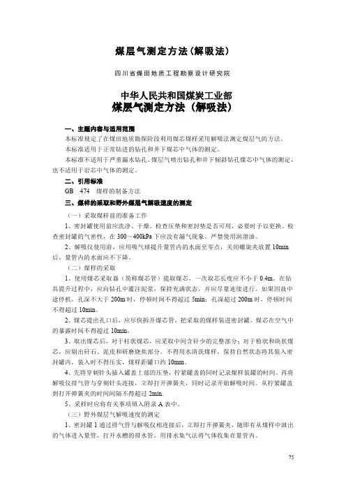
2 引用标准GB 474 煤样的制备方法3 煤样的采取和野外煤层气解吸速度的测定3.1 仪器和器具a.密封罐:容积以能装约400g煤样为宜,在1 500kPa下能保持气密性,易装卸(见图1)。
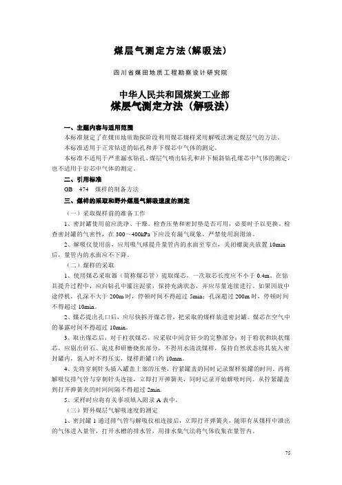
图1 密封罐1—罐盖;2—密封皮垫圈;3—密封垫;4—压垫;5—压紧螺丝b.煤层气解吸速度测定装置(简称解吸仪,见图2):量管容积800mL,最小分度值4mL;温度计测量范围0~50℃,最小分度值1℃。
图2 煤层气解吸速度测定装置1—量管;2—水槽;3—螺旋夹;4—吸气球;5—温度计;6—弹簧夹;7—排水管;8—弹簧夹;9—排气管;10—穿刺针头;11—密封罐;12—取气导管c.空盒式气压计:依当地标高选择高原型或平原型。
d.胸骨穿刺针头(简称穿刺针头):16号。
3.2 采取煤样前的准备工作3.2.1 密封罐使用前应洗净、干燥。
检查压垫和密封垫是否可用,必要时予以更换。
检查密封罐的气密性,在300~400kPa下应没有漏气现象。
严禁使用润滑油。
3.2.2 解吸仪使用前,应用吸气球4提升量管内的水面至零点,关闭螺旋夹3放置10min 后,量管内的水面应不下降。
3.3 煤样的采取3.3.1 使用煤芯采取器(简称煤芯管)提取煤芯,一次取芯长度应不小于0.4m。
在钻具提升过程中,应向钻孔中灌注泥浆,保持充满状态,并应尽量连续进行。
如果因故中途停机,孔深不大于200m时,停顿时间不得超过5 min;孔深超过200m时,停顿时间不得超过10min。
3.3.2 煤芯提出孔口后,应尽快拆开煤芯管,把采取的煤样装进密封罐。
煤层气含气量评价标准
1. 含气量的定义,煤层气含气量是指单位煤层或煤层气藏中所
含天然气的量,通常以标准条件下的体积或质量来表示。
2. 含气量的分类,根据含气量的不同,煤层气可以分为低、中、高等含气量级别,一般以每吨煤中所含的标立方米天然气或每立方
米煤层中所含的标立方米天然气来表示。
3. 含气量评价标准,对于不同含气量级别的煤层气资源,通常
会有相应的评价标准。
例如,低含气量煤层气一般指每吨煤中所含
的天然气量在一定范围内,中、高含气量煤层气则有相应的标准和
划分。
4. 影响因素,煤层气含气量评价标准还需要考虑影响含气量的
因素,如煤层孔隙度、渗透率、煤层厚度、煤质等因素对含气量的
影响,综合考虑这些因素才能准确评价煤层气资源的丰度和可采储量。
总的来说,煤层气含气量评价标准是一个综合考量煤层气资源
丰度的指标,需要结合煤层气地质特征、勘探数据和实际生产情况
来进行科学评价。
这些评价标准对于确定煤层气资源的价值和开发潜力具有重要意义。
DZ 中华人民共和国地质矿产行业标准DZ/T 0216—2002煤层气资源/储量规范Specifications for coalbed methane resources/reserves2002-12-17发布 2003-03-01实施中华人民共和国国土资源部发布目次1 范围2 规范性引用文件3 总则4 定义4.1 煤层气4.2 煤层气资源4.3 煤层气勘查4.4 煤层气开发5 煤层气资源/储量的分类与分级5.1 分类分级原则5.2 分类5.3 分级5.4 煤层气资源/储量分类、分级体系6 煤层气资源/储量计算6.1 储量起算条件和计算单元6.2 储量计算方法7 煤层气资源/储量计算参数的选用和取值7.1 体积法参数确定7.2 数值模拟法和产量递减法参数的确定7.3 储量计算参数取值8 煤层气储量评价8.1 地质综合评价8.2 经济评价8.3 储量报告附录A(规范性附录)煤层气储量计算参数名称、符号、单位及取值有效位数的规定附录B(规范性附录)煤层气探明地质储量计算关于储层的基本井(孔)控要求附录C(资料性附录)煤层气探明储量报告的编写要求C.1 报告正文C.2 报告附图表C.3 报告附件前言煤层气是重要的洁净新能源,制定一个适合我国国情并与国际(油气)准则相衔接的煤层气储量计算、评价和管理规范,可以促进煤层气资源的合理利用。
由于目前没有通用的储量分类标准和计算方法,为规范我国煤层气资源/储量分类和计算,并促进国际交流,根据GBn/T 270—88《天然气储量规范》、GB/T17766—1999《固体矿产资源/储量分类》,并参考了美国石油工程师学会(SPE)和世界石油大会(WPC)、联合国经济和社会委员会以及美国证券交易管理委员会(SEC)等颁布的有关储量分类标准,制定本标准。
本标准自实施之日起,凡报批的煤层气储量报告,均应符合本标准的规定。
本标准的附录A、附录B是规范性附录。
本标准的附录C是资料性附录。
煤层气中氦气的检测标准-概述说明以及解释1. 引言1.1 概述煤层气是一种重要的可再生能源,广泛存在于煤矿中。
煤层气中不仅含有丰富的甲烷等可燃气体,还包含了一些非可燃气体,例如氦气。
氦气是一种无色、无味、无毒的气体,在煤层气中存在的量可能相对较小,但其具有重要的意义。
煤层气中的氦气主要是从地下岩石中释放出来的。
在煤矿中,地下岩石中的氦气通过煤层的裂隙逸出到煤层气体中。
煤层气中氦气的含量与煤层的特性以及地质环境有关,因此煤层中含有氦气的状况差异很大。
煤层气中的氦气具有重要的意义。
首先,氦气是一种重要的资源,在医疗、科学研究和工业领域有着广泛的应用。
其次,煤层气中氦气的含量也是判断煤层气资源丰度和质量的重要指标之一。
通过检测煤层气中氦气的含量,可以评估煤矿开采的潜力和可行性。
因此,煤层气中氦气的检测标准对于煤层气开发利用具有重要的意义。
目前,关于煤层气中氦气的检测方法和标准尚不完善。
在实际应用中,常用的检测方法主要包括采样分析法、质谱法和气相色谱法等。
然而,这些方法在可靠性、准确性和迅速性等方面仍存在一些局限性。
因此,建立一套完善、科学的煤层气中氦气的检测标准是迫切需要的。
本文将重点探讨煤层气中氦气的来源、重要性以及应用,并介绍当前常用的氦气检测方法。
同时,还将提出一些改进和完善现有方法的建议,以期为煤层气中氦气的检测提供参考和指导。
最后,还将展望煤层气中氦气未来的发展前景,为煤层气资源的高效开发和利用提供支持。
1.2 文章结构本文分为引言、正文和结论三个部分。
下面将对各个部分的内容进行简要介绍。
引言部分包括概述、文章结构和目的三个方面。
首先,概述部分将介绍煤层气中氦气的问题和现状,提出该问题的重要性和研究意义。
接着,文章结构部分将说明本文的整体结构和各个部分的内容安排,使读者对全文有一个明确的了解。
最后,目的部分将明确本文的研究目标,以指导后续讨论。
正文部分将以2.1、2.2和2.3三个小节来详细探讨煤层气中氦气的来源、重要性和应用。
煤层气测定方法(解吸法)四川省煤田地质工程勘察设计研究院中华人民共和国煤炭工业部煤层气测定方法(解吸法)一、主题内容与适用范围本标准规定了在煤田地质勘探阶段利用煤芯煤样采用解吸法测定煤层气的方法。
本标准适用于正常钻进的钻孔和井下煤芯中气体的测定。
本标准不适用于严重漏水钻孔、煤层气喷出钻孔和井下倾斜钻孔煤芯中气体的测定,也不适用于岩芯中气体的测定。
二、引用标准GB 474 煤样的制备方法三、煤样的采取和野外煤层气解吸速度的测定(一)采取煤样前的准备工作1、密封罐使用前应洗净、干燥。
检查压垫和密封垫是否可用,必要时予以更换。
检查密封罐的气密性,在300~400kPa下应没有漏气现象。
严禁使用润滑油。
2、解吸仪使用前,应用吸气球提升量管内的水面至零点,关闭螺旋夹放置10min 后,量管内的水面应不下降。
(二)煤样的采取1、使用煤芯采取器(简称煤芯管)提取煤芯,一次取芯长度应不小于0.4m。
在钻具提升过程中,应向钻孔中灌注泥浆,保持充满状态,并应尽量连续进行。
如果因故中途停机,孔深不大于200m时,停顿时间不得超过5min;孔深超过200m时,停顿时间不得超过10min。
2、煤芯提出孔口后,应尽快拆开煤芯管,把采取的煤样装进密封罐。
煤芯在空气中的暴露时间不得超过10min。
3、取出煤芯后,对于柱状煤芯,应采取中间含矸少的完整部分;对于粉状和块状煤芯,应剔出矸石、泥皮和研磨烧焦部分。
不得用水清洗煤样,保持自然状态将其装入密封罐内,装入时不得压实,煤样距罐口约10mm。
4、先将穿刺针头插入罐盖上部的压垫,拧紧罐盖的同时记录煤样装罐的时间。
再将解吸仪排气管与穿刺针头连接,立即打开弹簧夹,同时记录开始解吸时间。
从拧紧罐盖到打开弹簧夹的时间间隔不得超过2min.5、采样时应将有关事项填入附录A表中。
(三)野外煤层气解吸速度的测定1、密封罐1通过排气管与解吸仪相连接后,立即打开弹簧夹,随即有从煤样中泄出的气体进入量管,打开水槽的排水管,用排水集气法将气体收集在量管内。
煤层气测定方法(解吸法)四川省煤田地质工程勘察设计研究院中华人民共和国煤炭工业部煤层气测定方法(解吸法)一、主题内容与适用范围本标准规定了在煤田地质勘探阶段利用煤芯煤样采用解吸法测定煤层气的方法。
本标准适用于正常钻进的钻孔和井下煤芯中气体的测定。
本标准不适用于严重漏水钻孔、煤层气喷出钻孔和井下倾斜钻孔煤芯中气体的测定,也不适用于岩芯中气体的测定。
二、引用标准GB 474 煤样的制备方法三、煤样的采取和野外煤层气解吸速度的测定(一)采取煤样前的准备工作1、密封罐使用前应洗净、干燥。
检查压垫和密封垫是否可用,必要时予以更换。
检查密封罐的气密性,在300~400kPa下应没有漏气现象。
严禁使用润滑油。
2、解吸仪使用前,应用吸气球提升量管内的水面至零点,关闭螺旋夹放置10min 后,量管内的水面应不下降。
(二)煤样的采取1、使用煤芯采取器(简称煤芯管)提取煤芯,一次取芯长度应不小于0.4m。
在钻具提升过程中,应向钻孔中灌注泥浆,保持充满状态,并应尽量连续进行。
如果因故中途停机,孔深不大于200m时,停顿时间不得超过5min;孔深超过200m时,停顿时间不得超过10min。
2、煤芯提出孔口后,应尽快拆开煤芯管,把采取的煤样装进密封罐。
煤芯在空气中的暴露时间不得超过10min。
3、取出煤芯后,对于柱状煤芯,应采取中间含矸少的完整部分;对于粉状和块状煤芯,应剔出矸石、泥皮和研磨烧焦部分。
不得用水清洗煤样,保持自然状态将其装入密封罐内,装入时不得压实,煤样距罐口约10mm。
4、先将穿刺针头插入罐盖上部的压垫,拧紧罐盖的同时记录煤样装罐的时间。
再将解吸仪排气管与穿刺针头连接,立即打开弹簧夹,同时记录开始解吸时间。
从拧紧罐盖到打开弹簧夹的时间间隔不得超过2min.5、采样时应将有关事项填入附录A表中。
(三)野外煤层气解吸速度的测定1、密封罐1通过排气管与解吸仪相连接后,立即打开弹簧夹,随即有从煤样中泄出的气体进入量管,打开水槽的排水管,用排水集气法将气体收集在量管内。
煤层气地面开采安全检查标准一、前言在煤层气开采过程中,安全性是至关重要的因素。
如果不严格遵守安全标准和程序,将会产生一系列的危及人员和环境的风险。
因此,煤层气地面开采安全检查标准的制定是非常必要的。
本文旨在对煤层气地面开采的安全问题进行分析和总结,制定一整套科学、易行、适用的安全检查标准,以保证煤层气开采的安全和有效进行。
二、煤层气地面开采安全检查标准2.1 采区指标•煤层气采集量、压力和含气率是否符合开采计划。
•是否存在泄漏气体,如有,及时排除。
•地面断层、裂缝是否有变化,如有,是否对地质灾害造成影响。
•周边是否存在临界区域,是否存在爆炸隐患。
如果有,是否采取了相应的措施。
•是否存在地质问题,如地点、倾角和地压。
•是否存在煤和瓦斯突出风险。
如有,需及时进行控制措施。
2.2 采气过程指标•煤层气浓度是否达到预定值。
•风机、排水泵、大瓦斯抽采泵和水泵的运行状态是否正常。
•煤层气采集系统、排风系统、压力调节系统、安全监测及控制系统、预警系统是否工作稳定。
•发生事故时煤层气的泄漏和释放是否被控制。
•煤层气发生路刷现象的情况。
2.3 安全设备指标•安全检测设备是否正常、准确并有效。
•安全设备、防爆电气等组件是否符合行业标准及要求。
•其他安全装置(如消防、抽放安全、生命保障等)是否符合相关标准和要求。
2.4 管理指标•地面管理是否规范化。
•有无安全管理制度和管理流程与系统,是否得到贯彻执行。
•正确性和及时性煤层气采集数据的收集、传输和处理。
•安全培训、教育和培养工作的开展情况。
2.5 其他指标•是否建立相应预案及随时可行的应急处理预案。
•合同、证照及其他有关文件是否清晰、准确并完备,是否符合规定。
•管理的煤层气开采施工现场是否正常备案。
三、结论如上所述,从煤层气采区、采气过程、安全设备、管理和其他方面对煤层气地面开采安全检查标准进行了整体分析和总结。
制定适用于煤层气地面开采环节的安全检查标准,对于确保煤层气开采的安全和有效进行将起到至关重要的作用。
生态环境部办公厅关于公开征求国家标准《煤层气(煤矿瓦斯)排放标准》(修订征求意见稿)意见的
通知
文章属性
•【公布机关】生态环境部,生态环境部,生态环境部
•【公布日期】2024.07.30
•【分类】征求意见稿
正文
关于公开征求国家标准《煤层气(煤矿瓦斯)排放标准》
(修订征求意见稿)意见的通知
环办标征函〔2024〕18号为适应国家生态环境保护工作需要,加强国内温室气体排放控制和资源回收利用,进一步完善国家生态环境标准体系,落实《甲烷排放控制行动方案》要求,我部组织修订了《煤层气(煤矿瓦斯)排放标准(暂行)》(GB 21522—2008),现公开征求意见。
标准相关资料可登录我部网站(/)“意见征集”栏目检索查阅。
各机关团体、企事业单位和个人均可提出意见和建议。
请于2024年8月31日前将书面意见反馈我部,意见电子版请发送至联系人邮箱。
联系人:国家应对气候变化战略研究和国际合作中心张曦、余化龙
电话:(010)65646861、82268455
传真:(010)82200550
邮箱:****************.cn、*****************
地址:北京市西城区后英房胡同5号环境国际公约履约大楼4层
邮编:100035
附件:
1.征求意见单位名单
2.煤层气(煤矿瓦斯)排放标准(修订征求意见稿)
3.《煤层气(煤矿瓦斯)排放标准》(修订GB21522-2008)编制说明
生态环境部办公厅
2024年7月30日。
目次前言 (Ⅲ)1 范围 (1)2 规范性引用文件 (1)3 术语和定义 (1)4 总则 (2)4.1 目的 (2)4.2 任务 (2)4.3 评价层次 (3)4.4 评价方法与流程 (3)4.5 基本要求 (3)5 煤层气资源评价 (4)5.1 资料收集整理 (4)5.2 地质条件分析 (5)5.3 评价方法选择 (5)5.4 评价参数确定与资源量计算 (7)5.5 综合评价分析 (9)6资源评价成果编制 (11)6.1 图表编制 (11)6.2 文字报告编写 (12)7质量检查与验收 (12)7.1 质量检查 (12)7.2 成果验收 (12)附录A (规范性附录)资源评价报告提纲 (14)附录B (规范性附录)煤层气资源量评价参数名称、单位、符号及取值有效位数 (16)煤层气资源评价规范1 范围本标准规定了煤层气资源评价工作的目的任务、评价层次、工作流程、评价方法、成果编制、质量检查和验收等技术要求。
本标准适用于地面开采的煤层气资源评价工作,也适用于煤层气的资源量计算、煤层气资源分类、煤层气资源的综合评价及研究报告编写;以煤层气资源评价为目的的地质研究工作可参考执行。
2 规范性引用文件下列文件对于本文件的应用是必不可少的。
凡是注日期的引用文件,仅注日期的版本适用于本文件。
凡是不注日期的引用文件,其最新版本(包括所有的修改单)适用于本文件。
GB/T 212-2008 煤的工业分析方法GB/T 217-2008 煤的真相对密度测定方法GB/T 13610-2003 天然气的组成分析气相色谱法GB/T 19559-2008 煤层气含量测定方法GB/T 19560-2008 煤的高压等温吸附试验方法GB/T 23250-2009 煤层瓦斯含量井下直接测定方法GB/T 29119-2012 煤层气资源勘查技术规范DZ/T 0215-2002 煤、泥炭地质勘查规范DZ/T 0216-2010 煤层气资源/储量规范DZ/T 0220-2010 煤层气钻井作业规范NB/T 10010-2014 煤层气地震勘探资料采集规范NB/T 10014-2014 煤层气井多级流量注入/压降试井技术规范SY/T 5615-2004 石油天然气地质编图规范及图式SY/T 5841-2009 地震勘探资料解释技术规程SY 6923-2012 煤层气录井安全技术规范SY 6924-2012 煤层气测井安全技术规范3 术语和定义下列术语和定义适用本标准。
煤层气含气量评价标准全文共四篇示例,供读者参考第一篇示例:煤层气是指存在于煤层中的天然气,是一种重要的清洁能源资源。
煤层气的产量与煤层中的含气量密切相关,因此对煤层气的含气量进行准确评价十分重要。
为了确保评估结果的准确性和可靠性,各国都制定了相应的煤层气含气量评价标准。
本文将介绍一些常见的煤层气含气量评价标准。
一、国际标准1. 美国煤炭地质钻孔组织(USBRL)标准美国煤炭地质钻孔组织(USBRL)是美国一家专门从事煤炭地质勘探和煤层气资源评估的机构。
该组织制定了一系列关于煤层气含气量评价的标准,其中最为重要的是《USBRL 876-91 煤层气含气量评价规范》。
该规范详细规定了煤层气的取样、实验分析、含气量计算等方面的要求,确保评价结果的准确性和可靠性。
2. 澳大利亚煤层气协会(ACGA)标准澳大利亚煤层气协会(ACGA)是澳大利亚负责煤层气开发和利用的权威机构,也制定了一系列与煤层气含气量评价相关的标准。
这些标准包括《ACGA CSG1-14:煤层气含气量评价方法》等,为煤层气含气量的评价提供了技术支持和指导。
1. 中国煤炭地质总局标准2. 《煤层气资源分类和评价规范》该规范是中国煤层气资源评价的重要标准之一,详细规定了煤层气资源的分类、评价标准和技术要求。
在进行煤层气含气量评价时,可以参照该规范进行操作,确保评价结果的准确性和可靠性。
煤层气含气量评价标准的制定是确保煤层气资源评价结果准确、可靠的重要保障。
各国和地区在煤层气开发利用过程中,均应严格遵守相应的标准规范,以便更好地开发和利用煤层气资源,实现可持续能源发展的目标。
【2000字】以上文章所提供的关于煤层气含气量评价标准的相关信息具有指导意义,并且详细介绍了国际和国内煤层气含气量评价的标准和规范,希望对您有所帮助。
第二篇示例:煤层气是一种天然气,在煤层中存在,并且具有可燃性。
煤层气的含气量是评价煤层气资源丰度和开发利用价值的重要指标之一。
煤层气(煤矿瓦斯)排放标准1. 煤层气(煤矿瓦斯)的定义煤层气是一种天然气,主要成分是甲烷,是在煤层中吸附形成的气体。
它是煤矿开采过程中释放出来的一种有害气体,对人体和环境有一定的危害。
为了保护环境和人民的生命财产安全,对煤层气排放进行规范是十分必要的。
2. 煤层气(煤矿瓦斯)排放的危害煤层气排放对环境和人体有着直接的危害。
煤层气中的甲烷是一种温室气体,对臭氧层和气候变化具有一定的影响。
煤层气在一定浓度下对人体有毒,易引起爆炸和中毒事故。
煤层气排放还会造成地质灾害,对矿井的安全生产有着潜在的危害。
3. 煤层气(煤矿瓦斯)排放标准的制定背景为了规范煤层气的排放,保障环境和人民的生命财产安全,国家和地方政府出台了一系列的煤层气排放标准。
这些标准的制定旨在降低煤层气的排放浓度,保护环境,促进煤炭行业的可持续发展。
4. 煤层气(煤矿瓦斯)排放标准的内容煤层气排放标准主要包括煤层气排放浓度的限值、监测与检测要求、排放治理技术等方面的规定。
其中,煤层气排放浓度的限值是最为关键的内容,它直接影响着煤矿企业的生产经营和环境保护工作。
根据国家和地方政府的相关规定,对不同煤矿企业的煤层气排放浓度进行了具体的限制,要求企业必须采取有效措施,将煤层气排放浓度控制在规定范围内。
5. 煤层气(煤矿瓦斯)排放标准的执行与监督为了确保煤层气排放标准的有效执行,国家和地方政府加强了对煤矿企业的监督检查力度。
政府加大了对煤矿企业的排放监测和检测力度,要求企业建立完善的监测系统,定期向政府部门报告排放情况。
另政府对排放不达标的企业进行处罚,并要求企业进行整改,以确保其排放达标。
6. 煤层气(煤矿瓦斯)排放标准的效果与展望近年来,煤层气排放标准的实施取得了显著的成效。
煤矿企业对煤层气的排放浓度有了更加严格的控制,煤矿周边的环境质量得到了明显改善。
然而,也要看到,一些地方煤炭行业的环保工作仍存在不足,排放标准的执行仍然面临一定的挑战。
未来,我们应该进一步加强排放标准的执行力度,加大对不达标企业的处罚力度,推动煤炭行业朝着高质量、可持续发展的方向前进。
井底作业气体检测的主要目的是为了确保井下作业人员的安全,监测井下气体浓度,预防煤矿瓦斯爆炸等事故。
在我国,井底作业气体检测的标准主要有以下几个:
1. 矿井瓦斯浓度:
标准:GB 15581-2018《煤矿安全规程》
要求:矿井瓦斯浓度不得超过0.5%。
2. 矿井通风:
标准:GB 16171-2009《煤矿通风规程》
要求:矿井必须实行机械通风,保证井下作业场所空气中的有害气体浓度不超过规定标准。
3. 井下作业环境空气质量:
标准:AQ 1028-2006《煤矿作业环境空气质量标准》
要求:井下作业场所空气中,二氧化碳不超过0.5%,硫化氢不超过10mg/m³,一氧化碳不超过0.0024%。
4. 井下作业气体检测方法:
标准:GB/T 16121-2009《矿井气体检测方法》
要求:采用光学吸收法、电化学传感器法、半导体传感器法等方法进行气体检测。
5. 井下作业气体检测设备:
标准:AQ/T 6104-2009《矿用气体检测仪器通用技术条件》
要求:井下作业气体检测设备应具有防水、防爆、抗振、耐温等性能,并能实时监测气体浓度。
煤层气利用标准
煤层气(Coalbed Methane, CBM)是煤层中储存的天然气,其
开采和利用需要遵守一定的标准和规范。
以下是煤层气利用的一些标准:
1. 资源评估标准:煤层气资源量的评估需要按照一定的标准进行。
国际上常用的评估标准有美国石油学会(SPE)等发布的
相关标准。
2. 采煤矿井设计标准:将煤层气开采纳入矿山系统,在煤层开采的同时收集煤层气,需要按照相关标准进行井筒和巷道的设计、井网布置等。
3. 井筒钻探和完井标准:煤层气井的钻探和完井需要按照一定的标准进行。
包括井筒的位置、方向、倾角、孔径等参数的设计和井壁的加固、完井液体的选择等。
4. 煤层气采收率标准:煤层气的采收率是指从煤层中获得的可利用天然气的比例,其评估需要参考一定的标准,包括钻井和完井质量、输送管道的设计和使用等因素。
5. 煤层气采收工艺标准:煤层气采收需要采用一定的工艺,包括煤层刺激和排采等。
这些工艺需要按照规范进行设计和操作,确保煤层气的高效采集和利用。
6. 煤层气排放标准:煤层气开采和利用过程中产生的废气和废水需要按照相关标准进行处理和排放,以保护环境和确保人身
安全。
7. 煤层气利用技术标准:煤层气可以通过直接燃烧、发电、替代天然气供暖或工业燃料等方式利用。
这些利用方式需要符合相关的技术标准和效能要求。
此外,还有一些地方性的标准和政策,针对不同国家和地区的煤层气资源特点和开发环境制定,以确保煤层气开采和利用的安全、高效和可持续性。
煤层气检测相关标准信息
煤层气,是指储存在煤层中以甲烷为主要成分、以吸附在煤基质颗粒表面为主、部分游离于煤孔隙中或溶解于煤层水中的烃类气体,是煤的伴生矿产资源,属非常规天然气,是近一二十年在国际上崛起的洁净、优质能源和化工原料。
(15.02.09)(001)
煤层气俗称“瓦斯”,其主要成分是CH4(甲烷),与煤炭伴生、[1]以吸附状态储存于煤层内的非常规天然气,热值是通用煤的2-5倍,主要成分为甲烷。
1立方米纯煤层气的热值相当于1.13kg汽油、1.21kg标准煤,其热值与天然气相当,可以与天然气混输混用,而且燃烧后很洁净,[2]几乎不产生任何废气,是上好的工业、化工、发电和居民生活燃料。
煤层气空气浓度达到5%-16%时,遇明火就会爆炸,这是煤矿瓦斯爆炸事故的根源。
煤层气直接排放到大气中,其温室效应约为二氧化碳的21倍,对生态环境破坏性极强。
在采煤之前如果先开采煤层气,煤矿瓦斯爆炸率将降低70%到85%。
煤层气的开发利用具有一举多得的功效:洁净能源,商业化能产生巨大的经济效益。
检测项目:
1.煤层气含气量测定、煤的吸附等温线测定、煤瓦斯放散初速度测定、煤的工业分析、煤层气组份、煤的有机组分反射率,煤岩组份、密度、孔隙度、渗透率、比表面等专项分析。
2.煤层气资源评价。
科标能源实验室针对煤层气检测分析,取样有两种:
一种是利用绳索取心获得的煤心样;
一种是在钻进时从循环钻井液中获得的煤屑样。
煤心样品在岩心管中基本保持煤层的原始状态,提上地面后按自然顺序装罐密封。
煤屑样品多为毫米级粉粒样,循环到振动筛后冲洗干净无序状装罐密封。
自然解吸过程中,煤心样品随解吸时间加长,累计解吸量明显增加,解吸持续时间长,总解吸量大,吸附时间(定义为总气量的63.2%处的时间)长;煤屑样品在解吸初期解吸量大,以后很快趋于平缓,解吸持续时间短,总解吸量小,吸附时间短。
检测标准:
AQ1081-2010煤层气地面开采防火防爆安全规程
AQ1082-2010煤层气集输安全规程
AQ4213-2011煤层气开采防尘防毒技术规范
DB14/738-2013煤层气制甲醇单位产品能源消耗限额
DBl4/T168-2007车用压缩煤层气
DZ/T0216-2010煤层气资源/储量规范
DZ/T0249-2010煤层气田开发方案编制规范
DZ/T0250-2010煤层气钻井作业规范
GB/T19559-2008煤层气含量测定方法
GB21522-2008煤层气(煤矿瓦斯)排放标准(暂行)
GB/T24504-2009煤层气井注入/压降试井方法
GB/T26127-2010车用压缩煤层气
GB26569-2011民用煤层气(煤矿瓦斯)
GB26569-2011/XG1-2015《民用煤层气(煤矿瓦斯)》国家标准第1号修改单GB/T28753-2012煤层气含量测定加温解吸法
GB/T28754-2012煤层气(煤矿瓦斯)利用导则
GB/T29119-2012煤层气资源勘查技术规范
MT/T897-2000煤炭煤层气地震勘探规范
NB/T10001-2014煤层气压裂作业规范
NB/T10002-2014煤层气地震勘探规范
NB/T10003-2014煤层气钻井工程质量验收评级规范
NB/T10004-2014煤层气井压裂施工质量验收规范
NB/T10005-2014煤层气钻井工程设计格式
NB/T10006-2014煤层气井排采数据采集监控应用规范
NB/T10007-2014煤层气井排采数据采集设施安装维护技术规范。