住院病历排列顺序
- 格式:doc
- 大小:340.50 KB
- 文档页数:5
关于住院(出院)病历排列顺序要求为更好规范住院患者文书书写及查阅,按照卫生部颁发的《病历书写基本规范》要求,现要求临床医师及护士统一住院(出院)病历按以下顺序排列:一、住院病历(按以下顺序排)(一)、体温单(逆序)(二)、长期医嘱单(逆序)(三)、临时医嘱单(逆序)(四)、入院记录(再入院或多次入院记录)。
(五)、病程记录(顺序(日期)排)1、首次病程记录、日常病程记录、上级医师及行政查房记录、转出(入)记录、阶段小结、交(接)班记录、围产期检查记录、分娩记录、术前小结、术前讨论记录、术后首次病程记录、抢救记录、特殊诊疗记录,行政查房记录,大会诊、疑难病例讨论记录。
2、手术记录或产科的产时、产后记录表。
3、①术前讨论记录表;②麻醉术前访视记录;③麻醉记录;④麻醉术后访视记录;⑤手术安全核查记录;⑥手术用物清点记录;4 、会诊记录:会诊申请单(院内、院外专家)(逆序)。
(六)、同意书(按下列顺序依次排列)1(手术患者):①手术同意书;②麻醉同意书;③一次性医用高值耗材使用知情同意书。
2(输血患者):①输血治疗同意书;②输血记录单;③输血不良反应单。
(顺序)。
3、特殊检查(治疗)同意书、特殊治疗记录单。
4、病危(重)通知书。
5、其他知情同意书。
七)、辅助检查报告单(顺序排):1、病理报告单。
2、医学影像检查报告(包括超声、X线、CT内镜等检查报告单)。
3、化验报告单:①三大常规报告单(逆序):②血液生化报告粘贴单(按日期逆序)。
八)、临床护理记录单(顺序排):1、危重患者护理记录单;2、一般患者护理记录单或婴儿护理记录单)(顺序排);3、护理病历或护理计划书(顺序);4、护理病历入院评估表、住院病人健康教育宣传表;九)、告知书(顺序排):1、患者入院告知书;2、患者授权委托书;3、常规医患沟通书;4、入住急救室告知书;5、特殊用药或自费药品及医用器材使用知情同意书。
6、入院住院病人病情评估表。
十)、住院病人外出请假申请单、拒绝医疗同意书、自动出院或转院同意书。
住院及出院病历排列顺序
住院病历排列顺序
1.体温单
2.医嘱单
3.入院记录
4.病程记录
5.术前讨论记录
6.手术同意书
7.麻醉同意书
8.麻醉术前访视记录
9.手术安全核查记录
10.手术清点记录
11.麻醉记录
12.手术记录
13.麻醉术后访视记录
14.术后病程记录
15.病重(病危)患者护理记录
16.出院记录、死亡记录
17.输血治疗知情同意书
18.特殊检查(特殊治疗)同意书
20.病理资料、辅助检查报告单
21.医学影像检查资料
病案保存顺序
1.住院病案首页
2.入院记录
3.病程记录
4.术前讨论记录
5.手术同意书
6.麻醉同意书
7.麻醉术前访视记录
8.手术安全核查记录
9.手术清点记录
10.麻醉记录
11.手术记录
12.麻醉术后访视记录
13.术后病程记录
14.出院记录
15.死亡记录
16.死亡病例讨论记录
17.输血治疗知情同意书
18.特殊检查(特殊治疗)同意书
20.病理资料、辅助检查报告单
21.医学影像检查资料
22.体温单
23.医嘱单
24.病重(病危)患者护理记录。
住院期间病历排列顺序1.体温单2.长期医嘱单3.临时医嘱单4.入院记录〔再次或多次入院记录〕5.第一次病程记录6.日常病程记录7.术前讨论记录8.手术记录9.术后第一次病程记录10.术后病程记录11.麻醉记录12.麻醉同意书13.手术同意书14.会诊单15.辅助检查报告16.特殊检查同意书、特殊医治同意书、输血同意书等各类知情同意书17.有关护理记录18.住院病案首页19.住院证20.前次住院病历或门诊病历或急诊病历等21.外院诊疗资料22.有关医疗证明〔患者工作单位的介绍信,外院诊断书,医疗、行政、司法部门的医疗文件副本等等〕出院后病历装订顺序1.目录2.住院病案首页3.出院记录或死亡记录4.住院证5.入院记录〔再次或多次入院记录〕6.第一次病程记录7.日常病程记录8.术前讨论记录9.手术同意书10.麻醉同意书11.麻醉记录单12.手术记录13.术后第一次病程记录14.术后病程记录15.死亡病例讨论记录16.特殊检查同意书、特殊医治同意书、输血同意书等各类知情同意书17.会诊单18.有关护理记录19.辅助检查报告单20.长期医嘱单21.临时医嘱单22.体温单23.有关医疗证明〔患者工作单位的介绍信,外院诊断书,医疗、行政、司法部门的医疗文件副本等〕24.前次住院病历或门诊病历或急诊病历等25.随访记录中医病历书写通那么文字、格式、用语及书写要求〖标准要求〗(1)病历书写应客观、真实、准确、及时、完整。
(2)住院病历书写应利用蓝黑墨水、碳素墨水。
(3)门〔急〕诊病历和需复写的资料可利用蓝或黑色油水的圆珠笔。
(4)病历书写应当利用中文和医学术语。
通用的外文缩写和无正式中文译名的病症、体征、疾病名称等可利用外文。
(5)病历书写应当文字工整,笔迹清楚,表述清楚,语句通顺,标点正确。
书写进程中显现错别字时,应当用双划线在错别字上,不得采纳刮、粘、涂等方式掩盖或除去原先的笔迹。
(6)书写入院记录,第一次病程记录及病程记录在书写进程中显现错误时由书写医师用蓝黑墨水笔在错误处用双横线划在错误上。
出入院病历排列顺序
住院病历排列顺序::
1.体温单(逆序)
2.医嘱单(长期医嘱单、临时医嘱单、医嘱执行单)(逆序)
3.入院记录或专科入院记录(顺序)
4.完整病历
5.病程记录(包括首次病程记录、日常病程记录、转科及接受记录、
阶段小结、交接班记录、术前讨论记录、术前小结、麻醉记录、手术记录、手术护理记录、术后病程记录、抢救记录、上级医师查房记录、病例讨论记录等.(顺序)
6.各类知情同意告知书(逆序)
7.会诊单(逆序)
8.检验报告单(逆序)
9.其他检验报告单(逆序)
10.危重患者护理记录(逆序)
11.一般患者护理记录(逆序)
12.其他应归入病历各种记录(逆序)
13.门诊病历
14.以往住院病历
出院(归档)病历排列顺序:
1.住院病历首页
2.住院证
3.死亡记录(按页序顺排)
4.住院病历(按页序顺排)
5.住院记录(按页序顺排)
6.首次病程记录(按页序顺排)
7.病程记录(顺接在首次病程记录之后按页序顺排)
8.病危通知单
9.术前讨论记录(手术科室病案页序同病程记录)
10.手术同意书(手术科室病案)
11.麻醉同意书(手术科室病案)
12.麻醉记录单(手术科室病案)
13.手术记录(手术科室病案)
14.术后病程记录(有手术者)
15.死亡病历讨论记录
16.输血同意书等各类知情同意书
17.会诊单
18.检查报告单
19.长期医嘱单(按页序顺排)
20.临床医嘱单(按页序顺排)
21.体温单(按页序顺排)。
医学生
住院病历排列顺序
文字表述:在院病历排列顺序
(1)体温单(逆序)。
(2)医嘱单(逆序)。
(3)住院病历或入院记录(顺序,下同)。
(4)专科病历。
(5)病程记录(包括首次病程录、转科及接收记录、交接班记录等)。
(6)特殊诊疗记录单(术前小结、麻醉记录、手术记录、特殊治疗记录、科研统计表等)。
(7)会诊申请单。
(8)责任制护理病历。
(9)临床护理记录单(未停止特护前逆序,置于病历的最前面或另外单放)。
(10)特殊检查(心电图、同位素等)报告单。
(11)检验报告单。
(12)病历首页。
(13)住院病历质量评定表。
(14)门诊病历、住院卡。
(15)以前住院病历。
##如需查看完整(带图片的资料请登陆医学生家园站点)
住院病历排列顺序
出院病历排列顺序
纳差、恶心、呕吐
经验08年考研的建议 不要急于定学校和专业政治07考研政治真题邓论与三个代表部分解析政治07考研政治真题毛概部分解析
英语2007年考研英语新题型真题分析
数学08年数学复习要领 越基础越重要
经验2008年考研全程时间参考表
经验如何做好研究生入学考试复试准备工作健康网。
住院出院病历排列顺序准则一、住院病历1.体温单(逆序)。
2.医嘱单(医嘱执行单、长期医嘱单、临时医嘱单)(逆序)。
3.入院病历或入院记录(顺序,下同)。
4.病程记录。
5.患者入院告知书、患者授权委托书、特殊用药或自费药品及医用器材使用知情同意书。
6.特殊诊疗同意书,手术相关文书(术前小结单、手术知情同意书、麻醉知情同意书、手术安全核查表、麻醉记录单、手术记录单、手术患者访视单、手术护理记录单、术中医嘱执行情况),*特殊治疗记录单。
7.输血治疗同意书、输血申请单、输血记录单、输血不良反应报告单。
8.会诊单(逆序)。
9.拒绝医疗同意书、自动出院或转院同意书。
10.特殊检查单(镜检或病理报告、CT、X线、B超、心电图等)(分类逆序)。
11.检验报告单(逆序)。
12.临床护理记录单(危重患者护理记录单、一般患者护理记录单)(逆序、近期三天置于病历最前面)。
13.护理病历入院评估表、住院病人健康指导表。
14.护理病历或危重患者护理计划单。
15.(重整前的)长期医嘱单、(三页以上的)临时医嘱单(逆序)。
16.(三周以上的)体温单(逆序)。
17.病历首页。
18.医院感染调查表、住院病历质量评定表。
19.门诊病历、以往住院病历或外院病情介绍。
20.(重整前的)医嘱执行单、手术收费单(顺序)。
21.住院证。
22.工伤社保或医保相关文书。
二、出院病历1.病历首页。
2.出院记录单(或死亡记录单及死亡病例讨论记录单)。
3.入院病历或入院记录。
4.病程记录。
5.患者入院告知书、患者授权委托书、特殊用药或自费药品及医用器材使用知情同意书。
6.特殊诊疗同意书、手术相关文书、特殊治疗记录单。
7.输血治疗同意书、输血申请单、输血记录单、输血不良反应报告单。
8.会诊单(顺序)。
9.拒绝医疗同意书、自动出院或转院同意书。
10.护理病历入院评估表、住院病人健康指导表。
11.护理病历或危重患者护理计划单。
12.临床护理记录单(危重患者护理记录单、一般患者护理记录单)(顺序)。
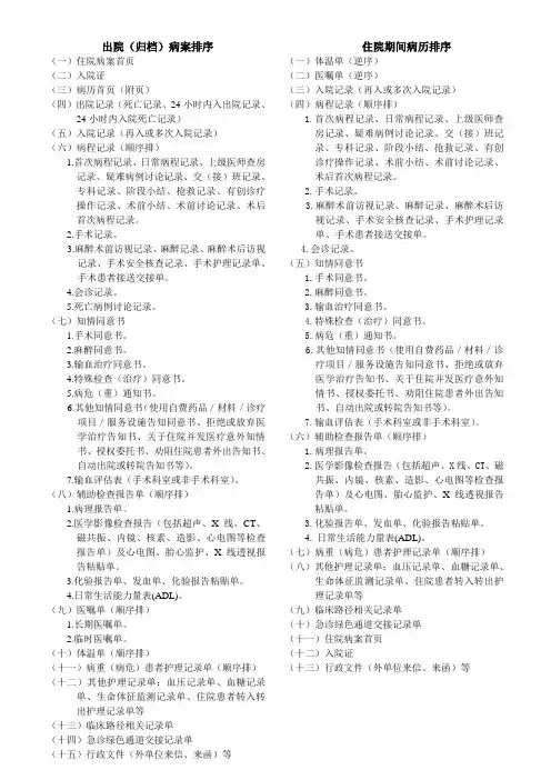
住院期间病历排序一、体温单(逆序)二、长期医嘱单(逆序)三、临时医嘱单(逆序)四、入院记录(再入或多次入院记录)五、病程记录(顺序排)1、首次病程记录、日常病程记录、产程记录、分娩记录2、病例讨论记录(顺序):疑难病例讨论记录、危重病例讨论记录、术前病例讨论记录3、手术记录、麻醉术前访视记录、麻醉记录、麻醉术后访视记录、手术风险评估表、手术安全核查记录、手术清点记录、分娩麻醉记录单、其它麻醉记录单(注:多次手术者,分类后再按时间顺序排列)4、会诊记录六、知情同意书1、授权委托书2、一般手术治疗(检查)审批表3、手术同意书4、麻醉同意书5、输血治疗知情同意书6、体内植入物知情同意书7、使用麻醉药物第一类精神药物知情同意书8、中心静脉置管术知情同意书或经外周穿刺行中心静脉置管术知情同意书9、特殊检查(治疗、用药)同意书10、病危(重)通知书11、自动出院或转院告知书12、新农合(医保)统筹基金不予支付项目使用审定表13、患者住院期间医患协议书14、其它知情同意书七、辅助检查报告单(顺序排)1、病理报告单2、医学影像检查报告(包括超声、X线、CT/磁共振、内镜、核素、造影等检查报告单、心电图等)3、化验报告单(逆序)4、血糖检测单八、住院患者转入、转出护理交接记录单、急诊患者绿色通道(ICU、手术室)交接单九、病重(病危)患者护理记录单(顺序排)十、生命体征监测记录单十一、行政文件(外单位来信、来函)等十二、住院患者信息更改申请审批表出院病历排序1、住院病案首页.2、住院病人入院证3、出院记录(死亡记录、24小时内入出院记录、24小时内入院死亡记录)4、入院记录(再入院记录或多次入院记录)5、病程记录(顺序):(首次病程记录、日常病程记录、产程记录、分娩记录)6、病例讨论记录(顺序):疑难病例讨论记录、危重病例讨论记录、术前病例讨论记录7、手术记录8、麻醉术前访视记录、麻醉记录、麻醉术后方式记录、手术风险评估表、手术安全核查表、手术清点记录、分娩麻醉记录单、其它麻醉记录单(注:多次手术者,分类后再按时间顺序排列)9、会诊记录、特殊使用级抗菌药物会诊单10、死亡病例讨论11、病危通知书12、知情同意书:①患者授权委托书②手术知情同意书(冠状动脉造影知情同意书、冠状动脉内支架植入术知情同意书等)③麻醉知情同意书④体内植入物知情同意书⑤使用麻醉药物第一类精神药物知情同意书⑥术中冰冻⑦输血治疗知情同意书⑧中心静脉置管术知情同意书或经外周静脉穿刺中心静脉置管术知情同意书⑨特殊检查知情同意书(如:放、化疗知情同意书,腰穿知情同意书)13、其它知情同意书(难免压疮知情同意书、经阴分娩镇痛知情同意书、入住ICU知情同意书、转科知情同意书、药品超说明书用药知情同意书、住院患者自带药品使用知情同意书、住院患者自带药品使用申请表、医患沟通记录、外伤患者确认书等)14、使用自费药品/材料/诊疗项目告知书15、拒绝治疗或检查申请书16、自动出院申请书17、辅助检查报告单:①病理报告单②液基薄层细胞检查报告③医学影像检查报告:超声、x线(胸透)、CT/核磁(依次分类按日期排放)④内镜:胃镜、肠镜、C-呼气试验、喉镜、纤支镜、肺功能等特殊检查报告单⑤核素、造影等检查报告单⑥脑电图、心电图、动态心电图⑦胎心监测记录单⑧血糖检测单、化验报告记录单18、医嘱单①长期医嘱单(顺序)②临时医嘱单(顺序)19、体温单(顺序)20、入院患者病情评估记录单、住院时间超30天患者病情评估记录单、危重病人APACH E Ⅱ评分系统表、临床输血疗效评估记录表(医疗)、病重(病危)患者护理记录、急诊患者绿色通道、生命体征监测记录、行政文件(外单位来函等)、住院患者信息更改申请审批表。
出院(归档)病案排序(一)住院病案首页(二)入院证(三)病历首页(附页)(四)出院记录(死亡记录、24小时内入出院记录、24小时内入院死亡记录)(五)入院记录(再入或多次入院记录)(六)病程记录(顺序排)1.首次病程记录、日常病程记录、上级医师查房记录、疑难病例讨论记录、交(接)班记录、专科记录、阶段小结、抢救记录、有创诊疗操作记录、术前小结、术前讨论记录、术后首次病程记录。
2.手术记录。
3.麻醉术前访视记录、麻醉记录、麻醉术后访视记录、手术安全核查记录、手术护理记录单、手术患者接送交接单。
4.会诊记录。
5.死亡病例讨论记录。
(七)知情同意书1.手术同意书。
2.麻醉同意书。
3.输血治疗同意书。
4.特殊检查(治疗)同意书。
5.病危(重)通知书。
6.其他知情同意书(使用自费药品/材料/诊疗项目/服务设施告知同意书、拒绝或放弃医学治疗告知书、关于住院并发医疗意外知情书、授权委托书、劝阻住院患者外出告知书、自动出院或转院告知书等)。
7.输血评估表(手术科室或非手术科室)。
(八)辅助检查报告单(顺序排)1.病理报告单。
2.医学影像检查报告(包括超声、X线、CT、磁共振、内镜、核素、造影、心电图等检查报告单)及心电图、胎心监护、X线透视报告粘贴单。
3.化验报告单、发血单、化验报告粘贴单。
4.日常生活能力量表(ADL)。
(九)医嘱单(顺序排)1.长期医嘱单。
2.临时医嘱单。
(十)体温单(顺序排)(十一)病重(病危)患者护理记录单(顺序排)(十二)其他护理记录单:血压记录单、血糖记录单、生命体征监测记录单、住院患者转入转出护理记录单等(十三)临床路径相关记录单(十四)急诊绿色通道交接记录单(十五)行政文件(外单位来信、来函)等住院期间病历排序(一)体温单(逆序)(二)医嘱单(逆序)(三)入院记录(再入或多次入院记录)(四)病程记录(顺序排)1.首次病程记录、日常病程记录、上级医师查房记录、疑难病例讨论记录、交(接)班记录、专科记录、阶段小结、抢救记录、有创诊疗操作记录、术前小结、术前讨论记录、术后首次病程记录。
病历排列、保存顺序(附:医疗机构病历管理规定)全文住院病历排列顺序1.体温单2.医嘱单3.入院记录4.病程记录5.术前讨论记录6.手术同意书7.麻醉同意书8.麻醉术前访视记录9.手术安全核查记录10.手术清点记录11.麻醉记录12.手术记录13.麻醉术后访视记录14.术后病程记录15.病重(病危)患者护理记录16.出院记录、死亡记录17.输血治疗知情同意书18.特殊检查(特殊治疗)同意书19.会诊记录、病危(重)通知书20.病理资料、辅助检查报告单21.医学影像检查资料2病案保存顺序1.住院病案首页2.入院记录3.病程记录4.术前讨论记录5.手术同意书6.麻醉同意书7.麻醉术前访视记录8.手术安全核查记录9.手术清点记录10.麻醉记录11.手术记录12.麻醉术后访视记录13.术后病程记录14.出院记录15.死亡记录16.死亡病例讨论记录17.输血治疗知情同意书18.特殊检查(特殊治疗)同意书19.会诊记录、病危(重)通知书20.病理资料、辅助检查报告单21.医学影像检查资料22.体温单23.医嘱单24.病重(病危)患者护理记录。
医疗机构病历管理规定(2013年版)第一章总则第一条为加强医疗机构病历管理,保障医疗质量与安全,维护医患双方的合法权益,制定本规定。
第二条病历是指医务人员在医疗活动过程中形成的文字、符号、图表、影像、切片等资料的总和,包括门(急)诊病历和住院病历。
病历归档以后形成病案。
第三条本规定适用于各级各类医疗机构对病历的管理。
第四条按照病历记录形式不同,可区分为纸质病历和电子病历。
电子病历与纸质病历具有同等效力。
第五条医疗机构应当建立健全病历管理制度,设置病案管理部门或者配备专(兼)职人员,负责病历和病案管理工作。
医疗机构应当建立病历质量定期检查、评估与反馈制度。
医疗机构医务部门负责病历的质量管理。
第六条医疗机构及其医务人员应当严格保护患者隐私,禁止以非医疗、教学、研究目的泄露患者的病历资料。
住院病历排列顺序住院病历排列顺序1、体温单(按日期顺序逆排)。
2、医嘱单(按日期顺序逆排)。
临时在前,长期在后。
3、住院通知单。
4、入院记录(再次入院记录;24小时内入院记录;24小时内入院死亡记录。
)5、连续病程记录:按日期顺序排列,包括:首次记录;日常病程记录;上级医师查房记录;交接班记录;阶段小结;转出(转入记录);术前小结;术前讨论;手术记录;术后病、程记录;抢救记录等。
b5E2RGbCAP6特殊病程记录,包括不按日期顺序排列的记录,如:糖尿病血糖观察表;化疗观察表;医保特殊检查、特殊治疗审批表;特殊药物治疗记录等。
会诊记录,疑难病历讨论记录,知情同意书,医患沟通记录,麻醉科的记录(麻醉医师术前术后查房记录、麻醉知情同意书、麻醉记录单、手术清点记录、手术安全核查及手术风险评估表)。
plEanqFDPw7、检查报告单:其顺序是〔1〕放射科报告单,功能科报告单,内窥镜报告单,病理报告单,其他报告单,检验科的报告单(整页的在前,粘贴的报告单在后)。
要求:同意科室的检查报告单放在一处,两张以上按日期顺序逆排。
DXDiTa9E3d8、输血申请书及输血记录(两次以上的按日期顺序逆排)。
9、护理记录:病重(病危)护理记录、其他护理相关记录(包括宣教、评估记录等)。
10、I CU监护记录产科记录。
11、产科记录。
12、婴儿出院记录。
13、新生儿记录。
14、门诊记录。
15、外院资料。
16、病历首页。
17、住院病历质量评估表(出科送病历时放在最前面)。
出院病历排列顺序1、病历首页。
2、出院记录(死亡记录,死亡病历讨论记录附后);24小时内入出院记录;24 小时内入院死亡记录)。
3、住院通知单。
4、入院记录(再次入院记录,24小时内入出院记录;24小时内入院死亡记录)。
5、连续病程记录:按日期顺序排列,包括:首次记录;日常病程记录;上级医师查房记录;交接班记录;阶段小结;转出(转入记录);术前小结;术前讨论;手术记录;术后病、程记录;抢救记录等。
【下载本文档,可以自由复制内容或自由编辑修改内容,更多精彩文章,期待你的好评和关注,我将一如既往为您服务】住院期间的住院病历排列顺序1. 体温单2. 长期医嘱单(按日期先后倒排)3. 临时医嘱单(按日期先后倒排)4. 住院记录5. 首次病程记录6. 病程记录(顺接在首次病程记录之后、按页数次序顺排)7. 术前小结8. 术前讨论记录9. 手术同意书10. 麻醉术前访视记录11 麻醉同意书12. 手术记录13. 麻醉记录单14. 手术清点记录15. 手术安全核查记录16. 手术护理记录单17. 术后首次病程记录(与术前病程记录分开,另页书写)18. 会诊记录单(按会诊日期先后顺排)19. 各种特殊检查报告单(如心电图、超声、放射性核素检查等)(按检查日期先后顺排)20. 放射性检查报告单(包括x 线摄片报告单、x 线造影报告单、CT检查报告单、MRI检查报告单、介入检查报告单等)(按检查日期先后顺排)21. 特殊治疗记录单(如血液透析记录单、放射治疗记录单、物理治疗记录单等)22. 病理检查报告单(按检查日期先后顺排)23. 检验报告单24. 其他原始治疗,如病重(危)通知书、知情同意书等。
25. 有关护理记录26. 住院病历首页27. 住院证28. 前次住院病历或门诊病历或急诊病历等29. 外院诊疗资料30. 有关医疗证明(患者工作单位的介绍信,外院诊断书,医疗、行政、司法部门的医疗文件副本等)出院后的住院病历装订顺序1. 病历首页2. 出院记录或死亡记录3. 住院证4. 住院记录5. 首次病程记录6. 病程记录(顺接在首次病程记录之后)7. 术前小结8. 术前讨论记录9. 麻醉术前访视记录10. 手术同意书11. 麻醉同意书12. 手术清点记录13手术安全核查记录14. 手术护理记录15. 术后首次病程记录16. 会诊记录单(按会诊日期先后顺排)17. 死亡病例讨论记录18. 其他原始治疗,如病重(危)通知书、知情同意书等。
住院病历排列顺序1、体温单。
2、长期医嘱单。
3、临时医嘱单。
以上三项均按日期顺序倒排。
4、住院志(入院记录,24小时内入出院记录、24小时入院死亡记录)5、完整病历。
6、首次病程记录。
7、日常病程记录(以日期顺序排列,含上级医师查房记录、疑难病例讨论记录、交(接)班记录、阶段小结、抢救记录、术前小结,术前讨论记录、麻醉记录、手术记录,术后首次记录、特殊检查记录、特殊治疗记录)。
8、转科记录(转出记录,转入记录)。
9、会诊单。
10、各种特殊检查报告单(如CT、B超、X线、心电图、纤维内镜等报告单)。
11、三大常规报告单。
12、血液生化检查报告单。
(按时间先后顺序粘贴排列)13、手术同意书、特殊检查同意书、特殊治疗同意书等各类知情同意书。
14、护理病程记录、护理记录单、手术护理记录等有关护理记录。
15、住院病历首页。
16、住院证。
17、前次住院病历或门诊病历或急诊病历等。
18、外院诊疗资料。
19、有关医疗证明(患者工作单位的介绍信、外院诊断书、医疗、行政、司法部门的医疗文件副本等)出院病历排列顺序1、病历首页。
2、出院记录或死亡记录及死亡讨论。
3、住院证。
4、同住院期间病历排列第4~第14项。
5、长期医嘱单。
6、临时医嘱单。
7、体温单。
8、有关医疗证明(患者工作单位的介绍信、外院诊断书、医疗、行政、司法部门的医疗文件副本等)9、前次住院病历、死亡病历的门诊或急诊病历。
10、随访记录。
住院期间的住院病历排列顺序
1、体温单(按日期先后倒排)
2、长期医嘱单(按日期先后倒排)
3、临时医嘱单(按日期先后倒排)
4、住院记录
5、首次病程记录
6、病程记录(按页数次序顺排接在首次记录之后)
7、术前小结
8、术前讨论记录
9、手术同意书
10、麻醉术前访视记录
11、麻醉同意书
12、手术记录
13、麻醉记录单
14、手术清点记录
15、手术安全核查记录
16、手术护理记录单
17、术后首次病程记录(与术前病程记录分开,另一页书写)
18、会诊记录单(按会诊日期先后顺排)
19、各种特殊检查报告单(如心电图、超声、放射性核素检查等)(按检查日期
先后顺排)
20、放射检查报告单(包括X线摄片报告单、X线造影报告单、CT检查报告单、
MRI检查报告单,介入检查报告单等)(按日期先后顺排)
21、特殊治疗记录单(如血液透析记录单、放射治疗记录单、物理治疗记录单等)
22、病理检查报告单(按检查日期先后顺排)
23、检验报告单
24、其他原始资料,如病重(危)通知书,知情同意书等
25、有关护理记录
26、住院病历首页
27、住院证
28、前次住院病历或门诊病历或急诊病历等
29、外院诊疗资料
30、有关医疗证明(患者工作单位介绍信,外院诊断书,医疗、司法部门的医疗
文件副本等)。
住院病历排列顺序1. 体温单2. 医嘱单3. 入院记录4. 病程记录5. 术前讨论记录6. 手术同意书7. 麻醉同意书8. 麻醉术前访视记录9. 手术安全核查记录10. 手术清点记录11. 麻醉记录12. 手术记录13. 麻醉术后访视记录14. 术后病程记录15. 病重(病危)患者护理记录16. 出院记录、死亡记录17. 输血治疗知情同意书18. 特殊检查(特殊治疗)同意书19. 会诊记录、病危(重)通知书20. 病理资料、辅助检查报告单21. 医学影像检查资料2 病案保存顺序1. 住院病案首页2. 入院记录3. 病程记录4. 术前讨论记录5. 手术同意书6. 麻醉同意书7. 麻醉术前访视记录8. 手术安全核查记录9. 手术清点记录10. 麻醉记录11. 手术记录12. 麻醉术后访视记录13. 术后病程记录14. 出院记录15. 死亡记录16. 死亡病例讨论记录17. 输血治疗知情同意书18. 特殊检查(特殊治疗)同意书19. 会诊记录、病危(重)通知书20. 病理资料、辅助检查报告单21. 医学影像检查资料22. 体温单23. 医嘱单24. 病重(病危)患者护理记录医疗机构病历管理规定(2013 年版)第一章总则第一条为加强医疗机构病历管理,保障医疗质量与安全,维护医患双方的合法权益,制定本规定。
第二条病历是指医务人员在医疗活动过程中形成的文字、符号、图表、影像、切片等资料的总和,包括门(急)诊病历和住院病历。
病历归档以后形成病案。
第三条本规定适用于各级各类医疗机构对病历的管理。
第四条按照病历记录形式不同,可区分为纸质病历和电子病历。
电子病历与纸质病历具有同等效力。
第五条医疗机构应当建立健全病历管理制度,设置病案管理部门或者配备专(兼)职人员,负责病历和病案管理工作。
医疗机构应当建立病历质量定期检查、评估与反馈制度。
医疗机构医务部门负责病历的质量管理。
第六条医疗机构及其医务人员应当严格保护患者隐私,禁止以非医疗、教学、研究目的泄露患者的病历资料。
住院病历排序
1、体温单。
2、长期医嘱单。
3、临时医嘱单。
4、入院记录(24小时内入出院记录、24小时入院死亡记录)
5、首次病程记录。
6、日常病程记录(以日期顺序排列,含上级医师查房记录、疑难病
例讨论记录、交(接)班记录、阶段小结、抢救记录、术前小结,术前讨论记录、麻醉记录、手术记录,术后首次记录、特殊检查记录、特殊治疗记录)。
7、各种特殊检查报告单(如CT、B超、X线、心电图、纤维内镜等报告单)。
8、三大常规报告单。
9、血液生化检查报告单。
(按时间先后顺序粘贴排列)
10、手术同意书、特殊检查同意书、特殊治疗同意书等各类知情同意书。
11、护理病程记录、护理记录单、手术护理记录等有关护理记录。
12、住院病历首页。
13、住院证。
14、前次住院病历或门诊病历或急诊病历等。
15、外院诊疗资料。
出院病历排列顺序
1、病历首页。
2、出院记录或死亡记录及死亡讨论。
3、住院证。
4、同住院期间病历排列第4~第14项。
5、长期医嘱单。
6、临时医嘱单。
7、体温单。
8、有关医疗证明(患者工作单位的介绍信、外院诊断书、医疗、行政、司法部门的医疗文件副本等)
9、前次住院病历、死亡病历的门诊或急诊病历。
10、随访记录。