八大危险作业风险分析及安全应对措施(精选)
- 格式:ppt
- 大小:8.41 MB
- 文档页数:2
八大危险作业风险分析及安全应对措施在各行各业中,有许多任务和工作可能会带来危险。
为了确保员工的安全,必须对这些危险进行分析,并制定相应的安全应对措施。
以下是八个常见的危险作业,以及针对这些危险的风险分析和安全应对措施。
1.高处作业:危险:在高处作业时,存在摔落,物体坠落等风险。
风险分析:检查工作区域,确保围栏、安全网和工作平台的稳固性。
安全应对措施:提供合适的个人防护设备如安全带,教育员工正确佩戴,提供合适的设备和工具,确保工作区域的干净整洁,对于工作区域的每个人,提供相应培训。
2.机械操作:危险:使用机械时,可能出现夹伤,断裂等伤害。
风险分析:评估机械操作的设备状况,确保所有机械设备符合安全标准,检查机械停机装置是否完好。
安全应对措施:为操作员提供必要的培训,并确保他们熟悉操作过程和安全措施,提供合适的个人防护设备,确保机械设备的定期维护和检查。
3.危险化学品操作:危险:在处理危险化学品时可能发生泄露或爆炸事故。
风险分析:评估化学品操作的工作区域和储存设施,确保符合安全要求。
安全应对措施:提供性质和风险相关的安全培训,向员工提供适当的个人防护装备如手套和防护眼镜,确保工作区域通风良好,提供事故预防和应急处置的培训。
4.电气作业:危险:在处理电气设备时可能触电。
风险分析:评估电气设备和电线的安全性,确保所有电气设备符合安全标准。
安全应对措施:提供适当的个人防护设备如绝缘手套和安全眼镜,确保员工接受相关的安全培训,发现问题时及时修理电气设备,确保电气设备的定期维护和检查。
5.挖掘作业:危险:在挖掘过程中可能损坏地下管道,导致泄漏事故。
风险分析:评估挖掘作业区域,了解地下管道和其他障碍物的位置。
6.噪音作业:危险:在长期暴露于高强度噪音下可能导致听力损伤。
风险分析:评估噪音作业区域,确定噪音水平是否超过安全标准。
安全应对措施:提供适当的个人防护设备如耳塞或耳罩,监测噪音水平,为员工提供相关的安全培训和指导。
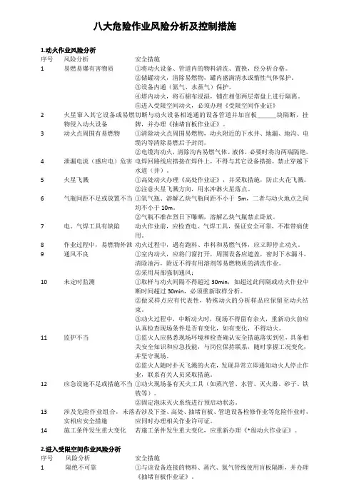
八大危险作业风险分析及控制措施1.动火作业风险分析序号风险分析安全措施1易燃易爆有害物质①将动火设备、管道内的物料清洗、置换,经分析合格。
②储罐动火,清除易燃物,罐内盛满清水或惰性气体保护。
③设备内通(氮气、水蒸气)保护。
④塔内动火,将石棉布浸湿,铺在相邻两层塔盘上进行隔离。
⑤进入受限空间动火,必须办理《受限空间作业证》2火星窜入其它设备或易燃物侵入动火设备切断与动火设备相连通的设备管道并加盲板___块隔断,挂牌,并办理《抽堵盲板作业证》。
3动火点周围有易燃物①清除动火点周围易燃物,动火附近的下水井、地漏、地沟、电缆沟等清除易燃后予封闭。
②电缆沟动火,清除沟内易燃气体、液体,必要时将沟两端隔绝。
4泄漏电流(感应电)危害电焊回路线应搭接在焊件上,不得与其它设备搭接,禁止穿越下水道(井)。
5火星飞溅①高处动火办理《高处作业证》,并采取措施,防止火花飞溅。
②注意火星飞溅方向,用水冲淋火星落点。
6气瓶间距不足或放置不当①氧气瓶、溶解乙炔气瓶间距不小于5m,二者与动火地点之间均不小于10m。
②气瓶不准在烈日下曝晒,溶解乙炔气瓶禁止卧放。
7电、气焊工具有缺陷动火作业前,应检查电、气焊工具,保证安全可靠,不准带病使用。
8作业过程中,易燃物外泄动火过程中,遇有跑料、串料和易燃气体,应立即停止动火。
9通风不良①室内动火,应将门窗打开,周围设备应遮盖,密封下水漏斗,清除油污,附近不得有用溶剂等易燃物质的清洗作业。
②采用局部强制通风;10未定时监测①取样与动火间隔不得超过30min,如超过此间隔或动火作业中断时间超过30min,必须重新取样分析。
②做采样点应有代表性,特殊动火的分析样品应保留至动火结束。
③动火过程中,中断动火时,现场不得留有余火,重新动火前应认真检查现场条件是否有变化,如有变化,不得动火。
11监护不当①监火人应熟悉现场环境和检查确认安全措施落实到位,具备相关安全知识和应急技能,与岗位保持联系,随时掌握工况变化,并坚守现场。
八大危险作业风险分析及控制措施危险作业共八个方面:动火作业、进入受限空间作业、临时用电作业、高处作业、断路作业、破土作业、吊装作业、盲板抽堵作业,不仅有风险分析还有安全措施哦,非常全面,千万不能错过。
八大高危作业风险分析:1.动火作业风险分析序号风险分析安全措施1易燃易爆有害物质①将动火设备、管道内的物料清洗、置换,经分析合格。
②储罐动火,清除易燃物,罐内盛满清水或惰性气体保护。
③设备内通(氮气、水蒸气)保护。
④塔内动火,将石棉布浸湿,铺在相邻两层塔盘上进行隔离。
⑤进入受限空间动火,必须办理《受限空间作业证》2火星窜入其它设备或易燃切断与动火设备相连通的设备管道并加盲板___块隔断,挂牌,并办理《抽堵盲板作业证》。
入动火设备3动火点周围有易燃物①清除动火点周围易燃物,动火附近的下水井、地漏、地沟、电缆沟等清除易燃后予封闭。
②电缆沟动火,清除沟内易燃气体、液体,必要时将沟两端隔绝。
4泄漏电流(感应电)危害电焊回路线应搭接在焊件上,不得与其它设备搭接,禁止穿越下水道(井)。
5火星飞溅①高处动火办理《高处作业证》,并采取措施,防止火花飞溅。
②注意火星飞溅方向,用水冲淋火星落点。
6气瓶间距不足或放置不当①氧气瓶、溶解乙炔气瓶间距不小于5m,二者与动火地点之间均不小于10m。
②气瓶不准在烈日下曝晒,溶解乙炔气瓶禁止卧放。
7电、气焊工动火作业前,应检查电、气焊工具,保证安全可靠,不准带病使用。
缺陷8作业过程中,易燃物外泄动火过程中,遇有跑料、串料和易燃气体,应立即停止动火。
9通风不良①室内动火,应将门窗打开,周围设备应遮盖,密封下水漏斗,清除油污,附近不得有用溶剂等易燃物质的清洗作业。
②采用局部强制通风;10未定时监测①取样与动火间隔不得超过30min,如超过此间隔或动火作业中断时间超过30min,必须重新取样分析。
②做采样点应有代表性,特殊动火的分析样品应保留至动火结束。
③动火过程中,中断动火时,现场不得留有余火,重新动火前应认真检查现场条件是否有变化,如有变化,不得动火。
八大危险作业风险分析及控制措施八大危险作业(英文缩写为"TOP8"),是指建筑施工行业中八种较为常见且危险性较高的作业。
这八种危险作业分别为高处作业、电焊切割、爆破作业、挖掘与支护作业、起重吊装作业、砌筑作业、深基坑作业以及临时用电作业。
对这些作业进行风险分析,并采取相应的控制措施,对于保障工人的安全和减少事故的发生具有重要意义。
以下是对每种危险作业的风险分析及控制措施的详细介绍。
1.高处作业:高处作业容易发生坠落事故,风险较大。
主要控制措施包括:-加强对工人的高处作业培训,确保其掌握正确的操作技能和安全意识;-设置有效的防护栏杆和安全网等设施,提供可靠的防护措施;-采用安全升降设备,如脚手架、升降机等,减少人工爬升的风险。
2.电焊切割:电焊切割作业存在电击和火灾等风险。
主要控制措施包括:-建立严格的电气安全管理制度,确保电焊设备的正确安装和使用;-提供合适的个人防护装备,如绝缘手套、面罩等,减少电击的发生;-在施工区域周围设置防火措施,如防火墙、灭火器等,及时应对火灾事故。
3.爆破作业:爆破作业容易引发爆炸和坍塌等危险。
主要控制措施包括:-严格执行爆破计划,确保爆破作业按照规范进行;-制定详细的应急预案,包括疏散方案、事故报警和急救措施等;-确保作业区域的安全防护,限制人员进入,预防意外事故的发生。
4.挖掘与支护作业:挖掘与支护作业容易导致坍塌和地质灾害。
主要控制措施包括:-加强工人的专业培训,确保其具备相关知识和技能;-严格按照工程地质条件进行勘察和分析,制定科学合理的支护方案;-定期检查和维护支护结构,及时发现并处理有潜在安全问题的部位。
5.起重吊装作业:起重吊装作业容易发生起重设备的倾覆和物体掉落等事故。
主要控制措施包括:-提供经过合格检验的起重设备,确保其运行正常和安全可靠;-严格按照起重设备的额定参数进行操作,避免超载和失控等情况发生;-设置明显的警示标志和警告线,确保人员远离作业区域,减少伤害风险。
八大危险作业风险分析及安全应对措施作业安全是企业生产经营过程中的重要环节,对员工的生命健康和财产安全有着重要影响。
下面将对八大危险作业进行风险分析并提出相应的安全应对措施。
1.高处作业高处作业往往伴随着高空坠落的风险。
普遍存在的安全风险包括坠下物、摔伤、高处坠落等。
安全应对措施可以包括安装护栏、穿着防滑鞋、使用安全带、定期检查设备和设施等。
2.机械作业机械作业存在危险的因素包括机器设备的故障、卡住、卷入等。
安全应对措施可以包括使用安全防护装置、定期维护设备、培训员工正确使用机械设备等。
3.电焊作业电焊作业的安全风险主要来自于高温火花、炽热的金属等。
安全应对措施可以包括穿着防护服和护目镜、保持通风、定期检查焊接设备等。
4.化学品作业化学品作业涉及危险化学品的接触,存在化学品泄漏、燃烧等风险。
安全应对措施可以包括使用个人防护装备、妥善存储化学品、建立紧急事故处理流程等。
5.切割作业切割作业存在切割装置的滑动、卡住等风险。
安全应对措施可以包括保持工作区域整洁、使用合适的个人防护装备、培训员工正确操作切割设备等。
6.爆破作业爆破作业涉及到爆炸物的使用,存在爆炸、火灾等风险。
安全应对措施可以包括制定详细的安全操作规程、培训员工正确操作爆破设备、将工作区域与周围区域隔离等。
7.认识不足认识不足是一个普遍存在的安全风险。
员工如果不了解作业的风险和安全规程,容易导致事故发生。
安全应对措施可以包括开展安全培训、定期组织安全演习、建立安全意识教育体系等。
8.未经授权和未经培训作业未经授权和未经培训作业存在于一些非正式或临时的工作环境中,容易导致安全事故的发生。
安全应对措施可以包括建立严格的作业授权制度、规范非正式工作环境中的作业流程等。
在企业生产经营过程中,为了保障员工的安全健康,应建立完善的作业安全管理制度,并贯彻执行。
同时,持续开展安全培训,提高员工的安全意识和技能。
定期开展安全检查和隐患排查,及时消除隐患。
同时,对于发生的安全事故要进行事故调查和分析,总结经验教训,完善安全管理制度,防止事故再次发生。
八大高危作业风险分析(一)动火作业风险分析1、易燃易爆有害物质①动火设备、管道内的物料清洗、置换,经分析合格。
②储罐动火,清除易燃物,罐内盛满清水或惰性气体保护。
③设备内通(氮气、水蒸气)保护。
④塔内动火,将石棉布浸湿,铺在相邻两层塔盘上进行隔离。
⑤入受限空间动火,必须办理《受限空间作业证》。
2、火星窜入其它设备或易燃物侵入动火设备切断与动火设备相连通的设备管道并加盲板——块隔断,挂牌,并办理《抽堵盲板作业证》。
3、动火点周围有易燃物①除动火点周围易燃物,动火附近的下水井、地漏、地沟、电缆沟等清除易燃后予封闭。
②电缆沟动火,清除沟内易燃气体、液体,必要时将沟两端隔绝。
4、泄漏电流(感应电)危害电焊回路线应搭接在焊件上,不得与其它设备搭接,禁止穿越下水道(井)。
5、火星飞溅①处动火办理《高处作业证》采取措施,防止火花飞溅。
②注意火星飞溅方向,用水冲淋火星落点。
6、气瓶间距不足或放置不当①氧气瓶、溶解乙炔气瓶间距不小于5m,二者与动火地点之间均不小于10m。
②气瓶不准在烈日下曝晒,溶解乙炔气瓶禁止卧放。
7、电、气焊工具有缺陷动火作业前,应检查电、气焊工具,保证安全可靠,不准带病使用。
8、作业过程中,易燃物外泄动火过程中,遇有跑料、串料和易燃气体,应立即停止动火。
9、通风不良①室内动火,应将门窗打开,周围设备应遮盖,密封下水漏斗,清除油污,附近不得有用溶剂等易燃物质的清洗作业。
②采用局部强制通风;10、未定时监测①取样与动火间隔不得超过30min,如超过此间隔或动火作业中断时间超过30min,必须重新取样分析。
②采样点应有代表性,特殊动火的分析样品应保留至动火结束。
③动火过程中,中断动火时,现场不得留有余火,重新动火前应认真检查现场条件是否有变化,如有变化,不得动火。
11、监护不当①监火人应熟悉现场环境和检查确认安全措施落实到位,具备相关安全知识和应急技能,与岗位保持联系,随时掌握工况变化,并坚守现场。