活塞结构设计与加工工艺
- 格式:doc
- 大小:474.50 KB
- 文档页数:17
活塞杆的机械加工工艺规程-标准化文件发布号:(9456-EUATWK-MWUB-WUNN-INNUL-DDQTY-KII1.活塞杆的工艺性分析1.1零件图样的分析mm×770mm自身圆度公差为0.005mm。
(1)φ500-025.0mm中心线的同轴度公差为φ0.05mm。
(2)左端M39×2-6g螺纹与活塞杆φ500.0025-mm中心线的同轴度公差为φ0.02mm。
(3)1:20圆锥面轴心线与活塞杆φ500-025.0(4)1:20圆锥面自身圆跳动公差为0.005mm。
(5)1:20圆锥面涂色检查,接触面积不小于80%。
(6)φ500mm×770mm表面渗氮,渗氮层深度0.2~0.3mm,表面硬度62~65HRC。
-.0025材料38CrMoALA是常用的渗氮处理用钢。
1.2零件的工艺分析mm×770mm处有密封装(1)活塞杆在正常使用中,承受交变载荷作用,φ500025-.0置往复摩擦其表面,所以该处要求硬度高又耐磨。
活塞杆采用38CrMoALA材料,φ500mm×770mm部分经过调质处理和表面渗氮-025.0后,芯部硬度为28~32HRC,表面渗氮层深度0.2~0.3mm,表面硬度为62~65HRC。
这样使活塞杆既有一定的韧性,又具有较好的耐磨性。
(2)活塞杆结构比较简单,但长径比很大,属于细长轴类零件,刚性较差,为了保证加工精度,在车削时要粗车、精车分开,而且粗、精车一律使用跟刀架,以减少加工时工件的变形,在加工两端螺纹时要使用中心架。
(3)在选择定位基准时,为了保证零件同轴度公差及各部分的相互位置精度,所有的加工工序均采用两中心孔定位,符合基准统一原则。
(4)磨削外圆表面时,工件易产生让刀、弹性变形,影响活塞杆的精度。
因此,在加工时应修研中心孔,并保证中心孔的清洁,中心孔与顶尖间松紧程度要适宜,并保证良好的润滑。
砂轮一般选择:磨料白刚玉 (WA),粒度60#,硬度中软或中、陶瓷结合剂,另外砂轮宽度应选窄些,以减小径向磨削力,加工时注意磨削用量的选择,尤其磨削深度要小。
汽油机活塞设计说明书::一、活塞设计要求活塞是曲柄连杆机构的重要零件,主要功用是承受燃烧气体压力和惯性力,并将燃烧气体压力通过活塞销传给连杆,推动曲轴旋转对外作功。
此外,活塞又是燃烧室的组成部分。
活塞是内燃机中工作条件最严酷的零件。
作用于活塞上的气体压力和惯性力都是周期变化的,燃烧瞬时作用于活塞上的气体压力很高,如增压内燃机的最高燃烧压力可达14—16MPa。
而且活塞还要承受在连杆倾斜位置时侧压力的周期性冲击作用,在气体压力、往复惯性力和侧压力的共同作用下,可能引起活塞变形,活塞销座开裂,活塞侧部磨损等。
由此可见,活塞应有足够的强度和刚度,而且质量要轻。
本次课程设计的目的是设计四冲程汽油机的活塞,根据某些现有发动机的参数,确定活塞直径D=73mm。
二、活塞材料活塞材料常用灰铸铁和铝合金,然而由于铸铁材料密度大,产生的往复惯性力也很大,所以目前只用于大中型、低速柴油机上,故采用铝合金活塞。
为了使活塞拥有较好的热导率、高温强度、可锻性以及较小的热膨胀系数,所以才用铝硅铜合金。
三、活塞的结构设计活塞按部位不同可以分为顶部、头部和裙部。
1.活塞顶部设计活塞顶部形状对于四冲程内燃机取决于燃烧室形状,一般有平顶、凸顶和凹顶,此处选用平顶活塞。
活塞顶的厚度δ是根据强度、刚度及散热条件来确定,在满足强度的条件下δ值尽量取小。
对于铝合金材料的活塞δ值,汽油机为(0.06~0.10)D,柴油机为(0.1~0.2)D。
则:δ=(0.06~0.10)*73=(4.38~7.3)mm取δ=5.00mm2.活塞头部设计2.1设计要求活塞头主要功用是承受气压力,并通过销座把它传给连杆,同时与活塞环一起配合气缸密封工质。
因此,活塞头部的设计要点是:1)保证它具有足够的机械强度与刚度,以免开裂和产生过大变形,因为环槽的变形过大势必影响活塞环的正常工作;2)保证温度不过高,温差小,防止产生过大的热变形和热应力,为活塞环的正常工作创造良好条件,并避免顶部热疲劳开裂;3)尺寸尽可能紧凑,因为一般压缩高度H1缩短1单位,整个发动机高度就可以缩短2~5.1单位,并显著减轻活塞重量。
【关键字】设计BH135柴油机活塞的设计与分析技术中文摘要科技进步推动了内燃机行业的持续发展,发动机的强化指标逐渐提高,活塞及其组件所受的机械负荷与热符合也越来越高,它们的设计是否合理,将直接关系到内燃机的可靠性、寿命、排放、经济性等。
因此在已有条件下,通过真实有效地计算分析,得出有益的解决方案成为目前内燃机行业的首选课题。
内燃机严酷的内部温度环境和负荷条件使得传统的设计实验很难取得令人满意的效果,为确保设计目标的实现、为了适应不断增长的高压环境和提高产品的强度和耐久性要求以及设计中的寿命要求,需要采用先进的设计和分析手段,科学的分析活塞的结构对活塞寿命以及工作的可靠性的影响,设计品质优良的活塞,从而使内燃机更好地工作。
本文把计算机辅助工程建模仿真技术应用到活塞结构设计及校核的实例领域,通过三维建模和有限元分析方法,为活塞建立了合适的数字模型,从而预估产品的强度负荷及寿命水平等,提高其设计效率和科学性。
本文还描述了柴油机活塞的设计方法和过程,并通过对BH135柴油机活塞的三维建模和有限元分析的实例应用体现出计算机辅助工程技术在产品设计初期的优越性:即一方面建立一种基本的计算机分析模型,对其进行仿真模拟,从而指导产品设计;另一方面以此为虚拟分析平台并提供一些规范化或经验性的建模参考,同时也为提高企业在技术上的自主开发及创新能力而奠定基础。
关键词:内燃机;活塞设计;有限元分析;AbstractThe development of science technology forced the industry of internal-combustion engine to develop, the strength target of engine was gradually heightened, the mechanical and thermal load of pistonand subassembly of piston was higher and higher. Whether their design were in reason, related to the reliability、natural life、let 、economy and so on. Therefore, with own conditions, through true and effective calculation and analysis, getting useful project becomes the most important task of the industry of internal-combustion engine.In severe environment of the internal thermal and mechanical load, the experiment is difficult to get approving effect. For the sake of realization of design target, adapting increasing high pressure, improving strength、wear and natural life of product, needing to adopt advanced design and analysis measure, analyzing construct of piston is good for piston reliability and natural life. Designing piston with excellent quality improves engine to work better. The simulation method of CAE will be applied to the design and check field of piston structures in this article. Through the numeric analysis and FEM, the strength and fatigue life level etc, are estimated for the subassembly. The article describes the design method and process of diesel engine piston. The theory research and engineering application, show the superiority of CAE to product design: one is instructing the design through the computer analysis model; the other is to provide a modeling reference to virtual platform, and to promote the self-exploitation ability for the enterprise.Key words: Internal-combustion engine; Piston design; Finite element analysis;目录中文摘要英文摘要1.绪论2.设计要求3. 活塞的基本设计3 .1 活塞的选型3. 2 活塞的主要尺寸3.21 活塞的高度H3.22 压缩高度H13.23 顶岸高度h3.24 活塞环的数目及排列3.25 环槽尺寸3.26 环岸高度3.27 活塞顶厚度3.28 裙部长度H23.29 裙部厚度3.10 活塞销直径d和销座间隔B3.3 活塞头部设计3.4 活塞的裙部设计3.5 活塞销座的设计3.6 活塞与缸套的配合间隙3.7 活塞大体尺寸一.绪论汽车是现代化社会重要的交通运输工具,是科学技术发展水平的标志。
1.活塞设计的要求:1.)具有较轻的结构重量,足够的刚度和强度;2.)避免各部分截面尺寸变化及壁厚差别太大;3.)避免局部过热,使温度分布尽可能均匀;4.)使用导热良好、耐疲劳性好、高温屈服点高的材料;5.)加强局部冷却。
2.活塞材料的要求:1.)强度高、重量轻、良好的滑动性;2.)绝热和导热性好、热膨胀系数小;3.)良好的耐磨和耐腐蚀性3.活塞压缩高度:压缩高度包括三部分组成:活塞顶至第一道活塞环槽间之顶岸高度h1(亦称火力岸高度),活塞环带高度h2以及由活塞销中心到头部最末道环槽之间的上裙高度h3。
1.)顶岸高度h1:首先要保证当活塞位于上止点时,第一道活塞环位置必须落在水套的冷却水腔位置处,以保证活塞环散热良好,防止过热。
非冷却活塞的h1值一般都取得稍大。
顶岸高度h1可比非冷却活塞更小。
2.)活塞环带高度h2:由环之数量、环高、环槽肩高所决定。
减少环的数量,显然可减小活塞与缸套间的摩擦功3.)上裙高度h3:应使环槽位置尽量处于销座外径的上方,以避免开有环槽而削弱销座强度,并可防止因在材料不很均匀的销座处开设环槽,引起环槽不均匀变形,影响正常工作。
4.合理布置第一环槽的位置:当活塞位于上止点位置时,第一道环必须处于气缸套水腔上沿以内,使活塞环得到良好的散热,降低第一道环槽温度。
5.减轻环槽的磨损的措施:1.)采用特殊耐磨镶圈,特别是铝合金活塞,高温时耐磨性大大低于铸铁。
选用的镶圈材料应同活塞铝合金具有相近的热膨胀系数,以防止发生松弛。
也可采用梯形截面结构。
2.)为提高环槽表面硬度及耐磨性,环槽上下侧表面采取镀铬、氮化或淬硬等表面处理。
3.)采用环槽耐磨垫环,将硬度较高和耐磨性好的垫环采用焊接或铆接工艺镶入活塞头部环槽内,以提高环槽耐磨性。
6.销座的工作条件:销与销座应有一定的强度和刚度,足够承压面和良好耐磨性。
强载柴油机活塞承受更高的燃气压力,使销与销座长期处在高比压、润滑困难、磨损增快的条件下工作。
1.活塞设计的要求:1.)具有较轻的结构重量,足够的刚度和强度;2.)避免各部分截面尺寸变化及壁厚差别太大;3.)避免局部过热,使温度分布尽可能均匀;4.)使用导热良好、耐疲劳性好、高温屈服点高的材料;5.)加强局部冷却。
2.活塞材料的要求:1.)强度高、重量轻、良好的滑动性;2.)绝热和导热性好、热膨胀系数小;3.)良好的耐磨和耐腐蚀性3.活塞压缩高度:压缩高度包括三部分组成:活塞顶至第一道活塞环槽间之顶岸高度h1(亦称火力岸高度),活塞环带高度h2以及由活塞销中心到头部最末道环槽之间的上裙高度h3。
1.)顶岸高度h1:首先要保证当活塞位于上止点时,第一道活塞环位置必须落在水套的冷却水腔位置处,以保证活塞环散热良好,防止过热。
非冷却活塞的h1值一般都取得稍大。
顶岸高度h1可比非冷却活塞更小。
2.)活塞环带高度h2:由环之数量、环高、环槽肩高所决定。
减少环的数量,显然可减小活塞与缸套间的摩擦功3.)上裙高度h3:应使环槽位置尽量处于销座外径的上方,以避免开有环槽而削弱销座强度,并可防止因在材料不很均匀的销座处开设环槽,引起环槽不均匀变形,影响正常工作。
4.合理布置第一环槽的位置:当活塞位于上止点位置时,第一道环必须处于气缸套水腔上沿以内,使活塞环得到良好的散热,降低第一道环槽温度。
5.减轻环槽的磨损的措施:1.)采用特殊耐磨镶圈,特别是铝合金活塞,高温时耐磨性大大低于铸铁。
选用的镶圈材料应同活塞铝合金具有相近的热膨胀系数,以防止发生松弛。
也可采用梯形截面结构。
2.)为提高环槽表面硬度及耐磨性,环槽上下侧表面采取镀铬、氮化或淬硬等表面处理。
3.)采用环槽耐磨垫环,将硬度较高和耐磨性好的垫环采用焊接或铆接工艺镶入活塞头部环槽内,以提高环槽耐磨性。
6.销座的工作条件:销与销座应有一定的强度和刚度,足够承压面和良好耐磨性。
强载柴油机活塞承受更高的燃气压力,使销与销座长期处在高比压、润滑困难、磨损增快的条件下工作。
5 活塞组设计5.1 活塞组的工作条件和设计要求活塞组零件工作情况的共同特点是工作温度高,并在很高的机械负荷下高速滑动,同时润滑不良,这决定了它们遭受强烈的磨损,并且可能产生滑动表面的拉毛、烧伤等故障。
活塞顶吸收的热量约占燃料总发热量的2%~4%。
经活塞环传给气缸壁的热量占70%~80%,经活塞本身传给气缸壁的热量占10%~20%,而传给曲轴箱空气和机油的仅占10%左右,铝合金活塞的温度应保证某些部位不超过下列数值:活塞顶:3150C;第一环槽:180~2200C;活塞顶内表面:2500C;活塞销座:1800C。
对活塞组的设计提出了如下的要求:1)选用300~400 0C温度下仍有足够机械强度、耐磨、比重小、热膨胀系数小、导热性好、具有良好减摩性和工艺性的材料。
摩托车发动机活塞的材料通常采用优质铝合金铸造或锻造;2)设计合理的形状和壁厚,尽量减轻重量,缓和应力集中,使散热良好,强度、刚度符合要求,并有控制裙部膨胀的措施;3)在不增加活塞组摩擦损失的条件下,保证燃烧室气密性好,窜气、窜油量不超过规定要求,且能保证滑动面上有足够的润滑油;4)设计合理的活塞裙部型线和配缸间隙,使在各种工矿下都能保持活塞与气缸的最佳配合,减轻活塞敲击和缸套振动引起穴蚀的倾向。
5.2 活塞的设计活塞的基本结构可以分成四部分:顶部、头部、裙部和销座。
四冲程摩托车发动机的活塞顶多用平顶。
为了防止活塞顶在上止点时与气门头部相碰,往往在顶面上与气门对应部分有凹坑。
依靠设计和制造技术,现代内燃机普遍采用三环短活塞。
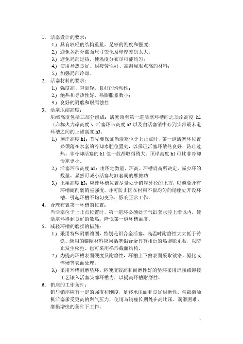
图5-1表示出了汽油机平顶活塞的各部分。
图5-1 四行程汽油机活塞各部分的尺寸比例5.2.1 活塞头部的设计活塞头部包括活塞顶和环带部分,其主要功用是承受气压力,并通过销座把它传给连杆,同时与活塞环一起配合气缸密封工质。
因此,其设计要点为:尽可能改善活塞顶和第一环的工作条件,防止顶部热裂和环粘结,以及环槽过度磨损。
5.2.1.1 压缩高度的确定活塞压缩高度H 1(图5-1)是由火岸高度h 、环带高度h 3和上裙尺寸'h 三部分组成的,活塞环的数目、环的位置和轴向高度、环与环之间的环岸高度等都直接影响尺寸H 1 。
文件编号: gy-03-14版本:A修改号:0xxxx有限公司文件名称:活塞杆加工工艺规范文件编号:GY03-14-2015文件签章有效/受控状态:编制 : 技术工艺科审核:审批:修改记录单版本时间简述A 2015年2月活塞杆加工工艺规范1 引用标准GB/T1800.4-99 孔、轴的极限偏差表 GB/T1801-99 公差配合的选择 GB/T1184-96 形位公差值GB/T1031-95 表面粗糙参数及其数值 厂标等效JB/Z307 GB/T193-81 GB/T196-81 GB/T5786.2-86 GB/T5796.3-86 GB/T6403.5-86 GB/T145-89 GB200-89 GB699-1999 GB908-87 GB/T3-79JB/ZQ0138-80 金属切削加工工艺守则 普通螺纹直径与螺距系列 梯形螺纹基本尺寸 普通螺纹直径与螺距系列 梯形螺纹基本尺寸 砂轮越程槽 中心孔 碳素结构钢 优质碳素结构钢 锻制圆钢和方钢规格普通螺纹的收尾、兼距、退刀槽和倒角单线梯形螺纹的收尾、退刀槽和倒角尺寸2 需用设备(1)100t 开式油压机(2)校直用一组支承滚轮、划针盘、直尺 (3)乙炔氧气加热器 (4)卧式车床C6163,长8m (5)手工交流焊机 (6) 热处理(回火)设备(7) 砂带磨头、外圆磨床、砂盘抛磨头 (8)螺纹检验用环、塞规 3 适用范围本工艺守则适用于加工液压启闭机活塞杆、柱塞杆及部分工业液压缸的活塞杆。
4 活塞杆类型基本有三种4.1 实心活塞杆,见图4.1 4.2中空型活塞杆由杆头、杆身(无缝管)、杆尾组焊而成,见图4.2 4.3中空带进油管的活塞杆,见图4.3由杆头、杆身、杆尾及内进油管组焊而成。
将4.2、4.3两种活塞杆称为组合活塞杆图4.1图4.2图4.35 备料及毛坯制作5.1 活塞杆常用材料有45#、35#及40Cr,通常情况下,45#、35#是正火态供货。
发动机活塞设计课程设计一、课程目标知识目标:1. 学生能理解发动机活塞的基本结构及其工作原理,掌握活塞在设计中的关键参数和计算方法。
2. 学生能够运用物理和数学知识,分析活塞在运动中的受力情况,并解释其与发动机性能的关系。
3. 学生能够掌握活塞材料选择的原则,了解不同材料的性能特点及其对发动机性能的影响。
技能目标:1. 学生能够运用CAD软件进行活塞的初步设计,并完成模拟分析。
2. 学生能够通过小组合作,进行活塞设计项目的讨论、展示和评价,提高团队协作和沟通能力。
3. 学生能够运用所学知识解决实际工程问题,具备初步的工程设计和创新思维能力。
情感态度价值观目标:1. 学生通过本课程的学习,培养对机械设计和制造的兴趣,增强对工程学科的认识和热爱。
2. 学生在学习过程中,树立正确的工程观念,认识到工程设计与现实生活的紧密联系,增强社会责任感。
3. 学生通过团队合作,培养尊重他人、倾听意见、乐于分享的良好品质,形成积极向上的学习氛围。
课程性质:本课程为高二年级工程技术类选修课程,旨在通过活塞设计实例,将理论知识与实际应用相结合,提高学生的工程实践能力。
学生特点:高二年级学生已具备一定的物理、数学基础,对工程学科有一定了解,具备初步的自主学习能力和团队合作意识。
教学要求:结合学生特点,注重理论与实践相结合,引导学生通过项目式学习,培养解决实际问题的能力。
同时,关注学生情感态度价值观的培养,提高其综合素质。
在教学过程中,将课程目标分解为具体学习成果,便于教学设计和评估。
二、教学内容本课程教学内容主要包括以下三个方面:1. 发动机活塞结构与工作原理- 引导学生复习发动机基本构造,重点了解活塞在发动机中的位置和作用。
- 讲解活塞的组成、类型及其工作原理,结合教材相关章节,深入分析活塞在发动机循环过程中的运动规律。
2. 活塞设计原理与计算方法- 介绍活塞设计中的关键参数,如活塞直径、行程、压缩比等,并引导学生运用数学和物理知识进行计算和分析。
摘要内燃机的不断发展,是建立在主要零部件性能和寿命不断改进和提高的基础上的,尤其是随着发动机强化程度的提高、功率的增大和转速的增加,零部件尤其是直喷式柴油机活塞的工作环境变得更加恶劣了。
活塞的结构直接影响活塞的温度分布和热应力分布,因此就有必要对活塞的结构和性能作出预测和评价。
活塞式内燃机上最关键的运动件,它在高温高压下承受反复交变载荷,被称为内燃机的心脏。
本设计通过对内燃机铝活塞加工技术的发展、活塞的工作环境以及结构特点的分析,确定了活塞的加工过程以及加工方案。
其中主要包括:活塞顶部设计、活塞头部设计、活塞裙部设计、活塞的结构参数设计、和加工工艺的设计。
关键词:内燃机活塞结构加工AbstractThe continuous development of the internal combustion engine, is built on the basis of the performance and life of the main components continue to improve and enhance, especially with the improvement of the degree of enhancement of the engine, power increases and an increase in speed, parts and components in particular, is a direct injection diesel engine pistonwork environment becomes worse. The structure of the piston directly affect the temperature distribution of the piston and the thermal stress distribution, and therefore it is necessary to predict and evaluate the structure and performance of the piston。
1. 知识目标:(1)了解活塞的结构特点及其在机械系统中的作用。
(2)掌握活塞的制作方法和材料选择。
(3)了解活塞与其他机械部件的配合关系。
2. 技能目标:(1)学会使用工具和材料制作活塞。
(2)培养动手操作能力和创新思维。
(3)提高团队合作和沟通能力。
3. 情感目标:(1)激发学生对机械科学的兴趣和热爱。
(2)培养学生的耐心、细心和责任心。
(3)提高学生的环保意识和可持续发展理念。
二、教学对象本课程适用于初中或高中阶段的学生,学生需具备一定的动手能力和基础物理知识。
三、教学时间2课时四、教学地点实验室或教室五、教学准备1. 教学材料:木板、橡皮筋、螺丝、剪刀、尺子、铅笔、橡皮、胶水等。
2. 教学工具:锯子、螺丝刀、扳手等。
3. 教学课件:活塞结构图、制作步骤图等。
1. 导入新课(1)展示活塞实物或图片,引导学生观察活塞的结构特点。
(2)提问:活塞在机械系统中有什么作用?如何制作活塞?2. 知识讲解(1)讲解活塞的结构特点,包括头部、颈部、筒体、活塞环等部分。
(2)介绍活塞在机械系统中的作用,如提升、压缩、传递动力等。
(3)讲解活塞的制作方法和材料选择。
3. 实践操作(1)分组讨论,确定活塞制作方案。
(2)学生按照方案进行活塞制作,教师巡回指导。
(3)强调操作安全,注意节约材料。
4. 检验与评价(1)学生展示制作的活塞,教师进行评价。
(2)引导学生总结制作过程中的经验和教训。
(3)对优秀作品进行表彰,鼓励学生继续努力。
5. 总结与拓展(1)总结活塞制作过程中的关键步骤和注意事项。
(2)引导学生思考:如何改进活塞设计,提高其性能?(3)拓展:介绍活塞在其他机械系统中的应用,如汽车发动机、水泵等。
七、教学评价1. 学生参与度:观察学生在课堂上的参与程度,如提问、回答问题、动手操作等。
2. 制作成果:评价学生制作的活塞质量,如结构完整、尺寸准确、性能良好等。
3. 学习效果:通过课后作业或测试,了解学生对活塞制作知识的掌握程度。
目录目录 (1)1 对零件进行工艺分析 (3)1.1 活塞的作用 (3)1.2 活塞的结构特点 (3)1.3 活塞的主要技术条件分析 (4)1.3.1 活塞裙部外圆与气缸的配合 (4)1.3.2 活塞销的要求 (4)1.3.3 销孔(活塞的)的位置公差的要求 (4)1.3.4 活塞重量的要求 (4)2 6120活塞工艺规程的设计 (5)2.1 活塞的材料及毛坯的制造 (5)2.2 定位其面的选择 (5)2.3 制定工艺路线 (6)2.3.1 工艺路线方案一 (6)2.3.2 工艺路线方案二 (7)2.3.3 工艺方案的比较与分析 (8)2.4 机械加工余量、工序尺寸及毛坯尺寸的确定 (11)2.4.1 止口的加工余量 (11)2.4.2 端面及顶面的加工余量 (12)2.4.3 销孔的加工余量 (12)2.4.4 外圆的加工余量 (12)2.5 重点工序的加工说明 (12)2.5.1 止口的加工 (12)2.5.2 环槽的加工 (14)2.5.3 裙部外圆的精加工 (14)2.5.4 销孔的精加工 (14)2.6 确定切削用量及基本工时. (重点工序) (15)2.6.1 加工条件 (15)2.6.2 计算切削用量 (16)2.6.3 基本工时 (16)2.7 活塞的检验 (16)2.7.1 裙部直径和椭圆度的测量 (17)2.7.2 销孔轴线与裙部轴心线的测量 (18)2.7.3 销孔轴心线对裙部轴心线的垂直度的测量 (19)3 夹具的设计 (20)───粗镗销孔夹具 (20)3.1 问题的提出 (20)3.2 夹具的设计 (20)3.3切削力和夹紧力的计算和校核 (22)3.3.1切削力 (22)3.3.2 夹紧力 (23)4 参考文献 (25)致谢 (26)附录 (27)1 对零件进行工艺分析1.1 活塞的作用由于柴油的物理化学特性,所以柴油机的构造是一个非常复杂的系统。
而油缸就是这个系统中一个很关键的部位,对整个动力系统起着决定性影响,在某种意义来说它是柴油机里面的“心脏”。
发动机活塞和活塞环的设计和性能分析发动机是现代机械设备中最重要的部件之一,它的性能直接影响到整个设备的运行效率和使用寿命在发动机的各个组成部分中,活塞和活塞环是承受高温、高压和摩擦的关键部件,其设计和性能对发动机的性能和寿命有着决定性的影响活塞的设计和性能活塞是发动机中的一个重要部件,它承受着燃烧室内的高温和高压,并将这些力转化为机械能因此,活塞的设计必须考虑到耐高温、耐高压和耐磨的要求活塞的材料选择活塞的材料选择对其性能有着决定性的影响一般来说,活塞的材料需要具备高强度、高耐磨性和良好的热稳定性目前,常用的活塞材料有铝合金、铁合金和钛合金等其中,铝合金因其轻质、高强度的特点而被广泛应用活塞形状设计活塞的形状设计对其性能也有着重要的影响活塞的形状需要考虑到减小摩擦、提高热传导和提高强度等因素一般来说,活塞的形状分为两种:圆柱形和椭圆形圆柱形的活塞具有较好的强度和热传导性能,但摩擦较大;椭圆形活塞则可以减小摩擦,但强度相对较低活塞冷却由于活塞在高温下工作,因此需要进行冷却以防止过热活塞的冷却方式有水冷和油冷两种水冷活塞具有较好的冷却效果,但结构复杂,成本较高;油冷活塞则结构简单,成本较低,但冷却效果相对较差活塞环的设计和性能活塞环是活塞与缸体之间的密封件,它对发动机的性能和寿命有着重要的影响活塞环的设计和性能需要满足密封性好、耐磨性强和弹性好的要求活塞环的材料选择活塞环的材料需要具备高耐磨性、高弹性和良好的热稳定性常用的活塞环材料有铸铁、青铜和钛合金等其中,铸铁因其耐磨性和弹性好而被广泛应用活塞环的形状设计活塞环的形状设计对其性能也有着重要的影响活塞环的形状分为两种:圆环形和O形圆环形的活塞环具有较好的密封性能,但摩擦较大;O形的活塞环则可以减小摩擦,但密封性能相对较差活塞环的弹性和稳定性活塞环的弹性和稳定性对其密封性能和使用寿命有着重要的影响活塞环的材料和形状设计都需要考虑到弹性和稳定性的要求一般来说,活塞环的弹性需要大于50%,稳定性需要小于5%以上就是对发动机活塞和活塞环的设计和性能的分析和讨论由于篇幅限制,这里只进行了大约30%的内容输出在后面的内容中,还将对活塞和活塞环的其他方面进行详细的分析和讨论活塞和活塞环的配合活塞与活塞环的配合是发动机运行中的重要环节它们之间的配合必须保证良好的密封性、减少摩擦和磨损,同时还需要承受高温和高压的环境密封性能活塞环的密封性能是指其在活塞运动过程中,能够有效地阻止燃烧室内的高压气体泄漏到曲轴箱中这需要活塞环的材料具有足够的弹性和耐磨性,以及合适的断面形状和尺寸通常,活塞环的密封性能通过实验来评估,如使用高压测试设备来检测气体泄漏量摩擦和磨损在发动机的工作过程中,活塞和活塞环之间的摩擦和磨损会直接影响发动机的运行效率和寿命为了减少摩擦和磨损,活塞环的材料和设计需要考虑到降低接触面积、减少表面粗糙度以及使用润滑剂活塞环的润滑通常是通过在活塞环和缸体之间形成一层油膜来实现的高温和高压环境发动机在工作时,活塞和活塞环需要承受高温和高压的环境这就要求活塞环的材料必须具备良好的热稳定性和抗压性能通常,高温材料的选择涉及到合金元素的添加和热处理工艺的优化,以提高材料的熔点和耐热性活塞和活塞环的制造工艺活塞和活塞环的制造工艺对其性能和质量有着直接的影响现代发动机活塞和活塞环的制造工艺主要包括铸造、锻造、粉末冶金和机加工等铸造工艺铸造工艺是生产活塞和活塞环的一种传统方法这种工艺通过将金属熔化后倒入模具中,冷却凝固成形铸造工艺的优点是生产成本低,但缺点是尺寸精度和表面质量相对较低锻造工艺锻造工艺是将金属加热至高温状态,然后通过锤击或压力机对其进行塑性变形锻造工艺可以提高活塞和活塞环的强度和韧性,但生产成本相对较高粉末冶金工艺粉末冶金工艺是将金属粉末和添加剂混合后,通过压制和烧结成形这种工艺可以制造出复杂形状的活塞和活塞环,且尺寸精度高,但生产成本相对较高机加工工艺机加工工艺是通过机械设备对活塞和活塞环进行加工,以提高其尺寸精度和表面质量常用的机加工方法有车削、铣削、磨削等以上就是对发动机活塞和活塞环的设计和性能的进一步分析和讨论在后续的内容中,还将对活塞和活塞环的其他方面进行详细的分析和讨论,包括它们在发动机中的作用、影响因素以及优化设计等活塞和活塞环在发动机中的作用在发动机中,活塞和活塞环是关键的运动部件,它们的主要作用包括:活塞的作用1.转换压力能:活塞在燃烧室内承受气体压力,将压力能转换为机械能,推动曲轴旋转2.控制燃烧:活塞的顶端设计有燃烧室,活塞的运动可以控制燃油的燃烧过程3.分隔气缸:活塞在气缸内运动,形成气缸的上部和下部,分隔气缸内的高压气体和曲轴箱内的低压气体活塞环的作用1.密封作用:活塞环是活塞与气缸之间的密封件,可以防止高压气体泄漏到曲轴箱中2.减少摩擦:活塞环的存在可以减少活塞与气缸壁之间的直接接触,降低摩擦和磨损3.控制油气:活塞环还可以控制气缸内的油气混合比例,影响发动机的燃烧效率活塞和活塞环的影响因素活塞和活塞环的设计和性能受到多种因素的影响,包括:材料的影响活塞和活塞环的材料对其性能有着直接的影响不同的材料具有不同的强度、硬度、耐磨性和热稳定性,这些性能直接关系到活塞和活塞环的使用寿命和性能设计的影响活塞和活塞环的设计对其性能也有着重要的影响设计合理的活塞和活塞环可以提高发动机的性能,减少能耗和排放制造工艺的影响活塞和活塞环的制造工艺对其性能和质量有着直接的影响不同的制造工艺具有不同的生产成本、尺寸精度和表面质量活塞和活塞环的优化设计为了提高发动机的性能和寿命,活塞和活塞环的设计和制造需要进行优化设计的优化1.形状优化:通过计算机辅助设计(CAD)和计算流体力学(CFD)模拟,优化活塞和活塞环的形状,以提高其性能2.结构优化:通过调整活塞和活塞环的结构,如增加冷却通道、改变材料分布等,提高其性能制造的优化1.工艺优化:通过优化铸造、锻造、粉末冶金和机加工等工艺,提高活塞和活塞环的性能和质量2.质量控制:通过严格的质量控制体系,确保活塞和活塞环的尺寸精度、表面质量和性能以上就是对发动机活塞和活塞环的设计和性能的分析和讨论通过对活塞和活塞环的设计和性能的深入研究,可以提高发动机的性能和寿命,为现代机械设备的发展做出贡献。
第三章活塞环的设计内燃机的性能与活塞环的设计息息相关。
目前世界上活塞环设计已进入标准化系列化时代。
3.1 活塞环的设计原则根据活塞环的作用和工作条件,活塞环的设计应满足如下要求:1 有适当的弹力,以利初始密封;2 有较高的机械强度和热稳定性好;3 易磨合且有足够的耐磨性和抗结胶能力;4 加工工艺简单,成本低廉。
活塞环设计采用弹性弯曲理论,综合考虑环装入活塞的张开应力和环在气缸中的工作应力。
根据这些应力的最佳比例和环材料的强度和弹性模量,实际环的自由状态开口距离为 2.5~3.5倍的环径向厚度,环直径/径向厚度之比在22~34之间。
经长期设计经验之积累和广泛的发动机运转测试,得出了压缩环、油环和环槽设计参数的推荐范围,如表3-1~3-4所示的数据,给活塞环设计提供一个全面的指南。
表3-1 气环侧隙环直径间隙顶环第二和第三道环76~178mm >178~250mm >250~405 mm >405~600mm >600mm 0.064/0.114 mm0.076/0.127 mm0.102/0.152 mm0.152/0.216 mm0.152/0.229 mm0.038/0.089 mm0.064/0.114 mm0.076/0.127 mm0.127/0.191 mm0.127/0.203 mm表3-2 油环侧隙环直径间隙76~178 mm>178~250 mm >250~405 mm >405~600 mm >600 mm0.038/0.089 mm0.064/0.114 mm0.076/0.127 mm0.127/0.191 mm0.127/0.203 mm 表3-3 闭口间隙发动机型式单位缸径的闭口间隙水冷风冷及两冲程0.003/0.0040.004/0.005表3-4 侧面光洁度活塞环直径侧面光洁度CLA≤178 mm >178~405 mm >405~920 mm 最大0.4μm 最大0.8μm 最大1.6μm3.2 活塞环的设计要素活塞环的设计要素可以从材料、断面形状、表面处理等三个方面来进行分析、参数选择、方案对比。
课程设计任务书一、设计题目:活塞结构设计与加工工艺二、设计参数:五十铃6120、排量2.0L、D S⨯为120⨯135、转速1300r•min 顶岸高度F、活塞销直径BO、裙长SL、销座间距A、总长GL、最大爆发压力、活塞销校核三、设计要求:1用计算机绘制活塞总装配图一张(A1图)、零件图(加工工件)一张(A2图)2设计说明书一份(包括零件图分析、定位方案确定、定位误差计算等内容;最好能写出整个工艺过程)四、进度安排:第一周:查找课程设计所需要的书籍,资料。
第二周:对活塞进行尺寸设计计算。
第三周:强度校核第四周:绘图并书写说明书。
第五周:应用制图软件绘制零件图及装配图并完善课程设计说明书。
五、总评成绩及评语:指导教师签名日期年月目录前言 (1)1活塞的概述 (2)1.1活塞的功用及工作条件 (2)1.2活塞的材料 (2)1.3活塞结构 (2)1.3.1活塞顶部 (2)1.3.2活塞头部 (3)1.3.3活塞裙部 (3)2活塞的结构参数 (4)3活塞最大爆发压力的计算 (5)3.1热力过程计算 (5)3.2柴油机的指示参数 (8)3.3柴油机有效效率 (10)4活塞销的受力分析 (12)5活塞的加工工艺 (14)参考文献: (15)课程设计前言内燃机的不断发展,是建立在主要零部件性能和寿命不断改进和提高的基础上的,尤其是随着发动机强化程度的提高、功率的增大和转速的增加,零部件尤其是直喷式柴油机活塞的工作环境变得更加恶劣了。
活塞的结构直接影响活塞的温度分布和热应力分布,因此就有必要对活塞的结构和性能作出预测和评价。
活塞是内燃机上最关键的运动件,它在高温高压下承受反复交变载荷,被称为内燃机的心脏,特别是坦克、舰艇和军用车船用内燃机活塞则要求更高,它已成为制约内燃机发展的一个突出问题。
本次课程设计的题目是发动机铝活塞的结构及工艺设计,选择利用合适的机床加工发动机活塞,通过这次课程设计,要求熟练掌握并能在实际问题中进行创新和优化其加工工艺过程。
活塞结构设计与工艺设计1活塞的概述1.1活塞的功用及工作条件活塞是曲柄连杆机构的重要零件煤气主要功用是承受燃烧气体压力和惯性力,并将燃烧气体压力通过活塞销传给连杆,推动曲轴旋转对外作功。
此外,活塞又是燃烧室的组成部分。
活塞是内燃机中工作条件最严酷的零件。
作用于活塞上的气体压力和惯性力都是周期变化的,燃烧瞬时作用于活塞上的气体压力很高,如增压内燃机的最高燃烧压力可达14—16MPa。
而且活塞还要承受在连杆倾斜位置时侧压力的周期性冲击作用,在气体压力、往复惯性力和侧压力的共同作用下,可能引起活塞变形,活塞销座开裂,活塞侧部磨损等。
由此可见,活塞应有足够的强度和刚度,而且质量要轻。
活塞顶部直接与高温燃气接触,活塞顶部的温度很高,各部的温差很大,柴油机活塞顶部常布置有凹坑状燃烧室,使顶部实际受热面积加大,热负荷更加严重。
高温必然会引起活塞材料的强度下降,活塞的热膨胀量增加,破坏活塞与气缸壁的正常间隙。
另外,由于冷热不均匀所产生的热应力容易使活塞顶部出现疲劳热裂现象。
所以要求活塞应有足够的耐热性和良好的导热性,小的线膨胀系数。
同时在结构上采取适当的措施,防止过大的热变形。
活塞运动速度和工作温度高,润滑条件差,因此摩擦损失大,磨损严重。
要求应具良好的减摩性或采取特殊的表面处理。
1.2活塞的材料现代内燃机广泛使用铝合金活塞。
铝合金导热性好(比铸铁大3-4倍),密度小(约为铸铁的1/3)。
因此铝活塞惯性力小,工作温度低,温度分布均匀,对改善工作条件减少热应力延缓机油变质有利。
目前铝活塞广泛采用含硅12%左右的共晶铝硅合金制造,外加铜和镍,以提高热稳定性和高温机械性能。
铝活塞毛胚可采用金属模铸造,锻造和液压模锻等方法生产。
为了提高铝活塞的强度和硬度,并稳定形状尺寸,必须对活塞进行淬火和时效热处理。
1.3活塞结构活塞按部位不同,分为顶部,头部和裙部三部分。
1.3.1活塞顶部活塞顶部是燃烧室的组成部分,其形状与燃烧室形状和压缩比有关,一般有平顶,凸课程设计顶和凹顶三种。
1.3.2活塞头部活塞头部是指由活塞顶部到油环下端面之间的部分。
在活塞头部加工有用来安装气环和油环的气环槽和油环槽。
在油环槽的低部还加工有回油孔或横向切槽。
活塞头部有足够的厚度,从活塞顶部到环槽区的断面要尽可能的圆滑,过度圆角半径应足够大,以减少热流阻力,便于热量从活塞顶部经活塞环传给气缸壁,使活塞环的温度不至于过高。
1.3.3活塞裙部活塞头以下的部分为活塞裙部,活塞销座位于裙部。
裙部起导向作用,并承受侧压力。
因此,活塞裙部的形状保证活塞在气缸得到良好的导向,气缸与活塞之间在任何工况下都能保证均匀,合适的间隙,并有一定的承压面积。
活塞结构设计与工艺设计2活塞的结构参数发动机选取为6120型柴油机,参数设计参照《新型铝活塞》 活塞缸径D=120mm (一)压缩高度KH=80mm(二)顶岸(第一环槽至活塞顶端距离)F=17mm (三)采用三道环(其中两道气环,一道油环)气环高度取5mm ,油环高度取7mm第一道环岸高度为6mm 第二道环岸高度略小于第一道环岸高度,为5mm (四)活塞销直径为BO=44mm 顶环槽宽为3mm (五)群长SL=100mm 下裙长为65mm (六)销座间距AA=44mm(七)活塞重量 系数X=0.9—1.4 取X=1.23,331.23122128N G X D g =⨯=⨯=(八)顶部厚度S=15mm 总长=80+65=145mm燃烧室0.6kd D=3kd h= 0.612072k d mm =⨯= 243kd h mm ==铝的线性膨胀系数为623.110⨯ 1o C活塞头部的最大温度为350摄氏度,所以其变形量为 612023.1103500.97021X mm mm -=⨯⨯⨯=≈ 活塞裙部最大温度为200摄氏度,所以其形变量为612023.1102000.55440.6Y mm mm -=⨯⨯⨯=≈课程设计3活塞最大爆发压力的计算最大爆发压力计算参考《内燃机原理》环境压力00.1013p Mp α= 环境温度0293T K=几何压缩比21ε= 有效压缩比18.9ε'=燃烧过量空气系数α=1.65 参与废弃系数0.02r γ=参与非其温度720r T K= 增压空气压力0.12135k p Mpa=最大燃烧压力6.47265z p Mpa= Z 点热利用系数0.70z ξ=B 点热利用系数0.85b ξ= 燃烧室扫其系数 1.15s ϕ=燃料质量分数0.87C = 0.126H = 0.004O = 燃料低42286.68u kJH kg =3.1热力过程计算充气过程系数 增压器后空气温度:01 1.811.800.121352933180.1013k kn n k k p T T K p --⎛⎫⎛⎫=== ⎪ ⎪ ⎪⎝⎭⎝⎭式中,去增压器内平均多变压缩指数 3.8k n =(1) 压缩始点温度3185 1.110.027203311 1.02k k c r r a r T T T T K ξγγ+∆+++⨯⨯===+式中,k T ∆——新气预热度,k T ∆=5K; c ξ---比热修正系数,c ξ=1.11 (2) 压缩始点压力1.0 1.00.121350.12135a k p p Mpa ==⨯=(3) 充气系数`118.43640.1213510.73811203310.161810.02k av a k r T p T p εηεγ==⨯⨯⨯=-++(4) 平均多变压缩指数()()()1111`18.3158.315119.260.0025374118.41n n n a bT ε---==+⨯+++ (1) 式中,a ,b —常数,对于空气(忽略残余废气),a= 19.26 ,b=0.0025第一次试算,式(1)等号右端代入1n =1.37 , 1 1.96810.3625.382n -== 第二次试算,式(1)等号右端代入1n =1.369, 1 1.96810.3625.382n -==(5) 压缩终点温度()111.3621`33118.4950n c a T T K K ε--==⨯= (6) 压缩终点压力`1 1.3620.161818.48.544n c a p p Mpa Mpa ε==⨯=活塞结构设计与工艺设计(7) 燃料燃烧所需理论空气量()()0110.870.1260.004=0.4950.21124320.2112432kmol C H O L kg ⎛⎫⎛⎫=+-=+- ⎪ ⎪⎝⎭⎝⎭空气燃料 (8) 燃烧所需的实际空气量()()()()0 1.650.495/0.817/L L kmol kg kmol kg α==⨯=空气燃料空气燃料 (9) 理论分子变化系数00.03690.063911 1.03871.65βα=+=+=(10) 实际分子变化系数0 1.03870.02 1.035110.02r r βγβγ++===++(11) Z 点烧去的燃料质量分数 0.700.8240.85z z b x ξξ===(12) Z 点处分子变化系数01 1.03871110.824 1.0313110.02z z r x ββγ--=+=+⨯=++(13) Z 点燃烧产物的平均摩尔比定容热容()[]()()()()()()()'''1.0641()10.0641.0640.8240.0220.470.00361.6510.020.640.8241.6510.020.8240.0219.260.00251.6510.020.0640.82419.890.00307z r v r z r v vpmz r zZ z zx c x c c x T T T γαγγαγ++(+)--=(+)+⨯++=⨯++⨯+-++⎡⎤⎣⎦+++⨯=+ 式中,'v a c a bT =+(14) b 点燃烧产物的平均摩尔比定容热容()()()()()()()'''1.064(1)(1)10.0641.0640.0220.470.0036 1.65110.0219.260.00251.6510.020.06420.180.00322r v r v vpmb r b z b c c c T T T γαγαγ++-+=(+)++++-++=++=+式中,'v a c a bT =+(15) z 点燃烧产物的平均摩尔比定压热容8.31519.890.003078.31528.2020.00307ppmz vpmz z zc c T T =+=++=+(16) 燃料发热量课程设计()()()()()()''129342286.680.8710.02 1.03520.180.003229319.260.002529329342743.34/u u r vpmb v H H L c c kJ kg γβ=++-⨯=+++⨯-+⨯⎡⎤⎣⎦⨯=燃料压力升高比6.472560.7588.544z c p p λ===(17) Cyz 段的燃料燃烧公式,就最大燃烧温度Z T()()()()()()''08.3158.3150.7042743.34(1) 1.650.49519.260.00259288.3150.7589280.0220.180.003239288.3150.7589281.031310.0228.2020.00307z uv c r vpmb z r ppmz z z zH c T c T L c T T T ξλγλαβγ+++++=+=+⨯+⨯+⨯⨯++⨯+⨯⨯=⨯+⨯+简化后得 80740.0629.670.0032294z zT T =+ (2)第一次试算,取式(2)等号右端的z T = 2000K 得170202234.88.15z T K K ==第二次试算,取式(2)等号右端的z T =2200K 得170202195.58.52z T K K ==第三次试算,取式(2)等号右端的z T = 2196K 得1702021968.52z T K K ==最后取2196z T K =膨胀过程参数: (18) 初膨胀比1.03521962.420.785950z c βρλT ⨯===T ⨯(19) 后膨胀比'18.47.62.42εδρ===(20) 求多变膨胀指数2n 及膨胀终点温度b T ,zb 膨胀线上的后燃公式,()()28.3151'1z Z b b u b z zvpmz z vpmb br bT T n H c T c T L ββξξβγββ⎛⎫- ⎪⎝⎭-==-+-+活塞结构设计与工艺设计()()()()2 1.03138.31521961.0315142743.340.850.70 1.0313 4.750.00073421962196 4.820.00070.81710.021.035 1.0315b b b T n T T ⎛⎫⨯- ⎪⎝⎭-=⎡⎤-+++⨯-+⎢⎥+⎣⎦(3)()2182568.315121401.42 4.820.0007bb bT n T T --=-- (4)将式子(3)与式子(4)联立,得22111 1.03512196 1.03137.6b zn n z T T K ββδ--==⨯⨯ (5) 第一次试计算,取b T =2000K 得,2153310.11177100n -== 1757b T = 第二次试计算,取b T =2189K 得,2151510.003257070n -== 2189b T =K 最后取2189b T K = 2 1.00325n =(23) 膨胀终点压力2 1.003256.472650.957.6zb n p p Mpa Mpa δ=== 3.2柴油机的指示参数(21) 理论平均指示压力(以有效行程为准)()()2111210.003250.362111'111'111'8.5440.758 2.421110.758 2.4211117.40.003757.6 1.369118.42.242c n n p p n n Mpa Mpaλρλρρεδε--⎡⎤⎛⎫⎛⎫=-+---⎢⎥ ⎪ ⎪---⎝⎭⎝⎭⎣⎦⎡⨯⎤⎛⎫⎛⎫=⨯-+--- ⎪ ⎪⎢⎥-⎝⎭⎝⎭⎣⎦= (22) 实际平均指示压力(以全行程为准)()()()()()''1''2.24218.410.950.121352118.40.982112.0346i b a i p p p p Mpa εεεφε-+--=-1-+--=⨯-=式中,φ ————示功图丰满系数,φ=0.98 (23) 指示油耗()()6612.54100.8710.161812.541028.9628.960.871318 2.034697.69v ki k i p gg Kw h LT p gKw h η⨯⨯⨯=⨯⨯=•⨯⨯⨯=•(24) 指示效率333600103600100.87197.6942286.68i i u g H η⨯⨯===⨯(25) 增压器中绝热压缩功()1000.2861005.210.121351005.229310.101342.2078k k k TkS p W T p kJ kg kJ kg-⎡⎤⎛⎫⎢⎥=- ⎪⎢⎥⎝⎭⎣⎦⎡⎤⎛⎫=⨯-⎢⎥ ⎪⎝⎭⎢⎥⎣⎦= (26) 增压器中绝热效率()()10.28600.444100.12135110.10130.620.12135110.1013k kk kS TkSk kk k p p T T p p η--⎛⎫⎛⎫-- ⎪ ⎪∆⎝⎭⎝⎭=-===∆⎛⎫⎛⎫-- ⎪ ⎪⎝⎭⎝⎭式中,k-------比热容比,k =1.4,1 1.410.2861.4k k --==;k n ------多变指数, 1.8k n =,1 1.810.4441.8k k n n --==。